Abstract
With the rapid development of the high-speed railway industry, the safety of railway operations is becoming increasingly important. As a symmetrical structure, traditional manual patrol and camera surveillance solutions on both sides of the railway require enormous manpower and material resources and are highly susceptible to weather and electromagnetic interference. In contrast, a distributed fiber optic vibration sensing system can be continuously monitored and is not affected by electromagnetic interference to false alarms. However, it is still a challenge to identify the type of intrusion event along the fiber optic cable. In this paper, a railway intrusion event classification and location scheme based on a distributed vibration sensing system was proposed. In order to improve the accuracy and reliability of the recognition, a 1 DSE-ResNeXt+SVM method was demonstrated. Squeeze-and-excitation blocks with attention mechanisms increased the classification ability by sifting through feature information without being influenced by non-critical information, while a support vector machine classifier can further improve the classification accuracy. The method achieved an accuracy of 96.0% for the identification of railway intrusion events with the field experiments. It illustrates that the proposed scheme can significantly improve the safety of railway operations and reduce the loss of personnel and property safety.
1. Introduction
As an economical way to transport passengers and large-scale freights, high-speed trains are increasingly important to the development of society. In order to ensure the security of railway operations, it is often necessary to install protective and monitoring equipment on both sides of the railway. For the train lines, the long distance and symmetry make it challenging to monitor both sides of the railway simultaneously to prevent intrusions. Conventional monitoring methods such as manual patrol and camera surveillance tend to be interfered with severe weather conditions and electromagnetic interference, leading to a high rate of false alarm. Moreover, for railways with long-distance and symmetrical structures, the traditional approaches tend to result in a significant loss of manpower and material resources. Thus, it is of great significance to deploy the appropriate sensor system to precisely identify intrusion events on the track.
The distributed fiber optic vibration sensing (DVS) system is a long-distance and wide-ranging monitoring technology that can be continuously monitored. With the rapid development of distributed fiber optic vibration sensing technology [1,2], the DVS system has been applied in a range of fields including bridge and railway structural safety monitoring [3], oil and gas pipeline monitoring [4], and perimeter security [5]. Compared with conventional electronic sensors, the DVS system has unique advantages in the recognition of intrusion events such as long-distance and wide-range monitoring, resistant to severe electrical interference [6]. Such advantages are critical for scenarios like railways that require continuous monitoring over long distances. In addition, through the railroad’s fiber optic cable system, the DVS system monitoring can be easily implemented. Due to the high sensitivity of the existing DVS system, the vibration signals of various railway events can be easily monitored. However, it is prone to false alarms due to the failure to identify the type of event. Therefore, it is important to find a suitable algorithm to identify intrusion events.
For machine learning schemes, some researchers have used a dual regularized unsupervised feature selection based on matrix factorization and minimum redundancy to enhance feature selection, which can help improve the accuracy of classification [7]. A graph regularized nonnegative matrix factorization for attributed networks method was proposed to improve the ability of community detection [8]. A multi-view data fusion via robust spectral clustering method was proposed to determine the similarity between data and obtain clusters, which can help achieve better classification skills [9]. These machine learning methods require the manual extraction of features and rely on a priori experience. Moreover, for a sensing system with distributed monitoring such as DVS, the amount of data collected could reduce the classification precision. However, some of the operations in these methods can be used to help deep learning improve the accuracy of the classification and reduce the number of classification false alarms. For deep learning methods, a classification method based on CNN has been proposed to directly use the temporal–spatial data matrix for the Φ-OTDR system. This scheme reduces the network size, increases the training speed, and maintains high classification accuracy [10]. However, the data characteristics of the DVS system include the characteristics of spatial–temporal information. A 2D deep CNN method has been proposed to identify DVS events. This scheme can meet the requirement of real-time and enhance the learning capability of the model on the original spatial-and-temporal data [11]. However, the one-dimensional data of DVS need to be converted into two-dimensional data, which tends to cause a loss of information and leads to reduced classification ability. A multi-scale one-dimensional convolutional neural network was proposed to improve the accuracy of the vibration event recognition by using 1D data input [12]. However, most CNN classification algorithms do not have high sensitivity to the information of key features, and are easily disturbed by the information of non-key features, causing the classification results to be less accurate. An SE-ResNeXt has the squeeze-and-excitation (SE) block, which can better improve the network classification accuracy and reduce the interference problem with the attention mechanism [13]. Thus, SE-ResNeXt is suitable for event classification in the DVS system. Therefore, in order to reduce the information loss and enable end-to-end classification of railway intrusion events, one-dimensional data captured by the DVS should be used directly as input [14,15].
In this paper, in order to overcome the problem of conventional methods and improve the stability and reliability of railway detection, a one-dimensional squeeze and excitation ResNeXt (1DSE-ResNeXt) + support vector machine (SVM)-based DVS system was proposed to identify the railway intrusion events. 1DSE-ResNeXt is implemented on the basis of the classical convolutional network ResNet. For the DVS system, the input of 1D raw data improves the completeness of the information, and SE blocks with attention mechanisms are used to improve the focus on key information. This not only enhances the feature extraction capability of the network, but also improves the efficiency and accuracy of the network. In addition, an SVM classifier was introduced to enhance the classification results in performing the final classification step on the data. Field experiments have shown that the proposed algorithm achieved 96.0% average accuracy in classifying the railway intrusion events, obtaining an optimal recognition capability.
The contributions of this research are as follows:
- A platform for monitoring railway intrusion events by the DVS system was built.
- A dataset of railway intrusion events based on the DVS system was created which, in contrast to those created in the laboratory using fencing, considered the environmental impact of real railways.
- An end-to-end CNN-based classification method called 1DSE-ResNeXt+SVM was proposed for the classification and identification of railway intrusion events. Using the 1D raw data collected by the DVS system as input, the features were extracted by the SE-ResNeXt network, and finally the SVM classifier was used for classification and recognition. The performance of the proposed method was verified by comparing it with several machine learning and deep learning classification algorithms.
2. Literature Review
In recent years, intrusion detection systems for railway tracks have included image, video, and distributed fiber optic sensing. In [16], the authors proposed a multi-scale image and dynamic candidate region based automatic detection method to monitor the foreign targets on the railway. The intruding target was identified through the background differential method for the high-resolution image. In [17], the authors proposed an intrusion detection method combining the Gaussian mixture model (GMM) and You Only Look Once Version3 (YOLOV3) to identify the intrusion information. The GMM was used to find the video image with the external objects, and the YOLOV3 algorithm was used to achieve secondary detection and identify the foreign objects that exist. In [18], the authors proposed a fast feature extraction and matching method based on an unmanned aerial vehicle camera to detect railway intrusions. Intrusions were identified using a low-degree polynomial detector descriptors from real-time images matched to descriptors from a feature database of the same area. In [19], the authors proposed a multitask intrusion detection model to detect intrusions in railway scenes. In the meantime, the authors designed a multi-objective optimization algorithm that improved the classification accuracy. In [20], the authors proposed a scheme for the real-time detection of intrusions in the railway using onboard video. They used YOLOV5 to determine whether there was an intrusion and used the Fast-SCNN model to judge whether the intrusion was in the railway area. In [21], the authors proposed a monitoring method that combined dynamic intrusion regions and a lightweight neural network. The approach used a localization algorithm for dynamic intrusion localization and then used a classification network for the classification of events. In 2022, Huang et al. proposed a monitoring method based on text mining techniques and a fuzzy bow-tie model [22]. The approach quantifies the risk of the probability of the occurrence of top events and outcomes involving expert judgment using causality-based probability analysis and fuzzy theory. In 2022, Chen et al. proposed a two-stage framework for intrusion detection in railway images [23]. The first stage distinguishes whether the image is normal or intrusive, while the second stage classifies the intrusion. In [24], the authors proposed an unsupervised intrusion detection method based on deep generative networks and auto-regression models. It reconstructed the input intrusion sample and compared it with the original sample, determining the area where the anomaly occurred based on the difference value.
The above approaches use video and images to distinguish the intrusions on the railway and are susceptible to false alarms from weather and electromagnetic interference. In addition, using unmanned aerial vehicles is not only expensive, but also vulnerable to severe weather conditions, and it can be difficult to meet the needs of long-distance monitoring.
In order to accommodate the long-distance monitoring of railways and to avoid the effects of electromagnetic interference. Many researchers have started to investigate distributed sensor detection schemes. In [25], the authors combined the multidimensional information of a DVS system with a dual path network to identify the railway intrusion. They built a spatial time–frequency spectrum dataset to improve the reliability and robustness of the approach. In [26], a combined classifier of support vector machine and radial basis function neural network in the DVS system has been proposed to discriminate five patterns of no intrusion, waggling the fence, climbing the fence, kicking the fence, and cutting the fence. In [27], the authors used distributed acoustic sensing to detect and select a support vector machine classifier to classify three types of trains on the railway. This approach of using distributed fiber optic sensors is adequate for monitoring long-distance train tracks, but they do not detect and classify intrusions that endanger railway safety. In [28], the authors proposed a machine learning method called XGBoost, which was proposed to classify intrusions on the railway. They used a phase-sensitive optical time-domain reflectometer that could achieve long-distance monitoring to monitor railway intrusions. In [29], the authors proposed an intrusion detection approach based on a convolution neural network and a long short-term memory network. They used distributed acoustic sensing system to monitor the railway and used the CNN-LSTM model to identify the type of intrusion. In [30], Li et al. proposed an anti-noise-optical time-domain reflectometer-based distributed acoustic sensing system to detect the intrusions in railways. They used convolutional networks to extract features and used a combination of spatial-temporal features to classify three types of intrusions.
In summary, the above approaches have shown good results in railway intrusion identification and localization. The schemes based on the image and video all first discriminate whether the image is an intrusion or not, and then which type of intrusion the intrusion image is. However, the effects of weather and electromagnetic interference can easily lead to false alarms. For distributed monitoring schemes, most of the events are located by distributed fiber optic sensors, and then the type of event is identified by machine learning and deep learning algorithms. Machine learning classification methods are easily susceptible to the degradation of classification accuracy for large amounts of data. Deep learning methods need to be improved for multi-event classification accuracy. In order to solve the above problems, we propose an end-to-end deep-learning-based railway intrusion classification scheme. The proposed method will improve intrusion recognition in railways and enhance the safety of railway operations.
3. Methodology
3.1. Distributed Fiber Optic Vibration Sensing
The experiment setup of the DVS system is depicted in Figure 1. The continuous light emitted by the narrow line width laser as a light source was modulated into pulsed light by an acousto-optic modulator (AOM). The pulsed light was then amplified by an erbium-doped fiber amplifier (EDFA) and sent through a circulator (Cir) into the fiber optic cable under test. The backward Rayleigh scattered light transmitted by the test fiber optic cable was then amplified by another EDFA and fed to the photodetector (PD). Finally, the optical signal was converted into an electrical signal and then acquired by a data acquisition card (DAQ).
Figure 1.
The structure of distributed vibration sensing system and recognition system. NLL, narrow line-width laser; AOM, acousto-optic modulator; EDFA, erbium-doped fiber amplifier; Cir, circulator; PD, photodetector; DAQ, data acquisition card; FUT, fiber under test.
The AOM frequency shift was 150 MHz, the pulse width was 100 ns, the sampling rate was 100 MHz, and the scanning rate was 2 kHz. The time interval of the data samples was 0.5 ms, and the distance interval of the data samples was 1 m. It means that every 1 m of the fiber optic cables can be regarded as a separate sensor.
3.2. 1DSE-ResNeXt+SVM
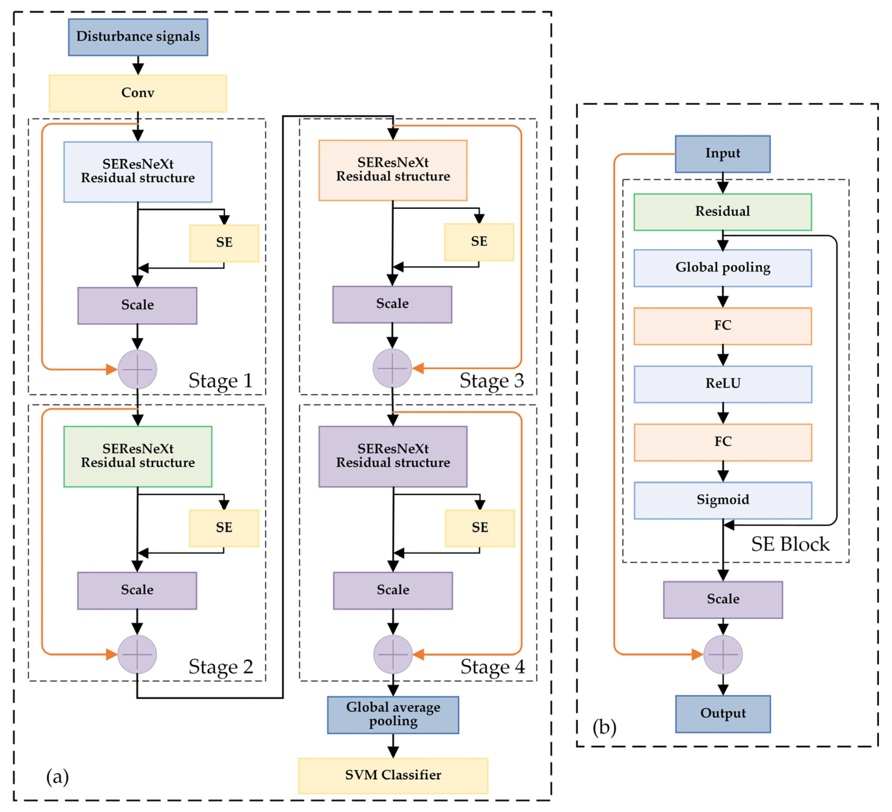
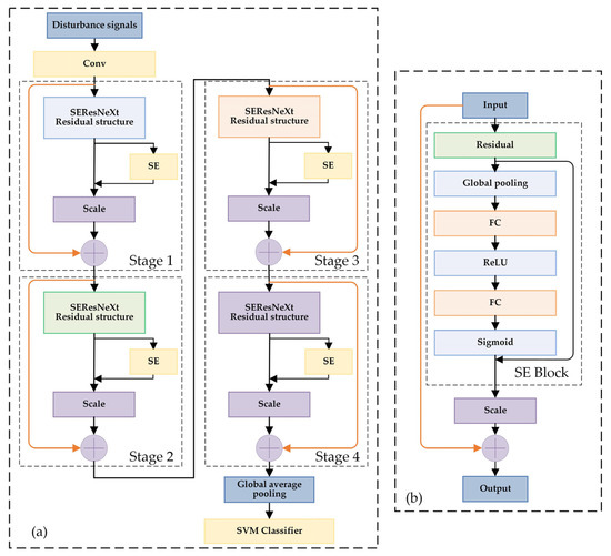
ResNeXt can be seen as a combination of VGG, ResNet, and the Inception model [31,32]. Repeatedly stacking blocks like VGG, each block aggregates multiple transitions to find the best structure. The use of cross-layer connections is similar to the skip connections of ResNet to drive the gradient flow, reduce gradient explosion, and gradient disappearance problems [20]. The structure of the 1DSE-ResNeXt+SVM is shown in Figure 2a. The main structure consists of four SE-ResNeXt structures including the residual structure and the SE block. Figure 2b shows an SE block that includes squeezing and excitation steps to reduce the computational volume.
Figure 2.
The structure of 1DSE-ResNeXt+SVM and SE block. (a) The structure of 1DSE-ResNeXt+SVM. Four identical SE-ResNeXt blocks were included and the final feature classification was implemented by a SVM classifier. (b) SE block. Global average pooling was used as the squeeze operation. Immediately afterward, two fully connected layers formed a bottleneck structure to model the correlation between channels and output the same number of weights as the input features.
Generally, the deeper the network, the better the classification results. However, as the depth of the network increases, it causes several problems such as gradient dissipation, gradient explosion, and model over-fitting. Residual connection alleviates the problems of gradient dissipation, gradient explosion, and model overfitting through the superposition operation of nonlinear changes in the input and output. This results in better classification performance of the network.
Residual features on the branch are scaled before addition to avoiding the gradient disappearance problem. As a squeeze operation, a global average pooling layer uses two fully connected layers to form a bottleneck structure to model the correlation between channels and outputs the same number of weights as the input features. In contrast to a straightforward fully connected layer, these operations have the advantages of having more non-linearities, allowing for the better fitting of complex correlations between channels and a significant reduction in the number of parameters and computation.
The symbols described below are shown in Table A1 [Appendix A]. The SE-ResNeXt structure can be represented as:
where is the input; is the output; is the topological structure; and is the number of branches.
The original 1D vibration signal is taken directly as input and sent into the convolutional layers for adaptive feature extraction. A one-dimensional convolutional kernel is used instead of the original two-dimensional convolutional kernel, and a discard layer is added to alleviate overfitting. The pooling layer is used to concentrate the information, reduce the number of neurons, and ensure that features are captured as completely as possible, thus improving the robustness of the network. Finally, a SVM classifier was used for feature analysis and to classify events. A one-dimensional convolutional layer can be expressed as:
where is the number of networks layers; is the nonlinear activation function; is the weight of the convolution kernel; is the number of input channels; is the input; is the bias function; and is a convolution operation.
The global average pool is applied to reduce the data dimensionality and training parameters as defined by:
where is the output; s is the pooling kernel compensation; K is the size of the pooling kernel; is the lth neuron.
The Adam optimizer is used as the training optimizer and cross-entropy is used as the loss function. The cross entropy is defined as:
where is the true value and is the estimated value.
In addition, the feature vectors before the SoftMax layer are saved and used as input to the SVM classifier for classification and recognition [33]. Generally, CNN can perform the function of feature extraction and classification, but there will be an upper limit to their classification capability. In this paper, the SVM classifier was used for the final classification step to improve the classification ability [34,35]. The experimental results also show that, for the data in this paper, the SVM was better at classification.
4. Field Experiment
4.1. Field Data Collection
China’s railway system covers most of the region as a long-distance transport system. The infrastructure of the railway system provides realistic conditions for the installation of telecommunication fiber optic cables, which are mostly laid parallel to the railway. A railway intrusion monitoring system can be deployed quickly and easily through these fiber optic cables. In this study, a self-contained fiber optic cable was laid for testing due to the experimental conditions, but the work in this paper can still provide technical exploration for railway security monitoring.
The field data collection was carried out by the side of the railway at the Hangzhou–Ningbo Railway. The test site was chosen at a protective fence on both sides of the railway. The test site has a total length of 2 km of fiber optic cable laid on the fence. The experiment scenario is shown in Figure 3. The interference that long-distance fiber optic cables experience is diverse and constantly changing because of the complicated experimental setting, unpredictable external noise, and non-repetitive operating conditions. As a result, the DVS application for railway safety monitoring is quite sophisticated. There are a variety of man-made intrusions such as digging, pedestrian, fence climbing, fence breaking, and train movements. In order to simulate the randomness and chance of disturbance events, we repeated the trials under several experimental settings while simulating the same type of disturbance. Due to the location of the disturbance spots in relation to the fiber optic cable, wind, and other natural settings, the measured disturbance locations and intensities in the field tests will also change.
Figure 3.
The experiment scenario. The fiber optic cable was laid on a fence. The four events of digging, pedestrian, fence breaking, and fence climbing were simulated next to the fence. Data from moving trains traveling on the track were collected separately.
4.2. Datasets Creation
In the dataset creation process, the disturbed signals were extracted and separated after pre-processing. Typical images of disturbances are shown in Figure 4 including digging, pedestrian, fence climbing, breaking fences, and moving trains. The spectrum morphology of digging and pedestrian in Figure 4a,b appear to be a V-shape. The spectrum morphology of fence climbing and fence breaking in Figure 4c,d seemed almost identical. However, the range of disturbances brought about by climbing was substantially wider. The diagram showed that the distance of the fiber optic disturbance brought about by climbing events was much more than the distance of disturbance brought about by breaking the fence. Figure 4e demonstrates a moving train, where the spectra changed with the relative location of the moving train in the sampled region. The temporal position relationship of the spectrums allows the speed of the moving train to be calculated. It is quite helpful for railway safety monitoring systems [36,37]. The image features of these events were morphologically distinct and differed markedly from each other. Therefore, these data should be valid for use as a dataset.
Figure 4.
Typical images of the disturbances. (a) Digging. (b) Pedestrian. (c) Fence climbing. (d) Fence breaking. (e) Moving trains.
4.3. Experimental Process
Interference signals generated by manual disturbance events were captured by the DVS system. In each of these five events, a sample size of 6000 was split, giving a total sample size of 30,000. A ratio of 6:2:2 was used to split the data into a training set, a validation set, and a test set. The training and validation set were used to train the network weighting parameters and the test set was used to test the performance of the scheme. The training process and test process of 1DSE-ResNeXt+SVM are shown in Figure 5.
Figure 5.
The training and test process of 1DSE-ResNeXt+SVM.
The stochastic gradient descent was used for optimization and the binary cross-entropy loss function was used to train the model. For the initial learning rate, 20 different values between 0.0001 and 0.1 were analyzed. Similarly, different batch sizes of 16, 32, 64, and 100 were tested. Table 1 lists the parameters used for training purposes in the simulation after extensive testing.
Table 1.
Network training parameters.
The computer used for our experiments was a Windows 10 system with AMD Ryzen 7 5800H with Radeon Graphics 3.20 GHz and NVIDIA GeForce RTX 3060 Laptop GPU, python version 3.9, and Tensorflow version 2.6.0. The training environment is shown in Table 2.
Table 2.
Training environment.
5. Experiment Results and Discussion
5.1. Training Process
The cross entropy between the network output and the sample labels is called the loss value. Before new samples are fed in, the loss value is used to perform back propagation and gradient descent to update the weighting parameters of the network. The above process is referred to as iteration. In order to evaluate the feature extraction capability of the proposed method, the accuracy curves and loss curves plotted by several methods for classification are shown in Figure 6a–d, respectively. With 100 epochs and 1200 iterations, the network continuously updates the parameters during training to reduce the value of the loss function. As shown in the training accuracy curves in Figure 6a, the training accuracy of SE-ResNeXt improved rapidly at the beginning of one epoch, with the slow improvement process starting at the 23rd epoch. In Figure 6b, the validation accuracy of SE-ResNeXt improved rapidly at the beginning of one epoch, with the slow improvement process starting at the third epoch. The training loss of the SE-ResNeXt began at 0.78 at the first epoch, but it continued to drop until it reached the lowest loss of 0.05 in the last epoch, as shown by the loss curve in Figure 6c. Figure 6d indicates that the validation loss of the SE-ResNeXt began at 0.96 at the first epoch, then continued to drop until it reached the lowest loss of 0.58 in the last epoch. Figure 6 shows that the LeNet had a large fluctuation in the accuracy and loss curves. Other algorithms including AlexNet, ResNet, VGG, and SE-ResNeXt had relatively small fluctuations in their training and validation curves. In addition, SE-ResNeXt with the addition of the SE block converged faster than the other algorithms in the loss curve and rose faster than the other algorithms in the accuracy curve, indicating that the proposed algorithm possessed a better classification performance. It demonstrates that the dataset construction method is effective, and the 1DSE-ResNeXt has a better performance for the classification of railway intrusion events.
Figure 6.
Training performance of the proposed method. (a) The training accuracy curve. (b) The validation accuracy curve. (c) The training loss curve. (d) The validation loss curve.
5.2. Test Results
In order to analyze the comprehensive performance of the proposed method, the confusion matrices of SVM, decision tree, VGGNet, AlexNet, LeNet, ResNet, 1DSE-ResNeXt, and 1DSE-ResNeXt+SVM were used to provide a predictive analysis of the railway intrusion event classification, which is illustrated in Figure 7a–h. The confusion matrix is a summary of the predictions for the classification problem. The number of correct and incorrect predictions is represented using count values and is divided by each class. Each column of the confusion matrix represents the prediction class. The total of each column represents the number of data predicted to be in that class. Each row represents the true attribution category of the data. The total number of data in each row represents the number of instances of data in that category. The value in each column represents the number of instances of real data predicted to be in that category. Label 0 is fence breaking, label 1 is moving trains, label 2 is fence climbing, label 3 is digging, and label 4 is pedestrian. The results indicate that the proposed method showed the best results and decision tree showed the worst for the railway intrusion event classification based on the greater diagonal values and small values of the confusion matrix’s diagonal.
Figure 7.
Confusion matrix of several approaches on the test railway intrusion dataset. (a) SVM. (b) Decision tree. (c) VGGNet. (d) AlexNet. (e) LeNet. (f) ResNet. (g) 1DSE-ResNeXt. (h) 1DSE-ResNeXt+SVM (Label 0: Fence breaking; Label 1: Moving trains; Label 2: Fence climbing; Label 3: Digging; Label 4: Pedestrian).
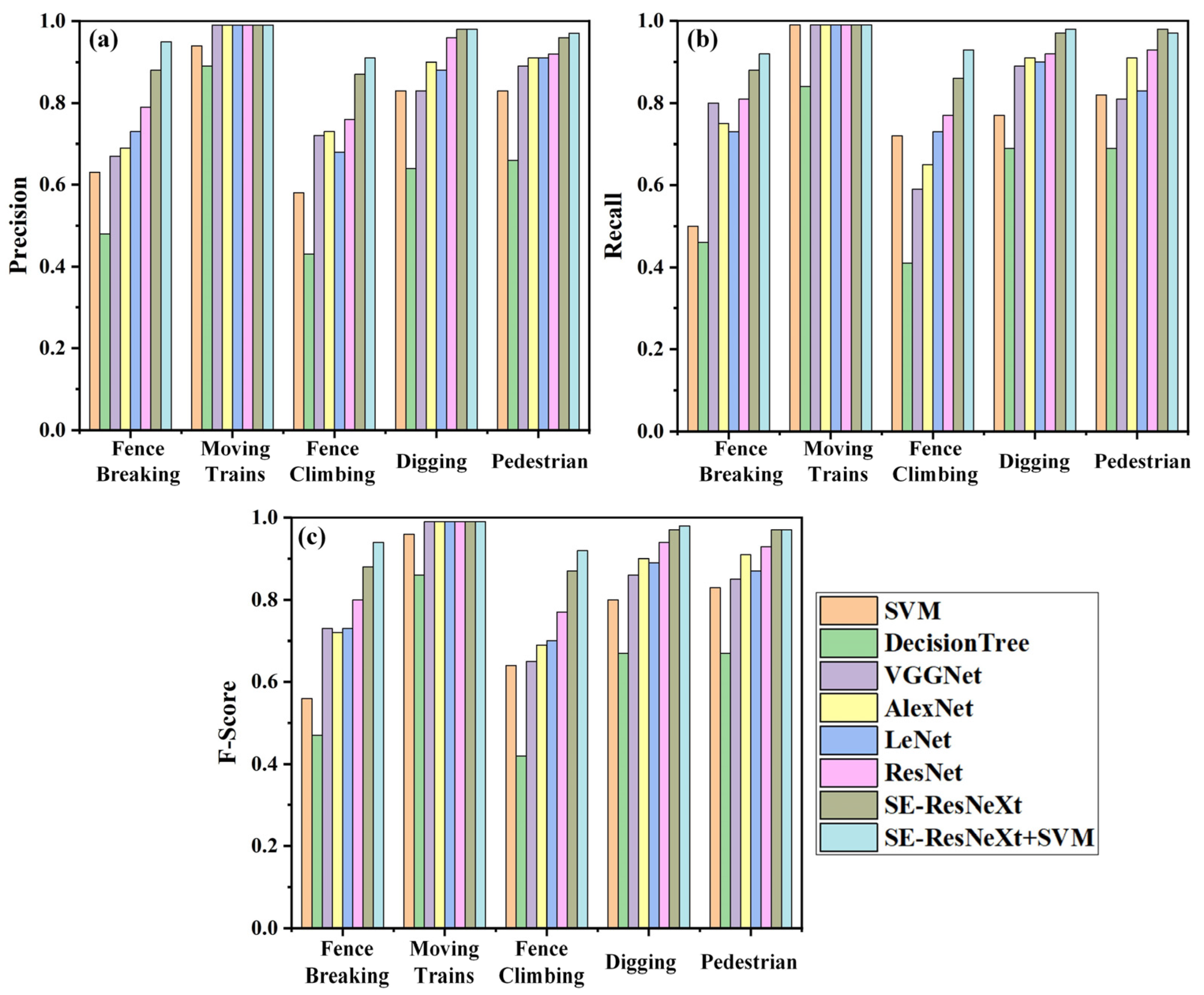
In order to measure the performance of the method further, a comparison for these eight different approaches, the classification precision, recall, and F-score for each of the five events is plotted in Figure 8a–c. Precision represents how much of the data predicted as positive were true positive among all of the data predicted as positive. Recall represents how much of the data were successfully predicted as positive among all the positive data. F-score is the result of considering both the precision and recall. The results show that the deep learning approaches provide better results than machine learning. As can be seen from Figure 8, fence climbing was the most difficult of the five events to identify, while moving trains were the easiest to identify. For moving trains, most of the methods could classify it well, except for decision tree, which give poorer classification results. For the other events, the proposed method showed the best performance.
Figure 8.
Comparison of test precision, recall, and F-score. (a) Comparison of the test precision of the eight methods. (b) Comparison of the test recall for the eight methods. (c) Comparison of the test F-score for the eight methods. Methods include SVM, decision tree, VGGNet, AlexNet, LeNet, ResNet, SE-ResNeXt, and SE-ResNeXt+SVM.
Another way to illustrate the classification ability of the methods is by plotting the receiver operating characteristic (ROC) curve [35]. On the x-axis, increasing values indicate a higher false positive rate than the true positive rate, and on the y-axis, higher values indicate a higher true positive rate. The average ROC curves calculated with micro-averaging and macro-averaging, respectively, are shown in Figure 9. For the micro-averaging and macro-averaging ROC curves, the proposed method both showed the highest values of true positive rate than the false positive rate with the highest area under the curve (AUC) value of 0.99. The results showed that the proposed method had the best performance for the classification of train track intrusion events based on the distributed fiber optic vibration sensing system.
Figure 9.
The average ROC curves calculated with micro-averaging and macro-averaging.
The average test accuracy of the eight methods for these five types of events and the time taken for testing are shown in Table 3. The proposed method obtained the best average test accuracy, validating that the proposed method had the best classification performance further. Deep learning performed better than machine learning in terms of the average test accuracy. The lowest average test accuracy was obtained for the decision tree. The SE-ResNeXt had an average testing time. The proposed method, with the addition of SVM, improved the accuracy of the classification at the expense of the time required for classification.
Table 3.
Evaluation index of the methods.
6. Conclusions
In conclusion, an intrusion event classification and location scheme was demonstrated for a railway. The DVS system was applied to detect vibration signals and a 1DSE-ResNeXt+SVM method was proposed to identify the type of event. With a simple preprocessing step, the multidimensional information acquired by the DVS system was simultaneously utilized to create datasets. The experimental results showed that the proposed method achieved an event classification accuracy of 96.0%. This illustrates that the proposed method can successfully help the DVS system to identify intrusion events on the railway and improve the operational safety of the railway. Therefore, the proposed scheme is practical for a complicated railway scenario. There is a possibility that the research presented in this paper could contribute significantly to improving the safety of the track operations and reducing the loss of personnel and the safety of property.
Due to the high sensitivity of the DVS system, the collected environmental noise tends to affect the classification effect. In order to improve the classification ability of the DVS system further, while avoiding the problem of information loss caused by noise reduction algorithms, we propose a suitable deep-learning method to reduce the loss of information as much as possible and perform noise reduction studies on the data collected by the DVS system.
Author Contributions
Conceptualization, J.Y. (Jian Yang) and Y.S.; Methodology, J.Y. (Jian Yang); Software, J.Y. (Jian Yang) and J.Y. (Jichao Yi); Validation, J.Y. (Jian Yang), J.Y. (Jichao Yi) and M.S.; Formal analysis, Y.D.; Investigation, C.W.; Resources, Y.D.; Data curation, J.Y. (Jian Yang); Writing—original draft preparation, J.Y. (Jian Yang); Writing—review and editing, J.Y. (Jian Yang), S.H., W.Z., S.Q. and Y.S.; Visualization, J.Y. (Jian Yang), Y.D.; Supervision, Y.S., J.N. and C.W.; Project administration, Y.S; Funding acquisition, Y.S., X.X. and C.W. All authors have read and agreed to the published version of the manuscript.
Funding
This research was funded by the National Natural Science Foundation of China (Grant No. 62005137); the Key R&D Program of Shandong Province (Major Technological Innovation Project) (Grant No. 2021CXGC010704); the Supported by the Taishan Scholars Program; the Colleges and Universities Youth Talent Promotion Program of Shandong Province (Precision Instrument Science and Technology Innovation Team); the Natural Science Foundation of Shandong Province (Grant No. ZR2019QF011 and No. ZR2020QF092); the Colleges and Universities Youth Innovation and Technology Support Program of Shandong Province (Grant No. 2019KJJ004); the Joint Natural Science Foundation of Shandong Province (Grant No. ZR2021LLZ014); the Nature Science Foundation of Shandong Province (Grant No. ZR2020LLZ010 and No. 2021KJ049); the Science, Education, and Industry Integration Innovation Pilot Project of QiLu University of Technology (Grant No. 2022PY008 and No.2022PX002); the Innovation Project of Science and Technology SMES in Shandong Province (Grant No.2022TSGC2049); the Natural Science Foundation of Jiangsu Province, China (Grant No. BK20220502); the Suzhou Innovation and Entrepreneurship Leading Talent Plan (Grant No. ZXL2022488); and the National Natural Science Foundation of China (Grant No. U1934209).
Institutional Review Board Statement
Not applicable.
Informed Consent Statement
Not applicable.
Data Availability Statement
Not applicable.
Conflicts of Interest
The authors declare no conflict of interest.
Appendix A
Table A1.
Symbols used in the paper.
Table A1.
Symbols used in the paper.
| Symbol | Meaning |
|---|---|
| x | Input |
| y | Output |
| L | The topological structure |
| G | The number of branches |
| l | The number of networks layers |
| Nonlinear activation function | |
| The weight of the convolution kernel | |
| The number of input channels | |
| Input of the convolutional layer | |
| The bias function | |
| Convolution operation | |
| Output of the global average pool | |
| s | The pooling kernel compensation |
| K | The size of the pooling kernel |
| The lth neuron | |
| True value | |
| Estimated value |
References
- Rao, Y.J.; Wang, Z.N. Recent Advances in Phase-Sensitive Optical Time Domain Reflectometry (Φ-OTDR). Photonic Sens. 2021, 11, 2190–7439. [Google Scholar] [CrossRef]
- Wu, H.; Zhou, B.; Zhu, K. Pattern recognition in distributed fiber-optic acoustic sensor using an intensity and phase stacked convolutional neural network with data augmentation. Opt. Express 2021, 29, 3269–3283. [Google Scholar] [CrossRef] [PubMed]
- Lu, X.; Chruscicki, S.; Schukar, M. Application of Intensity-Based Coherent Optical Time Domain Reflectometry to Bridge Monitoring. Sensors 2022, 22, 3434. [Google Scholar] [CrossRef]
- Wu, H.; Chen, J.; Liu, X. One-dimensional CNN-based intelligent recognition of vibrations in pipeline monitoring with DAS. J. Light. Technol. 2019, 37, 4359–4366. [Google Scholar] [CrossRef]
- Huang, X.D.; Wang, B.Y.; Liu, K.; Liu, T.G. An Event Recognition Scheme Aiming to Improve Both Accuracy and Efficiency in Optical Fiber Perimeter Security System. J. Light. Technol. 2020, 38, 5783–5790. [Google Scholar] [CrossRef]
- Zhu, C.H.; Zhao, Y.; Wang, J.P. Ensemble recognition of fiber intrusion behavior based on blending features. Opto-Electron. Eng. 2016, 43, 6–12. [Google Scholar]
- Saberi, F.; Rostami, M.; Berahmand, K. Dual Regularized Unsupervised Feature Selection Based on Matrix Factorization and Minimum Redundancy with application in gene selection. Knowl.-Based Syst. 2022, 256, 109884. [Google Scholar] [CrossRef]
- Berahmand, K.; Mohammadi, M.; Saberi, F. Graph Regularized Nonnegative Matrix Factorization for Community Detection in Attributed Networks. IEEE Trans. Netw. Sci. Eng. 2022, 1–14. [Google Scholar] [CrossRef]
- Zamiri, M.; Bahraini, T.; Yazdi, S. MVDF-RSC: Multi-view data fusion via robust spectral clustering for geo-tagged image tagging. Expert Syst. Appl. 2021, 173, 114657. [Google Scholar] [CrossRef]
- Shi, Y.; Wang, Y.Y.; Zhao, L. An Event Recognition Method for Φ-OTDR Sensing System Based on Deep Learning. Sensors 2019, 15, 3421. [Google Scholar] [CrossRef]
- Zhao, G.; Wu, H.; Zhao, C. High-Accuracy Event Classification of Distributed Optical Fiber Vibration Sensing Based on Time-Space Analysis. Sensors 2022, 22, 2053. [Google Scholar]
- Liu, P.; Dou, Q.; Wang, Q. An encoder-decoder neural network with 3D squeeze-and-excitation and deep supervision for brain tumor segmentation. IEEE Access 2020, 8, 34029–34037. [Google Scholar] [CrossRef]
- Jun, W.; Luyang, G.; Ming, B. Vibration events recognition of optical fiber based on multi-scale 1-D CNN. Opto-Electron. Eng. 2019, 46, 180493. [Google Scholar]
- Ince, T.; Kiranyaz, S.; Eren, L. Real-time motor fault detection by 1-D convolutional neural networks. IEEE Trans. Ind. Electron. 2016, 63, 7067–7075. [Google Scholar] [CrossRef]
- Zhu, T.; Xiao, X.; He, Q. Enhancement of SNR and Spatial Resolution in φ-OTDR System by Using Two-Dimensional Edge Detection Method. J. Lightwave Technol. 2013, 31, 2851–2856. [Google Scholar] [CrossRef]
- Li, C.; Xie, Z.; Qin, Y. A multi-scale image and dynamic candidate region-based automatic detection of foreign targets intruding the railway perimeter. Measurement 2021, 185, 109853. [Google Scholar] [CrossRef]
- Sun, Y.; Xie, Z.; Qin, Y. Image Detection of Foreign Body Intrusion in Railway Perimeter Based on Dual Recognition Method. In European Workshop on Structural Health Monitoring; Springer: Berlin/Heidelberg, Germany, 2021; pp. 645–654. [Google Scholar]
- Guan, L.; Li, X.; Jia, L. An Intrusion Detection Method for Railway Based on Fast Feature Extraction and Matching of UAV Camera. In Proceedings of the 4th International Conference on Electrical and Information Technologies for Rail Transportation, Qingdao, China, 25–27 October 2019; Springer: Berlin/Heidelberg, Germany, 2019; pp. 345–353. [Google Scholar]
- Pan, H.; Li, Y.; Wang, H. Railway Obstacle Intrusion Detection Based on Convolution Neural Network Multitask Learning. Electronics 2022, 11, 2697. [Google Scholar] [CrossRef]
- Li, Y.; Fu, B.; Qin, Y. Railway Pedestrian Intrusion Detection Using Onboard Forward-Viewing Camera. In Proceedings of the 5th International Conference on Electrical and Information Technologies for Rail Transportation, Qingdao, China, 21–23 October 2021; Springer: Berlin/Heidelberg, Germany, 2021; pp. 388–396. [Google Scholar]
- Cao, Z.; Qin, Y.; Xie, Z. An effective railway intrusion detection method using dynamic intrusion region and lightweight neural network. Measurement 2022, 191, 110564. [Google Scholar] [CrossRef]
- Huang, Y.; Zhang, Z.; Tao, Y. Quantitative risk assessment of railway intrusions with text mining and fuzzy Rule-Based Bow-Tie model. Adv. Eng. Inform. 2022, 54, 101726. [Google Scholar] [CrossRef]
- Chen, W.; Meng, S.; Jiang, Y. Foreign object detection in railway images based on an efficient two-stage convolutional neural network. Comput. Intell. Neurosci. 2022, 2022, 3749635. [Google Scholar] [CrossRef]
- Wang, Y.; Yu, Z.; Zhu, L. Intrusion detection for high-speed railways based on unsupervised anomaly detection models. Appl. Intell. 2022. [Google Scholar] [CrossRef]
- Wang, Z.; Zheng, H.; Li, L. Practical multi-class event classification approach for distributed vibration sensing using deep dual path network. Opt. Express 2019, 27, 23682–23692. [Google Scholar] [CrossRef] [PubMed]
- Liu, K.; Sun, Z.S.; Jiang, J.F. A Combined Events Recognition Scheme Using Hybrid Features in Distributed Optical Fiber Vibration Sensing System. IEEE Access 2019, 7, 105609–105616. [Google Scholar] [CrossRef]
- Cai, Y.; Xu, T.; Ma, J. Train detection and classification using distributed fiber-optic acoustic sensing. Interpretation 2021, 9, SJ13–SJ22. [Google Scholar] [CrossRef]
- Meng, H.; Wang, S.; Gao, C. Research on recognition method of railway perimeter intrusions based on Φ-OTDR optical fiber sensing technology. IEEE Sens. J. 2020, 21, 9852–9859. [Google Scholar] [CrossRef]
- Li, Z.; Zhang, J.; Wang, M. Fiber distributed acoustic sensing using convolutional long short-term memory network: A field test on high-speed railway intrusion detection. Opt. Express 2020, 28, 2925–2938. [Google Scholar] [CrossRef] [PubMed]
- Zhongqi, L.; Jianwei, Z.; Maoning, W.; Jinchuan, C.; Wu, Y.; Fei, P. An anti-noise ϕ-OTDR based distributed acoustic sensing system for high-speed railway intrusion detection. Laser Phys. 2020, 30, 085103. [Google Scholar]
- Wang, P.; Chen, P.; Yuan, Y. Understanding Convolution for Semantic Segmentation. In Proceedings of the 2018 IEEE Winter Conference on Applications of Computer Vision (WACV), Lake Tahoe, NV, USA, 12–15 March 2018; IEEE: Piscataway, NJ, USA, 2018; pp. 1451–1460. [Google Scholar]
- He, K.M.; Zhang, X.Y.; Ren, S.Q.; Sun, J. Deep Residual Learning for Image Recognition. In Proceedings of the IEEE Conference on Computer Vision and Pattern Recognition (CVPR), Las Vegas, NV, USA, 27–30 June 2016; pp. 770–778. [Google Scholar]
- Huang, C.L.; Wang, C.J. A GA-based feature selection and parameters optimization for support vector machines. Expert Syst. Appl. 2006, 31, 231–240. [Google Scholar] [CrossRef]
- Tao, T.; Wei, X. A hybrid CNN–SVM classifier for weed recognition in winter rape field. Plant Methods 2022, 18, 29. [Google Scholar] [CrossRef]
- Ghosh, S.; Singh, A.; Kavita. SVM and KNN Based CNN Architectures for Plant Classification. CMC-Comput. Mater. Contin. 2022, 71, 4257–4274. [Google Scholar] [CrossRef]
- Navaneeth, B.; Suchetha, M. PSO optimized 1-D CNN-SVM architecture for real-time detection and classification applications. Comput. Biol. Med. 2019, 108, 85–92. [Google Scholar] [CrossRef] [PubMed]
- Ang, K.M.; El-kenawy, E.-S.M.; Abdelhamid, A.A.; Ibrahim, A.; Alharbi, A.H.; Khafaga, D.S.; Tiang, S.S.; Lim, W.H. Optimal Design of Convolutional Neural Network Architectures Using Teaching–Learning-Based Optimization for Image Classification. Symmetry 2022, 14, 2323. [Google Scholar] [CrossRef]
Publisher’s Note: MDPI stays neutral with regard to jurisdictional claims in published maps and institutional affiliations. |
© 2022 by the authors. Licensee MDPI, Basel, Switzerland. This article is an open access article distributed under the terms and conditions of the Creative Commons Attribution (CC BY) license (https://creativecommons.org/licenses/by/4.0/).








