Comparison Study on the Performance of a Novel and Traditional Energy Piles by Laboratory Tests
Abstract
:1. Introduction
2. Description of Model Tests
2.1. Tests Preparation
2.2. Tests Procedure
3. Results and Discussions
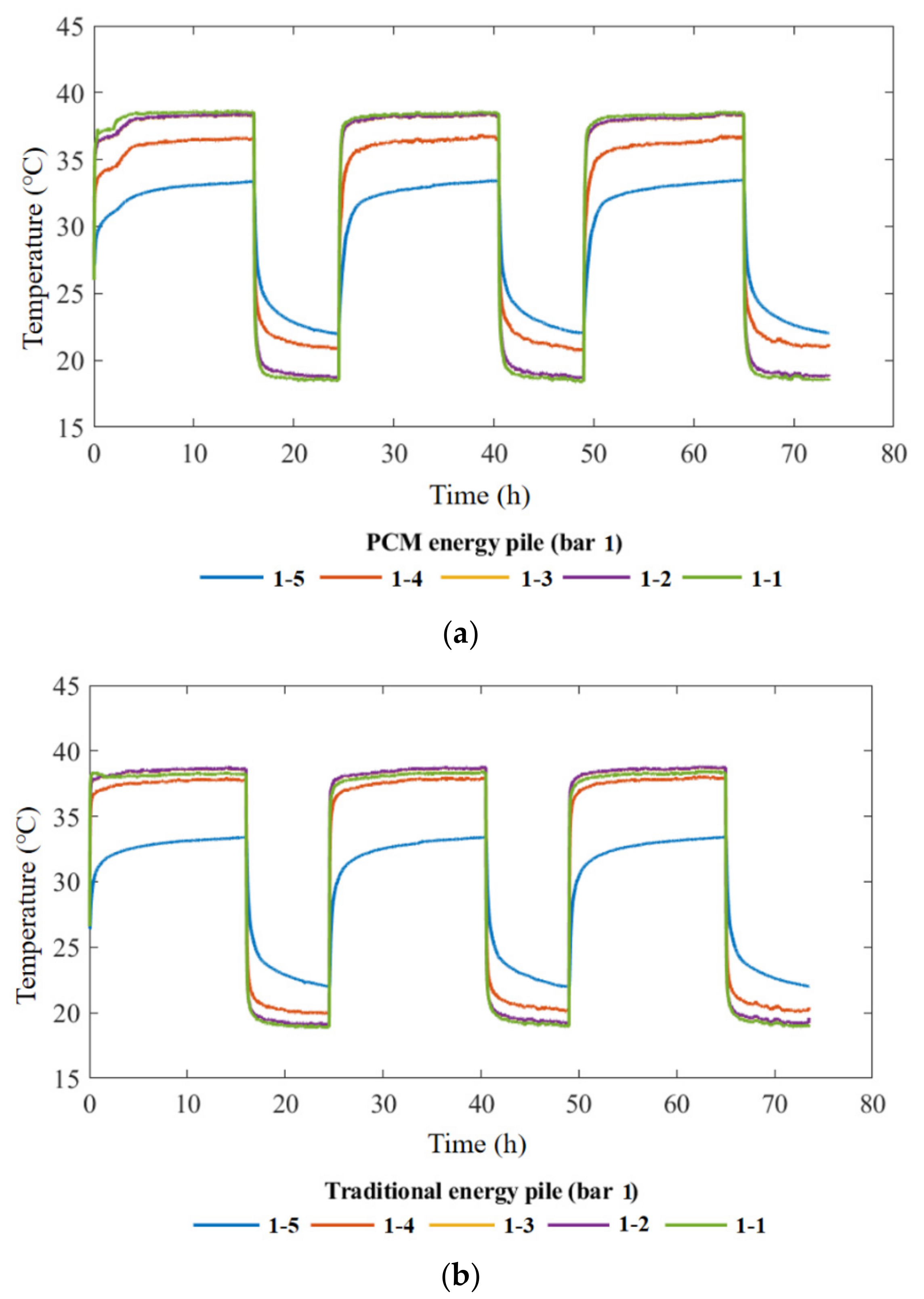
3.1. Influence of Thermal Cycle on Temperatures of Soil and Pile
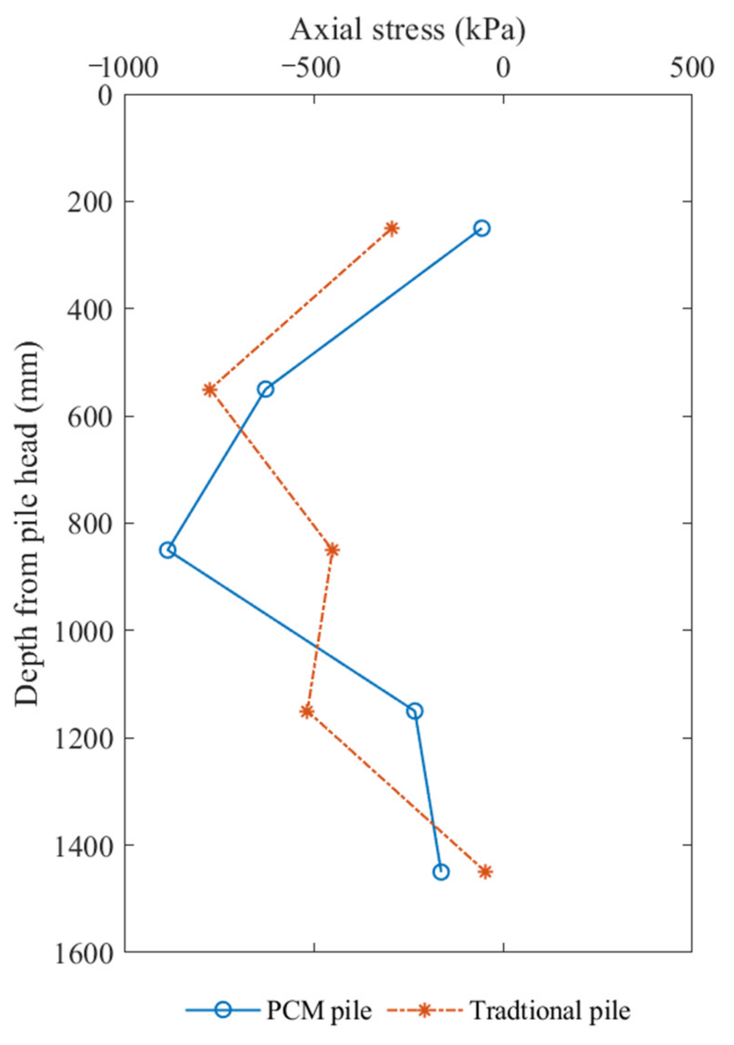
3.2. Influence of Thermal Cycle on Strains and Stress in the Pile
3.3. Displacement of Pile
3.4. Soil Pressure and Pore Pressure
4. Conclusions
- (1)
- During the heating process, the temperature difference of the PCM pile was about 70% larger than that of the traditional pile, indicating a relative higher heat transfer efficiency of the PCM pile. A relatively smooth increasing of temperature at initial heating stage indicated that phase change material had functioned well to absorb heat from the circulated water to slow down the temperature fluctuation in the pile.
- (2)
- Due to the repeated heating-cooling cycles on the PCM energy pile, the soil temperature change surrounding the PCM energy pile during the heating stage showed a relatively small range within three times the pile diameter.
- (3)
- Thermal strain in the PCM pile was larger than that in the traditional pile attributed to more heat absorption of PCM. Meanwhile, the axial stress caused by thermal loading along the depth of the PCM pile was smaller than the traditional pile in general.
- (4)
- The generated soil pressure and excess pore pressure during thermal loading for the soil beneath the PCM energy pile was a little smaller than that for the traditional energy pile since the temperature fluctuation for soil surrounded the PCM energy pile is relatively moderate.
- (5)
- Cumulative displacement of pile in heating-cooling cycles was observed. This cumulative displacement would lead to a larger pile settlement and affect the safety of the upper buildings. Attention should be paid to this in the design.
Author Contributions
Funding
Institutional Review Board Statement
Informed Consent Statement
Data Availability Statement
Acknowledgments
Conflicts of Interest
References
- Delmastro, C.; Lavagno, E.; Schranz, L. Energy and underground. Tunn. Undergr. Space Technol. 2016, 55, 96–102. [Google Scholar] [CrossRef]
- Yu, L.; Zhang, D.; Fang, Q.; Cao, L.; Xu, T.; Li, Q. Surface settlement of subway station construction using pile-beam-arch approach. Tunn. Undergr. Space Technol. 2019, 90, 340–356. [Google Scholar] [CrossRef]
- Laloui, L.; Nuth, M.; Vulliet, L. Experimental and numerical investigations of the behaviour of a heat exchanger pile. Int. J. Numer. Anal. Methods Geomech. 2006, 30, 763–781. [Google Scholar] [CrossRef]
- Bourne-Webb, P.; Amatya, B.; Soga, K.; Amis, T.; Davidson, C.; Payne, P. Energy pile test at Lambeth College, London: Geotechnical and thermodynamic aspects of pile response to heat cycles. Géotechnique 2009, 59, 237–248. [Google Scholar] [CrossRef]
- Amatya, B.; Soga, K.; Bourne-Webb, P.; Amis, T.; Laloui, L. Thermo-mechanical behaviour of energy piles. Géotechnique 2012, 62, 503–519. [Google Scholar] [CrossRef]
- Akrouch, G.A.; Sa’nchez, M.; Briaud, J.L. Thermo-mechanical behavior of energy piles in high plasticity clays. Acta Geotech. 2014, 9, 399–412. [Google Scholar] [CrossRef]
- Loveridge, F.; Holmes, G.; Roberts, T.; Powrie, W. Thermal response testing through the Chalk aquifer in London, UK. Proc. Inst. Civ. Eng. Geotech. Eng. 2013, 166, 197–210. [Google Scholar] [CrossRef] [Green Version]
- Gao, J.; Zhang, X.; Liu, J.; Li, K.; Yang, J. Numerical and experimental assessment of thermal performance of vertical energy piles: An application. Appl. Energy 2008, 85, 901–910. [Google Scholar] [CrossRef]
- Hamada, Y.; Saitoh, H.; Nakamura, M.; Kubota, H.; Ochifuji, K. Field performance of an energy pile system for space heating. Energy Build. 2006, 39, 517–524. [Google Scholar] [CrossRef]
- Ren, L.-W.; Xu, J.; Kong, G.-Q.; Liu, H.-L. Field tests on thermal response characteristics of micro-steel-pipe pile under multiple temperature cycles. Renew. Energy 2019, 147, 1098–1106. [Google Scholar] [CrossRef]
- Stewart, M.A.; Mccartney, J.S. Centrifuge Modeling of Soil-Structure Interaction in Energy Foundations. J. Geotech. Geoenviron. Eng. 2014, 140, 4013044. [Google Scholar] [CrossRef]
- Ng, C.; Shi, C.; Gunawan, A.; Laloui, L.; Liu, H. Centrifuge modelling of heating effects on energy pile performance in saturated sand. Can. Geotech. J. 2015, 52, 1045–1057. [Google Scholar] [CrossRef]
- Ng, C.; Farivar, A.; Gomaa, S.; Shakeel, M.; Jafarzadeh, F. Performance of elevated energy pile groups with different pile spacing in clay subjected to cyclic non-symmetrical thermal loading. Renew. Energy 2021, 172, 998–1012. [Google Scholar] [CrossRef]
- Kramer, C.A.; Ghasemi-Fare, O.; Basu, P. Laboratory Thermal Performance Tests on a Model Heat Exchanger Pile in Sand. Geotech. Geol. Eng. 2014, 33, 253–271. [Google Scholar] [CrossRef]
- Kalantidou, A.; Tang, A.M.; Pereira, J.-M.; Hassen, G. Preliminary study on the mechanical behaviour of heat exchanger pile in physical model. Géotechnique 2012, 62, 1047–1051. [Google Scholar] [CrossRef] [Green Version]
- Yavari, N.; Tang, A.M.; Pereira, J.-M.; Hassen, G. Experimental study on the mechanical behaviour of a heat exchanger pile using physical modelling. Acta Geotech. 2014, 9, 385–398. [Google Scholar] [CrossRef]
- Goode, J.C.; McCartney, J.S. Centrifuge Modeling of End-Restraint Effects in Energy Foundations. J. Geotech. Geoenviron. Eng. 2015, 141, 04015034. [Google Scholar] [CrossRef] [Green Version]
- Bao, X.; Li, Y.; Feng, T.; Cui, H.; Chen, X. Investigation on thermo-mechanical behavior of reinforced concrete energy pile with large cross-section in saturated sandy soil by model experiments. Undergr. Space 2019, 5, 229–241. [Google Scholar] [CrossRef]
- Caulk, R.; Ghazanfari, E.; McCartney, J.S. Parameterization of a calibrated geothermal energy pile model. Géoméch. Energy Environ. 2016, 5, 1–15. [Google Scholar] [CrossRef] [Green Version]
- Bottarelli, M.; Bortoloni, M.; Su, Y.; Yousif, C.; Aydın, A.A.; Georgiev, A. Numerical analysis of a novel ground heat exchanger coupled with phase change materials. Appl. Therm. Eng. 2015, 88, 369–375. [Google Scholar] [CrossRef]
- Qi, D.; Pu, L.; Sun, F.; Li, Y. Numerical investigation on thermal performance of ground heat exchangers using phase change materials as grout for ground source heat pump system. Appl. Therm. Eng. 2016, 106, 1023–1032. [Google Scholar] [CrossRef]
- Han, C.; Yu, X. An innovative energy pile technology to expand the viability of geothermal bridge deck snow melting for different United States regions: Computational assisted feasibility analyses. Renew. Energy 2018, 123, 417–427. [Google Scholar] [CrossRef]
- Standard for Soil Test Method: GB/T50123—1999. State Bureau of Quality and Technical Supervision. 1999. Available online: http://www.lancarver.com/En/bz_view.asp?id=229 (accessed on 1 October 2021). (In English).
- Parkin, A.K.; Lunne, T. Boundary effects in the laboratory calibration of a cone penetrometer in sand. Nor. Geotech. Inst. Publ. 1982, 2, 761–768. [Google Scholar]
- Gashti, E.H.N.; Malaska, M.; Kujala, K. Evaluation of thermo-mechanical behaviour of composite energy piles during heating/cooling operations. Eng. Struct. 2014, 75, 363–373. [Google Scholar] [CrossRef]
- Wang, D.; Lu, L.; Cui, P. Simulation of thermo-mechanical performance of pile geothermal heat exchanger (PGHE) considering temperature-depend interface behavior. Appl. Therm. Eng. 2018, 139, 356–366. [Google Scholar] [CrossRef]
- Murphy, K.D.; McCartney, J.S.; Henry, K.S. Evaluation of thermo-mechanical and thermal behavior of full-scale energy foundations. Acta Geotech. 2014, 10, 179–195. [Google Scholar] [CrossRef]
- Song, H.; Pei, H.; Xu, D.; Cui, C. Performance study of energy piles in different climatic conditions by using multi-sensor technologies. Measurement 2020, 162, 107875. [Google Scholar] [CrossRef]
- Olgun, C.G.; Ozudogru, T.Y.; Abdelaziz, S.L.; Senol, A. Long-term performance of heat exchanger piles. Acta Geotech. 2014, 10, 553–569. [Google Scholar] [CrossRef]
















| Parameter | Solid | Liquid |
|---|---|---|
| Density (kg/m3) | 833.8 | 786.7 |
| Heat conductivity (W/(m K) | 0.3 | 0.167 |
| Specific heat capacity (J/g °C) | 2.16 | 2.02 |
| Phase change temperature (°C) | 23 ± 1 °C | |
| Latent heat (J/g) | 188.04 | |
| Parameter | Value | Parameter | Value |
|---|---|---|---|
| Cu | 3.78 | 27.1° | |
| Cc | 1.06 | 0.86 | |
| 1.44 | 0.58 | ||
| 1.70 | D50/mm | 0.28 | |
| 2.68 |
Publisher’s Note: MDPI stays neutral with regard to jurisdictional claims in published maps and institutional affiliations. |
© 2021 by the authors. Licensee MDPI, Basel, Switzerland. This article is an open access article distributed under the terms and conditions of the Creative Commons Attribution (CC BY) license (https://creativecommons.org/licenses/by/4.0/).
Share and Cite
Bao, X.; Qi, X.; Cui, H.; Zou, J.; Xiao, X. Comparison Study on the Performance of a Novel and Traditional Energy Piles by Laboratory Tests. Symmetry 2021, 13, 1958. https://doi.org/10.3390/sym13101958
Bao X, Qi X, Cui H, Zou J, Xiao X. Comparison Study on the Performance of a Novel and Traditional Energy Piles by Laboratory Tests. Symmetry. 2021; 13(10):1958. https://doi.org/10.3390/sym13101958
Chicago/Turabian StyleBao, Xiaohua, Xuedong Qi, Hongzhi Cui, Jinping Zou, and Xiong Xiao. 2021. "Comparison Study on the Performance of a Novel and Traditional Energy Piles by Laboratory Tests" Symmetry 13, no. 10: 1958. https://doi.org/10.3390/sym13101958
APA StyleBao, X., Qi, X., Cui, H., Zou, J., & Xiao, X. (2021). Comparison Study on the Performance of a Novel and Traditional Energy Piles by Laboratory Tests. Symmetry, 13(10), 1958. https://doi.org/10.3390/sym13101958

