Next Article in Journal
Decision and Coordination in a Dual-Channel Three-Layered Green Supply Chain
Next Article in Special Issue
Methods for Multiple Attribute Group Decision Making Based on Intuitionistic Fuzzy Dombi Hamy Mean Operators
Previous Article in Journal
An Assistive Technology for Braille Users to Support Mathematical Learning: A Semantic Retrieval System
Previous Article in Special Issue
Pythagorean Fuzzy Hamy Mean Operators in Multiple Attribute Group Decision Making and Their Application to Supplier Selection
 
 
Font Type:
Arial Georgia Verdana
Font Size:
Aa Aa Aa
Line Spacing:
Column Width:
Background:
Article

Nuclear Power Plant Location Selection in Vietnam under Fuzzy Environment Conditions

1
Department of Industrial Engineering and Management, National Kaohsiung University of Science and Technology, Kaohsiung 80778, Taiwan
2
Department of Industrial Engineering and Management, Fortune Institute of Technology, Kaohsiung 81160, Taiwan
3
Metal Industries and Research Centre, Kaohsiung 83158, Taiwan
4
Department of Industrial Systems Engineering, CanTho University of Technology, Can Tho 900000, Vietnam
*
Author to whom correspondence should be addressed.
Symmetry 2018, 10(11), 548; https://doi.org/10.3390/sym10110548
Submission received: 3 October 2018 / Revised: 24 October 2018 / Accepted: 25 October 2018 / Published: 26 October 2018
(This article belongs to the Special Issue Multi-Criteria Decision Aid methods in fuzzy decision problems)

Abstract

The demands for energy in general and electrical power in particular in the process of industrialization–modernization in Vietnam are increasing. Although other renewable energy sources such as wind and solar power have been prioritized, they cannot compensate for the shortages of electricity in Vietnam; moreover, traditional energy sources in Vietnam are not endless and will soon reach exhaustion. Nowadays, the government has chosen a solution to maximize domestic energy resources, i.e., develop renewable energy combined with importing coal and gas in appropriate proportions with the construction of nuclear power plants (NPP), which may be the optimal solution to ensure energy security, environmental protection, and sustainable development. However, site selection for construction of a nuclear power plant is one of the most difficult decisions that management faces. Thus, the authors proposed multicriteria decision-making (MCDM), including a fuzzy analytic network process (FANP) and technique for order preference by similarity of an ideal solution (TOPSIS) for NPP location selection in Vietnam. In the first stages of this research, the weight of all criteria and subcriteria will be calculated by an ANP model using fuzzy logic. A TOPSIS model is proposed for ranking all potential locations in the final stage. The results reveal that Binh Thuan is the best place for building an NPP in Vietnam. The contributions of this research include a fuzzy multicriteria decision-making (F-MCDM) approach for NPP site selection in Vietnam. This research also utilizes the evolution of a new approach that is flexible and practical for the decision-maker and provides useful guidelines for NPP site selection in countries around the world.

1. Introduction

A nuclear power plant is a thermal power station in which the heat source is a nuclear reactor. As is typical of thermal power stations, heat is used to generate steam that drives a steam turbine connected to a generator that produces electricity. Nuclear power is the choice of many countries to ensure energy security and sustainable development as well as actively address environmental issues. By 2015, 30 countries operated NPPs with a total of 391 reactors and a combined installed capacity of 337 GW [1].
Due to the need for a secured future energy supply, Vietnam has decided to include nuclear energy. Site selection is one of the vital steps in designing an NPP. Different places provide different analyses of sites and result in different type of nuclear stations that are suitable to build. The selection of a suitable site is the result of a process in which the costs are minimized [2].
In discussing the location selection process, the following main criteria list is important, as it includes region of interest, candidate areas, potential locations, candidate locations, acceptable locations, and preferred locations [2]. Based on the guidelines for site selection for NPP in discussing the site selection process, certain factors need to be discussed, i.e., hydrologic and meteorological characteristics of proposed sites, potential effects on a plant as a result of accidents associated with nearby industries; determination of exclusion area and low population zone; transportation and military facilities; population considerations as they relate to protecting the general public from the potential hazards of serious accidents; emergency planning and security plans, and geologic/seismic [2].
In this work, an MCDM model that includes ANP with fuzzy logic and TOPSIS is proposed for NPP site selection in Vietnam. FANP is applied for defining the weight of all criteria in the first step of this research, and ANP equipped with the triangular fuzzy numbers helps in overcoming the impreciseness and vagueness in the performance. The FANP can be used for ranking NPP site selection, but the weakness of the FANP approaches is that input data, expressed in linguistic terms, notably depends on expert experience. Thus, we proposed a TOPSIS approaches for ranking NPP site selection in the final stages. The steps for implementing the TOPSIS model are as follows:
Step 1: Determine the decision matrix
Step 2: Calculate the weight normalized value (vij)
Step 3: Calculate the PIS ( F + ) and PIS ( F )
Step 4: Determine a distance of the PIS ( Q c + )
Step 5: Determine the relationship proximal to the problem-solving approaches, i.e., proximal relationship from option F C   to option F +
Step 6: Rank alternatives to determine the best option with the maximum value of C C .
The remainder of this article provides background materials to assist in developing the MCDM model. After that, a hybrid FANP and TOPSIS model is developed to select the best site for NPP construction in Vietnam. The results and contributions will be discussed at the end of this article.

2. Literature Review

The location selection for NPP is a strategic decision, which has a significant impact on the economic operation of the plant and sustainable development of the region. There are some works that have considered site location for NPP as: Ünal Kurt proposed a fuzzy TOPSIS and generalized Choquet fuzzy integral algorithm for evaluation and selection of optimal locations for NPP in Turkey with many factors [3]. G. Locatelli and M. Mancini have developed and implemented a framework for the selection of the right NPP [4].
Marwan Mossa Lingga [5] involved the development of a decision model for evaluating several potential NPP site technologies, both those that are currently available and future ones. The decision model was developed based on the Hierarchical Decision Modeling (HDM) methodology. Siefi et al. [6] determined the best possible candidates for thermal power plant sites using Multi-criteria Evaluation and Geographic Information System (GIS) in Kahnuj County (southeast of Iran). Kajal Chatterjee et al. [7] proposed a Hybrid MCDM Technique for Risk Management in Construction Projects. Chia Nan Wang et al. [8] proposed a MCDM model for solar panel location selection. David Bailey et al. [9] presented an application of a new fuzzy algorithm for finding and exploring potential solutions to these problems in a raster Geographical Information System (GIS) environment. Ru-xin Nie et al. [10] solvined a solar-wind power station location problem using an extended weighted aggregated sum product assessment (WASPAS) technique with interval neutrosophic sets.
Ridoan Karim [11] studied the opportunities and challenges for nuclear energy development in Bangladesh. Zavadskas et al. [12] proposed a new neutrosophic—The Multi-Objective Optimization by Ratio Analysis (MULTIMOORA–MOORA plus the full multiplicative form) method for residential house element and material selection. Peng, Xindong and Liu, Chong [13] presented algorithms for neutrosophic soft decision-making based on EDAS, a new similarity measure and level soft set. This paper presented three novel single-valued neutrosophic soft set (SVNSS) methods. Asad Asadzadeh et al. [14] used TOPSIS model to evaluate site selection of New Towns of Tehran Metropolitan Region (TMR). P. Destiny Ugo [15] proposed a MCDM model for Location Selection in the Niger Delta.

3. Methodology

3.1. Research Development

In this research, the authors developed a hybrid fuzzy ANP and TOPSIS model for site selection for NPP construction in Vietnam. There are three stages in this work, as shown in Figure 1:
Step 1: Determining the goal and criteria. In this stage, the factors for selecting the optimal sites for NPP will be identified and analyzed. All the subcriteria were built through expert interviews and literature reviews.
Step 2: Implementing the FANP model; there are seven potential sites that can be highly effective for NPP construction that will be considered. In this stage, FANP is applied to determine the weight and subcriteria.
Step 3: The FANP can be used for ranking NPP site selection, but the weakness of the FANP approaches is that input data, expressed in linguistic terms, notably depends on expert experience. Thus, a TOPSIS model is applied in this stage. The ranking list will be defined in this stage.

3.2. Methodology

3.2.1. Fuzzy Analytic Network Process (FANP)

ANP does not require a strict hierarchical structure such as AHP. It allows elements to control and be controlled by different levels or clusters of attributes. During the ANP process, the elements will be compared pairwise using the expert rating scale, from which the weighting matrix is established. It is clear that the disadvantage of ANP in dealing with the impression and objectiveness in the pairwise comparison process has been improved in the fuzzy analytic network process. The FANP applies a range of values to incorporate the decision-makers’ uncertainty, whereas the FANP model shows a crisp value. However, the ANP stems directly from the AHP, it also inherits theoretical weaknesses of the assumptions of the AHP which, above all, are: The rank reversal problem, the priorities derivation method and the comparison scale [16], and practical decision making with the use of the AHP/ANP can be a nuisance because of a proper reproduction of its assessment scale. Furthermore, experts’ evaluations can be inconsistent and imprecise, especially in decision problems which contain many debated alternatives or criteria. Because of decision-makers’ imprecise evaluations, the AHP/ANP may not provide a correct solution [17]. This is the reason why TOPSIS model is applied in the final stage for ranking potential locations.
Saaty [18] proposed a FANP model. The triangular fuzzy number (TFN) can be determined as (a, b, c) with a ≤ b ≤ c. In this research, sites selection were made based on TNF, so this fuzzy number was studied [18,19,20,21,22]. A TFN is shown in Figure 2.
TFN can be describe as:
  μ ( x F ˜ ) = { 0 , x a b a c x c a 0 ,     x < a , a x b , b x c , x > c ,  
A (F) is given by the representatives of each level of the membership function as following:
  M ˜ = ( M l ( y ) , M r ( y ) ) = [ a + ( b a ) y ,   c + ( b c ) y ] , y   [ 0 , 1 ]  
l(y), r(y) indicates both the left and the right side of a NF. Two positive TFN (a11, b11, c11) and ( a 12 ,   b 12 , c 12 ) are presented as following:
  ( a 11 ,   b 11 ,   c 11 ) + ( a 12 ,   b 12 ,   c 12 ) = ( a 11 + a 12 ,   b 11 + b 12 , c 11 + c 12 )   ( a 11 ,   b 11 ,   c 11 ) ( a 12 ,   b 12 ,   c 12 ) = ( a 11 a 12 ,   b 11 b 12 , c 11 c 12 )   ( a 11 ,   b 11 ,   c 11 ) × ( a 12 ,   b 12 ,   c 12 ) = ( a 11 × a 12 ,   b 11 × b 12 , c 11 × c 12 )   ( a 11 ,   b 11 ,   c 11 ) ( a 12 ,   b 12 ,   c 12 ) = ( a 11 / c 12 ,   b 11 / b 12 , c 11 / c 12 )  
If a = b = c, the FN A becomes a real number [23,24].
The procedure for implementing the FANP method is as follows:
Step 1: Construction FANP model
Building of the FANP approach structure. Set the hierarchy between the factors as well as the sites.
Step 2: Setting up a pairwise comparison matrix
A pair-comparison of FN is used to perform a pairwise comparison between factors together. The pair-comparison matrix is defined as follows:
  B k ˜ = [ b 11 k ˜ b 12 k ˜ b 21 k ˜ b 22 k ˜ b n 1 k ˜ b n 2 k ˜         b 1 n k ˜ b 2 n k ˜ b n n k ˜ ]  
Converting fuzzy numbers to real numbers, triangular fuzzy trigonometric methods are presented as follows [25]:
  t α , β ( α ¯ i j   ) = [ β f α ( A i j ) + ( 1 β ) f α ( C i j ) ] ;   0 β 1 ,   0 α 1  
where:
  f α ( A i j ) = ( B i j A i j ) α + A i j  
  f α ( C i j ) = C i j ( C i j B i j ) α  
When matching the diagonal matrix, we have:
  t α , β ( α ¯ i j   ) = 1 t α , β ( α ¯ i j   ) 0 β 1 ,   0 α 1 ,     i > j  
Element shows the importance of the indicator i versus the column elements.
  C =   ( n i j ) m x m = [ 1   n 12 n 21 1 n 1 m n 2 m n m 1 m n 2 1 ]  
Evaluating the priority in the FANP approaches that can use the scale are shown in Table 1:
These scales were proposed by Saaty and are shown in Table 2 [27].
Step 3: Calculating maximum individual value
Calculating the maximum value for the indicator. In particular, the most widely used is Lambda Max (max) by Saaty Proposition [27]
  | C λ max . I | = 0 .
where:
λ max : the maximum value of the matrix.
C: Comparative matrix of pairs of elements.
I: unit matrix of the same level with matrix C.
Step 4: Check consistency.
After calculating the maximum individual value, Saaty [27] can use the Consistency Ratio (CR).
  CR =   CI RI  
If CR   0.1   is satisfactory, otherwise if CR   0.1 then we must conduct a reevaluation of the pair comparison matrix
  CI =   λ max   n n 1  
For each n-level comparison matrix, Saaty [27] tested the creation of random matrices and calculated the RI (random index) corresponding to the number of indicators as shown in Table 3 below:
Step 5: Form the super matrix
After completing the above steps, a super matrix in Table 4 is formed as follows:

3.2.2. Technique for Order Preference by Similarity to Ideal Solution (TOPSIS)

The TOPSIS procedure can be expressed in a series of following steps [26,28,29]
Step 1. Constructing the decision matrix and determining the weight of criteria.
Let Y = ( y i j ) be a decision matrix and V = [ v 1 , v 2 , , v m ] a weight vector, where yij ∈ ℜ, vj ∈ ℜ and v 1 + v 2 + + v m = 1 .
Step 2. Calculating the normalized decision matrix.
Some of the most frequently used methods for calculating the normalized value nij are the following:
  m i j = y i j i = 1 n y i j 2  
  m i j = y i j max y i j  
  m i j = { y i j min i y i j max i y i j min i y i j     i f   C i   i s   a   b e n i f i t   c r i t e r i o n max i y i j y i j max i y i j min i y i j   i f   C i   i s   a   c o s t   c r i t e r i o n  
for i = 1, …, n; j = 1, …, m.
Step 3. Calculating the weighted normalized decision matrix.
The weighted normalized value uij is calculated as following:
  u i j = v j m i j                         f o r   i = 1 , ,   n ; j = 1 , ,   m .  
where vj is the weight of the j-th criterion, j = 1 m v j = 1 .
Step 4. Determine the positive ideal solutions (PIS) and negative ideal solutions (NIS).
The PIS is the solution that maximizes the benefit factors and minimizes the cost criteria whereas the NIS maximizes the cost criteria and minimizes the benefit factors.
PIS B+ has the form:
  B + = ( u 1 + , u 2 + , , u n + ) = ( ( max i u i j | j I ) , ( min i u i j | j J ) )  
NIS B has the form:
  B = ( u 1 , u 2 , , u n ) = ( ( max i u i j | j I ) , ( min i u i j | j J ) )  
Step 5. Calculating the separation measures from the positive ideal solution (PIS) and the negative ideal solution (NIS). The separation of each alternative from the PIS is given as.
  e i + = ( j = 1 n ( u i j u n + ) p ) 1 / p ,   i = 1 , 2 , , m  
The separation of each alternative from the NIS is given as
  e i = ( j = 1 n ( u i j u n ) p ) 1 / p ,   i = 1 , 2 , , m  
where p ≥ 1. For p = 2 we have the most used traditional n-dimensional Euclidean metric.
  e i + = j = 1 n ( u i j u j + ) 2 ,   i = 1 , 2 , , m  
  e i = j = 1 n ( u i j u j ) 2 ,   i = 1 , 2 , , m  
Step 6. Calculating the relative closeness to the positive ideal solution.
  R i = e i e i + e i +  
Step 7. Rank the alternatives list or select the alternative closest to 1.

4. Case Study

To compensate for the shortage of power due to the current state of the country’s energy resources, Vietnam needs to build not only one but many nuclear power plants in the future. According to calculations in the pre-feasibility study, by 2025, Vietnam will have between 2000 and 4000 MW of nuclear power. Nuclear power generation will account for 7–9% of the country’s total electricity output.
In Vietnam, the development of nuclear energy in accordance with the Strategy for Peaceful Utilization of Atomic Energy up to the year 2020 was signed by the prime minister on 3 January 2006. Therefore, the construction of nuclear power plants in Vietnam is reasonable. A nuclear power plant model is shown in Figure 3.
In this research, seven potential sites are considered through expert interviews and literature reviews, which are able to invest in NPP, as shown in Table 5.
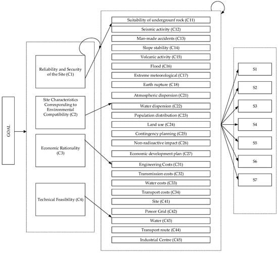
The main aim of this work is to study in detail the location selection in NPP construction. In this process of site selection for building an NPP in Vietnam, the main factors are discussed based on the regulations for environmental radiation protection of a nuclear power plant [30] and some previous works [31,32,33,34,35]: Reliability and Security of the Site (C1), Site Characteristics Corresponding to Environmental Compatibility (C2), Economic Rationality (C3), and Technical Feasibility (C4). The hierarchical structures of the FANP model are shown in Figure 4.
The FANP is applied in the first phase of this research. The aim of the FANP model is to determine the weight of the criteria by the comparison matrix. A fuzzy comparison matrix of main factors are shown in Table 6, Table 7, Table 8, Table 9, Table 10, Table 11 and Table 12:
To convert the fuzzy numbers to real numbers we proceed to solve the fuzzy clusters using the triangular fuzzy method.
g 0.5 , 0.5 ( a C 3 , C 2 ¯ )   =   [ ( 0.5   ×   3.5 )   +   ( 1     0.5 )   ×   4.5 ]   =   4
f0.5(LC3,C2) = (4 − 3) × 0.5 + 3 = 3.5
f0.5(UC3,C2) = 5 − (5 − 4) × 0.5 = 4.5
g 0.5 , 0.5 ( a C 2 , C 3 ¯ )   = 1 / 4
The remaining cells similar properties
GM1 = (1 × 4 × 3 × 5)1/4 = 2.7832
GM2 = (1/3 × 1/3 × 1 × 2)1/4 = 0.6866
GM3 = (1/4 × 1 × 3 × 4)1/4 = 1.3161
GM4 = (1/5 × 1/4 × 1/2 × 1)1/4 = 0.3977
G M   =   GM 1   +   GM 2   +   GM 3   +   GM 4   =   5.1836
  ω 1 = 2.7832 5.1836 = 0.5369  
  ω 2 = 0.6866 5.1836 = 0.1325  
  ω 3 = 1.3161 5.1836 = 0.2539  
  ω 4 = 0.3977 5.1836 = 0.0767  
[ 1 3 4 5 1 / 3 1 1 / 3 2 1 / 4 3 1 4 1 / 5 1 / 2 1 / 4 1 ] × [ 0.5369 0.1325 0.2539 0.0767 ] = [ 2.3335 0.5495 1.0924 0.3138 ]  
  [ 2.3335 0.5495 1.0924 0.3138 ] / [ 0.5369 0.1325 0.2539 0.0767 ] = [ 4.3462 4.1472 4.3025 4.0913 ]  
With the number of main criteria is 4, we obtain n = 4, λ m a x and CI are calculated as follows:
  λ m a x = 4.3462 + 4.1472 + 4.3025 + 4.0913 4 = 4.2218  
  C I = λ m a x n n 1 = 4.2218 4 4 1 = 0.0739  
To calculate CR, for n = 4 we obtain RI = 0.9
  C R = C I R I = 0.7393 0.9 = 0.0821  
We have a consistent score of CR = 0.0821 ≤ 0.1, so the pairwise comparison of key criteria is appropriate, and there is no need to reevaluate. Criteria results are shown in Table 8.
The comparison matrix and calculation of the subcriteria are done utilizing the main criteria noted above. The weight of all subcriteria are shown in Table 13.
The weight of all criteria are defined, and the TOPSIS model is applied for ranking all potential sites. In this stage, the evaluation matrix is normalized using linear normalization. The normalized matrix and normalized weight matrix from the TOPIS model are shown in Table 14 and Table 15.

5. Results and Discussion

Nuclear power plant location selection is identified as a critical issue that could affect the reliability and security of a site, site characteristics corresponding to environmental compatibility, economic rationality, and technical feasibility factors. Further, location selection is complicated, in that decision-makers must have broad perspectives concerning qualitative and quantitative factors.
In this research, seven potential locations in Vietnam are considered. The FANP is applied to define priorities for each potential location. Then, the TOPSIS model is used for ranking DMU. Then, the distance of the PIS e c + and the separation from the NIS e c are shown in Table 16.
An FANP model can be applied for ranking potential locations in many countries, but the number of site selections is practically limited because of the number of pairwise comparisons that need to be made and the disadvantage of the FANP approach is that input data, expressed in linguistic terms, depends on the experience of decision makers and thus involves subjectivity. This is a reason why we proposed a TOPSIS model for ranking alternatives in the final stage. Also, the TOPSIS is presented to reaffirm as a systematic method and improve the disadvantage of the FAHP model, as mentioned above.
The results are summarized in Table 16, i.e., the final location ranking list is DMU2, DMU1, DMU3, DMU4, DMU5, DMU7, and DMU6. The results show that DMU2 is the best site for nuclear power plant construction in Vietnam [20].

6. Conclusions

Site selection for a nuclear power plant is one of the most important decisions management will face. Thus, NPP site decision-making is a highly complex process. The main purpose of nuclear power construction is to conserve traditional energy sources, decrease environmental pollution, and reduce the total cost of whole electricity generation.
Renewable energy plant location selection requires involvement of various decision-makers who must evaluate qualitative and quantitative factors. The fact that reliability and security of the site, site characteristics corresponding to environmental compatibility, economic rationality, and technical feasibility for siting selection are considered in decision-making makes this process more complex. Although some researches have proposed a hybrid FANP and TOPSIS model in site selection, few studies have considered nuclear power plant site selection under a fuzzy environment. Besides, there is no work proposed in these models for NPP location selection in Vietnam. This is among the reasons why we proposed hybrid FANP and TOPSIS approaches for NPP site selection. The result reveals that Binh Thuan is the best place for NPP construction in Vietnam because it has the shortest geometric distance from the positive ideal solution (PIS) and the longest geometric distance from the negative ideal solution (NIS).
The contributions of this research propose a hybrid FANP and TOPSIS approach under fuzzy environments for NPP site selection in Vietnam. This paper also utilizes the evolution of an innovation model that is flexible and is practical for the decision-maker. This work further provides useful guidelines for NPP location selection in many countries.
In future research, it is suggested that applications be increased through the development of new criteria, subcriteria, and models such as fuzzy TOPSIS [36], Data Envelopment Analysis (DEA),… for other fields within energy issues.

Author Contributions

In this research, conceptualization, C.-N.W. and C.-C.S.; methodology, C.-C.S.; software; validation, C.-C.S. and V.T.N.; formal analysis, V.T.N.; investigation, C.-N.W.; resources, V.T.N.; data curation, C.-C.S.; writing—original draft preparation, C.-C.S. and V.T.N.; writing—review and editing, C.-N.W.

Funding

This research was partly supported by MOST107-2622-E-992-012-CC3 from the Ministry of Sciences and Technology, and National Kaohsiung University of Science and Technology in Taiwan.

Acknowledgments

The authors appreciate the support from the National Kaohsiung University of Science and Technology, and Ministry of Sciences and Technology in Taiwan.

Conflicts of Interest

The authors declare no conflict of interest.

References

  1. Schneider, M. The Global Outlook of Nuclear Power and the French Case; Austrian Energy Agency & Federal Ministry of Agriculture, Forestry, Environment and Water Management: Vienna, Austria, 2015. [Google Scholar]
  2. Dengkil, S. Guidelines for Site Selection Criteria of Nuclear Power Plant; Atomic Energy Licencing Board: Selangor, Malaysia, 2011. [Google Scholar]
  3. Kurt, Ü. The fuzzy TOPSIS and generalized Choquet fuzzy integral algorithm for nuclear power plant site selection—A case study from Turkey. J. Nucl. Sci. Technol. 2014, 51, 1241–1255. [Google Scholar] [CrossRef]
  4. Locatelli, G.; Mancini, M. A framework for the selection of the right nuclear power plant. Int. J. Prod. Res. 2011, 50, 4753–4766. [Google Scholar] [CrossRef]
  5. Lingga, M.M. Developing a Hierarchical Decision Model to Evaluate Nuclear Power Plant Alternative Siting Technologies. Ph.D. Thesis, Department of Engineering and Technology Management, Portland State University, Portland, OR, USA, 2016. [Google Scholar]
  6. Siefi, S.; Karimi, H.; Soffianian, A.; Pourmanafi, S. GIS-Based Multi Criteria Evaluation for Thermal Power Plant Site Selection in Kahnuj County, SE Iran. Civ. Eng. Infrastruct. J. 2017, 50, 179–189. [Google Scholar]
  7. Erol, İ.; Sencer, S.; Özmen, A.; Searcy, C. Fuzzy MCDM framework for locating a nuclear power plant in Turkey. Energy Policy 2014, 67, 186–197. [Google Scholar] [CrossRef]
  8. Wang, C.-N.; Nguyen, V.T.; Thai, H.T.N.; Duong, D.H. Multi-Criteria Decision Making (MCDM) Approaches for Solar Power Plant Location Selection in Viet Nam. Energies 2018, 11, 1504. [Google Scholar] [CrossRef]
  9. Bailey, D.; Goonetilleke, A.; Campbell, D. A new fuzzy multicriteria evaluation method for group site selection in GIS. J. Multi-Criteria Decis. Anal. 2005, 12, 337–347. [Google Scholar] [CrossRef]
  10. Jafari, H.; Karimi, S.; Nahavandchi, M.; Balist, J. Nuclear power plant locating by WLC & GIS (Case study: Iran, Hormozgan province). Int. J. Basic Appl. Sci. 2015, 4, 132–139. [Google Scholar]
  11. Karim, R.; Karim, M.; Muhammad-Sukki, F.; Abu-Bakar, S.; Bani, N.; Munir, A.; Kabir, A.; Ardila-Rey, J.; Mas’ud, A. Nuclear Energy Development in Bangladesh: A Study of Opportunities and Challenges. Energies 2018, 11, 1672. [Google Scholar] [CrossRef]
  12. Zavadskas, E.K.; Bausys, R.; Juodagalviene, B.; Garnyte-Sapranaviciene, I. Model for residential house element and material selection by neutrosophic MULTIMOORA method. Eng. Appl. Artif. Intell. 2017, 64, 315–324. [Google Scholar] [CrossRef]
  13. Peng, X.; Liu, C. Algorithms for neutrosophic soft decision making based on EDAS, new similarity measure and level soft set. J. Intell. Fuzzy Syst. 2017, 32, 955–968. [Google Scholar] [CrossRef]
  14. Asadzadeh, A.; Sikder, S.K.; Mahmoudi, F.; Kötter, T. Assessing Site Selection of New Towns Using TOPSIS Method under Entropy Logic: A Case study: New Towns of Tehran Metropolitan Region (TMR). Environ. Manag. Sustain. Dev. 2014, 3, 123–137. [Google Scholar] [CrossRef]
  15. Ugo, P.D. A Multi-Criteria Decision Making for Location Selection in the Niger Delta Using Fuzzy TOPSIS Approach. Int. J. Manag. Bus. Res. 2015, 5, 215–224. [Google Scholar]
  16. Ziemba, P.; Wątróbski, J. Selected Issues of Rank Reversal Problem in ANP Method. In Selected Issues in Experimental Economics; Springer Proceedings in Business and Economics; Springer International Publishing: Cham, Switzerland, 2016; pp. 203–225. [Google Scholar] [CrossRef]
  17. Ziemba, P.; Wątróbski, J.; Jankowski, J.; Piwowarski, M. Research on the Properties of the AHP in the Environment of Inaccurate Expert Evaluations. In Selected Issues in Experimental Economics; Springer Proceedings in Business and Economics; Springer International Publishing: Cham, Switzerland, 2016; pp. 227–243. [Google Scholar] [CrossRef]
  18. Zadeh, L. Fuzzy sets. Inf. Control 1965, 8, 338–353. [Google Scholar] [CrossRef]
  19. Lee, H.; Kang, H.-Y.; Hsu, C.-F.; Hung, H.-C. A green supplier selection model for high-tech industry. Expert Syst. Appl. 2009, 36, 7917–7927. [Google Scholar] [CrossRef]
  20. Lee, H.; Kang, H.-Y.; Chang, C.-T. Fuzzy multiple goal programming applied to TFT-LCD supplier selection by downstream manufacturers. Expert Syst. Appl. 2009, 36, 6318–6325. [Google Scholar] [CrossRef]
  21. Lee, H.; Kang, H.-Y.; Wang, W.-P. Analysis of priority mix planning for the fabrication of semiconductors under uncertainty. Int. J. Adv. Manuf. Technol. 2006, 28, 351–361. [Google Scholar] [CrossRef]
  22. Cheng, C.-H. Evaluating weapon systems using ranking fuzzy numbers. Fuzzy Sets Syst. 1999, 107, 25–35. [Google Scholar] [CrossRef]
  23. Dehghani, M.; Esmaeilian, M.; Tavakkoli-Moghaddam, R. Employing Fuzzy ANP for Green Supplier Selection and Order Allocations: A Case Study. Int. J. Econ. Manag. Soc. Sci. 2013, 2, 565–575. [Google Scholar]
  24. KKahraman, C.; Ertay, T.; Büyüközkan, G. A fuzzy optimization model for QFD planning process using analytic network approach. Eur. J. Oper. Res. 2006, 171, 390–411. [Google Scholar] [CrossRef]
  25. Lin, R.; Lin, J.S.-J.; Chang, J.; Tang, D.; Chao, H.; Julian, P.C. Note on group consistency in analytic hierarchy process. Eur. J. Oper. Res. 2008, 190, 672–678. [Google Scholar] [CrossRef]
  26. Kuswandari, R. Assessment of Different Methods for Measuring the Sustainability of Forest Management Retno Kuswandari. Master’s Thesis, University of Twente, Enschede, The Netherlands, December 2004. [Google Scholar]
  27. Saaty, T.L. The Analytic Hierarchy Process: Planning, Priority Setting, Resources Allocation; McGraw-Hill: New York, NY, USA, 1980. [Google Scholar]
  28. Assari, A.; Mahesh, T.M.; Assari, E. Role of public participation in sustainability of historical city: Usage of TOPSIS method. Indian J. Sci. Technol. 2012, 5, 2289–2294. [Google Scholar]
  29. Jahanshahloo, G.R.; Lotfi, F.H.; Izadikhah, M. Extension of the TOPSIS Method for Decision-Making Problems with Fuzzy Data. Appl. Math. Comput. 2006, 181, 1544–1551. [Google Scholar] [CrossRef]
  30. National Standard of the People’s Republic of China. Regulations for Environmental Radiation Protection of Nuclear Power Plant; China Standards Publishing House: Beijing, China, 2011. [Google Scholar]
  31. Blond, R.; Taylor, M.; Margulies, T.; Cunningham, M.; Baranowsky, P.; Denning, R.; Cybulskis, P. Development of Severe-Reactor-Accident Source Terms: 1957–1981; Nuclear Regulatory Commission: Washington, DC, USA, 1982.
  32. Nuclear Regulatory Commission. Severe Accident Risks: An Assessment for Five U.S. Nuclear Power Plants; Office of Nuclear Regulatory Research: Washington, DC, USA, 1990.
  33. ReVelle CS. Multi-objective regional energy location: Cost versus people proximity trade-offs with Cohon JL. In Proceedings of the 25th American Nuclear Society Meeting, Held in Pasco, Washington, DC, USA, 8–12 September 1981. [Google Scholar]
  34. Riddel, M.; Christine Dwyer, W.D.S. Environmental Risk and Uncertainty: Insights from Yucca Mountain. J. Reg. Sci. 2003, 43, 435–458. [Google Scholar] [CrossRef]
  35. Feldman, L.; Hanahan, R.A. Public perceptions of a radioactively contaminated site: Concerns, remediation preferences, and desired involvement. Environ. Health Perspect. 1996, 104, 1344–1352. [Google Scholar] [CrossRef] [PubMed]
  36. Ziemba, P.; Jankowski, J.; Wątróbski, J. Online Comparison System with Certain and Uncertain Criteria Based on Multi-criteria Decision Analysis Method. In ICCCI 2017: Computational Collective Intelligence; Lecture Notes in Computer Science; Springer International Publishing: Cham, Switzerland, 2017; Volume 10449, pp. 579–589. [Google Scholar] [CrossRef]
Figure 1. Research methodology.
Figure 1. Research methodology.
Symmetry 10 00548 g001
Figure 2. Triangular Fuzzy Number.
Figure 2. Triangular Fuzzy Number.
Symmetry 10 00548 g002
Figure 3. Nuclear Power Plant Model.
Figure 3. Nuclear Power Plant Model.
Symmetry 10 00548 g003
Figure 4. The hierarchical structures of the FANP model.
Figure 4. The hierarchical structures of the FANP model.
Symmetry 10 00548 g004
Table 1. Fuzzy conversion scale [26].
Table 1. Fuzzy conversion scale [26].
Fuzzy ScaleLinguistic Variables
1 ˜ = ( 1 , 1 , 1 ) Equally important
3 ˜ = ( 2 , 3 , 4 ) Moderately important
5 ˜ = ( 4 , 5 , 6 ) Strongly important
7 ˜ = ( 7 , 8 , 9 ) Very strongly important
9 ˜ = ( 9 , 9 , 9 ) Extremely strongly important
2 ˜ , 4 ˜ , 6 ˜ , 8 ˜ Intermediate values between two adjacent judgments;
2 ˜ = ( 1 , 2 , 3 ) ;
4 ˜ = ( 3 , 4 , 5 ) ;
6 ˜ = ( 5 , 6 , 7 ) ;
8 ˜ = ( 7 , 8 , 9 ) ;
Table 2. Priority rating scale.
Table 2. Priority rating scale.
Priority LevelNumber
Equally preferred1
Moderately preferred3
Strongly preferred5
Very strongly preferred7
Extremely preferred9
Intermediate judgment values2, 4, 6, 8
Table 3. Randomized index values corresponding to indicators.
Table 3. Randomized index values corresponding to indicators.
N12345678910
R000.520.901.121.241.321.411.451.49
Table 4. Super matrix.
Table 4. Super matrix.
0U120
U21U22U23
000
Table 5. Seven potential sites for building NPP in Vietnam.
Table 5. Seven potential sites for building NPP in Vietnam.
NoLocationsSymbol
1Lam DongDMU1
2Binh ThuanDMU2
3Kon TumDMU3
4Tay NinhDMU4
5Vung TauDMU5
6Hai DuongDMU6
7Bac LieuDMU7
Table 6. Comparison matrix of Criteria.
Table 6. Comparison matrix of Criteria.
CriteriaC3C1C2C4
C3(1,1,1)(2,3,4)(3,4,5)(4,5,6)
C1(1/4,1/3,1/2)(1,1,1)(1/4,1/3,1/2)(1,2,3)
C2(1/5,1/4,1/3)(2,3,4)(1,1,1)(3,4,5)
C4(1/6,1/5,1/4)(1/4,1/3,1/2)(1/5,1/4,1/3)(1,1,1)
Table 7. Real number of criteria.
Table 7. Real number of criteria.
CriteriaC3C1C2C4
C31345
C11/311/32
C21/4314
C41/51/21/41
Table 8. Comparison matrix of Criteria.
Table 8. Comparison matrix of Criteria.
CriteriaC3C1C2C4Weight
C3(1,1,1)(2,3,4)(3,4,5)(4,5,6)0.546139
C1(1/4,1/3,1/2)(1,1,1)(1/4,1/3,1/2)(1,2,3)0.128058
C2(1/5,1/4,1/3)(2,3,4)(1,1,1)(3,4,5)0.252484
C4(1/6,1/5,1/4)(1/4,1/3,1/2)(1/5,1/4,1/3)(1,1,1)0.07332
Total1
CR = 0.08386
Table 9. Comparison matrix of Reliability and Security of the Site (C1).
Table 9. Comparison matrix of Reliability and Security of the Site (C1).
CriteriaC3C2C4Weight
C3(1,1,1)(2,3,4)(2,3,4)0.593634
C2(1/4,1/3,1/2)(1,1,1)(1,2,3)0.249311
C4(1/4,1/3,1/2)(1/3,1/2,1)(1,1,1)0.157056
Total1
CR = 0.05156
Table 10. Comparison matrix of Site Characteristics Corresponding to Environmental Compatibility (C2).
Table 10. Comparison matrix of Site Characteristics Corresponding to Environmental Compatibility (C2).
CriteriaC3C1C4Weight
C3(1,1,1)(1/4,1/3,1/2)(1,2,3)0.24931
C1(2,3,4)(1,1,1)(2,3,4)0.593634
C4(1/3,1/2,1)(1/4,1/3,1/2)(1,1,1)0.157056
Total1
CR = 0.05156
Table 11. Comparison matrix of Economic Rationality (C3).
Table 11. Comparison matrix of Economic Rationality (C3).
CriteriaC1C2C4Weight
C1(1,1,1)(1/4,1/3,1/2)(1,2,3)0.24931
C2(2,3,4)(1,1,1)(2,3,4)0.593634
C4(1/3,1/2,1)(1/4,1/3,1/2)(1,1,1)0.157056
Total1
CR = 0.05156
Table 12. Comparison matrix of Technical Feasibility (C4).
Table 12. Comparison matrix of Technical Feasibility (C4).
CriteriaC3C1C2Weight
C3(1,1,1)(1/4,1/3,1/2)(1/5,1/4,1/3)0.117221
C1(2,3,4)(1,1,1)(1/4,1/3,1/2)0.268369
C2(3,4,5)(2,3,4)(1,1,1)0.614411
Total1
CR = 0.07069
Table 13. The weight of Sub-Criteria are defined by the FANP model.
Table 13. The weight of Sub-Criteria are defined by the FANP model.
NoCriteriaWeight
1Suitability of underground rock (C11)0.10912
2Seismic activity (C12)0.10942
3Man-made accidents (C13)0.07441
4Slope stability (C14)0.03890
5Volcanic activity (C15)0.05306
6Flood (C16)0.05362
7Extreme meteorological (C17)0.01546
8Earth rupture (C18)0.01823
9Site (C41)0.06722
10Power Grid (C42)0.06300
11Water (C43)0.03975
12Transport route (C44)0.03947
13Industrial Centre (C45)0.02423
14Atmospheric dispersion (C21)0.04361
15Water dispersion (C22)0.04336
16Population distribution (C23)0.03144
17Land use (C24)0.02855
18Contingency planning (C25)0.02717
19Non-radioactive impact (C26)0.02510
20Economic development plan (C27)0.00995
21Engineering Costs (C31)0.02458
22Transmission costs (C32)0.02401
23Water costs (C33)0.01965
24Transport costs (C34)0.01669
Table 14. Normalized matrix.
Table 14. Normalized matrix.
DMU 1DMU 2DMU 3DMU 4DMU 5DMU 6DMU 7
C110.11760.17650.23530.41180.41180.52940.5294
C120.24300.12150.30370.42520.42520.48600.4860
C130.47770.37150.31840.42460.26540.42460.3184
C140.37210.37210.37210.37210.49610.24810.3721
C150.37800.37800.37800.37800.37800.37800.3780
C160.31540.42050.36790.42050.42050.31540.3679
C170.38100.38100.25400.50800.25400.50800.2540
C180.47240.41990.41990.41990.36740.26240.2099
C210.24080.24080.24080.48150.36120.48150.4815
C220.40410.30300.40410.35360.45460.35360.3536
C230.42460.42460.31840.31840.37150.26540.4777
C240.37960.37960.43390.48810.32540.32540.2712
C250.23640.31520.39410.39410.47290.39410.3941
C260.41040.41040.30780.30780.20520.51300.4104
C270.38190.43640.38190.32730.38190.43640.2728
C310.40560.24330.32440.40560.48670.40560.3244
C320.41040.41040.51300.30780.41040.30780.2052
C330.36070.45080.36070.45080.36070.27050.3607
C340.36760.29410.44110.22060.36760.51470.3676
C410.41250.53030.35360.29460.35360.29460.3536
C420.32830.43770.32830.38300.32830.43770.3830
C430.33970.50950.33970.39630.28310.33970.3963
C440.49270.09850.29560.49270.29560.49270.2956
C450.15290.30590.38240.38240.45880.53530.3059
Table 15. Normalized weight matrix.
Table 15. Normalized weight matrix.
DMU 1DMU 2DMU 3DMU 4DMU 5DMU 6DMU 7
C110.01280.01930.02570.04490.04490.05780.0578
C120.02660.01330.03320.04650.04650.05320.0532
C130.03550.02760.02370.03160.01970.03160.0237
C140.01450.01450.01450.01450.01930.00960.0145
C150.02010.02010.02010.02010.02010.02010.0201
C160.01690.02250.01970.02250.02250.01690.0197
C170.00590.00590.00390.00790.00390.00790.0039
C180.00860.00770.00770.00770.00670.00480.0038
C210.01050.01050.01050.02100.01580.02100.0210
C220.01750.01310.01750.01530.01970.01530.0153
C230.01330.01330.01000.01000.01170.00830.0150
C240.01080.01080.01240.01390.00930.00930.0077
C250.00640.00860.01070.01070.01280.01070.0107
C260.01030.01030.00770.00770.00520.01290.0103
C270.00380.00430.00380.00330.00380.00430.0027
C310.01000.00600.00800.01000.01200.01000.0080
C320.00990.00990.01230.00740.00990.00740.0049
C330.00710.00890.00710.00890.00710.00530.0071
C340.00610.00490.00740.00370.00610.00860.0061
C410.02770.03560.02380.01980.02380.01980.0238
C420.02070.02760.02070.02410.02070.02760.0241
C430.01350.02030.01350.01580.01130.01350.0158
C440.01940.00390.01170.01940.01170.01940.0117
C450.00370.00740.00930.00930.01110.01300.0074
Table 16. PIS and NIS value from TOPSIS model.
Table 16. PIS and NIS value from TOPSIS model.
DMUse+RankeRankRRank
DMU10.027560.058220.67922
DMU20.017270.063810.78781
DMU30.034950.042230.54733
DMU40.054840.023440.29904
DMU50.054840.023250.29725
DMU60.067810.019370.22167
DMU70.065220.019370.22856

Share and Cite

MDPI and ACS Style

Wang, C.-N.; Su, C.-C.; Nguyen, V.T. Nuclear Power Plant Location Selection in Vietnam under Fuzzy Environment Conditions. Symmetry 2018, 10, 548. https://doi.org/10.3390/sym10110548

AMA Style

Wang C-N, Su C-C, Nguyen VT. Nuclear Power Plant Location Selection in Vietnam under Fuzzy Environment Conditions. Symmetry. 2018; 10(11):548. https://doi.org/10.3390/sym10110548

Chicago/Turabian Style

Wang, Chia-Nan, Chih-Chiang Su, and Van Thanh Nguyen. 2018. "Nuclear Power Plant Location Selection in Vietnam under Fuzzy Environment Conditions" Symmetry 10, no. 11: 548. https://doi.org/10.3390/sym10110548

APA Style

Wang, C.-N., Su, C.-C., & Nguyen, V. T. (2018). Nuclear Power Plant Location Selection in Vietnam under Fuzzy Environment Conditions. Symmetry, 10(11), 548. https://doi.org/10.3390/sym10110548

Note that from the first issue of 2016, this journal uses article numbers instead of page numbers. See further details here.

Article Metrics

Back to TopTop