Participatory Mapping in a Developing Country Context: Lessons from South Africa
Abstract
1. Introduction
1.1. From Participatory Mapping to Digital Participatory Mapping
1.2. Justice and Participatory Mapping
2. Case Studies
2.1. Case Study Selection
2.1.1. Case Study 1: The Likhayalethu Community and the Great Fish Nature Reserve
2.1.2. Case Study 2: The Mzimvubu Water Project and the Tsitsa Project
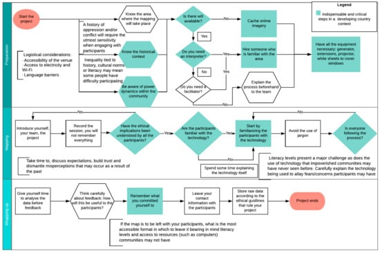
3. Discussion
4. Conclusions and Practical Recommendations
Author Contributions
Funding
Acknowledgments
Conflicts of Interest
References
- Tengö, M.; Brondizio, E.S.; Elmqvist, T.; Malmer, P.; Spierenburg, M. Connecting Diverse Knowledge Systems for Enhanced Ecosystem Governance: The Multiple Evidence Base Approach. Ambio 2014, 5, 579–591. [Google Scholar] [CrossRef] [PubMed]
- Tengö, M.; Hill, R.; Malmer, P.; Raymond, C.M.; Spierenburg, M.; Danielsen, F.; Elmqvist, T.; Folke, C. Weaving Knowledge Systems in IPBES, CBD and Beyond—Lessons Learned for Sustainability. Curr. Opin. Environ. Sustain. 2017, 26, 17–25. [Google Scholar] [CrossRef]
- Díaz, S.; Demissew, S.; Carabias, J.; Joly, C.; Lonsdale, M.; Ash, N.; Larigauderie, A.; Adhikari, J.R.; Arico, S.; Báldi, A.; et al. The IPBES Conceptual Framework—Connecting Nature and People. Curr. Opin. Environ. Sustain. 2015, 14, 1–16. [Google Scholar] [CrossRef]
- Chalmers, N.; Fabricius, C. Expert and Generalist Local Knowledge about Land-Cover Change on South Africa’s Wild Coast: Can Local Ecological Knowledge Add Value to Science? Ecol. Soc. 2007, 12. Available online: https://www.ecologyandsociety.org/vol12/iss1/art10/ (accessed on 26 August 2019).
- Chambers, R. Participatory Mapping and Geographic Information Systems: Whose Map? Who Is Empowered and Who Disempowered? Who Gains and Who Loses? Electron. J. Inf. Syst. Dev. Ctries. 2006, 25, 1–11. [Google Scholar] [CrossRef]
- Chapin, M.; Lamb, Z.; Threlkeld, B. Mapping Indigenous Lands. Annu. Rev. Anthropol. 2005, 34, 619–638. [Google Scholar] [CrossRef]
- Olson, R.; Hackett, J.; DeRoy, S. Mapping the Digital Terrain: Towards Indigenous Geographic Information and Spatial Data Quality Indicators for Indigenous Knowledge and Traditional Land-Use Data Collection. Cartogr. J. 2016, 53, 348–355. [Google Scholar] [CrossRef]
- Robinson, C.J.; Maclean, K.; Hill, R.; Bock, E.; Rist, P. Participatory Mapping to Negotiate Indigenous Knowledge Used to Assess Environmental Risk. Sustain. Sci. 2016, 11, 115–126. [Google Scholar] [CrossRef]
- McCall, M.K.; Minang, P.A. Assessing Participatory GIS for Community-Based Natural Resource Management: Claiming Community Forests in Cameroon. Geogr. J. 2005, 171, 340–356. [Google Scholar] [CrossRef]
- Berkes, F. Evolution of Co-Management: Role of Knowledge Generation, Bridging Organizations and Social Learning. J. Environ. Manag. 2009, 90, 1692–1702. [Google Scholar] [CrossRef]
- Ramirez-gomez, S.O.I.; Torres-vitolas, C.A.; Schreckenberg, K.; Honzák, M.; Cruz-garcia, G.S.; Willcock, S.; Palacios, E.; Pérez-miñana, E.; Verweij, P.A.; Poppy, G.M. Analysis of Ecosystem Services Provision in the Colombian Amazon Using Participatory Research and Mapping Techniques. Ecosyst. Serv. 2015, 13, 93–107. [Google Scholar] [CrossRef]
- Adger, W.N. Social and Ecological Resilience: Are They Related? Prog. Hum. Geogr. 2000, 24, 347–364. [Google Scholar] [CrossRef]
- Butzer, K.W. Environmental History in the Mediterranean World: Cross-Disciplinary Investigation of Cause-and-Effect for Degradation and Soil Erosion. J. Archaeol. Sci. 2005, 32, 1773–1800. [Google Scholar] [CrossRef]
- Berkes, F.; Folke, C.; Gadgil, M. Traditional ecological knowledge, biodiversity, resilience and sustainability. In Biodiversity Conservation; Perrings, C.A., Maler, K.G., Folke, C., Holling, C.S., Jansson, B.O., Eds.; Springer: Dordrecht, The Netherlands, 1994; Volume 4, pp. 269–287. [Google Scholar]
- Aswani, S.; Lemahieu, A.; Sauer, W.H.H. Global Trends of Local Ecological Knowledge and Future Implications. PLoS ONE 2018, 13, e0195440. [Google Scholar] [CrossRef] [PubMed]
- Boafo, Y.A.; Saito, O.; Kato, S.; Kamiyama, C.; Takeuchi, K.; Nakahara, M. The Role of Traditional Ecological Knowledge in Ecosystem Services Management: The Case of Four Rural Communities in Northern Ghana. Int. J. Biodivers. Sci. Ecosyst. Serv. Manag. 2016, 12, 24–38. [Google Scholar] [CrossRef]
- Millennium Ecosystem Assessment. Ecosystems and Human Well-Being: Synthesis; Island Press: Washington, DC, USA, 2005; pp. 1–137. [Google Scholar]
- Bohensky, E.; Reyers, B.; van Jaarsveld, A.S.; Fabricius, C. Ecosystem Services in the Gariep Basin: A Basin-Scale Component of the Southern African Millennium Assessment; Sun Press: Stellenbosch, South Africa, 2004; pp. 1–152. [Google Scholar]
- Elwood, S. Critical Issues in Participatory GIS: Deconstructions, Reconstructions, and New Research Directions. Trans. GIS 2006, 10, 693–708. [Google Scholar] [CrossRef]
- Cox, C.; Morse, W.; Anderson, C.; Marzen, L. Using Public Participation Geographic Information Systems to Identify Places of Watershed Service Provisioning. J. Am. Water Resour. Assoc. 2015, 51, 704–718. [Google Scholar] [CrossRef]
- Kathirvel, S.; Jeyashree, K.; Patro, B.K. Social Mapping: A Potential Teaching Tool in Public Health. Med. Teach. 2012, 34, e529–e531. [Google Scholar] [CrossRef]
- Rambaldi, G.; Kyem, P.A.K.; McCall, M.; Weiner, D. Participatory Spatial Information Management and Communication in Developing Countries. Electron. J. Inf. Syst. Dev. Ctries. 2006, 25, 1–9. [Google Scholar] [CrossRef]
- Ramirez-Gomez, S.O.I.; Brown, G.; Fat, A.T.S. Participatory Mapping with Indigenous Communities for Conservation: Challenges and Lessons from Suriname. Electron. J. Inf. Syst. Dev. Ctries. 2013, 58, 1–22. [Google Scholar] [CrossRef]
- Wynne-Jones, S.; North, P.; Routledge, P. Practising Participatory Geographies: Potentials, Problems and Politics. Area 2015, 47, 218–221. [Google Scholar] [CrossRef]
- Levine, A.S.; Feinholz, C.L. Participatory GIS to Inform Coral Reef Ecosystem Management: Mapping Human Coastal and Ocean Uses in Hawaii. Appl. Geogr. 2015, 59, 60–69. [Google Scholar] [CrossRef]
- Brown, G.; Weber, D. Measuring Change in Place Values Using Public Participation GIS (PPGIS). Appl. Geogr. 2012, 34, 316–324. [Google Scholar] [CrossRef]
- Brown, G.; Kyttä, M. Key Issues and Research Priorities for Public Participation GIS (PPGIS): A Synthesis Based on Empirical Research. Appl. Geogr. 2014, 46, 122–136. [Google Scholar] [CrossRef]
- Arts, K.; van der Wal, R.; Adams, W.M. Digital Technology and the Conservation of Nature. Ambio 2015, 44, 661–673. [Google Scholar] [CrossRef] [PubMed]
- Tulloch, D.L. Many, many Maps: Empowerment and Online Participatory Mapping. First Monday 2007, 12. Available online: https://journals.uic.edu/ojs/index.php/fm/article/view/1620/1535 (accessed on 29 May 2019). [CrossRef]
- Peters-Guarin, G.; McCall, M.K. Participatory mapping and monitoring of forest carbon services using freeware: Cybertracker and Google Earth. In Community Forest Monitoring for the Carbon Market: Opportunities under REDD, 1st ed.; Skutsch, M., Ed.; Routledge: London, UK, 2011; pp. 94–104. [Google Scholar]
- Falco, E.; Kleinhans, R. Digital Participatory Platforms for Co-Production in Urban Development. Int. J. E-Plan. Res. 2018, 7, 52–79. [Google Scholar] [CrossRef]
- Thom, B.; Colombi, B.J.; Degai, T. Bringing Indigenous Kamchatka to Google Earth: Collaborative Digital Mapping with the Itelmen Peoples. Sibirica 2016, 15, 1–30. [Google Scholar] [CrossRef]
- Stocker, L.; Burke, G.; Kennedy, D.; Wood, D. Sustainability and Climate Adaptation: Using Google Earth to Engage Stakeholders. Ecol. Econ. 2012, 80, 15–24. [Google Scholar] [CrossRef]
- Wickens Pearce, M.; Pualani Louis, R. Mapping Indigenous Depth of Place. Am. Indian Cult. Res. J. 2008, 32, 107–126. [Google Scholar] [CrossRef]
- Caquard, S.; Pyne, S.; Igloliorte, H.; Mierins, K.; Hayes, A.; Taylor, D.R.F. A “Living” Atlas for Geospatial Storytelling: The Cybercartographic Atlas of Indigenous Perspectives and Knowledge of the Great Lakes Region. Cartogr. Int. J. Geogr. Inf. Geovisualization 2009, 44, 83–100. [Google Scholar] [CrossRef]
- Scassa, T.; Engler, N.J.; Taylor, D.R.F. Legal Issues in Mapping Traditional Knowledge: Digital Cartography in the Canadian North. Cartogr. J. 2015, 52, 41–50. [Google Scholar] [CrossRef]
- Cranley, L.A.; Cummings, G.G.; Profetto-McGrath, J.; Toth, F.; Estabrooks, C.A. Facilitation Roles and Characteristics Associated with Research Use by Healthcare Professionals: A Scoping Review. BMJ Open 2017, 7, e014384. [Google Scholar] [CrossRef]
- Rixon, A.; Smith, T.F.; McKenzie, B.; Sample, R.; Scott, P.; Burn, S. Perspectives on the Art of Facilitation: A Delphi Study of Natural Resource Management Facilitators. Australas. J. Environ. Manag. 2007, 14, 179–191. [Google Scholar] [CrossRef]
- Elwood, S.; Martin, D. “Placing” Interviews: Location and Scales of Power in Qualitative Research. Prof. Geogr. 2000, 52, 649–657. [Google Scholar] [CrossRef]
- Herzog, H. On Home Turf: Interview Location and Its Social Meaning. Qual. Sociol. 2005, 28, 25–47. [Google Scholar] [CrossRef]
- Herlihy, P.H.; Knapp, G. Maps of, By, and for the Peoples of Latin America. Hum. Organ. 2003, 62, 303–314. [Google Scholar] [CrossRef]
- Sheppard, S.R.J.; Cizek, P. The Ethics of Google Earth: Crossing Thresholds from Spatial Data to Landscape Visualisation. J. Environ. Manag. 2009, 90, 2102–2117. [Google Scholar] [CrossRef]
- Crawford, K.; Finn, M. The Limits of Crisis Data: Analytical and Ethical Challenges of Using Social and Mobile Data to Understand Disasters. GeoJournal 2015, 80, 491–502. [Google Scholar] [CrossRef]
- Tanweer, A.; Bolten, N.; Drouhard, M.; Hamilton, J.; Caspi, A.; Fiore-Gartland, B.; Tan, K. Mapping for Accessibility: A Case Study of Ethics in Data Science for Social Good. In Proceedings of the Bloomberg Data for Good Exchange Conference, New York, NY, USA, 24 September 2017. [Google Scholar]
- Plantin, J.C. Google Maps as Cartographic Infrastructure: From Participatory Mapmaking to Database Maintenance. Int. J. Commun. 2018, 12, 489–506. [Google Scholar]
- Brown, G.; Fagerholm, N. Empirical PPGIS/PGIS Mapping of Ecosystem Services: A Review and Evaluation. Ecosyst. Serv. 2015, 13, 119–133. [Google Scholar] [CrossRef]
- Brown, G. A Review of Sampling Effects and Response Bias in Internet Participatory Mapping (PPGIS/PGIS/VGI). Trans. GIS 2017, 21, 39–56. [Google Scholar] [CrossRef]
- Ansumana, R.; Malanoski, A.P.; Bockarie, A.S.; Sundufu, A.J.; Jimmy, D.H.; Bangura, U.; Jacobsen, K.H.; Lin, B.; Stenger, D.A. Enabling Methods for Community Health Mapping in Developing Countries. Int. J. Health Geogr. 2010, 9, 56. [Google Scholar] [CrossRef] [PubMed]
- Harris, T.; Weiner, D. Empowerment, Marginalization, and “Community-integrated” GIS. Cartogr. Geogr. Inf. Syst. 2007, 25, 67–76. [Google Scholar] [CrossRef]
- Fricker, M. Epistemic Injustice: Power and the Ethics of Knowing; Oxford Scholarship Online: Oxford, UK, 2007. [Google Scholar]
- Radil, S.M.; Anderson, M.B. Rethinking PGIS: Participatory or (Post) Political GIS? Prog. Hum. Geogr. 2019, 43, 195–213. [Google Scholar] [CrossRef]
- Gibson, J. Overcoming Historical Injustices: Land Reconciliation in South Africa; Cambridge University Press: Cambridge, UK, 2009; pp. 1–301. [Google Scholar]
- Misco, T.; Shiveley, J. Operationalizing Social Justice in Social Studies Education. Soc. Stud. 2016, 107, 186–193. [Google Scholar] [CrossRef]
- Hayek, F.A. Law, Legislation and Liberty: A New Statement of the Liberal Principles of Justice and Political Economy, 1st ed.; Routledge: London, UK, 2013; pp. 1–584. [Google Scholar]
- Bell, L. Theoretical foundations for social justice education. In Teaching for Diversity and Social Justice, 3rd ed.; Adams, M., Bell, L., Eds.; Routledge: London, UK, 2016; pp. 1–24. [Google Scholar]
- Jost, J.T.; Kay, A.C. Social justice: History, theory, and research. In Handbook of Social Psychology; Fiske, S.T., Gilbert, D., Lindzey, G., Eds.; John Wiley & Sons Inc.: Hoboken, NJ, USA, 2010; pp. 1122–1165. [Google Scholar]
- Rawls, J. A Theory of Justice, 1st ed.; Harvard University Press: Cambridge, UK, 1971; p. 3. [Google Scholar]
- Dotson, K. Tracking Epistemic Violence, Tracking Practices of Silencing. Hypatia 2011, 26, 236–257. [Google Scholar] [CrossRef]
- Pohlhaus, G., Jr. Varieties of Epistemic Injustice. In Routledge Handbook of Epistemic Injustice, 1st ed.; Kidd, I.J., Medina, J., Pohlhaus, G., Jr., Eds.; Routledge: London, UK, 2017; pp. 13–25. [Google Scholar]
- Zainal, Z. Case Study as a Research Method. J. Kermanusiaan 2007, 5, 1–6. [Google Scholar] [CrossRef]
- Hendricks, F.; Ntsebeza, L.; Helliker, K. The Promise of Land: Undoing a Century of Dispossession in South Africa; Jacana Media: Johannesburg, South Africa, 2013; pp. 1–359. [Google Scholar]
- O’Laughlin, B.; Bernstein, H.; Cousins, B.; Peters, P.E. Introduction: Agrarian Change, Rural Poverty and Land Reform in South Africa since 1994. J. Agrar. Chang. 2013, 13, 1–15. [Google Scholar] [CrossRef]
- Department of Land Affairs. White Paper on South African Land Policy; DLA: Pretoria, South Africa, 1997. [Google Scholar]
- Weiner, D.; Warner, T.A.; Harris, T.M.; Levin, R.M. Apartheid Representations in a Digital Landscape: Gis, Remote Sensing and Local Knowledge in Kiepersol, South Africa. Cartogr. Geogr. Inf. Syst. 1995, 22, 30–44. [Google Scholar] [CrossRef]
- Statistics South Africa. Census data 2011. Available online: http://www.statssa.gov.za/publications/Report-03-01-71/Report-03-01-712011.pdf (accessed on 26 August 2019).
- Clarke, C.; Shackleton, S.; Powell, M. Climate Change Perceptions, Drought Responses and Views on Carbon Farming amongst Commercial Livestock and Game Farmers in the Semiarid Great Fish River Valley, Eastern Cape Province, South Africa. Afr. J. Range Forage Sci. 2012, 29, 13–23. [Google Scholar] [CrossRef]
- Cundill, G.; Bezerra, J.C.; Ntingana, N. Beyond Benefit Sharing: Place Attachment and the Importance of Access to Protected Areas for Surrounding Communities. Ecosyst. Serv. 2017, 28, 140–148. [Google Scholar] [CrossRef]
- Sisitka, L.; Ntshudu, M.; Hamer, N.; de Vos, A. Ntabelanga (Laleni¹) Stakeholder Analysis Report for the DEA: NRM Branch—Ntabelanga Laleni Ecologicial Infrastructure Project; 2016; pp. 1–96, Unpublished. [Google Scholar]
- Cockburn, J.; Palmer, C.; Biggs, H.; Rosenberg, E. Navigating Multiple Tensions for Engaged Praxis in a Complex Social-Ecological System. Land 2018, 7, 129. [Google Scholar] [CrossRef]
- van Tol, J.; Akpan, W.; Kanuka, G.; Ngesi, S.; Lange, D. Soil Erosion and Dam Dividends: Science Facts and Rural “fiction” around the Ntabelanga Dam, Eastern Cape, South Africa. S. Afr. Geogr. J. 2016, 98, 169–181. [Google Scholar] [CrossRef]
- Louis, R.P. Can You Hear Us Now? Voices from the Margin: Using Indigenous Methodologies in Geographic Research. Geogr. Res. 2007, 45, 130–139. [Google Scholar] [CrossRef]
- Tropp, J. Displaced People, Replaced Narratives: Forest Conflicts and Historical Perspectives in the Tsolo District, Transkei. J. S. Afr. Stud. 2003, 29, 207–233. [Google Scholar] [CrossRef]
- De Wet, C. Some Socio-Economic Consequences of Villagization Schemes in Africa, and the Future of ‘Betterment Villages’ in the ‘New South Africa’. Dev. S. Afr. 1991, 8, 3–17. [Google Scholar] [CrossRef]
- Whitehead, A.L.; Kujala, H.; Ives, C.D.; Gordon, A.; Lentini, P.E.; Wintle, B.A.; Nicholson, E.; Raymond, C.M. Integrating Biological and Social Values When Prioritizing Places for Biodiversity Conservation. Conserv. Biol. 2014, 28, 992–1003. [Google Scholar] [CrossRef]
- Corbett, J. Good practices in participatory mapping: A review prepared for the international fund for agricultural development. IFAD 2009, 1–55. Available online: https://www.ifad.org/documents/38714170/39144386/PM_web.pdf/7c1eda69-8205-4c31-8912-3c25d6f90055 (accessed on 30 May 2019).



| Case Study | Aim of the Mapping | Main Challenges | Main Lessons Learnt |
|---|---|---|---|
| Likhayalethu | Heritage mapping of a successful land claim community. | Older generation unfamiliar with the technology. Lack of participant questions indicate a lack of understanding of the ethical implications. | Taking time to familiarise participants with the technology makes the process easier. Ethical considerations need to be thought through and discussed with participants. Digital participatory mapping allows knowledge sharing across generations. |
| Tsitsa Project | Understanding locals’ interaction with their environment to inform restoration interventions. | Socio-politically complex region with history of discrimination and conflict requiring sensitivity when forming the research team and using this technology among marginalised groups. | Participatory mapping can be a tool to bridge inter- and intra-cultural divides if the correct environment is created for knowledge sharing and trust building. Importance of understanding local power dynamics and managing expectations between parties involved. |
© 2019 by the authors. Licensee MDPI, Basel, Switzerland. This article is an open access article distributed under the terms and conditions of the Creative Commons Attribution (CC BY) license (http://creativecommons.org/licenses/by/4.0/).
Share and Cite
Weyer, D.; Bezerra, J.C.; De Vos, A. Participatory Mapping in a Developing Country Context: Lessons from South Africa. Land 2019, 8, 134. https://doi.org/10.3390/land8090134
Weyer D, Bezerra JC, De Vos A. Participatory Mapping in a Developing Country Context: Lessons from South Africa. Land. 2019; 8(9):134. https://doi.org/10.3390/land8090134
Chicago/Turabian StyleWeyer, Dylan, Joana Carlos Bezerra, and Alta De Vos. 2019. "Participatory Mapping in a Developing Country Context: Lessons from South Africa" Land 8, no. 9: 134. https://doi.org/10.3390/land8090134
APA StyleWeyer, D., Bezerra, J. C., & De Vos, A. (2019). Participatory Mapping in a Developing Country Context: Lessons from South Africa. Land, 8(9), 134. https://doi.org/10.3390/land8090134

