The Transition from Housing Demolition to Conservation and Renovation in Shanghai: Challenges and Countermeasures
Abstract
1. Introduction
2. Literature Review
2.1. HD to HCR in China
2.2. Barriers to Implementing HCR Practice
3. Research Methods
3.1. Mixed Research Method
3.2. Qualitative Analysis Using NVivo12
4. Results and Discussion
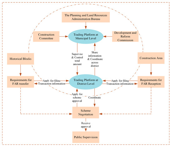
4.1. Current HCR Practices in Shanghai
4.2. Challenges in the Present HCR Practice
4.3. Measures to Promote Current HCR Practice
5. Conclusions
Author Contributions
Funding
Acknowledgments
Conflicts of Interest
References
- Zhong, X.; Chen, X. Demolition, rehabilitation, and conservation: Heritage in Shanghai’s urban regeneration, 1990–2015. J. Arch. Urban. 2017, 41, 82–91. [Google Scholar] [CrossRef]
- Liu, X.; Huang, J.; Zhu, J. Property-rights regime in transition: Understanding the urban regeneration process in China—A case study of Jinhuajie, Guangzhou. Cities 2019, 90, 181–190. [Google Scholar] [CrossRef]
- Wang, X.; Aoki, N. Paradox between neoliberal urban redevelopment, heritage conservation, and community needs: Case study of a historic neighbourhood in Tianjin, China. Cities 2019, 85, 156–169. [Google Scholar] [CrossRef]
- Zhang, L. Contesting Spatial Modernity in Late-Socialist China. Curr. Anthropol. 2006, 47, 461–484. [Google Scholar] [CrossRef]
- Zacharias, J.; Sun, Z.; Chuang, L.; Lee, F. The hutong urban development model compared with contemporary suburban development in Beijing. Habitat Int. 2015, 49, 260–265. [Google Scholar] [CrossRef]
- Lorusso, S.; Cogo, G.M.; Natali, A. The protection and valorization of cultural and environmental heritage in the development process of the territory. Conserv. Sci. Cult. Herit. 2016, 16, 59–73. [Google Scholar]
- Jiang, W.; Feng, T.; Timmermans, H.; Li, H. A gap-theoretical path model of residential satisfaction and intention to move house applied to renovated historical blocks in two Chinese cities. Cities 2017, 71, 19–29. [Google Scholar] [CrossRef]
- Gu, H.; Ryan, C. Place attachment, identity and community impacts of tourism-the case of a Beijing hutong. Tour. Manag. 2008, 29, 637–647. [Google Scholar] [CrossRef]
- Taylor, K. The Historic Urban Landscape paradigm and cities as cultural landscapes. Challenging orthodoxy in urban conservation. Landsc. Res. 2016, 41, 471–480. [Google Scholar] [CrossRef]
- Jones, S. Wrestling with the Social Value of Heritage: Problems, Dilemmas and Opportunities. J. Community Archaeol. Herit. 2017, 4, 21–37. [Google Scholar] [CrossRef]
- He, S.; Wu, F. Property-led redevelopment in post-reform China: A case study of Xintiandi redevelopment project in Shanghai. J. Urban. Aff. 2005, 27, 1–23. [Google Scholar] [CrossRef]
- Yung, E.H.K.; Chan, E.H.W.; Xu, Y. Community-Initiated Adaptive Reuse of Historic Buildings and Sustainable Development in the Inner City of Shanghai. J. Urban Plan. Dev. 2013, 140, 05014003. [Google Scholar] [CrossRef]
- Bandarin, F.; van Oers, R. The Historic Urban Landscape; John Wiley & Sons: Hoboken, NJ, USA, 2012. [Google Scholar]
- The Ministry of Natural Resources of Shanghai. Rule for Land Implementation of Urban Renewal Planning in Shanghai; The Ministry of Natural Resources of Shanghai: Shanghai, China, 2017. [Google Scholar]
- Li, X.; Hui, E.C.M.; Chen, T.; Lang, W.; Guo, Y. From Habitat III to the new urbanization agenda in China: Seeing through the practices of the “three old renewals” in Guangzhou. Land Use Policy 2019, 81, 513–522. [Google Scholar] [CrossRef]
- Tan, X.; Altrock, U. Struggling for an adaptive strategy? Discourse analysis of urban regeneration processes—A case study of Enning Road in Guangzhou City. Habitat Int. 2016, 56, 245–257. [Google Scholar] [CrossRef]
- Zhang, L.; Chen, J.; Tochen, R.M. Shifts in governance modes in urban redevelopment: A case study of Beijing’s Jiuxianqiao Area. Cities 2016, 53, 61–69. [Google Scholar] [CrossRef]
- Ginzarly, M.; Houbart, C.; Teller, J. The Historic Urban Landscape approach to urban management: A systematic review. Int. J. Herit. Stud. 2018. [Google Scholar] [CrossRef]
- Junhua, L. Beijing’s old and dilapidated housing renewal. Cities 2002, 14, 59–69. [Google Scholar] [CrossRef]
- He, S.; Wu, F. China’s emerging neoliberal urbanism: Perspectives from urban redevelopment. Antipode 2009, 41, 282–304. [Google Scholar] [CrossRef]
- Shih, M. The evolving law of disputed relocation: Constructing inner-city renewal practices in Shanghai, 1990–2005. Int. J. Urban Reg. Res. 2010, 34, 350–364. [Google Scholar] [CrossRef]
- Yang, Y.R.; Chang, C.H. An urban regeneration regime in China: A case study of urban redevelopment in Shanghai’s Taipingqiao Area. Urban Stud. 2007, 44, 1809–1826. [Google Scholar] [CrossRef]
- Healey, P. Urban Regeneration and the Development Industry. Reg. Stud. 1991, 25, 97–110. [Google Scholar] [CrossRef]
- He, S.; Wu, F. Socio-spatial impacts of property-led redevelopment on China’s urban neighbourhoods. Cities 2007, 24, 194–208. [Google Scholar] [CrossRef]
- Egan, M.; Lawson, L.; Kearns, A.; Conway, E.; Neary, J. Neighbourhood demolition, relocation and health. A qualitative longitudinal study of housing-led urban regeneration in Glasgow, UK. Health Place 2015, 33, 101–108. [Google Scholar] [CrossRef]
- Paredes, D.; Skidmore, M. The net benefit of demolishing dilapidated housing: The case of Detroit. Reg. Sci. Urban Econ. 2017, 66, 16–27. [Google Scholar] [CrossRef]
- Wang, J.; Wu, H.; Duan, H.; Zillante, G.; Zuo, J.; Yuan, H. Combining life cycle assessment and Building Information Modelling to account for carbon emission of building demolition waste: A case study. J. Clean. Prod. 2016, 172, 3154–3166. [Google Scholar] [CrossRef]
- Yu, T.; Shen, G.Q.; Shi, Q.; Zheng, H.W.; Wang, G.; Xu, K. Evaluating social sustainability of urban housing demolition in Shanghai, China. J. Clean. Prod. 2017, 153, 26–40. [Google Scholar] [CrossRef]
- Shin, H.B. Urban conservation and revalorisation of dilapidated historic quarters: The case of Nanluoguxiang in Beijing. Cities 2010, 27, S43–S54. [Google Scholar] [CrossRef]
- Yu, T.; Shen, G.Q.; Shi, Q.; Lai, X.; Li, C.Z.; Xu, K. Managing social risks at the housing demolition stage of urban redevelopment projects: A stakeholder-oriented study using social network analysis. Int. J. Proj. Manag. 2017, 35, 925–941. [Google Scholar] [CrossRef]
- Liu, L.; Xu, Z. Collaborative governance: A potential approach to preventing violent demolition in China. Cities 2018, 79, 26–36. [Google Scholar] [CrossRef]
- Keene, D.E.; Ruel, E. “Everyone called me grandma”: Public housing demolition and relocation among older adults in Atlanta. Cities 2013, 35, 359–364. [Google Scholar] [CrossRef] [PubMed]
- The Central Committee of Communist Party of China and the State Council. Suggestion on Further Strengthening the Management of Urban Planning and Construction by the Central Committee of Communist Party of China and the State Council; The Central Committee of Communist Party of China and the State Council: Beijing, China, 2016. [Google Scholar]
- Han, H.; Shu, X.; Ye, X. Conflicts and regional culture: The general features and cultural background of illegitimate housing demolition in China. Habitat Int. 2018, 75, 67–77. [Google Scholar] [CrossRef]
- State Council of the People’s Republic of China. List of National Famous Historical and Cultural Cities; State Council of the People’s Republic of China: Beijing, China, 2010.
- Ye, L. Urban regeneration in China: Policy, development, and issues. Local Econ. 2011, 26, 337–347. [Google Scholar] [CrossRef]
- Baldwin, A.N.; Loveday, D.L.; Li, B.; Murray, M.; Yu, W. A research agenda for the retrofitting of residential buildings in China—A case study. Energy Policy 2018, 113, 41–51. [Google Scholar] [CrossRef]
- Zhu, G. China’s architectural heritage conservation movement. Front. Archit. Res. 2012, 1, 10–22. [Google Scholar] [CrossRef]
- González Martínez, P. Authenticity as a challenge in the transformation of Beijing’s urban heritage: The commercial gentrification of the Guozijian historic area. Cities 2016, 59, 48–56. [Google Scholar] [CrossRef]
- UNESCO. Recommendation on the historic urban landscape. In Proceedings of the UNESCO. General Conference, 36th, Paris, France, 25 October–10 November 2011. [Google Scholar]
- Chang, T.C.; Teo, P. The shophouse hotel: Vernacular heritage in a creative city. Urban Stud. 2009, 46, 341–367. [Google Scholar] [CrossRef]
- Hani, U.; Azzadina, I.; Sianipar, C.P.M.; Setyagung, E.H.; Ishii, T. Preserving Cultural Heritage through Creative Industry: A Lesson from Saung Angklung Udjo. Procedia Econ. Financ. 2013, 4, 193–200. [Google Scholar] [CrossRef]
- Chen, F. Traditional architectural forms in market oriented Chinese cities: Place for localities or symbol of culture? Habitat Int. 2011, 35, 410–418. [Google Scholar] [CrossRef]
- United Nations. Sustainable Development; Agenda 21; United Nations: Rio de Janerio, Brazil, 1992. [Google Scholar]
- Verdini, G. Is the incipient Chinese civil society playing a role in regenerating historic urban areas? Evidence from Nanjing, Suzhou and Shanghai. Habitat Int. 2015, 50, 366–372. [Google Scholar] [CrossRef]
- Mehrpoya, H.; Khuonbazi, V.; Ahouei, S. A comparison of “identity” in vernacular (traditional) and contemporary (modern) houses. J. Sci. Res. Dev. 2015, 2, 309–315. [Google Scholar]
- Wai, A.W.T. Place promotion and iconography in Shanghai’s Xintiandi. Habitat Int. 2006, 30, 245–260. [Google Scholar] [CrossRef]
- Guccio, C.; Mazza, I. On the political determinants of the allocation of funds to heritage authorities. Eur. J. Political Econ. 2014, 34, 18–38. [Google Scholar] [CrossRef]
- Fung, I.W.H.; Tsang, Y.T.; Tam, V.W.Y.; Xu, Y.T.; Mok, E.C.K. A review on historic building conservation: A comparison between Hong Kong and Macau systems. Renew. Sustain. Energy Rev. 2017, 71, 927–942. [Google Scholar] [CrossRef]
- González Martínez, P. Urban authenticity at stake: A new framework for its definition from the perspective of heritage at the Shanghai Music Valley. Cities 2017, 70, 55–64. [Google Scholar] [CrossRef]
- Wang, H.J.; Lee, H.Y. How government-funded projects have revitalized historic streetscapes—Two cases in Taiwan. Cities 2008, 25, 197–206. [Google Scholar] [CrossRef]
- Theodossopoulos, D. Nineteenth-century housing preventive conservation in Edinburgh and its Western European context. J. Cult. Herit. Manag. Sustain. Dev. 2018, 8, 95–110. [Google Scholar] [CrossRef]
- Hung, H. Governance of built-heritage in a restrictive political system: The involvement of non-governmental stakeholders. Habitat Int. 2015, 50, 65–72. [Google Scholar] [CrossRef]
- Zhuang, T.; Qian, Q.K.; Visscher, H.J.; Elsinga, M.G.; Wu, W. The role of stakeholders and their participation network in decision-making of urban renewal in China: The case of Chongqing. Cities 2019, 92, 47–58. [Google Scholar] [CrossRef]
- Edhlund, B.; McDougall, A. NVivo 11 Essentials; Lulu Press, Inc.: Morrisville, NC, USA, 2019. [Google Scholar]
- Sepasgozar, S.M.E.; Davis, S. Construction Technology Adoption Cube: An Investigation on Process, Factors, Barriers, Drivers and Decision Makers Using NVivo and AHP Analysis. Buildings 2018, 8, 12–15. [Google Scholar] [CrossRef]
- Feng, X.; Behar-horenstein, L. Maximizing NVivo Utilities to Analyze Open-Ended Responses. Qual. Rep. 2019, 24, 563–571. [Google Scholar]
- Hongkou District Finance Bureau Hongkou District 2017 Financial Final Accounts (Draft). Available online: http://xxgk.shhk.gov.cn/hkxxgk/Depart/showinfo.aspx?InfoID=36234af2-f710-46fc-a6b9-dc61f20c55ea&CategoryNum=002002001001001&DeptCode= (accessed on 7 April 2019).
- Amin, H.M.T.M.; Adu-Ampong, E.A. Challenges to urban cultural heritage conservation and management in the historic centre of Sulaimaniyah, Kurdistan-Iraq. J. Cult. Herit. Manag. Sustain. Dev. 2016, 6, 225–270. [Google Scholar]
- Yan, J.; Bao, H.X.H. A prospect theory-based analysis of housing satisfaction with relocations: Field evidence from China. Cities 2018, 83, 193–202. [Google Scholar] [CrossRef]
- He, B.J.; Zhao, D.X.; Zhu, J.; Darko, A.; Gou, Z.H. Promoting and implementing urban sustainability in China: An integration of sustainable initiatives at different urban scales. Habitat Int. 2018, 82, 83–93. [Google Scholar] [CrossRef]
- Beijing Cailiang Law Firm. 2017: Annual Report of Urban. Housing Demolition in China; Beijing Cailiang Law Firm: Beijing, China, 2018. [Google Scholar]
- Xilin, L.U.; Wensheng, L.U.; Xin, Z. New Resolution for Historic Building Conservation by Building Moving Technology. Adv. Mater. Res. 2010, 134, 19–25. [Google Scholar]
- Wu, J.; Wu, Y.; Yu, W.; Lin, J.; He, Q. Residential landscapes in suburban China from the perspective of growth coalitions: Evidence from Beijing. J. Clean. Prod. 2019, 223, 620–630. [Google Scholar] [CrossRef]
- Wang, A.; Hu, Y.; Li, L.; Liu, B. Group Decision Making Model of Urban Renewal Based on Sustainable Development: Public Participation Perspective. Procedia Eng. 2016, 145, 1509–1517. [Google Scholar] [CrossRef]
- Zhang, F.; Zhang, C.; Hudson, J. Housing conditions and life satisfaction in urban China. Cities 2018, 81, 35–44. [Google Scholar] [CrossRef]






| No. | Questions |
|---|---|
| 1 | What is the scale of housing in Shanghai that needs to implement HCR? How much money is needed to implement HCR according to the estimate? |
| 2 | Could you please introduce the housing that needs to implement HCR from the aspects of physical conditions, historical and cultural values, geographic location, and property rights? |
| 3 | Could you please explain the operating mode of HCR pilot projects in Shanghai? What is the reason for implementing this operating mode now? |
| 4 | What obstacles do you think the current practice of HCR in Shanghai faces? |
| 5 | What do you think is the reason for the difficulties facing Shanghai from HD to HCR? |
| 6 | What measures do you believe should be taken to solve these obstacles? |
| 7 | Do you believe there are any profit points in the current HCR projects in Shanghai? What measures do you believe the government should take to spur private investment? (presented to the enterprises only) |
| Expert No. | Position | Affiliation | Management Experience (years) | Participation |
|---|---|---|---|---|
| E1 | Division Director | The Development Research Center of Shanghai Municipal People’s Government | 6–10 | S, E |
| E2 | Division Director | The Development Research Center of Shanghai Municipal People’s Government | 6–10 | S, E |
| E3 | Deputy Director General | The Planning and Land Resources Administration Bureau of Hongkou District | 6–10 | S, E |
| E4 | Section Chief | The Housing Security and Housing Administration Bureau of Hongkou District | 6–10 | S, E |
| E5 | Staff member | The Housing Security and Housing Administration Bureau of Hongkou District | 3–5 | S, E |
| E6 | Staff member | The Housing Security and Housing Administration Bureau of Hongkou District | 3–5 | S |
| E7 | Staff member | The Housing Security and Housing Administration Bureau of Hongkou District | 3–5 | S |
| E8 | Deputy Division Director | The Planning and Land Resources Administration Bureau of Putuo District | 5–8 | S |
| E9 | Deputy Division Director | The Housing Security and Housing Administration Bureau of Putuo District | 6–10 | S |
| E10 | Section Chief | Old Houses Renovation Office of Putuo District | 6–10 | S |
| E11 | Section Chief | The Culture and Tourism Bureau of Putuo District | 5–8 | S |
| E12 | Engineer | Taopu Smart Creative City of Lingang Group | 6–10 | S |
| E13 | Engineer | Zhejiang Xinhu Real Estate Group Co., Ltd. | 6–10 | S |
| E14 | General Manager | Yuansheng Power Company | 6–10 | S, E |
| E15 | Engineer | Shanghai Huizhong Engineering Consulting Co., Ltd. | 6–10 | E |
| E16 | Engineer | Shanghai Huizhong Engineering Consulting Co., Ltd. | 6–10 | E |
| E17 | General Manager | Shanghai Jian’gong Real Estate Co., Ltd. | 6–10 | E |
| E18 | Professor | Tongji University | 5–8 | S |
| Nodes | Sources | References |
|---|---|---|
| HCR practices | 16 | 33 |
| Current practices | 15 | 30 |
| Historical records | 2 | 3 |
| Challenges | 30 | 125 |
| Funding shortages | 20 | 24 |
| An underdeveloped regulatory environment | 23 | 45 |
| A large gap between reality and residents’ psychological expectation | 24 | 32 |
| A lack of stakeholders’ involvement | 10 | 18 |
| Insufficient executive staff in neighborhood committees | 2 | 3 |
| Residents’ unwillingness to negotiate | 1 | 1 |
| Inefficient urban planning | 1 | 2 |
| Suggestions | 5 | 11 |
| Revision to HD policy | 2 | 5 |
| Breakthroughs in construction planning and FAR | 4 | 6 |
| Year | Regulations | Contents Related to HCR |
|---|---|---|
| 2017 | The rule for Land Management in Shanghai’s Urban Renewal Planning | To protect urban historic buildings, this rule demonstrates support for a floor area ratio (FAR) transfer system and land supply policies. |
| 2017 | Suggestion on Persisting in Conservation, Deepening the Organic Renewal of Shanghai, and Further Improving the Living Conditions of the Citizens | This recommendation says that basic principles include adhering to planning guidance, government leadership, voluntary resident participation, and local conditions. |
| 2017 | Technical Guideline for Rehabilitating Lane Housing in Shanghai | Technical guidance for conserving and repairing lane houses in Shanghai. |
| 2017 | Notice on Further Strengthening Old Housing Renovation in Shanghai during the 13th Five-Year Plan Period and Effectively Improving the Living Conditions of the Citizens | This notice says “further strengthen old housing renovation during the 13th Five-Year Plan period. Renovation should follow the principle of voluntary participation, government predominance, adaptation to local conditions, and diversified funding. Take effective measures to improve the living conditions of the citizens.” |
| 2017 | Suggestion on Deepening the Organic Urban Renewal and Promoting Historic Buildings Conservation | This suggestion proposes setting up special funds to protect historic buildings and to promote urban renewal. Special funds can speed up urban planning formulation and land support policies; they can also further improve the support policies for conservation, renovation, and resettlement. |
| 2018 | Measure on Managing Special Funds for Historic Buildings Conservation and Urban Renewal in Shanghai | This measure focuses on the source, use, and management of special funds. |
| No. | Key Challenges | Number of Interviewees |
|---|---|---|
| 1 | Funding shortages | 8 |
| 2 | An underdeveloped regulatory environment | 15 |
| 3 | A large gap between reality and residents’ psychological expectation | 10 |
| 4 | A lack of stakeholders’ involvement | 6 |
© 2019 by the authors. Licensee MDPI, Basel, Switzerland. This article is an open access article distributed under the terms and conditions of the Creative Commons Attribution (CC BY) license (http://creativecommons.org/licenses/by/4.0/).
Share and Cite
Shi, J.; Min, X.; Si, H.; Tang, D.; Miao, W. The Transition from Housing Demolition to Conservation and Renovation in Shanghai: Challenges and Countermeasures. Land 2019, 8, 175. https://doi.org/10.3390/land8110175
Shi J, Min X, Si H, Tang D, Miao W. The Transition from Housing Demolition to Conservation and Renovation in Shanghai: Challenges and Countermeasures. Land. 2019; 8(11):175. https://doi.org/10.3390/land8110175
Chicago/Turabian StyleShi, Jiangang, Xinru Min, Hongyun Si, Daizhong Tang, and Wei Miao. 2019. "The Transition from Housing Demolition to Conservation and Renovation in Shanghai: Challenges and Countermeasures" Land 8, no. 11: 175. https://doi.org/10.3390/land8110175
APA StyleShi, J., Min, X., Si, H., Tang, D., & Miao, W. (2019). The Transition from Housing Demolition to Conservation and Renovation in Shanghai: Challenges and Countermeasures. Land, 8(11), 175. https://doi.org/10.3390/land8110175

