Abstract
Quantitative reconstructions of past land use facilitate comparisons between livelihoods in space and time. However, comparison between different types of land use strategies is challenging as land use has a multitude of expressions and intensities. The quantitative method presented here facilitates the exploration and synthetization of uneven archaeological and textual evidence from past societies. The approach quantifies the area required for habitation, agriculture, arboriculture, pasturage, and fuel supply, based on a combination of archaeological, historical, ethnographic and modern evidence from the relevant geographical region. It is designed to stimulate discussion and can be used to test a wide range of hypotheses regarding local and regional economies, ancient trade and redistribution, and the resilience and/or vulnerability of past societies to environmental change. The method also helps identify where our gaps in knowledge are in understanding past human–environment interaction, the ecological footprint of past cultures and their influence on the landscape in a transparent and quantitative manner. The present article focuses especially on the impact of dietary estimates and crop yield estimates, two main elements in calculating land use in past societies due to their uncertainty as well as their significant impact on calculations. By employing archaeological data, including botanical, zoological and isotopic evidence, alongside available textual sources, this method seeks to improve land use and land cover change models by increasing their representativeness and accuracy.
1. Introduction
Land use is a function of two overarching groups of factors: (1) the properties of the physical environment, and (2) sociocultural characteristics. The former group includes climate, topography, the chemical and physical properties of soil, and water resources. Attributes of the latter group are a product of any given society’s historical, cultural, technological, and organisational features, including diet, animal production strategies, agricultural practices, industries and trade. While substantial attention has been devoted to understanding the spatial pattern and intensity of continental- to global-scale land use in the context of the physical environment (e.g., [1]), global analyses have treated the sociocultural drivers only superficially. For the present and recent past (since about AD 1960), sociocultural information in the form of statistical data on crop and animal production (e.g., [2]) have been successfully combined with space-borne remote sensing to create high-resolution maps of land use intensity [3,4], crops produced [5], and, aggregated with information on population density and natural vegetation, anthropogenic biomes (anthromes, [6]). For the more distant past, lack of aggregate, large scale data, particularly on sociocultural characteristics, has made land use reconstruction more difficult, uncertain, and subject to large disagreement between scenarios [7].
Acknowledging that land use in the past has important consequences for the current state and future of the terrestrial biosphere (e.g., [8,9,10]), and may have caused regional and global climate change (e.g., [11,12]), interest in reconstructing land use and anthropogenic land cover change in the past has steadily increased in recent years. All current approaches to reconstructing historical land use at large-scales are limited, however, in their use of information on the sociocultural characteristics that influence land use. At best, researchers acknowledge that past land use, even in regions with similar climate or soils, differed qualitatively (e.g., [13]). The more general situation is, however, that the most widely used scenarios of past land use [3,8,14,15] largely ignore the spatial and temporal variation in diet, technology, trade, etc. that present day observations suggest must be at least as important as the physical environment in determining the spatial pattern and intensity of land use [4]. Improving inventories of land use change over time, and therefore our understanding of the past, present, and future of the terrestrial biosphere, demands a new approach to sociocultural characteristics that quantitatively accounts for the wide variety of livelihoods, social systems, and networks that were employed over human history.
The concept of quantifying land use on the basis of archaeological and historical observations is not new. At the scale of individual settlements, or more generally for certain regions and periods, intensive research (e.g., [16]) combined with experimental techniques (e.g., [17,18,19]) and ethno-archaeological studies of pre-mechanised farming (e.g., [20]) have led to the development of inventories and scenarios of land use. The detailed analysis of Neolithic land use in the Central European context performed by Gregg [21], is among the most comprehensive examples of a quantification of land use in a prehistoric society. Gregg estimated the amount of land devoted to settlements, crops, fallow, pasture, and forest browse based on reconstructions of diet, animal production strategies, and exploitation of wild resources, and presented these both in a series of tables and graphically in a schematic diagram representing the relative proportions of land dedicated to certain uses in a rectangular form.
The difficulty in collecting sufficient quantifiable data has meant that increasing the spatial and temporal scope of this type of work has, to-date, been largely undeveloped. But an overview of the range of types of land use is increasingly desirable. Not in the least, such a quantification can provide a fundamental bottom-up description of land use categories used in the anthromes concept, and for modeling human-environment interactions. In a review and classification of subsistence livelihoods in Iron Age sub-Saharan Africa, Kay and Kaplan [22] provided a rationale for a new type of land use modeling and performed a quantitative synthesis of the sociocultural characteristics of land use using methods similar to those of Gregg [21]. Instead of presenting the visualization of land use in a rectangle as Gregg does, Kay and Kaplan introduce a new type of visualization called a “circle diagram”, where the variety of land uses are presented in a series of nested pie-charts, with individual wedges reflecting specific land uses, and the concentric rings qualitatively illustrating land use intensity. The circle diagram illustrates a generalised view of land use given properties of the physical environment that are “typical” for the place and time where the society in question existed; comparisons between circle diagrams therefore reflect both sociocultural and physical drivers. While circle diagrams figure prominently in [22], the theory and computational process behind the circle diagram are not developed in detail in that publication. In the present paper, we set out to explain the circle diagram, and more generally the process of quantifying land use in prehistoric societies, in sufficient detail to allow further application of both the data synthesis method and the preparation of visualizations.
In the following sections, we outline the strengths and limitations of the method, and illustrate its flexibility and adaptability to different regions, time periods, and cultures. To illustrate the method, we present both a general overview, including the composite components and methods of calculation, followed by a hypothetical case study, where we highlight the importance of two fundamental variables, reconstructed diet and crop yields, to test the robustness of the technique. We use data from the ancient Peloponnese (Greece), which is characterised by a long and well-researched history that provides much of the essential data on ancient livelihoods, diet and social organisation necessary to construct circle diagrams [23], to illustrate the quantitative methodology and visualisations. While the examples presented in this paper are limited to the Peloponnese, the method has been designed to be adaptable to any region and/or period, provided the availability of a reasonable level of information of sociocultural characteristics and the physical environment.
2. Materials and Methods
Calculating per capita land use is a combination of past sociocultural practices, in particular diet, agricultural practices, non-agricultural production and social organisation, with properties of the physical environment, which modulate land use through primary productivity, carrying capacity and the amount of land dedicated to anthropogenic activities. Sociocultural elements of past societies varied considerably based on technology, cultural norms, belief systems and ideologies as well as geographic setting and climatic conditions. Evaluations of land use in past societies require information on these diverse issues, drawn from the often fragmentary archaeological and historical records of specific regions, to be synthesised into a quantifiable format.
The methodology for developing circle diagrams is highly flexible, being readily adaptable to different livelihood strategies, and able to explore past land use in regions where the archaeological and historical record are of varying quality, while remaining easily altered based on new hypotheses, discoveries and data. Any such quantitative syntheses will inevitably require a degree of generalisation dependent on the quality of available data sources. While this method will be a tool for adding significant and sought-after detail in the effort to improve quantitative models of preindustrial anthropogenic land cover change [24], the level of generalisation may be considered very high in the archaeological communities. Therefore, transparency of both the available data and the methodology employed is paramount, as is outlined and discussed in this paper.
2.1. Circle Diagrams
Circle diagrams are used as a means of quantifying and graphically illustrating the amount of land required, in m2, to sustain the livelihood of a given population for a single year. This novel means of illustrating land use is designed to translate knowledge of past cultures and human practice into a quantified illustrative format demonstrating the terrestrial footprint of a past culture. Although this paper builds significantly on [22], substantial additions have been made. These have increased the comprehensiveness and complexity of the calculations, particularly in relation to livestock management, crop production and use, population dynamics and secondary products. In addition, in place of land use categories based on perceived intensity of land use, the current study employs a systems-based approach, i.e., field crop cultivation, tree crop and woodlot exploitation and livestock pasturage, that allows for nuanced quantifications of the different intensities and scales of land use based on seasonality and agricultural practices. The resulting circle diagram is not meant to be physically placed on the landscape, nor realistically depict the spatial distribution of land use on the landscape for a given settlement or period. The circle diagrams are not designed to depict the actual spatial configuration of land use, as done with Von Thünen models. Instead, they are designed to be abstract quantifications of land use, without topographical, climatological or ecological factors, that allow the calculations, and thus the archaeological record, to be incorporated into quantitative land use models, which subsequently determine the best configuration for this land use based on soil conditions, local climate, slope and elevation as well as other environmental factors (see Section 4.1). A further benefit of circle diagrams is that they produce a visualisation of ancient land use in which land use requirements are converted onto a single comparable scale. Although they may appear similar to the graphic display of catchment analyses commonly performed during the 1970s and 1980s within the framework of processual archaeology [25], these theoretical diagrams are not designed to realistically depict land use for a given settlement or landscape but rather to demonstrate the quantity of land that would be required to support the livelihood of the population.
In this work, circle diagrams are divided into three closely interlinked systems, field crop cultivation, tree crop and woodlot exploitation, and livestock pasturage, with the settlement visually located at the centre as seen in Figure 1. The circle diagrams can further highlight the extent of wild resources exploited through hunting and gathering activities. In cultures where these elements composed a significant factor in land use, such as those that did not practice agriculture and livestock husbandry, this becomes a prominent feature of the quantified land use activities [22]. While the circles reflect the required spatial extent in m2, the various land use categories differ in terms of the intensity of land use. The settlement area generally represents the highest intensity followed by activities such as field crop cultivation, while livestock pastures would have been lower, though still highly significant in terms of the extent of land required.
Figure 1.
Schematic circle diagram showing the land use systems quantified by the method.
The question of surplus production amongst past societies, particularly those with a high non-rural population, is important in quantifying and discussing past land use due to its potential impact on both a local and regional basis. Attempts to accurately quantify past surplus production are notoriously difficult, as is discussed in various collections dealing with the Greco-Roman world in particular [26,27]. In the circle diagrams, this complication is currently not distinctly accounted for due to its uncertainty and the inaccuracy of quantifications for most past cultures and periods. Instead, the current models are focused on determining the required land use for a given population, without dictating where in the local or extended region this land use occurred. While the visualisations may imply a self-sufficient system, there are no requirements that limit where in the landscape and/or broader region this land use occurred, with importation and cooperation between settlements being a distinct possibility for most cultures and periods. Due to the complexity and uncertainty of quantifying trade surplus production in past cultures, these elements have been omitted in the current circle diagram models, despite their acknowledged importance in ancient life.
2.2. Elements Quantified
The framework employed in this study is designed to incorporate a range of parameters and variables that can be combined to quantify the spatial requirements of land use over time in a specific geographic and chronological context. Although the appearance of these parameters and variables will inevitably differ depending on the case study, we will now outline the five basic components of our calculations.
2.2.1. Settlement
Our method allows quantification of settlements across a range of types and sizes, from individual farmsteads or villages to the largest urban centres. Calculations can also be calibrated to detail nucleated or dispersed settlement strategies by adjusting the population density and land requirements within the settlement component based on the culture in question. As such, it is important when employing the methodology to be explicit about the settlement size and type portrayed as well as the settlement strategy employed by the inhabitants.
The settlement at the centre of the diagram represents the extent of built-up area that can be found in both a nucleated habitation and other structures and buildings found in its surrounding territory, the extent of which may vary considerably according to the level of nucleation. In the diagram, the central settlement area thus represents the calculated spatial extent of habitational practices, which is a function of both population size and the density of habitation. The estimated population and density is informed by the spatial extent of settlements defined through both archaeological surveys and excavation data. If population density cannot be determined, a density of 500 people per hectare (20 m2 per person) of inhabited space within the settlement can be applied, based on the suggested maximum population density possible in a pre-industrial society [28]. When this density is imposed, the total land required for built residential structures is multiplied by an additional factor, based on the estimated land required for open areas such as gardens, threshing areas, public spaces and buildings, pathways, etc. If the archaeologically estimated density does not include these open areas, a multiplication factor can also be imposed. Density calculations assume that within the settlement area could also be some plants and animals, including intensive garden cultivation, providing vegetables and other elements that are not visible in the botanical record, fruit trees, small livestock, such as chickens and dogs, bees and potentially small-scale intensive field crop cultivation and some larger livestock.
2.2.2. Field Crop Cultivation
Territory required for field crop cultivation is comprised of land for cereals (divided into categories based on region and period) and other types of field crops such as legumes, root crops, flax and other oil/fiber crops. The distribution of land, and the total land required for each crop, is estimated based on the archaeobotanical record and other culturally specific data relating to the diet and economic activities of the population. The minimum quantity of land is then augmented by assuming a degree of loss, conservation of seed for planting in the upcoming season and storage in the event of a failed harvest in the following year. The types of crops and the relative percentage stored for the upcoming year(s) can be estimated from historical and ethnographic evidence, accounting for variations not only across the landscape and between different periods and/or cultures, but also potentially on a year to year and seasonal basis [20,29,30,31]. In addition, where historical and archaeological evidence suggests, cereals grown as fodder for livestock can be estimated dependent on species and importance.
The cultivation regimes of the population of interest, such as fallowing and crop rotation, are important to consider. The calculation of fallow land, in cultures where this was practised, is founded on the amount of land required for cereal crops, where the available records attest to its usage. The proportion of land under fallow is dependent on sociocultural and environmental factors, such as the intensiveness/extensiveness of agriculture and soil fertility (e.g., [18]) and can be provided independently, or linked to societal complexity as expressed in textual accounts and the archaeological record. The employment of crop rotation substantially reduces the amount of cropland required by a population through increased intensity of land use and the reuse of cropland, for example, a Roman three-field rotational strategy with cereals, legumes and fallow [32]. The types of crops and methods used are accounted for by assuming a degree, defined by available archaeological and/or historical evidence, of land used for cereal cultivation would subsequently be reused for other crops without requiring additional land. In addition, land left fallow may have been used as additional grazing land, with animals consuming the residues and cover crops while also contributing manure to the soil. This multi-use of the field crop lands has been widespread across the world since antiquity, including in Ancient Greece [33], the Formative Period in the Lake Titicaca Basin [34] and more recently in modern Greece [35] and Australia [36].
2.2.3. Tree Crop and Woodlot Exploitation
Land required for managed tree crops (i.e., arboriculture), for example, fruit trees, olives and grapevines is calculated primarily from the suggested diet, as well as historically and/or archaeologically attested tree crops available to the populace. Those tree crops known to have been conserved have an additional storage element imposed. In addition, if a tree crop is used for secondary purposes, such as the use of olive oil for bathing, this is also incorporated into the calculations. The overall required yield of fruits and nuts is subsequently reduced due to pests, birds, pestilence and spoil, requiring additional land to meet the requirements of the populace.
An additional component of this second ring is the woodlot, which can be closely intertwined with arboriculture depending on the available evidence [37]. Woodlot is the area necessary to provide sufficient fuel for the settlement, including for metallurgy, cooking and heating, everyday use, and manufacturing of pottery vessels, as well as that required for construction projects. The quantity of wood required for heating, cooking and ceramic production is, typically, lower than that required for metallurgy, especially iron production [38,39]. The trees that compose the woodlot are assumed to be diverse, with the species suggested by locale as well as botanical and palynological evidence and could include wild fruits and nuts, which may have supplied the populace with gathered foods.
Land allocated to arboriculture and woodlot could further be used as additional land for crop cultivation, for those cultures that practiced intercropping, as well as providing ancillary land for livestock, depending on the management strategies employed by the populace [40]. The distribution of these elements across the landscape varied significantly based on locale and culture. This multi-purpose usage of the managed woodland and tree crops reinforces the interconnectedness of agriculture that was also seen in the field crops.
2.2.4. Livestock Pasturage
The calculations for land required for livestock pasturage are the most complex due to the diverse nature of livestock husbandry and livestock management practices [41]. This quantified area is composed of pasture land for traction and transport animals as well as land necessary to support animals based on dietary consumption and secondary products. For societies not involved in livestock husbandry, such as the !Kung and Hadza hunter-gatherers as illustrated by Kay and Kaplan [22], this element is omitted. As the animals identified in the archaeological and historical record vary throughout the ancient world, in this article, the major domesticated animals (sheep, goat, pig and cattle) will be discussed to outline how pasturage territory is calculated. The land designated for pasturage is best illustrated based on species, as shown in Figure 2, with each animal having a different impact on the landscape, i.e., grazers vs. browsers [41]; however, if desired for a given culture/period/region, pasturage can be calculated and illustrated collectively.
To determine the amount of territory required for livestock pasturage, the proportion of the human diet composed of meat and dairy is established using available resources. This dietary contribution is first estimated based on the archaeological evidence, especially isotopic studies [42,43], and historical attestations, as exemplified by Cato (Agr. 56–58). Subsequently, the proportion of animal species consumed by the inhabitants is estimated based on the archaeozoological record to establish the estimated number of animals required for meat consumption. Once the animals required for meat are established, those necessary for dairying can be calculated, with the species and quantities consumed being dependent on culture and period investigated. If the number required to supply the calories from dairy is greater than that for meat consumption, additional milk producers are added to the herd. Calculating the animals required for meat and dairying establishes most of the animals subsequently used for calculating the amount of land required for livestock pasturage.
In addition to the animals supplying the calorific requirements of the populace are those required in many regions for secondary products, such as hair, wool, traction, and transportation. If the number of animals for meat and dairy is insufficient to supply the quantity of secondary products required by the populace, or different species of animals are employed, additional animals are added to the total herd. The use of animals for traction and transport is calculated based on the requirements of the settlement, and their use of these animals, as attested in the archaeological and/or historical record. The number of traction animals, such as mules, donkeys and oxen, can be estimated based on their attested usage as expressed by pathological evidence on faunal remains, for example, the development of osteoarthritis in the articulations of draught animals [44]. Transport animals, such as camels, mules and donkeys, are estimated, principally on a per capita basis, unless independent evidence can be used to quantify their presence. In addition, prestige animals can be calculated based on an estimation of their presence in the culture studied, grounded on population dynamics and the usage of these animals, i.e., horses for warfare or racing in the Greco-Roman world in particular [45]. Although the identification of transport, traction and prestige animals is difficult in the archaeological record, these animals provided vital services in many cultures, and oftentimes had different land use requirements, for example, the feeding of higher quality fodder to oxen and horses, making their inclusion in the quantifications essential where these animals can be historically and/or archaeologically attested.
While some animal species required land set aside for their usage, there are others that are more ambiguous and do not automatically necessitate designated pasturage, though in some cultures and periods, this was set aside for their use. For example, animals that contribute substantially to the diet in some regions, such as pigs, do not necessitate designated pasturage, being able to acquire their food from a variety of sources [46]. For regions where there is no clear evidence for the designation of land for their usage, these animals are included in calculations of the human diet, but are not visually depicted nor contribute to per capita land use. In addition, animals such as chickens and honeybees, can be included in calculations of diet, where these animals or their secondary products were consumed, without being assigned additional land [47].
Variability in land requirements and meat yield, as well as the production of secondary products, is dependent on herd dynamics, which can be explored through the archaeozoological record. For example, cattle are divided into six categories with bulls, steers, cows, heifers, yearlings and calves differentiated; sheep are separated into three categories, ewes, rams/wethers and lambs, with pigs having a similar division (boars, sows and piglets) and goats differentiated between adult and young. For each age category, animal weights are estimated based on ethnographic and archaeozoological evidence, with variations in weight altering the calorific requirements and product yield, and thus land use, for the specific age group. The percentage of each category that composes the herds are estimated based on the ages at death and sex differentiation recorded in archaeozoological assemblages, augmented, where necessary, by the inclusion of additional animals needed for dairy and wool requirements. Drawing from the work of Dahl and Hjort [48], the proportions of each age group that are slaughtered in a given year and compose the herd are imposed with sustainable herd dynamics. By assigning specific herd dynamics, a high degree of flexibility and increased accountability is introduced, enabling the diagrams to more realistically depict the system of land use for a given period, culture or site. This also allows the exploration of site dynamics within a landscape and potential local trade between sites/regions.
Manure production and use was an important element of past agriculture that, when applied, could have a highly beneficial effect on crop productivity. As manure regimes varied not only between regions, cultures and time periods but also farmers and land exploitation strategies [17,49], it is vital to study the practices of the region in question and accommodate variation that would naturally have occurred in antiquity (e.g., [50]). Although the usage of manure, and its effects on yields and productivity, is difficult to estimate, it was an important element in many pre-industrial economic systems. Included within the calculations is the amount of manure produced by the animals and humans of the settlement, as well as the quantities of crop residues. Dependent on the period/culture of interest, the distribution of these fertilisers can be operationalised, altering the productivity of the landscape and the yield of cultivated and natural plants. In addition, by calculating the quantities of manure available, it is possible to test hypotheses about stabling, manure collection and usage as well as agricultural practices.
2.2.5. Wild Resource Exploitation (Plant and Animal)
The exploitation of wild resources, both plant and animal, was an important component of diet and land use amongst not only hunter and gatherer societies but also many past and present agricultural and industrial cultures [51,52]. Hunting wild animals and gathering wild plants, whether within designated areas, or opportunistically in areas used for other forms of land use, provided differing levels of sustenance to past and current cultures. For cultures that were more heavily reliant on hunting and gathering, the spatial requirements for these activities can be calculated alongside other forms of land use [22]. For those cultures where these activities were only a minor component of the diet, the land necessary to supply wild resources may be contained within other assigned land use categories, e.g., pasturage, and thus not depicted separately. Although large areas of land were often necessary for the exploitation of wild resources, the influence of this type of land use on the environment was typically substantially lower than that of, e.g., crop cultivation or pasturage, and often occurred in regions of the landscape that were less intensively managed.
In addition to terrestrial wild resources, fish, molluscs and other seafood were important components of the diet in many cultures and periods. Although the exploitation of marine resources typically does not necessitate designated land use, these elements are included in the quantifications of the diet. For cultures that did designate land for the exploitation of marine resources, e.g., in purpose-built fish ponds, as discussed by Costa-Pierce Costa-Pierce [53] for ancient Hawaii, and Bannon Bannon [54] for ancient Rome, this area can be incorporated into the calculations.
2.3. Structural Factors: Diet, Population and Societal Complexity
The overall scale of ancient land use and the internal distribution of variables is calculated from a diversity of factors such as population estimates, agricultural system in use and, based on archaeobotany and archaeozoology, the plants and animals available to the populace. In addition to these variables, several prescribed conditions, such as calorific requirements, human population dynamics and diet are imposed. Although some of these variables can be inferred, or at least informed, by the archaeological and historical records, many require the use of ethnographic and scientific approaches to be quantifiable. These diverse data are subsequently synthesised and analysed to determine diet, potential populations, exploitation strategies for plants and animals, and the social complexity of the population. In periods when textual sources are available, these can be used to establish dietary preferences and the range of foods consumed, though the texts generally reflect the consumption behaviour of more privileged social classes.
Various strands of archaeological data can be useful in providing a picture of food consumption from a diversity of past populations and social contexts. Archaeobotanical assemblages are studied to determine the proportions of plant species found at archaeological sites, while archaeozoological assemblages are used to determine the proportions of animal species, as well as the introduction of new species1. In addition to these sources of data, recent work with stable isotopes on human remains can be used to inform levels of dietary consumption, particularly the proportions of meat and fish [42], if available in the study region. Through these archaeological resources, the diet of the inhabitants is estimated and expounded upon for those elements, such as dairy and fruits, which are generally not well known for past cultures. The reconstructed diet established dictates the total calories consumed from cereals, meat, etc. per annum by the population. Unfortunately, for most regions of the world, the distribution of scientific archaeological reports, particularly quantified zoological and botanical assemblages, is limited both spatially and chronologically, thus determining the ancient diet imposes a level of generalisation on any quantification method.
To increase the flexibility and adaptability of the method, particularly in relation to diet, food availability and consumption levels, population demographics are incorporated, divided into age and social status as informed by available sources, i.e., historical accounts and cemeteries. Although this is difficult to determine, general population trends such as increasing, stable or decreasing populations based on the historical and/or archaeological record can be imposed. Social hierarchies existed in most societies and are an important sociocultural factor with an influence on diet and the availability of resources. As such, it is important to account for differing social structures and lifestyles. As these demographic factors can have a significant impact on the diet, and calorific requirements, of an ancient populace, they are incorporated into this method.
The primary contribution of archaeological survey data is estimating relative settlement sizes over time, in both individual settlements and broader regions, corroborated by literary and historical references. Although the use of archaeological data has inherent limitations, such as distinguishing between the various functions of a structure [55,56,57,58,59], the data is here used to anchor the method on what has been archaeologically attested, as far as this is possible. In addition, survey evidence can provide insights into the settlement dynamics for a given culture, aiding in the determination of social dynamics employed in the quantifications. The diagrams produced using this data can be compared with evidence from surveys and excavations to determine the feasibility of the diagram and its potential reliability and representativeness.
Based on extensive archaeological evidence, including data from archaeological field surveys and excavations, a social complexity index is established. This index is constructed to estimate changes that can be confirmed for the studied context but are unquantifiable based on the archaeological and historical record and are assumed to vary in scale with societal complexity through the availability of human and other resources needed for their production and use. Variables dependent on this index can include changes in yields, draught animal usage, pottery and metal consumption as well as field sizes and usage of oil/fibre crops, amongst others. By basing these factors on the archaeological record, those elements that are known but indeterminate can be constrained and estimated based on available evidence. The social complexity index is highly dependent on the culture and period of interest and thus must be constructed for each case study.
2.4. Calculating Ancient Land Use
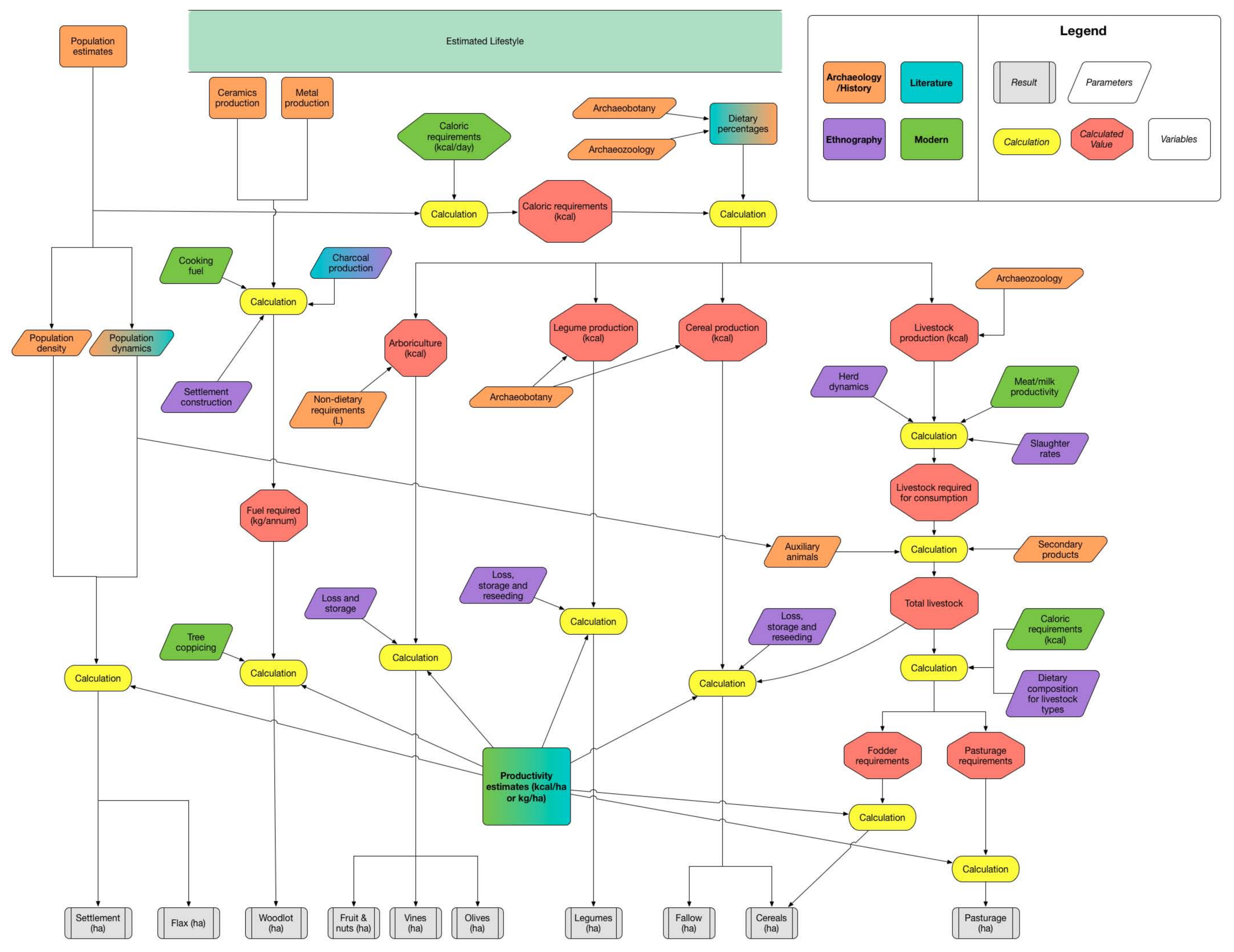
Using this method, data gathered from archeology, textual evidence, and ethnography are translated into land surface areas using the sequence of calculations shown in Figure 2 and detailed in Table S1 (with references in Table S2) For example, the calculation of the area required for barley cultivation begins with the establishment of the proportion of barley recovered in the archaeobotanical record in relation to other types of cereals. If this quantified information is unavailable, written evidence can be used to determine relative proportions of crops, though this introduces additional generalisations and assumptions to the quantifications. This percentage subsequently defines the proportion of calories obtained from barley in the prescribed diet, and, more specifically, it defines the calories from barley in the diet category ‘Cereals’. To obtain the amount of land required to grow the calorific contribution of barley, yield estimates (kg/ha), modified where necessary by the social complexity index for the period/culture studied, are multiplied by calorific content (kcal/kg) to yield the number of calories per hectare (kcal/ha). The final calculation of land use is adjusted to incorporate loss and waste as well as quantifying the degree of storage and preservation for planting in the upcoming year. These calculations yield the amount of land required per capita, which is subsequently multiplied by the prescribed population of the settlement. In addition, where archaeological and written records show that barley was used as a fodder crop, the land required to produce the necessary calories for livestock consumption, with the calories calculated based on estimated dietary proportions for the livestock raised by the inhabitants for meat and secondary products, is calculated and subsequently added to the area required for human consumption to yield the total land required for barley cultivation. Most edible products are calculated in a similar fashion, with some, such as olive oil in the case of the Mediterranean world, having additional components added due to their functions outside of diet, while non-dietary elements, such as coppicing or pollarding for firewood, are calculated based on the needs of the populace.
Although there are several variables and minor assumptions inherent in the calculations (Figure 2), there are two fundamental assumptions that, when altered, have the most significant individual impact on calculated land use. Dietary reconstructions estimate the proportion of the daily calorific requirements provided by each cereal, legume, secondary product and meat source. The second fundamental assumption, crop and pasture yields, affects all elements of the calculations and requires careful consideration and the input of a range of realistic yields. By altering these two assumptions in the subsequent section, the robustness of the technique is tested as well as the flexibility of the calculations and their adaptability to changing social, agricultural, topographical and climatic conditions.
3. Applying the Method: Results of a Case Study
To test the representativeness of the calculations, data gathered for the Peloponnese was employed to inform the quantifications [37]. To establish a test population, we use a hypothetical average-sized city-state in the Classical to Early Hellenistic Peloponnese (ca. 500–200 B.C.E./2450–2150 BP) with a population of 3800, modelled on Halieis in the Argolid [63,64]. By using a single period, and maintaining the same population estimate and social complexity index, the sole factor that is altered is that being analysed. The results are presented in Figure 3 and Figure 4, in which the size of the circle diagrams illustrates the changing hectare values and thus the total size of the land footprint given the alternations of the input. To aid in the interpretation of the circle diagrams, the raw numerical data and a win–loss diagram is included in Table S3.
3.1. Diet
General interpretations of average consumption in the Classical Greek world can be extracted primarily from literary sources. These stress a dominant cereal component with smaller amounts of pulses and legumes as well as some animal protein [65,66]. Further data is available for the Roman military diet [67] and that of slaves prescribed by Cato (Agr. 56–58), though the basic diet of people during antiquity, and the degree of variation within the populace, is uncertain. The use of an average diet assumes a relative uniformity in the population and the availability of a reasonably healthy diet to everyone throughout antiquity, both factors that are difficult to establish and would have varied substantially with the presence of social hierarchies.
By changing the diet of the inhabitants as illustrated in Table 1, substantially different results are obtained (Figure 3). This fundamental factor, estimated based on the archaeological and historical record, directly affects all elements of the calculations. Increasing meat consumption, for example, increases not only the amount of pasturage necessary, but also field crop cultivation to supply the fodder requirements of the livestock. This is reversed in the diet prescribed for slaves and poor, which shows little pasturage, that of sheep and goat is primarily for secondary products, while oxen, mules, donkeys and horses remain represented at the same levels due to the social complexity index remaining constant. By including different estimated diets, reflecting the potential diversity that would have been found in the ancient world, the flexibility of the method is shown to accommodate variation in ancient diet and the impact changes in the prescribed diet can have on the quantifications.
Table 1.
Different hypothetical diet reconstructions depending on social status for the ancient Peloponnese.
3.2. Productivity/Yield
Agricultural yields for the ancient Peloponnese are derived from a wide variety of sources including modern ethnographic work [68,69], experiments [70], scholarly conjecture [71,72] and input from the Roman agronomists (Columella R.R. III.3.4 and Varro R.R. I.44.1–2) as detailed in Table S1. As these yields are substantially lower than those possible in the modern world with advanced crop genetics, fertilisers, pesticides and mechanised farming3, it is important to estimate a range of potential yields for the past, although this can introduce a degree of speculation into the diagrams. The flexibility of the yields, and the use of ranges, that can be employed in our calculations allows the method to be highly adaptive to changes in fertility as expressed by topographical, climatic or pedological conditions, as can be seen in Figure 4, which uses an arbitrary value of ±50% in yields to demonstrate the robustness of the technique.
Although yields are altered by ±50%, these changes have an uneven effect, demonstrating the ability of this method to explore complexity, with decreased yields being more noticeable due to the already low values ascribed for the Peloponnese. By altering estimated yields, differences become apparent whether yields are increased or decreased, with increased yields resulting in a substantial decrease (66%) in the quantity of land used (134.8 km2 to 88.4 km2), while decreasing the yield has an opposite, and stronger, effect with an over 100% increase in land required (134.8 km2 to 275.3 km2), as seen in Figure 4. These changes in total land use based on yield are important to explore due to the variability of the landscape within a region, which would have varying levels of fertility based on soil composition, microclimate and topography.
4. Discussion
Circle diagrams provide a standardised method for comparing sites, regions and cultures with different quality and quantities of archaeological data by providing a quantitative framework that is built to accommodate the uneven distribution and quality of archaeological data. Although archaeological and historical records often do not include vital information such as population, diets and crop yields, the application of modelling approaches can allow archaeologists to explore hypotheses about ancient life [74]. As shown in Section 3, by altering the fundamental assumptions of the technique, the diagrams can be adapted to a wide range of social, political, environmental and technological changes through space and time, allowing researchers to explore a wide range of questions about ancient land use, agriculture and the resilience of past peoples to climatic change.
The strength of the circle diagram methodology lies in its flexibility in quantifying and illustrating the archaeological and historical records in areas and periods where basic data may be variable and/or difficult to interpret. These uncertainties are generally of two types. The first set relates primarily to the numbers used for animal body weights, calorific content of food items and dietary needs of humans and animals. These are primarily gathered from modern datasets, for example, calorific contents are derived from the USDA National Nutrient Database for Standard Reference released in 2016 [75], for which there are generally stipulated uncertainty ranges, though these may have been different in the ancient world. In addition, as illustrated by the case study (see Section 3.2), the accuracy of ancient yield estimates, for example, is an important underlying factor in the accuracy of the output (Figure 4). As this element, for which little or no ancient data is available, has the potential to dramatically over- or under-estimate the overall land use of the populace, as well as the relationship between land use systems, it is vital to estimate ancient yields as realistically as possible and be fully transparent in the yields inputted into the method. As crop yields naturally fluctuate, these underlying estimates have one of the most significant impacts on the calculated land use requirements and approximations of the impact of changing agricultural practices and technologies on productivity.
The dominant set of uncertainties is connected to things for which we need ancient records, such as diet, population, proportions of different cultivars and animal use, which are reconstructed principally from the archaeological and historical records. For these reconstructions, the uncertainties cannot fully be measured. In these cases, the flexibility of our method to allow the testing of alternatives is key and we believe this provides a way to move ahead despite the uncertainties involved. One of the key issues in quantifications for past populations is diet. Establishing the diet associated with the population of interest is an important limiting factor that can have a substantial impact on resulting land use calculations. It is necessary to gather all available evidence and establish potential ranges, accommodating, where possible, differing social statuses and availability of dietary variability. For example, the diets established for the Peloponnese were based on textual sources [76], isotopic studies [42,77], and scholarly approximations (for example, the workshop at Uppsala University in October 2016 where the details of the Peloponnesian evidence were discussed). Although none of these sources precisely reconstruct the diet of ancient people, they allow for relative approximations of ancient diets, and their ranges, to be produced, which can subsequently be tested using the quantitative framework presented here. If, for instance, the nutritional requirements to keep a person alive are not met, then the prescribed diet is incorrect or an important nutritional source, such as fish or mineral springs, has not been considered. By using ranges of potential diet, dietary variability can be accounted for based on a diversity of exogenous and endogenous factors including, for example, seasonal diversity, differential access to foods, and climatic change. The use of ranges also enables the exploration of questions about the availability of foods to the population, potentially based on social conditions, as well as the relative healthiness of the inhabitants and their diets.
The question of diet, therefore, is intimately connected to societal demographics, and, like diet, population estimates have an important overall impact on the reconstruction of total land use for a given site or period. Estimates of population can be calculated based on relative, period specific, population and settlement densities derived from the archaeological record. Such data may include settlement evidence from archaeological field survey [55,63], excavations of settlements and their residential buildings [64], cemetery assemblages [78], and, more recently, summed radiocarbon dates [79,80]. Our quantifications can be used to assess the reliability of such estimates and to explore different scenarios and population alternatives. Per capita calculations can allow for discussions of economic and technological developments over time and space with a neutral population change. The application of estimated populations helps to determine the extent of human land use in different periods and regions as well as the overall quantity of land required by the populace. Additionally, population dynamics of a settlement, that is the social and demographic composition of the population, can have a significant impact on resulting land use, with elites in stratified societies typically demonstrating a richer and more diverse diet with larger land use requirements than poor and slave populations, as shown by our calculations based on a hypothetical Greek city-state (Figure 3) [81,82,83]. Dietary diversity and availability of food stuffs and secondary products is dependent on many factors including the societal complexity of the culture in question and internal social dynamics. For example, at sites employing large quantities of slaves as labourers, such as a Roman villa or imperial estates, the variations in diet and food availability are important factors in estimating land use. In addition, sites such as these that relied primarily on slave labour were more likely to practice extensive rather than intensive agriculture due to the interests of the landowner in producing profit through export [84]. In addition, such sites might neglect or employ technological advancements differently than other site-types in the region, for example the reaping-machine employed in the Gallic regions (Pliny HN 18.296). The flexibility of population dynamics also allows for explorations of questions of the efficiency of agricultural practices in the past and the potential impact of social, political and technological decisions and developments on agriculture and land use.
4.1. Applications for Quantitative Land Use Modelling
As noted above and in [22], the synthesis of data presented in a circle diagram forms the basis for a new approach to quantitative modelling of human-environment interactions. In particular, the sociocultural characteristics that determine per capita demand for agricultural land, pasture, settlements, managed woodland, etc., generally represent factors that cannot be predicted on the basis of the properties of the physical environment, and are largely missing from current approaches to land use modeling. The HYDE (History Database of the Global Environment) land use model, for example, assumes a nearly constant per capita land use throughout the world and throughout history [3,8]. Circle diagrams such as those presented in Figure 3 demonstrate immediately that per capita land use varied considerably within a specific period and society, under exactly the same properties of the physical environment. Furthermore, the circle diagram represents the variety of land uses present, and, qualitatively, the degree of influence that a particular use has on the landscape. By contrast, most current earth system models that used anthropogenic land cover change scenarios (e.g., [8,85]) treat land use simply as deforestation on any land that is naturally forested. In future modeling efforts, use of the circle diagram methodology as a first step will provide the essential information for distinguishing different types of land use and allow the representation of a spectrum of effects of anthropogenic land cover change.
Ultimately, by incorporating archaeological and historical data in regional and global land use models, more accurate depictions of anthropogenic land cover change and their influences on land cover, biogeochemical cycles, and global and regional climate can be produced. These new models will greatly improve our understanding of human impact on the environment in the past and present, and potential pathways for the future [86]. Furthermore, in its depiction of the typical characteristics and amount of land use in any given location, this method may be adapted to the anthromes classification system. It would be possible, for example, to provide one or more characteristic circle diagrams for each anthrome category [6]. Circle diagrams can thus aid in the interpretation of anthrome maps, making these more accessible to a wider audience. Circle diagrams of anthrome categories can also provide a bottom-up basis for translating anthromes into quantitative land use estimates, increasing their usefulness for understanding spatial and temporal variations in demand for energy, water, and food, and humanity’s influence on land cover, ecosystem services, biodiversity, and other properties of the earth system.
4.2. Resilience and Vulnerability
Quantitative models of human-environmental interactions and ancient land use can provide a powerful tool for exploring the impact of environmental change on society and vice versa. Although past resilience strategies varied significantly based on locale, technology, agricultural system and ideological beliefs, the principal approaches of storage, trade and, dependent on the circumstances, tribute are found amongst most societies in the past and present [87]. These strategies enabled past societies to adapt to changing ecological and environmental conditions as well as endure periods of socio-political or environmental hardship without immediately collapsing [88]. With the help of custom built quantitative frameworks, hypotheses regarding the sustainability of past societies can be tested by altering the degree and method of storage as well as incorporating trade and/or tribute into the calculations. The incorporation of the output of such calculations into coupled models of human and natural systems further enables the testing of hypotheses about the impact of exogenous and endogenous environmental change on past societies and their resilience to changing conditions.
The question of storage and the proportions of foods preserved is difficult to quantify though essential in understanding past land use. The degree of storage can have a significant impact on overall land use and would, naturally, have varied on a yearly and seasonal basis depending on the productivity of the harvest, population growth or decline and storage conditions, though most pre-industrial populations sought to store enough produce for a failed harvest in the upcoming year [31]. By altering assumptions about the storage of crops, particularly cereals, the quantity of land required by the population can be dramatically altered. For example, a population seeking to store enough food to last through the next year with an entirely failed harvest would require twice as much arable land compared to a group that grew only the quantity of cereals needed to feed the population for the upcoming year. Dependent on the type of site that is being studied, there may also be differences in the quantity and types of goods stored for the consumption of the inhabitants, with those reliant on trade or specialisation in a particular product (for example, olive oil in Roman Spain [89]), likely storing significantly different levels than those practicing basic subsistence. Quantifications of these issues provide an estimation of the land use impact of changing storage practices, such as the introduction of granaries or the usage of storage pits, in a manner that can be altered on a seasonal or yearly basis dependent on the climatic or sociocultural conditions being analysed.
The presence/absence of trade and tribute is particularly important in discussing the interconnectedness of settlements in each period and the resilience of a population at times of stress. For example, the land required to feed ancient cities such as Classical Athens, is well documented to have greatly exceeded the arable land available in the immediate vicinity [90,91]. Similarly, Sparta relied heavily on Messenia to support its citizen population [92]. In both cases, the land use influence of the city was dispersed far beyond nearby lands, extending to other regions and population groups. Other regions, e.g., those that involved in specialised agricultural and/or secondary products such as olive oil or fleece [93], relied heavily on trade networks to not only disperse their products for profit, but also to bring in foods and resources potentially not produced in sufficient quantities to support the population in the region [94]. By employing the methodology presented here, land use for cities and regions reliant on trade or tribute can be estimated by increasing or decreasing the spatial requirements for foodstuffs, such as the importation of grain to Rome or Athens [90,91], or non-dietary products such as pottery resulting in a decrease in wood requirements [95]. Such results can then be used for assessments of the impact that changing trade patterns or sociocultural conditions would have had on the populations in question.
5. Conclusions
Our method for quantification of ancient land use holds significant potential for the archaeological and land use modelling communities as a means of synthesizing complicated land use circumstances in the ancient world, though, as this paper highlights, it is necessary to input as reliable and detailed data as possible to accurately quantify, illustrate and understand the scale of human presence in ancient landscapes and its possible consequences. Although the limitations placed on this method are noteworthy, the method allows for the archaeological and historical record to be employed in a novel way that is designed to stimulate discussion, present where our gaps in knowledge are and, ultimately, encourage archaeologists and historians to explore these missing data and view the ancient world from a different perspective.
To most realistically depict land use in an archaeological study region, all driving assumptions must be grounded as concretely as possible on archaeological and textual records, despite their unevenness. The application of quantitative frameworks allows for the identification of significant gaps in knowledge about the ancient world, for example, regarding questions of population and diet, as well as the impact of major shifts in sociocultural conditions and technological advancements. This technique allows researchers to explore these questions, amongst others, and their potential impact on the environmental footprint of past cultures, in a quantifiable and illustrative way, while retaining centrality on the material and textual sources.
While a diverse variety of data sources can inform the calculations, their limitations culturally, chronologically, and geographically cause difficulties in studying land use in the ancient world. The flexibility of the method presented in this paper facilitates testing hypotheses about ancient agriculture and land use and exploring different alternatives for the needed agricultural, demographic and dietary information that is mostly missing in the ancient records. As future research is conducted, the quantifications used and the results produced by this method can also subsequently be tested and corrected, as need be, allowing for a continuous updating of the quantifications and their depiction in circle diagrams.
Supplementary Materials
The following are available online at www.mdpi.com/2073-445X/7/1/9/s1; Table S1: Spreadsheet displaying the values and quantifications employed in the construction of the circle diagrams depicted in the results section; Table S2: References for Table S1. Table S3: Raw numerical values composing the circle diagrams and a win–loss chart of the changes in land use depicted in Figure 3 and Figure 4.
Acknowledgments
This work was supported by the Swedish Research Council project “Domesticated Landscapes of the Peloponnese (DoLP)” (Grant #421-2014-1181), and the European Research Council (COEVOLVE, 313797). This work benefitted greatly from contributions from participants in the October 2016 workshop Modelling the Peloponnese: Assessing Land Use and Land Cover, organised by DoLP in Uppsala and the conference Human-Environment Dynamics in the Peloponnese and Beyond: Ideas-Methods-Results, organised in Athens by the PELOPS network in April 2017.
Author Contributions
R.E.H., E.W., A.B., M.F. and J.O.K. conceived and designed the study. R.E.H. constructed the quantitative framework, performed the calculations and produced the visualisations. R.E.H. wrote the initial manuscript with substantial contributions from E.W., A.B., M.F. and J.O.K.
Conflicts of Interest
The authors declare no conflict of interest.
References
- Ramankutty, N.; Jonathan, A.; John Normanm, F.; McSweeney, K. The global distribution of cultivable lands: Current patterns and sensitivity to possible climate change. Glob. Ecol. Biogeogr. 2002, 11, 377–392. [Google Scholar] [CrossRef]
- FAOSTAT. Food and Agriculture Data. Available online: http://www.fao.org/faostat/en/-data (accessed on 1 May 2018).
- Klein Goldewijk, K.; Beusen, A.; Van Drecht, G.; De Vos, M. The Hyde 3.1 spatially explicit database of human-induced global land-use change over the Past 12,000 Years. Glob. Ecol. Biogeogr. 2011, 20, 73–86. [Google Scholar] [CrossRef]
- Ramankutty, N.; Foley, J.A. Characterizing patterns of global land use: An analysis of global croplands data. Glob. Biogeochem. Cycles 1998, 12, 667–685. [Google Scholar] [CrossRef]
- Monfreda, C.; Ramankutty, N.; Foley, J.A. Farming the Planet: 2. Geographic distribution of crop areas, yields, physiological types, and net primary production in the Year 2000. Glob. Biogeochem. Cycles 2008, 22. [Google Scholar] [CrossRef]
- Ellis, E.C.; Ramankutty, N. Putting people in the Map: Anthropogenic biomes of the world. Front. Ecol. Environ. 2008, 6, 439–447. [Google Scholar] [CrossRef]
- Kaplan, J.O.; Krumhardt, K.; Gaillard, M.-J.; Sugita, S.; Trondman, A.-K.; Fyfe, R.; Marquer, L.; Mazier, F.; Nielsen, A. Constraining the deforestation history of Europe: Evaluation of historical land use scenarios with pollen-based land cover reconstructions. Land 2017, 6, 91. [Google Scholar] [CrossRef]
- Kaplan, J.O.; Krumhardt, K.M.; Ellis, E.C.; Ruddiman, W.F.; Lemmen, C.; Goldewijk, K.K. Holocene carbon emissions as a result of anthropogenic land cover change. Holocene 2011, 21, 775–791. [Google Scholar] [CrossRef]
- Kaplan, J.O.; Krumhardt, K.M.; Zimmermann, N.E. The effects of land use and climate change on the carbon cycle of Europe over the past 500 Years. Glob. Chang. Biol. 2012, 18, 902–914. [Google Scholar] [CrossRef]
- Kuemmerle, T.; Kaplan, J.O.; Prishchepov, A.V.; Rylsky, I.; Chaskovskyy, O.; Tikunov, V.S.; Muller, D. Forest transitions in Eastern Europe and their effects on carbon budgets. Glob. Chang. Biol. 2015, 21, 3049–3061. [Google Scholar] [CrossRef] [PubMed]
- Strandberg, G.; Kjellstrom, E.; Poska, A.; Wagner, S.; Gaillard, M.J.; Trondman, A.K.; Mauri, A.; Davis, B.A.S.; Kaplan, J.O.; Birks, H.J.B.; et al. Regional Climate Model Simulations for Europe at 6 and 0.2 K Bp: Sensitivity to Changes in Anthropogenic Deforestation. Clim. Past 2014, 10, 661–680. [Google Scholar] [CrossRef]
- He, F.; Vavrus, S.J.; Kutzbach, J.E.; Ruddiman, W.F.; Kaplan, J.O.; Krumhardt, K.M. simulating global and local surface temperature changes due to Holocene anthropogenic land cover change. Geophys. Res. Lett. 2014, 41, 623–631. [Google Scholar] [CrossRef]
- Olofsson, J.; Hickler, T. Effects of human land-use on the global carbon cycle during the last 6000 years. Veg. Hist. Archaeobot. 2007, 17, 605–615. [Google Scholar] [CrossRef]
- Kaplan, J.O.; Krumhardt, K.M.; Zimmermann, N. The prehistoric and preindustrial deforestation of Europe. Quat. Sci. Rev. 2009, 28, 3016–3034. [Google Scholar] [CrossRef]
- Pongratz, J.; Reick, C.; Raddatz, R.T.; Claussen, M. A reconstruction of global agricultural areas and land cover for the Last Millennium. Glob. Biogeochem. Cycles 2008, 22. [Google Scholar] [CrossRef]
- Slicher van Bath, B.H. Yield Ratios, 810–1820; A. A. G. Bijdragen; Afdeling Agrarische Geschiedenis Landbouwhogeschool: Wageningen, The Netherlands, 1963; Volume 10, p. 264. [Google Scholar]
- Bogaard, A.; Fraser, R.; Heaton, T.H.E.; Wallace, M.; Vaiglova, P.; Charles, M.; Jones, G.; Evershed, R.P.; Styring, A.K.; Andersen, N.H.; et al. Crop manuring and intensive land management by Europe’s first farmers. Proc. Natl. Acad. Sci. USA 2013, 110, 12589–12594. [Google Scholar] [CrossRef] [PubMed]
- Styring, A.K.; Fantone, C.M.; Hald, M.; McMahon, A.; Meadow, R.H.; Nicholls, G.K.; Patel, A.K.; Pitre, M.C.; Smith, A.; Soltysiak, A.; et al. Isotope evidence for agricultural extensification reveals how the world’s first cities were fed. Nat. Plants 2017, 3, 17076. [Google Scholar] [CrossRef] [PubMed]
- Ehrmann, O.; Biester, H.; Bogenrieder, A.; Rösch, M. Fifteen years of the Forchtenberg Experiment—Results and implications for the understanding of Neolithic Land Use. Veg. Hist. Archaeobot. 2014, 23, 5–18. [Google Scholar] [CrossRef]
- Halstead, P. Two Oxen Ahead: Pre-Mechanized Farming in the Mediterranean; Wiley-Blackwell: Malden, MA, USA; Oxford, UK; Chichester, UK, 2014. [Google Scholar]
- Gregg, S.A. Foragers and Farmers: Population Interaction and Agricultural Expansion in Prehistoric Europe; The University of Chicago Press: Chicago, MI, USA; London, UK, 1988. [Google Scholar]
- Kay, A.U.; Kaplan, J.O. Human subsistence and land use in Sub-Saharan Africa, 1000 BC to AD 1500: A review, quantification and classification. Anthropocene 2015, 9, 14–32. [Google Scholar] [CrossRef]
- Weiberg, E.; Unkel, I.; Kouli, K.; Holmgren, K.; Avramidis, P.; Bonnier, A.; Dibble, F.; Finné, M.; Izdebski, A.; Katrantsiotis, C.; et al. The socio-environmental history of the Peloponnese during the Holocene: Towards an integrated understanding of the Past. Quat. Sci. Rev. 2016, 136, 40–65. [Google Scholar] [CrossRef]
- Ruddiman, W.F.; Ellis, E.C. Effect of per-capita land use changes on holocene forest clearance and CO2 emissions. Quat. Sci. Rev. 2009, 28, 3011–3015. [Google Scholar] [CrossRef]
- Flannery, K. (Ed.) The Early Mesoamerican Village; Academic Press: New York, NY, USA; San Francisco, CA, USA; London, UK, 1976. [Google Scholar]
- Bowman, A.; Wilson, A. (Eds.) Quantifying the Roman Economy: Methods and Problems; Oxford Studies of the Roman Economy; Oxford University Press: Oxford, UK, 2009. [Google Scholar]
- De Callataÿ, F. (Ed.) Quantifying the Greco-Roman Economy and Beyond; Pragmateiai; Edipuglia: Bari, Italy, 2014. [Google Scholar]
- Fletcher, R. The Limits of Settlement Growth: A Theoretical Outine; Cambridge University Press: Cambridge, UK, 1995. [Google Scholar]
- Cunningham, P. Cache or Carry: Food Storage in Prehistoric Europe. In Experimentation and Interpretation: The Use of Experimental Archaeology in the Study of the Past; Dana, C., Millson, E., Eds.; Oxbow Books: Oxford, UK, 2010. [Google Scholar]
- Gallant, T.W. Risk and Survival in Ancient Greece: Reconstructing the Rural Domestic Economy; Stanford University Press: Palo Alto, CA, USA, 1991. [Google Scholar]
- Halstead, P.; O’Shea, J. (Eds.) Bad Year Economics: Cultural Responses to Risk and Uncertainty; New Directions in Archaeology; Cambridge University Press: Cambridge, UK, 1989. [Google Scholar]
- White, K.D. Fallowing, Crop Rotation, and Crop Yields in Roman Times. Agric. Hist. 1970, 44, 281–290. [Google Scholar]
- Isager, S.; Skydgaard, J.E. Ancient Greek Agriculture: An Introduction; Routledge: London, UK, 1992. [Google Scholar]
- Bruno, M.C. Beyond raised fields: Exploring farming practices and processes of agricultural change in the Ancient Lake Titicaca Basin of the Andes. Am. Anthropol. 2014, 116, 130–145. [Google Scholar] [CrossRef]
- Evangelou, C.; Yiakoulaki, M.; Papanastasis, V. Spatio-temporal analysis of sheep and goats grazing in different forage resources of Northern Greece. J. Slov. Acad. Sci. Arts Sci. Res. Centre Inst. Biol. 2014, 13, 205–214. [Google Scholar] [CrossRef]
- Hunt, J.R.; Swan, A.D.; Breust, P.D.; Peoples, M.B.; Kirkegaard, J.A. Sheep Grazing on Crop Residues Increase Soil Mineral N and Grain N Uptake in Subsequent Wheat Crops. Field Crops Res. 2016, 196, 22–32. [Google Scholar] [CrossRef]
- Weiberg, E.; Hughes, R.E.; Finné, M.; Bonnier, A.; Kaplan, J.O. Quantifying seven thousand years of land use in the Peloponnese (Greece). 2018; in preparation. [Google Scholar]
- Hughes, J.D.; Thirgood, J.V. Deforestation, Erosion, and Forest Management in Ancient Greece and Rome. J. For. Hist. 1982, 26, 60–75. [Google Scholar] [CrossRef]
- Janssen, E.; Poblome, J.; Claeys, J.; Kint, V.; Degryse, P.; Marinova, E.; Muys, B. Fuel for Debating Ancient Economies. Calculating Wood Consumption at Urban Scale in Roman Imperial Times. J. Archaeol. Sci. Rep. 2017, 11, 592–599. [Google Scholar] [CrossRef]
- Lithourgidis, A.S.; Dordas, C.A.; Damalas, C.A.; Vlachostergios, D.N. Annual Intercrops: An Alternative Pathway for Sustainable Agriculture. Aust. J. Crop Sci. 2011, 5, 396–410. [Google Scholar]
- Phelps, L.N.; Kaplan, J.O. Land Use for Animal Production in Global Change Studies: Defining and Characterizing a Framework. Glob. Chang. Biol. 2017, 23, 4457–4471. [Google Scholar] [CrossRef] [PubMed]
- Papathanasiou, A.; Richards, M.P.; Fox, S.C. (Eds.) Archaeodiet in the Greek World: Dietary Reconstruction from Stable Isotope Analysis; American School of Classical Studies: Hesperia, MA, USA; Athens, Greece, 2015; Volume 49. [Google Scholar]
- Bogaard, A.; Outram, A. Special Issue “Stable Isotopes”. World Archaeol. 2013, 45, 3. [Google Scholar]
- Marković, N.; Stevanović, O.; Nešić, V.; Marinković, D.; Kristić, N.; Nedeljković, D.; Radmanović, D.; Janeczek, M. Paleopathological study of cattle and horse bone remains of the ancient roman city of sirmium (pannonia/serbia). Revue de Médecine Vétérinaire 2014, 165, 77–88. [Google Scholar]
- Willekes, C. The Horse in the Ancient World: From Bucephalus to the Hippodrome; I.B.Tauris & Co., Ltd.: London, UK, 2016. [Google Scholar]
- Albarella, U.; Manconi, F.; Vigne, J.-D.; Rowley-Conwy, P. Ethnoarchaeology of Pig Husbandry in Sardinia and Corsica. In Pigs and Humans: 10,000 Years of Interaction; Umberto, A., Dobney, K., Ervynck, A., Rowley-Conwy, P., Eds.; Oxford University Press: Oxford, UK, 2007; pp. 285–307. [Google Scholar]
- Crane, E. Beekeeping in the world of ancient Rome. Bee World 1994, 75, 118–134. [Google Scholar] [CrossRef]
- Dahl, G.; Hjort, A. Having Herds: Pastoral Herd Growth and Household Economy; Stockholm Studies in Social Anthropology; University of Stockholm: Stockholm, Sweden, 1976. [Google Scholar]
- Bogaard, A. Middening and Manuring in Neolithic Europe: Issues of Plausibility, Intensity and Archaeological Method. In Manure: Historical, Archaeological and Ethnographic Perspectives; Richard, J., Ed.; Ashgate: Farnham, UK, 2004; pp. 25–40. [Google Scholar]
- Jones, R. (Ed.) Manure Matters: Historical, Archaeological and Ethnographic Perspectives; Ashgate: Farnham, UK, 2012. [Google Scholar]
- Van der Veen, M. The Exploitation of Plant Resources in Ancient Africa; Kluwer Academic/Plenum Publishers: New York, NY, USA, 1999. [Google Scholar]
- Dunmire, W.W.; Tierney, G.D. Wild Plants of the Pueblo Province: Exploring Ancient and Enduring Uses; Museum of New Mexico Press: Santa Fe, Mexico, 1995. [Google Scholar]
- Costa-Pierce, B.A. Aquaculture in ancient Hawaii. BioScience 1987, 37, 320–331. [Google Scholar] [CrossRef]
- Bannon, C.C. Segius Orata and the rhetoric of fishponds. Class. Quart. 2014, 64, 166–182. [Google Scholar] [CrossRef]
- Alcock, S.; Cherry, J.; Davis, J. Intensive Survey, Agricultural Practice and the Classical Landscape of Greece. In Classical Greece: Ancient Histories and Modern Archaeologies; Ian, M., Ed.; Cambridge University Press: Cambridge, UK, 1994. [Google Scholar]
- Bintliff, J.; Farinetti, E.; Howard, P.; Sarri, K.; Sbonias, K. Classical farms, hidden prehistoric landscapes and Greek Rural Survey: A response and an update. J. Mediterr. Archaeol. 2002, 15, 259–265. [Google Scholar] [CrossRef]
- Osborne, R. Counting the Cost. Comments on David K. Pettegrew, Chasing the Classical Farmstead. J. Mediterr. Archaeol. 2001, 14, 212–216. [Google Scholar]
- Pettegrew, D.K. Chasing the classical farmstead: Assessing the formation and signature of rural settlement in Greek Landscape Archaeology. J. Mediterr. Archaeol. 2001, 14, 189–209. [Google Scholar] [CrossRef]
- Pettegrew, D.K. Counting and coloring classical farms: A response to Osborne, Foxhall and Bintliff Et Al. J. Mediterr. Archaeol. 2002, 15, 267–273. [Google Scholar] [CrossRef]
- Pearsall, D.M. Paleoethnobotany, Third Edition: A Handbook of Procedures, 3rd ed.; Left Coast Press Inc.: Walnut Creek, CA, USA, 2015. [Google Scholar]
- Jacomet, S.; Kreuz, A. Archäobotanik: Aufgaben, Methoden Und Ergebnisse Vegetations—Und Agrargeschichtlicher Forschung; Verlag Eugen Ulmet: Stuttgart, Germany, 1999. [Google Scholar]
- Reitz, E.J.; Wing, E.S. Zooarchaeology; Cambridge University Press: Cambridge, UK, 1999. [Google Scholar]
- Jameson, M.H.; Runnels, C.N.; van Andel, T.H.; Munn, M.H. A Greek Countryside: The Southern Argolid from Prehistory to the Present Day; Stanford University Press: Palo Alto, CA, USA, 1994. [Google Scholar]
- Ault, B.A. The Excavations at Ancient Halieis—The Houses: The Organization and Use of Domestic Space; Indiana University Press: Bloomington, IN, USA, 2005; Volume 2. [Google Scholar]
- Von Reden, S. Classical Greece: Consumption. In The Cambridge Economic History of the Greco-Roman World; Walter, S., Morris, I., Saller, R.P., Eds.; Cambridge University Press: Cambridge, UK, 2007; pp. 285–408. [Google Scholar]
- Sallares, R. The Ecology of the Ancient Greek World; Cornell University Press: Ithaca, NY, USA, 1991. [Google Scholar]
- Roth, J.P. The Logistics of the Roman Army at War (264 B.C.—A.D. 235); Brill: Leiden, The Netherlands, 1999. [Google Scholar]
- Halstead, P. Traditional and ancient rural economy in Mediterranean Europe: Plus ÇA Change? J. Hell. Stud. 1987, 107, 77–87. [Google Scholar] [CrossRef]
- Halstead, P. Ask the fellows who lop the hay: Leaf-fodder in the mountains of Northwest Greece. Rural Hist. 1998, 9, 211–234. [Google Scholar] [CrossRef]
- Arnon, I. Crop Production in Dry Regions, Volume Ii: Systematic Treatment of the Principal Crops; Nicholas, P., Plant Science Monograph, Eds.; Leonard Hill: London, UK, 1972. [Google Scholar]
- Garnsey, P. Yield of the Land. In Agriculture in Ancient Greece: Proceedings of the Seventh International Symposium at the Swedish Institute at Athens, 16–17 May 1990; Berit, W., Ed.; Paul Åstroms Förlag: Stockholm, Sweden, 1992; pp. 147–153. [Google Scholar]
- Foxhall, L.; Forbes, H.A. Sitometreia: The role of grain as a staple food in classical antiquity. Chiron 1982, 12, 41–90. [Google Scholar]
- FAO (Food and Agriculture Organization). Global Agro-Ecological Zones. Available online: http://gaez.fao.org/Main.html (accessed on 5 February 2017).
- Goodchild, H.; Witcher, R.E. Modelling the Agricultural Landscapes of Republican Italy. In Agricoltura E Scambi Nell’italia Tardo Repubblicana; Carlsen, J., Cascio, E.L., Eds.; Edipuglia: Rome & Bari, Italy, 2010; pp. 187–220. [Google Scholar]
- U.S. Department of Agriculture, Agricultural Research Service. USDA National Nutrient Database for Standard Reference; U.S. Department of Agriculture, Ed.; USDA ARS: Washington, DC, USA, 2016.
- Dalby, A. Siren Feasts: A History of Food and Gastronomy in Greece; Routledge: London, UK; New York, NY, USA, 1996. [Google Scholar]
- Vika, E. Diachronic dietary reconstructions in ancient Thebes, Greece: Results from stable isotope analyses. J. Archaeol. Sci. 2011, 38, 1157–1163. [Google Scholar] [CrossRef]
- Chamberlain, A. Archaeological demography. Hum. Biol. 2009, 81, 275–286. [Google Scholar] [CrossRef] [PubMed]
- Stevens, C.J.; Fuller, D.Q. Did neolithic farming fail? The case for a Bronze Age agricultural revolution in the British Isles. Antiquity 2012, 86, 707–722. [Google Scholar] [CrossRef]
- Crema, E.R.; Habu, J.; Kobayashi, K.; Madella, M. Summed probability distribution of 14C dates suggests regional divergences in the population dynamics of the Jomon Period in Eastern Japan. PLoS ONE 2016, 11, e0154809. [Google Scholar] [CrossRef] [PubMed]
- Iezzi, C.A. Existence and Subsistence in Mycenaean-Era East Lokris: The Isotopic Evidence. In Archaeodiet in the Greek World: Dietary Reconstruction from Stable Isotope Analysis; Papathanasiou, A., Richards, M.P., Fox, S.C., Eds.; The American School of Classical Studies at Athens: Princeton, NJ, USA, 2015; pp. 89–104. [Google Scholar]
- Petroutsa, E.I.; Richards, M.P.; Kolonas, L.; Manolis, S.K. Isotope Paleodietary Analysis of Humans and Fauna from the Late Bronze Age Site of Voudeni. Hesperia Suppl. 2010, 43, 237–243. [Google Scholar]
- Petroutsa, E.I.; Manolis, S.K. Reconstructing Late Bronze Age diet in Mainland Greece using stable isotope analysis. J. Archaeol. Sci. 2010, 37, 614–620. [Google Scholar] [CrossRef]
- Kehoe, D.P. The Economics of Agriculture on Roman Imperial Estates in North Africa; Vandenhoeck & Ruprecht: Göttingen, German, 1988. [Google Scholar]
- Stocker, B.D.; Feissli, F.; Strassmann, K.M.; Spahni, R.; Joos, F. Past and future carbon fluxes from land use change, shifting cultivation and wood harvest. Tellus B 2014, 66. [Google Scholar] [CrossRef]
- Ellis, E.C.; Kaplan, J.O.; Fuller, D.Q.; Vavrus, S.; Klein Goldewijk, K.; Verburg, P.H. Used Planet: A global history. Proc. Natl. Acad. Sci. USA. 2013, 110, 7978–7985. [Google Scholar] [CrossRef] [PubMed]
- Tainter, J. The Collapse of Complex Societies; Cambridge University Press: Cambridge, UK, 1988. [Google Scholar]
- Redman, C.L.; Kinzig, A.P. Resilience of past landscapes: Resilience theory, society and the Longue Durée. Conserv. Ecol. 2003, 7, 14. [Google Scholar] [CrossRef]
- Brun, J.-P. Archéologie Du Vin Et De L’huile Dans L’empire Romain; Errance: Paris, France, 2004. [Google Scholar]
- Garnsey, P. Famine and Food Supply in the Graeco-Roman World: Responses to Risk and Crisis; Cambridge University Press: Cambridge, UK, 1989. [Google Scholar]
- Moreno, A. Feeding the Democracy. The Athenian Grain Supply in the Fifth and Fourth Centuries BC; Oxford University Press: Oxford, UK, 2007. [Google Scholar]
- Alcock, S.; Berlin, A.; Harrison, A.B.; Heath, S.; Spencer, N.; Stone, D.L. Pylos Regional Archaeological Project, Part VII: Historical Messenia, Geometric through Late Roman. Hesperia 2005, 74, 147–209. [Google Scholar] [CrossRef]
- Whittaker, C.R. (Ed.) Pastoral Economies in Classical Antiquity; Cambridge Philological Society: Cambridge, UK, 1988. [Google Scholar]
- Bonnier, A. Coastal Hinterlands. Site Patterns, Microregions and Coast-Inland Interconnections by the Corinthian Gulf, C. 600–300 BC; Archaeopress: Oxford, UK, 2014. [Google Scholar]
- Kenrick, P.M. The Importation of Italian Sigillata to Algeria. Antiqu. Afr. 1996, 32, 37–44. [Google Scholar] [CrossRef]
| 1 | For additional information on these methods and their inherent complications in relation to the Peloponnese see Weiberg, et al. [37]. For basic archaeobotanical limitations see: Pearsall [60,61]; for archaeozoology see: Reitz et al. [62]. |
| 2 | As marine consumption has little impact on land use in the ancient Peloponnese, it is not depicted in the circle diagrams. However, the proportion of the diet comprised of marine resources must be considered in determining the dietary requirements of the inhabitants. |
| 3 | For example, modern GAEZ–FAO data for the Peloponnese gives a yield of 4600 kg/ha for rain-fed wheat with intermediate input level and 2200 kg/ha for low input [73]. |
© 2018 by the authors. Licensee MDPI, Basel, Switzerland. This article is an open access article distributed under the terms and conditions of the Creative Commons Attribution (CC BY) license (http://creativecommons.org/licenses/by/4.0/).



