Abstract
Traditional agrosilvopastoral systems have been an important component of the farming systems and livelihoods of thousands of ethnic minority people in the uplands of Mainland Southeast Asia. Drawing on a combination of qualitative and participatory inquiries in nine ethnic minority communities, this study emphasizes the complex articulation of local farmers’ knowledge which has been so far excluded from governmental development and conservation policies in the northern uplands of Thailand and Laos. Qualitative analysis of local knowledge systems is performed using the Agroecological Knowledge Toolkit (AKT5) software. Results show that ethnic minorities in the two countries perceive large ruminants to be a highly positive component of local forest agro-ecosystems due to their contribution to nutrient cycling, forest fire control, water retention, and leaf-litter dispersal. The knowledge and perceptions of agrosilvopastoral farmers are then contrasted with the remarkably different forestry policy frameworks of the two countries. We find that the knowledge and diversity of practices exercised by ethnic minority groups contrasts with the current simplified and negative image that government officials tend to construct of agrosilvopastoral systems. We conclude that local knowledge of forest-livestock systems can offer alternative or complementary explanations on ecological cause-and-effect relationships which may need further scientific investigation and validation.
1. Introduction
Traditional agroforestry systems in Southeast Asia—and agrosilvopastoral systems in particular—are transforming rapidly under pressure from the transition of farming systems towards increasingly larger scales, from enhanced forest conservation efforts, from large-scale land investments, and the constrained availability of arable land. Under these pressures many swidden and rotational practices have been abandoned in favor of more permanent cultivation [1,2]. This is also the case in the highland areas of northern Thailand and northern Laos, where most rural people were, until relatively recently, practicing swidden cultivation in various forms and with varying impacts on the forest ecosystems. Traditionally, forest-dependent people have cultivated upland rice in combination with other subsistence crops, such as pumpkin, cassava or taro [1], and practiced extensive cattle rearing in the surrounding forest areas for a variety of reasons, including provision of draught power, transportation, and capital saving [3,4,5]. Both the Thai and Lao governments have maintained a negative view on upland farmers who have traditionally lived in the forest, regarding them as destroyers of the forest, an attitude that is also evident in other Southeast Asian countries with ethnic minorities [6,7,8,9]. Yet the policies towards livestock rearing in upland areas show some significant differences between the two countries. While the Thai government has discouraged cattle farming in forested upland areas due to its perceived negative ecological impact, the Lao government has promoted the production of livestock, including cattle, among upland minority groups as a strategy of poverty alleviation [10].
Cattle have traditionally been the main animals raised by upland farmers in Southeast Asian countries due to their multifunctional roles in the farming system. This trend has decreased in recent years as a result of external pressures and shifts in farmers’ priorities. The major purpose of animal husbandry was formerly for agricultural work, transportation and manure provision as well as for consumption. As new agricultural technologies have become more widely available and machines have replaced cattle in labor functions, Southeast Asian upland farmers now invest less time and capital on cattle. However, cattle still continue to play an important role in terms of local food supply—particular the provision of protein—and for ceremonial purposes. There is also an increasing demand for high-quality meat from animals raised under more natural, i.e., less intensive conditions, connected with an increasingly affluent and expanding middle class in Asia [11]. At the same time, systematic research on the role of large ruminants in upland swidden systems remains scant, and knowledge of the potential of cattle-forest interactions and sustainable livestock intensification in a dynamic upland environment is sketchy at best [12].
This article aims to elucidate the role of cattle in sustainable agroforestry systems in upland areas of Thailand and Laos, juxtaposing the assessment of the controversial role of large ruminants by government officials with local perceptions of its largely positive agro-ecological and socio-economic functions. The conceptual framework of the study as a main approach to reach the objectives is presented in Figure 1. The specific objectives are (i) to explain the different concepts of animal husbandry promotion and policies towards local agrosilvopastoral systems; (ii) to describe the basis of historical conditions where animal husbandry has played an essential role for the sustainability of the existing farming concepts, particularly in mixed crop-animal husbandry systems; (iii) to draw conclusions regarding the possibility of integrating local knowledge and research findings into alternative forest-livestock policies and farmers’ practices.
Figure 1.
Conceptual framework to assess local knowledge on the traditional agrosilvopastoral systems of upland people in Northern Thailand and Northern Laos.
Figure 1.
Conceptual framework to assess local knowledge on the traditional agrosilvopastoral systems of upland people in Northern Thailand and Northern Laos.

2. Research Methodology
2.1. Study Region
The study was carried out in Northern parts of Thailand and Laos in areas composed of lowlands and hills (Figure 2, [13]). The climate is of the tropical monsoon type with two distinct seasons: rainy (May–October) and dry (November–March). In Thailand: The first village (Mae Klang Luang) is located in the Doi Inthanon National Park, southern Chiang Mai province, situated at an elevation of approximately 1200 meters above sea level (masl). Mae Klang Luang has approximately 500 Karen inhabitants comprising 63 households whose primary economic activities include the cultivation of upland rice, maize, soybean, cabbage and livestock production based on rotational swidden systems. The second village is Huai Phra Chao village, situated in a wildlife conservation zone, located at 1250 masl. The village has a population of 133 predominantly Karen inhabitants who have paddy fields and practice shifting cultivation, producing “miang tea”, upland rice and non-timber forest products. The third village is Ban Mae Mae, sited in a wildlife conservation area, located at 900 masl. The village has a Thai population who has lived in the upland area for more than 50 years and depends on the resources from a dry dipterocarp forest. The fourth village has two parts (Ban Nor Lae and Ban Khop Dong) located 1800 masl at the Thai-Myanmar border region in the northwestern part of Thailand and belongs to the target villages of the Ang Khang Royal Project Station. There are Black Lahu and Palong populations in the villages, which have 188 and 279 inhabitants, respectively.
Figure 2.
Research areas and location of study villages in northern Thailand and northern Lao PDR. Maps provided by Peter Elstner [13].
Figure 2.
Research areas and location of study villages in northern Thailand and northern Lao PDR. Maps provided by Peter Elstner [13].

In Laos: The first two villages, Viengphathana and Thamphakae, are Hmong communities and have populations of 1072 and 663 people, respectively. Viengphathana is located at an altitude of about 600 masl, is relatively rich in surrounding forest resources and has a particularly large cattle population. Thamphakae—located at 500 masl—has much scarcer forest and land resources, restricting the number of cattle that can be kept per household. The other two villages, Phoutho and Houay Sang, are of the Kh’mu ethnic group, are located at altitudes of 600 and 450 masl and have populations of 339 and 663 people, respectively. Cattle are raised at a much smaller scale than in the neighboring Hmong communities. All four villages are located in Pha Oudom District, Bokeo Province, Laos (see Figure 2). They have been relocated from upland forests to the midlands and lowlands. In all four communities, villagers practice subsistence cultivation of both paddy rice and upland rice and produce maize for sale and as animal feed and sesame and peanuts for sale. Women collect a variety of non-timber forest products, with paper mulberry (Broussonetia papyrifera) being a particularly important source of cash income. Rubber cultivation has been strongly promoted in all four villages as an alternative to upland swidden agriculture by government agencies in conjunction with Chinese investors.
2.2. Field Research Methods
To collect data on the traditional agrosilvopastoral systems, a mixed-method approach was applied in both Thailand and Laos. Selected Participatory Rural Appraisal (PRA) tools were used for the collection of primary data such as mapping, in order to learn about the locations of the village area, agricultural fields as well as the animal husbandry systems. An agricultural calendar was used to get an impression of current modes of agriculture and forest product utilization. Resource flow diagrams were used in order to represent the utilization of resources and how the concerned farmers use the land. Transect walks were used to observe the area and describe its structure and vegetation. Observation was used in order to investigate unstructured conditions and situations which occurred during field work. Semi-structured interviews with purposively selected key informants with local expert knowledge of traditional agrosilvopastoral systems were also conducted. Focus group discussions and semi-structured interviews were conducted with women specializing in fodder collection, as well as men taking care of the cattle while browsing the forests. Vegetation samples were collected as herbarium specimens from the animal husbandry areas and nearby forests for species identification.
2.3. Data Analysis
Data analysis was performed using the Agroecological Knowledge Tool Kits (AKT5) software, developed by the University of Wales (Bangor, UK) in collaboration with the Department of Artificial Intelligence at Edinburgh University. AKT5 is a toolkit that provides an environment for qualitative and quantitative data on local knowledge to be stored and subsequently retrieved and analyzed in a systematic way through the medium of “Knowledge Bases” (KB), where KB can be conceptualized in the form of multifunctional databases. The four main stages of KB creation and the key characteristics of the software were taken from the manual for the use and development of KB using AKT5 [14]. The use of the knowledge-based systems approach for acquiring local knowledge has been reviewed and justified by Walker et al. [15].
3. Agrosilvopastoral Systems in the Uplands of Thailand and Laos: A Comparative Review of Policies, Features and Conflicts
3.1. Forest and Livestock Policies in Northern Thailand and Northern Laos
The northern parts of Thailand and Laos represent a subtropical mountainous region possessing a variety of forested landscapes with rich and highly valuable biodiversity. At the same time, the area features a very rich cultural heritage due to the presence of many ethnic minority groups which are renowned for their indigenous knowledge of highland agro-ecosystems. Deforestation in these areas has been identified by a variety of actors as a major environmental threat, reducing genetic diversity within populations or even driving entire populations of endemic plants and animals to extinction. As a response, large areas in northern Thailand have been declared as national parks, wildlife sanctuaries, watershed conservation zones and forest reserves, while ethnic minority groups and their swidden agricultural practices—often dubbed with the pejorative terms “nomadic people”, “forest destroyers” and “slash-and-burn”—have been targeted as the main culprits of forest destruction and watershed degradation [6,7,8,16,17,18]. The counter-narrative that has been constructed by social science scholars, human rights organizations and indigenous people’s networks is that ethnic minority groups have long since depended on forest resources for their livelihoods and developed sophisticated forest classification systems and forest conservation measures alongside their swidden practices [19,20,21,22]. Ethnic minority people have argued that secondary forest and swidden cultivation rotation involves moving their fields rather than their villages. The land would be farmed for only a short time and left fallow for several years to allow the forest to regenerate. Sensitive head watersheds would often be protected by sacred forests, declared off-limits for villagers and outsiders, with the exception of annual ceremonies.
In Thailand, the Royal Forestry Department (RFD) and local governmental agencies have depicted livestock raising practices as having negative direct and indirect effects on the local ecosystems. They hold that forest browsing by large ruminants increases the incidence of forest fires and damages plant seedlings and saplings, especially in newly reforested areas [23]. It is also widely believed that keeping large ruminants in the forest causes a decrease in total forest cover and tree density, with consequent impacts on the populations and diversity of wild plant and animal species as well as causing risks of soil erosion and landslides. Therefore, rearing cattle is strictly forbidden in conservation areas that belong to national parks and wildlife sanctuaries. Thus, in effect, both cropping and animal husbandry systems are severely restricted by the Thai forest and watershed conservation policy, which puts the viability of traditional agrosilvopastoral systems at risk and adversely affects the livelihoods of thousands of local farmers living in protected areas. In the past, livestock keeping in upland communities was promoted by a number of international and bilateral highland development projects, often in connection with opium substitution programs, although these programs had a much stronger focus on permanent crop production [3,24]. Attempts to intensify large ruminant production by means of improved and enclosed pastures mostly failed in northern Thailand, but the importance of livestock for households’ cash economy remained high, accounting on average for nearly the same cash revenues as crop production, which is much more demanding in terms of labor than extensive livestock systems in the uplands [3]. Meanwhile, in the Thai lowlands, large-scale commercial pig production has shown particularly high growth rates, and the expanding feed industry has triggered a corn boom in several northern provinces, particularly in Nan and parts of Chiang Mai province, where large tracts of forestland have been cleared for intensive hybrid corn production with support from Thai government agencies and large corporations. The practice of promoting these ecologically damaging crop-livestock systems, while vilifying extensive agrosilvopastoral systems in the uplands reflects the innate inconsistencies and contradictions in the Thai land, forest and agricultural policy framework.
In northern Laos, large forested areas in the uplands have remained intact until very recently and are still inhabited by numerous communities. Like in Thailand, upland people’s swidden cultivation has been considered by government officials to be an inefficient and environmentally destructive land use system in upland areas [25,26]. Hence, the Lao government has implemented a strict policy of eliminating “slash-and-burn agriculture” and of protecting forest ecosystems, which has gone hand in hand with massive relocation of ethnic minority communities from upland forest areas to the midlands and lowlands [26,27]. Yet, in contrast to the Thai government approach of zero tolerance towards keeping large ruminants in the forest, the Lao government has encouraged animal husbandry as a means to “stabilize” swidden farmers and to alleviate rural poverty [5,10]. Livestock policies have been geared towards improving the productivity and expanding marketing opportunities of livestock for upland smallholders due to rising demand for animal products in the country and improved market access of more remote upland areas [4,10]. Substantial efforts have been made by national agencies and international projects to incorporate a range of forage species into existing swidden cultivation systems [5,28,29]. However, there is an inherent conflict between the land, forest and livestock policies of the Lao government. The current land and forest policy framework favors the implementation of both small- and large-scale tree plantations, particularly rubber and teak [9,26]. Especially during the implementation phase, conflicts between plantation owners and keepers of large ruminants are common, as will be discussed in detail in Section 3.2.
Notwithstanding the ambiguities of forest and livestock policies in Thailand and Laos, a further increase in the demand for livestock products is expected in both countries and the entire ASEAN region, triggered by a combination of factors, such as population growth rates, urbanization, increased per capita income and shifts in consumer preferences [30]. This presents the Thai and Lao governments with tough choices on whether they should focus their support only on high-input, high-output livestock systems in the lowlands or whether they should also encourage more diversified and integrated low-input, low-output agrosilvopastoral practices in the uplands of their countries.
3.2. General Features of Agrosilvopastoral Systems in the Uplands of Thailand and Laos
3.2.1. Socio-Economic Benefits, Cultural Traditions and Agro-Ecological Constraints
Livestock have been an integral component of traditional swidden systems practiced in the uplands of northern Thailand and northern Laos. Rearing of cattle (and buffaloes) has been integrated with upland crops, paddy fields, fallow areas, forest trees and non-timber forest products. With a low level of technological development, low use of external inputs, and good adaptation to less favorable and changeable local environmental conditions, cattle have played a major role in the farm economy. The major benefits of the integration of cattle into upland swidden systems can be summarized as follows:
- (i)
- multifunctional use as draught animals, for transportation and for consumption [24];
- (ii)
- use of feed resources that do not have any other productive purpose, such as grasses, shrubs and crop residues [4,5,28];
- (iii)
- cultural functions, e.g., ritual offerings to ensure a safe harvest [4,24];
- (iv)
- relatively stable market demand and high profit for very little labor input [3,5,28];
- (v)
- low dependency on road infrastructure, i.e., cattle can be walked to the market over long distances [5,28];
- (vi)
- provision of soil fertility enhancing manure [5,28];
- (vii)
- risk diversification, i.e., cattle can be sold in times of crop failures or major shocks to the household economy [4,24];
- (viii)
- capital saving and wealth accumulation [4,5].
While most authors find common ground regarding these benefits for the local economy, the impact of cattle on upland forest ecosystems remains a much more contentious issue. Some have argued that cattle rearing can actually decrease the competition between agricultural and forest land use because it lowers the risk of income losses in times of crop failure. Scholars and practitioners in Thailand have identified a lack of integration between crop and livestock systems, uncontrolled grazing patterns, and overstocking in agrosilvopastoral systems as major threats to the local ecosystem [3,24]. In Laos, the main constraints identified by various authors for the further development of ecologically sustainable agrosilvopastoral systems were the burning of grazing areas to favor grass production, the lack of fodder during the dry season, animal diseases, and free-range grazing in ecologically sensitive and biodiversity-rich areas [4,31].
3.2.2. Recent Dynamics and Conflicts
Animal husbandry systems in upland areas of Thailand and Laos have undergone significant changes over the past 40 years, mainly evidenced by a reduction in grazing areas and the adoption of supplemental feed, including vitamin and mineral inputs. More recently, agricultural practices related to both traditional cropping and silvopastoral systems have experienced a series of further changes. Aiming to increase the expanse of conservation areas and to protect their natural resources, both the Governments of Thailand and Laos have made significant efforts to reduce shifting cultivation in highland areas and to separate the local people from the forest. In addition, greater income opportunities in urban centers now motivate and attract younger people for study and work, hence reducing the labor force available for agricultural work.
In Thailand, numerous conflicts have been created between local communities and forest authorities—namely the Royal Forestry Department and the Department of National Parks, Wildlife and Plant Conservation—since the strict implementation of policies for the expansion of conservation areas has come into effect in Thailand. While the Thai government has decentralized power to regional authorities and delegated more management rights of natural resources to local communities under its decentralization act of 1999, conflicts between governmental agencies and local people are still common. Forest communities are limited by policy makers through strict control of agricultural land and forest boundaries and the lack of alternatives to traditional animal husbandry practices. Agrosilvopastoral practices tend to be promoted among some rotational swidden farmers who maintain terraced paddy rice fields, but are generally prohibited in protected areas. A recent agricultural strategy in Thailand encourages small-scale farmers cultivating areas of not more than 5 rai (0.8 ha) to use buffaloes instead of agricultural machinery for the cultivation of paddy fields, as a response to increasing diesel prices. This strategy puts to the test the tolerance level among forest officials that undertake the task of controlling animal numbers inside forest conservation areas.
In Laos, the ongoing resettlement of upland communities from forest areas in the context of the government policy to eradicate swidden cultivation and to expand rubber and teak plantations has become a major threat to traditional agrosilvopastoral practices. Several studies report that resettled communities had to sell their cattle and buffaloes due to lack of pasture land and growing food insecurity [27,32]. The indiscriminate expansion of large- and small-scale rubber and teak plantations in northern Laos also severely constrains the rearing of cattle and buffaloes. In several provinces, upland farmers have sold their large ruminants or plan to reduce their herds, as they fear the imposition of fines if their animals destroy plantations of other farmers [26].
4. Results from the Case Studies
4.1. Agrosilvopastoral Systems as Practiced in the Study Villages
Several patterns of agrosilvopastoral systems can be observed in the upland areas of both Thailand and Laos. Figure 3 shows that the agrosilvopastoral systems in Thailand encompass forests, upland swiddens, orchards and paddy fields. Orchards do not play a role in animal husbandry in Laos, while exotic grasses are absent from the agrosilvopastoral systems in Thailand.
Figure 3.
Different areas of occurrence of traditional agrosilvopastoral systems in Thailand and Laos. Source: Group discussions.
Figure 3.
Different areas of occurrence of traditional agrosilvopastoral systems in Thailand and Laos. Source: Group discussions.

Highland farmers skillfully combine the management of natural and secondary vegetation and domestic animals for serving various functions. Vegetation plays a major role in both enhancing and measuring productivity, while animals optimize the system by consuming unutilized plant resources. In addition, animals enhance the role of decomposers in fertilization with the production of manure and urine. Mixed agricultural systems have been introduced and integrated with these functions, taking into account that cattle support sustainable systems in the long term. Raising cattle has been essential for sustaining crop yields and has been crucial in agroforestry practices of silvopastoralists including the Thai, Karen, Palong, Black Lahu, Hmong and Kh’mu peoples. Among the diversity of agroforestry systems, the ones employed by the Karen and Black Lahu groups show the most similarities with respect to their traditional animal husbandry practices. The Karen people, in particular, regard the forest as an essential part of their lives [23]. They have learned over generations how to be closely connected with the forest and how to lead a sustainable life through continuous interaction with it. This knowledge is still present in many communities, although it cannot always be put into practice due to changing demographic and institutional conditions. The expansion of protected areas in Thailand, in particular, has limited the resource management options of upland people. This phenomenon can be examined with the Karen in Mae Klang Luang, the Palong in Nor Lae and Black Lahu from Ban Khob Dong who are located inside national park boundaries in Thailand. In these communities, the number and size of farms have decreased, despite the promotion of commercial crop production by locally operating development organizations. Permanent and intensive farming of fruit and vegetables for market-oriented production was imposed on many upland farming communities under the auspices of the Royal Project Foundation and other development organizations that have portrayed swidden farming as culturally undesirable and ecologically dysfunctional. Meanwhile, the Karen in Huai Pra Jao still maintain their traditional agrosilvopastoral system of raising cattle in the forest as well as in agricultural areas.
In Laos, one of the main plans of the central government involves the use of current animal husbandry practices in fallow areas, paddy fields, forests and holding areas (Figure 4). Farmers in Laos keep their animals in the respective areas depending on the period of planting and harvesting. The temporal patterns of silvopastoral systems present in Laos correspond to three periods: leaving the cattle in the forest (original pattern), setting up an area and leaving the cattle inside it (present pattern) and setting up an area for permanent animal husbandry (future pattern). At present, there are strong interconnections between the main agrosilvopastoral components in northern Thailand and northern Laos. Yet the traditional patterns from both areas are different, for example most of the cattle raising area correspond with forests in Thailand, while in Laos it takes place inside upland and paddy rice fields. According to this pattern, the main reasons that motivate farmers to leave ruminants in those areas are the large amount of fodder available and the relative ease of taking care of the animals.
In the uplands of Laos, people depend on livestock which contributes to more than 50 percent of their household income, a much higher percentage than in most upland areas of northern Thailand. More than 95% of livestock production stems from small-scale husbandry systems, with relatively poor herd management [33]. In our study we found that every Hmong household in both Viengpathana and Thamphakae raised cattle, which provide the main contribution to annual income. At the time of our study, farmers in Viengpathana kept about 1220 heads of cattle. Neighboring Kh’mu farmers, in contrast, derived their main income from crops and only few households owned cattle. Furthermore, the Kh’mu had great expectations from rubber production, with respect to income generation in the future, which cannot be well integrated with animal husbandry practices. We found little or no provision for improved animal health care and nutrition as well as breed improvement, resulting in rather low performance in terms of animal productivity.
Figure 4.
Events relevant for animal husbandry practices along the seasons. Source: Seasonal calendar elaborated in a participatory group discussion in Viengphathana (Laos).
Figure 4.
Events relevant for animal husbandry practices along the seasons. Source: Seasonal calendar elaborated in a participatory group discussion in Viengphathana (Laos).

4.2. Local Knowledge and Perceptions of the Role of Agrosilvopastoral Systems in Forest and Ecosystem Management
4.2.1. Impacts on Nutrient Cycling
Ethnic minority farmers in both Thailand and Laos maintain local perceptions about factors associated with nutrient cycling in traditional agroforestry systems. They believe that cattle are an important agro-ecological component of such systems. Table 1 illustrates the local perceptions regarding ecological systems associated with the cause-and-effect relationship of nutrient cycling. Upland farmers have acquired detailed knowledge through observations of the nutrients present in the top soil, produced by decomposition of the litter and manure derived from cattle. They state that the deposition of manure increases the growth rate of trees, which justifies the key role of cattle in functions related to nutrient cycling.
Government officials tend to argue that an increase in the rate of trampling by cattle causes an increase in the degree of soil compaction, resulting in surface runoff that increases soil erosion and decreases fertility. In contrast, upland farmers argue that trampling decreases the intensity of forest fires through leaf scattering while enhancing water retention in hoof-prints and the production and distribution of manure.
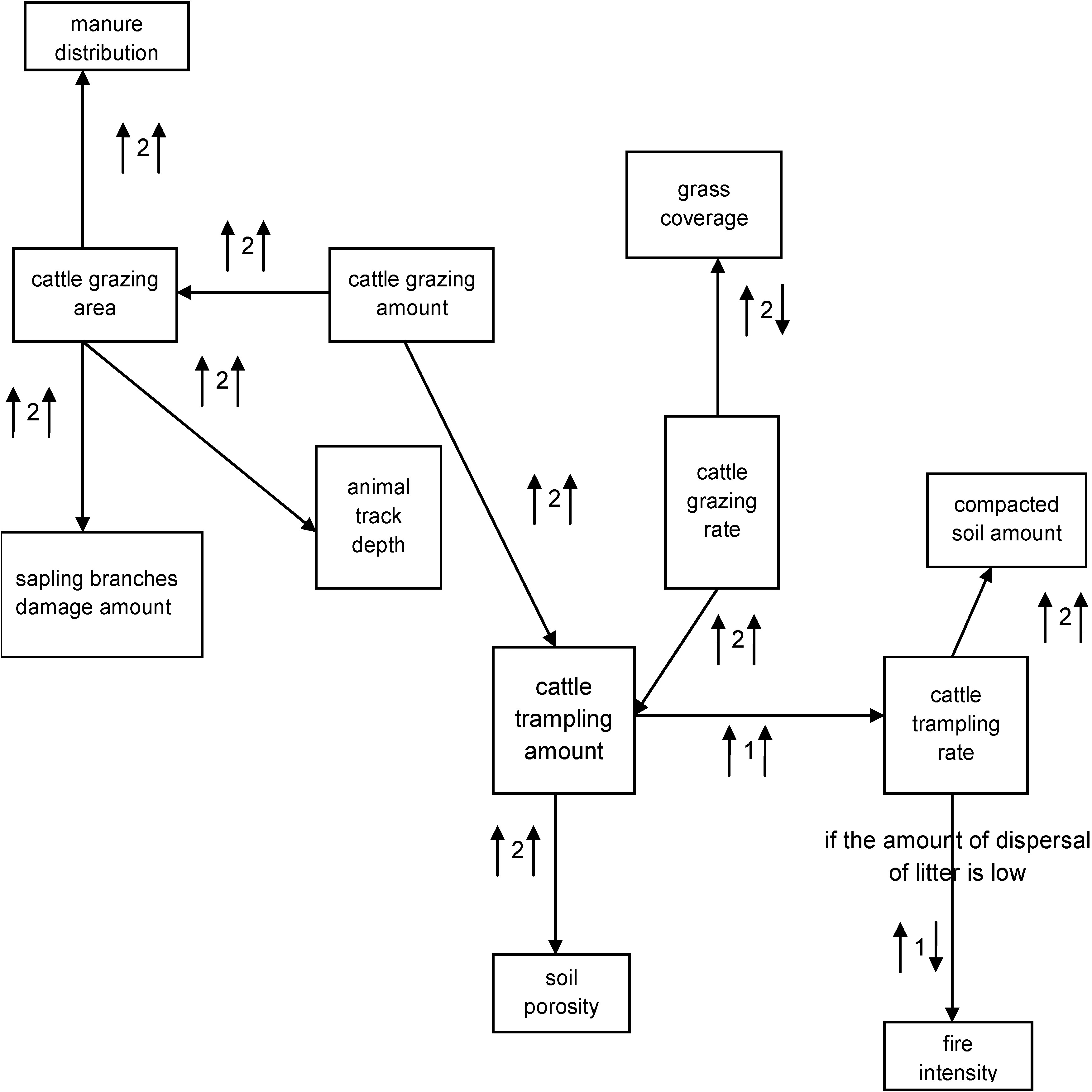
4.2.2. Forest Fire Control and Leaf-Litter Dispersal
The Karen people have particularly strong perceptions and complex ecological knowledge related to forest fire control and leaf litter dispersal. This can be explained by the fact that the Karen people have a particularly long history of having their cattle browse in the forest. Karen respondents reported that their cattle scatter leaf-litter in a way that allows it to decompose quicker, therefore decreasing the risks of forest fire. According to their perspective, although fires occur when litter is scattered, their intensity is not high enough to cause severe damage to trees (Figure 5; Table 1).
Table 1.
Local statements regarding cause-and-effect relationships in nutrient cycling.
| Cause | Effect | ||
|---|---|---|---|
| + | cattle trampling | + | soil compaction |
| + | cattle trampling | − | forest fire intensity 1 |
| + | manure application | + | tree growth |
| + | leaf litter amount | + | leaf litter absorption |
| + | leaf litter amount | − | surface water run-off |
| + | leaf litter decomposition | + | soil fertility 3 |
| − | Imperata cylindrical | + | water availability |
| + | tree growth | − | surface water run-off |
| + | surface water run-off | + | growth of rice |
| + | forest fire intensity | − | Imperata cylindrica |
| + | soil compaction | − | soil fertility |
| + | soil fertility | + | tree growth |
| + | surface water | + | leaf litter absorption |
| + | manure application | + | soil fertility |
| + | solar radiation | + | growth of rice |
| + | Sedimentation | + | soil fertility 4 |
| + | forest transpiration | + | occurrence of dew |
| + | manure application | + | soil porosity |
| + | soil erosion | − | soil porosity |
| + | leaf litter decomposition | + | soil porosity |
| + | ash content of the soil | + | soil fertility |
1 if leaf litter dispersal is low; 2 if leaf litter absorption is high; 3 if rainfall is high; 4 if nutrient content of sediment is high. Source: Individual interviews with 12 farmers and focus group discussions in Mae Klang Luang and Huai Phra Chao, northern Thailand. Note: Cause-and-effect relationships have been generated through the AKT5 software from respondents’ individual statements in interviews and focus groups. They have been grouped for better readability.
Palong farmers have observed that trampling creates shallow holes on the ground that serve to store water and consequently decrease surface runoff. Hence, the impact of raising animals on sloping land remains a contested issue requiring further study to fully capture the cause and effect relationships of animal husbandry in upland areas. Perceptions of local farmers on factors related to nutrient cycling in traditional agroforestry also suggest that cattle are important components of such systems. For example, forest fire control and leaf-litter dispersal implies that an increase in the numbers of cattle walking increases the rate of trampling, followed by a drop in forest fire intensity. Farmers of Mae Mae in Thailand claimed that if the number of cattle decreases in a forest, the number of forest fires increases and spreads over larger areas.
Figure 5.
Karen and Palong farmers’ perception of cause-and-effect relationships around forest fire control and leaf litter dispersal. Source: Generated with AKT5, based on data from interviews and focus group discussions.
Figure 5.
Karen and Palong farmers’ perception of cause-and-effect relationships around forest fire control and leaf litter dispersal. Source: Generated with AKT5, based on data from interviews and focus group discussions.

Note: Nodes (boxes) represent a named attribute of components of the agro-ecosystem. Arrows represent a causal influence by a node on another node (at the arrowhead of arc), as specified by the arrows and numerals. Small arrows represent the direction of change of values of the independent attribute (left-hand side) and the impacted attribute (right-hand side): ↑ signifies an increase, ↓ signifies a decrease. Numerals specify “symmetry”: for example, “2” signifies that if ↑x causes ↑y, then ↓x causes ↓y; this does not apply for relationships marked with “1” [34].
4.2.3. Integration of Livestock in Orchards and Tree Plantations
Keeping large ruminants in orchards and tree plantations provides scope for a particularly integrated and intensified crop-tree-livestock system. Crop residues and manure serve as major inputs in such integrated resource cycles, while animals take advantage of the shade provided by the tree foliage and provide essential services in terms of fertilizer input and weed control. Karen farmers in Mae Klang Luang in the Doi Inthanon National Park have developed a particularly sophisticated and well-integrated system as depicted in Figure 6.
Figure 6.
Integration of cattle with orchards, swidden fields, forests and homegardens in the Karen community of Mae Klang Luang, Northern Thailand.
Figure 6.
Integration of cattle with orchards, swidden fields, forests and homegardens in the Karen community of Mae Klang Luang, Northern Thailand.

In Thailand, the case study of Palong and Black Lahu in Doi Ang Kang is presented as an alternative animal raising system which is limited by such factors as farm area and fodder availability. Although these people have long-standing experience with rearing cattle, they have limited opportunities for practical application of their knowledge.
However, keeping animals in orchards is not promoted in Laos, mainly due to a lack of orchard areas, while keeping the cattle inside rubber plantations is not advisable. Moreover, cattle inside rubber areas graze the rubber leaves, leading to fines by the rubber plantation owners [26].
4.2.4. Integration of Livestock in Paddy Fields
Figure 7 illustrates the local perceptions of people who live in the upland areas and maintain integrated paddy-field-ruminant systems.
In paddy fields, cattle and buffalo graze during post-harvest periods. The paddy field system of the Karen people in Thailand occurs in terraces across hill slopes. The Karen in both Huai Pra Jao and Mae Klang Luang cultivate paddy and upland rice in close proximity to the local forest ecosystem. It has been claimed that such a system stores significant amounts of fertilizer in a similar way that a small dam holds water and sediment. This connection provides the main reasoning behind the belief that terraced paddy contributes to the conservation of soil and water resources by decreasing the rate of soil erosion and enhancing soil water storage. Moreover, terraces decelerate surface runoff and soil erosion, while the accumulated sediment leads to an increase in soil fertility.
Figure 7.
Local perceptions of cause-effect relationships associated with integrated paddy-field-ruminant agroecosystem. Source: Generated with AKT5, based on data from interviews and focus group discussions.
Figure 7.
Local perceptions of cause-effect relationships associated with integrated paddy-field-ruminant agroecosystem. Source: Generated with AKT5, based on data from interviews and focus group discussions.

Note: For explanations of nodes, arrows and numerals, please refer to note under Figure 5.
However, not all upland people in northern Thailand practice terraced wet-rice farming, often due to shifts from subsistence food production to commercial farming systems over the last 30 years. The Black Lahu people in Doi Ang Kang (Fang, Thailand), for instance, have abandoned their terraced paddy fields because they switched to modern cropping systems involving growing temperate vegetables and flowers under the supervision of the Royal Project Foundation. Similarly, most Hmong communities in the uplands of Thailand have shifted their focus on cash crops in recent years and have discontinued cattle or buffalo rearing in natural habitats or agricultural areas.
In Laos, paddy fields still occupy the main area in the lowlands, where cattle and buffaloes graze after harvesting. This is most prominent among the Hmong, who are well known for their knowledge and extensive use of the post-harvest period for feeding and taking care of their large ruminants.
4.3. Valuation and Management of Local Fodder Resources
Raising cattle in the forest is a land use which combines the use of trees, shrubs, pasture and animals, with a diversity of wild plant species contributing as fodder resources with various edible parts including flowers, leaves, fruits, pods, barks and roots. Farmers’ knowledge of fodder quality is based on an understanding of the various attributes of plants, such as their nutritive value, availability and palatability (Table 2).
Table 2.
List of main forage species in upland areas of northern Thailand with local classification, habitat types and palatability rating by ethnic minority groups. Source: Data obtained by individual interviews with 12 farmers and focus group discussions in Mae Klang Luang and Huai Phra Chao.
| Local Classification | Local Thai Name | Scientific Name | Habitat | Palatability rating |
|---|---|---|---|---|
| Bamboo (Pai) | Rai | Gigantochloa albociliata | F,S | +++ |
| Bong | Bambusa longispattha | F,S | +++ | |
| Sang | Dendrocalamus strictus | F,S | +++ | |
| Grass (Yha) | Tong gong | Thysanolaena maxima | UF,P | ++ |
| Gay | Eulalia siamensis | UF,P | ++ | |
| Fak | Themeda triandra | UF,P | ++ | |
| Phank kwai | Axonopus compressus | UF,P | +++ | |
| Kham | Phragmites karka | UF,P | +++ | |
| Ka | Imperata cylindrica | UF,P | +++ | |
| Yong kor lek | Cyrtococcum pilipes | UF,P | +++ | |
| Nad lek | Pluchea eupato | UF,P | + | |
| Kom bang | Corex indica | UF,P | +++ | |
| Dok Kham | Gymura crepidoides | UF,P | +++ | |
| Rok krea | Terminalia alata | UF,P | ++ | |
| Tree (Ton Mai) | Kra tin | Leucaena leucocephala | F | ++ |
| Ma kok pha | Spondias pinnata | F | +++ | |
| Dok tien | Impatiena chinensis | F | +++ | |
| Ta lo | Schima wallichii | F | +++ |
Note: F = [Forest], P = [Paddy], UF = [Upland areas], S = [Stream] and palatability rating: +++ [High], ++ [Medium], + [Low].
Feeding cattle poses enormous management challenges to the individual farmers, as he or she needs to consider a web of factors, such as seasonality, agro-ecological conditions, topography, proximity of grazing grounds, and nutritional values of the various fodder species. Table 2 and Table 3 show that farmers are mainly concerned about fodder palatability and the contribution of fodder to enhancing the animal growth rate (body weight gain). Table 2 illustrates the local classification of the main plant species growing in the forest, paddy and upland fields used as fodder by the Karen and upland Thai farmers in northern Thailand. Locals divide fodder species into three major groups, namely bamboos, grasses and trees. Their use follows a seasonal pattern, with grasses mainly used during the rainy season and bamboos together with trees (leaves and fruits) used during the dry season. Respondents in northern Laos did not categorize the forage species into subgroups (bamboo, grass, tree), but did have an equally pronounced knowledge of their respective palatability as the respondents in northern Thailand (Table 3).
Table 3.
List of the main forage species in upland areas of northern Laos with habitat types and palatability rating by Hmong ethnic group. Source: Authors’ survey in Viengphathana and Thamphakae.
| Hmong Name | Lao Lum Name | Scientific Name | Habitat | Palatability rating |
|---|---|---|---|---|
| Yor | Yha Kad | Paspalum conjugatum | P | +++ |
| Kei | Yha Ka | Imperata cylindrica | UF, P | +++ |
| Tua jea | Mai Bong | Bambusa Tulda | F, UF | +++ |
| In Cha | Yha Kad | Urena lobata | P | + |
| Chur | Pak good | Diplazium esculentum | F, S | + |
| Blong ma | Lin fa | Oroxylum indicum | F | + |
| Jae | Deau pong | Ficus hirta | F | +++ |
| Blong jao | Yha kom pang | Scleria terrestris | P | ++ |
| Jae tao | Unknown | Polyalthia cerasoides | S | ++ |
| Hua chee | Mak pod | Garuga pinnata | F | + |
| Ma mor lea | Keau sam hang | Abelmoschus moschatus | F | +++ |
| Mha song | Keau pead | Erythrina stricta | F, UF | +++ |
| Jae lao ter | Por sa | Broussonetia papyrifera | F | +++ |
| Jae kong | Mak nod | Ficus prostrata | F | + |
| Pa gua | Keau tam nae | Thunbergia grandiflora | F | ++ |
| Ya Chee | Unknown | Setaria palmifolia | S | + |
| Tao gao tua | Kham | Miscanthus fuscus | F, P | +++ |
| Kao | Kha kom | Rhaphidophora latisolic | F, S | + |
| Blong kai cha | Deau pa | Curculigo latifolia | F, S | + |
| Blong pao la | Deau pa | Ficus hispida | F | + |
| Jer | Kluay | Hedychium qardnerianum | S | +++ |
| Dong ma | Por tab | Trema orientalis | F,S, UF | +++ |
Note: F = [Forest], P = [Paddy], UF = [Upland areas], S = [Stream] and palatability rating: +++ [High], ++ [Medium], + [Low].
Figure 8 shows the most widely used fodder species in northern Laos, among which Broussonetia papyrifera, Bambusa tulda, Imperata cylindrica, Paspalum conjugatum, Abelmoschus moschatus and Trewia orientalis are considered as having the highest value. These occur mostly in secondary forests, upland swiddens and fallow plots. Domestic plants, i.e., those found in permanent fields and homegardens, are considered as being of lower nutritional value. The high value of forage plants occurring “in the wild” or as by-products of traditional swidden cultivation may be one of the reasons why there has been such a low adoption rate of improved forage technologies [29].
Table 3 and Figure 8 demonstrate that the Hmong in Laos have a sound local classification system which is reflected in a complex understanding of fodder values, for example enhanced weight gain of cattle through consumption of particular fodder species, such as “Kham” (Miscanthus fuscus), “Krea Sam Hang” (Abelmoschus moschatus) and “Pai Bong” (Bambusa tulda). Simultaneously, they rely on modern production practices, e.g., medicines against parasites and vaccines provided by government veterinary services. Hence, the resource management practices of the Hmong make a combined use of traditional and modern knowledge systems.
Apart from the increasing resource constraints, the limited scope for intensification of traditional large-ruminant systems (e.g., through the introduction of cut-and-carry systems) is also due to the fact that cattle and other domestic animals often have similar preferences for fodder sources, as depicted in Figure 9. If cattle were to be raised permanently in the area around the homestead, this would lead to high competition for feeding and unstable fodder supply.
Figure 8.
Local assessment of fodder values among Hmong farmers in Viengphathana and Thamphakae villages (Laos). Source: Data obtained by focus group discussions.
Figure 8.
Local assessment of fodder values among Hmong farmers in Viengphathana and Thamphakae villages (Laos). Source: Data obtained by focus group discussions.

Figure 9.
Local classification of the main forage species associated with domestic animals in the communities in northern Laos. Source: Data derived from focus group discussions.
Figure 9.
Local classification of the main forage species associated with domestic animals in the communities in northern Laos. Source: Data derived from focus group discussions.

5. Discussion
Traditional agrosilvopastoral systems continue to make a significant contribution to food security and livelihood opportunities in Southeast Asian uplands. Ethnic minority farmers find that large ruminants are a positive and crucial component of local forest agro-ecosystems, due to their contribution to nutrient cycling, forest fire control, water retention, and leaf-litter dispersal, which partially supports the findings from studies on nutrient cycles and indigenous knowledge of fodder values in silvopastoral systems in Nepal [35,36]. However, the contribution of local knowledge in sustaining these highly adaptable systems has been hardly recognized, which raises concerns with regard to the future viability and sustainability of such systems. Similar observations on the discrepancies in appreciating local knowledge, perspectives and practices of agrosilvopastoralists have been noted by a number of scholars in the mid-1980s (e.g., [37,38]). Our findings suggest that persistent negative perceptions regarding agrosilvopastoralist systems have prevented policy makers from considering viable strategies to strike a balance between rural livelihood opportunities and national forest conservation objectives.
The governments of Thailand and Laos have adopted markedly different policies for raising cattle in upland areas. In Thailand, strict forest-conservation policies that prevent cattle-raising in watershed areas are constraining ethnic minority highlanders’ agrosilvopastoral practices and—when they disregard these policies—result in severe conflicts between local communities and government officials. Conversely, raising cattle in areas with natural and secondary forest vegetation is tolerated and even encouraged by the Lao government, but the indiscriminate expansion of rubber and teak plantations puts increasing pressure on local cattle owners [26]. While tree-based systems are likely to dominate the landscapes of northern Laos, agrosilvopastoral systems may remain an important livelihood strategy in some communities, particularly in the more remote parts of the region.
At the same time, market demand for meat in Thailand, Laos and other Southeast Asian countries has been growing drastically over the last 20 years and this trend is predicted to continue. There is also renewed interest in meat from local breeds that are raised under more natural or even organic conditions, which may open up new market opportunities for agrosilvopastoralists in northern Thailand and northern Laos. Studies in Mexico, for instance, found that traditional silvopastoral systems can be easily transformed into organic meat production systems, due to their integrated nature and low reliance on external inputs [39].
Numerous plant species, currently used locally as forage, remain under-utilized and are neglected by research and conservation activities. Exotic forage species that have been promoted by external aid agencies and state-led extension services have not been taken up at the local level. In this context, the knowledge of upland farmers, particularly concerning quality attributes influencing fodder selection, needs to be reconsidered for the development of more suitable evaluation strategies for assessing the nutritive value and palatability of forages. Research by scientists from the Center for International Tropical Agriculture (CIAT) has demonstrated that farmer-developed forage management strategies can contribute to stabilizing swidden cultivation systems by enhancing their sustainable intensification [5]. Further research is required in order to investigate the possibility for potential synergies between scientific and traditional knowledge.
6. Conclusions
We conclude that the knowledge gathered and diversity of practices exercised by ethnic minority groups contrasts with the simplified, normative and mostly negative image that government officials and mainstream society tend to construct of traditional agrosilvopastoral systems. Our results suggest that local knowledge can offer alternative and/or complementary explanations on ecological cause-and-effect relationships which may need further scientific analysis, using experiences and methods from diverse perspectives and disciplinary backgrounds. The integration of local knowledge into scientific analysis and policy-making could provide useful resources for achieving sustainable highland agro-ecosystems. Yet, unfortunately, the ethnic minority groups of the region continue to be neglected in major decision-making processes regarding their resource management and are increasingly concerned about the sustainability of their agrosilvopastoral practices. Our findings call for policy action and new research agendas that focus on actively preserving valuable local knowledge through its investigation, documentation and validation.
In Laos, due consideration should be given to the integration of agrosilvopastoral systems into ongoing land and forest allocation processes in the northern provinces, which have been scrutinized by various scholars for their lack of genuine community participation [25,40]. This could be done, for instance, in the form of “community-based forest-livestock concessions” in combination with the allocation of secure communal land rights. In Thailand, community-based land titling programs could be extended to groups of livestock keepers that adhere to commonly agreed standards of “sustainable forest grazing” practices. Further research could inform and support such policy measures through quantifying the impact of agrosilvopastoral systems on household incomes, food security, resilience to external shocks and provision of ecosystem services.
Acknowledgments
We are indebted to four anonymous reviewers whose constructive comments have contributed to improving the quality of this article. The financial support of the German Research Foundation (Deutsche Forschungsgemeinschaft—DFG) for conducting the field research in Thailand under the Uplands Program (SFB 564) is gratefully acknowledged. The study in Laos was made possible through a grant from the Center of Agriculture in the Tropics and Subtropics, University of Hohenheim, Stuttgart, and the Eiselen Foundation Ulm, Germany. We are also thankful for the financial and logistic support provided by Bernhard Mohns (IP-Consult, Stuttgart) during the fieldwork in Laos.
Author Contributions
C. Choocharoen collected and analyzed all data used in this study and wrote most of the article. A. Neef contributed to the writing, particularly to Section 3, Section 5 and Section 6, and supervised the fieldwork. P. Preechapanya and V. Hoffmann made major contributions to the conceptualization of the study.
Conflicts of Interest
The authors declare no conflict of interest.
References
- Rerkasem, K. Shifting cultivation in Thailand: Land use changes in the context of national development. In Proceedings of the International Workshop of Upland Farming Systems in the Lao PDR—Problems and Opportunities for Livestock, Vientiane, Laos, 18–23 May 1997; Chapman, E.C., Bounthong, B., Hansen, P.K., Eds.; Australian Center for International Agricultural Research (ACIAR): Canberra, ACT, Australia, 1998; pp. 54–63. [Google Scholar]
- Neef, A.; Heidhues, F.; Stahr, K.; Sruamsiri, P. Participatory and integrated research in mountainous regions of Thailand and Vietnam: Approaches and lessons learned. J. Mt. Sci. 2006, 3, 305–324. [Google Scholar] [CrossRef]
- Carson, S. Livestock in the highlands of northern Thailand: Some reflections on some project experience. In Proceedings of the International Workshop of Upland Farming Systems in the Lao PDR—Problems and Opportunities for Livestock, Vientiane, Laos, 18–23 May 1997; Chapman, E.C., Bounthong, B., Hansen, P.K., Eds.; Australian Center for International Agricultural Research (ACIAR): Canberra, ACT, Australia, 1998; pp. 67–70. [Google Scholar]
- Hansen, P.K. Animal husbandry in shifting cultivation societies of northern Laos. In Proceedings of the International Workshop of Upland Farming Systems in the Lao PDR—Problems and Opportunities for Livestock, Vientiane, Laos, 18–23 May 1997; Chapman, E.C., Bounthong, B., Hansen, P.K., Eds.; Australian Center for International Agricultural Research (ACIAR): Canberra, ACT, Australia, 1998; pp. 112–117. [Google Scholar]
- Horne, P. Farmer-developed forage management strategies for stabilization of shifting cultivation systems. In Voices from the Forest: Integrating Indigenous Knowledge into Sustainable Upland Farming; Cairns, M., Ed.; Resources for the Future: Washington, DC, USA, 2007; pp. 103–112. [Google Scholar]
- Buergin, R. “Hilltribes” and Forests: Minority Policies and Resource Conflicts in Thailand, Proceedings of Working Group: Socio-Economics of Forest Use in the Tropics and Subtropics; SEFUT Working Paper No. 7; Albert-Ludwigs-Universität Freiburg: Freiburg, Germany, 2000. (in English) [Google Scholar]
- Neef, A.; Onchan, T.; Schwarzmeier, R. Access to natural resources in Mainland Southeast Asia and implications for sustaining rural livelihoods—The case of Thailand. Q. J. Int. Agric. 2003, 42, 329–350. [Google Scholar]
- Forsyth, T.; Walker, A. Forest Guardians, Forest Destroyers: The Politics of Environmental Knowledge in Northern Thailand; University of Washington Press: Seattle, WA, USA, 2008. [Google Scholar]
- Fox, J.; Fujita, Y.; Ngidang, D.; Peluso, N.; Potter, L.; Sakuntaladewi, N.; Sturgeon, J.; Thomas, D. Policies, political-economy, and swidden in Southeast Asia. Hum. Ecol. 2009, 37, 305–322. [Google Scholar] [CrossRef]
- Bouahom, B. Prospects for livestock in upland Lao PDR farming systems. In Proceedings of the International Workshop of Upland Farming Systems in the Lao PDR—Problems and Opportunities for Livestock, Vientiane, Laos, 18–23 May 1997; Chapman, E.C., Bounthong, B., Hansen, P.K., Eds.; Australian Center for International Agricultural Research (ACIAR): Canberra, ACT, Australia, 1998; pp. 107–111. [Google Scholar]
- Devendra, C. Crop-animal systems in Asia: Implications for research. Agric. Syst. 2002, 71, 169–177. [Google Scholar] [CrossRef]
- Rambo, T. Observations on the role of improved fallow management in swidden agricultural systems. In Voices from the Forest: Integrating Indigenous Knowledge into Sustainable Upland Farming; Cairns, M., Ed.; Resources for the Future: Washington, DC, USA, 2007; pp. 780–801. [Google Scholar]
- Elstner, P.; (Chiang Mai, Thailand). Unpublished artwork. 2010.
- Dixon, H.J.; Doores, J.W.; Joshi, L.; Sinclair, F.L. Agroforestry Knowledge Toolkit for Windows: Methodological Guidelines, Computer Software and Manual for WinAKT; School of Agricultural and Forest Sciences, University of Wales: Bangor, UK, 2001. [Google Scholar]
- Walker, D.H.; Sinclair, F.L.; Thapa, B. Incorporation of indigenous knowledge and perspectives in agroforestry development. Part 1: Review of methods and their application. Agrofor. Syst. 1995, 30, 235–248. [Google Scholar] [CrossRef]
- Kampe, K. What does foreign aid for education contribute to the maintenance of indigenous knowledge in Laos, Thailand and Vietnam? Asia Pac. Viewp. 1997, 38, 155–160. [Google Scholar]
- Vandergeest, P. Racialization and citizenship in Thai forest politics. Soci. Nat. Resour. 2003, 37, 16–19. [Google Scholar]
- Delang, C.O. The political ecology of deforestation in Thailand, 1840s–1990s. Geography 2005, 90, 225–237. [Google Scholar]
- Laungaramsri, P. Redefining Nature: Karen Ecological Knowledge and the Challenge to the Modern Conservation Paradigm; Earthworm Books: Chennai, India, 2001. [Google Scholar]
- Poulsen, E.; Skov, F.; Lakanavichian, S.; Thanisawanyangkura, S.; Borgtoft, H.; Høiris, O. (Eds.) Forest in Culture—Culture in Forest: Perspectives from Thailand; Research Center on Forest and People in Thailand, Danish Institute of Agricultural Sciences: Tjele, Denmark, 2001.
- Delang, C.O. Deforestation in northern Thailand: The result of Hmong farming practices or Thai development strategies? Soc. Nat. Resour. 2005, 15, 483–501. [Google Scholar]
- Hare, M. Forest conflict in Thailand: Northern minorities in focus. Environ. Manag. 2009, 43, 381–395. [Google Scholar] [CrossRef]
- Preechapanya, P.; Jirasooktaweekul, W. Karen Knowledge about the Sustainability of Forested Watershed and Ecosystems of Northern Thailand; Research Report; Chiang Dao Watershed Research Station, Forestry Department: Chiang Mai, Thailand, 1999. [Google Scholar]
- Cheva-Isarakul, B. Livestock production development in the northern highlands of Thailand. In Proceedings of the International Workshop of Upland Farming Systems in the Lao PDR—Problems and Opportunities for Livestock, Vientiane, Laos, 18–23 May 1997; Chapman, E.C., Bounthong, B., Hansen, P.K., Eds.; Australian Center for International Agricultural Research (ACIAR): Canberra, ACT, Australia, 1998; pp. 64–66. [Google Scholar]
- Ducourtieux, O.; Richard, J.R.; Sacklokham, S. Land policy and farming practices in Laos. Dev. Chang. 2005, 36, 499–526. [Google Scholar] [CrossRef]
- Friederichsen, R.; Neef, A. Variations of late socialist development: Integration and marginalization in the northern uplands of Vietnam and Laos. Eur. J. Dev. Res. 2010, 22, 564–581. [Google Scholar] [CrossRef]
- Baird, I.G.; Shoemaker, B. Unsettling experiences: Internal resettlement and international aid agencies in Laos. Dev. Chang. 2007, 38, 865–888. [Google Scholar] [CrossRef]
- Horne, P. Securing the livelihoods of farmers in upland areas of Lao PDR: The role of livestock and opportunities for forage development. In Proceedings of the International Workshop of Upland Farming Systems in the Lao PDR—Problems and Opportunities for Livestock, Vientiane, Laos, 18–23 May 1997; Chapman, E.C., Bounthong, B., Hansen, P.K., Eds.; Australian Center for International Agricultural Research (ACIAR): Canberra, ACT, Australia, 1998; pp. 156–162. [Google Scholar]
- Stür, W.W.; Horne, P.M.; Gabunada, F., Jr.; Phengsavanh, P.; Kerridge, P.C. Forage options for smallholder crop-animal systems in Southeast Asia: Working with farmers to find solutions. Agric. Syst. 2002, 71, 75–98. [Google Scholar] [CrossRef]
- Devendra, C. Perspectives on animal production systems in Asia. Livest. Sci. 2006, 106, 1–18. [Google Scholar] [CrossRef]
- Fahrney, K.; Maniphone, S.; Boonnaphol, O. Livestock in upland rice systems in northern Laos. In Proceedings of the International Workshop of Upland Farming Systems in the Lao PDR—Problems and Opportunities for Livestock, Vientiane, Laos, 18–23 May 1997; Chapman, E.C., Bounthong, B., Hansen, P.K., Eds.; Australian Center for International Agricultural Research (ACIAR): Canberra, ACT, Australia, 1998; pp. 150–155. [Google Scholar]
- Evrard, O.; Goudineau, Y. Planned resettlement, unexpected migrations and cultural trauma in Laos. Dev. Chang. 2004, 35, 937–962. [Google Scholar]
- Stür, W.W.; Gray, D.; Bastin, G. Review of the Livestock Sector in the Lao People’s Democratic Republic; International Livestock Research Institute: Manila, Philippines, 2002. [Google Scholar]
- Dixon, H.J.; Doores, J.W.; Joshi, L.; Sinclair, F.L. Agroforestry Knowledge Toolkit for Windows: Methodological Guidelines, Computer Software and Manual for WinAKT; School of Agricultural and Forest Sciences, University of Wales: Bangor, Wales, UK, 2001. [Google Scholar]
- Thapa, B.; Walker, D.H.; Sinclair, F.L. Indigenous knowledge of the feeding value of tree fodder. Anim. Feed Sci. Technol. 1997, 67, 97–114. [Google Scholar] [CrossRef]
- Thorne, P.J.; Tanner, J.C. Livestock and nutrient cycling in crop animal systems in Asia. Agric. Syst. 2002, 71, 111–126. [Google Scholar] [CrossRef]
- Dove, M.R. Theories of swidden agriculture, and the political economy of ignorance. Agrofor. Syst. 1983, 1, 85–99. [Google Scholar] [CrossRef]
- Olofson, H. Traditional agroforestry, parcel management, and social forestry development in a pioneer agricultural community: The case of Jala-Jala, Rizal, Philippines. Agrofor. Syst. 1985, 3, 317–337. [Google Scholar] [CrossRef]
- Nahed-Toral, J.; Sanchez-Muñoz, B.; Mena, Y.; Ruiz-Rojas, J.; Aguilar-Jimenez, R.; Castel, J.M.; de Asis Ruiz, F.; Orantes-Zebadua, M.; Manzur-Cruz, A.; Cruz-Lopez, J.; Delgadillo-Puga, C. Feasibility of converting agrosilvopastoral systems of dairy cattle to the organic production model in southeastern Mexico. J. Clean. Prod. 2013, 43, 136–145. [Google Scholar] [CrossRef]
- Lestrelin, G.; Castella, J.-C.; Bourgoin, J. Territorialising sustainable development: The politics of land-use planning in Laos. J. Contemp. Asia 2012, 42, 581–602. [Google Scholar] [CrossRef]
© 2014 by the authors; licensee MDPI, Basel, Switzerland. This article is an open access article distributed under the terms and conditions of the Creative Commons Attribution license (http://creativecommons.org/licenses/by/3.0/).