A Database Schema for Standardized Data and Metadata Collection in Agricultural Experiments
Abstract
1. Introduction
2. Materials and Methods
2.1. Description of Existing Conditions and Data Needs
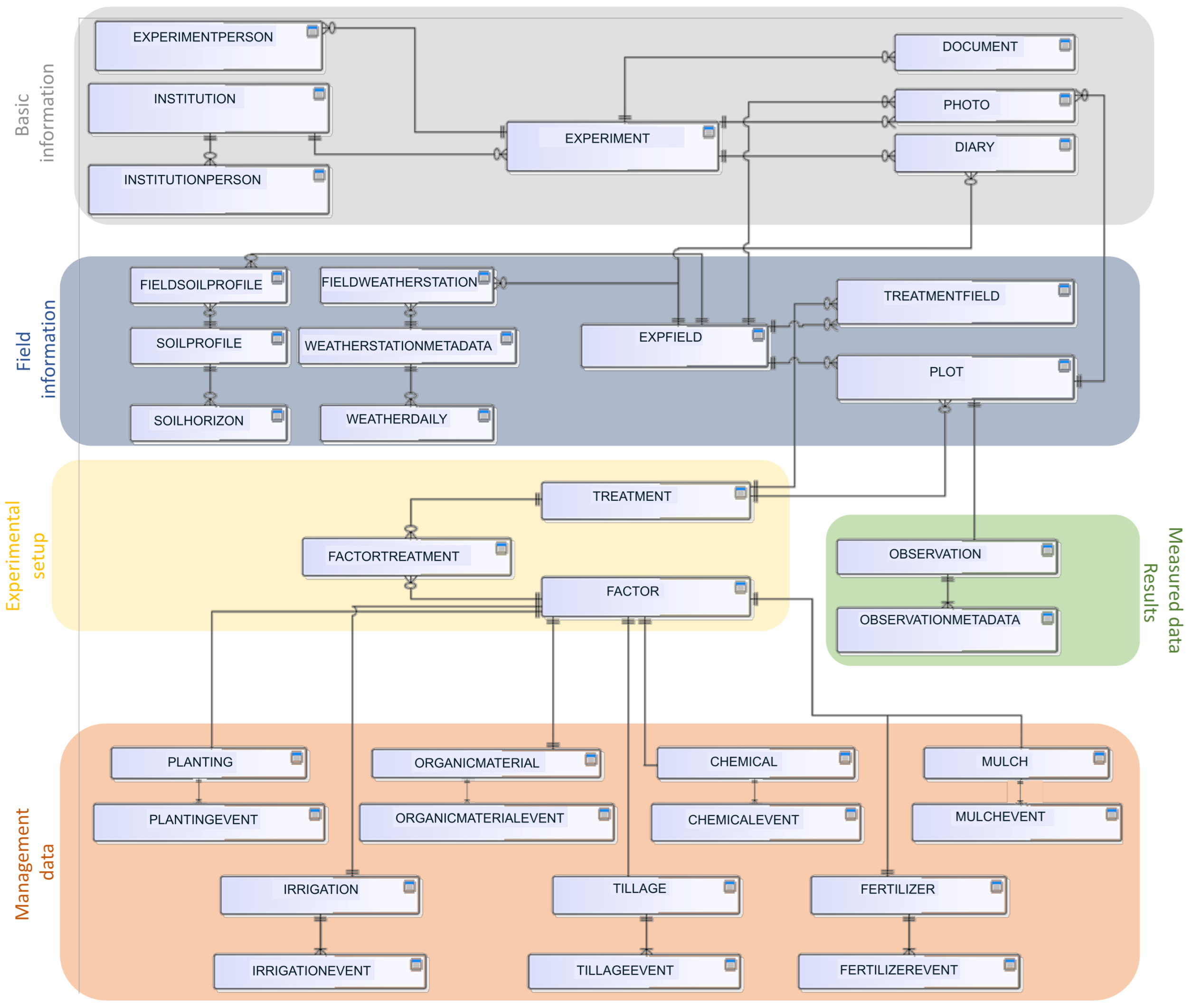
2.2. Data Model
2.2.1. Basic Information
2.2.2. Field Information
2.2.3. Experimental Setup
2.2.4. Management Data
2.2.5. Measured Data/Results
3. Results
3.1. Database Content and Structure
3.2. Data Entry and Quality Control
3.3. Data Access and Analysis
3.4. System Application and Effectiveness
4. Conclusions
Supplementary Materials
Author Contributions
Funding
Data Availability Statement
Acknowledgments
Conflicts of Interest
References
- Allam, M.; Radicetti, E.; Petroselli, V.; Mancinelli, R. Meta-analysis approach to assess the effects of soil tillage and fertilization source under different cropping systems. Agriculture 2021, 11, 823. [Google Scholar] [CrossRef]
- Allam, M.; Radicetti, E.; Quintarelli, V.; Petroselli, V.; Marinari, S.; Mancinelli, R. Influence of organic and mineral fertilizers on soil organic carbon and crop productivity under different tillage systems: A meta-analysis. Agriculture 2022, 12, 464. [Google Scholar] [CrossRef]
- Bedolla-Rivera, H.I.; Negrete-Rodríguez, M.D.L.L.X.; Gámez-Vázquez, F.P.; Álvarez-Bernal, D.; Conde-Barajas, E. Analyzing the impact of intensive agriculture on soil quality: A systematic review and global meta-analysis of quality indexes. Agronomy 2023, 13, 2166. [Google Scholar] [CrossRef]
- Beillouin, D.; Corbeels, M.; Demenois, J.; Berre, D.; Boyer, A.; Fallot, A.; Feder, F.; Cardinael, R. A global meta-analysis of soil organic carbon in the Anthropocene. Nat. Commun. 2023, 14, 3700. [Google Scholar] [CrossRef]
- Fohrafellner, J.; Zechmeister-Boltenstern, S.; Murugan, R.; Valkama, E. Quality assessment of meta-analyses on soil organic carbon. Soil 2023, 9, 117–140. [Google Scholar] [CrossRef]
- Moher, D.; Shamseer, L.; Clarke, M.; Ghersi, D.; Liberati, A.; Petticrew, M.; Shekelle, P.; Stewart, L.A.; Prisma-P Group. Preferred reporting items for systematic review and meta-analysis protocols (PRISMA-P) 2015 statement. Syst. Rev. 2015, 4, 1. [Google Scholar] [CrossRef]
- SoilCare. SOILCARE—For Profitable and Sustainable Crop Production in Europe. H2020 Programme under Grant Agreement n° 677407. Available online: https://www.soilcare-project.eu/ (accessed on 3 September 2025).
- van Evert, F.K.; Spaans, E.J.A.; Krieger, S.D.; Carlis, J.V.; Baker, J.M. A Database for Agroecological Research Data: I. Data Model. Agron. J. 1999, 91, 54–62. [Google Scholar] [CrossRef]
- European Commission. H2020 Programme: Guidelines to the Rules on Open Access to Scientific Publications and Open Access to Research Data in Horizon 2020, v3.2. 2017. Available online: https://ec.europa.eu/research/participants/data/ref/h2020/grants_manual/hi/oa_pilot/h2020-hi-oa-pilot-guide_en.pdf (accessed on 3 September 2025).
- White, J.W.; van Evert, F.K. Publishing Agronomic Data. Agron. J. 2008, 100, 1396–1400. [Google Scholar] [CrossRef]
- da Cruz, S.M.S.; Ceddia, M.B.; Tàvora Miranda, R.C.; Rizzo, G.; Klinger, F.; Cerceau, R.; Mesquita, R.; Cerceau, R.; Marinho, E.C.; Schmitz, E.A.; et al. Data Provenance in Agriculture. In Provenance and Annotation of Data and Processes; Springer: Cham, Switzerland, 2018; pp. 257–261. [Google Scholar]
- Franko, U.; Schramm, G.; Rodionova, V.; Körschens, M.; Smith, P.; Coleman, K.; Romanenkov, V.; Shevtsova, L. EuroSOMNET—A database for long-term experiments on soil organic matter in Europe. Comput. Electron. Agric. 2002, 33, 233–239. [Google Scholar] [CrossRef]
- Orgiazzi, A.; Ballabio, C.; Panagos, P.; Jones, A.; Fernández-Ugalde, O. LUCAS Soil, the largest expandable soil dataset for Europe: A review. Eur. J. Soil Sci. 2018, 69, 140–153. [Google Scholar] [CrossRef]
- da Cruz, S.M.S.; Ceddia, M.B.; Schmitz, E.A.; Rizzo, G.S.; Miranda, R.C.T.; Cruz, S.O.; Correa, A.C.; Klinger, F.; Marinho, E.; Cruz, P.V. Towards an e-infrastructure for Open Science in Soils Security. In Proceedings of the Anais do Brazilian e-Science Workshop, Natal, Brazil, 22–26 July 2018. [Google Scholar]
- Haley, S.D.; May, R.D.; Seabourn, B.W.; Chung, O.K. Relational Database System for Summarization and Interpretation of Hard Winter Wheat Regional Quality Data. Crop Sci. 1999, 39, 309. Available online: https://link.gale.com/apps/doc/A54496304/AONE?u=googlescholar&sid=googleScholar&xid=98fee5f8 (accessed on 3 September 2025). [CrossRef]
- Stafne, E.T.; Brown, J.S.; Shine, J.M. A Relational Database for Agronomic and Genealogical Sugarcane Data. Agron. J. 2001, 93, 923–928. [Google Scholar] [CrossRef]
- da Cruz, S.M.S.; Nascimento, J.A.P.D. Towards integration of data-driven agronomic experiments with data provenance. Comput. Electron. Agric. 2019, 161, 14–28. [Google Scholar] [CrossRef]
- Jian, J.; Du, X.; Stewart, R.D. A database for global soil health assessment. Sci. Data 2020, 7, 16. [Google Scholar] [CrossRef]
- Grosse, M.; Hierold, W.; Ahlborn, M.C.; Piepho, H.P.; Helming, K. Long-term field experiments in Germany: Classification and spatial representation. SOIL 2020, 6, 579–596. [Google Scholar] [CrossRef]
- Blanchy, G.; D’HOse, T.; Donmez, C.; Hoffmann, C.; Makoschitz, L.; Murugan, R.; O’SUllivan, L.; Sandén, T.; Spiegel, H.; Svoboda, N.; et al. An open-source metadataset of running European mid- and long-term agricultural field experiments. Soil Use Manag. 2024, 40, e12978. [Google Scholar] [CrossRef]
- Ruysschaert, G.; Panagea, I.; Blanchy, G.; Keiblinger, K.; Diacono, M.; Rosinger, C.; Di Bene, C.; Makoschitz, L.; Sandén, T.; Spiegel, H.; et al. EJPSOIL CarboSeq Crop and Soil Management Database (2024_12_04) [Data Set]. Zenodo 2024. [Google Scholar] [CrossRef]
- Ritchie, J. International consortium for agricultural systems applications (ICASA): Establishment and purpose. Agric. Syst. 1995, 49, 329–335. Available online: https://econpapers.repec.org/RePEc:eee:agisys:v:49:y:1995:i:4:p:329-335 (accessed on 3 September 2025). [CrossRef]
- Bouma, J.; Jones, J. An international collaborative network for agricultural systems applications (ICASA). Agric. Syst. 2001, 70, 355–368. [Google Scholar] [CrossRef]
- White, J.W.; Hunt, L.; Boote, K.J.; Jones, J.W.; Koo, J.; Kim, S.; Porter, C.H.; Wilkens, P.W.; Hoogenboom, G. Integrated description of agricultural field experiments and production: The ICASA Version 2.0 data standards. Comput. Electron. Agric. 2013, 96, 1–12. [Google Scholar] [CrossRef]
- Jones, J.W.; Antle, J.M.; Basso, B.; Boote, K.J.; Conant, R.T.; Foster, I.; Godfray, H.C.J.; Herrero, M.; Howitt, R.E.; Janssen, S.; et al. Toward a new generation of agricultural system data, models, and knowledge products: State of agricultural systems science. Agric. Syst. 2017, 155, 269–288. [Google Scholar] [CrossRef] [PubMed]
- DSSAT. Data Standards. DSSAT.net. 2021. Available online: https://dssat.net/data/standards_v2/ (accessed on 3 September 2025).
- Blanco-Canqui, H.; Lal, R. Cropping Systems. In Principles of Soil Conservation and Management; Blanco-Canqui, H., Lal, R., Eds.; Springer: Dordrecht, The Netherlands, 2010; pp. 165–193. [Google Scholar] [CrossRef]
- Nafziger, E. Cropping Systems. In Illinois Agronomy Handbook; University of Illinois Extension and Outreach: Champagne-Urbana, IL, USA, 2012; pp. 49–63. Available online: http://extension.cropsciences.illinois.edu/handbook/pdfs/chapter05.pdf (accessed on 3 September 2025).
- Bünemann, E.K.; Bongiorno, G.; Bai, Z.; Creamer, R.E.; De Deyn, G.; de Goede, R.; Fleskens, L.; Geissen, V.; Kuyper, T.W.; Mäder, P.; et al. Soil quality—A critical review. Soil Biol. Biochem. 2018, 120, 105–125. [Google Scholar] [CrossRef]
- Panagea, I.; Dangol, A.; Olijslagers, M.; Wyseure, G. SoilCare Database 3: Schema (Empty Database) and Report 34 (D5.1): Database with Monitoring Data (1.1). Zenodo 2021. [Google Scholar] [CrossRef]
- Panagea, I.; Hessel, R.; Alaoui, A.; Bachmann, F.; Baer, R.; Fleskens, L.; Tits, M.; Elsen, A.; Bøe, F.; Skaalsveen, K.; et al. SoilCare WP5 Database with Experimental Monitoring Data [Data Set]. Zenodo 2022. [Google Scholar] [CrossRef]
- Piccoli, I.; Seehusen, T.; Bussell, J.; Vizitu, O.; Calciu, I.; Berti, A.; Börjesson, G.; Kirchmann, H.; Kätterer, T.; Sartori, F.; et al. Opportunities for Mitigating Soil Compaction in Europe—Case Studies from the SoilCare Project Using Soil-Improving Cropping Systems. Land 2022, 11, 223. [Google Scholar] [CrossRef]
- Panagea, I.S.; Berti, A.; Čermak, P.; Diels, J.; Elsen, A.; Kusá, H.; Piccoli, I.; Poesen, J.; Stoate, C.; Tits, M.; et al. Soil Water Retention as Affected by Management Induced Changes of Soil Organic Carbon: Analysis of Long-Term Experiments in Europe. Land 2021, 10, 1362. [Google Scholar] [CrossRef]
- Panagea, I.S.; Apostolakis, A.; Berti, A.; Bussell, J.; Čermak, P.; Diels, J.; Elsen, A.; Kusá, H.; Piccoli, I.; Poesen, J.; et al. Impact of agricultural management on soil aggregates and associated organic carbon fractions: Analysis of long-term experiments in Europe. SOIL 2022, 8, 621–644. [Google Scholar] [CrossRef]
- Panagea, I.; Wyseure, G.; Hessel, R. SoilCare Deliverable 5.3: Report on Monitoring Results and Analysis, Report 35; Wageningen Environmental Research (WEnR): Wageningen, The Netherlands, 2021. [Google Scholar]
- Panagea, I.; Vanderhasselt, A. EJPSOIL ARTEMIS on-Farm Monitoring of Soil Health and Ecosystems Services (Meta)data Template, Version 1. Zenodo 2024. [Google Scholar] [CrossRef]


Disclaimer/Publisher’s Note: The statements, opinions and data contained in all publications are solely those of the individual author(s) and contributor(s) and not of MDPI and/or the editor(s). MDPI and/or the editor(s) disclaim responsibility for any injury to people or property resulting from any ideas, methods, instructions or products referred to in the content. |
© 2025 by the authors. Licensee MDPI, Basel, Switzerland. This article is an open access article distributed under the terms and conditions of the Creative Commons Attribution (CC BY) license (https://creativecommons.org/licenses/by/4.0/).
Share and Cite
Panagea, I.S.; Dangol, A.; Olijslagers, M.; Diels, J.; Wyseure, G. A Database Schema for Standardized Data and Metadata Collection in Agricultural Experiments. Land 2025, 14, 1816. https://doi.org/10.3390/land14091816
Panagea IS, Dangol A, Olijslagers M, Diels J, Wyseure G. A Database Schema for Standardized Data and Metadata Collection in Agricultural Experiments. Land. 2025; 14(9):1816. https://doi.org/10.3390/land14091816
Chicago/Turabian StylePanagea, Ioanna S., Anuja Dangol, Marc Olijslagers, Jan Diels, and Guido Wyseure. 2025. "A Database Schema for Standardized Data and Metadata Collection in Agricultural Experiments" Land 14, no. 9: 1816. https://doi.org/10.3390/land14091816
APA StylePanagea, I. S., Dangol, A., Olijslagers, M., Diels, J., & Wyseure, G. (2025). A Database Schema for Standardized Data and Metadata Collection in Agricultural Experiments. Land, 14(9), 1816. https://doi.org/10.3390/land14091816

