Land Use Simulation and Carbon Storage Driving Mechanisms in Resource-Based Regions Under SSP-RCP Scenarios: An Integrated PLUS-InVEST and GWR-SEM Modeling Approach
Abstract
1. Introduction
2. Methodology
2.1. Study Area
2.2. Data
- (1)
- Land-use: The data spanning from 2005 to 2020 are reclassified into six categories.
- (2)
- Driving-factors: They include climatic and environmental, socioeconomic, and POI data. The Euclidean distance method is employed to compute distance-related driving factors, such as proximity to roads and waterways. Kernel density estimation is applied to preprocess various POI-related driving factors (Figure 2).
2.3. Methods
2.3.1. PLUS Model
2.3.2. Scenario Setting Based on CMIP6
2.3.3. CS Estimation with InVEST
2.3.4. Spatial Exploratory Analysis
2.3.5. Analysis of CS Driving Mechanisms Based on GWR-SEM
2.3.6. Uncertainty and Sensitivity Analysis
3. Results
3.1. Analysis of Drivers of Land-Use Change
3.2. Land-Use Dynamics and Multi-Scenario Modeling
3.2.1. Characteristics of LUCC from 2005 to 2020
3.2.2. Multi-Scenario LUCC Projections for 2030
3.3. Spatiotemporal Dynamics of CS
3.3.1. Dynamics of CS from 2005 to 2020
3.3.2. CS Dynamics Under Multiple Scenarios in 2030
3.3.3. Spatial Autocorrelation Analysis of CS
3.4. Spatial Heterogeneity and Path Identification of CS Driving Mechanisms
3.4.1. Spatial Heterogeneity Characteristics of Driving Factors
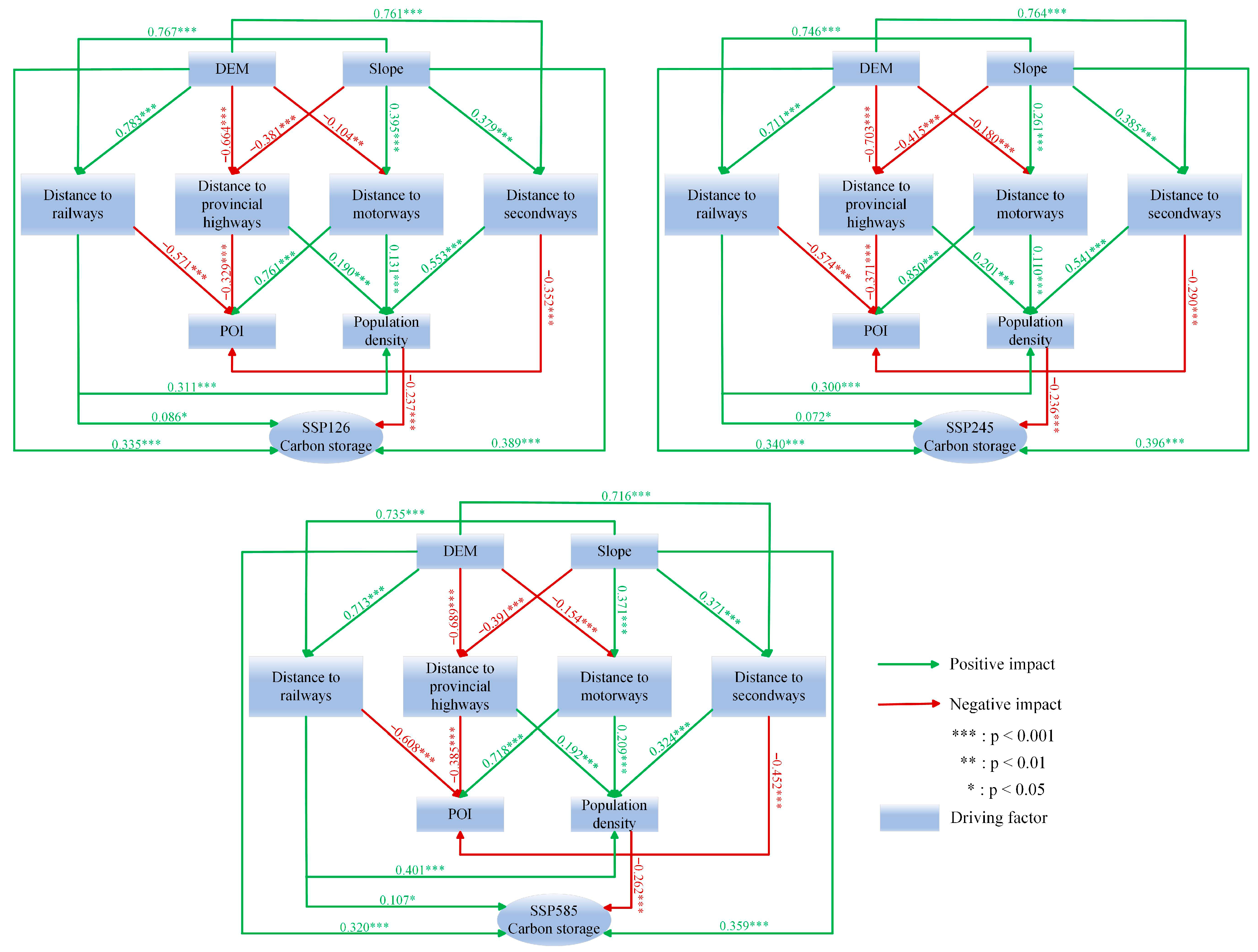
3.4.2. Path Identification of CS Driving Mechanisms
4. Discussion
4.1. Spatiotemporal Evolution of LUCC and Its Impact on CS from 2005 to 2020
4.2. Spatiotemporal Evolution of LUCC and Its Impact on CS Under Multiple Scenarios
4.3. Spatial Heterogeneity and Path Structures of CS Driving Mechanisms
4.4. Exploring a New Development Model for Resource-Based Regions
4.5. Limitations and Prospects
5. Conclusions
- (1)
- From 2005 to 2020, Shanxi Province’s CS followed an initial upward trend before declining. Ecological restoration projects significantly boosted CS growth. Subsequently, accelerated industrial development and urbanization led to a marked decrease in regional CS, resulting in an overall pronounced inverted U-shaped trend. Spatially, CS demonstrates a clear gradient distribution, with higher values in the west and south and lower values in the east and north.
- (2)
- Projected LUCC and CS changes under different scenarios for 2030 vary significantly. CS increases slightly under the SSP126 scenario due to the expansion of ecological land. In contrast, under SSP245, which extends current development trends, CS shows a slight decline. Under SSP585, accelerated urbanization and industrialization results in the largest decrease in CS, significantly undermining the region’s ability to meet dual-carbon goals.
- (3)
- The spatial distribution of CS displays distinct clustering patterns across historical phases and future scenarios. Hot spots are primarily located in forested areas of the central and northern regions, whereas cold spots are mostly found in the western and peripheral urbanized zones. It is recommended that targeted strategies be strengthened within land-use planning and climate policymaking, emphasizing enhanced conservation measures in hot spot areas and improved governance approaches in cold spot regions.
- (4)
- SEM analysis further reveals that topographic factors, such as DEM and slope, have a stable positive ecological conservation effect on CS, while human activity factors, including population density and transportation networks, exert a persistent negative impact on CS. This suggests that natural environmental constraints and human activity pressures jointly influence the spatial distribution of regional CS. This conclusion also provides valuable insights and inspiration for broader regional-scale research.
Author Contributions
Funding
Data Availability Statement
Conflicts of Interest
Abbreviations
| LUCC | Land-use/cover change |
| CS | Carbon Storage |
| PLUS | Patch-generating Land-Use Simulation |
| GWR | Geographically Weighted Regression |
| SEM | Structural Equation Modeling |
| CMIP6 | Coupled Model Intercomparison Project Phase 6 |
| SSPs | Shared Socioeconomic Pathways |
| RCPs | Representative Concentration Pathways |
| LEAS | Land Expansion Analysis Strategy |
| CARS | CA-based on Multiple Random Seeds |
References
- Lempert, R.J. Measuring global climate risk. Nat. Clim. Change 2021, 11, 805–806. [Google Scholar] [CrossRef]
- Grellier, S.; Janeau, J.-L.; Hoai, N.D.; Kim, C.N.T.; Phuong, Q.L.T.; Thu, T.P.T.; Tran-Thi, N.-T.; Marchand, C. Changes in soil characteristics and C dynamics after mangrove clearing (Vietnam). Sci. Total Environ. 2017, 593, 654–663. [Google Scholar] [CrossRef] [PubMed]
- Figueres, C.; Schellnhuber, H.J.; Whiteman, G.; Rockström, J.; Hobley, A.; Rahmstorf, S. Three years to safeguard our climate. Nature 2017, 546, 593–595. [Google Scholar] [CrossRef]
- Sha, Z.; Bai, Y.; Li, R.; Lan, H.; Zhang, X.; Li, J.; Liu, X.; Chang, S.; Xie, Y. The global carbon sink potential of terrestrial vegetation can be increased substantially by optimal land management. Commun. Earth Environ. 2022, 3, 8. [Google Scholar] [CrossRef]
- Fu, B.; Li, B.; Gasser, T.; Tao, S.; Ciais, P.; Piao, S.; Balkanski, Y.; Li, W.; Yin, T.; Han, L. The contributions of individual countries and regions to the global radiative forcing. Proc. Natl. Acad. Sci. USA 2021, 118, e2018211118. [Google Scholar] [CrossRef]
- Zhao, X.; Ma, X.; Chen, B.; Shang, Y.; Song, M. Challenges toward carbon neutrality in China: Strategies and countermeasures. Resour. Conserv. Recycl. 2022, 176, 105959. [Google Scholar] [CrossRef]
- Deng, F.; Zhu, S.; Guo, J.; Sun, X. Exploring the quality of ecosystem services and the segmental impact of influencing factors in resource-based cities. J. Environ. Manag. 2025, 375, 124411. [Google Scholar] [CrossRef] [PubMed]
- Xu, L.; Yu, H.; Zhong, L. Sustainable futures for transformational forestry resource-based city: Linking landscape pattern and administrative policy. J. Clean. Prod. 2025, 496, 145087. [Google Scholar] [CrossRef]
- Piao, S.; Yue, H.; Wang, X.; Chen, F. Estimation of Carbon Sinks in Terrestrial Ecosystems in China: Methods, Progress and Prospects. Sci. China Earth Sci. 2022, 65, 641–651. [Google Scholar] [CrossRef]
- Wu, S.; Hu, S.; Frazier, A.E.; Hu, Z. China’s urban and rural residential carbon emissions: Past and future scenarios. Resour. Conserv. Recycl. 2023, 190, 106802. [Google Scholar] [CrossRef]
- Jana, A.; Jat, M.K.; Saxena, A.; Choudhary, M. Prediction of land use land cover changes of a river basin using the CA-Markov model. Geocarto Int. 2022, 37, 14127–14147. [Google Scholar] [CrossRef]
- Feng, Y.; Chen, S.; Tong, X.; Lei, Z.; Gao, C.; Wang, J. Modeling changes in China’s 2000–2030 carbon stock caused by land use change. J. Clean. Prod. 2020, 252, 119659. [Google Scholar] [CrossRef]
- Mokarram, M.; Pourghasemi, H.R.; Hu, M.; Zhang, H. Determining and forecasting drought susceptibility in southwestern Iran using multi-criteria decision-making (MCDM) coupled with CA-Markov model. Sci. Total Environ. 2021, 781, 146703. [Google Scholar] [CrossRef]
- Verburg, P.H.; Soepboer, W.; Veldkamp, A.; Limpiada, R.; Espaldon, V.; Mastura, S.S. Modeling the spatial dynamics of regional land use: The CLUE-S model. Environ. Manag. 2002, 30, 391–405. [Google Scholar] [CrossRef]
- Liu, X.; Liang, X.; Li, X.; Xu, X.; Ou, J.; Chen, Y.; Li, S.; Wang, S.; Pei, F. A future land use simulation model (FLUS) for simulating multiple land use scenarios by coupling human and natural effects. Landsc. Urban Plan. 2017, 168, 94–116. [Google Scholar] [CrossRef]
- Li, J.; Gong, J.; Guldmann, J.-M.; Li, S.; Zhu, J. Carbon dynamics in the northeastern qinghai–tibetan plateau from 1990 to 2030 using landsat land use/cover change data. Remote Sens. 2020, 12, 528. [Google Scholar] [CrossRef]
- Fu, F.; Deng, S.; Wu, D.; Liu, W.; Bai, Z. Research on the spatiotemporal evolution of land use landscape pattern in a county area based on CA-Markov model. Sustain. Cities Soc. 2022, 80, 103760. [Google Scholar] [CrossRef]
- Liang, X.; Guan, Q.; Clarke, K.C.; Liu, S.; Wang, B.; Yao, Y. Understanding the drivers of sustainable land expansion using a patch-generating land use simulation (PLUS) model: A case study in Wuhan, China. Comput. Environ. Urban Syst. 2021, 85, 101569. [Google Scholar] [CrossRef]
- Thom, D.; Keeton, W.S. Stand structure drives disparities in carbon storage in northern hardwood-conifer forests. For. Ecol. Manag. 2019, 442, 10–20. [Google Scholar] [CrossRef]
- Zellweger, F.; Flack-Prain, S.; Footring, J.; Wilebore, B.; Willis, K.J. Carbon storage and sequestration rates of trees inside and outside forests in Great Britain. Environ. Res. Lett. 2022, 17, 074004. [Google Scholar] [CrossRef]
- Zhang, X.; Lu, J.; Zhang, X. Spatiotemporal trend of carbon storage in China’s bamboo industry, 1993–2018. J. Environ. Manag. 2022, 314, 114989. [Google Scholar] [CrossRef]
- Fang, J.; Guo, Z.; Piao, S.; Chen, A. Terrestrial vegetation carbon sinks in China, 1981–2000. Sci. China Ser. D Earth Sci. 2007, 50, 1341–1350. [Google Scholar] [CrossRef]
- Wu, S.; Li, J.; Zhou, W.; Lewis, B.J.; Yu, D.; Zhou, L.; Jiang, L.; Dai, L. A statistical analysis of spatiotemporal variations and determinant factors of forest carbon storage under China’s Natural Forest Protection Program. J. For. Res. 2018, 29, 415–424. [Google Scholar] [CrossRef]
- Chu, X.; Zhan, J.; Li, Z.; Zhang, F.; Qi, W. Assessment on forest carbon sequestration in the Three-North Shelterbelt Program region, China. J. Clean. Prod. 2019, 215, 382–389. [Google Scholar] [CrossRef]
- Yang, D.; Liu, W.; Tang, L.; Chen, L.; Li, X.; Xu, X. Estimation of water provision service for monsoon catchments of South China: Applicability of the InVEST model. Landsc. Urban Plan. 2019, 182, 133–143. [Google Scholar] [CrossRef]
- Wu, H.; Guo, Z.; Peng, C. Land use induced changes of organic carbon storage in soils of China. Glob. Change Biol. 2003, 9, 305–315. [Google Scholar] [CrossRef]
- Wang, Z.; Zeng, J.; Chen, W. Impact of urban expansion on carbon storage under multi-scenario simulations in Wuhan, China. Environ. Sci. Pollut. Res. 2022, 29, 45507–45526. [Google Scholar] [CrossRef] [PubMed]
- Wang, Q.; Guan, Q.; Sun, Y.; Du, Q.; Xiao, X.; Luo, H.; Zhang, J.; Mi, J. Simulation of future land use/cover change (LUCC) in typical watersheds of arid regions under multiple scenarios. J. Environ. Manag. 2023, 335, 117543. [Google Scholar] [CrossRef] [PubMed]
- Lu, Z.; Li, W.; Yue, R. Investigation of the long-term supply–demand relationships of ecosystem services at multiple scales under SSP–RCP scenarios to promote ecological sustainability in China’s largest city cluster. Sustain. Cities Soc. 2024, 104, 105295. [Google Scholar] [CrossRef]
- Cui, Y.; Wu, C.; Niu, G.; Huang, G. Water yield service flow assessment under future SSP-RCP scenarios in the Yellow River Basin: Coupled effect of climate and land use change. J. Hydrol. 2025, 662, 133852. [Google Scholar] [CrossRef]
- Van Vuuren, D.P.; Kriegler, E.; O’Neill, B.C.; Ebi, K.L.; Riahi, K.; Carter, T.R.; Edmonds, J.; Hallegatte, S.; Kram, T.; Mathur, R. A new scenario framework for climate change research: Scenario matrix architecture. Clim. Change 2014, 122, 373–386. [Google Scholar] [CrossRef]
- Chen, Y.; Guo, F.; Wang, J.; Cai, W.; Wang, C.; Wang, K. Provincial and gridded population projection for China under shared socioeconomic pathways from 2010 to 2100. Sci. Data 2020, 7, 83. [Google Scholar] [CrossRef]
- Li, J.; Chen, X.; Kurban, A.; Van de Voorde, T.; De Maeyer, P.; Zhang, C. Coupled SSPs-RCPs scenarios to project the future dynamic variations of water-soil-carbon-biodiversity services in Central Asia. Ecol. Indic. 2021, 129, 107936. [Google Scholar] [CrossRef]
- Xiaojuan, L.; Xia, L.; Xun, L.; Hong, S.; Jinpei, O. Simulating the change of terrestrial carbon storage in China based on the FLUS-InVEST model. Trop. Geogr. 2019, 39, 397–409. [Google Scholar] [CrossRef]
- Pan, Z.; He, J.; Liu, D.; Wang, J. Predicting the joint effects of future climate and land use change on ecosystem health in the Middle Reaches of the Yangtze River Economic Belt, China. Appl. Geogr. 2020, 124, 102293. [Google Scholar] [CrossRef]
- Zheng, Z.; Shuang, Q. Scenario analysis under climate extreme of carbon peaking and neutrality in China: A hybrid interpretable machine learning model prediction. J. Clean. Prod. 2025, 495, 145086. [Google Scholar] [CrossRef]
- Ling, M.; Feng, Z.; Chen, Z.; Lan, Y.; Li, X.; You, H.; Han, X.; Chen, J. Evaluation of driving effects of carbon storage change in the source of the Yellow River: A perspective with CMIP6 future development scenarios. Ecol. Inform. 2024, 83, 102790. [Google Scholar] [CrossRef]
- Liu, K.; Wu, B.; Gao, F.; Chen, Y.; He, B.; Waheed, A.; Aili, A.; Xu, Z.; Han, F.; Xu, H. Dynamic simulation and key influencing factors of carbon storage in the water-depleted zones of an arid Inland River Basin: Insights from the Tarim River mainstream. Ecol. Inform. 2025, 90, 103286. [Google Scholar] [CrossRef]
- Zhang, K.; Fang, B.; Zhang, Z.; Xia, C.; Liu, Q.; Liu, K. Spatial optimisation based on ecosystem service spillover effect and cross-scale knowledge integration: A case study of the Yellow River Basin. J. Geogr. Sci. 2025, 35, 1080–1114. [Google Scholar] [CrossRef]
- Yu, Z.; Deng, X.; Cheshmehzangi, A.; Mangi, E. Structural succession of land resources under the influence of different policies: A case study for Shanxi Province, China. Land Use Policy 2023, 132, 106810. [Google Scholar] [CrossRef]
- Wang, B.S.; Liao, J.F.; Zhu, W.; Qiu, Q.Y.; Wang, L.; Tang, L.N. The weight of neighborhood setting of the FLUS model based on a historical scenario: A case study of land use simulation of urban agglomeration of the Golden Triangle of Southern Fujian in 2030. Acta Ecol. Sin. 2019, 39, 4284–4298. [Google Scholar]
- Liao, W.; Liu, X.; Xu, X.; Chen, G.; Liang, X.; Zhang, H.; Li, X. Projections of land use changes under the plant functional type classification in different SSP-RCP scenarios in China. Sci. Bull. 2020, 65, 1935–1947. [Google Scholar] [CrossRef]
- Wang, W.; Yu, H.; Tong, X.; Jia, Q. Estimating terrestrial ecosystem carbon storage change in the YREB caused by land-use change under SSP-RCPs scenarios. J. Clean. Prod. 2024, 469, 143205. [Google Scholar] [CrossRef]
- Wang, J.; Li, L.; Li, Q.; Wang, S.; Liu, X.; Li, Y. The spatiotemporal evolution and prediction of carbon storage in the Yellow River Basin based on the major function-oriented zone planning. Sustainability 2022, 14, 7963. [Google Scholar] [CrossRef]
- Qian, C.; Qiang, H.; Li, M. A novel Multiscale Geographically and Temporally Gravity-Weighted Regression Model: Algorithm Principle and an Application in Assessment of Forest Biomass in Karst Region. IEEE Trans. Geosci. Remote Sens. 2025, 63, 3000514. [Google Scholar] [CrossRef]
- Li, X.; Yu, L.; Sohl, T.; Clinton, N.; Li, W.; Zhu, Z.; Liu, X.; Gong, P. A cellular automata downscaling based 1 km global land use datasets (2010–2100). Sci. Bull. 2016, 61, 1651–1661. [Google Scholar] [CrossRef]
- Xu, C.; Zhang, Q.; Yu, Q.; Wang, J.; Wang, F.; Qiu, S.; Ai, M.; Zhao, J. Effects of land use/cover change on carbon storage between 2000 and 2040 in the Yellow River Basin, China. Ecol. Indic. 2023, 151, 110345. [Google Scholar] [CrossRef]
- Żuk, P.; Żuk, P.; Pluciński, P. Coal basin in Upper Silesia and energy transition in Poland in the context of pandemic: The socio-political diversity of preferences in energy and environmental policy. Resour. Policy 2021, 71, 101987. [Google Scholar] [CrossRef]
- Yuan, D.; Dong, J. Research on ecological restoration and its impact on society in coal resource-based areas: Lessons from the Ruhr area in Germany and the Liulin area in China. Geoforum 2024, 154, 104038. [Google Scholar] [CrossRef]
- Wu, H.; Yang, Y.; Li, W. Spatial optimization of land use and carbon storage prediction in urban agglomerations under climate change: Different scenarios and multiscale perspectives of CMIP6. Sustain. Cities Soc. 2024, 116, 105920. [Google Scholar] [CrossRef]
- Cheng, Y.; Liu, H.; Du, J.; Yi, Y. Quantifying biodiversity’s present and future: Current potentials and SSP-RCP-driven land use impacts. Earth’s Future 2025, 13, e2024EF005191. [Google Scholar] [CrossRef]
- Wang, H.; Wu, L.; Yue, Y.; Jin, Y.; Zhang, B. Impacts of climate and land use change on terrestrial carbon storage: A multi-scenario case study in the Yellow River Basin (1992–2050). Sci. Total Environ. 2024, 930, 172557. [Google Scholar] [CrossRef]
- Tang, J.; Song, P.; Hu, X.; Chen, C.; Wei, B.; Zhao, S. Coupled effects of land use and climate change on water supply in SSP–RCP scenarios: A case study of the Ganjiang river Basin, China. Ecol. Indic. 2023, 154, 110745. [Google Scholar] [CrossRef]
- Gao, F.; Xin, X.; Song, J.; Li, X.; Zhang, L.; Zhang, Y.; Liu, J. Simulation of LUCC dynamics and estimation of carbon stock under different SSP-RCP scenarios in Heilongjiang province. Land 2023, 12, 1665. [Google Scholar] [CrossRef]
- Cheng, Y.; Luo, P.; Yang, H.; Li, M.; Ni, M.; Li, H.; Huang, Y.; Xie, W.; Wang, L. Land use and cover change accelerated China’s land carbon sinks limits soil carbon. NPJ Clim. Atmos. Sci. 2024, 7, 199. [Google Scholar] [CrossRef]
- Huang, Z.; Li, X.; Mao, F.; Huang, L.; Zhao, Y.; Song, M.; Yu, J.; Du, H. Integrating LUCC and forest aging to project and attribute subtropical forest NEP in Zhejiang Province under four SSP-RCP scenarios. Agric. For. Meteorol. 2025, 365, 110462. [Google Scholar] [CrossRef]
- Qing, X.; Li, Y.; Li, W.; Lu, Z.; Yue, R. To refine differential land use strategies by developing landscape risk assessment for urban agglomerations in the Yellow River Basin of China. Environ. Impact Assess. Rev. 2026, 117, 108162. [Google Scholar] [CrossRef]
- Hernandez, R.C.; Camerin, F. The application of ecosystem assessments in land use planning: A case study for supporting decisions toward ecosystem protection. Futures 2024, 161, 103399. [Google Scholar] [CrossRef]













| Data Type | Data Name | Resolution/m | Data Sources | Access Date |
|---|---|---|---|---|
| Land-use data | Land use | 30 | Resource and Environmental Science Data Platform http://www.resdc.cn/ | 27 August 2025 |
| Climate and environmental data | DEM | 30 | Geospatial Data Cloud https://www.gscloud.cn/ | 27 August 2025 |
| Slope | 30 | Based on DEM calculations | - | |
| Slope direction | 30 | |||
| Average annual temperature | 1000 | Resource and Environmental Science Data Platform http://www.resdc.cn/ | 28 August 2025 | |
| Average annual precipitation | 1000 | |||
| Soil type | 1000 | |||
| Socioeconomic data | Population density | 1000 | ||
| GDP | 1000 | |||
| Distance to railways | 1000 | National Earth System Science Data Center https://data.cma.cn/ | 29 August 2025 | |
| Distance to provincial highways | 1000 | |||
| Distance to national highways | 1000 | |||
| Distance to motorways | 1000 | |||
| Distance to primaryways | 1000 | |||
| Distance to secondways | 1000 | |||
| Distance to waterways | 1000 | |||
| POI data | Hotels | - | Open Street Map https://www.openhistoricalmap.org/ | 30 August 2025 |
| Shopping malls | - | |||
| Financial industry | - | |||
| Healthcare | - | |||
| Government agencies | - | |||
| Tourist attractions | - | |||
| Science, education, and culture | - | |||
| Catering services | - |
| SSP1_2.6 | SSP2_4.5 | SSP5_8.5 | ||||||||||||||||
|---|---|---|---|---|---|---|---|---|---|---|---|---|---|---|---|---|---|---|
| a | b | c | d | e | f | a | b | c | d | e | f | a | b | c | d | e | f | |
| a | 1 | 1 | 1 | 1 | 1 | 0 | 1 | 1 | 1 | 1 | 1 | 1 | 1 | 0 | 0 | 0 | 1 | 0 |
| b | 0 | 1 | 0 | 0 | 0 | 0 | 1 | 1 | 1 | 0 | 1 | 0 | 1 | 1 | 1 | 0 | 1 | 0 |
| c | 0 | 1 | 1 | 1 | 0 | 0 | 1 | 1 | 1 | 1 | 1 | 1 | 1 | 1 | 1 | 0 | 1 | 1 |
| d | 0 | 0 | 0 | 1 | 0 | 0 | 1 | 0 | 1 | 1 | 0 | 1 | 0 | 0 | 0 | 1 | 0 | 0 |
| e | 1 | 0 | 0 | 0 | 1 | 0 | 1 | 0 | 1 | 0 | 1 | 1 | 1 | 0 | 0 | 0 | 1 | 0 |
| f | 1 | 1 | 1 | 1 | 1 | 1 | 1 | 1 | 1 | 1 | 1 | 1 | 1 | 1 | 1 | 1 | 1 | 1 |
| Land-Use Type | Cropland | Forestland | Grassland | Water Area | Construction Land | Unused Land |
|---|---|---|---|---|---|---|
| Neighborhood weight | 0.28 | 0.13 | 0.60 | 0.02 | 0.99 | 0.01 |
| Land-Use Type | Cropland | Forestland | Grassland | Water Area | Construction Land | Unused Land |
|---|---|---|---|---|---|---|
| Aboveground biomass | 2.50 | 41.98 | 0.40 | 0.28 | 1.81 | 1.22 |
| Belowground biomass | 0.38 | 10.45 | 4.14 | 0.99 | 4.52 | 1.99 |
| Soil organic matter | 86.34 | 99.53 | 80.11 | 17.48 | 66.01 | 20.26 |
| Dead organic matter | 0.95 | 1.79 | 0.08 | 1.16 | 0.26 | 0.91 |
| Land-Use Type | 2005 | 2010 | 2005–2010 | 2015 | 2010–2015 | 2020 | 2015–2020 | ||||
|---|---|---|---|---|---|---|---|---|---|---|---|
| Area (km2) | Ratio (%) | Area (km2) | Ratio (%) | Change (%) | Area (km2) | Ratio (%) | Change (%) | Area (km2) | Ratio (%) | Change (%) | |
| Cropland | 60,672.03 | 38.70% | 58,046.46 | 37.03% | −4.33 | 57,791.81 | 36.87% | −0.44 | 57,781.52 | 36.86% | −0.02 |
| Forestland | 43,761.92 | 27.92% | 44,602.11 | 28.45% | 1.92 | 44,431.43 | 28.34% | −0.38 | 44,472.71 | 28.37% | 0.09 |
| Grassland | 45,859.16 | 29.25% | 44,850.07 | 28.61% | −2.20 | 44,765.02 | 28.56% | −0.19 | 44,279.83 | 28.25% | −1.08 |
| Water area | 1734.68 | 1.11% | 1478.97 | 0.94% | −14.74 | 1491.14 | 0.95% | 0.82 | 1504.21 | 0.96% | 0.88 |
| Construction land | 4576.05 | 2.92% | 7672.37 | 4.89% | 67.67 | 8165.43 | 5.21% | 6.43 | 8608.21 | 5.49% | 5.42 |
| Unused land | 155.85 | 0.10% | 110.00 | 0.07% | −29.43 | 111.77 | 0.07% | 7.06 | 106.74 | 0.07% | −9.37 |
| Land-Use Type | SSP126 | SSP245 | SSP585 | |||
|---|---|---|---|---|---|---|
| 2030 | 2020–2030 | 2030 | 2020–2030 | 2030 | 2020–2030 | |
| Cropland | 55,109.30 | −2672.22 | 55,729.14 | −2052.38 | 55,061.14 | −2720.38 |
| Forestland | 47,344.04 | 2871.33 | 45,316.18 | 843.47 | 45,064.48 | 591.77 |
| Grassland | 43,336.44 | −943.39 | 41,202.49 | −3077.34 | 40,302.28 | −3977.55 |
| Water area | 1699.81 | 195.60 | 1698.60 | 194.39 | 1337.34 | −166.87 |
| Construction land | 9198.68 | 590.47 | 12,702.37 | 4094.17 | 14,883.91 | 6275.70 |
| Unused land | 64.93 | −41.81 | 104.43 | −2.30 | 104.06 | −2.68 |
| land-Use Type | 2005 | 2010 | 2015 | 2020 |
|---|---|---|---|---|
| Cropland | 547.08 | 523.40 | 521.11 | 521.02 |
| Forestland | 672.84 | 685.76 | 683.13 | 683.77 |
| Grassland | 388.56 | 380.01 | 379.29 | 375.18 |
| Water area | 3.45 | 2.94 | 2.97 | 2.99 |
| Construction land | 33.22 | 55.70 | 59.28 | 62.50 |
| Unused land | 0.38 | 0.27 | 0.27 | 0.26 |
| Land-Use Type | SSP126 | SSP245 | SSP585 |
|---|---|---|---|
| Cropland | 496.92 | 502.51 | 496.49 |
| Forestland | 727.91 | 696.74 | 692.87 |
| Grassland | 367.19 | 349.11 | 341.48 |
| Water area | 3.38 | 3.38 | 2.66 |
| Construction land | 66.78 | 92.22 | 108.06 |
| Unused land | 0.16 | 0.25 | 0.25 |
Disclaimer/Publisher’s Note: The statements, opinions and data contained in all publications are solely those of the individual author(s) and contributor(s) and not of MDPI and/or the editor(s). MDPI and/or the editor(s) disclaim responsibility for any injury to people or property resulting from any ideas, methods, instructions or products referred to in the content. |
© 2025 by the authors. Licensee MDPI, Basel, Switzerland. This article is an open access article distributed under the terms and conditions of the Creative Commons Attribution (CC BY) license (https://creativecommons.org/licenses/by/4.0/).
Share and Cite
Yu, T.; Yang, M.; Li, X.; Zhu, X.; Wang, M.; Niu, J. Land Use Simulation and Carbon Storage Driving Mechanisms in Resource-Based Regions Under SSP-RCP Scenarios: An Integrated PLUS-InVEST and GWR-SEM Modeling Approach. Land 2025, 14, 2280. https://doi.org/10.3390/land14112280
Yu T, Yang M, Li X, Zhu X, Wang M, Niu J. Land Use Simulation and Carbon Storage Driving Mechanisms in Resource-Based Regions Under SSP-RCP Scenarios: An Integrated PLUS-InVEST and GWR-SEM Modeling Approach. Land. 2025; 14(11):2280. https://doi.org/10.3390/land14112280
Chicago/Turabian StyleYu, Tonghui, Mengting Yang, Xinyu Li, Xuan Zhu, Mengru Wang, and Jiqiang Niu. 2025. "Land Use Simulation and Carbon Storage Driving Mechanisms in Resource-Based Regions Under SSP-RCP Scenarios: An Integrated PLUS-InVEST and GWR-SEM Modeling Approach" Land 14, no. 11: 2280. https://doi.org/10.3390/land14112280
APA StyleYu, T., Yang, M., Li, X., Zhu, X., Wang, M., & Niu, J. (2025). Land Use Simulation and Carbon Storage Driving Mechanisms in Resource-Based Regions Under SSP-RCP Scenarios: An Integrated PLUS-InVEST and GWR-SEM Modeling Approach. Land, 14(11), 2280. https://doi.org/10.3390/land14112280

