Next Article in Journal
Modeling Spatiotemporal Dynamics and Driving Mechanisms of Ecosystem Services Bundles in Resource-Based Cities: Supply–Demand Mismatch in Xingtai, China
Previous Article in Journal
Evaluation of Perceived Effectiveness in Ecological Products Value Realisation: A Case Study of the Beijing–Tianjin–Hebei (BTH) Region
 
 
Font Type:
Arial Georgia Verdana
Font Size:
Aa Aa Aa
Line Spacing:
Column Width:
Background:
Article

Circular Economy and Urban Land Green Total Factor Productivity: Evidence from Chinese Prefecture-Level Cities

1
School of Economics and Management, Northwest University, Xi’an 710127, China
2
Law School, Northwest University, Xi’an 710127, China
*
Author to whom correspondence should be addressed.
Land 2025, 14(11), 2268; https://doi.org/10.3390/land14112268
Submission received: 10 October 2025 / Revised: 3 November 2025 / Accepted: 13 November 2025 / Published: 17 November 2025

Abstract

This study explores how China’s National Circular Economy Demonstration City (NCEDC) policy affects the green total factor productivity of urban land (UL-GTFP), using the program as an exogenous policy intervention. Based on panel data for 278 cities from 2003 to 2023 and verified through multiple robustness checks, the results show that the NCEDC policy significantly promotes UL-GTFP, with its positive effects gradually emerging and remaining stable over time. The policy improves land-use efficiency mainly by enhancing resource allocation, driving industrial upgrading, and advancing market-oriented reforms. The effects are more evident in cities with larger land areas, stronger digital infrastructure, and vary across eastern, central, and western regions. Moreover, positive spatial spillovers indicate that pilot cities can boost UL-GTFP in surrounding areas through technology diffusion and industrial linkages. Overall, the findings highlight that circular economy policies can optimize land use and spatial structure, offering practical guidance for regionally tailored strategies to advance sustainable urban transformation.

1. Introduction

Globally, cities are striving to reconcile economic growth with ecological sustainability, and the efficient use of urban land has become a key determinant of green transformation [1]. Across regions such as the European Union and Japan, circular economy strategies have already been integrated into national green transition agendas, emphasizing resource efficiency, spatial optimization, and urban resilience [2]. China’s urbanization has entered a new stage emphasizing quality growth, yet it faces increasing tension between high-quality development and resource–environmental constraints [3]. Land in cities is both a resource for production and a carrier of ecology [4]. Different from capital or labor, land is immobile, policy-sensitive, and ecologically constrained. It serves not only as a production input but also as a spatial and environmental foundation for urban sustainability, giving it a distinctive role in circular economy governance. While the extensive expansion of land use once fueled rapid economic growth, it also resulted in land waste, industrial overconcentration, and ecological degradation [5]. Accordingly, this study adopts Urban Land Green Total Factor Productivity (UL-GTFP) as the core indicator, incorporating environmental constraints into the productivity evaluation framework to provide a more comprehensive assessment of how cities balance outputs, inputs, and emissions under resource and environmental limitations.
Against this background, circular economy policies have emerged as an institutional pathway to achieve both economic and environmental goals. The Circular Economy (CE) is widely recognized as an effective approach for promoting economic growth while conserving resources and protecting the environment [6,7,8]. Since China promulgated the Circular Economy Promotion Law in 2009, we have slowly established a set of policies in accordance with the “3R” principles (reduce use, reuse, recycling), and tried many different practices. Among them, NCEDC is an important pilot. It wants to use new methods and local practices to make resource flow and recycling more efficient [9]. Although it is generally said that the circular economy can achieve a “win–win” situation between the economy and the environment, there is still little research on the impact of “land elements” at the urban level: Can NCEDC really improve UL-GTFP? How does it work? Will the policy effects be different in different cities? Understanding these issues can not only test whether circular economy policies are useful, but also help us find new ways to manage urban land.
On this topic, previous research mainly divides into three directions: the first is to study the effect of NCEDC policies. Many studies have found that pilot cities have made significant progress in terms of economy, resource utilization, air quality and industrial upgrading [10,11,12]. Recent studies commonly adopt DID and synthetic control approaches [13], extending their analyses to capture the evolving effects of policies over different implementation phases. However, most research still focuses on green performance at the overall or industry level [14], rarely focusing on the scarce and fixed key factor of “land”, nor does it make clear how policies improve UL-GTFP through redistribution of resources and optimization of space. Structure and market integration.The second is the measurement research on green land use efficiency, mainly using methods such as DEA and Malmquist-Luenberger Index [15,16], and a multi-indicator measurement system has been gradually formed; the unexpected output model based on SBM improves the traditional DEA model, which can better reflect the negative effects in green land use, and has become the mainstream method for measuring land efficiency now [17,18,19].The third is to study the influencing factors. Now we mainly look at the impact of policies such as digital technology, green finance, green innovation, and public governance on land green efficiency [20,21,22]. Although previous research on the circular economy has gradually shifted from broad performance assessments to more detailed analyses of efficiency and factor allocation, the integration between environmental policy design and land green efficiency remains insufficient. In particular, studies often treat circular economy initiatives and urban land use as separate topics, resulting in a lack of cross-dimensional perspectives that connect spatial, institutional, and policy factors. Consequently, there is still no coherent framework capable of explaining how national circular economy policies influence the green transformation of urban land—a gap this paper seeks to fill.
Therefore, the biggest gap now is that under the national policy experiment of NCEDC, there is still a lack of quasi-natural experimental evaluation of UL-GTFP and research on its impact mechanism. At the international level, existing studies on the circular economy have mainly focused on perspectives such as waste management efficiency [23] and AI-driven green innovation [24], often employing methods like fuzzy analytic hierarchy processes to explore the direct impacts of circular economy practices on green transformation [25]. However, few studies have systematically examined how institutional reforms—such as China’s NCEDC pilot—affect UL-GTFP. This highlights the need to integrate policy-driven circular economy practices with land-use efficiency and urban green transformation. Based on this idea, this paper integrates the three research strands and examines how the Demonstration Policy influences UL-GTFP, as well as the mechanisms through which this effect operates within a unified analytical framework. In this way, actual data can be used to connect macro policies and micro efficiency of land elements, and finally arrive at evaluation methods that can be reused and governance suggestions that can be truly used.
In response to the aforementioned practical and theoretical deficiencies, this paper leverages the NCEDC pilot program as an exogenous policy shock, centering on the land dimension to evaluate its impact on UL-GTFP and to trace the underlying mechanisms and spatial spillover effects. To fill the existing research gap, this study focuses on how policy-driven circular economy initiatives reshape the green productivity of urban land through institutional and market mechanisms. The main findings are as follows: First, NCEDC has significantly improved the city’s UL-GTFP, and the policy effect slowly appears, with a clear dynamic delay trajectory. Second, the three influence mechanisms of resource allocation efficiency, industrial structure upgrading and marketization level have all played a practical role. Third, the policy effect is more obvious in cities with larger urban areas and better digital infrastructure. Fourth, there are obvious positive spatial spillover effects. Pilot cities drive the UL-GTFP of surrounding cities to improve together through industrial transfer, technology diffusion and market linkage. In general, circular economy policies can improve the green efficiency of land at the urban scale by reallocating resources and internalizing environmental constraints. Its action path, time structure and spatial correlation all have recognizable regularity.
Overall, this study contributes to the literature by integrating the land dimension into circular economy evaluation and, more importantly, by developing a comprehensive policy–mechanism framework for assessing UL-GTFP. This article has three main academic and practical contributions:
  • Theoretical aspects—a “policy-(land dimension) green productivity” analysis framework with UL-GTFP as the core is proposed, which refines the evaluation of circular economy from macro discussion to micro causality analysis of urban land elements, making up for previous studies. Ignore land scarcity and space stickiness.
  • Methodological aspects—the replicable practical method of “multi-period DID+ event research + multiple robustness + spatial DID” is used to provide a methodological template for complex policy evaluations.
  • Policy aspects—The net effect, time-lag effect and spatial spillover effect of NCEDC on UL-GTFP are calculated, providing data support for the formulation of differentiated land management tools with the core of “efficient exit-connotation improvement-redevelopment and utilization”. It also provides experience reference for other developing economies to optimize land elements and promote sustainable urban transformation in the stock era.
The structure of the full text is as follows: The second part will explain clearly how our research was designed. The third part will explain how the variables in this paper are constructed, where the data comes from, and what measurement methods are used. It will also explain how UL-GTFP is calculated, how policy variables are set, and how the model is set. The fourth part will report the main results and conduct various robustness tests, mechanism tests and analysis of different situations. The fifth part summarizes the most important findings, extracts theoretical and practical implications, and also provides policy suggestions for different land management and circular economy development. Through such an arrangement, we hope to use evidence to answer the key but neglected question of “How does the circular economy change the green productivity of land, an important resource”, and provide practical solutions for the sustainable development of cities. At the same time, the experience of China’s NCEDC pilot offers broader lessons for other countries seeking to integrate circular economy practices into urban land governance under different institutional settings [26].

2. Research Hypothesis

2.1. Impact Effect Analysis

Against the background of limited resources and increasingly stringent environmental protection requirements, we regard NCEDC as an important policy tool used by the country to readjust resource allocation and technological development. In order to match the policy goals, we chose UL-GTFP as the main measurement indicator. It can reflect both the output of a piece of land and the environmental protection cost, and is used to assess the overall green performance of the city under resource-environment constraints. According to the theory of ecological modernization and Porter’s hypothesis, stable and predictable resource and environmental constraints not only increase costs but also promote technological progress and management optimization, improve production efficiency [27], and ultimately improve “green efficiency”. From the perspective of economic complexity theory [28], clear rules and accumulation of capabilities can help cities improve knowledge-technology levels and product diversity, allowing high-knowledge-density activities to be combined more efficiently in limited space. These effects should be reflected in the green efficiency of the unit of land. Urban economics and spatial equilibrium perspectives also emphasize that institutional credibility and governance consistency can reduce uncertainty and transaction frictions [29] and improve overall resource allocation efficiency. These improvements should be observed in the UL-GTFP. Combining these theories, we can draw a verifiable hypothesis: compared with non-pilot cities, the UL-GTFP of pilot cities will be significantly higher statistically, and this advantage will become more and more obvious as policies advance.
Guided by the above theoretical reasoning, this paper develops the following hypotheses:
Hypothesis 1. 
NCEDC pilot policies generate a stronger improvement in UL-GTFP in pilot cities than in non-pilot cities.

2.2. Analysis of Influence Mechanism

2.2.1. Effect of Resource Allocation

According to Ecological Modernization Theory, environmental improvement and economic development can be mutually reinforcing when ecological goals are embedded within market and institutional reforms. In the process of improving the green use efficiency of urban land, resource allocation efficiency plays a fundamental role. According to New Institutional Economics and Factor Allocation Theory [30,31], the effectiveness of market mechanisms determines whether various production factors can achieve optimal flow according to marginal output rates. However, for a long time, structural distortions in the allocation of capital and land factors have been prevalent in China’s urban development: financial resources are often concentrated in state-owned sectors or inefficient industries, resulting in significant differences in the marginal output rate of capital; land allocation is affected by administrative intervention and preferential land supply tendencies, making industries with high energy consumption and high pollution occupy a relatively advantageous position in urban space. This mismatch of factors not only reduces the overall resource utilization efficiency, but also restricts the improvement of green productivity to a considerable extent.
Pilot projects for circular economy demonstration cities are mainly promoted by institutional innovation and market reform, with the focus on making resource allocation more efficient and helping cities become more environmentally friendly. Specifically: First, the pilot policy requires local governments to establish sound green investment and information disclosure mechanisms to allow more money to flow to green industries, cleaner production and technological innovation, so that the money can be spent better value. Second, the policy will adjust the industrial structure to prevent high-polluting industries from expanding casually, and at the same time encourage the development of high-tech industries and service industries, so that more land and labor can flow to more environmentally friendly industries. Third, the pilot policy has also strengthened property rights protection, promoted market integration, reduced local protection and administrative obstacles, and made resources flow more smoothly in different regions. Through these institutional adjustments, the NCEDC pilots reflect the essence of ecological modernization by pursuing environmental improvement through more efficient market operations and the correction of factor misallocation. In general, the circular economy demonstration city pilot can solve long-standing capital and land mismatch problems, improve resource utilization efficiency, and continuously improve the city’s land and overall environmental protection level.
Guided by the above theoretical reasoning, this paper develops the following hypotheses:
Hypothesis 2. 
NCEDC pilot policies improve UL-GTFP by enhancing resource allocation efficiency and reducing capital–land misallocation in pilot cities relative to non-pilot cities.

2.2.2. Agglomeration Effect of Industrial Structure

The key to the formation mechanism of UL-GTFP lies in the “upgrading and rationalization” of the industrial structure, which is an important link between factor allocation and green output [32]. From the perspective of structural transformation theory, the upgrading and optimization of industry is the core path of economic development, because resources will gradually flow from sectors with low productivity and environmental damage to those activities with technology and professional knowledge as the core. This process not only improves economic efficiency, but also improves ecological results, laying a theoretical foundation for the construction of industrial structure. According to the theory of structural change and the green transformation framework, when the economy shifts from resource-intensive and land-intensive manufacturing to technology-driven and knowledge-driven high-end manufacturing and modern services, the value output and green output elasticity per unit of land will be systematically improved. This transformation is consistent with the Porter Hypothesis, which argues that environmental regulation and technological innovation can jointly improve productivity and environmental performance [27]. Empirical studies have also confirmed that the upgrading of industrial structure enhances urban land green use efficiency and contributes to sustainable development [33]. At the same time, the intensity of undesirable output will be reduced through green transformation of processes and products [34]. For a long time, some cities have faced the dual constraints of “industry lock-in and land lock-in” administrative land allocation and path dependence have allowed inefficient and high-emission industries to occupy scarce construction land, resulting in low marginal land productivity and high pollution intensity, which has hindered UL-GTFP improvement. Circular economy demonstration city pilots intervene in this process through a combination of policies: using binding standards, differentiated access, and environmental performance evaluation to curb the expansion of high-polluting production capacity, forcing existing industries to carry out process transformation and clean technology substitution. Our method is the same as that of Economic Complexity Theory, that is, big cities with various advanced factories and companies can usually save more land and come up with more new ideas. Therefore, the pilot project of NCEDC not only helps to reduce pollution, but also strives to build a more complex and innovative industrial network, so as to support sustainable development. The overall impact of these policies can be summarized as a process: pilot policies can promote industrial upgrading and structural optimization. In this way, more land resources will be allocated to those industries with high green output, and the intensity of unfavorable output will also increase, which will eventually improve the UL-GTFP. However, because industrial relocation, reinvestment and technological transformation all require money, it is expected that this effect will take a long time to be seen, and the effect will gradually accumulate.
Guided by the above theoretical reasoning, this paper develops the following hypotheses:
Hypothesis 3. 
NCEDC pilot policies promote UL-GTFP by accelerating industrial upgrading and structural rationalization, shifting urban land use toward technology-intensive sectors relative to non-pilot cities.

2.2.3. Marketization Effect

As the market becomes more developed, a sound institutional framework and clear property rights have become the key to optimizing resource allocation. In market-oriented settings, it is the credibility of rules and the enforceability of property rights—rather than administrative guidance—that determine whether resources can be allocated to their most productive and least polluting uses. On the one hand, clear division of property rights and predictable institutional rules greatly reduce system uncertainty and transaction costs, thereby enhancing market participants behavioral predictability and investment confidence. When markets operate with a certain degree of fairness and transparency, companies and individuals increasingly rely on price signals and risk-return economic decisions rather than administrative instructions or interpersonal relationships. In this institutional environment, the price mechanism operates more effectively, and resource scarcity and environmental externalities become more obvious. Environmental costs and responsibilities are more easily incorporated into corporate decisions. This not only increases the competitive pressure of high-pollution and energy-consuming enterprises, but also guides capital to flow into green areas such as low-carbon technology, energy efficiency and clean production. On the other hand, the liberalization of factor flows brought about by market-oriented reforms allows the optimal allocation of capital, technology and high-quality labor over a wider geographical range [35]. Studies in urban and regional economics also show that when markets become more integrated, cities are better able to exploit agglomeration and knowledge-spillover effects, which in turn supports green technological adoption and higher land-related productivity. Competition between regions no longer only focuses on factor prices and investment incentives, but increasingly focuses on the quality of the business environment, innovation capabilities and green development levels. In this process, the industrial structure within the city continues to upgrade, and production factors such as land, labor, and capital are redistributed among different industries, achieving a dynamic balance of structural reconstruction. In this sense, the marketization channel works not only through price signals, but also through a gradual reshaping of the spatial and sectoral pattern of land use. In particular, land allocation has shifted from extensive expansion to intensive and efficient use, and more and more are flowing to industries and enterprises with higher green productivity, promoting the coordinated development of land, industry and environment.
Guided by the above theoretical reasoning, this paper develops the following hypotheses:
Hypothesis 4. 
NCEDC pilot policies enhance UL-GTFP by accelerating marketization and institutional reforms that improve factor competitive allocation, leading to greater efficiency gains in pilot cities than in non-pilot cities.

3. Materials and Methods

3.1. Modelling

(1) Baseline regression model
The baseline return of this study wanted to see whether circular economy demonstration city policies would affect UL-GTFP. Considering that the implementation of this policy varies in different regions and times, we regard the circular economy pilot cities launched in 2014 and 2016 as a quasi-natural experiment. So, we built an incremental double difference model to test this relationship:
Y i t = β 0 + β 1 N C E D C i t + β 2 C o n t r o l i t + η t + λ c + ε i t  
In Equation (1), where Y i t denotes that the explanatory variable is UL-GTFP, N C E D C i t is the dummy variable indicating the pilot city and the year of policy launch, its coefficient β 1 is the core parameter of interest, capturing the impact of the circular-economy pilot on urban land green utilization efficiency, β 0   denotes the intercept, C o n t r o l i t denotes a set of control variables, η t denotes year fixed effects, λ c denotes city fixed effects, and ε i t denotes a random perturbation term.
(2) Mechanism testing model
Theoretical Hypotheses 2–4 emphasize that improving resource allocation efficiency, accelerating industrial structure upgrading, and strengthening green technological innovation constitute the internal mechanisms through which the NCEDC pilot influences UL-GTFP. In view of this, this paper carries out the following testing process, which, together with Formula (1), constitutes a complete mediation effect model to empirically examine the above mechanisms. Following the standard mediation analysis procedure [36], the test is conducted in two steps after the baseline regression. Formula (2) examines whether the NCEDC policy significantly affects the intermediary variable M i t , while Formula (3) incorporates both the policy variable and the mediator to assess whether the latter transmits part of the policy effect on UL-GTFP.
  M i t = β 0 + β 1 N C E D C i t + β 2 C o n t r o l i t + η t + λ c + ε i t  
  Y i t = β 0 + β 1 N C E D C i t + θ 1 M i t + β 2 C o n t r o l i t + η t + λ c + ε i t  
In Formulas (2) and (3), M i t is the intermediary variable, including institutional transaction cost and industrial agglomeration level, β 1 and θ 1 are the impact of approval power reform on intermediary variables and intermediary variables on UL-GTFP.

3.2. Variable Selection

(1) Explained variable: Urban Land Green Total Factor Productivity (UL-GTFP). In this paper, UL-GTFP is employed as the explained variable to characterize the green utilization efficiency of urban land. Based on the Super-SBM model with undesirable outputs, the measurement index system is constructed from three perspectives [37,38,39]: input, expected output, and unexpected output. The input indicators include land (the area of land for urban construction), labor (number of employees in the secondary sector), capital (fixed capital investment), and energy (total energy consumption). The expected outputs are reflected in three dimensions: economic performance (value added generated by urban construction land), environmental quality (green area in built-up areas), and social contribution (fixed capital investment in public and social projects). The unexpected outputs are measured by major pollutants, including CO2 emissions, industrial wastewater discharge, and industrial sulfur dioxide emissions.
The choice of these variables aims to reflect the complex and interlinked features of urban land use. Land, labor, capital, and energy represent the main inputs driving city-level production, while the outputs—economic, social, and environmental—capture how cities pursue growth alongside ecological goals under the circular economy framework. At the same time, pollutant emissions are treated as undesirable outcomes to account for the environmental burden that accompanies urban expansion. In this way, the construction of the UL-GTFP indicator remains consistent with the mainstream green productivity literature and highlights both efficiency and sustainability dimensions. This design allows UL-GTFP to comprehensively capture the efficiency of urban land use under the dual constraints of resources and environment, thereby providing a more accurate evaluation of the green development performance of urban land.
(2) Explanatory variable: National Circular Economy Demonstration City Policy (NCEDC). The explanatory variable of this paper is the NCEDC. In 2014 and 2016, the National Development and Reform Commission (NDRC) approved two batches of prefecture-level cities as NCEDC pilots, covering a total of 43 cities. By 2021, 43 prefecture-level cities nationwide had been included in the NCEDC list. In this study, the cities designated as NCEDC pilots are regarded as the treatment group, while the non-pilot cities serve as the control group. For the treatment group, the policy dummy variable takes the value of 1 starting from the year of approval and thereafter, and 0 otherwise. These pilot cities are unevenly distributed across regions, as shown in Figure 1, which maps the three batches of NCEDC cities approved by the NDRC.
(3) Control variables: ① Level of economic development (Lngdp), measured by the natural logarithm of GDP per capita, which reflects the economic capacity and development level of each city. ② Level of urbanisation (Urban), measured by the proportion of urban population to the total population, indicating the demographic and spatial development characteristics of cities. ③ Level of financial development (Fin), measured by the ratio of the balance of deposits and loans of financial institutions to GDP, reflecting the availability of financial resources for green transition. ④ Level of opening-up (Open), measured by the ratio of total imports and exports of prefecture-level cities to GDP, indicating the degree of integration into the global economy and the potential spillover of advanced green technologies. ⑤ Level of Internet development (Internet), measured by the number of Internet users per 100 people, which reflects the level of digital infrastructure and its potential role in supporting resource allocation efficiency and technological innovation. ⑥ Government investment (Inv), measured by the proportion of government fixed-asset investment to general fiscal expenditures, representing the role of public capital in shaping urban development and environmental governance. ⑦ Intensity of environmental regulation (Er), measured by the comprehensive utilisation rate of general industrial solid waste, which reflects the local government’s efforts and capacity in environmental regulation and pollution control.

3.3. Data Sources

Based on the availability of data, this paper utilizes panel data from 278 prefecture-level cities in China, covering the period from 2003 to 2023. UL-GTFP’s data mainly comes from the “China City Statistical Yearbook”. Indicators on urbanization, financial growth, international exchanges, public spending and ecological policy implementation are extracted from the CNRDS database. For the vacant parts of the data, we used yearbooks of each city, annual economic and social development bulletins of prefecture-level cities, and official documents issued by local governments to complete them.

3.4. Descriptive Statistics

Table 1 shows a statistical summary of 4828 city-by-year data points. The average of the dependent variable UL-GTFP is 1.261, indicating that there are large differences between cities. The key independent variable NECDC is a dummy variable with an average of close to 0.376, meaning that approximately 38% of city-years participated in the national circular economy plan during the study period. The control variables display substantial variation across cities. On average, Lngdp equals 0.087, Urban 10.300, Fin 0.500, Open 0.020, Internet 2.789, Inv 4.688, and Er 4.308. These figures reflect clear differences in the economic, financial, and environmental foundations of Chinese cities, offering the necessary diversity for reliable econometric estimation.

4. Analysis of Empirical Results

4.1. Baseline Estimation Results

Table 2 reports the benchmark regression results examining the effect of the NCEDC policy on UL-GTFP. Column (1) presents the results without the inclusion of control variables, while column (2) incorporates a full set of control variables. In both specifications, the estimated coefficients of the NCEDC dummy variable are positive and statistically significant at the 5% level, with magnitudes of 4.768 and 4.734, respectively. This suggests that, on average, the implementation of the NCEDC policy increases UL-GTFP by approximately 0.7–1.0% compared with non-pilot cities, indicating a meaningful improvement in green land-use efficiency. Even after accounting for differences in economic development, industrial structure, financial conditions, and environmental regulation, the positive impact of the NCEDC policy remains significant and stable, confirming the robustness of the findings. The R2 values also improve slightly from 0.512 to 0.516 when control variables are added, confirming the explanatory power of the model. Overall, these findings provide strong evidence that the establishment of circular economy demonstration cities effectively promotes improvements in urban land use efficiency under green and low-carbon constraints.

4.2. Parallel Trend Test

A parallel trend test is a necessary precondition for DID analysis [40]. Specifically, It evaluates whether the green development levels of the pilot cities exhibited the same developmental trajectory as those of the non-pilot cities prior to the policy’s implementation. This paper adopts the panel event study method to examine the time trend during the periods of the implementation of the innovation policy [41]. The model is as follows:
  Y i t = β 0 + k = 14 k = 13 β k I c p i t + β 2 C o n t r o l i t + η t + λ c + ε i t
where k = 14 k = 13 β k I c p i t is the ensemble of dummy variables as whether or not the circular economy policy is implemented, and the coefficient β k of significance indicates whether the and use efficiency of pilot cities and non-pilot cities have the same development trend. When k < 0, i.e., prior to the implementation of the circular economy policy, the coefficient is not significantly different from 0, indicating no substantial difference in the and use efficiency between pilot cities and non-pilot cities before the policy’s enactment; when k > 0, i.e., following the execution of the circular economy policy, the coefficient exhibits a significant deviation from 0, indicating a notable alteration in the land use efficiency trajectory of both pilot and non-pilot cities post-implementation. Furthermore, it successfully meets the criteria of the parallel trend test, while the opposite does not hold true.
Figure 2 reports the results of the parallel trend test for UL-GTFP. In order to reduce multicollinearity, the year prior to the policy implementation is set as the benchmark period. As shown in the figure, before the introduction of the NCEDC pilot policy, the estimated coefficients fluctuate around zero and are not statistically significant, indicating that there was no systematic difference in UL-GTFP between pilot and non-pilot cities during the pre-policy period. After the implementation of the policy (k ≥ 0), the coefficients become positive and gradually increase, and part of them reach statistical significance, suggesting that the policy significantly promoted the improvement of urban land green total factor productivity in the treatment group compared with the control group. This finding provides evidence that the parallel trend assumption holds, thereby validating the subsequent DID estimation.

4.3. Placebo Test

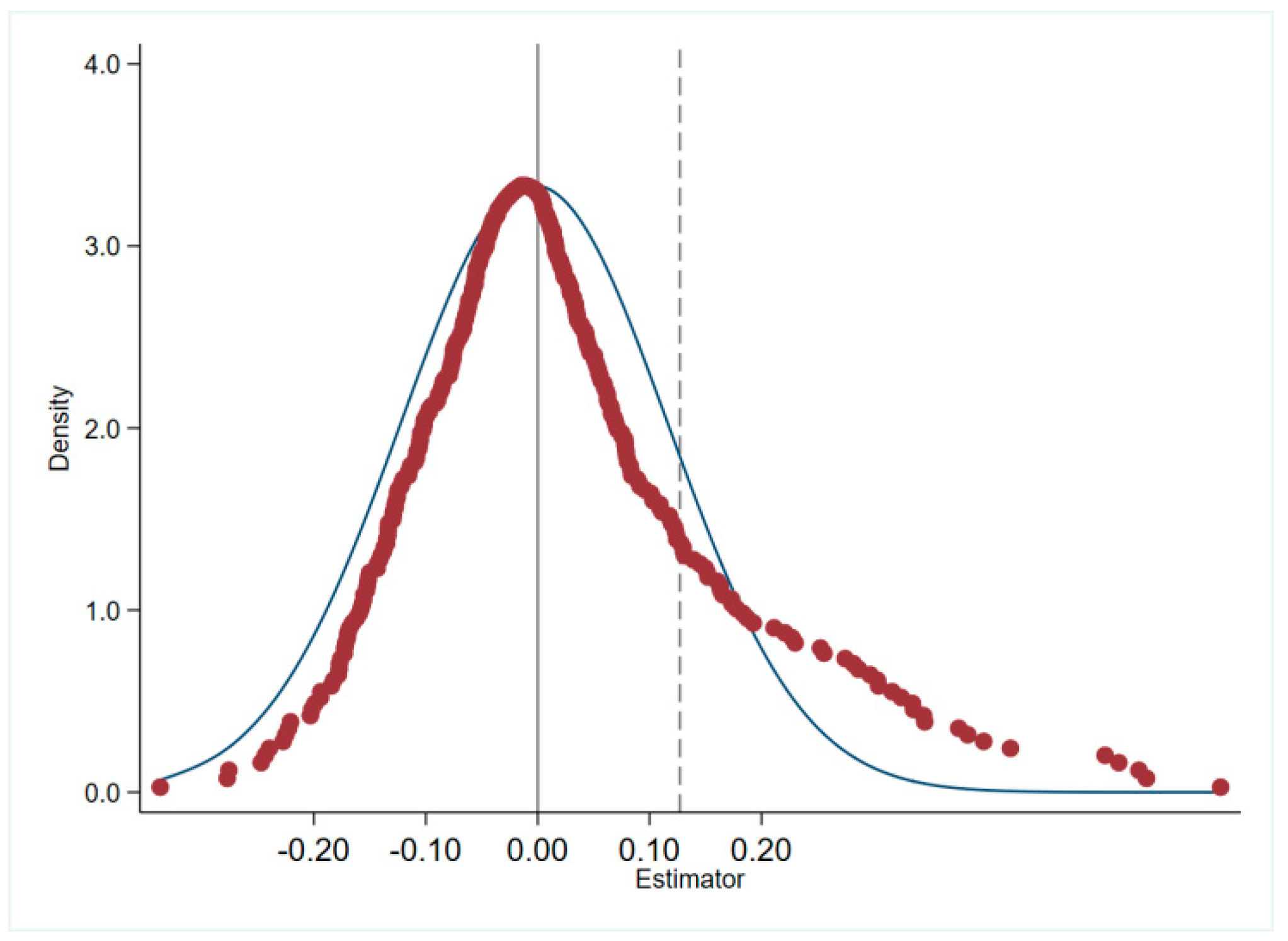
To verify the robustness of the baseline findings, this study conducts a placebo experiment by randomly assigning treatment cities and policy implementation years. Specifically, a set of pseudo-policy groups and corresponding implementation nodes are generated through repeated random sampling, and regression is conducted based on these spurious policy shocks. If the estimated policy effect were driven merely by random shocks or unobservable factors, then the coefficients of these placebo policies would significantly deviate from zero [42].
As shown in Figure 3, the distribution of the estimated coefficients from the placebo tests is centered closely around zero and follows an approximately normal shape, with the vast majority of results being statistically insignificant. In contrast, the actual policy effect, represented by the vertical line, lies distinctly outside the bulk of the placebo distribution. This sharp divergence indicates that the estimated positive effect of the NCEDC pilot on UL-GTFP is not an artifact of random chance, but rather reflects a genuine causal impact.

4.4. Robustness Tests

A potential endogeneity issue arises since cities chosen as NCEDC pilots are not randomly assigned; unobserved differences in governance capacity, industrial composition, or environmental awareness may simultaneously affect both policy participation and UL-GTFP performance.

4.4.1. SYS-GMM Test

In this study, the lagged dependent variable is incorporated, and the System Generalized Method of Moments (SYS-GMM) is employed to mitigate potential endogeneity issues [43]. Table 3 reports the estimation results. The diagnostic statistics indicate that the p-value of AR(1) is significant at the 1% level, while the p-value of AR(2) exceeds 0.1, suggesting the presence of first-order autocorrelation but the absence of second-order autocorrelation, thereby supporting the validity of the model specification. In addition, the Sargan test yields a p-value above 0.1, confirming the appropriateness of the selected instrumental variables. The coefficient of the core explanatory variable, NECDC, is significantly positive at the 1% level, consistent with the benchmark regression results, further verifying that NECDC significantly promotes the improvement of UL-GTFP. Overall, the SYS-GMM results demonstrate the robustness and reliability of the conclusions in this paper.

4.4.2. Sample Selection Bias

The multi-period difference-in-differences method identifies the average treatment effect of policy implementation, but potential endogeneity due to selectivity bias in non-quasi-natural innovation policy experiments may arise. To validate the robustness of the benchmark regression results, the propensity score matching (PSM) model is employed to mitigate potential sample selectivity bias [44]. Specifically, control variables such as urbanization level, industrial structure, financial development, openness to international trade, internet penetration, government investment, and environmental regulation intensity are selected as matching variables. Based on this, the 1:4 nearest neighbor matching method with a caliper of 0.05 and kernel matching are utilized to construct suitable control groups that meet the common support condition. Thereafter, the multi-period DID estimation is re-applied on the matched samples. As reported in Table 4, both the nearest neighbor matching in column (1) and the kernel matching in column (2) yield consistent results, showing that the implementation of the NECDC policy significantly improves UL-GTFP. These findings indicate that even after correcting for potential selection bias, the promotion effect of the NECDC on urban green development remains robust and reliable.

4.4.3. Substitution of Explanatory Variables

To further examine the robustness of the baseline results, we substitute the metric for urban green development. Column (1) of Table 5 reports the findings, showing that the estimated coefficient of NECDC remains significantly positive at the 1% level. This indicates that NECDC consistently promotes UL-GTFP, even when alternative specifications are applied, thereby confirming the robustness of the policy effect.

4.4.4. Controlling for High-Dimensional Fixed Effects

The baseline regressions control for city and year fixed effects, but may still overlook heterogeneity at the provincial level, such as variations in economic characteristics and policy implementation intensity across provinces. To address this concern, we introduce Province × Year FE interaction fixed effects. Column (2) of Table 5 presents the results, and the coefficient of NECDC remains significantly positive at the 1% level, consistent with the baseline estimations. This suggests that the promoting effect of NECDC on UL-GTFP is robust even after controlling for high-dimensional fixed effects.

4.4.5. Control of Time Trends

Differences in historical conditions, resource endowments, and locational characteristics may lead to heterogeneous time trends across cities, potentially biasing the baseline estimates. To mitigate this issue, a city-year trend term is added to the model. Column (3) of Table 5 shows that the coefficient of NECDC remains significantly positive at the 1% level, in line with the benchmark results. This confirms that, even after accounting for time-varying city-specific trends, NECDC continues to exert a robust and positive impact on UL-GTFP.

4.5. Analysis of Mechanisms

The empirical evidence confirms that NECDC significantly enhances UL-GTFP. To understand how this effect arises, we focus on three potential mechanisms. First, NECDC improves resource allocation efficiency by curbing land misuse and encouraging more intensive utilization. Second, it drives industrial upgrading by supporting cleaner and higher value-added sectors while facilitating the exit of inefficient and polluting industries. Third, the policy strengthens marketization, improving factor mobility and institutional quality, which in turn supports more efficient and sustainable land use. The following analysis examines whether these channels account for the observed positive effect of NECDC on UL-GTFP.

4.5.1. Effect of Resource Allocation Efficiency

Previous studies have often measured resource allocation efficiency using total factor productivity (TFP) [45]. However, this approach tends to suffer from certain limitations, as TFP not only reflects changes in efficiency but is also influenced by technological progress and other external shocks, making it less precise in capturing misallocation. Following Aoki [46], Cao [47], this paper employs the regional resource misallocation index as an alternative measure of allocation efficiency. It is important to note that the higher the degree of regional resource misallocation, the lower the efficiency of resource allocation. By integrating this index into the empirical framework, we are able to more accurately identify whether NECDC reduces resource misallocation and thereby improves UL-GTFP.
Table 6 column (1) reports the results, showing that NECDC significantly reduces the degree of resource misallocation, with the coefficient being negative and statistically significant at the 5% level. Quantitatively, the estimated coefficient of −0.0796 suggests that the implementation of the NCEDC policy reduces resource misallocation by roughly 8%, indicating a notable improvement in the efficiency of capital and land utilization. This finding suggests that the demonstration city policy helps optimize the allocation of land and other production factors, alleviates distortions arising from administrative intervention and market segmentation, and ultimately enhances land use efficiency. These results confirm the resource allocation efficiency channel as a key mechanism through which NECDC promotes UL-GTFP.

4.5.2. Scale Effect of Industrial Upgrading

Theoretical analyses indicate that the upgrading of industrial structure represents another important channel through which circular economy policies enhance the green utilization efficiency of urban land. Following prior studies, we measure industrial upgrading by the ratio of the tertiary to the secondary sector [33]. This metric reflects the relative expansion of services and high value-added industries within the urban economy, thereby capturing the transition from resource- and labor-intensive activities toward knowledge- and technology-intensive sectors. Column (2) of Table 6 presents the regression results with the industrial upgrading index (Isu) as the dependent variable. The coefficient of the core explanatory variable (NECDC) is significantly positive at the 1% level (0.0025), indicating that the implementation of the NCEDC policy raises the ratio of the tertiary to the secondary sector by about 0.25 percentage points on average, reflecting a meaningful acceleration of urban industrial transformation toward service- and innovation-oriented activities. This outcome implies that the policy facilitates the reallocation of resources from the secondary to the tertiary sector, thereby increasing the share of knowledge- and technology-intensive industries in the urban economy. Such structural optimization verifies the existence of a scale effect of industrial upgrading, further advancing UL-GTFP and providing empirical support for Hypothesis 3.

4.5.3. Institutional Effect of Marketization

Theoretical analyses suggest that improvements in marketization represent an essential institutional mechanism through which circular economy policies enhance the green utilization efficiency of urban land. Following Fan et al. [48] and its subsequent updates, we employ the China Marketization Index to measure the marketization level of prefecture-level cities. This composite index covers multiple dimensions, including the relationship between government and market, the development of the non-state-owned economy, factor marketization, product marketization, and the legal institutional environment. A higher value of the index indicates a more advanced stage of market-oriented reform.
Column (3) of Table 6 reports the regression results with the marketization index (Iem) as the dependent variable. The coefficient of NECDC is significantly positive at the 1% level (0.0078), suggesting that NCEDC participation is associated with a modest yet statistically meaningful improvement in the degree of marketization, indicating progress in institutional quality and factor mobility across pilot cities. This finding suggests that the policy reduces institutional barriers, improves the business environment, strengthens resource mobility and competition, and thereby facilitates more efficient factor allocation. Consequently, these institutional improvements accelerate industrial restructuring, stimulate innovation, and promote the green transformation of traditional industries. Hence, the empirical evidence confirms Hypothesis 4, highlighting the role of market-oriented reforms as a critical mechanism through which circular economy policies improve UL-GTFP.

4.6. Heterogeneity Analysis

4.6.1. Urban Land Area

Urban land area is a key factor influencing the efficiency of resource allocation and the level of green development in cities. Cities with larger urban land areas often possess abundant development space and diversified industrial layouts, which can provide a more flexible foundation for implementing circular economy policies. In contrast, cities with smaller land areas face more stringent spatial constraints and higher land-use efficiency pressures, which may affect the policy’s marginal impact on green productivity. To investigate the heterogeneous effect of urban land scale, we measure the urban land area of each prefecture-level city and divide the sample into two groups based on the median value: cities with a larger urban land area and cities with a smaller urban land area. The dummy variable Land takes the value of 1 if the city’s land area is larger than the median, and 0 otherwise. We then construct an interaction term between the circular economy demonstration city policy and the urban land area (Land × NECDC) and include it in the benchmark regression model.
The estimation results are presented in columns (1) of Table 7. The coefficients of the interaction term (Land × NECDC) are significantly positive at the 5% and 1% levels, respectively, indicating that the circular economy demonstration city policy has a stronger effect on promoting the UL-GTFP in cities with larger urban land areas. This suggests that spatial scale advantages and land-use diversity can enhance the policy’s capacity to foster urban green transformation and sustainable development. In those big cities, they can better plan the space and rearrange the land, so that they can more smoothly combine industrial modernization with environmental protection, as the circular economy hopes. However, in smaller cities, the space is tight and the renovation is more expensive, so it may not be possible to fully enjoy the benefits brought by the policy.

4.6.2. Digital Infrastructure Development

The extent of green development in a region is intricately connected to the prerequisites for establishing digital infrastructure. The green development of cities relies on the continuous development of digital infrastructure and the establishment of a favourable environment for the application of digital technology, which helps to efficiently match knowledge, talent and financial factors across space, which suggests that innovative policies are more likely to promote the green development of cities in areas with favourable conditions for the development of digital infrastructure. We divide the sample cities into cities with higher digital infrastructure construction and cities with lower digital infrastructure construction based on the median value of the number of base stations, take the value of Inf to be 1 if the digital infrastructure construction is higher, and vice versa to be 0. We construct the interaction term between innovation policy and digital infrastructure construction (Digital × NECDC) to be included in the baseline regression model. The results are shown in columns (2) of Table 7: the coefficients of the interaction term (Digital × NECDC) are both significantly positive at the 1% level, indicating that innovation policies are more effective in promoting green urban development. The reason for this gap is that cities with strong digital systems have better data management, information sharing and governance systems. These things can make the circular economy project more accurate and open, so that the land can be better used and the progress of environmental protection can be promoted. On the other hand, cities with weak digital ability often find it difficult to allocate resources well and implement policies well, which makes the overall effect of these measures worse.

4.6.3. Regional Heterogeneity

Given China’s substantial regional variation in economic development, resource endowments, and administrative capacity, this study further divides the sample into eastern, central, and western cities according to the official regional classification of the National Bureau of Statistics. The estimation results, reported in column (3) of Table 7, show that the coefficient of the NCEDC variable remains significantly positive across regions, indicating that the policy consistently enhances UL-GTFP nationwide. However, the magnitude of the effect differs noticeably: it is most pronounced in the eastern region, moderate in the central region, and relatively weaker in the western region. This pattern reflects disparities in industrial upgrading capacity, marketization level, and institutional effectiveness. In particular, eastern cities—characterized by stronger openness, industrial diversity, and technological capability—are better positioned to leverage circular economy initiatives, while cities in western China, constrained by limited industrial foundations and weaker governance capacity, experience slower policy diffusion. These findings highlight the importance of regionally adaptive policy strategies that align circular economy promotion with local economic and institutional realities.

5. Further Analysis: Spatial Effects of Innovation Policies

The double difference model needs to follow the individual treatment effect stability assumption, but considering the innovative city pilot policy has strong external characteristics, the policy intervention effect on UL-GUFP may have certain spillover effects, so on the basis of Equation (1), the spatial model and the double difference model are organically combined to construct the following spatial double difference model [49]:
  y i , t = ϕ 0 + ρ W y i , t + ϕ 1 W I p c i , t + ϕ 2 I p c i , t + ϕ 3 W X i , t + ϕ n X i , t + μ i + ε i , t
where W represents the three-space weight matrix. We use the geo-economic distance weight matrix (W3), whose element w i j is the product of the reciprocal of the nearest road mileage between the provincial capital of region i and the provincial capital of region j and the share of GDP per capita of region i in the GDP per capita of all regions; ρ and ϕ 1 represent the regression coefficients of the spatial autocorrelation coefficient of green development and the spatial lag term of innovation policy, respectively, and the other variables are interpreted in the same way as Equation (1).
We used the SDM model to develop tests for spatial effects. Given that the point estimation regression results may have analytical bias and cannot demonstrate the biased regression coefficients, the spatial effects are decomposed using the partial differentiation method. At the same time, the geographic and economic distance matrix was used as the weight matrix to analyse the spatial spillover effects of innovation policies on UL-GTFP, and the results are presented in Table 8. As can be seen from the table, the coefficients of the direct effect of innovation policies on the UL-GTFP are significantly positive, indicating that innovation policies can promote urban green development. In addition, there is a significant spillover effect of innovation policy, i.e., the estimated coefficients of the spatial spillover effect of innovation policy on UL-GTFP are all significantly positive, indicating that the enabling effect of innovation policy on urban green development can be diffused from this region to the neighbouring regions.

6. Conclusions

This study deepens the understanding of how circular economy policies can reshape urban land use under environmental and resource constraints. Using a multi-period DID framework and multiple robustness checks—including event-study, placebo, SYS-GMM, PSM-DID, and spatial estimation techniques—it provides systematic evidence that the National Circular Economy Demonstration City (NCEDC) policy significantly improves urban land green total factor productivity (UL-GTFP). The effect gradually emerges after policy implementation and remains stable over time, demonstrating the long-term effectiveness of institutional reforms aimed at promoting sustainable urban development.
The analysis further reveals that the policy operates through three interrelated mechanisms. By enhancing the efficiency of resource allocation, it mitigates factor mismatches and promotes more efficient land utilization. Through industrial restructuring, it accelerates the shift from land- and resource-dependent industries to technology- and knowledge-intensive sectors. By advancing market-oriented reforms, it improves institutional quality and creates a more transparent and competitive business environment. In addition, the results show clear heterogeneity and spatial spillovers: cities with larger land areas and stronger digital infrastructure exhibit stronger policy effects, and benefits extend beyond pilot areas through channels such as technological diffusion and intercity collaboration.
These findings carry several practical implications for urban policy. First, integrating NCEDC initiatives into city planning should prioritize the renewal of inefficient industrial land, encourage mixed-use redevelopment, and promote compact, transit-oriented urban forms. Second, local governments should link circular economy objectives with institutional reforms—such as transparent land auctions, green performance-based fiscal incentives, and data-driven environmental monitoring—to reinforce market efficiency and accountability. Third, differentiated regional strategies are essential: eastern cities can focus on green innovation and service-oriented redevelopment; central cities should strengthen industrial upgrading and energy efficiency; western cities need targeted fiscal transfers, green finance support, and technical assistance to build capacity for implementation. Finally, intercity cooperation—through regional recycling networks, shared digital platforms, and joint investment in green infrastructure—can expand policy spillovers and improve collective sustainability outcomes.
Naturally, this study has some limitations. The use of city-level data restricts its ability to track firm-level or intra-city land reallocation processes. Future research could employ microdata to analyze these internal adjustments and explore the interaction between NCEDC and other reforms, such as carbon trading schemes, land quota exchanges, or digital governance pilots.
Overall, the findings demonstrate that circular-economy-oriented urban governance offers a practical and sustainable pathway for improving land-use efficiency and promoting high-quality, low-carbon urban transformation in China’s stock-adjustment era. Tailoring circular economy actions to local and regional conditions will be key to achieving balanced and enduring policy outcomes.

Author Contributions

Conceptualization, D.L. and C.L.; writing—original draft preparation, C.L.; writing—review and editing, Y.J.; supervision, Y.J. All authors have read and agreed to the published version of the manuscript.

Funding

This research received no external funding.

Institutional Review Board Statement

Not applicable.

Informed Consent Statement

Not applicable.

Data Availability Statement

The data that support the findings of this study are available from the corresponding author upon reasonable request.

Conflicts of Interest

The authors declare no conflicts of interest.

References

  1. de Oliveira, J.A.P.; Doll, C.N.H.; Balaban, O.; Jiang, P.; Dreyfus, M.; Suwa, A.; Moreno-Peñaranda, R.; Dirgahayani, P. Green economy and governance in cities: Assessing good governance in key urban economic processes. J. Clean. Prod. 2013, 58, 138–152. [Google Scholar] [CrossRef]
  2. Marzani, G.; Tondelli, S.; Kuma, Y.; Cruz Rios, F.; Hu, R.; Bock, T.; Linner, T. Embedding Circular Economy in the Construction Sector Policy Framework: Experiences from EU, U.S., and Japan for Better Future Cities. Smart Cities 2025, 8, 48. [Google Scholar] [CrossRef]
  3. Pan, W.; Wang, J.; Lu, Z.; Liu, Y.; Li, Y. High-quality development in China: Measurement system, spatial pattern, and improvement paths. Habitat Int. 2021, 118, 102458. [Google Scholar] [CrossRef]
  4. Feng, C.; Zhang, H.; Xiao, L.; Guo, Y. Land use change and its driving factors in the rural–urban fringe of Beijing: A Production–Living–Ecological perspective. Land 2022, 11, 314. [Google Scholar] [CrossRef]
  5. Pow, C.P.; Neo, H. Seeing red over green: Contesting urban sustainabilities in China. Urban Stud. 2013, 50, 2256–2274. [Google Scholar] [CrossRef]
  6. De Mattos, C.A.; De Albuquerque, T.L.M. Enabling Factors and Strategies for the Transition Toward a Circular Economy (CE). Sustainability 2018, 10, 4628. [Google Scholar] [CrossRef]
  7. Ness, D. Sustainable urban infrastructure in China: Towards a Factor 10 improvement in resource productivity through integrated infrastructure system. Int. J. Sustain. Dev. World Ecol. 2008, 15, 288–301. [Google Scholar] [CrossRef]
  8. Alnafrah, I.; Alqararah, K.; AlJaradin, M. From Linear to Circular: Evaluating the Effects of Circular Economy on Sustainable Development Progress in the EU Economies. J. Environ. Manag. 2025, 382, 125383. [Google Scholar] [CrossRef]
  9. Mathews, J.A.; Tan, H. Circular economy: Lessons from China. Nature 2016, 531, 440–442. [Google Scholar] [CrossRef]
  10. Pesce, M.; Tamai, I.; Guo, D.; Critto, A.; Brombal, D.; Wang, X.; Cheng, H.; Marcomini, A. Circular Economy in China: Translating Principles into Practice. Sustainability 2020, 12, 832. [Google Scholar] [CrossRef]
  11. Geng, Y.; Zhu, Q.; Doberstein, B.; Fujita, T. Implementing China’s circular economy concept at the regional level: A review of progress in Dalian, China. Waste Manag. 2009, 29, 996–1002. [Google Scholar] [CrossRef]
  12. Zhu, Y.; Mao, C.; Jia, Q.; Barnes, S.J.; Yao, Q. Building Better Cities: Evaluating the Effect of Circular Economy City Construction on Air Quality via a Quasi–Natural Experiment. J. Environ. Public Health 2022, 1, 3151072. [Google Scholar] [CrossRef] [PubMed]
  13. Shen, H.; Liu, Y. Can Circular Economy Legislation Promote Pollution Reduction? Evidence from Urban Mining Pilot Cities in China. Sustainability 2022, 14, 14700. [Google Scholar] [CrossRef]
  14. Bleischwitz, R.; Yang, M.; Huang, B.; Xu, X.; Zhou, J.; McDowall, W.; Andrews, S.P.; Liu, Z.; Yong, G. The circular economy in China: Achievements, challenges and potential implications for decarbonisation. Resour. Conserv. Recycl. 2022, 183, 106350. [Google Scholar] [CrossRef]
  15. Tan, S.; Hu, B.; Kuang, B.; Zhou, M. Regional differences and dynamic evolution of urban land green use efficiency within the Yangtze River Delta, China. Land Use Policy 2021, 106, 105449. [Google Scholar] [CrossRef]
  16. Zhang, L.; Yu, Y.; Chen, Y. The spatial-temporal evolution characteristics and driving factors of the green utilization efficiency of urban land in China. Front. Environ. Sci. 2022, 10, 955982. [Google Scholar] [CrossRef]
  17. Yang, L.; Ouyang, H.; Fang, K.; Ye, L.; Zhang, J. Evaluation of regional environmental efficiencies in China based on super-efficiency-DEA. Ecol. Indic. 2015, 51, 13–19. [Google Scholar] [CrossRef]
  18. Ma, D.; Zhang, J.; An, B.; Guo, Z.; Zhang, F.; Yan, Y.; Peng, G. Research on urban land green use efficiency and influencing factors based on DEA and ESTDA models: Taking 284 cities in China as an example. Ecol. Indic. 2024, 160, 111824. [Google Scholar] [CrossRef]
  19. Yu, L.; Liu, K. Land Green Utilization Efficiency and Its Driving Mechanisms in the Zhengzhou Metropolitan Area. Sustainability 2024, 16, 5447. [Google Scholar] [CrossRef]
  20. Xu, W.; Guo, J.; Zhou, J. Impact of digital governance on the green utilization efficiency of urban land. Land Use Policy 2025, 153, 107539. [Google Scholar] [CrossRef]
  21. Wang, F.; Zhang, H.; Zhou, J. Impact of Green Finance on Chinese Urban Land Green Use Efficiency: An Empirical Study Based on a Quasinatural Experiment. Land 2025, 14, 332. [Google Scholar] [CrossRef]
  22. Fan, Y. Face recognition algorithm of sprinters based on sliding data camera measurement. Int. J. Reason. Based Intell. Syst. 2023, 15, 79–85. [Google Scholar] [CrossRef]
  23. D’Adamo, I.; Daraio, C.; Di Leo, S.; Gastaldi, M.; Rossi, E.N. Driving EU sustainability: Promoting the circular economy through municipal waste efficiency. Sustain. Prod. Consum. 2024, 50, 462–474. [Google Scholar] [CrossRef]
  24. Akhtar, P.; Ghouri, A.M.; Ashraf, A.; Lim, J.J.; Khan, N.R.; Ma, S. Smart product platforming powered by AI and generative AI: Personalization for the circular economy. Int. J. Prod. Econ. 2024, 273, 109283. [Google Scholar] [CrossRef]
  25. Xiao, D. Evaluating and prioritizing strategies to reduce carbon emissions in the circular economy for environmental sustainability. J. Environ. Manag. 2025, 373, 123446. [Google Scholar] [CrossRef]
  26. Nurgaliyeva, K.O.; Amirova, A.U.; Nurtazinova, A.S. The green economy in market-oriented countries: The case of Kazakhstan. J. Environ. Manag. Tour. 2018, 9, 1019–1029. Available online: https://www.ceeol.com/search/article-detail?id=727989#page=37 (accessed on 14 September 2025). [CrossRef]
  27. Ambec, S.; Cohen, M.A.; Elgie, S.; Lanoie, P. The Porter hypothesis at 20: Can environmental regulation enhance innovation and competitiveness? Rev. Environ. Econ. Policy 2013, 7, 2–22. [Google Scholar] [CrossRef]
  28. Hidalgo, C.A. Economic complexity theory and applications. Nat. Rev. Phys. 2021, 3, 92–113. [Google Scholar] [CrossRef]
  29. Krishnan, R.; Geyskens, I.; Steenkamp, J.-B.E.M. The effectiveness of contractual and trust-based governance in strategic alliances under behavioral and environmental uncertainty. Strateg. Manag. J. 2016, 37, 2521–2542. [Google Scholar] [CrossRef]
  30. Commons, J.R. Institutional economics. Am. Econ. Rev. 1931, 21, 648–657. Available online: https://www.jstor.org/stable/1807784 (accessed on 14 September 2025).
  31. Hurwicz, L. The design of mechanisms for resource allocation. Am. Econ. Rev. 1973, 63, 1–30. Available online: https://www.jstor.org/stable/1817047 (accessed on 14 September 2025).
  32. Wang, G.; Cheng, K.; Luo, Y.; Salman, M. Heterogeneous environmental regulations and green economic efficiency in China: The mediating role of industrial structure. Environ. Sci. Pollut. Res. 2022, 29, 63423–63443. [Google Scholar] [CrossRef] [PubMed]
  33. Qi, G.; Wang, Z.; Wang, Z.; Wei, L. Has industrial upgrading improved air pollution?—Evidence from China’s digital economy. Sustainability 2022, 14, 8967. [Google Scholar] [CrossRef]
  34. Zhang, H.; Nie, S.; Wan, L. The Impact of the Convergence of Advanced Manufacturing and Modern Services on Green Innovation Efficiency. Sustainability 2025, 17, 492. [Google Scholar] [CrossRef]
  35. Liu, T.; Cao, G.; Yan, Y.; Wang, R.Y. Urban land marketization in China: Central policy, local initiative, and market mechanism. Land Use Policy 2016, 57, 265–276. [Google Scholar] [CrossRef]
  36. Baron, R.M.; Kenny, D.A. The Moderator–Mediator Variable Distinction in Social Psychological Research: Conceptual, Strategic, and Statistical Considerations. J. Personal. Soc. Psychol. 1986, 51, 1173–1182. [Google Scholar] [CrossRef]
  37. Tian, M.; Hong, M.; Wang, J. Land resources, market-oriented reform and high-quality agricultural development. Econ. Change Restruct. 2023, 56, 4165–4197. [Google Scholar] [CrossRef]
  38. Zhang, H.; Song, Y.; Zhang, M.; Duan, Y. Land use efficiency and energy transition in Chinese cities: A cluster-frontier super-efficiency SBM-based analytical approach. Energy 2024, 304, 132049. [Google Scholar] [CrossRef]
  39. Jiang, H. Spatial–temporal differences of industrial land use efficiency and its influencing factors for China’s central region: Analyzed by SBM model. Environ. Technol. Innov. 2021, 22, 101489. [Google Scholar] [CrossRef]
  40. Xu, C.; Zhu, Q.; Lee, C.-C. Two birds with one stone: Could China’s smart city pilot promote energy efficiency and energy equality? J. Clean. Prod. 2025, 486, 144592. [Google Scholar] [CrossRef]
  41. Li, L.; Gan, Y.; Bi, S.; Fu, H. Substantive or strategic? Unveiling the green innovation effects of pilot policy promoting the integration of technology and finance. Int. Rev. Financ. Anal. 2025, 97, 103781. [Google Scholar] [CrossRef]
  42. Chen, S.; Dong, S.; Huang, Y. Government digital governance and urban green economic efficiency in China. J. Environ. Manag. 2025, 392, 126686. [Google Scholar] [CrossRef]
  43. Zhang, X.; Tang, D.; Cheng, X. The inverted U-shaped relationship between judicial development and economic growth: Evidence from China. Humanit. Soc. Sci. Commun. 2025, 12, 1–12. [Google Scholar] [CrossRef]
  44. Zhu, Y.; Li, C.; Feng, J. The protected areas system policy enhances habitat quality conservation effectiveness in Dongting Lake Eco-Economic Zone. J. Clean. Prod. 2025, 504, 145425. [Google Scholar] [CrossRef]
  45. Bai, J.; Liu, Y. Can outward foreign direct investment improve resource misallocation in China? China Ind. Econ. 2018, 55, 60–78. [Google Scholar] [CrossRef]
  46. Aoki, S. A simple accounting framework for the effect of resource misallocation on aggregate productivity. J. Jpn. Int. Economies. 2012, 26, 473–494. [Google Scholar] [CrossRef]
  47. Cao, C.; Su, Y. Transportation infrastructure and regional resource allocation. Cities 2024, 155, 105433. [Google Scholar] [CrossRef]
  48. Fan, G.; Wang, X.; Zhang, L. Annual report 2000: Marketization index for China’s provinces. China World Econ. 2001, 5, 1–12. Available online: https://cerdi.org/uploads/sfCmsContent/html/192/Fangang.pdf (accessed on 14 September 2025).
  49. Han, H.; Gu, R.; Yang, Y. Impacts of low-carbon city pilot policy on ecological well-being performance across Chinese cities: A spatial difference-in-difference analysis. Sustain. Cities Soc. 2025, 118, 105864. [Google Scholar] [CrossRef]
Figure 1. Three batches of pilot cities.
Figure 1. Three batches of pilot cities.
Land 14 02268 g001
Figure 2. Parallel trend test.
Figure 2. Parallel trend test.
Land 14 02268 g002
Figure 3. Placebo test.
Figure 3. Placebo test.
Land 14 02268 g003
Table 1. Descriptive statistics of variables.
Table 1. Descriptive statistics of variables.
VariablesNMeanp50SDMinMax
UL-GTFP48281.2617.9881.1830.04136.47
NECDC48283.75800.48401
Lngdp48280.0870.0870.2540.8000.972
Urban482810.30010.3020.7927.66013.241
Fin48280.5000.4880.1720.1121.001
Open48280.0200.0210.0180.0050.094
Internet48282.7892.7701.5940.4938.578
Inv48284.6884.6972.0092.17913.070
Er48284.3084.3170.5062.5636.122
Table 2. Baseline estimation results.
Table 2. Baseline estimation results.
(1)(2)
VariablesUL-GTFPUL-GTFP
NECDC4.768 **4.734 **
(2.392)(2.410)
Constant1.201 ***−1.515
(48.474)(−0.584)
Controls FENoYes
id FEYesYes
year FEYesYes
N48284828
R20.5120.516
Note: **, and *** indicate significance levels of 5%, and 1%, respectively, clustered at the city level, as in the following tables.
Table 3. SYS-GMM estimation results.
Table 3. SYS-GMM estimation results.
Model
NCEDC0.0785 ***
(0.0269)
L.UL-GTFP0.2587 *
(0.05550)
Constant1.7430 ***
(0.2358)
Controls FEYes
City FEYes
Year FEYes
AR(1)0.001
AR(2)0.863
Sargan test0.466
N4828
Note: * and *** indicate significance levels of 10% and 1%, respectively, clustered at the city level, as in the following tables.
Table 4. PSM test results.
Table 4. PSM test results.
(1)(2)
nearest neighbour matchingnuclear matching
UL-GTFPUL-GTFP
NECDC0.0245 *0.0217 *
(0.0068)(0.0059)
Constant7.8466 ***8.0444 ***
(0.0829)(0.1577)
Controls FEYesYes
City FEYesYes
Year FEYesYes
N48281728
R20.96270.9654
Note: * and *** indicate significance levels of 10% and 1%, respectively, clustered at the city level, as in the following tables.
Table 5. Robustness test results.
Table 5. Robustness test results.
(1)(2)(3)
Substitution of variablesHigh-dimensional fixationTime trend
UL-GTFPUL-GTFPUL-GTFP
NECDC0.0071 ***0.0035 ***0.0028 ***
(0.0012)(0.0005)(0.0009)
Constant1.7554 ***7.8531 ***7.8047 ***
(0.0130)(0.1023)(0.1096)
Controls FEYesYesYes
City FEYesYesYes
Year FEYesYesYes
Province × Year FENoYesNo
Time TrendNoNoYes
N482848284828
R20.96980.96350.9624
Note: *** indicate significance levels of 1%, respectively, clustered at the city level, as in the following tables.
Table 6. Mechanism test results.
Table 6. Mechanism test results.
(1)(2)(3)
RaeIsuIem
NECDC−0.0796 ***0.0025 ***0.0078 ***
(0.0092)(0.0008)(0.0024)
Constant4.2832 ***−0.00940.9635 ***
(0.7356)(0.0095)(0.0296)
Controls FEYesYesYes
City FEYesYesYes
Year FEYesYesYes
N482848284828
R20.76290.88170.9581
Note: *** indicate significance levels of 1%, respectively, clustered at the city level, as in the following tables.
Table 7. Results of heterogeneity analysis.
Table 7. Results of heterogeneity analysis.
(1)(2)(3)
UL-GTFPUL-GTFPEasternCentralWestern
NECDC0.0075 ***0.0095 **9.668 ***0.688 ***4.772 ***
(0.0011)(0.0043)(0.376)(0.122)(0.202)
Land × NECDC0.0035 *
(0.0017)
Digital × NECDC 0.0058 ***
(0.0021)
Land0.0026
(0.0054)
Digital 0.0601 ***
(0.0050)
Constant7.8659 ***7.8470 ***−3.3673.724 ***−0.929
(0.0824)(0.0829)(3.938)(1.165)(2.684)
Controls FEYesYesYesYesYes
City FEYesYesYesYesYes
Year FEYesYesYesYesYes
N48284828167115721584
R20.96270.96270.5550.7560.634
Note: *, **, and *** indicate significance levels of 10%, 5%, and 1%, respectively, clustered at the city level, as in the following tables.
Table 8. Spatial effects test.
Table 8. Spatial effects test.
NECDC
Direct effect0.0034 ***
(0.0007)
Indirect effect0.0013 ***
(0.0004)
Aggregate effect0.0047 ***
(0.0011)
Log_L1284.154
R20.832
N4828
Note: *** indicate significance levels of 1%, respectively, clustered at the city level, as in the following tables.
Disclaimer/Publisher’s Note: The statements, opinions and data contained in all publications are solely those of the individual author(s) and contributor(s) and not of MDPI and/or the editor(s). MDPI and/or the editor(s) disclaim responsibility for any injury to people or property resulting from any ideas, methods, instructions or products referred to in the content.

Share and Cite

MDPI and ACS Style

Li, D.; Liu, C.; Jiao, Y. Circular Economy and Urban Land Green Total Factor Productivity: Evidence from Chinese Prefecture-Level Cities. Land 2025, 14, 2268. https://doi.org/10.3390/land14112268

AMA Style

Li D, Liu C, Jiao Y. Circular Economy and Urban Land Green Total Factor Productivity: Evidence from Chinese Prefecture-Level Cities. Land. 2025; 14(11):2268. https://doi.org/10.3390/land14112268

Chicago/Turabian Style

Li, Dong, Chong Liu, and Yan Jiao. 2025. "Circular Economy and Urban Land Green Total Factor Productivity: Evidence from Chinese Prefecture-Level Cities" Land 14, no. 11: 2268. https://doi.org/10.3390/land14112268

APA Style

Li, D., Liu, C., & Jiao, Y. (2025). Circular Economy and Urban Land Green Total Factor Productivity: Evidence from Chinese Prefecture-Level Cities. Land, 14(11), 2268. https://doi.org/10.3390/land14112268

Note that from the first issue of 2016, this journal uses article numbers instead of page numbers. See further details here.

Article Metrics

Back to TopTop