Cultural-Ecological Health Assessment of Island Tourism Using a Pressure–State–Response Entropy Method: Evidence from Weishan Island, China
Abstract
1. Introduction
1.1. Research Background and Problem Statement
1.2. Research Status and Deficiencies
- RQ1
- What is the current level of cultural–ecological health in Weishan Island’s villages under tourism development?
- RQ2
- How do Pressure, State, and Response subsystems interact and differ across village types?
- RQ3
- What are the main obstacle factors affecting cultural–ecological health, and how can governance improve system resilience?
- (1)
- The integration of the PSR framework with the entropy weight method to evaluate cultural-ecological health in lake-island tourism areas, which has not been systematically applied in previous research.
- (2)
- A novel case study of Weishan Island Town, which offers insights into the specific challenges of lake-island tourism regions.
- (3)
- The application of a comprehensive, multidimensional evaluation system that considers both ecological and cultural factors, providing a more holistic assessment of cultural-ecological health.
1.3. Research Objectives and Innovations
- (1)
- To clarify the pressure sources, current characteristics, and response deficiencies of cultural-ecological health in Weishan Island Town;
- (2)
- To reveal the specific manifestations, obstacle factors, and potential risks of cultural-ecological systems in typical villages;
- (3)
- To propose cultural-ecological conservation pathways and strategies in line with the characteristics of lake-island tourism areas, thereby providing both theoretical and practical references for balancing tourism development and cultural-ecological protection.
2. Materials and Methods
2.1. Study Area Overview
2.2. Construction of the Evaluation Indicator System
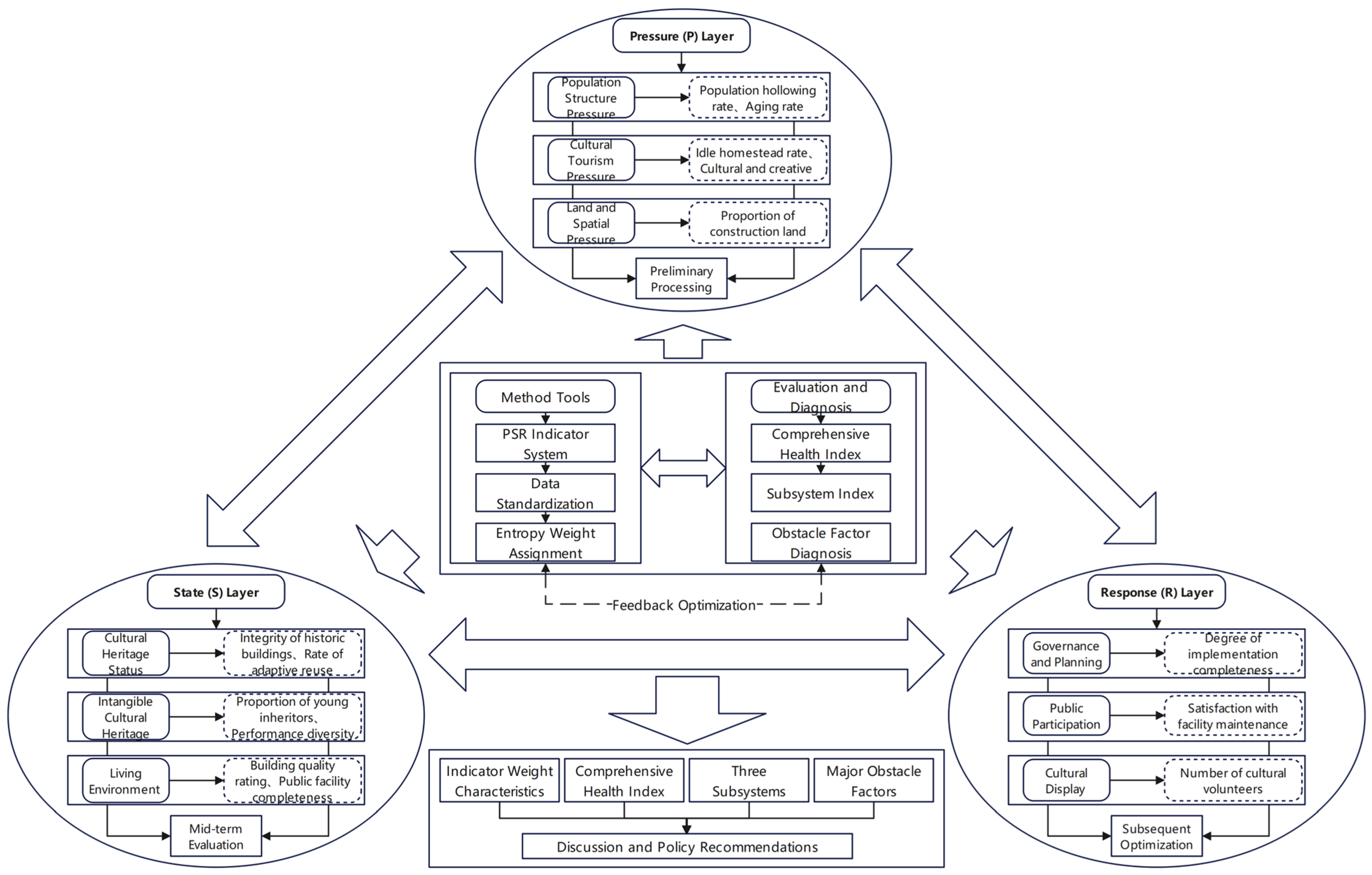
2.2.1. Conceptual Framework and Theoretical Basis
- (1)
- Pressure (P): external drivers or stressors induced by environmental change or human activities, such as population mobility, tourism intensity, and land-use transformation;
- (2)
- State (S): the condition of the system under pressure, including the conservation status of cultural heritage, cultural vitality, and socio-economic structure;
- (3)
- Response (R): the feedback measures taken by communities or governments through governance mechanisms, planning policies, and public participation to mitigate pressure and improve system resilience.
2.2.2. Structure of the Indicator System
- (1)
- Scientific validity and systematic coverage: indicators should capture the main processes of cultural-ecological health and highlight the causal logic of pressure, state, and response;
- (2)
- Data availability and comparability: preference is given to indicators measurable through household surveys, fieldwork, statistical yearbooks, and departmental datasets, ensuring feasibility of data collection;
- (3)
- Hierarchical logic and representativeness: primary dimensions represent overall categories, secondary elements specify key aspects, and tertiary indicators provide operational metrics;
- (4)
- Positive and negative orientation: indicators are classified as either positive (higher values indicate healthier systems) or negative (higher values indicate greater risks), thereby ensuring rationality in the computation results.
2.3. Data Sources and Research Methods
2.4. Entropy Weight Method and Calculation Procedures
- (1)
- Indicator standardization
- (2)
- Proportion and entropy calculation
- (3)
- Determination of weights
- (4)
- Comprehensive evaluation score
2.5. Cultural-Ecological Health Diagnostic Model
2.5.1. Health Index (HI) Model
2.5.2. Obstacle Degree Model (ODM)
- (1)
- Contribution rate:
- (2)
- Deviation degree:
- (3)
- Obstacle degree:
2.5.3. Classification Standards of Comprehensive Health Levels
3. Results
3.1. Characteristics of Indicator Weights
3.2. Comprehensive Health Index and Level Classification
3.3. Comparison of PSR Dimensions
3.4. Major Obstacle Factors
3.5. Summary
- (1)
- The distribution of indicator weights shows that “soft indicators,” such as villagers’ subjective perceptions, cultural facility maintenance, and youth inheritance, play a central role in the comprehensive evaluation system, whereas some “hard indicators,” such as land use and landscape satisfaction, exhibit relatively weak differentiation.
- (2)
- The comprehensive health indices reveal significant inter-village disparities. Daguan Village achieved the highest overall level, while Xiaolizhuang Village ranked the lowest, highlighting a spatial gradient pattern in cultural-ecological development.
- (3)
- Subsystem analysis further reveals each village’s strengths and weaknesses. Daguan Village demonstrates advantages in the Response dimension; Gounan Village relies heavily on cultural resources but suffers from insufficient governance; Lümeng Village faces excessive pressure with limited governance capacity; and Xiaolizhuang Village falls into a “dual-low” dilemma in both State and Response dimensions.
- (4)
- Obstacle factor analysis demonstrates that cultural facility maintenance, community participation, and insufficient youth inheritance are common bottlenecks across the villages, representing the key areas constraining the sustainable development of cultural ecology.
4. Discussion
4.1. Tourism Development and Cultural-Ecological Risks
4.2. Cultural Inheritance and Community Participation
4.3. Governance Differences and Pathways
4.4. Implications for Rural Revitalization
5. Conclusions
5.1. Major Findings
- (1)
- The weight distribution highlighted the critical role of soft indicators, such as facility maintenance satisfaction (R5 = 0.0776), number of volunteers (R7 = 0.0622), and proportion of young inheritors (S5 = 0.0575). These indicators ranked highest in weight, showing that cultural-ecological health relies heavily on the endogenous driving forces of community participation and cultural transmission, rather than only on material or spatial factors.
- (2)
- The comprehensive health index revealed clear spatial differentiation among the four villages. Daguan Village achieved the highest overall level (HI = 0.750), while Xiaolizhuang Village ranked the lowest (HI = 0.160), forming a pronounced gradient pattern of “gateway villages leading—resource-based villages following—traditional villages lagging”. This differentiation reflects uneven development outcomes under tourism influences, consistent with the subsystem index comparison.
- (3)
- Subsystem analysis showed that governance response is the decisive factor distinguishing villages. Daguan Village scored the highest in the Response subsystem (R = 1.000), indicating strong governance capacity and collective action, whereas Xiaolizhuang Village fell into a “dual-low” dilemma with both State (0.022) and Response (0.022) indicators at the lowest levels. These findings confirm that institutional response capacity directly shapes cultural-ecological resilience.
- (4)
- Obstacle factor diagnosis revealed common bottlenecks across the villages. Cultural facility maintenance (R5), youth inheritance participation (S5), and villager engagement (R7) repeatedly appeared as top obstacle contributors (e.g., 23.0% in Daguan, 14.5% in Gounan, 13.2% in Lümeng), indicating that despite differences in tourism development stages, long-term cultural vitality remains constrained by weak inheritance mechanisms and limited public participation.
5.2. Theoretical and Practical Implications
5.3. Limitations and Future Directions
Author Contributions
Funding
Data Availability Statement
Conflicts of Interest
References
- Fish, R.; Church, A.; Winter, M. Conceptualising cultural ecosystem services: A novel framework for research and critical engagement. Ecosyst. Serv. 2016, 21, 208–217. [Google Scholar] [CrossRef]
- Yang, L.; Cao, K. Cultural ecosystem services research progress and future prospects: A review. Sustainability 2022, 14, 11845. [Google Scholar] [CrossRef]
- Pan, Y.; Qu, Y. Cultural ecosystem services in land use/land cover change: A literature review and prospects for future research. Land 2024, 13, 2027. [Google Scholar] [CrossRef]
- Ao, M.; Li, K.X.; Yue, C. Exploration and practice of health tourism planning based on ecological–cultural integration: A case study of Qihuang Eco-Cultural Scenic Area. Tour. Plan. Des. 2022, 1, 132–139. [Google Scholar]
- Zheng, J. Research on the Evaluation Method of Traditional Village Spatial Pattern Based on Ecological and Cultural Health Theory. Master’s Thesis, Hunan University, Changsha, China, 2019. [Google Scholar]
- Tao, H.; Tang, J.; Sun, Y.H. Resilience evolution and value reconstruction of agricultural cultural heritage from a socio-ecological perspective: A case study of Wangjinzhuang Village, Handan, Hebei Province. J. Nat. Resour. 2025, 40, 2316–2333. [Google Scholar]
- Bai, W.D. Study on the win–win mechanism of traditional village cultural heritage protection and tourism development: Promoting synergy between cultural heritage protection and rural governance. Archit. J. 2024, 12, 118–119. [Google Scholar]
- Zheng, C.H.; Xie, M.Y.; Hu, X.Q.; Xiao, L.; Xi, X.S. Application of intangible cultural heritage in rural spatial construction under the perspective of multi-stakeholder collaboration: A case study of rural construction projects in Henan. Decoration 2024, 1, 34–41. [Google Scholar]
- Zhang, X.L. Exploration of rural planning and governance path in the new era: Review of Research on Rural Planning and Governance under the Rural Revitalization Strategy in the New Era. Mod. Urban Res. 2023, 12, 139–140. [Google Scholar]
- Li, B.H.; Li, X.; Wang, S.; Dou, Y.D. Transformation and development of traditional village living environment under the perspective of rural revitalization. J. Hunan Norm. Univ. Nat. Sci. 2022, 45(01), 1–10. [Google Scholar]
- Zhang, J. The “conservation” and “renewal” of rural cultural heritage protection under rural revitalization—Also on the interpretation of rural development system in 40 years of reform and opening up. Planners 2018, 34, 26–31. [Google Scholar]
- Li, T.X. Research on the Planning and Design of Rural Ecotourism Landscape Based on Eco-Village Theory. Master’s Thesis, Soochow University, Suzhou, China, 2020. [Google Scholar]
- Xu, B.X.; Wang, P.L.; Wang, Q.H.; Wang, B.; Gao, F.; Zhao, X.Y. Research progress and prospects of urban habitat sustainable development evaluation towards SDGs. J. West Hum. Settl. Environ. 2025, 40, 41–50. [Google Scholar]
- Zhao, Y.; Han, Z.; Zhang, C.; Wang, Y.; Zhong, J.; Gao, M. Coastal cultural ecosystem services: A bridge between the natural ecosystem and social ecosystem for sustainable development. Land 2024, 13, 1352. [Google Scholar] [CrossRef]
- Lin, X.; Shen, Z.; Teng, X.; Mao, Q. Cultural routes as cultural tourism products for heritage conservation and regional development: A systematic review. Heritage 2024, 7, 2399–2425. [Google Scholar] [CrossRef]
- Hariram, N.P.; Mekha, K.B.; Suganthan, V.; Sudhakar, K. Sustainalism: An integrated socio-economic-environmental model to address sustainable development and sustainability. Sustainability 2023, 15, 10682. [Google Scholar] [CrossRef]
- El Archi, Y.; Benbba, B.; Nizamatdinova, Z.; Issakov, Y.; Vargáné, G.I.; Dávid, L.D. Systematic literature review analysing smart tourism destinations in context of sustainable development: Current applications and future directions. Sustainability 2023, 15, 5086. [Google Scholar] [CrossRef]
- Chen, P.; Kong, X. Tourism-led commodification of place and rural transformation development: A case study of Xixinan Village, Huangshan, China. Land 2021, 10, 694. [Google Scholar] [CrossRef]
- Zuo, D.; Li, C.; Lin, M.; Chen, P.; Kong, X. Tourism, residents agent practice and traditional residential landscapes at a cultural heritage site: The case study of Hongcun Village, China. Sustainability 2022, 14, 4423. [Google Scholar] [CrossRef]
- Tan, H.M.; Peng, B.; Li, B.Y. Study on spatial distribution and landscape morphology of traditional villages in Xiushui River Basin, Poyang Lake Area, Jiangxi Province. Archit. Cult. 2023, 10, 86–88. [Google Scholar]
- Fan, J.Z. Study on the Morphology of Traditional Villages Based on Environmental Adaptability. Master’s Thesis, Southeast University, Nanjing, China, 2023. [Google Scholar]
- Huang, J.F.; Chen, M.X. Transformation logic and mechanism of resilient villages from the perspective of human–land relationship reconstruction. Geogr. Res. 2025, 44, 1826–1842. [Google Scholar]
- Xie, W.H.; Li, J.J.; Wang, X.; Shao, Y.L.; Zuo, J.Y.; Wu, J.L. Evaluation of resilience of tourism villages based on the “people–industry–land” perspective: A case study of Ma’ershan Village, Zhangjiajie City. Urban Archit. 2024, 21, 128–136. [Google Scholar]
- Li, Y.F. Comprehensive Evaluation and Promotion Strategy of Rural Resilience at the Village Scale. Master’s Thesis, Anhui Agricultural University, Hefei, China, 2024. [Google Scholar]
- He, Y.B.; Yang, Y.R.; Guo, Y.H.; Du, Y.Q.; Qi, J.Q. Evolution process and mechanism of cultural landscape resilience in tourism-oriented traditional villages: A case study of Luxiang Ancient Village, Suzhou. Hum. Geogr. 2025, 40, 128–137. [Google Scholar]
- Peterson, R.R. Over the Caribbean top: Community well-being and over-tourism in small island tourism economies. Int. J. Community Well-Being 2023, 6, 89–126. [Google Scholar] [CrossRef]
- Li, X.; Kim, J.S.; Lee, T.J. Collaboration for community-based cultural sustainability in island tourism development: A case in Korea. Sustainability 2021, 13, 7306. [Google Scholar] [CrossRef]
- Harbiankova, A.; Scherbina, E.; Budzevich, M. Exploring the significance of heritage preservation in enhancing the settlement system resilience. Sustainability 2023, 15, 15251. [Google Scholar] [CrossRef]
- Sun, Z.W. Research on Rural Resilience Evaluation and Promotion Strategy Based on the PSR Model. Master’s Thesis, Anhui Agricultural University, Hefei, China, 2023. [Google Scholar]
- Zhu, X.; Li, Z.L. Optimization of spatial pattern of ecological security in metropolitan fringe villages based on PSR model: A case study of Wuhan. Mod. Urban Res. 2021, 10, 118–124. [Google Scholar]
- Zhang, S.J.; Li, L.L.; Sun, H.X.; Xiao, T.Q.; Dong, D. Spatiotemporal evolution and influencing factors of rural resilience in the Anhui section of the Yangtze River Basin based on the PSR model. Acta Ecol. Sin. 2025, 13, 6231–6245. [Google Scholar]
- Xin, H.; Geng, X.L.; Li, C.W.; Zhang, Y.X.; Wang, X.R. Evaluation and analysis of urban park resilience based on the PSR model and entropy weight method: A case study of Shanghai. Fudan J. Nat. Sci. 2025, 64, 64–79. [Google Scholar]
- Zhao, Z.F.; Xia, Y.X. Cultural ecosystem health evaluation of traditional villages based on the PSR model: A case study of Mentougou District, Beijing. Small Town Constr. 2024, 42, 13–19. [Google Scholar]
- Yan, C.; Chen, J.T.; Duan, R.; Ren, W.; Lan, S.R. Construction and application of fire resilience evaluation system in historic blocks based on PSR model: A case study of Sanfang Qixiang, Fuzhou. Sci. Technol. Eng. 2021, 21, 3290–3296. [Google Scholar]
- Niu, Y.H.; Jiao, S.; Cao, T.T.; Xia, B.L.; Feng, Y.J. Multi-hazard risk assessment and planning response of cities based on PSR model. Urban Dev. Res. 2022, 29, 39–48. [Google Scholar]
- Yu, S.; Yang, L.; Song, Z.; Li, W.; Ye, Y.; Liu, B. Measurement of land ecological security in the middle and lower reaches of the Yangtze River based on the PSR model. Sustainability 2023, 15, 14098. [Google Scholar] [CrossRef]
- Das, S.; Pradhan, B.; Shit, P.K.; Alamri, A.M. Assessment of wetland ecosystem health using the Pressure–State–Response (PSR) model: A case study of Murshidabad District of West Bengal (India). Sustainability 2023, 15, 5932. [Google Scholar] [CrossRef]
- Li, Q.; Chen, S.; Zhao, R. Study on evaluation of timber security in China based on the PSR conceptual model. Forests 2020, 11, 517. [Google Scholar] [CrossRef]
- Lu, X.; Lu, J.; Yang, X.; Chen, X. Assessment of urban mobility via a Pressure–State–Response (PSR) model with the IVIF-AHP and FCE methods: A case study of Beijing, China. Sustainability 2022, 14, 3112. [Google Scholar] [CrossRef]
- Xu, M.; Li, J.; Luan, S. Regional climate change adaptation based on the PSR model—Multi-case comparative analysis on a global scale. Climate 2023, 11, 155. [Google Scholar] [CrossRef]
- Xie, X.; Zhou, G.; Yu, S. Study on rural ecological resilience measurement and optimization strategy based on PSR: A case study of Weiyuan, Gansu Province. Sustainability 2023, 15, 5462. [Google Scholar] [CrossRef]
- Zhao, Z.; Liu, C.; Chang, W.; Ren, Y. Comprehensive resilience assessment and obstacle analysis of cities based on the PSR–TOPSIS model: A case study of Jiangsu cities. Land 2025, 14, 1437. [Google Scholar] [CrossRef]
- Kubalíková, L. Cultural ecosystem services of geodiversity: A case study from Stránská skála (Brno, Czech Republic). Land 2020, 9, 105. [Google Scholar] [CrossRef]
- Wen, X.; Ming, Y.; Gao, Y.; Hu, X. Dynamic Monitoring and Analysis of Ecological Quality of Pingtan Comprehensive Experimental Zone, a New Type of Sea Island City, Based on RSEI. Sustainability 2020, 12, 21. [Google Scholar] [CrossRef]
- Xu, M. Landscape Design of Lake Island Tourism Areas from the Experiential Perspective. Master’s Thesis, Soochow University, Suzhou, China, 2022. [Google Scholar]
- Walker, K.E.; Baldwin, C.; Conroy, G.C.; Applegate, G.; Archer-Lean, C.; Arthington, A.H.; Behrendorff, L.; Gilby, B.L.; Hadwen, W.; Henderson, C.J.; et al. Ecological and Cultural Understanding as a Basis for Management of a Globally Significant Island Landscape. Coasts 2022, 2, 152–202. [Google Scholar] [CrossRef]
- Zheng, X.M. Tourism development and safety management of China’s coastal islands. Hum. Geogr. 2007, 04, 86–89. [Google Scholar]
- Tavares, D.S.; Alves, F.B.; Vásquez, I.B. The Relationship between Intangible Cultural Heritage and Urban Resilience: A Systematic Literature Review. Sustainability 2021, 13, 12921. [Google Scholar] [CrossRef]
- Aktürk, G.; Dastgerdi, A.S. Cultural Landscapes under the Threat of Climate Change: A Systematic Study of Barriers to Resilience. Sustainability 2021, 13, 9974. [Google Scholar] [CrossRef]
- Jennings, V.; Larson, L.; Yun, J. Advancing Sustainability through Urban Green Space: Cultural Ecosystem Services, Equity, and Social Determinants of Health. Int. J. Environ. Res. Public Health 2016, 13, 196. [Google Scholar] [CrossRef]
- Alomar-Garau, G.; Grimalt-Gelabert, M. Impacts of Coastal Breezes on the Environment and Human Life: The Case of Mallorca (Western Mediterranean). Coasts 2022, 2, 17–35. [Google Scholar] [CrossRef]
- Apriyanto, H.; Warseno, W.; Mukti, S.H.; Suhendra, A.; Tamtomo, T.D.; Prasetya, H.; Tukiyat, T.; Wibowo, H.; Wikaningrum, T.; Hakiki, R.; et al. Sustainability Assessment and Sustainable Management Scenario of Lake Batur in Bali, Indonesia: Insights from a Multi-Aspect Approach. Resources 2025, 14, 135. [Google Scholar] [CrossRef]
- Bai, R.; Shi, Y.; Pan, Y. Land-use classifying and identification of the production–living–ecological space of island villages—A case study of islands in the western sea area of Guangdong Province. Land 2022, 11, 705. [Google Scholar] [CrossRef]
- Liu, D. Research on Scenic Resource Survey, Evaluation and Protection of Lake-Type Scenic Spots. Master’s Thesis, Shandong Agricultural University, Taian, China, 2017. [Google Scholar]
- OECD. Core Set of Indicators for Environmental Performance Reviews; OECD Publishing: Paris, France, 1993. [Google Scholar]
- Duan, H.; Xu, N. Assessing social values for ecosystem services in rural areas based on the SolVES model: A case study from Nanjing, China. Forests 2022, 13, 1877. [Google Scholar] [CrossRef]
- Niemeijer, D.; de Groot, R. A conceptual framework for selecting environmental indicator sets. Ecol. Indic. 2008, 8, 14–25. [Google Scholar] [CrossRef]
- Weishan County Bureau of Statistics. Statistical Communiqué on the National Economic and Social Development of Weishan County 2024. Weishan County People’s Government Website, 3 April 2025. Available online: http://www.weishan.gov.cn/art/2025/4/3/art_27362_2757637.html (accessed on 29 October 2025).
- Wang, X.; Yang, Z. Application of fuzzy optimization model based on entropy weight method in atmospheric quality evaluation: A case study of Zhejiang Province, China. Sustainability 2019, 11, 2143. [Google Scholar] [CrossRef]
- Fu, S.; Zhao, L.; Qiao, Z.; Sun, T.; Sun, M.; Hao, Y.; Hu, S.; Zhang, Y. Development of ecosystem health assessment (EHA) and application method: A review. Sustainability 2021, 13, 11838. [Google Scholar] [CrossRef]
- Padua, S.; Kripa, V.; Prema, D.; Mohamed, K.S.; Jeyabaskaran, R.; Kaladharan, P.; Ratheesh, L.; Jenny, B.; Shylaja, G.; Joseph, R.V.; et al. Assessment of ecosystem health of a micro-level Ramsar coastal zone in the Vembanad Lake, Kerala, India. Environ. Monit. Assess. 2023, 195, 95. [Google Scholar] [CrossRef]
- Wu, C.-H. A study on the current impact on island tourism development under COVID-19 epidemic environment and infection risk: A case study of Penghu. Sustainability 2021, 13, 10711. [Google Scholar] [CrossRef]
- Hua, L.; Zhang, X.; Nie, Q.; Sun, F.; Tang, L. The impacts of the expansion of urban impervious surfaces on urban heat islands in a coastal city in China. Sustainability 2020, 12, 475. [Google Scholar] [CrossRef]
- Sarker, M.N.I.; Wu, M.; Alam, G.M.M.; Shouse, R.C. Livelihood vulnerability of riverine-island dwellers in the face of natural disasters in Bangladesh. Sustainability 2019, 11, 1623. [Google Scholar] [CrossRef]
- Bailey, R.; Booth-Kurpnieks, C.; Davies, K.; Delsante, I. Cultural ecology and cultural critique. Arts 2019, 8, 166. [Google Scholar] [CrossRef]
- Yan, S.M.; Wen, J.; Groway, A.; Wandel, A. Rural development strategy transmission and policy making under the guidance of sustainable development goals: A case study of EU countries. Int. Urban Plan. 2024, 39, 10–23+41. [Google Scholar]
- Yang, Z.J.; Dai, L.J.; Yu, G.W.; Wang, H.Y.; Tan, Y.X. Sustainable development evaluation of the Three Parallel Rivers region based on SDGs: A case study of Diqing. West. For. Sci. 2025, 54, 93–102. [Google Scholar]
- Chopra, S.S.; Senadheera, S.S.; Dissanayake, P.D.; Withana, P.A.; Chib, R.; Rhee, J.H.; Ok, Y.S. Navigating the challenges of environmental, social, and governance (ESG) reporting: The path to broader sustainable development. Sustainability 2024, 16, 606. [Google Scholar] [CrossRef]
- Heijman, W.; Hagelaar, G.; van der Heide, M. Rural resilience as a new development concept. In EU Bioeconomy Economics and Policies: Volume II; Dries, L., Heijman, W., Jongeneel, R., Purnhagen, K., Wesseler, J., Eds.; Palgrave Advances in Bioeconomy: Economics and Policies; Palgrave Macmillan: Cham, Switzerland, 2019; pp. 195–209. [Google Scholar]
- Säumel, I.; Reddy, S.E.; Wachtel, T. Edible city solutions—One step further to foster social resilience through enhanced socio-cultural ecosystem services in cities. Sustainability 2019, 11, 972. [Google Scholar] [CrossRef]
- Yang, M.; Jiao, M.; Zhang, J. Research on urban resilience and influencing factors of Chengdu–Chongqing economic circle. Sustainability 2022, 14, 10585. [Google Scholar] [CrossRef]
- Yan, S.Y.; Zhu, Q.; Liu, T.; Deng, Y.T. Planning response strategies based on urban ecosystem health assessment. J. West. Hum. Sett. 2018, 33, 54–59. [Google Scholar]
- Yan, L.; Wang, Y.B.; Rong, Y.; Mai, X.M. Planning strategies to enhance rural community resilience: A case study of Beigou Village, Beijing. Shanghai Urban Plan. Rev. 2023, 2, 45–51. [Google Scholar]







| Village | Main Characteristics |
|---|---|
| Shangzhuang | Adjacent to the town government seat (Yang Village); a mixed-use core integrating historical texture and new rural vitality. |
| Yang | Town administrative center and main service hub. |
| Lümeng(selected case) | Recognized as a Key Rural Tourism Village of Shandong Province (2021); features a “rural education and agritourism” model combining paddy landscapes, study-tour bases, and university–village cooperation (e.g., Tsinghua Rural Revitalization Studio). Represents the education–experience type. |
| Yao | Southern agricultural village about 2 km from the town seat. |
| Muqian | Wartime heritage base of the Railway Guerrillas with preserved historic sites and Han-tomb relics. |
| Wanzhuang | Southwest of the town; integrates aquaculture and lotus sightseeing. |
| Gounan (selected case) | Filming site of The Railway Guerrillas; develops red-heritage and folk-culture tourism (camping, fishing, homestays). Represents the multi-product cultural-tourism type. |
| Goubei | Western edge of the island; small-scale fishery settlement. |
| Xielou | Northern slope of Mount Weishan; scenic lake-hill transition zone. |
| Lizhuang (selected case) | Wetland-edge village combining Red Lotus Wetland Park with red-heritage resources; represents the red-memory and wetland conservation type. |
| Tianzhuang | Traditional inland farming village neighboring Lizhuang. |
| Lüzhuang | Western agricultural village gradually introducing small tourism activities. |
| Xiaoguan | Compact residential area 0.3 km north of the town seat; limited tourism. |
| Daguan (selected case) | Key Rural Tourism Village of Shandong (2021) near the main pier; clusters fisherman-style homestays and folk museums with strong community participation. Represents the gateway homestay economy type. |
| Xizhang’a | Eastern fringe village under early eco-tourism pilot. |
| Lizhang’a | Northern agricultural village undergoing environmental upgrading. |
| Daxizhuang | Peripheral settlement dominated by aquaculture and traditional livelihoods. |
| Village | Type and Positioning | Location Conditions | Resource Endowment | Development Model |
|---|---|---|---|---|
| Daguan Village | Gateway-type homestay development village | Adjacent to Daguan Ferry, core gateway of the scenic area | Fishing culture, folk museum, homestay clusters | Homestay economy and cultural experiences as the core, forming a “tourism service + cultural empowerment” model |
| Xiaolizhuang Village | Red memory and traditional agriculture village | Located within the Honghe Scenic Area, surrounded by water on three sides | Railway Guerrilla heritage sites, red landscapes, intangible cultural heritage handicrafts | Integration of red tourism and traditional agriculture, providing ICH skills training to increase villagers’ income |
| Gounan Village | Cultural heritage and diversified tourism village | Located in the inland area of the island, with convenient transportation | Thousand-year-old locust tree, red memory experience zone, “Water Pipa” project | Combination of red culture and tourism development, expanding catering, fishing, camping, and other sectors |
| Lümeng Village | Study-tourism and pastoral village | Prominent pastoral landscape, high-quality ecological environment | Study-tourism base, Tsinghua University Rural Revitalization Station | Dominated by leisure agriculture and study-tourism education, promoting “farm area to scenic area, fields to parks” |
| Dimension | Element | Code | Indicator | Direction | Unit/Scale | Source |
|---|---|---|---|---|---|---|
| P:Pressure | Demographic pressure | P1 | Hollowing-out rate of resident population | Negative | % | Household survey |
| P2 | Aging rate | Negative | % | Household survey | ||
| P3 | Native resident outmigration rate | Negative | % | Village committee records | ||
| Land and spatial pressure | P4 | Proportion of construction land | Negative | % | Statistical Yearbook | |
| P5 | Tourism facility density | Negative | facilities/ha | Field survey | ||
| Cultural transition pressure | P6 | Peak tourist-to-resident ratio | Negative | times | Tourism bureau data | |
| P7 | Vacant homestead rate | Negative | % | Village committee records | ||
| P8 | Cultural-commercialization index | Negative | Likert 1–5 | Household survey | ||
| S:State | Tangible heritage status | S1 | Integrity of historic buildings | Positive | % | Field survey |
| S2 | Adaptive reuse rate of historic buildings | Positive | % | Field survey | ||
| S3 | Historical environmental coordination | Positive | Likert 1–5 | Expert evaluation | ||
| Intangible cultural vitality | S4 | Number of local ICH projects | Positive | Count | Culture bureau data | |
| S5 | Proportion of young inheritors | Positive | % | Household survey | ||
| S6 | Diversity of cultural performances | Positive | Likert 1–5 | Household survey | ||
| Cultural economy & industry | S7 | Stability of villagers’ main income | Positive | Likert 1–5 | Household survey | |
| S8 | Employment diversity index | Positive | Likert 1–5 | Household survey | ||
| Environment & landscape | S9 | Satisfaction with lakeshore landscape | Positive | Likert 1–5 | Household survey | |
| S10 | Housing quality rating | Positive | Likert 1–5 | Field evaluation | ||
| S11 | Completeness of public facilities | Positive | Likert 1–5 | Field evaluation | ||
| R:Response | Governance & planning | R1 | Awareness of cultural and water protection plans | Positive | Likert 1–5 | Household survey |
| R2 | Degree of planning implementation | Positive | Likert 1–5 | Expert evaluation | ||
| R3 | Effectiveness of cultural governance agencies | Positive | Likert 1–5 | Village committee | ||
| Funding & technical support | R4 | Villagers’ support for cultural protection | Positive | Likert 1–5 | Household survey | |
| R5 | Satisfaction with cultural facility maintenance | Positive | Likert 1–5 | Household survey | ||
| Participation & communication | R6 | Villager participation in cultural activities | Positive | % | Household survey | |
| R7 | Number of cultural volunteers | Positive | persons | Village committee | ||
| R8 | Degree of cultural visibility in the village | Positive | Likert 1–5 | Field survey |
| Village | Survey Dates | Questionnaires Distributed | Valid Responses | Valid Response Rate (%) |
|---|---|---|---|---|
| Daguan Village | 10–28 January 2025 | 110 | 82 | 74.5 |
| Gounan Village | 10–28 January 2025 | 108 | 80 | 74.1 |
| Lümeng Village | 10–28 January 2025 | 106 | 81 | 76.4 |
| Xiaolizhuang Village | 10–28 January 2025 | 110 | 80 | 72.7 |
| Total | 434 | 323 | 73.9 (average) |
| Health Level | HI Range | System Characteristics |
|---|---|---|
| Healthy | HI ≥ 0.75 | Cultural-ecological system with intact structure, well-coordinated functions, and effective governance |
| Sub-healthy | 0.60 ≤ HI < 0.75 | Generally stable cultural-ecological system, though under certain pressures |
| Critical | 0.45 ≤ HI < 0.60 | System functions partially impaired; conflicts between development and protection are prominent |
| Imbalanced | HI < 0.45 | Severe cultural-ecological degradation with significant systemic risks |
| Dimension | Element | Code | Indicator | Entropy | Redundancy | Weight |
|---|---|---|---|---|---|---|
| P:Pressure | Demographic pressure | P1 | Hollowing-out rate of resident population | 0.695 | 0.305 | 0.0351 |
| P2 | Aging rate | 0.730 | 0.270 | 0.0311 | ||
| P3 | Native resident outmigration rate | 0.760 | 0.240 | 0.0277 | ||
| Land and spatial pressure | P4 | Proportion of construction land | 0.680 | 0.320 | 0.0367 | |
| P5 | Tourism facility density | 0.773 | 0.227 | 0.0262 | ||
| Cultural transition pressure | P6 | Peak tourist-to-resident ratio | 0.669 | 0.331 | 0.038 | |
| P7 | Vacant homestead rate | 0.730 | 0.270 | 0.031 | ||
| P8 | Cultural-commercialization index | 0.632 | 0.368 | 0.0423 | ||
| S:State | Tangible heritage status | S1 | Integrity of historic buildings | 0.703 | 0.297 | 0.0342 |
| S2 | Adaptive reuse rate of historic buildings | 0.663 | 0.337 | 0.0388 | ||
| S3 | Historical environmental coordination | 0.666 | 0.334 | 0.0384 | ||
| Intangible cultural vitality | S4 | Number of local ICH projects | 0.689 | 0.311 | 0.0357 | |
| S5 | Proportion of young inheritors | 0.500 | 0.500 | 0.0575 | ||
| S6 | Diversity of cultural performances | 0.703 | 0.297 | 0.0342 | ||
| Cultural economy & industry | S7 | Stability of villagers’ main income | 0.703 | 0.297 | 0.0342 | |
| S8 | Employment diversity index | 0.676 | 0.324 | 0.0373 | ||
| Environment & landscape | S9 | Satisfaction with lakeshore landscape | 0.774 | 0.226 | 0.026 | |
| S10 | Housing quality rating | 0.739 | 0.261 | 0.0301 | ||
| S11 | Completeness of public facilities | 0.720 | 0.280 | 0.0322 | ||
| R:Response | Governance & planning | R1 | Awareness of cultural and water protection plans | 0.676 | 0.324 | 0.0373 |
| R2 | Degree of planning implementation | 0.742 | 0.258 | 0.0297 | ||
| R3 | Effectiveness of cultural governance agencies | 0.73 | 0.27 | 0.0311 | ||
| Funding & technical support | R4 | Villagers’ support for cultural protection | 0.765 | 0.235 | 0.027 | |
| R5 | Satisfaction with cultural facility maintenance | 0.325 | 0.675 | 0.0776 | ||
| Participation & communication | R6 | Villager participation in cultural activities | 0.703 | 0.297 | 0.0342 | |
| R7 | Number of cultural volunteers | 0.459 | 0.541 | 0.0622 | ||
| R8 | Degree of cultural visibility in the village | 0.700 | 0.300 | 0.0345 |
| Village | HI | Health Level |
|---|---|---|
| Daguan Village | 0.750 | Healthy |
| Gounan Village | 0.573 | Sub-healthy |
| Lümeng Village | 0.410 | Critical |
| Xiaolizhuang Village | 0.160 | Imbalanced |
| Village | Pressure Subsystem (P) | State Subsystem (S) | Response Subsystem (R) |
|---|---|---|---|
| Daguan Village | 0.491 | 0.716 | 1.000 |
| Gounan Village | 0.399 | 0.713 | 0.545 |
| Lümeng Village | 0.583 | 0.507 | 0.156 |
| Xiaolizhuang Village | 0.534 | 0.022 | 0.022 |
| Village | Major Obstacle Factors (Top Five) | Obstacle Degree (%) |
|---|---|---|
| Daguan Village | S5 Proportion of young inheritors | 23.0 |
| P8 Cultural commercialization index | 16.9 | |
| P4 Proportion of construction land | 14.7 | |
| P6 Peak tourist-resident ratio | 12.5 | |
| P5 Tourism facility density | 10.5 | |
| Gounan Village | R5 Facility maintenance satisfaction | 14.5 |
| P6 Peak tourist-resident ratio | 8.9 | |
| P8 Cultural commercialization index | 8.7 | |
| S4 Number of ICH projects | 8.4 | |
| R7 Number of cultural volunteers | 7.3 | |
| Lümeng Village | R5 Facility maintenance satisfaction | 13.2 |
| R7 Number of cultural volunteers | 10.5 | |
| R1 Awareness of planning | 6.3 | |
| S2 Adaptive reuse of historic buildings | 5.5 | |
| S3 Historical environmental coordination | 5.2 | |
| Xiaolizhuang Village | R5 Facility maintenance satisfaction | 9.2 |
| R7 Number of cultural volunteers | 7.4 | |
| S5 Proportion of young inheritors | 6.8 | |
| S2 Adaptive reuse of historic buildings | 4.6 | |
| S3 Historical environmental coordination | 4.6 |
| Village | Governance Characteristics | Main Shortcomings | Improvement Pathways |
|---|---|---|---|
| Daguan | Gateway-type village; relatively sound governance system; high villager participation; proactive cultural facility maintenance | Insufficient youth inheritance; risk of cultural performatization | Establish youth inheritance cultivation mechanisms; integrate homestay and tourism industries with cultural connotations; prevent excessive commercialization |
| Gounan | Relies on red cultural resources; strong performance in the State subsystem | Weak governance response; low satisfaction with facility maintenance; limited number of intangible cultural heritage projects | Improve cultural facility maintenance mechanisms; strengthen governance execution; expand integration of red culture and tourism |
| Lümeng | Rich in agritourism and educational resources; strong development potential | High tourism and population pressures; weak governance system; limited villager participation | Establish buffer mechanisms to reduce peak tourism pressure; strengthen villager mobilization and volunteer services; develop integrated models combining education and intangible cultural heritage |
| Xiaolizhuang | Traditional village with both red memory and wetland resources | Dual deficiency in State and Response subsystems; lack of cultural inheritance and governance mechanisms | Prioritize improvements in basic infrastructure and cultural display functions; enhance villager participation and intangible heritage training; introduce external support for holistic upgrading |
Disclaimer/Publisher’s Note: The statements, opinions and data contained in all publications are solely those of the individual author(s) and contributor(s) and not of MDPI and/or the editor(s). MDPI and/or the editor(s) disclaim responsibility for any injury to people or property resulting from any ideas, methods, instructions or products referred to in the content. |
© 2025 by the authors. Licensee MDPI, Basel, Switzerland. This article is an open access article distributed under the terms and conditions of the Creative Commons Attribution (CC BY) license (https://creativecommons.org/licenses/by/4.0/).
Share and Cite
Li, Q.; Yang, Z.; Wu, X.; Luo, S.; Chen, Q.; Li, W.; Liu, Y. Cultural-Ecological Health Assessment of Island Tourism Using a Pressure–State–Response Entropy Method: Evidence from Weishan Island, China. Land 2025, 14, 2175. https://doi.org/10.3390/land14112175
Li Q, Yang Z, Wu X, Luo S, Chen Q, Li W, Liu Y. Cultural-Ecological Health Assessment of Island Tourism Using a Pressure–State–Response Entropy Method: Evidence from Weishan Island, China. Land. 2025; 14(11):2175. https://doi.org/10.3390/land14112175
Chicago/Turabian StyleLi, Qin, Zhenze Yang, Xingping Wu, Shuping Luo, Qiang Chen, Wenlong Li, and Yijun Liu. 2025. "Cultural-Ecological Health Assessment of Island Tourism Using a Pressure–State–Response Entropy Method: Evidence from Weishan Island, China" Land 14, no. 11: 2175. https://doi.org/10.3390/land14112175
APA StyleLi, Q., Yang, Z., Wu, X., Luo, S., Chen, Q., Li, W., & Liu, Y. (2025). Cultural-Ecological Health Assessment of Island Tourism Using a Pressure–State–Response Entropy Method: Evidence from Weishan Island, China. Land, 14(11), 2175. https://doi.org/10.3390/land14112175

