A Spatio-Temporal Examination of Land Use and Land Cover Changes in Smart Cities of the Delhi–Mumbai Industrial Corridor
Abstract
1. Introduction
1.1. Remote Sensing and GIS in LULC Studies
1.2. LULC Change Dynamics in India
1.3. Focused Studies on DMIC
1.4. Comparative Studies: DMIC and BRI
1.5. Research Gap
- What are the current LULC patterns within the DMIC, and how have they changed in the last two decades?
- How have the IMD sub-divisions within the DMIC experienced changes in LULC?
- How do changes in LULC in smart cities compare with other districts within the DMIC?
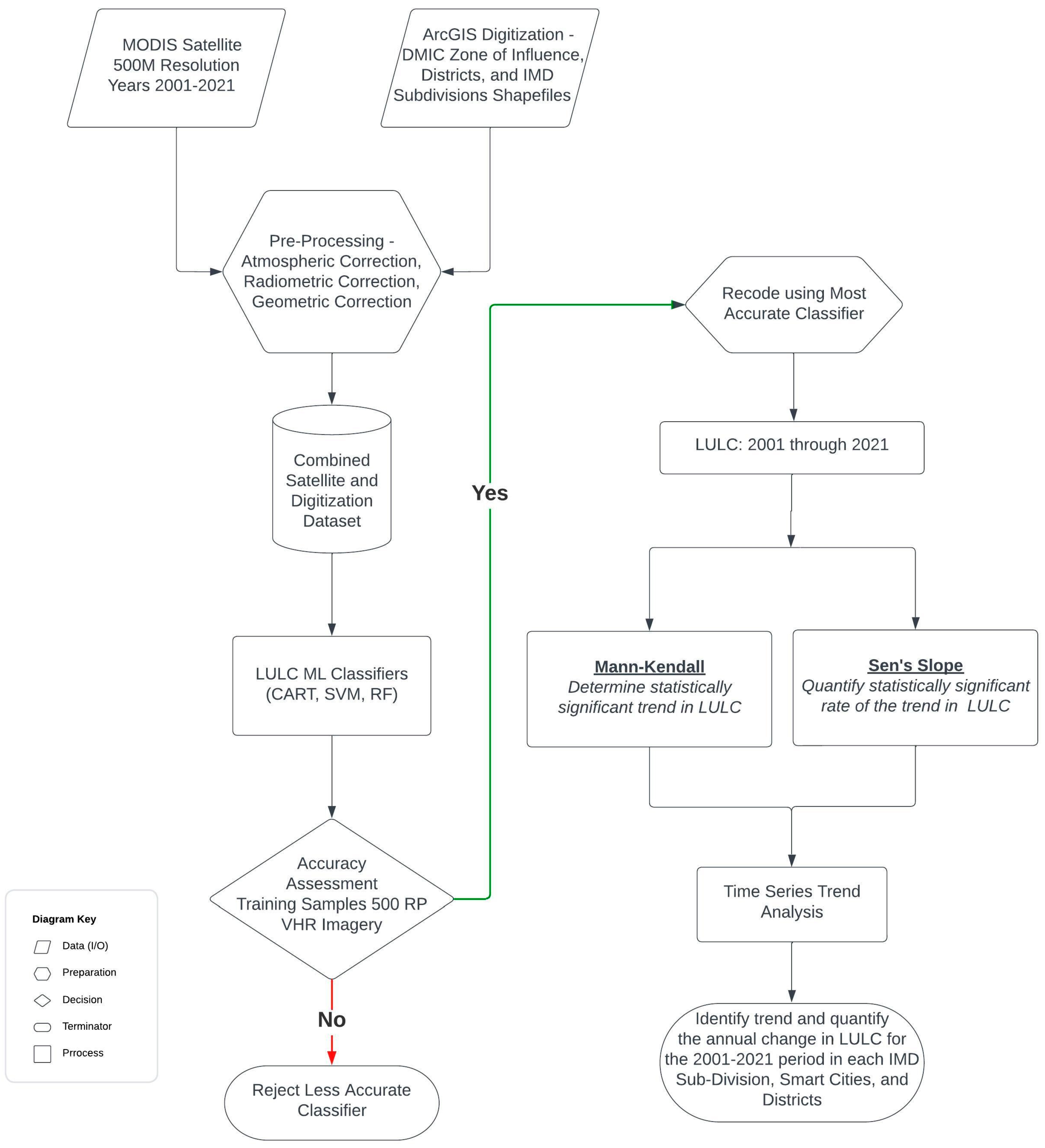
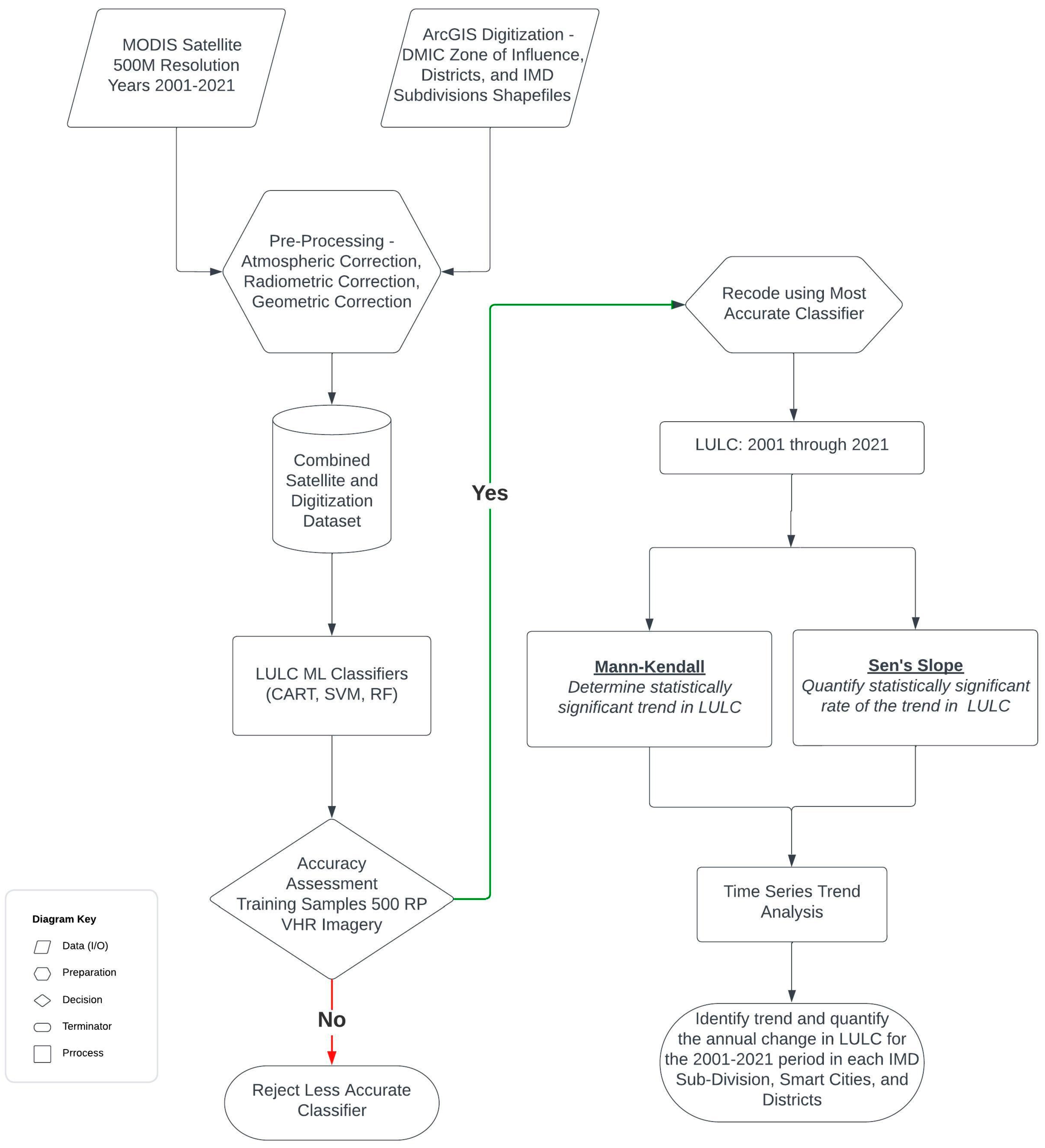
2. Materials and Methods
2.1. Study Area
2.2. Data Collection
2.3. Data Analysis Methods
2.4. Study Process/Steps
2.4.1. Data Acquisition and Integration
2.4.2. Classifier Application
2.4.3. Accuracy Assessment via Ground Truthing
2.5. Time-Series Trend Analysis
3. Results
3.1. Overall LULC Changes in the DMIC ZoI
3.1.1. Current LULC Patterns
3.1.2. Decadal Changes in LULC
3.1.3. Land Use Transfer Matrix
3.2. LULC Changes in the IMD Sub-Divisions
- Chandigarh, Haryana, and Delhi: Noteworthy is the increase in agriculture with a Sen’s slope of 64.33 sq. km. per year. Concurrently, grassland and shrubland decreased at a rate of −34.60 sq. km. per year and −33.44 sq. km. per year, respectively. The area also witnessed the highest increase in built-up land at 7.50 sq. km. per year.
- East Madhya Pradesh: Noteworthy is the increase in agriculture, with a Sen’s slope of 4.69 sq. km. per year, and a concurrent decrease in grassland, at a rate of −4.50 sq. km. per year.
- East Rajasthan: This IMD sub-division witnessed the second-highest increase in agriculture, with a Sen’s slope of 599.15 sq. km. per year. The data show the third-highest increase in waterbodies among all the IMD sub-divisions, at 6.35 sq. km. per year.
- East Uttar Pradesh: There are minor increases in agriculture of 0.29 sq. km. per year, with decreases in bareland of −0.06 sq. km. per year and grassland of −0.25 sq. km. per year.
- Gujarat Region: This IMD sub-division witnessed the third-highest increase in agriculture, with a Sen’s slope of 423.85 sq. km. per year. The study notes significant decrease in grassland (253.98 sq. km. per year) and shrubland (−177.06 sq. km. per year). The Gujarat Region also has the second-highest increase in waterbodies among all the IMD sub-divisions, at 15.37 sq. km. per year.
- Konkan and Goa: Amongst all IMD sub-divisions, Konkan and Goa exhibited the highest increase in forest with a Sen’s slope of 56.47 sq. km. per year with the highest decrease in agriculture at −151.05 sq. km. per year.
- Madhya Maharashtra: Agriculture has increased by 123.84 sq. km. per year, with a concurrent decrease in grassland of −172.49 sq. km. per year. It also witnessed the second-highest increase in forest, with a Sen’s slope of 41.12 sq. km. per year
- Marathwada: A minor increase in agriculture with a Sen’s slope of 0.14 sq. km. per year was offset by a decrease of −0.15 in grassland for this IMD sub-division.
- Punjab: There are minor increases in agriculture of 0.03 sq. km. per year, with a concurrent decrease in shrubland of −0.03 sq. km. per year.
- Saurashtra and Kachh: The data show a considerable increase in agriculture of 361.18 sq. km. per year and significant decreases in grassland by −187.55 sq. km. and shrubland by −117.66 sq. km. per year. The data show the highest increase in waterbodies among all the IMD sub-divisions, at 22.08 sq. km. per year.
- Uttarakhand: The data show the second-highest increase in forest among all the IMD sub-divisions at 24.72 sq. km. per year. Concurrently, the second-highest decrease in agriculture among all IMD sub-divisions is −25.28 sq. km. per year.
- West Madhya Pradesh: Agriculture sees modest increases, at 38.50 sq. km. per year. Concurrently, grassland decreases by −37.36 sq. km. per year.
- West Rajasthan: Amongst the IMD sub-divisions, West Rajasthan shows the highest increase in agriculture at 1593.31 sq. km. per year. The area also witnessed the highest decreases in shrubland at −1122.79 sq. km. per year, a decrease in grassland at −232.98 sq. km. per year, and a decrease in bareland at −137.90 sq. km. per year.
- West Uttar Pradesh: There is a minor decrease in agriculture of −3.29 sq. km. per year and forests of 3.42 sq. km. per year. The area also witnessed the second-highest increase in built-up land at 5.92 sq. km. per year.
3.3. LULC Changes in the Smart Cities and the District Level
3.3.1. Changes in Agricultural LULC
3.3.2. Changes in Bareland LULC
3.3.3. Changes in Forest LULC
3.3.4. Changes in Grassland LULC
3.3.5. Changes in Shrubland LULC
3.3.6. Changes in Built-Up LULC
3.3.7. Changes in Waterbody LULC
4. Discussions
4.1. Implications for Smart Cities and Planned Industrial Clusters
4.1.1. Smart Cities
4.1.2. Industrial Clusters and Industrial Areas Planned for the DMIC
4.2. Ecologically Sensitive Areas
4.3. Comparison of LULC Changes with Other Large-Scale Infrastructure Projects
4.4. Implications for Policy and Planning
4.4.1. The SCM City Livability Index
4.4.2. Sustainable Development Goals
- Sustainable Urbanization (SDG 11.3): Monitoring the ratio of the land consumption rate to the population growth rate and ensuring participatory urban planning processes to create inclusive, sustainable communities.
- Climate Resilience (SDG 13.1 and 13.2): Integrating climate change adaptation measures and disaster risk reduction strategies into the project planning and implementation phases. This would include time-series analysis, as conducted in this study.
- Conservation of Terrestrial Ecosystems (SDG 15.1 and 15.3): Ensuring the conservation and sustainable use of forests and wetlands, combating land degradation, and striving for land degradation neutrality by monitoring changes in forest cover and protecting important biodiversity sites.
- Protection of Water-related Ecosystems (SDG 6.6): Protecting and restoring water-related ecosystems impacted by the DMIC projects, such as rivers and wetlands, to maintain biodiversity and water quality.
- Sustainable Infrastructure (SDG 9.1): Developing resilient infrastructure that supports economic development while minimizing environmental impact, ensuring equitable access to infrastructure for all communities.
4.5. Limitations and Future Research Directions
5. Conclusions
Supplementary Materials
Author Contributions
Funding
Data Availability Statement
Conflicts of Interest
References
- National Industrial Corridor Development Corporation. Available online: https://www.nicdc.in/index.php/delhi-mumbai-industrial-corridor-dmic.html (accessed on 6 February 2021).
- Jain, S.; Panda, J.; Kant, S. Possible socio-scientific issues of Land-use and Land-cover change impact and associated tools of study with a special reference to Delhi-Mumbai Industrial Corridor Region. Int. J. Earth Atmos. Sci. 2014, 1, 58–70. [Google Scholar]
- Jain, S.; Roy, S.; Panda, J. Modeling land-use and land-cover change impact on summertime near-surface temperature variability over the Delhi-Mumbai Industrial Corridor. Model. Earth Syst. Environ. 2021, 7, 1309–1319. [Google Scholar] [CrossRef]
- Smart City Mission. Available online: http://164.100.161.224/content/ (accessed on 1 March 2024).
- Concept Paper of DMIC. Available online: https://dmaicindia.files.wordpress.com/2013/07/concept-paper-of-dmic-2007.pdf (accessed on 25 September 2023).
- Mukhopadhyay, C. Is the Delhi Mumbai Industrial Corridor (DMIC) an Emerging ‘Megaregion’ in India. Plan. Theory Pract. 2018, 19, 305–309. [Google Scholar] [CrossRef]
- Jat, M.K.; Garg, P.K.; Khare, D. Monitoring and modelling of urban sprawl using remote sensing and GIS techniques. Int. J. Appl. Earth Obs. Geoinf. 2008, 10, 26–43. Available online: https://www.sciencedirect.com/science/article/pii/S0303243407000335 (accessed on 25 November 2023). [CrossRef]
- Sulla-Menashe, D.; Gray, J.M.; Abercrombie, S.P.; Friedl, M.A. Hierarchical mapping of annual global land cover 2001 to present: The MODIS Collection 6 Land Cover product. Remote Sens. Environ. 2019, 222, 183–194. [Google Scholar] [CrossRef]
- Lal, P.; Dubey, A.K.; Kumar, A. Measuring the control of landscape modifications on surface temperature in India. Geocarto Int. 2022, 37, 15736–15753. [Google Scholar] [CrossRef]
- Mathan, M.; Krishnaveni, M. Monitoring spatio-temporal dynamics of urban and peri-urban land transitions using ensemble of remote sensing spectral indices-a case study of Chennai Metropolitan Area. Environ. Monit. Assess. 2020, 192, 15. [Google Scholar]
- Sahana, R.; Ahmed, R.; Sajjad, H. Analyzing land surface temperature distribution in response to land use/land cover change using split window algorithm and spectral radiance model in Sundarban Biosphere Reserve. Model. Earth Syst. Environ. 2016, 2, 1–11. [Google Scholar] [CrossRef]
- Nayak, S. Land use and land cover change and their impact on temperature over central India. Lett. Spat. Resour. Sci. 2021, 14, 129–140. [Google Scholar] [CrossRef]
- Duraisamy, V.; Bendapudi, R.; Jadhav, A. Identifying hotspots in land use land cover change and the drivers in a semi-arid region of India. Environ. Monit. Assess. 2018, 190, 535. [Google Scholar] [CrossRef]
- Garai, D.; Narayana, A.C. Land use/land cover changes in the mining area of Godavari coal fields of southern India. Egypt. J. Remote Sens. Space Sci. 2018, 21, 375–381. [Google Scholar] [CrossRef]
- Moulds, S.; Buytaert, W.; Mijic, A. A spatio-temporal land use and land cover reconstruction for India from 1960–2010. Sci. Data 2018, 5, 1–11. [Google Scholar] [CrossRef]
- Jain, M.; Korzhenevych, A. Detection of urban system in India: Urban hierarchy revisited. Landsc. Urban Plan. 2019, 190, 103588. [Google Scholar] [CrossRef]
- Ramachandran, H. Review of Industrial and Development Corridors in India. Available online: https://isid.org.in/publication/h-ramachandran-review-of-industrial-and-development-corridors-in-india-wp217-december-2019/ (accessed on 25 November 2023).
- Williams, G.; Mahadevia, D.; Schindler, S.; Chattaraj, S. Megaprojects, mirages, and miracles: Territorializing the Delhi-Mumbai Industrial Corridor (DMIC) and state restructuring in contemporary India. Territ. Politics Gov. 2023, 11, 456–477. [Google Scholar] [CrossRef]
- Kumar, J.; Sharma, R. Highway peripheral urbanization, industrialization, and land use change: A case study of NH-48 in National Capital Region. GeoJournal 2023, 88, 2969–2981. [Google Scholar] [CrossRef]
- Biswas, P.; Dey, P. Spatio-temporal impact of industrial corridor development on built-up growth: A case of Delhi-Mumbai industrial corridor, India. GeoJournal 2023, 88, 3791–3815. [Google Scholar] [CrossRef]
- Zhang, J.; Ren, M.; Lu, X.; Li, Y.; Cao, J. Effect of the Belt and Road Initiatives on Trade and Its Related LUCC and Ecosystem Services of Central Asian Nations. Land 2022, 11, 828. [Google Scholar] [CrossRef]
- Zhang, X.; Yao, Y.; Luo, J.; Liang, W. Exploring Changes in Land Use and Landscape Ecological Risk in Key Regions of the Belt and Road Initiative Countries. Land 2022, 11, 940. [Google Scholar] [CrossRef]
- Naboureh, A.; Bian, J.; Lei, G.; Li, A. A review of land use/land cover change mapping in the China- Central Asia-West Asia economic corridor countries. Big Earth Data 2020, 5, 237–257. [Google Scholar] [CrossRef]
- Chen, D.; Yu, Q.; Hu, Q.; Xiang, M.; Zhou, Q.; Wu, W. Cultivated land change in the Belt and Road Initiative region. J. Geogr. Sci. 2018, 28, 1580–1594. [Google Scholar] [CrossRef]
- Dong, S.; Li, Y.; Li, Y.; Li, S. Spatiotemporal patterns and drivers of Land Use and Land Cover Change in the China-Mongolia- Russia Economic Corridor. Pol. J. Environ. Stud. 2021, 30, 2527–2541. [Google Scholar] [CrossRef]
- Zuo, Q.; Li, X.; Hao, L.; Hao, M. Spatiotemporal evolution of Land-Use and ecosystem services valuation in the Belt and Road Initiative. Sustainability 2020, 12, 6583. [Google Scholar] [CrossRef]
- Teo, H.C.; Lechner, A.M.; Walton, G.W.; Chan, F.K.S.; Cheshmehzangi, A.; Tan-Mullins, M.; Chan, H.K.; Sternberg, T.; Campos-Arceiz, A. Environmental impacts of infrastructure development under the Belt and Road Initiative. Environments 2019, 6, 72. [Google Scholar] [CrossRef]
- Hansen, M.C.; Potapov, P.V.; Moore, R. High-resolution global maps of 21st-century forest cover change. Science 2013, 342, 850–853. [Google Scholar] [CrossRef] [PubMed]
- Cortes, C.; Vapnik, V. Support-Vector Networks. Mach. Learn. 1995, 20, 273–297. [Google Scholar] [CrossRef]
- Breiman, L. Random Forests. Mach. Learn. 2001, 45, 5–32. [Google Scholar] [CrossRef]
- Breiman, L.; Friedman, J.; Olshen, R.A.; Stone, C. Classification and Regression Trees, 1st ed.; Chapman and Hall/CRC: Boca Raton, FL, USA, 1984. [Google Scholar]
- Ouma, Y.; Nkwae, B.; Moalafhi. Comparison of Machine Learning Classifiers for Multitemporal and Multisensor Mapping of Urban LULC Features, The International Archives of the Photogrammetry. Remote Sens. Spat. Inf. Sci. 2022, XLIII-B3-2022, 681–689. [Google Scholar] [CrossRef]
- Foody, G.M.; Mathur, A. Toward intelligent training data allocation for the classification of remotely sensed data. Int. J. Remote Sens. 2004, 25, 3031–3036. [Google Scholar] [CrossRef]
- Congalton, R.G.; Green, K. Assessing the Accuracy of Remotely Sensed Data: Principles and Practices; CRC Press: Boca Raton, FL, USA, 2008. [Google Scholar]
- Mountrakis, G.; Im, J.; Ogole, C. Support vector machines in remote sensing: A review. ISPRS J. Photogramm. Remote Sens. 2011, 66, 247–259. Available online: https://www.sciencedirect.com/science/article/pii/S0924271610001140 (accessed on 12 October 2023). [CrossRef]
- Donchyts, G.; Baart, F.; Winsemius, H.; Gorelick, N.; Kwadijk, J.; Giesen, N.V.D. Earth’s surface water change over the past 30 years. Nat. Clim. Chang. 2016, 6, 810–813. [Google Scholar] [CrossRef]
- Schneider, D.P.; Deser, C.; Fasullo, J.; Trenberth, K.E. Climate Data Guide Spurs Discovery and Understanding. Eos Trans. Am. Geophys. Union 2013, 94, 121–122. [Google Scholar] [CrossRef]
- The Climate Data Guide. Available online: https://climatedataguide.ucar.edu/climate-data/ceres-igbp-land-classification (accessed on 25 December 2023).
- Friedl, M.; Sulla-Menashe, D.; Tan, B.; Schneider, A.; Ramankutty, N.; Sibley, A.; Huang, X. MODIS Collection 5 global land cover: Algorithm refinements and characterization of new datasets. Remote Sens. Environ. 2010, 114, 168–182. [Google Scholar] [CrossRef]
- Jensen, J.R. Introductory Digital Image Processing: A Remote Sensing Perspective, 4th ed.; Prentice-Hall Inc.: Upper Saddle River, NJ, USA, 2005. [Google Scholar]
- Landis, J.R.; Koch, G. The Measurement of Observer Agreement for Categorical Data. Biometrics 1977, 33, 159–174. [Google Scholar] [CrossRef]
- XLSTAT Statistical and Data Analysis Solution. Available online: www.xlstat.com/en (accessed on 12 October 2023).
- Roboaa, E.M.; Al-Barazanji, Z.; Mann. Kendall trend analysis of surface air temperatures and rainfall in Iraq. Q. J. Hung. Meteorol. Serv. 2015, 119, 493–514. [Google Scholar]
- Alhaji, U.U.; Yusuf, A.S.; Edet, C.O.; Oche, C.O.; Agbo, E. Trend analysis of temperature in Gombe state using Mann Kendall trend test. J. Sci. Res. Rep. 2018, 20, 1–9. [Google Scholar] [CrossRef]
- Kisi, O.; Ay, M. Comparison of Mann-Kendall and innovative trend method for water quality parameters of the Kizilirmak River. Turk. J. Hydrol. 2014, 513, 362–375. [Google Scholar] [CrossRef]
- Sen, P.K. Estimates of the Regression Coefficient Based on Kendall’s Tau. J. Am. Stat. Assoc. 1968, 63, 1379–1389. [Google Scholar] [CrossRef]
- Meiyappan, P.; Roy, P.S.; Sharma, Y.; Ramachandran, R.M.; Joshi, P.K.; DeFries, R.S.; Jain, A.K. Dynamics and determinants of land change in India: Integrating satellite data with village socioeconomics. Reg. Environ. Chang. 2016, 17, 753–766. [Google Scholar] [CrossRef]









| IMD Sub-Division/Union Territory | Total Area under the DMIC ZoI in | Total Area Under the | Total # of Districts | Smart Cities 1 |
|---|---|---|---|---|
| sq. km. | DMIC ZoI in % | |||
| Chandigarh, | 61,339.00 | 9.47% | 30 | Faridabad, Karnal, and |
| Haryana, | New Delhi | |||
| and Delhi | ||||
| Dadra and | 622.25 | 0.10% | 3 | Diu and Silvassa 2 |
| Nagar Haveli 2 | ||||
| East Madhya | 3630.25 | 0.56% | 1 | |
| Pradesh | ||||
| East | 156,423.75 | 24.15% | 23 | Ajmer |
| Rajasthan | ||||
| East Uttar | 285.50 | 0.04% | 1 | Agra |
| Pradesh | ||||
| Gujarat | 91,741.00 | 14.17% | 18 | Ahmedabad, Dohad, |
| Region | Gandhinagar, Surat, | |||
| and Vadodara | ||||
| Konkan and | 23,403.25 | 3.61% | 5 | Thane |
| Goa | ||||
| Madhya | 66,206.00 | 10.22% | 8 | Nashik |
| Maharashtra | ||||
| Marathwada | 464.00 | 0.07% | 1 | Pune |
| Punjab | 1293.75 | 0.20% | 3 | |
| Saurashtra and | 52,533.25 | 8.11% | 7 | Rajkot |
| Kachh | ||||
| Uttarakhand | 11,374.50 | 1.76% | 7 | Dehradun |
| West | 17,077.75 | 2.64% | 8 | |
| Madhya | ||||
| Pradesh | ||||
| West | 92,522.00 | 14.29% | 7 | Jaipur, Kota, and |
| Rajasthan | Udaipur | |||
| West Uttar | 68,711.50 | 10.61% | 23 | Aligarh, Bareilly, |
| Pradesh | Moradabad, and | |||
| Saharanpur | ||||
| 15 IMD sub-divisions | 647,627.75 | 100.00% | 145 | 24 Smart Cities |
| LC # | LC Description | Reclassification Description |
|---|---|---|
| 1 | Evergreen Needleleaf Forests: dominated by evergreen conifer trees (canopy > 2 m). Tree cover > 60%. | Combined into Forests |
| 2 | Evergreen Broadleaf Forests are dominated by evergreen broadleaf and palmate trees (canopy > 2 m). Tree cover > 60%. | Combined into Forests |
| 3 | Deciduous Needleleaf Forests: dominated by deciduous needleleaf (larch) trees (canopy > 2 m). Tree cover > 60%. | Combined into Forests |
| 4 | Deciduous Broadleaf Forests: dominated by deciduous broadleaf trees (canopy > 2 m). Tree cover > 60%. | Combined into Forests |
| 5 | Mixed Forests: dominated by neither deciduous nor evergreen (40–60% of each) tree type (canopy > 2 m). Tree cover > 60%. | Combined into Forests |
| 6 | Closed Shrublands: dominated by woody perennials (1–2 m height) >60% cover. | Reclassified and combined into Shrublands |
| 7 | Open Shrublands: dominated by woody perennials (1–2 m height) 10–60% cover. | Reclassified and combined into Shrublands |
| 8 | Woody Savannas: tree cover 30–60% (canopy > 2 m). | Reclassified and combined into Grasslands/Savannas |
| 9 | Savannas: tree cover 10–30% (canopy > 2 m). | Reclassified and combined into Grasslands/Savannas |
| 10 | Grasslands: dominated by herbaceous annuals (<2 m). | Reclassified and combined into Grasslands/Savannas |
| 11 | Permanent Wetlands: permanently inundated lands with 30–60% water cover and >10% vegetated cover. | Combined into Waterbody |
| 12 | Croplands: at least 60% of area is cultivated cropland. | Combined into Agriculture |
| 13 | Urban and Built-up Lands: at least 30% impervious surface area including building materials, asphalt and vehicles. | Renamed as Built-up Land |
| 14 | Cropland/Natural Vegetation Mosaics: mosaics of small-scale cultivation 40–60% with natural tree, shrub, or herbaceous vegetation. | Combined into Agriculture |
| 15 | Permanent Snow and Ice: at least 60% of area is covered by snow and ice for at least 10 months of the year. | No Change |
| 16 | Barren: at least 60% of area is non-vegetated barren (sand, rock, soil) areas with less than 10% vegetation. | Renamed as Bareland |
| 17 | Water Bodies: at least 60% of area is covered by permanent waterbodies. | Combined into Waterbody |
| LC # | LULC Class | Area in sq. km. and Percent of Area (%) |
|---|---|---|
| 1 | Agriculture | 514,503.25 (79.44%) |
| 2 | Bareland | 10,916.5 (1.69%) |
| 3 | Built-up land (including urban) | 10,949.5 (1.69%) |
| 4 | Forest | 37,446.25 (5.8%) |
| 5 | Grassland | 55,838.5 (8.6%) |
| 6 | Shrubland | 13,892.75 (2.15%) |
| 7 | Waterbody | 4081.00 (0.63%) |
| 647,627.75 (100%) |
| Alpha (p-Value) | Symbols Used in Kendall’s Tau Significance | Probability |
|---|---|---|
| 0.10 | For p-value <= 0.1, the symbol used is + | 90.00% |
| 0.05 | For p-value <= 0.05, the symbol used is * | 95.00% |
| 0.01 | For p-value <= 0.01, the symbol used is ** | 99.00% |
| 0.001 | For p-value <= 0.001, the symbol used is *** | 99.90% |
| LULC Classes | Current LULC Area in sq. km. as of 2021 (% of Total) | Kendall’s tau (LULC Changes during 2001–2021) | p-Value (Significance Symbol) 1 | Sen’s Slope in sq. km. per Year Change during 2001–2021 |
|---|---|---|---|---|
| Agriculture | 514,503.25 (79.44%) | 0.676 | <0.0001 (***) | 3031.40 |
| Bareland | 10,916.5 (1.69) | −0.667 | <0.0001 (***) | −203.76 |
| Forest | 10,949.5 (1.69%) | 0.343 | 0.031 (*) | 148.14 |
| Grassland | 37,446.25 (5.8%) | −0.819 | <0.0001 (***) | −1119.62 |
| Shrubland | 55,838.5 (8.6%) | −0.505 | 0.001 (***) | −1774.72 |
| Built-up (including urban) | 13,892.75 (2.15%) | 1.000 | <0.0001 (***) | 21.48 |
| Waterbody | 4081 (0.63%) | 0.619 | <0.0001 (***) | 55.73 |
| 647,627.75 (100%) |
| LULC Class | Forest | Shrubland | Grassland | Waterbody | Agriculture | Built-Up | Bareland |
|---|---|---|---|---|---|---|---|
| Forest | 1 | −0.095 | −0.333 | 0.267 | 0.152 | 0.343 | −0.390 |
| Shrubland | −0.095 | 1 | 0.514 | −0.619 | −0.829 | −0.505 | 0.495 |
| Grassland | −0.333 | 0.514 | 1 | −0.648 | −0.686 | −0.819 | 0.581 |
| Waterbody | 0.267 | −0.619 | −0.648 | 1 | 0.676 | 0.619 | −0.610 |
| Agriculture | 0.152 | −0.829 | −0.686 | 0.676 | 1 | 0.676 | −0.552 |
| Built-up | 0.343 | −0.505 | −0.819 | 0.619 | 0.676 | 1 | −0.667 |
| Bareland | −0.390 | 0.495 | 0.581 | −0.610 | −0.552 | −0.667 | 1 |
| Sen’s Slope for LULC Changes in sq. km. per Year 1 | ||||||||
|---|---|---|---|---|---|---|---|---|
| No. | IMD Sub-Division 2 | Agriculture | Bareland | Forest | Grassland | Shrub-Land | Built-Up | Waterbody |
| 1 | Chandigarh, Haryana, and Delhi | 64.33 | - | 1.07 | (34.60) | (33.44) | 7.50 | 0.08 |
| 2 | East Madhya Pradesh | 4.69 | (0.45) | - | (4.50) | - | - | 0.29 |
| 3 | East Rajasthan | 599.14 | (1.64) | 8.46 | (288.24) | (317.25) | 2.27 | 6.35 |
| 4 | East Uttar Pradesh | 0.29 | (0.06) | - | (0.25) | - | - | - |
| 5 | Gujarat Region | 423.85 | (7.14) | 35.48 | (253.98) | (177.06) | 3.08 | 15.37 |
| 6 | Konkan and Goa | (151.05) | (0.64) | 56.47 | 85.95 | - | 3.05 | 4.65 |
| 7 | Madhya Maharashtra | 123.84 | (7.04) | 41.12 | (172.29) | (4.37) | 2.19 | 5.71 |
| 8 | Marathwada | 0.14 | - | - | (0.15) | - | - | - |
| 9 | Punjab | (0.03) | - | - | 0.02 | (0.03) | - | - |
| 10 | Saurashtra and Kachh | 361.18 | (48.44) | 8.72 | (187.55) | (117.66) | 0.48 | 22.08 |
| 11 | Uttarakhand | (25.28) | (0.06) | 24.72 | 5.21 | - | 1.61 | 0.74 |
| 12 | West Madhya Pradesh | 38.50 | (0.24) | 0.67 | (37.36) | (2.13) | 0.07 | 0.17 |
| 13 | West Rajasthan | 1593.31 | (137.90) | (28.57) | (232.98) | (1122.79) | 0.93 | 0.05 |
| 14 | West Uttar Pradesh | (3.29) | (2.80) | (3.42) | 2.15 | - | 5.92 | 0.12 |
Disclaimer/Publisher’s Note: The statements, opinions and data contained in all publications are solely those of the individual author(s) and contributor(s) and not of MDPI and/or the editor(s). MDPI and/or the editor(s) disclaim responsibility for any injury to people or property resulting from any ideas, methods, instructions or products referred to in the content. |
© 2024 by the authors. Licensee MDPI, Basel, Switzerland. This article is an open access article distributed under the terms and conditions of the Creative Commons Attribution (CC BY) license (https://creativecommons.org/licenses/by/4.0/).
Share and Cite
Kanchan, A.; Nitivattananon, V.; Tripathi, N.K.; Winijkul, E.; Mandadi, R.R. A Spatio-Temporal Examination of Land Use and Land Cover Changes in Smart Cities of the Delhi–Mumbai Industrial Corridor. Land 2024, 13, 957. https://doi.org/10.3390/land13070957
Kanchan A, Nitivattananon V, Tripathi NK, Winijkul E, Mandadi RR. A Spatio-Temporal Examination of Land Use and Land Cover Changes in Smart Cities of the Delhi–Mumbai Industrial Corridor. Land. 2024; 13(7):957. https://doi.org/10.3390/land13070957
Chicago/Turabian StyleKanchan, Arun, Vilas Nitivattananon, Nitin K. Tripathi, Ekbordin Winijkul, and Ranadheer Reddy Mandadi. 2024. "A Spatio-Temporal Examination of Land Use and Land Cover Changes in Smart Cities of the Delhi–Mumbai Industrial Corridor" Land 13, no. 7: 957. https://doi.org/10.3390/land13070957
APA StyleKanchan, A., Nitivattananon, V., Tripathi, N. K., Winijkul, E., & Mandadi, R. R. (2024). A Spatio-Temporal Examination of Land Use and Land Cover Changes in Smart Cities of the Delhi–Mumbai Industrial Corridor. Land, 13(7), 957. https://doi.org/10.3390/land13070957

