Abstract
An understanding of how land use efficiency and industrial clusters interact helps one to make informed decisions that balance economic benefits with sustainable urban development. The emergence of industrial clusters is a result of market behavior, while the determination of administrative boundaries is a result of government behavior. When these two are not consistent, it can lead to distortions in the allocation of land resources. However, current research on industrial development and land use efficiency is based on agglomeration within administrative regions rather than on industrial clusters. This study addresses this gap by identifying industrial clusters based on the spatial distribution of enterprises and analyzing their impact on land use efficiency. This study uses the density-based spatial clustering of applications with noise (DBSCAN) algorithm to identify industrial clusters, the convex hull algorithm to study their morphology, and spatial econometrics to measure the relationship between land use efficiency and the scale of industrial clusters. The results indicate the following: (1) the density of manufacturing industry (MI) clusters is significantly higher than that of information technology industry (ITI) clusters, and larger industrial clusters tend to be more circular in shape; (2) there is a positive correlation between the scale of industrial clusters and land use efficiency, and industrial clusters with varying levels of land use efficiency are interspersed throughout; (3) significant differences exist between the boundaries of industrial clusters and administrative regions, which could lead to biases when analyzing land use efficiency based on administrative regions. This study provides theoretical support for government policies on improving land use efficiency in China.
1. Introduction
The relationship between land use and industrial clusters is a key issue in urban planning and economic geography [1,2,3]. This dynamic relationship shapes how cities grow economically and spatially, impacting both environmental and economic activities. Urban planners and local governments implement land use policies to steer economic development toward certain areas, forming business hubs or districts that cluster similar enterprises to foster synergies [4,5]. However, since each administrative region has its own development goals, this can result in local protectionism and market segmentation, impeding coordinated regional development [6,7]. From the perspective of enterprise location choice behavior, enterprises tend to cluster spatially due to shared labor markets, intermediate goods markets, and knowledge spillovers [8]. Ongoing improvements in infrastructure and advancements in technology have led to closer economic connections between administrative regions, significantly changing the spatial patterns of regional economic development. This has also resulted in the possibility of clustering occurring in any area, such as large cities, small towns, and rural areas [9,10]. Unlike administrative regions, industrial clusters are relatively flexible. When changes in administrative boundaries cannot accommodate changes in industrial clusters, they can lead to distortions in the land market and reduced efficiency in land use.
In analyzing land use efficiency, many studies use administrative regions as the units for analyzing industrial clusters or agglomerations [11,12,13,14]. Although using administrative regions as spatial units can make more statistical data available, it can also introduce statistical bias due to the modifiable areal unit problem (MAUP), which arises from the discrepancy between administrative boundaries and industrial cluster boundaries [15,16,17,18]. MAUP refers to variations in the analytical results that depend on the spatial units used, directly affecting the quantitative outcomes [19]. In Table 1, the numbers represent the density of enterprises within a grid. When the original enterprise distribution is as shown in Table 1(A), the overall mean of and variance in the grid are 3.75 and 2.60, respectively. When grids are merged, as in Table 1(B), although the mean remains unchanged, the variance drops to 0. When grids are merged, as in Table 1(C), both the mean of and variance in the grid change. Thus, the effectiveness of evaluating land use efficiency results depends on the characteristics and definitions of the basic spatial units in the data.
Table 1.
The impact of the MAUP on the quantitative results.
Many current studies analyze land use efficiency based on administrative regions. Previous research suggests that the choice of administrative regions for analysis may stem from the fact that the selection of basic areal units (BSUs) for analysis and ‘scaling up’ is often arbitrary or dictated by the resolution of available data [19,20]. Additionally, ‘City size-related MAUP biases are particularly difficult to address [18,21]’, which leads current research to often overlook the biases arising from discrepancies between the use of administrative regions and industrial clusters. To address this gap, machine learning methods and micro-enterprise data were employed to identify national industrial clusters. Then, an attempt was made to analyze the characteristics of industrial clusters and the relationships between them. Finally, the study’s aim was aim to identify potential bias when using administrative regions as spatial units to evaluate land use efficiency. The following two questions are answered in this paper: (1) What are the differences between the boundaries of administrative regions and those of industrial clusters? Answering this question helps us to understand industrial cluster distribution patterns. (2) How does the scale of industrial clusters affect land use efficiency? Answering this question helps us to understand knowledge spillover and spatial connections between clusters, thereby aiding in the exploration of strategies to enhance land use efficiency. Therefore, the contributions of this paper are threefold: First, this paper proposes an analytical framework to address the MAUP caused by sample selection bias during land use efficiency analysis. Second, industrial clusters are identified across China, and their spatial morphology along with the interconnections between these clusters are analyzed. Third, strategies and recommendations are advanced to enhance land use efficiency both within cities and across cities.
2. Literature Review
Industry clusters are crucial drivers of urban innovation; the agglomeration of enterprises not only establishes the principal platforms for population but also provides labor, capital, and technology to enterprises [22]. External economies are considered to be the primary causes of industrial clusters, with many models based on agglomeration economies [23,24] and external economies [25]. Clustering creates an innovative environment that constitutes research into the characteristics of ‘learning economies’, which sustain the continuous research and innovation necessary for the development of new products and markets [26]. Furthermore, spatial proximity facilitates a cooperative–competitive relationship among firms, where the most competitive find ways to collaborate even as they compete in product development and market expansion [27,28]. The renewed interest among mainstream economists in increasing returns is due to modeling advances that allow for more rigorous and consistent treatment [29]. New growth theory suggests that a comparative advantage established in a region or country, perhaps by accident or due to the distribution of natural resources, is significant [30].
The current research into the relationship between land use and industry primarily focuses on industrial land use efficiency. However, endowment differences mean that countries prioritize different aspects of enhancing industrial land use efficiency. For instance, Western countries have focused more on the redevelopment of industrial land, while China has attempted to reduce industrial land use in favor of the mixed use of land [31,32,33,34]. Due to the presence of negative externalities, land productivity is not the sole goal of land use; reasonable land use can also help reduce industrial emissions [35,36,37]. Through the construction of indicators of land use, this approach emphasizes maximizing comprehensive benefits to the economy, society, and environment [38]. Therefore, it is crucial not only to minimize the undesirable outputs but also to maximize the economic outputs. In quantitative analysis, the ratio of industrial added value to industrial land area is used to reflect the industrial land use efficiency [39,40]. In multivariable analysis, some scholars have constructed indicator systems while others have used non-parametric methods [41,42,43].
The development of industries is dynamic, as evidenced by the internal mechanisms of their evolution over time and space, which indicate that the formation of industrial land characteristics is closely linked to economic development, social changes, and institutional constraints [44,45]. The nature of clusters is to eliminate market barriers and promote the formation of a unified market, primarily through moderate industrial agglomeration and land use [46]. This is primarily manifested in the fact that, as the level of agglomeration increases, the labor productivity of industrial clusters also rises [47,48]. The current research on the connections between industrial clusters, spatial structure, and economic growth has predominantly focused on a single-region scale, such as cities or provinces [34,49,50,51]. The research on OECD countries [52] and Europe [53,54] reveals that while a centralized urban structure improves economic performance on a smaller scale, polycentric spatial structures tend to have a detrimental impact on labor productivity in larger cities. Research conducted in China has shown that a monocentric urban spatial structure can promote regional economic efficiency [55,56].
This review of the literature reveals a clear conflict between the dynamics of industrial development and the fixed nature of administrative boundaries. The studies are based on administrative boundaries, implying that each administrative district is an industrial cluster or that only within these districts do enterprises interrelate. However, the current research does not adequately address the validity of this assumption, suggesting that land use policies based on administrative regions may risk being ineffective.
3. Materials and Methods
3.1. Analytical Framework
Since enterprises tend to group together geographically, benefiting from shared labor markets, intermediate goods markets, and knowledge spillovers, density is an important criterion used to define industrial clusters [57,58,59,60]. Therefore, the density-based spatial clustering of applications with noise (DBSCAN) algorithm was employed to identify industrial clusters. Because DBSCAN is a density-based clustering method, under the premise of set density, there is a significant positive correlation between the scale of industrial clusters and the area of industrial land use, which facilitates our analysis of industrial clusters and land use efficiency. Firstly, DBSCAN clusters, based on firms’ location selection behaviors, analyze land use efficiency in relation to economic activities, whereas administrative regions analyze land use efficiency based on government management practices. Thus, this study not only provides a new dimension for analyzing land use efficiency but also helps in examining the spatial site selection preferences and distribution characteristics of different types of industries. Secondly, the potential bias caused by using administrative regions as spatial units for analyzing land use efficiency can be explored by comparing the boundaries of industrial clusters with administrative boundaries. Lastly, since industrial clusters are crucial carriers of business production, evaluating land use efficiency based on industrial clusters is more meaningful. This not only allows for the examination of theories related to aggregation by discussing the relationship between the scale of industrial clusters and labor productivity, but also enables the quantification of spatial distribution characteristics and knowledge spillovers between clusters.
The research framework of this study is depicted in Figure 1. Firstly, through a review of the literature, it was found that using administrative regions as research units may introduce errors. Secondly, machine learning techniques were utilized to identify industrial clusters across China. Thirdly, the convex hull algorithm was employed to validate the identification results against classic economic theories, and the differences between administrative boundaries and industrial cluster boundaries were compared through spatial statistical analysis. Finally, the spatial connections among industrial clusters were examined, and spatial econometric regression and data envelopment analysis were used to analyze the relationship between land use efficiency and industrial clusters.
Figure 1.
Road map of empirical analysis.
This paper presents several innovations: Firstly, it explores land use efficiency based on micro-level enterprise location behaviors, helping to avoid the modifiable areal unit problem (MAUP) associated with using administrative regions as spatial units. Secondly, it analyzes land use efficiency through industrial clusters, which exclude many outlier enterprises and non-agglomerated areas. Thirdly, it identifies industrial clusters based on density, offering a new perspective for analyzing land use efficiency. When using administrative regions as research units, land area is assumed constant while analyzing density changes, whereas using industrial clusters as research units assumes constant density while analyzing land area changes. Lastly, the study examines land use efficiency from both macro and micro perspectives. From a micro perspective, if enterprises cluster to minimize distances within the cluster, it results in high-density land use [61]. From a macro perspective, a positive correlation between cluster size and input–output productivity indicates that larger industrial clusters are associated with higher land use efficiency.
3.2. Study Area and Data
This study analyzed industrial clusters across China, as shown in Figure 2. Since China’s economic reform and opening up, the economy has developed rapidly, and the relationships between regions have become increasingly interconnected [62]. China has also introduced a large number of policies to promote coordinated regional development. In particular, with the emergence of megacities such as Beijing, Shanghai, Guangzhou, and Shenzhen, many industries have relocated from the core areas of cities. To accommodate these enterprises, the surrounding areas have constructed industrial parks at the borders between cities, leading to a growing pattern of cross-border industrial clusters [63]. The study of cross-administrative district industrial clusters has attracted increasing attention from scholars [64,65,66]. However, these studies mainly rely on case analyses and lack quantitative descriptions. Therefore, exploring the quantitative relationship between China’s administrative regions and industrial clusters holds significant practical importance.
Figure 2.
The spatial distribution of Enterprises. (A) shows the spatial distribution characteristics of businesses when administrative boundaries do not exist. (B,C) depict the inclusion of administrative boundaries in (A). If the administrative boundaries are chosen inappropriately, there will be bias in the quantified results of land use efficiency, corresponding to Table 1.
This paper conducts an analysis of industrial clusters using micro-level enterprise data. The available sources of micro-level enterprises data include the economic census database [67], the Chinese industrial enterprises database [68], and the business enterprise registration database [69]. Among these, the Chinese industrial enterprises database only compiles statistics for industrial enterprises above a designated scale, and the business enterprise registration database is not only challenging for obtaining variables like employment and company revenue but also cannot exclude deregistered enterprises. In comparison to the other two databases, the economic census database has clear time points, relatively consistent data calibers, and fewer missing values. Although the economic census database is not a full-sample data set, it represents a stratified sampling survey at a ratio of 10% and can reflect the spatial distribution of enterprises, aligning with the relevant theoretical assumptions of industrial clusters. Therefore, this paper selects the 2014 economic census database as the source of research data for this paper. The manufacturing industry (MI) and information technology industry (ITI) were selected based on the ‘Industrial Classification for National Economic Activities’. The 2-digit sector codes for MI are 35–42, while ITI includes all the 2-digit sector codes for information transmission, computer services, and software.
To visually illustrate the potential bias arising from using administrative regions as the spatial unit for analyzing land use efficiency, the Beijing–Tianjin–Hebei urban agglomeration was selected as the demonstration area, and python 3.9 is used for data processing and visualization. A spatial distribution map of enterprises was created using the basic software development industry (industry code 6511) as an example (Figure 2). As depicted in Figure 2A, enterprises are not evenly distributed in space but exhibit characteristics of spatial clustering. There are two major clusters, one under the jurisdiction of Beijing and the other under Tianjin, indicating a significant correlation between industrial clusters and administrative regions. Upon introducing provincial boundaries into the map, as illustrated in Figure 2B, it was observed that, although there is a higher density of enterprises in the Tianjin cluster, the number in Hebei reaches 3869, surpassing the number in Tianjin (1021). As a result, when considering provincial administrative regions as spatial units, the quantitative results show that industries are more concentrated in Hebei. Further, the incorporation of municipal boundaries into the map, as seen in Figure 2C, reveals that selecting municipal boundaries as the spatial unit results in a greater number of industrial clusters that span administrative borders compared to provincial boundaries.
3.3. Methodology
3.3.1. DBSCAN
DBSCAN is a clustering algorithm used in machine learning and data analysis. Agglomeration refers to the significant spatial proximity of enterprises [16]. However, in the process of choosing locations, some enterprises may not be influenced by agglomeration effects. For example, in China, many township enterprises select their locations based primarily on regional endowments and resources [70,71]. As a result, these enterprises do not appear in the form of spatial clusters and may be isolated points on a map, similar to noise in an image. DBSCAN identifies clusters based on the density of data points, which makes it particularly useful for discovering clusters of arbitrary shape within spatial data that may include noise. This method not only aids in identifying the spatial characteristics of industrial distribution but also helps in eliminating enterprises for which agglomeration effects are not significant during the location selection process. The method classifies points into three categories: core points, borders, and noise. Core points are data points that have a specified number of other points () within a given radius (). The user sets the and parameters and determines what is considered a dense region. The points within the neighborhood of a core point that are not core points themselves are considered border points. All other points that are not core points or border points are considered noise. Noise can be recognized as entities that do not belong to any cluster. The DBSCAN algorithm is outlined in Algorithm 1. Enterprises can be divided into three categories: those within industrial clusters, those on the cluster borders, and those not belonging to any industrial clusters.
| Algorithm 1 DBSCAN algorithm | |
| Input: DB: Database | |
| Input: : Radius | |
| Input: : Density threshold | |
| Input: dist: Distance function | |
| Data: label: Point labels, initially undefined | |
| 1 | foreach point p in database DB do |
| 2 | if label(p) ≠ undefined then continue |
| 3 | Neighbors N ← RangeQuery(DB, dist, p, ) |
| 4 | if |N| < then |
| 5 | label(p) ← Noise |
| 6 | continue |
| 7 | c ← next cluster label |
| 8 | label(p) ← c |
| 9 | Seed set S ← N\{p} |
| 10 | foreach q in S do |
| 11 | if label(q) = Noise then label(q) ← c |
| 12 | if label(q) ≠ undefined then continue |
| 13 | Neighbors N ← RangeQuery(DB, dist, q, ) |
| 14 | label(q) ← c |
| 15 | if |N| < then continue |
| 16 | S ← S ∪ N |
The Calinski–Harabasz Index (CHI), also known as the variance ratio criterion, was employed to determine the and . The CHI is defined as the ratio of the sum of between-cluster dispersion and of within-cluster dispersion for all clusters, where dispersion is the sum of squares distance. Specifically, the between-group dispersion is the sum of the squared differences between the cluster centroids and the overall cluster centroid, multiplied by the number of points in a cluster. The within-cluster dispersion is the sum of the squared distances between the data points and their respective cluster centroid. The calculation method is as follows:
where is the trace of the within-cluster dispersion matrix; is the trace of the between-group dispersion matrix; is the number of points; is the number of clusters; is the cluster centroids of ; and is the cluster centroids of all data.
3.3.2. Identification of the Spatial Form of Industrial Cluster
Firstly, the convex hull of industrial clusters was addressed. The convex hull of a set of points is a concept from computational geometry that refers to the smallest convex shape that encloses all of the points in the set. A set or shape is convex if, for any two points within the shape, the line segment connecting them lies entirely within the shape. For a given set of points, there is only one convex hull, and a convex shape bulges outward rather than inward, with no indentations or hollows. All original points of the set are either on the boundary of the convex hull or inside it. Visualizing the convex hull can provide insights into the structure of clusters, it simplifies complex shapes into a simpler polygon or polyhedron, and this facilitates the comparison of different industrial clusters. The Graham’s scan algorithm is used to identify the convex hull of industrial clusters. The convex hull is efficiently built by the Graham’s scan algorithm through the use of angular sorting and a stack-based mechanism to add or remove points based on the direction of the turn they create with the hull being formed. The algorithm works in three main steps: sorting the points, building the lower hull, and building the upper hull. It is relatively simple and has a computational complexity of , primarily due to the sorting step.
Next, an ellipse was fitted to the points on the convex hull, and then the eccentricity was calculated based on the fitting results. The smaller the eccentricity, the closer the spatial form of the industrial cluster is to a circle. In this study, the method known as the direct least squares fitting of ellipses, which involves minimizing the algebraic distance between the points and the ellipse, was used. An ellipse can be represented algebraically by the general quadratic equation
where and are the coefficients that define the ellipse. For a set of points , the goal is to find the coefficients , and such that the sum of the squared distances (algebraic distances) from these points to the ellipse is minimized. This can be set up as a linear least squares problem. This method provides a good balance between computational efficiency and accuracy for most practical applications where an ellipse needs to be fitted to a set of data points. This method was used to verify whether the industrial clusters conformed to the circular assumption in classic location theory, such as the ‘Thünen rings’ in classic agricultural location theory [72,73], the hexagonal ‘honeycomb’ model in central place theory [74,75], and the symmetry assumption of a monocentric city in mathematical models of urban spatial structures [76].
3.3.3. Data Envelopment Analysis (DEA)
DEA is the primary method used to evaluate land use efficiency and agglomeration [77,78,79,80,81]. Since the identification of industrial clusters is based on density, with a set density threshold, there is a positive correlation between the scale of industrial clusters and the land area used for these clusters. When there is an agglomeration effect, and the scale of the industrial cluster is positively correlated with labor productivity [82], it means that larger industrial clusters have higher land use efficiency. Therefore, we use the input–output efficiency of the industrial cluster to represent land use efficiency. The labor force and capital within the industrial cluster are used as inputs, and the output value of the enterprises is used as the output to calculate the land use efficiency within an industrial cluster. For a given set of DMU, each with inputs and outputs, the basic form of the data envelopment analysis (DEA) model for a particular cluster can be represented as follows:
subject to
where is the efficiency score of ; is the amount of output produced by ; is the amount of input used by ; is the weight given to output ; and is the weight given to input .
3.3.4. Spatial Correlation Analysis between Clusters
This paper utilized Moran’s I index to analyze the spatial distribution of industrial clusters of different scales. Moran’s I index is a statistical measure used to assess spatial autocorrelation [83,84], which is the degree to which neighboring observations in a dataset are similar to each other. It is commonly used in spatial analysis, geography, and related fields to detect patterns of spatial clustering, dispersion, or randomness in data, as shown in Figure 3. The value range of Moran’s I index is (−1, 1). The calculation method for Moran’s I index is shown in Formula (8),
where is the sample size (number of data points); is the spatial weight between data points; is the total weight in the weight matrix; and and represent the mean and variance, respectively, as shown in Formulas (9) and (10);
Figure 3.
Spatial representation of Moran’s I index. Where the industrial clusters are represented in black for high productivity and white for low productivity. (A) indicates that when Moran’s I index is less than 0, the high-productivity and low-productivity industrial clusters are spatially interspersed, showing a ‘checkerboard pattern’. (B) indicates that when Moran’s I index is greater than 0, there is a spatial correlation between the high-productivity industrial clusters and high-productivity industrial clusters, and between the low-productivity industrial clusters and low-productivity industrial clusters, showing a ‘bipolar pattern’.
3.3.5. Spatial Error Model
A spatial error model (SEM) is a type of regression model used in spatial econometrics to account for spatial autocorrelation in the error terms of a regression equation. Spatial autocorrelation occurs when the residuals (error terms) from a regression model are correlated across space, meaning that the error terms at one location are influenced by the error terms at nearby locations.
The spatial error model modifies the standard regression model by incorporating a spatially lagged error term. The basic form of the spatial error model is
where is the vector of dependent variable; is a matrix of explanatory variables; is a vector of coefficients; is the vector of the error terms; is a coefficient representing the strength of the spatial auto-correlation; is a spatial weights matrix that defines the spatial structure; and is a vector of independent and identically distributed error terms.
The inclusion of in the error term accounts for the spatial dependence, correcting for the bias and inefficiency that would otherwise arise in standard regression models due to the spatial autocorrelation.
3.3.6. Spatial Autoregressive Model
A spatial autoregressive model (SAR) is a type of spatial econometric model that accounts for spatial dependence in the dependent variable. In other words, it considers that the value of the dependent variable in one location may be influenced by the values of the dependent variable in neighboring locations. This model is used to analyze and predict spatial data, where observations are influenced by their spatial context.
The standard form of a spatial lag model can be expressed as
where is the vector of dependent variable; is the spatial autoregressive coefficient, measuring the influence of neighboring values of the dependent variable; is a matrix of explanatory variables; is a vector of coefficients; is a spatial weights matrix that defines the spatial structure; and is the vector of the error terms.
The spatial lag model is a powerful tool for analyzing spatial data, allowing researchers to understand and quantify the influence of spatial relationships on the dependent variable.
4. Results
4.1. Identification of Industrial Clusters
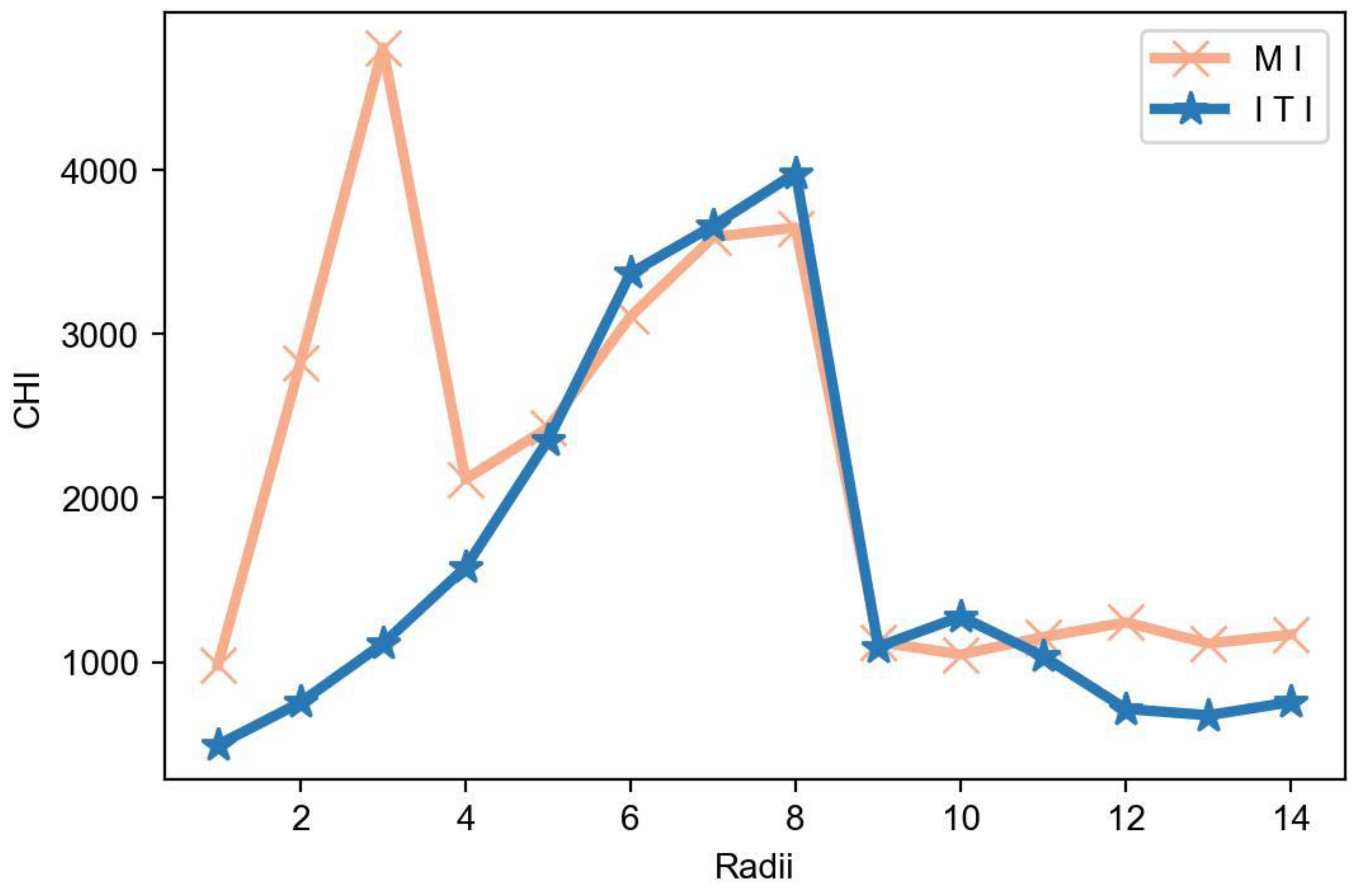
First, industrial clusters of MI and ITI were identified across China. In line with prior research, it is assumed that a cluster must include at least 10 companies [15], and the scaling parameter for DBSCAN was set at 2.22 km. As illustrated in Figure 4, the optimal radius for MI is 3 times the scaling parameter, whereas for ITI, it is 7 times the scaling parameter. The clusters obtained using the optimal clustering radius are shown in Table 2. There were 1383 MI clusters, with the largest cluster encompassing 219,697 enterprises, and the average size of clusters was 381 enterprises. There were 571 ITI clusters, with the largest cluster comprising 95,303 enterprises, and the average cluster size was 456 enterprises.
Figure 4.
CHI under different radii. CHI stands for the Calinski–Harabasz index, while the term ‘radii’ represents multiples of the scaling parameter (2.22 km).
Table 2.
Statistical description of industrial clusters.
Using administrative regions as the spatial units for analyzing industrial clusters implies the following assumptions. There is only one non-cross-regional cluster within each administrative region. Therefore, using administrative regions as spatial units may lead to the following errors. In cases where multiple industrial clusters exist within an administrative region, using administrative regions as spatial units will aggregate the clusters within that region. In cases where there is a cluster that crosses administrative regions, the cluster will be divided. To analyze the relationship between industrial clusters and administrative regions, industrial clusters were categorized into three types: type I clusters, which refer to clusters where enterprises within a cluster come from multiple administrative regions; type II clusters, which refer to cases where there is only one cluster within an administrative region, and it is not a type I cluster; and type III clusters refer to instances where there are two or more clusters within an administrative region that are not classified as type I clusters.
Based on these groupings, the clusters were classified as shown in Table 3. The number of type II clusters within provinces (or cities) was the lowest, followed by type I clusters, and the highest number was type III clusters. Specifically, when using provinces as the spatial units, the number of type II clusters was 0; meanwhile, when using cities as the spatial units, the number of type II clusters was 1. This indicates that when using administrative regions as spatial units for land use efficiency analysis, over 99% of the samples may have potential bias. When provincial-level administrative units are used, the number of type I clusters in MI and ITI are 45 and 33, respectively, accounting for less than 6% of all industrial clusters. Therefore, using provincial-level administrative units for land use efficiency analysis introduces bias due to the aggregation of clusters. When city-level administrative units are used, the number of type I clusters of MI and ITI significantly increased, accounting for 12.5% and 19.6%, respectively. This indicates that further subdivision of administrative regions will lead to more clusters crossing administrative regions. This is because type I clusters do not change with the adoption of smaller administrative units, and at the same time, type II and III clusters may transform into type I clusters. Therefore, subdividing administrative regions will result in more type I clusters.
Table 3.
Spatial statistical analysis of industrial clusters.
On a two-dimensional plane, a convex hull can be understood as a convex polygon that connects the outermost points. Through application of the convex hull algorithm to identify the outermost points of industrial clusters and subsequently fitting ellipses to these points, the eccentricity can be calculated based on these fitted ellipses (as shown in Figure 5). A smaller eccentricity indicates that the spatial form of the industrial cluster is closer to a circle. It can be found that, as the number of enterprises increases, the spatial form of the enterprise agglomeration area becomes closer to a circular shape.
Figure 5.
Relationship between the ellipticity and scale of an industrial cluster. MI and ITI represent the manufacturing industry and the information technology industry, respectively.
4.2. The Efficiency of Input and Output in Industrial Clusters and Land Use
When there is no correlation between the scale of industrial clusters and land use efficiency, using administrative regions as the spatial unit does not introduce bias. However, when there is a correlation between the scale of industrial clusters and input–output efficiency, using administrative regions might lead to inestimable bias. For instance, considering Hebei Province and Tianjin, as shown in Figure 2, if provincial administrative regions are used as the analysis units, the conclusion would be that the scale of industrial clusters in Hebei Province is larger than in Tianjin, but land use efficiency is lower than in Tianjin. Therefore, the spatial correlation of the industrial clusters must first be verified, and then the relationship between the scale of the industrial clusters and their land use efficiency should be analyzed.
In this section, the focus is on examining whether land use efficiency is affected by the scale of industrial clusters. It is widely accepted in economic theory that clustering can enhance labor productivity [12,85]. To validate the model’s effectiveness, the input–output efficiency of industrial clusters is used as the dependent variable, and the scale of industrial clusters is used as the core explanatory variable to test this conclusion. In many current studies on land use efficiency, land is introduced into the DEA model as an input variable, being just one of many production factors [41,86]. Unlike previous studies, more emphasis is placed on the scale of clusters since industrial clusters are identified based on density. The scale of the cluster is directly reflected in the land area, which can be understood as the input–output efficiency on land of different sizes. Therefore, compared to previous studies, the DEA method is considered more suitable for measuring land use efficiency in this paper. Given that a new research unit is being used, spatial econometric methods are employed to analyze the significance of spatial correlation, and different DEA methods are used to perform robustness checks on the results.
The calculation of Moran’s I index for the input–output efficiency of industrial clusters, shown in Table 4, reveals significant spatial correlations in the land use efficiency of these clusters, with Moran’s I index being notably negative. This supports the satellite city theory [87], indicating the existence of low-productivity industrial clusters surrounding high-productivity ones. In Table 5, two types of spatial regression models for MI and ITI are reported, where the scale of the industrial clusters is significantly positive in the models, suggesting that the scale of industrial clusters has a significant positive impact on the productivity of those industrial clusters. However, the spatial lag parameter and spatial error parameter are not significant, which may be due to the small values of Moran’s I index. Therefore, we no longer use the spatial Durbin model for estimation.
Table 4.
Moran’s I index.
Table 5.
The regression results for the spatial econometric model.
Robustness tests on the previously mentioned conclusions were conducted by substituting independent variables, dependent variables, and estimation methods, with the results displayed in Table 6 and Table 7. First, we used MaxDEA(8.22) software to calculate land use efficiency using DEA-SBM and DEA-EBM. At the same time, we employed SEM for model estimation because the significance of the scale of industrial clusters parameter was higher in the SEM estimations of MI and ITI in Table 5. The results are shown in Table 6: the explanatory power of the model and the significance of the parameters were both improved, indicating that different methods of calculating land use efficiency yield consistent conclusions. Second, marginal productivity theory posits that the price of production factors is determined by their marginal productivity [88]. The substitutive effect between labor and capital can be understood by analyzing their respective marginal productivities. When capital becomes cheaper relative to labor, firms may substitute more capital for labor, and vice versa. To minimize the impact of factors such as wages on the scale of labor, the total assets of enterprises within clusters were used as a proxy for cluster size. As shown in Table 7, although the regression coefficients for MI and ITI decreased, they remained significantly positive, indicating that the results are still significant after replacing the explanatory variables. Third, although Moran’s I index is significantly negative, its absolute value is relatively small, indicating that the spatial spillover effect is also relatively small. Therefore, the model was estimated using the ordinary least squares (OLS) method (Table 7), and it was found that both the regression coefficients and their significance levels did not change significantly [89]. These results confirm that the conclusions are robust. These results confirm that our conclusions are robust. Finally, we use a non-spatial model to test both spatial lag and spatial error using the Lagrange multiplier (LM) test (specific-to-general approach). The Wald test is used to determine whether specific coefficients in the model are significantly different from zero. The likelihood ratio (LR) test is used to compare the goodness-of-fit between a nested model (a simpler model) and a full model (a more complex model). As shown in Table 8, although there are differences in the significance of the LM test for MI and ITI, both the Wald test and the LR test are not significant, indicating that the SEM is sufficient to explain the data.
Table 6.
The regression results for the spatial autoregressive model.
Table 7.
The results of the robustness tests for the regression.
Table 8.
Testing the applicability of the spatial Durbin model.
5. Discussion
5.1. Characteristics of Industrial Clusters
5.1.1. Density of Industrial Clusters
The type of industry affects how enterprises are distributed spatially, which in turn impacts their geographic distribution and density [90]. In comparison to the ITI, the MI has a smaller neighborhood radius, indicating that within a certain area, there are more manufacturing enterprises than IT enterprises. This is because the MI benefits not only from knowledge spillovers and shared labor markets but also from shared intermediate goods markets [91,92]. While the ITI focuses mainly on knowledge sharing and technological exchanges, although physical proximity can enhance the knowledge and technology dissemination in the ITI, it can also operate effectively through online platforms and video conferencing [93]. Conversely, the MI incurs substantial logistic costs, requiring face-to-face interactions, and fixed locations; therefore, geographical proximity further reduces the production and operational costs for manufacturing enterprises, resulting in a higher enterprise density in the MI compared to the ITI [94,95,96].
5.1.2. Spatial Form of Industrial Clusters
As industrial clusters grow in scale, their spatial form tends to assume a circular shape. This observation aligns with classic location theory [72,73,74,75,76]. Since externalities and distance have an inverse relationship, enterprises tend to locate closer to other firms [16]. Whether or not a core area exists within the industrial cluster, as the cluster expands, new enterprises will spread outward around this zone. Therefore, trying to minimize the distance to other enterprises within the cluster leads to the circular shape of the clustered area [61].
5.2. Industrial Clusters, Knowledge Spillover and Land Use Efficiency
A larger industrial cluster can achieve economies of scale and improve land use efficiency [97]. Since the identification method of industrial clusters is based on density, it can be understood that, under a certain density threshold, clusters of different scales exhibit varying production efficiencies. The larger the area of the industrial cluster, the higher the input–output efficiency within the cluster, and also per unit area of land. The enterprises within them can more efficiently utilize resources such as labor, machinery, and technology [98]. Industrial clusters often foster environments conducive to innovation and knowledge sharing among businesses. The proximity to other enterprises allows for the easier exchange of ideas, technologies, and best practices [85,99]. This collaborative atmosphere can lead to more innovative approaches and improvements in production processes, which enhance land use efficiency [100]. At the same time, being part of a larger cluster allows firms to manage their supply chains more effectively and reduces transportation costs, leading to faster turnaround times and reduced idle time for workers, thus improving labor productivity [101]. Additionally, larger clusters typically attract more competition, which can drive firms to improve efficiency and productivity as a means of maintaining competitive advantage [102]. This competitive pressure can lead to innovation and operational improvements that consequently increase land use efficiency.
Clusters with different levels of input–output efficiency are interspersed. Due to the presence of negative externalities, such as increased costs of production, enterprises with lower productivity may be motivated to relocate [103]. However, moving away from industrial clusters means losing the benefits of agglomeration, including access to suppliers, customers, skilled labor, and potential collaboration opportunities [104]. They will prioritize relocating to the vicinity of industrial clusters; hence, there is the emergence of smaller, less efficient industrial clusters around large ones [87].
5.3. Bias in Land Use Efficiency Analysis Based on Administrative Regions
The boundaries between administrative regions and industrial clusters clearly differ, and analyzing land use efficiency using administrative regions introduces inestimable bias. In particular, using metrics like the number of enterprises and employees to represent land use can lead to a more pronounced bias because it completely overlooks the internal differences within an administrative region. Such assumptions inevitably lead to the occurrence of MAUP. Although clusters with varying levels of labor productivity are interspersed, the spatial spillover between industries is not very significant. When smaller administrative regions are used, enterprises with spatial connections are separated. Conversely, using larger administrative regions will group together unrelated enterprises. In addition, using larger administrative regions as research units increases the bias caused by spatial heterogeneity, such as differences in natural resource endowments and culture.
Variation in industrial structure leads to differences in land use efficiency across administrative regions. This may also result in biases in the measurement of land use efficiency when administrative regions are used as spatial units. Firstly, our research results have already highlighted significant differences in the density of various industries. The types of land used may also vary across different industries; for instance, manufacturing demands considerable amounts of industrial land and logistics storage space [105,106], while IT industries mainly need commercial land [107]. Secondly, differences in production methods across industries also result in variations in land use efficiency. IT industries not only generate higher value-adds but also produce less pollution [108], whereas manufacturing provides essential goods necessary for daily life and production, and there is no substitutive effect between the products of these two industries. Moreover, the policy directions and land planning of different administrative regions also affect land use efficiency [20,109].
6. Conclusions and Policy Recommendations
This paper employed DBSCAN to identify national industrial clusters based on the spatial distribution of enterprises. Potential bias was also examined in the analysis of land use efficiency when administrative regions were used. The findings of this paper include the following: first, there are significant spatial differences between administrative boundaries and industrial cluster boundaries; therefore, using administrative regions as analysis units lead to MAUP; second, as industrial clusters expand, industrial clusters increasingly approximate a circular shape; third, there is a positive correlation between the scale of industrial clusters and land use efficiency; fourth, industrial clusters with varying labor productivity are interspersed.
The results of this paper provide the following policy implications for improving land use efficiency. First, the existence of numerous cross-city boundary industrial clusters has been discovered. Therefore, inter-administrative regional land use policies and fiscal policies should be coordinated to ensure consistency within the same industrial cluster, thereby avoiding harmful competition among enterprises from different administrative regions within the same cluster. Additionally, fewer cross-provincial clusters were identified, indicating that cooperation between provincial administrative regions needs further strengthening. To mitigate the reduction in land use efficiency caused by administrative boundary barriers, infrastructure connections at borders should be enhanced, and unified industrial development plans should be formulated to foster cross-regional industrial clusters. Second, the negative spatial correlation of productivity among industrial clusters indicates that high-productivity and low-productivity clusters are distributed in a checkerboard pattern. Therefore, a labor-sharing platform should be created among industrial clusters. Knowledge spillover and a shared labor market can benefit innovation and productivity. Moreover, as the spatial differences in nearby industrial clusters are small, the migration costs caused by labor mobility are also low. Third, due to the need to share intermediates, MI is influenced by infrastructure such as logistics and transportation, which is reflected by a higher enterprise density within these areas. The infrastructure within MI clusters should be improved. Improving infrastructure helps to increase the neighborhood radius and scale of the industrial clusters. Fourth, the GDP competition among local governments plays a crucial role in supporting China’s growth miracle [110]. However, this competition may also cause long-term damage [111]. Therefore, incorporating the industrial development levels of neighboring regions into the regional development evaluation process can help strengthen industrial cooperation and integration between regions.
There are some shortcomings in this study that can be addressed in future research. Firstly, only the relationship within a single industry was analyzed, and the diversity of agglomeration was not considered. Secondly, the industries were not further segmented; different manufacturing industries may also face different proximity radii. Finally, spatial characteristics and regional endowments, which can influence business location decisions, were not considered in this paper.
Author Contributions
Conceptualization, Y.C.; Methodology, Y.C., Y.N. and Y.R.; Software, S.Z.; Formal analysis, Y.C., Y.N. and L.Z.; Writing—original draft, Y.C.; Writing—review & editing, Y.C., Y.N., Y.R. and L.Z.; Visualization, S.Z.; Supervision, L.Z. All authors have read and agreed to the published version of the manuscript.
Funding
This research received no external funding.
Data Availability Statement
The economic census database can be obtained by applying through the Statistical Bureau website. The website for applying is https://microdata.stats.gov.cn/#/ (accessed on 1 March 2021).
Conflicts of Interest
The authors declare no conflicts of interest.
References
- Cao, Y.N. Factors affecting on urban location choice decisions of enterprises. Reg. Sci. Inq. 2021, 13, 217–224. [Google Scholar]
- Long, H.; Zhang, Y.; Ma, L.; Tu, S. Land use transitions: Progress, challenges and prospects. Land 2021, 10, 903. [Google Scholar] [CrossRef]
- Ren, X.; Yang, S. Empirical study on location choice of Chinese OFDI. China Econ. Rev. 2020, 61, 101428. [Google Scholar] [CrossRef]
- Gao, X.; Zhang, A.; Sun, Z. How regional economic integration influence on urban land use efficiency? A case study of Wuhan metropolitan area, China. Land Use Policy 2020, 90, 104329. [Google Scholar] [CrossRef]
- Surya, B.; Ahmad, D.N.A.; Sakti, H.H.; Sahban, H. Land use change, spatial interaction, and sustainable development in the metropolitan urban areas, South Sulawesi Province, Indonesia. Land 2020, 9, 95. [Google Scholar] [CrossRef]
- Lai, A.; Yang, Z.; Cui, L. Market segmentation impact on industrial transformation: Evidence for environmental protection in China. J. Clean. Prod. 2021, 297, 126607. [Google Scholar] [CrossRef]
- Ren, S.; Hao, Y.; Wu, H. Government corruption, market segmentation and renewable energy technology innovation: Evidence from China. J. Environ. Manag. 2021, 300, 113686. [Google Scholar] [CrossRef]
- Grossman, G.M.; Helpman, E. Trade, knowledge spillovers, and growth. Eur. Econ. Rev. 1991, 35, 517–526. [Google Scholar] [CrossRef]
- Rosenfeld, S.A. Bringing business clusters into the mainstream of economic development. Eur. Plan. Stud. 1997, 5, 3–23. [Google Scholar] [CrossRef]
- Gottmann, J. Megalopolis or the urbanization of the northeastern seaboard. Econ. Geogr. 1957, 33, 189–200. [Google Scholar] [CrossRef]
- Fei, R.; Lin, Z.; Chunga, J. How land transfer affects agricultural land use efficiency: Evidence from China’s agricultural sector. Land Use Policy 2021, 103, 105300. [Google Scholar] [CrossRef]
- Zhang, W.; Wang, B.; Wang, J.; Wu, Q.; Wei, Y.D. How does industrial agglomeration affect urban land use efficiency? A spatial analysis of Chinese cities. Land Use Policy 2022, 119, 106178. [Google Scholar] [CrossRef]
- Liu, J.; Feng, H.; Wang, K. The low-carbon city pilot policy and urban land use efficiency: A policy assessment from China. Land 2022, 11, 604. [Google Scholar] [CrossRef]
- Li, S.; Fu, M.; Tian, Y.; Xiong, Y.; Wei, C. Relationship between urban land use efficiency and economic development level in the Beijing–Tianjin–Hebei region. Land 2022, 11, 976. [Google Scholar] [CrossRef]
- Alcácer, J.; Zhao, M. Zooming in: A practical manual for identifying geographic clusters. Strateg. Manag. J. 2016, 37, 10–21. [Google Scholar] [CrossRef]
- Duranton, G.; Overman, H.G. Testing for localization using micro-geographic data. Rev. Econ. Stud. 2005, 72, 1077–1106. [Google Scholar] [CrossRef]
- Billings, S.B.; Johnson, E.B. Agglomeration within an urban area. J. Urban Econ. 2016, 91, 13–25. [Google Scholar] [CrossRef]
- Garreton, M.; Basauri, A.; Valenzuela, L. Exploring the correlation between city size and residential segregation: Comparing Chilean cities with spatially unbiased indexes. Environ. Urban. 2020, 32, 569–588. [Google Scholar] [CrossRef]
- Jelinski, D.E.; Wu, J. The modifiable areal unit problem and implications for landscape ecology. Landsc. Ecol. 1996, 11, 129–140. [Google Scholar] [CrossRef]
- Ma, W.; Jiang, G.; Chen, Y.; Qu, Y.; Zhou, T.; Li, W. How feasible is regional integration for reconciling land use conflicts across the urban–rural interface? Evidence from Beijing–Tianjin–Hebei metropolitan region in China. Land Use Policy 2020, 92, 104433. [Google Scholar] [CrossRef]
- Krupka, D.J. Are big cities more segregated? Neighbourhood scale and the measurement of segregation. Urban Stud. 2007, 44, 187–197. [Google Scholar] [CrossRef]
- Xu, B.; Sun, Y. The impact of industrial agglomeration on urban land green use efficiency and its spatio-temporal pattern: Evidence from 283 cities in China. Land 2023, 12, 824. [Google Scholar] [CrossRef]
- Hoover, E.M. Location Theory and the Shoe and Leather Industries; Harvard University Press: Cambridge, MA, USA, 1937. [Google Scholar]
- Weber, A.; Friedrich, C.J. Alfred Weber’s Theory of the Location of Industries; University of Chicago Press: Chicago, IL, USA, 1929. [Google Scholar]
- Marshall, A. Principles of Economics: An Introductory Volume, 8th ed.; Macmillan: London, UK, 1920. [Google Scholar]
- Roelandt, T.J.; den Hertog, P. Cluster analysis and cluster-based policy making: The state of the art. In Boosting Innovation: The Cluster Approach; Organisation for Economic Co-operation and Development (OECD): Paris, France, 1999; pp. 413–427. [Google Scholar]
- Bergman, E.M.; Feser, E.J. Industrial and Regional Clusters: Concepts and Comparative Applications; West Virginal University Press: Morgantown, WV, USA, 1999. [Google Scholar]
- Porter, M.E. Clusters, Innovation, and Competitiveness: New Findings and Implications for Policy. In Proceedings of the European Presidency Conference on Innovation and Clusters, Stockholm, Sweden, 22 January 1998. [Google Scholar]
- Krugman, P. Scale economies, product differentiation, and the pattern of trade. Am. Econ. Rev. 1980, 70, 950–959. [Google Scholar]
- Krugman, P. The increasing returns revolution in trade and geography. Am. Econ. Rev. 2009, 99, 561–571. [Google Scholar] [CrossRef]
- Green, T. Evaluating predictors for brownfield redevelopment. Land Use Policy 2018, 73, 299–319. [Google Scholar] [CrossRef]
- Jamecny, L.; Husar, M. From planning to smart management of historic industrial brownfield regeneration. Procedia Eng. 2016, 161, 2282–2289. [Google Scholar] [CrossRef]
- Martinat, S.; Navratil, J.; Hollander, J.B.; Trojan, J.; Klapka, P.; Klusacek, P.; Kalok, D. Re-reuse of regenerated brownfields: Lessons from an Eastern European post-industrial city. J. Clean. Prod. 2018, 188, 536–545. [Google Scholar] [CrossRef]
- Xie, X.; Wu, K.; Li, Y.; Guo, S.; Li, X. How to Coordinate the Relationship between Urban Space Exploitation, Economic Development, and Ecological Environment: Evidence from Henan Province, China. Land 2024, 13, 537. [Google Scholar] [CrossRef]
- Du, J.; Thill, J.-C.; Peiser, R.B. Land pricing and its impact on land use efficiency in post-land-reform China: A case study of Beijing. Cities 2016, 50, 68–74. [Google Scholar] [CrossRef]
- Louw, E.; van Der Krabben, E.; Van Amsterdam, H. The spatial productivity of industrial land. Reg. Stud. 2012, 46, 137–147. [Google Scholar] [CrossRef]
- Zhang, J.; Zhang, D.; Huang, L.; Wen, H.; Zhao, G.; Zhan, D. Spatial distribution and influential factors of industrial land productivity in China’s rapid urbanization. J. Clean. Prod. 2019, 234, 1287–1295. [Google Scholar] [CrossRef]
- Wey, W.-M.; Hsu, J. New urbanism and smart growth: Toward achieving a smart National Taipei University District. Habitat Int. 2014, 42, 164–174. [Google Scholar] [CrossRef]
- Chen, W.; Shen, Y.; Wang, Y.; Wu, Q. The effect of industrial relocation on industrial land use efficiency in China: A spatial econometrics approach. J. Clean. Prod. 2018, 205, 525–535. [Google Scholar] [CrossRef]
- Ye, L.; Huang, X.; Yang, H.; Chen, Z.; Zhong, T.; Xie, Z. Effects of dual land ownerships and different land lease terms on industrial land use efficiency in Wuxi City, East China. Habitat Int. 2018, 78, 21–28. [Google Scholar] [CrossRef]
- Chen, W.; Chen, W.; Ning, S.; Liu, E.-n.; Zhou, X.; Wang, Y.; Zhao, M. Exploring the industrial land use efficiency of China’s resource-based cities. Cities 2019, 93, 215–223. [Google Scholar] [CrossRef]
- Yu, J.; Zhou, K.; Yang, S. Land use efficiency and influencing factors of urban agglomerations in China. Land Use Policy 2019, 88, 104143. [Google Scholar] [CrossRef]
- Xie, H.; Chen, Q.; Lu, F.; Wang, W.; Yao, G.; Yu, J. Spatial-temporal disparities and influencing factors of total-factor green use efficiency of industrial land in China. J. Clean. Prod. 2019, 207, 1047–1058. [Google Scholar] [CrossRef]
- Shaoa, Y.; Chen, S.; Cheng, B. Analyses of the Dynamic Factors of Cluster Innovation—A Case Study of Chengdu Furniture Industrial Cluster. Int. Manag. Rev. 2008, 4, 53. [Google Scholar]
- Seto, K.C.; Fragkias, M. Quantifying spatiotemporal patterns of urban land-use change in four cities of China with time series landscape metrics. Landsc. Ecol. 2005, 20, 871–888. [Google Scholar] [CrossRef]
- Liu, Y.; Wang, Y.; Wu, L. Review on the definition and mechanism of urban agglomeration and its future research fields. Hum. Geogr. 2013, 28, 62–68. [Google Scholar]
- Yang, Y.; Liu, Y.; Li, Y.; Li, J. Measure of urban-rural transformation in Beijing-Tianjin-Hebei region in the new millennium: Population-land-industry perspective. Land Use Policy 2018, 79, 595–608. [Google Scholar] [CrossRef]
- Meijers, E.J.; Burger, M.J. Spatial structure and productivity in US metropolitan areas. Environ. Plan. A 2010, 42, 1383–1402. [Google Scholar] [CrossRef]
- Zeng, G.; Hu, Y.; Zhong, Y. Industrial agglomeration, spatial structure and economic growth: Evidence from urban cluster in China. Heliyon 2023, 9, e19963. [Google Scholar] [CrossRef]
- Wang, B.; Yang, X.; Dou, Y.; Wu, Q.; Wang, G.; Li, Y.; Zhao, X. Spatio-Temporal Dynamics of Economic Density and Vegetation Cover in the Yellow River Basin: Unraveling Interconnections. Land 2024, 13, 475. [Google Scholar] [CrossRef]
- Lee, J.; Jung, S. Towards Carbon-Neutral Cities: Urban Classification Based on Physical Environment and Carbon Emission Characteristics. Land 2023, 12, 968. [Google Scholar] [CrossRef]
- Brezzi, M.; Veneri, P. Assessing polycentric urban systems in the OECD: Country, regional and metropolitan perspectives. Eur. Plan. Stud. 2015, 23, 1128–1145. [Google Scholar] [CrossRef]
- Kocziszky, G.; Nagy, Z.; Tóth, G.; Dávid, L. New Method for Analysing the Spatial Structure of Europe. Econ. Comput. Econ. Cybern. Stud. Res. 2015, 49, 143–160. [Google Scholar]
- Veneri, P.; Burgalassi, D. Questioning polycentric development and its effects. Issues of definition and measurement for the Italian NUTS-2 regions. Eur. Plan. Stud. 2012, 20, 1017–1037. [Google Scholar] [CrossRef]
- Sun, B.; Li, W. City size distribution and economic performance: Evidence from city-regions in China. Sci. Geogr. Sin. 2016, 36, 328–334. [Google Scholar]
- Liu, X.; Li, S.; Qin, M. Urban spatial structure and regional economic efficiency-on the mode choice of China’s urbanization development. Manag. World 2017, 1, 51–64. [Google Scholar]
- Wang, Z.; Liu, C.; Mao, K. Industry cluster: Spatial density and optimal scale. Ann. Reg. Sci. 2012, 49, 719–731. [Google Scholar] [CrossRef]
- Barbieri, E.; Di Tommaso, M.R.; Bonnini, S. Industrial development policies and performances in Southern China: Beyond the specialised industrial cluster program. China Econ. Rev. 2012, 23, 613–625. [Google Scholar] [CrossRef]
- Belso-Martínez, J.A.; Mas-Verdu, F.; Chinchilla-Mira, L. How do interorganizational networks and firm group structures matter for innovation in clusters: Different networks, different results. J. Small Bus. Manag. 2020, 58, 73–105. [Google Scholar] [CrossRef]
- Hahsler, M.; Piekenbrock, M.; Doran, D. dbscan: Fast density-based clustering with R. J. Stat. Softw. 2019, 91, 1–30. [Google Scholar] [CrossRef]
- Mohring, H. Land values and the measurement of highway benefits. J. Political Econ. 1961, 69, 236–249. [Google Scholar] [CrossRef]
- Morrison, W.M. China’s economic rise: History, trends, challenges, and implications for the United States. Curr. Politics Econ. North. West. Asia 2019, 28, 189–242. [Google Scholar]
- Lian, Z.; Ma, Y.; Chen, L.; He, R. The role of cities in cross-border mergers and acquisitions—Evidence from China. Int. Rev. Econ. Financ. 2024, 92, 1482–1498. [Google Scholar] [CrossRef]
- Wang, S.; Liu, J.; Xu, K.; Ji, M.; Yan, F. Cross-Regional Cooperation and Counter-Market-Oriented Spatial Linkage: A Case Study of Collaborative Industrial Parks in the Yangtze River Delta Region. Int. J. Environ. Res. Public Health 2023, 20, 1055. [Google Scholar] [CrossRef]
- Wang, P.; Zeng, C.; Song, Y.; Guo, L.; Liu, W.; Zhang, W. The spatial effect of administrative division on land-use intensity. Land 2021, 10, 543. [Google Scholar] [CrossRef]
- Wu, L.; Lang, W.; Chen, T. Deciphering Urban Land Use Patterns in the Shenzhen–Dongguan Cross-Boundary Region Based on Multisource Data. Land 2024, 13, 161. [Google Scholar] [CrossRef]
- Zheng, L.; Zhao, Z. What drives spatial clusters of entrepreneurship in China? Evidence from economic census data. China Econ. Rev. 2017, 46, 229–248. [Google Scholar] [CrossRef]
- Yang, S.; Jahanger, A.; Hossain, M.R. How effective has the low-carbon city pilot policy been as an environmental intervention in curbing pollution? Evidence from Chinese industrial enterprises. Energy Econ. 2023, 118, 106523. [Google Scholar] [CrossRef]
- Li, F.; Gui, Z.; Wu, H.; Gong, J.; Wang, Y.; Tian, S.; Zhang, J. Big enterprise registration data imputation: Supporting spatiotemporal analysis of industries in China. Comput. Environ. Urban Syst. 2018, 70, 9–23. [Google Scholar] [CrossRef]
- Fu, X.; Balasubramanyam, V.N. Township and village enterprises in China. J. Dev. Stud. 2003, 39, 27–46. [Google Scholar] [CrossRef]
- Jiang, G.; Ma, W.; Dingyang, Z.; Qinglei, Z.; Ruijuan, Z. Agglomeration or dispersion? Industrial land-use pattern and its impacts in rural areas from China’s township and village enterprises perspective. J. Clean. Prod. 2017, 159, 207–219. [Google Scholar] [CrossRef]
- Walker, R.T. Geography, Von Thünen, and Tobler’s first law: Tracing the evolution of a concept. Geogr. Rev. 2022, 112, 591–607. [Google Scholar] [CrossRef]
- Fischer, K. Central places: The theories of von Thünen, Christaller, and Lösch. In Foundations of Location Analysis; Springer: New York, NY, USA, 2011; pp. 471–505. [Google Scholar]
- Lubis, S.; Siregar, A.M.; Siregar, I. Study of Statically Tested Honeycomb Structure. Int. J. Econ. Technol. Soc. Sci. (Inject.) 2021, 2, 1–12. [Google Scholar] [CrossRef]
- Wang, S.; Feng, Z.; Zhang, S. The Central Place and Diffusion Area System under the View of Economic Region System Theory. Sci. Geogr. Sin. 2010, 30, 803–809. [Google Scholar]
- Ahlfeldt, G.M.; Barr, J. The economics of skyscrapers: A synthesis. J. Urban Econ. 2022, 129, 103419. [Google Scholar] [CrossRef]
- Chen, Y.; Li, S.; Cheng, L. Evaluation of cultivated land use efficiency with environmental constraints in the Dongting lake eco-economic zone of Hunan province, China. Land 2020, 9, 440. [Google Scholar] [CrossRef]
- Zhang, C.; Su, Y.; Yang, G.; Chen, D.; Yang, R. Spatial-temporal characteristics of cultivated land use efficiency in major function-oriented zones: A case study of Zhejiang province, China. Land 2020, 9, 114. [Google Scholar] [CrossRef]
- Liu, S.; Xiao, W.; Li, L.; Ye, Y.; Song, X. Urban land use efficiency and improvement potential in China: A stochastic frontier analysis. Land Use Policy 2020, 99, 105046. [Google Scholar] [CrossRef]
- Ke, X.; Zhang, Y.; Zhou, T. Spatio-temporal characteristics and typical patterns of eco-efficiency of cultivated land use in the Yangtze River Economic Belt, China. J. Geogr. Sci. 2023, 33, 357–372. [Google Scholar] [CrossRef]
- Guo, B.; Chen, K.; Jin, G. Does multi-goal policy affect agricultural land efficiency? A quasi-natural experiment based on the natural resource conservation and intensification pilot scheme. Appl. Geogr. 2023, 161, 103141. [Google Scholar] [CrossRef]
- Liu, X.; Zhang, X. Industrial agglomeration, technological innovation and carbon productivity: Evidence from China. Resour. Conserv. Recycl. 2021, 166, 105330. [Google Scholar] [CrossRef]
- Li, C.; Wu, K.; Gao, X. Manufacturing industry agglomeration and spatial clustering: Evidence from Hebei Province, China. Environ. Dev. Sustain. 2020, 22, 2941–2965. [Google Scholar] [CrossRef]
- Sun, J.; Fan, P.; Wang, K.; Yu, Z. Research on the impact of the industrial cluster effect on the profits of new energy enterprises in China: Based on the Moran’s I index and the fixed-effect panel stochastic frontier model. Sustainability 2022, 14, 14499. [Google Scholar] [CrossRef]
- Ellison, G.; Glaeser, E.L.; Kerr, W.R. What causes industry agglomeration? Evidence from coagglomeration patterns. Am. Econ. Rev. 2010, 100, 1195–1213. [Google Scholar] [CrossRef]
- Zhu, X.; Li, Y.; Zhang, P.; Wei, Y.; Zheng, X.; Xie, L. Temporal–spatial characteristics of urban land use efficiency of China’s 35mega cities based on DEA: Decomposing technology and scale efficiency. Land Use Policy 2019, 88, 104083. [Google Scholar] [CrossRef]
- Koroso, N.H.; Lengoiboni, M.; Zevenbergen, J.A. Urbanization and urban land use efficiency: Evidence from regional and Addis Ababa satellite cities, Ethiopia. Habitat Int. 2021, 117, 102437. [Google Scholar] [CrossRef]
- Reder, M.W. A reconsideration of the marginal productivity theory. J. Political Econ. 1947, 55, 450–458. [Google Scholar] [CrossRef]
- Su, D.; Sheng, B.; Shao, C.; Chen, S. Global value chain, industry agglomeration and firm productivity’s interactive effect. Econ. Res. J. 2020, 55, 100–115. [Google Scholar]
- Zhang, X.; Yao, J.; Sila-Nowicka, K.; Song, C. Geographic concentration of industries in Jiangsu, China: A spatial point pattern analysis using micro-geographic data. Ann. Reg. Sci. 2021, 66, 439–461. [Google Scholar] [CrossRef]
- Zhang, W.; Xu, N.; Li, C.; Cui, X.; Zhang, H.; Chen, W. Impact of digital input on enterprise green productivity: Micro evidence from the Chinese manufacturing industry. J. Clean. Prod. 2023, 414, 137272. [Google Scholar] [CrossRef]
- Jenkins, R.; de Freitas Barbosa, A. Fear for manufacturing? China and the future of industry in Brazil and Latin America. China Q. 2012, 209, 59–81. [Google Scholar] [CrossRef]
- Bao, L.; Li, T.; Xia, X.; Zhu, K.; Li, H.; Yang, X. How does working from home affect developer productivity?—A case study of Baidu during the COVID-19 pandemic. Sci. China Inf. Sci. 2022, 65, 142102. [Google Scholar] [CrossRef]
- Lavoratori, K.; Mariotti, S.; Piscitello, L. The role of geographical and temporary proximity in MNEs’ location and intra-firm co-location choices. Reg. Stud. 2020, 54, 1442–1456. [Google Scholar] [CrossRef]
- Amidi, S.; Majidi, A.F. Geographic proximity, trade and economic growth: A spatial econometrics approach. Ann. GIS 2020, 26, 49–63. [Google Scholar] [CrossRef]
- Löfsten, H.; Isaksson, A.; Rannikko, H. Entrepreneurial networks, geographical proximity, and their relationship to firm growth: A study of 241 small high-tech firms. J. Technol. Transf. 2023, 48, 2280–2306. [Google Scholar] [CrossRef]
- Henderson, J.V. Marshall’s scale economies. J. Urban Econ. 2003, 53, 1–28. [Google Scholar] [CrossRef]
- Moretti, E. The effect of high-tech clusters on the productivity of top inventors. Am. Econ. Rev. 2021, 111, 3328–3375. [Google Scholar] [CrossRef]
- Ellison, G.; Glaeser, E.L. The geographic concentration of industry: Does natural advantage explain agglomeration? Am. Econ. Rev. 1999, 89, 311–316. [Google Scholar] [CrossRef]
- Fan, F.; Lian, H.; Wang, S. Can regional collaborative innovation improve innovation efficiency? An empirical study of Chinese cities. Growth Change 2020, 51, 440–463. [Google Scholar] [CrossRef]
- Shen, N.; Peng, H.; Wang, Q. Spatial dependence, agglomeration externalities and the convergence of carbon productivity. Socio-Econ. Plan. Sci. 2021, 78, 101060. [Google Scholar] [CrossRef]
- Stavroulakis, P.J.; Papadimitriou, S.; Tsioumas, V.; Koliousis, I.G.; Riza, E.; Kontolatou, E.O. Strategic competitiveness in maritime clusters. Case Stud. Transp. Policy 2020, 8, 341–348. [Google Scholar] [CrossRef]
- Zhao, Y.; Liang, C.; Zhang, X. Positive or negative externalities? Exploring the spatial spillover and industrial agglomeration threshold effects of environmental regulation on haze pollution in China. Environ. Dev. Sustain. 2021, 23, 11335–11356. [Google Scholar] [CrossRef]
- Du, J.; Vanino, E. Agglomeration externalities of fast-growth firms. Reg. Stud. 2021, 55, 167–181. [Google Scholar] [CrossRef]
- Xiao, Z.; Yuan, Q.; Sun, Y.; Sun, X. New paradigm of logistics space reorganization: E-commerce, land use, and supply chain management. Transp. Res. Interdiscip. Perspect. 2021, 9, 100300. [Google Scholar] [CrossRef]
- Westerweel, B.; Basten, R.; denBoer, J.; vanHoutum, G.J. Printing spare parts at remote locations: Fulfilling the promise of additive manufacturing. Prod. Oper. Manag. 2021, 30, 1615–1632. [Google Scholar] [CrossRef]
- Wlodarczak, D. Smart growth and urban economic development: Connecting economic development and land-use planning using the example of high-tech firms. Environ. Plan. A 2012, 44, 1255–1269. [Google Scholar] [CrossRef]
- Chen, W.; Huang, X.; Liu, Y.; Luan, X.; Song, Y. The impact of high-tech industry agglomeration on green economy efficiency—Evidence from the Yangtze River economic belt. Sustainability 2019, 11, 5189. [Google Scholar] [CrossRef]
- Sun, Y.; Ma, A.; Su, H.; Su, S.; Chen, F.; Wang, W.; Weng, M. Does the establishment of development zones really improve industrial land use efficiency? Implications for China’s high-quality development policy. Land Use Policy 2020, 90, 104265. [Google Scholar] [CrossRef]
- Qu, X.; Xu, Z.; Yu, J.; Zhu, J. Understanding local government debt in China: A regional competition perspective. Reg. Sci. Urban Econ. 2023, 98, 103859. [Google Scholar] [CrossRef]
- Phelps, N.A.; Fuller, C. Multinationals, intracorporate competition, and regional development. Econ. Geogr. 2000, 76, 224–243. [Google Scholar]
Disclaimer/Publisher’s Note: The statements, opinions and data contained in all publications are solely those of the individual author(s) and contributor(s) and not of MDPI and/or the editor(s). MDPI and/or the editor(s) disclaim responsibility for any injury to people or property resulting from any ideas, methods, instructions or products referred to in the content. |
© 2024 by the authors. Licensee MDPI, Basel, Switzerland. This article is an open access article distributed under the terms and conditions of the Creative Commons Attribution (CC BY) license (https://creativecommons.org/licenses/by/4.0/).




