Theoretical Logic and Implementation Path of Comprehensive Land Consolidation for Promoting Common Prosperity: A Case Study of Ningbo City
Abstract
1. Introduction
2. The Theoretical Framework of Comprehensive Land Consolidation for Promoting Common Prosperity
2.1. Common Prosperity
2.2. Theoretical Framework
- (1)
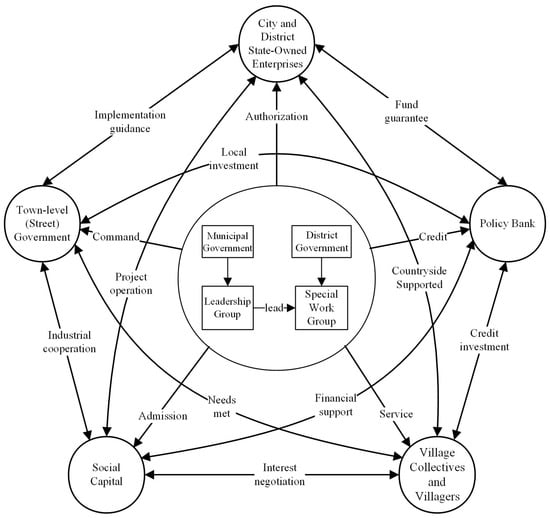
- Change in Power Structure: The power structure is the foundation of China’s spatial planning and operations [39]. The hierarchical structure of land consolidation policies requires the coordination of higher-level governments and responses from local entities. Traditional land consolidation policies rely on top–down administrative orders, lacking public participation and oversight. The passive choices of local entities like farmers lead to economic challenges [40]. Comprehensive land consolidation is based on national land-use planning, emphasizing a coordinated consensus between higher-level governments and local entities. In the pursuit of maximizing individual interests, a “competition–cooperation” relationship is established among different entities, changing the land governance structure. The bidirectional interaction between entities from top to bottom and bottom to top forms a collaborative network governance structure, improving governance alienation caused by government dominance [41] and significantly enhancing land governance capability.
- (2)
- Optimization Spatial Patterns: Comprehensive land consolidation breaks through administrative boundaries, facilitating the optimization of land-use spatial patterns. The cross-boundary adjustment of spatial patterns prevents the local protectionism of administrative forces [42], achieving a unified goal-oriented and functional spatial layout and avoiding functional inconsistencies caused by economic rationality. It enables the maximization of remediation benefits for different land types, improving public services and infrastructure, and ensuring the coordination and sustainability of spatial patterns. It is worth noting that the premises of adjustment are the public interest or the law, only to the extent necessary, and in return, for reasonable compensation [37].
- (3)
- Adequate Factor Flow: Urban and rural areas are inseparable. However, the household registration, rural land, and human–land systems pose institutional barriers to urban–rural interaction and integration [43]. The advancement of land governance policies allows comprehensive land consolidation to bypass inherent institutional barriers, changing the urban–rural dual structure. It serves as a platform for the flow of urban and rural factors, opening channels for the free flow of urban and rural resources. It facilitates the flow of urban factors to rural areas, reducing the cost and risk of factor flow [44], improving the efficiency and autonomy of factor allocation, and enhancing production quality and efficiency. In addition, it improves rural infrastructure and public services, ensuring that scarce urban factors flowing into rural areas remain in rural areas. Thus, the types and scale of the rural factor pool are expanded, improving the endogenous development capacity of rural areas [44].
- (4)
- Sharing Benefit Distribution: After defining land property rights, market competition and transaction mechanisms can improve the land value, resulting in diverse land outputs [45]. In Ukraine and some European Union countries, the lack of a stable land market and legislation at the required level in this field has led to the possibility of restricting foreign ownership of land to prevent the potential loss of valuable land [46]. In China, there has been a long-standing issue of unclear rural property rights, vague subjects, discrimination, and inequality regarding urban and rural land property rights [47]. These problems have reduced the land value and the potential benefits. Comprehensive land consolidation adjusts the power structure, land-use patterns, and factor flow, improving transactions and land property rights to achieve high-quality productivity development. Land consolidation benefits are diverse. The benefits include improved public service and higher land and industry values. Moreover, the collaborative participation of multiple entities in the consolidation model allows more people to participate in the distribution of benefits.
3. Materials and Methods
3.1. Study Area
3.2. Research Methods
4. Results and Analysis: The Implementation Paths of Comprehensive Land Consolidation to Promote Common Prosperity
4.1. The Network Governance Structure
4.2. The Optimization of the Spatial Pattern
4.3. The Movement of Urban and Rural Factors
4.4. Sharing Benefits from Comprehensive Land Consolidation
5. Discussion
5.1. Research Comparison and Implications
5.2. Relationship to the Theory of Spatial Production
6. Conclusions
6.1. Research Limitations and Future Research Directions
6.2. Research Conclusions
Author Contributions
Funding
Data Availability Statement
Conflicts of Interest
References
- Guterres, A. Our Common Agenda; United Nations Publications: New York, NY, USA, 2021. [Google Scholar]
- UN General Assembly. Transforming Our World: The 2030 Agenda for Sustainable Development. Un Doc. A/Res/70/1 (25 September 2015). 2015. Available online: https://sdgs.un.org/2030agenda (accessed on 22 October 2023).
- Wang, S. Beating Poverty by Means of Developmenta Summary and Evaluation of the Experiences of China’s Large-Scale Reduction of Poverty in the Past 30 Years. Manag. World 2008, 11, 78–88. [Google Scholar]
- ASEAN. Report of the ASEAN Regional Assessment of MDG Achievement and Post-2015 Development Priorities; The ASEAN Secretariat: Jakarta, Indonesia, 2015. [Google Scholar]
- Barro, R.J. Inequality and growth in a panel of countries. J. Econ. Growth 2000, 5, 5–32. [Google Scholar] [CrossRef]
- Yu, J.; Ren, J. Common Prosperity: Theoretical Connotation and Policy Agenda. Cass J. Political Sci. 2021, 3, 13–25. [Google Scholar]
- Zang, X. From negative welfare to positive welfare: A new exploration of welfare system reform in Western countries. J. Soc. Sci. 2004, 8, 28–35. [Google Scholar]
- The Development Research Center of the State Council and the World Bank; Li, W.; Indrawati, S.M.; Liu, S.; Han, J.; Rohland, K.; Hofman, B.; Hou, Y.; Warwick, M.; Goh, C.; et al. China: Promote efficient, inclusive and sustainable urbanization. J. Manag. World 2014, 4, 5–41. [Google Scholar] [CrossRef]
- Wang, F.; Wang, K.; Chen, T.; Li, P. Progress and prospect of research on urban ecological space. Prog. Geogr. 2017, 36, 207–218. [Google Scholar]
- Wolch, J.R.; Byrne, J.; Newell, J.P. Urban green space, public health, and environmental justice: The challenge of making cities ‘just green enough’. Landsc. Urban Plan. 2014, 125, 234–244. [Google Scholar] [CrossRef]
- Smyth, R.; Mishra, V.; Qian, X. The environment and well-being in urban China. Ecol. Econ. 2008, 68, 547–555. [Google Scholar] [CrossRef] [PubMed]
- Yang, L.; Zhou, X.; Gu, X.; Liang, Y. Impact mechanism of ecosystem services on resident well-being under sustainable development goals: A case study of the Shanghai metropolitan area. Environ. Impact Assess. Rev. 2023, 103, 107262. [Google Scholar] [CrossRef]
- Saavedra-Chanduvi, J. Shared Prosperity: A New Goal for a Changing World. 2013. Available online: https://www.worldbank.org/en/news/feature/2013/05/08/shared-prosperity-goal-for-changing-world (accessed on 22 October 2023).
- He, L.; Cao, Z.; Li, W. Research Progress on Shared Prosperity. Econ. Perspect. 2023, 10, 144–160. [Google Scholar]
- Vitikainen, A. An overview of land consolidation in Europe. Nord. J. Surv. Real Estate Res. 2004, 1, 25–44. [Google Scholar]
- Zhou, Y.; Li, Y.M.; Xu, C.C. Land consolidation and rural revitalization in China: Mechanisms and paths. Land Use Policy 2020, 91, 104379. [Google Scholar] [CrossRef]
- Gorgan, M.; Bavorova, M. How to increase landowners’ participation in land consolidation: Evidence from North Macedonia. Land Use Policy 2022, 123, 106424. [Google Scholar] [CrossRef]
- Sombati, J. Politické a právne aspekty reštitúcií pozemkového vlastníctva na Slovensku po roku 1989. Hist. Theor. Iuris 2019, 11, 179–194. [Google Scholar]
- Peráček, T.; Srebalová, M.; Srebala, A. The Valuation of Land in Land Consolidation and Relevant Administrative Procedures in the Conditions of the Slovak Republic. Adm. Sci. 2022, 12, 174. [Google Scholar] [CrossRef]
- Demetriou, D.; Stillwell, J.; See, L. Land consolidation in Cyprus: Why is an integrated planning and decision support system required? Land Use Policy 2012, 29, 131–142. [Google Scholar] [CrossRef]
- Gu, X.; Fan, C.; Chai, D.; Zhang, Z.F. Evaluation for the Production Ability of Agricultural Land in Different Types of Agricultural Land Consolidation Area. J. Nat. Resour. 2013, 28, 745–753. [Google Scholar]
- Zhang, Z.; Yang, H.; Gu, X. Effects of land consolidation in plains and hills on plots use. Trans. Chin. Soc. Agric. Eng. 2013, 29, 1–8. [Google Scholar]
- Zhou, X.; Shen, D.; Gu, X.; Li, X.T.; Zhang, S.L. Comprehensive Land Consolidation and Multifunctional Cultivated Land in Metropolis: The Analysis Based on the “Situation-Structure-Implementation-Outcome”. China Land Sci. 2021, 35, 94–104. [Google Scholar]
- Wang, J.; Ying, L.; Zhong, L. Thinking for the transformation of land consolidation and ecological restoration in the new era. J. Nat. Resour. 2020, 35, 26–36. [Google Scholar]
- Long, H.; Zhang, Y.; Tu, S. Rural vitalization in China: A perspective of land consolidation. J. Geogr. Sci. 2019, 29, 517–530. [Google Scholar] [CrossRef]
- Wang, J.; Zhong, L. Literature Analysis on Land Consolidation Research in China. China Land Sci. 2016, 30, 88–97. [Google Scholar]
- Xia, F. Comprehensive land consolidation: Development background, system connotation and trend prospects. Zhejiang Land Resour. 2018, 10, 23–25. [Google Scholar] [CrossRef]
- Ren, B. Marxist economic theory of social security and its reality. Contemp. Econ. Res. 1999, 4, 35–39. [Google Scholar]
- Liu, P.; Qian, T.; Hwang, S.H.; Dong, X.B. The Connotation, Realization Path and Measurement Method of Common Prosperity for All. J. Manag. World 2021, 37, 117–129. [Google Scholar] [CrossRef]
- Yang, M.; Zheng, H. The Evolution of the Western Social Welfare System and Its Revelation to China. J. Cent. China Norm. Univ. (Humanit. Soc. Sci.) 2013, 52, 25–35. [Google Scholar]
- Chen, Z. Social Control and State Governance Realized by Welfare State—Comparative Analysis and Theoretical Exploration based on the Practice of Britain Germany and America. Acad. Mon. 2022, 54, 82–94. [Google Scholar] [CrossRef]
- Zhang, J.; Wang, J. The Dilemma and Evolution Trend of the Welfare System in the Nordic Countries and Its Enlightenment to China’s Common Prosperity. Shanghai J. Econ. 2023, 1, 102–111. [Google Scholar] [CrossRef]
- Xia, P.; Liang, J. Xi Stresses Promoting Common Prosperity Amid High-Quality Development, Forestalling Major Financial Risks. 2021. Available online: http://en.people.cn/n3/2021/0818/c90000-9885064.html (accessed on 4 November 2023).
- Yang, Y.; Wang, M. The Road to Building a Common Prosperity Society; People’s Publishing House: Beijing, China, 2022; ISBN 978-7-01-025026-7. [Google Scholar]
- Huang, A.; Xu, Y.; Lu, L.; Liu, C.; Zhang, Y.; Hao, J.; Wang, H. Research progress of the identification and optimization of production-living-ecological spaces. Prog. Geogr. 2020, 39, 503–518. [Google Scholar] [CrossRef]
- Sun, J.; Lu, Y. Mechanism and optimization path of comprehensive land consolidation oriented urban-rural integration. J. Nat. Resour. 2023, 38, 2201–2216. [Google Scholar] [CrossRef]
- Strokov, A.S.; Krasilnikova, V.S.; Cherkasova, O.V. Economic Valuation of Recovery and Increased Efficiency in Agricultural Land Use. Stud. Russ. Econ. Dev. 2022, 33, 447–454. [Google Scholar] [CrossRef]
- Wu, J.; Su, S. The path of comprehensive land consolidation under the goal of common prosperity. China Land 2021, 12, 37–39. [Google Scholar] [CrossRef]
- Guo, W. Connotation, Logical System and Its Reflections of Production of Space on Chinese New Urbanization Practice. Econ. Geogr. 2014, 34, 33–39. [Google Scholar] [CrossRef]
- Zou, W.; Wang, X.; Lin, B. The Analysis of Economic Dilemma Caused by the Township Government-led Rural Land Transfer after the Rural Land Comprehensive Consolidation—A Case of D-town. Chin. Public Adm. 2017, 9, 58–64. [Google Scholar]
- Yang, L. Land Property Rights Reform and Rural Governance Order: An Analytical Framework of Agricultural Policy Change—Case Study Based on Z Village in Hubei Province. J. Public Manag. 2020, 17, 84–95. [Google Scholar] [CrossRef]
- Zhou, Y.; Zhao, X. A Study of the Competitive Patterns Between Local Governments. Manag. World 2002, 12, 52–61. [Google Scholar]
- Liu, C.; Zhang, Z. From Town-country Integration to Urban-rural Integration: New Thinking on the Relationship Between Urban and Rural Areas. Sci. Geogr. Sin. 2018, 38, 1624–1633. [Google Scholar]
- Ning, Z.; Zhang, Q. Urban and rural element mobility and allocation optimization under the background of rural priority development. Geogr. Res. 2020, 39, 2201–2213. [Google Scholar]
- Zhou, X.; Liu, B.; Gu, X.; Shi, Y.; Zhao, G. Influencing Mechanism and Countermeasures of Rural Residential Land Redevelopment in Urban Suburbs: A Case Study on the Suburbs of Yangtze River Delta. China Land Sci. 2022, 36, 109–118. [Google Scholar]
- Fedchyshyn, D.; Ignatenko, I. Protection of land ownership of foreigners in Ukraine. Jurid. Trib. J. Trib. Jurid. 2018, 8, 27–38. [Google Scholar]
- Qu, F.; Tian, G. The Coordination Urban Growth between Rural Development, and the Reform of the System of the Property Right of the Rural Collective Land. J. Manag. World 2011, 6, 34–46. [Google Scholar] [CrossRef]
- Tang, Q. Multi-subject cooperative governance under social network structure. J. Zhengzhou Univ. (Philos. Soc. Sci. Ed.) 2011, 44, 27–29. [Google Scholar]
- Ostrom, V. The Intellectual Crisis in American Public Administration; University of Alabama Press: Tuscaloosa, AL, USA, 1973. [Google Scholar]
- Zhou, G.; Long, H. The mechanism of land use transitions and optimization of territorial spatial development patterns: Analysis based on the spatial functions of land use benefits. J. Nat. Resour. 2023, 38, 2447–2463. [Google Scholar] [CrossRef]
- Long, H.; Liu, Y.; Zou, J. Assessment of Rural Development Types and Their Rurality in Eastern Coastal China. Acta Geogr. Sin. 2009, 64, 426–434. [Google Scholar]
- HU, C. Establishing a Policy Tool for Liberalized Conveyance of Land Between Rural and Urban Sectors: Probe into a Tool of Land Exchange Property Certification. China Land Sci. 2009, 23, 4–9. [Google Scholar]
- Wang, Q.; Chen, M.; Zhong, J. Market-Oriented Reform of Land Factor Allocation: Property Rights Foundation, Transfer Path and Revenue Distribution. China Land Sci. 2021, 35, 109–118. [Google Scholar]
- Yan, J.; Di Lishati, X.F. The Implementation of the Rural Revitalization Strategy and the Deepening of the Reform of the “Three Rights Separation” of Rural Homesteads. Reform 2019, 1, 5–18. [Google Scholar]
- Guo, Y.Z.; Wang, J.Y. Land Consolidation in Rural China: Historical Stages, Typical Modes, and Improvement Paths. Land 2023, 12, 491. [Google Scholar] [CrossRef]
- Jiang, Y.F.; Long, H.L.; Tang, Y.T.; Deng, W.; Chen, K.; Zheng, Y. The impact of land consolidation on rural vitalization at village level: A case study of a Chinese village. J. Rural Stud. 2021, 86, 485–496. [Google Scholar] [CrossRef]
- Yu, S.; Lu, G.; Ren, Y. From Government Control to Farmers’ Participation: The Logic Conversion and Path Optimization of Rural Environmental Governance. Issues Agric. Econ. 2022, 8, 32–40. [Google Scholar] [CrossRef]
- Liu, Y. Research on the urban-rural integration and rural revitalization in the new era in China. Acta Geogr. Sin. 2018, 73, 637–650. [Google Scholar]
- Zhou, X.; Xi, Y.; Zhong, L. Study on the Influence Factors of Farmers’ Willingness to Protect Cultivated Land. Areal Res. Dev. 2017, 36, 164–169. [Google Scholar]
- Seia, C.A. Environmental Liability, Study for a Future Amendment of European Legislation. Persp. L. Pub. Admin. 2023, 12, 150. [Google Scholar]
- Lefebvre, H. The Production of Space; Blackwell Publishing: Oxford, UK, 1991. [Google Scholar]
- Ye, C.; Chai, Y.; Zhang, X. Review on Studies on Production of Urban Space. Econ. Geogr. 2011, 31, 409–413. [Google Scholar] [CrossRef]
- Zhou, D.; Hong, S.; Li, C.; Wang, J.; Jin, F.; Li, P. County-level Urban-rural Integration from Edge Space to Innovation Space: A Case Study in the Science and Innovation Corridor in the West of Hangzhou City. China Land Sci. 2023, 37, 66–76. [Google Scholar]





| Research Area | Area (km2) | Population | Consolidation Type | Project Area (km2) | Project Investment (CNY) | Interview Subjects | Total Number of Interviewees |
|---|---|---|---|---|---|---|---|
| Zhang Village, Fenghua District | 1.2 | 2340 | Agricultural land | 0.9 |
220 million | Agricultural Land Project Manager Special Work Group Member State-Owned Enterprise Member Agricultural Land Cultivation Enterprise Member Village Committee Member Villager | 19 |
| Jiangkou, Xiaowangmiao, and Jinping Streets in Fenghua District | 0.82 | 4518 |
Industrial land | 0.18 |
6.5 billion | Members of the Land Management Department Industrial Land Project Manager Special Work Group Member Entrepreneur Factory Owner | 22 |
| Shuijia Village, Haishu District | 1.01 | 1819 |
Industrial land | 0.16 |
117 million | Members of the Land Management Department Industrial Land Project Manager Special Work Group Member Entrepreneur Factory Owner Village Committee Member Villager | 17 |
| Wan’an Zhuang Village, Cixi City | 2.4 | 2779 | Village renovation | 1.41 |
71 million | Special Work Group Member Village Committee Member Villager | 13 |
Disclaimer/Publisher’s Note: The statements, opinions and data contained in all publications are solely those of the individual author(s) and contributor(s) and not of MDPI and/or the editor(s). MDPI and/or the editor(s) disclaim responsibility for any injury to people or property resulting from any ideas, methods, instructions or products referred to in the content. |
© 2024 by the authors. Licensee MDPI, Basel, Switzerland. This article is an open access article distributed under the terms and conditions of the Creative Commons Attribution (CC BY) license (https://creativecommons.org/licenses/by/4.0/).
Share and Cite
Zhou, X.; Lv, Y.; Zou, J.; Gu, X. Theoretical Logic and Implementation Path of Comprehensive Land Consolidation for Promoting Common Prosperity: A Case Study of Ningbo City. Land 2024, 13, 253. https://doi.org/10.3390/land13020253
Zhou X, Lv Y, Zou J, Gu X. Theoretical Logic and Implementation Path of Comprehensive Land Consolidation for Promoting Common Prosperity: A Case Study of Ningbo City. Land. 2024; 13(2):253. https://doi.org/10.3390/land13020253
Chicago/Turabian StyleZhou, Xiaoping, Yu Lv, Jieyu Zou, and Xiaokun Gu. 2024. "Theoretical Logic and Implementation Path of Comprehensive Land Consolidation for Promoting Common Prosperity: A Case Study of Ningbo City" Land 13, no. 2: 253. https://doi.org/10.3390/land13020253
APA StyleZhou, X., Lv, Y., Zou, J., & Gu, X. (2024). Theoretical Logic and Implementation Path of Comprehensive Land Consolidation for Promoting Common Prosperity: A Case Study of Ningbo City. Land, 13(2), 253. https://doi.org/10.3390/land13020253
