Urbanization in Dynamics: The Influence of Land Quota Trading on Land and Population Urbanization
Abstract
1. Introduction
2. Literature Review
2.1. Urbanization
2.1.1. Land Urbanization
2.1.2. Population Urbanization
2.1.3. Coordination Urbanization
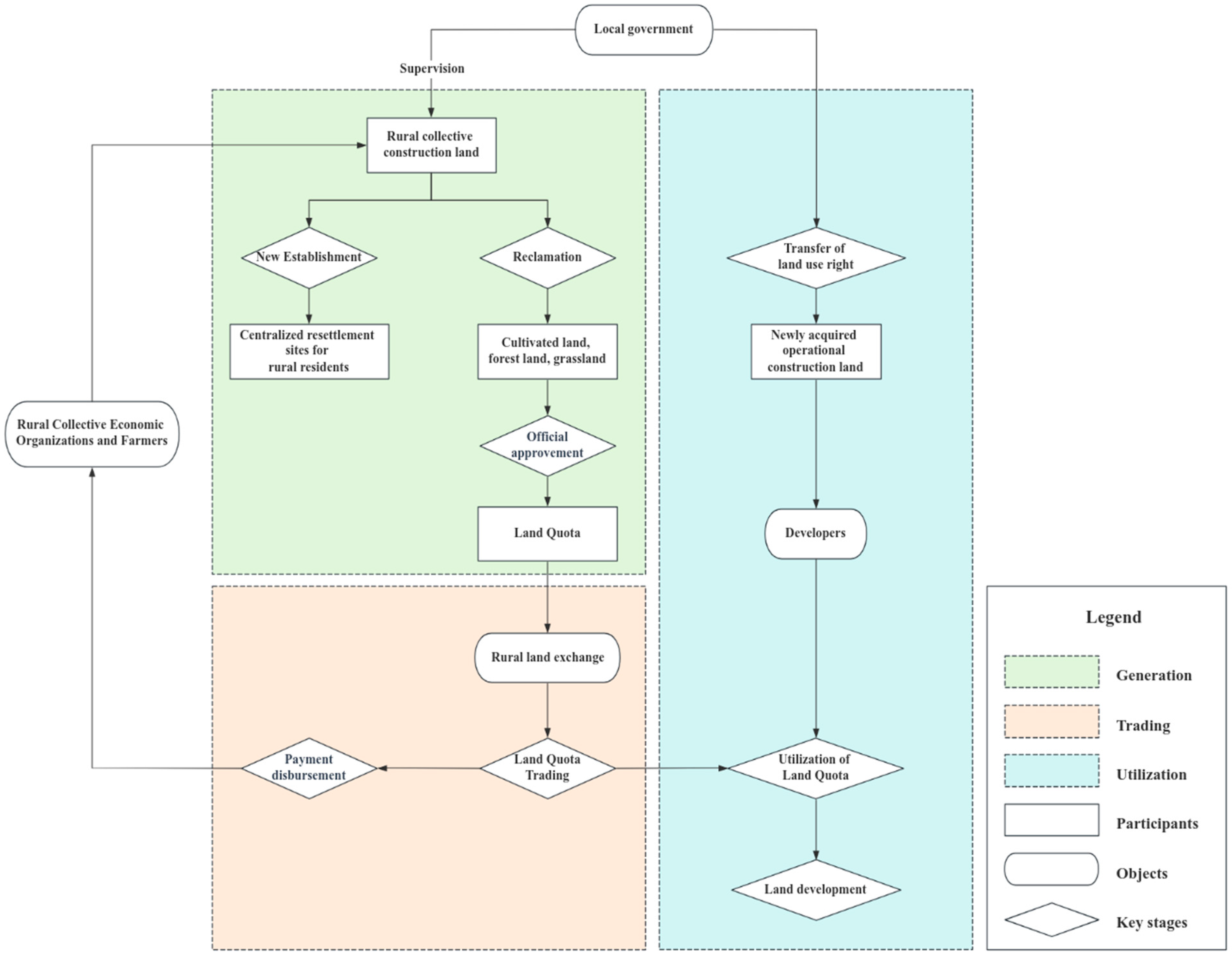
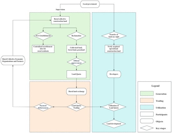
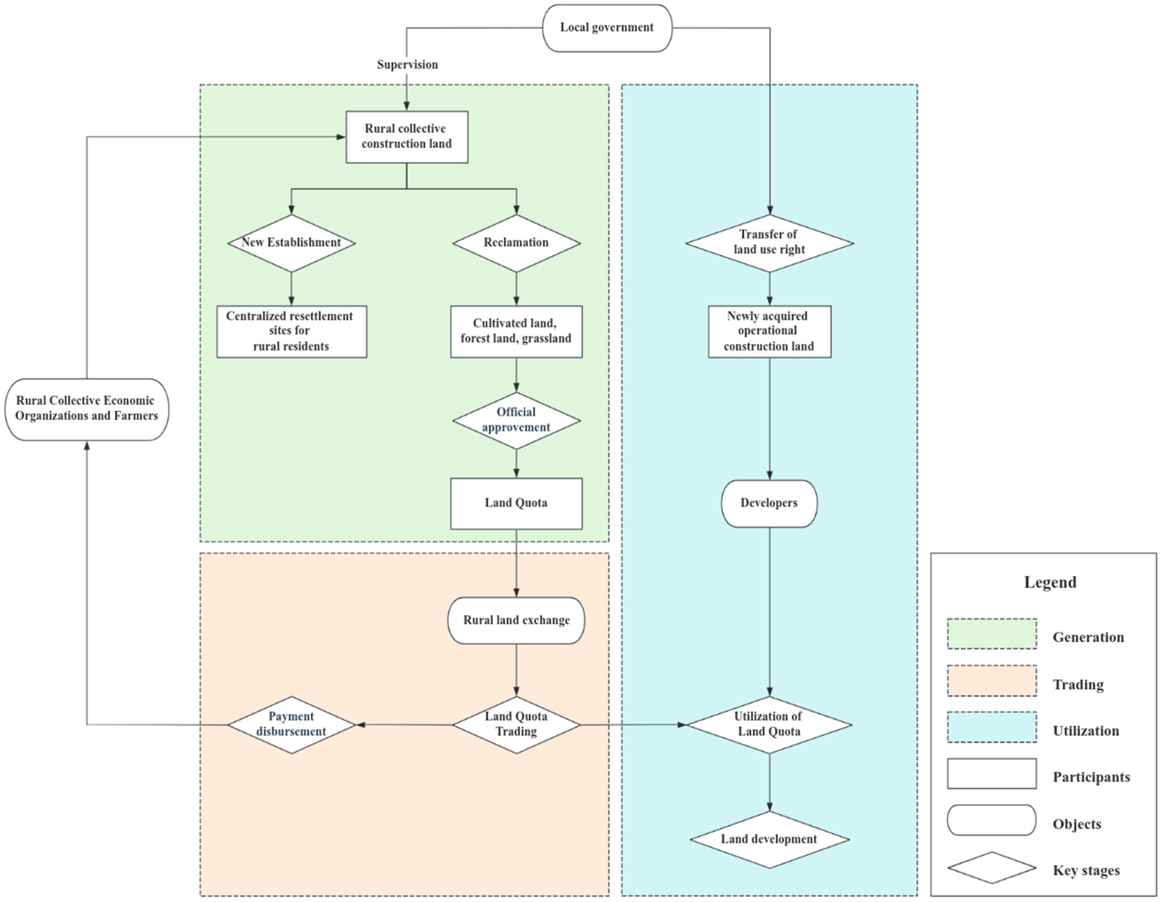
2.2. Land Quotas Trading
2.2.1. Program Design of LQT
2.2.2. Research of LQT
3. Theoretical Analysis
3.1. The Mechanisms of LQT on Land Urbanization
3.2. The Mechanisms of LQT on Population Urbanization
3.3. The Mechanisms of LQT on Urbanization Coordination
4. Materials and Methods
4.1. Econometric Model Specification
4.2. Variable Selection
4.3. Data Source
5. Results
5.1. Descriptive Statistics Results
5.2. Econometric Analysis Results
6. Discussion and Conclusions
6.1. Discussion
6.1.1. Findings
6.1.2. Limitations and Future Studies
6.2. Conclusions
Author Contributions
Funding
Data Availability Statement
Acknowledgments
Conflicts of Interest
| 1 | The sending area is the region where land reclamation is carried out to produce land quotas, the receiving area is the region where land quotas are utilized for land development, and the sending–receiving area is a region that combines both land quota production and utilization. |
| 2 | Central urban area of Chongqing includes the districts of Yuzhong, Dadukou, Jiangbei, Shapingba, Jiulongpo, Nan’an, Beibei, Yubei, and Ba’nan. Suburbs include the districts of Wanzhou, Nanchuan, Hechuan, Dazu, Kaizhou, Liangping, Wulong, Yongchuan, Jiangjin, Fuling, Tongnan, Bishan, Qijiang, Rongchang, Tongliang, Changshou, and Qianjiang. Counties include Chengkou, Dianjiang, Fengdu, Fengjie, Pengshui, Shizhu, Wushan, Wuxi, Xiushan, Youyang, Yunyang, and Zhong County. |
| 3 | The pure receiving area (PRA) includes the Nan’an District, Dadukou District, Dazu District, Jiangbei District, Shapingba District, and Changshou District, while the rest are sending–receiving areas (SRA). |
References
- The National Bureau of Statistics of China. Available online: http://www.stats.gov.cn/ (accessed on 8 April 2018).
- Lu, D.D.; Yao, S.M. Comprehensive Analysis of the Urbanization Process Based on China’s Conditions. Econ. Geogr. 2007, 6, 883–887. (In Chinese) [Google Scholar]
- Jiang, M. Critical Junctures and City Development: A Brief Retrospect of Chongqing’s Planning History, 1949–2010. Int. Plan. Hist. Soc. Proc. 2018, 18, 616–624. [Google Scholar] [CrossRef]
- Huang, P.C.C. Chongqing: Equitable Development Driven by a “Third Hand”? Mod. China 2011, 37, 569–622. [Google Scholar] [CrossRef]
- Hu, W. Evaluating the ‘Dipiao’ Policy from the Perspectives of Relocated Peasants: An Equitable and Sustainable Approach to Urbanisation? Urban Res. Pract. 2022, 15, 627–640. [Google Scholar] [CrossRef]
- Jiang, S.; Zhang, Z.; Ren, H.; Wei, G.; Xu, M.; Liu, B. Spatiotemporal Characteristics of Urban Land Expansion and Population Growth in Africa from 2001 to 2019: Evidence from Population Density Data. ISPRS Int. J. Geo-Inf. 2021, 10, 584. [Google Scholar] [CrossRef]
- Seto, K.C.; Fragkias, M.; Güneralp, B.; Reilly, M.K. A Meta-analysis of Global Urban Land Expansion. PLoS ONE 2011, 6, e23777. [Google Scholar] [CrossRef]
- Liu, Y.; Zhou, G.; Liu, D.; Yu, H.; Zhu, L.; Zhang, J. The Interaction of Population, Industry and Land in Process of Urbanization in China: A Case Study in Jilin Province. Chin. Geogr. Sci. 2018, 28, 529–542. [Google Scholar] [CrossRef]
- Wang, X.; Zhang, X. A Regional Comparative Study on the Mismatch Between Population Urbanization and Land Urbanization in China. PLoS ONE 2023, 18, e0287366. [Google Scholar] [CrossRef]
- Lin, X.; Wang, Y.; Wang, S.; Wang, D. Spatial Differences and Driving Forces of Land Urbanization in China. J. Geogr. Sci. 2015, 25, 545–558. [Google Scholar] [CrossRef]
- Kuang, W.; Chi, W.; Lu, D.; Dou, Y. A Comparative Analysis of Megacity Expansions in China and the US: Patterns, Rates and Driving Forces. Landscape and Urban Planning. Landsc. Urban Plan. 2014, 132, 121–135. [Google Scholar] [CrossRef]
- Zhang, L.; Lei, J.; Li, X.; Gao, C.; Zeng, W. The Features and Influencing Factors of Urban Expansion in China during 1997–2007. Prog. Geogr. 2011, 30, 607–614. (In Chinese) [Google Scholar]
- Ding, C.; Zhao, X. Assessment of Urban Spatial-Growth Patterns in China during Rapid Urbanization. Chin. Econ. 2011, 44, 46–71. [Google Scholar] [CrossRef]
- Ye, L.; Wu, A.M. Urbanization, Land Development, and Land Financing: Evidence from Chinese Cities. J. Urban Aff. 2014, 36 (Suppl. S1), 354–368. [Google Scholar] [CrossRef]
- Lin, Y.; Li, Y.; Ma, Z. Exploring the Interactive Development between Population Urbanization and Land Urbanization: Evidence from Chongqing, China (1998–2016). Sustainability 2018, 10, 1741. [Google Scholar] [CrossRef]
- Shan, L.; Jiang, Y.; Liu, C.; Wang, Y.; Zhang, G.; Cui, X.; Li, F. Exploring the Multi-dimensional Coordination Relationship between Population Urbanization and Land Urbanization Based on the MDCE Model: A Case Study of the Yangtze River Economic Belt, China. PLoS ONE 2021, 16, e0253898. [Google Scholar] [CrossRef] [PubMed]
- Zhang, L.; Xu, X. Land Policy and Urbanization in the People’s Republic of China. In Cities of Dragons and Elephants: Urbanization and Urban Development in China and India; Oxford University Press: Oxford, UK, 2019; p. 256. [Google Scholar]
- Mazumdar, D. Rural-Urban Migration in Developing Countries. In Handbook of Regional and Urban Economics; Elsevier: Amsterdam, The Netherlands, 1987; Volume 2, pp. 1097–1128. [Google Scholar]
- Zhang, K.H.; Song, S. Rural-urban Migration and Urbanization in China: Evidence from Time-Series and Cross-Section Analyses. China Econ. Rev. 2003, 14, 386–400. [Google Scholar] [CrossRef]
- Banerjee, B.; Kanbur, S.M. On the Specification and Estimation of Macro Rural-Urban Migration Functions: With an Application to Indian Data. Oxf. Bull. Econ. Stat. 1981, 43, 7–29. [Google Scholar] [CrossRef] [PubMed]
- Schultz, T.P. Lifetime Migration within Educational Strata in Venezuela: Estimates of a Logistic Model. Econ. Dev. Cult. Chang. 1982, 30, 559–593. [Google Scholar] [CrossRef]
- Zhou, J. The New Urbanisation Plan and Permanent Urban Settlement of Migrants in Chongqing, China. Popul. Space Place 2018, 24, e2144. [Google Scholar] [CrossRef]
- Gong, Y.; Wei, Y.; Gu, J. Urbanisation of the Chinese Rural Population: A Literature Review of China’s New-type Urbanisation. China Int. J. 2022, 20, 181–204. [Google Scholar] [CrossRef]
- Zhou, Z. China Launches New Urbanisation Plan (2014–2020). East Asian Policy 2014, 6, 5–19. [Google Scholar] [CrossRef]
- Lv, T.; Wang, L.; Zhang, X.; Xie, H.; Lu, H.; Li, H.; Liu, W.; Zhang, Y. Coupling Coordinated Development and Exploring Its Influencing Factors in Nanchang, China: From the Perspectives of Land Urbanization and Population Urbanization. Land 2019, 8, 178. [Google Scholar] [CrossRef]
- Zhang, S.; Zheng, H.; Zhou, H.; Shao, Q.; Wu, Q. Sustainable Land Urbanization, Urban Amenities, and Population Urbanization: Evidence from City-Level Data in China. Soc. Sci. Q. 2021, 102, 1686–1698. [Google Scholar] [CrossRef]
- Xu, G.; Zheng, M.C.; Wang, Y.X.; Li, J. The Urbanization of Population and Land in China: Temporal Trends, Regional Disparities, Size Effect, and Comparisons of Measurements. China Land Sci. 2022, 36, 80–90. (In Chinese) [Google Scholar]
- Qian, Z. Land Acquisition Compensation in Post-Reform China: Evolution, Structure and Challenges in Hangzhou. Land Use Policy 2015, 46, 250–257. [Google Scholar] [CrossRef]
- Ping, Y.C. Explaining Land Use Change in a Guangdong County: The Supply Side of the Story. China Q. 2011, 207, 626–648. [Google Scholar] [CrossRef]
- Li, L.X. China’s Urbanization Level: Status Quo, Challenge and Countermeasure. Zhejiang Soc. Sci. 2010, 12, 27–34. (In Chinese) [Google Scholar]
- Ji, Y.; Guo, X.; Zhong, S.; Wu, L. Land Financialization, Uncoordinated Development of Population Urbanization and Land Urbanization, and Economic Growth: Evidence from China. Land 2020, 9, 481. [Google Scholar] [CrossRef]
- Guan, X.L.; Wei, H.K.; Lu, S.S.; Dai, Q.; Su, H.J. Assessment on the Urbanization Strategy in China: Achievements, Challenges and Reflections. Habitat Int. 2018, 71, 97–109. [Google Scholar] [CrossRef]
- Zhang, Y.; Su, Z.; Li, G.; Zhuo, Y.; Xu, Z. Spatial-Temporal Evolution of Sustainable Urbanization Development: A Perspective of the Coupling Coordination Development Based on Population, Industry, and Built-Up Land Spatial Agglomeration. Sustainability 2018, 10, 1766. [Google Scholar] [CrossRef]
- Au, C.-C.; Henderson, J.V. How Migration Restrictions Limit Agglomeration and Productivity in China. J. Dev. Econ. 2006, 80, 350–388. [Google Scholar] [CrossRef]
- Hertel, T.; Zhai, F. Labor Market Distortions, Rural–urban Inequality and the Opening of China’s Economy. Econ. Model. 2006, 23, 76–109. [Google Scholar] [CrossRef]
- Shu, C.; Xie, H.; Jiang, J.; Chen, Q. Is Urban Land Development Driven by Economic Development or Fiscal Revenue Stimuli in China? Land Use Policy 2018, 77, 107–115. [Google Scholar] [CrossRef]
- Jin, H.; Qian, Y.; Weingast, B.R. Regional Decentralization and Fiscal Incentives: Federalism. J. Public Econ. 2005, 89, 1719–1742. [Google Scholar] [CrossRef]
- Pan, F.; Zhang, F.; Zhu, S.; Wójcik, D. Developing by Borrowing? Inter-Jurisdictional Competition, Land Finance and Local Debt Accumulation in China. Urban Stud. 2016, 54, 897–916. [Google Scholar] [CrossRef]
- Li, H.; Chen, K.; Yan, L.; Yu, L.; Zhu, Y. Citizenization of Rural Migrants in China’s New Urbanization: The Roles of Hukou System Reform and Rural Land Marketization. Cities 2023, 132, 103968. [Google Scholar] [CrossRef]
- Wang, J.; Lin, Y.; Glendinning, A.; Xu, Y. Land-use changes and land policies evolution in China’s urbanization processes. Land Use Policy 2018, 75, 375–387. [Google Scholar] [CrossRef]
- Wang, B.; Li, F.; Feng, S.; Shen, T. Transfer of Development Rights, Farmland Preservation, and Economic Growth: A Case Study of Chongqing’s Land Quotas Trading Program. Land Use Policy 2020, 95, 104611. [Google Scholar] [CrossRef]
- Liu, X.; Zhang, X.; Wang, M.; Guo, Z. Is Urban and Rural Construction Land Quota Trading “Chicken Ribs”? An Empirical Study on Chongqing, China. Land 2022, 11, 1977. [Google Scholar] [CrossRef]
- Tan, R.; Xiong, C.; Kimmich, C. An Agent-Situation-Based Model for Networked Action Situations: Cap-and-Trade Land Policies in China. Land Use Policy 2023, 131, 106743. [Google Scholar] [CrossRef]
- Zhang, W.; Wang, W.; Li, X.; Ye, F. Economic Development and Farmland Protection: An Assessment of Rewarded Land Conversion Quotas Trading in Zhejiang, China. Land Use Policy 2014, 38, 467–476. [Google Scholar] [CrossRef]
- Li, X.; Zhang, W.; Peng, Y. Grain Output and Cultivated Land Preservation: Assessment of the Rewarded Land Conversion Quotas Trading Policy in China’s Zhejiang Province. Sustainability 2016, 8, 821. [Google Scholar] [CrossRef]
- Cao, Y.; Zhang, X.; Zhang, X.; Li, H. The Incremental Construction Land Differentiated Management Framework: The Perspective of Land Quota Trading in China. Land Use Policy 2020, 96, 104675. [Google Scholar] [CrossRef]
- Wang, H.; Tao, R.; Wang, L.; Su, F. Farmland Preservation and Land Development Rights Trading in Zhejiang, China. Habitat Int. 2010, 34, 454–463. [Google Scholar] [CrossRef]
- Chen, C.; Yu, L.; Choguill, C.L. “Dipiao”, Chinese Approach to Transfer of Land Development Rights: The Experiences of Chongqing. Land Use Policy 2020, 99, 104870. [Google Scholar] [CrossRef]
- Cheng, L. Promote or Demote? Investigating the Impacts of China’s Transferable Development Rights Programme on Farmers’ Income: A Case Study from Chongqing. In China’s Poverty Alleviation Resettlement and Rural Transformation; Springer Nature: Singapore, 2023; pp. 119–143. [Google Scholar]
- Wang, Y.; Tian, L.; Wang, Z.; Wang, C.; Gao, Y. Effects of Transfer of Land Development Rights on Urban–Rural Integration: Theoretical Framework and Evidence from Chongqing, China. Land 2023, 12, 2045. [Google Scholar] [CrossRef]
- Leung, L. Validity, reliability, and generalizability in qualitative research. J. Fam. Med. Prim. Care 2015, 4, 324–327. [Google Scholar] [CrossRef]
- Brueckner, J.K.; Kim, H. Land Markets in the Harris-Todaro Model: A New Factor Equilibrating Rural-Urban Migration. J. Reg. Sci. 2001, 41, 507–520. [Google Scholar] [CrossRef]
- Al-Maruf, A.; Pervez, A.K.M.K.; Sarker, P.K.; Rahman, S.; Ruiz-Menjivar, J. Exploring the Factors of Farmers’ Rural–Urban Migration Decisions in Bangladesh. Agriculture 2022, 12, 722. [Google Scholar] [CrossRef]
- Aworemi, J.R.; Abdul-Azeez, I.A.; Opoola, N.A. An Appraisal of the Factors Influencing Rural-Urban Migration in Some Selected Local Government Areas of Lagos State Nigeria. J. Sustain. Dev. 2011, 4, 136–141. [Google Scholar] [CrossRef]
- Alarima, C.I. Factors Influencing Rural-Urban Migration of Youths in Osun State, Nigeria. Agro-Science 2018, 17, 34–39. [Google Scholar] [CrossRef]
- Lafarguette, R. Chongqing: Model for a New Economic and Social Policy? China Perspect. 2011, 4, 62–64. [Google Scholar] [CrossRef]
- Zhang, Y. Grabbing Land for Equitable Development? Reengineering Land Dispossession through Securitising Land Development Rights in Chongqing. Antipode 2018, 50, 1120–1140. [Google Scholar] [CrossRef]
- Lv, Y.T. The Operational Framework, Innovative Value, and Optimization Path of the Land Ticket Trading System. Theor. Obs. 2018, 2, 110–113. (In Chinese) [Google Scholar]
- Qizhi, M.; Ying, L.; Kang, W. Spatio-Temporal Changes of Population Density and Urbanization Pattern in China (2000–2010). China City Plan. Rev. 2016, 25, 8–14. [Google Scholar]
- Zheng, D.K.; Li, L. Urbanization, Population Density and Household Consumption Rate. J. Cap. Univ. Econ. Bus. 2020, 22, 13–24. [Google Scholar]
- Chen, M.X.; Zhou, Y.; Tang, Q.; Liu, Y. New-type Urbanization, Well-being of Residents, and the Response of Land Spatial Planning. J. Nat. Resour. 2020, 35, 1273–1287. (In Chinese) [Google Scholar]
- Zhao, Y. Does Factor Allocation Promote Common Prosperity? Based on the Perspectives of Land Urbanization and Urban-rural Income Gap. J. Yunnan Univ. Financ. Econ. 2022, 38, 22–41. (In Chinese) [Google Scholar]
- Xu, W.X.; Wang, M.J.; Zheng, J.H.; Liu, C.J. Spatio-temporal Evolution Characteristics and Driving Factors of Coupling and Coordination of Urbanization and Greenization in Yangtze River Economic Belt. Resour. Environ. Yangtze Basin 2023, 32, 1561–1572. (In Chinese) [Google Scholar]
- Zhao, M.F.; Wang, D.G. Spatial differentiation and influencing mechanism of nearby urbanization in central and western China. Acta Geogr. Sin. 2021, 76, 2993–3011. (In Chinese) [Google Scholar]
- Zhang, J.; Wu, G.Y.; Zhang, J.P. The Estimation of China’s Provincial Capital Stock: 1952–2000. Econ. Res. J. 2004, 10, 35–44. (In Chinese) [Google Scholar]
- Beck, T.; Levine, R.; Levkov, A. Big Bad Banks? The Winners and Losers from Bank Deregulation in the United States. J. Financ. 2010, 65, 1637–1667. [Google Scholar] [CrossRef]
- Gai, C.; Liu, Z.N. Chongqing Land Exchange Promotes Both Quantity and Quality of Land Ticket Transactions [EB/OL]. 2023-02-21. Available online: http://cq.people.com.cn/n2/2023/0221/c367643-40309933.html (accessed on 2 November 2023). (In Chinese).







| Variable | Code | Calculation |
|---|---|---|
| Land Urbanization Rate | lnLurb | log(Construction Land Area/Total Land Area) |
| Population Density | lnPurb | log(Permanent Resident Population/Total Land Area) |
| Urbanization Coordination Degree | lnCurb | lnCurb = |
| Per Capita GDP | lnPGDP | log(Per Capita GDP) |
| Per Capita Local Government General Budget Expenditure | lnPGov | log(Local Governments’ General Public Budget Expenditure/ Permanent Resident Population) |
| Non-agricultural Industry Value Added Ratio | lnNVA | log(1−the Value Added of the Primary Industry/GDP) |
| Fixed Asset Investment | lnInv | log(Fixed Asset Investment Stock) |
| Road Density | lnDH | log(Road Mileage/Total Land Area) |
| Per Capita Primary Schools | lnPsch | log(Number of Primary Schools/Permanent Resident Population) |
| Code | Observations | Mean | Standard Deviation | Minimum | Maximum |
|---|---|---|---|---|---|
| lnLurb | 2220 | −4.454 | 1.501 | −8.833 | −0.071 |
| lnPurb | 2220 | −3.429 | 1.019 | −7.605 | 1.102 |
| lnCurb | 2220 | −2.259 | 0.696 | −6.238 | −0.002 |
| lnPGDP | 2220 | 9.618 | 0.780 | 7.431 | 12.048 |
| lnPGov | 2220 | 7.802 | 0.953 | 5.104 | 10.302 |
| lnNVA | 2220 | −0.181 | 0.108 | −0.639 | 0 |
| lnInv | 2220 | 16.166 | 1.275 | 12.284 | 19.899 |
| lnDH | 2220 | −0.093 | 0.725 | −3.178 | 1.573 |
| lnPsch | 2220 | 0.524 | 0.785 | −1.446 | 2.912 |
| Variable | lnLurb | lnPurb | lnCurb |
|---|---|---|---|
| (1) | (2) | (3) | |
| DID | 0.089 *** | 0.068 *** | 0.036 *** |
| (3.59) | (3.02) | (4.11) | |
| Control Variables | Yes | Yes | Yes |
| Regional and Year Fixed Effects | Yes | Yes | Yes |
| Observations | 2200 | 2200 | 2200 |
| Adjusted R-squared | 0.997 | 0.994 | 0.997 |
| Variable | lnLurb | lnPurb | lnCurb |
|---|---|---|---|
| DID | 0.084 *** | 0.064 *** | 0.038 *** |
| (3.36) | (2.84) | (4.60) | |
| lnPGDP | 0.002 | −0.240 ** | −0.058 ** |
| (0.04) | (−2.36) | (−2.24) | |
| lnPGov | 0.047 ** | −0.273 *** | −0.057 ** |
| (2.00) | (−3.27) | (−2.59) | |
| lnNVA | 0.191 | −0.422 *** | −0.050 |
| (1.33) | (−3.27) | (−0.94) | |
| lnInv | 0.010 | −0.001 | 0.002 |
| (0.35) | (−0.03) | (0.23) | |
| lnDH | 0.086 *** | −0.016 | 0.019 ** |
| (3.30) | (−0.76) | (2.01) | |
| lnPsch | −0.021 * | −0.047 ** | −0.019 *** |
| (−1.79) | (−2.13) | (−2.88) | |
| Constant | −4.942 *** | 0.949 | −1.288 *** |
| (−6.87) | (1.19) | (−4.87) | |
| Regional and Year Fixed Effects | Yes | Yes | Yes |
| Observations | 2156 | 2156 | 2156 |
| Adjusted R-squared | 0.996 | 0.991 | 0.997 |
| Variable | lnLurb | lnPurb | lnCurb | |||
|---|---|---|---|---|---|---|
| PRA | SRA | PRA | SRA | PRA | SRA | |
| (1) | (2) | (3) | (4) | (5) | (6) | |
| DID | 0.111 *** | 0.085 *** | 0.118 ** | 0.062 ** | 0.048 *** | 0.034 *** |
| (3.62) | (3.16) | (2.28) | (2.25) | (3.83) | (3.37) | |
| observations | 1560 | 1920 | 1560 | 1920 | 1560 | 1920 |
| Ad R2 | 0.998 | 0.996 | 0.993 | 0.991 | 0.998 | 0.997 |
| Var | lnLurb | lnPurb | lnCurb | ||||||
|---|---|---|---|---|---|---|---|---|---|
| Downtown | Suburbs | County | Downtown | Suburbs | County | Downtown | Suburbs | County | |
| (1) | (2) | (3) | (4) | (5) | (6) | (7) | (8) | (9) | |
| DID | 0.110 *** | 0.095 *** | 0.045 | 0.163 *** | 0.095 *** | 0.046 * | 0.057 *** | 0.029 *** | 0.027 |
| (3.01) | (3.22) | (0.74) | (3.91) | (3.22) | (1.84) | (4.02) | (2.82) | (1.65) | |
| observations | 1620 | 1780 | 1680 | 1620 | 1780 | 1680 | 1620 | 1780 | 1680 |
| Ad R2 | 0.998 | 0.996 | 0.997 | 0.994 | 0.996 | 0.991 | 0.998 | 0.997 | 0.997 |
Disclaimer/Publisher’s Note: The statements, opinions and data contained in all publications are solely those of the individual author(s) and contributor(s) and not of MDPI and/or the editor(s). MDPI and/or the editor(s) disclaim responsibility for any injury to people or property resulting from any ideas, methods, instructions or products referred to in the content. |
© 2024 by the authors. Licensee MDPI, Basel, Switzerland. This article is an open access article distributed under the terms and conditions of the Creative Commons Attribution (CC BY) license (https://creativecommons.org/licenses/by/4.0/).
Share and Cite
Tian, T.; Hao, M.; Zhang, Z.; Ran, D. Urbanization in Dynamics: The Influence of Land Quota Trading on Land and Population Urbanization. Land 2024, 13, 163. https://doi.org/10.3390/land13020163
Tian T, Hao M, Zhang Z, Ran D. Urbanization in Dynamics: The Influence of Land Quota Trading on Land and Population Urbanization. Land. 2024; 13(2):163. https://doi.org/10.3390/land13020163
Chicago/Turabian StyleTian, Tian, Meizhu Hao, Zhanlu Zhang, and Duan Ran. 2024. "Urbanization in Dynamics: The Influence of Land Quota Trading on Land and Population Urbanization" Land 13, no. 2: 163. https://doi.org/10.3390/land13020163
APA StyleTian, T., Hao, M., Zhang, Z., & Ran, D. (2024). Urbanization in Dynamics: The Influence of Land Quota Trading on Land and Population Urbanization. Land, 13(2), 163. https://doi.org/10.3390/land13020163

