Abstract
The intensifying urbanization has led to the increasing risk of urban landscape character fading away. How to inherit and control the “genes” of urban landscape features is a crucial issue that needs urgent resolution. To address this issue, this study draws on the theory of biological genes, employing methods such as historical information translation, deconstruction and extraction of landscape features, and genetic analysis to establish a research paradigm of “holistic composition interpretation—dynamic evolution interpretation” for historic urban landscape genes. The study applies this paradigm in practice using Harbin, China, as an example. The results indicate that: (1) The historic urban landscape genes are comprised of explicit landscape pattern genes; street and alley texture genes; architectural appearance genes; and implicit human settlement culture genes, industrial culture genes, historical culture genes, and spiritual culture genes. (2) The evolutionary traits of Harbin’s historic urban landscape genes manifest in several ways: the evolution of its landscape pattern genes, featuring “three-tiered terraces, balanced spatial arrangement, surrounded by mountains and rivers, and fan-shaped radial layout”; the evolution of its street and alley texture genes, exhibited through “a blend of Chinese and Western styles, sprawling and interconnected, unit linkage, and multi-dimensional intersections”; the evolution of its architectural style genes, marked by “diverse styles, a harmonious fusion of Chinese and Western elements, grouped interdependence, and adaptation to the times”; the evolution of its human settlement culture genes, highlighted by “a secluded lifestyle, diverse customs, and the coexistence of Chinese and Western cultures”; the evolution of its historical culture genes, distinguished by “unity in diversity and multicultural differentiation”; and the evolution of its spiritual culture genes, characterized by “pluralistic beliefs and inclusiveness”. (3) The essential difference between historic urban landscape genes and other genes lies in their adaptive evolution in response to environmental changes over generations and their ability to reveal the influence mechanisms among genes, between genes and landscape features, and between genes and the environment. The distinction between historic urban landscape genes and other types of genes lies in the adaptive changes that historic urban landscape gene types undergo in response to changes in time and environment. The historic urban landscape gene system itself undergoes adaptive evolution with the urban environment of various historical periods, leading to the emergence and differentiation of new levels. This study can provide new insights into urban heritage conservation, urban landscape management, and rational allocation of urban land use.
1. Introduction
In the 1970s, more than 467 out of the 700 historic towns in England and Wales were severely threatened by modernization development [1]. Similarly, according to a major inspection of China’s historic and cultural cities jointly conducted by the Ministry of Housing and Urban-Rural Development and the State Administration of Cultural Heritage in 2012, out of the 119 national historic and cultural cities, 13 had no historic and cultural districts left, 18 had only one remaining, and more than half of the historic and cultural districts were severely damaged and greatly altered, with their character significantly diminished and far from meeting the standards for historic and cultural districts. A large number of old buildings that carried the genetic information of regional culture and historical continuity were in a state of disrepair and isolation, presenting a worrying situation [2]. In 2016, the Central Urban Work Conference of the Communist Party of China approved and issued the “Several Opinions of the Central Committee of the Communist Party of China and the State Council on Further Strengthening Urban Planning, Construction, and Management Work”. The “Opinions” clearly pointed out the problems existing in China’s urban planning and landscape conservation and management models: “There are numerous issues in landscape conservation, such as an overemphasis on grandeur, an infatuation with foreign styles, and a pursuit of bizarreness, leading to a lack of distinctive features and raising concerns about cultural heritage” [3]. In 2017, the Third China Ancient Towns and Villages Conference released a set of alarming data, revealing that due to the intensifying urbanization, the number of ancient towns and villages was decreasing at a rate of 1.6 per day [4]. In 2019, the Ministry of Housing and Urban-Rural Development of China issued a notice of criticism against cities designated as historic and cultural cities for their inadequate protection of urban landscape character. These cities were found to have issues such as the isolation of cultural relics, destruction of the urban layout, and the long-term neglect and abandonment of areas after the displacement of indigenous residents [5]. It can be seen that the intensifying urbanization poses a continuous risk of fading urban landscape character. Some short-sighted and impractical methods of conservation, which blindly apply standard practices without considering local conditions, have exacerbated the fading of urban landscape character. The reasons for these problems can be summarized as follows: Firstly, there is a lack of understanding of the overall composition. On the one hand, landscape conservation is still limited to the enclosed protection of individual buildings and structures [6]. On the other hand, landscape conservation is overly focused on the maintenance, replication, and imitation of external physical “traits” in terms of both goal orientation and practical implementation, neglecting the mechanisms of influence among genes, between genes and landscape, and between genes and the environment that control urban landscape character. This has led to unfavorable phenomena in landscape conservation, such as “blindly applying standard practices, adhering to forms without capturing the essence, losing harmony in replication, and standing desolate” [7]. Secondly, there is an inadequate understanding of the laws of dynamic evolution. The formation of urban landscape character is not achieved overnight but rather through a complex evolutionary process. Urban landscape character is a product of the iterative interaction of time and space within a certain scope, and it adaptively presents different forms in response to environmental changes. The environments of different historical periods determine the phased characteristics of the landscape [8]. However, the existing methods of landscape conservation lack sufficient understanding of the evolutionary characteristics of urban landscape character across different periods [9]. Scottish sociologist Patrick Geddes was the first to introduce the biological concept of “evolution” into urban research, arguing that “cities, like organic life forms, are in a process of evolution” [10]. Similar to organisms, the formation of urban landscape character is a result of adaptive evolution between the “genes” of urban landscapes and the environment. Therefore, the understanding of the formation mechanisms of urban landscape character should focus on the evolutionary characteristics of urban landscape character across different historical periods, and these characteristics should be controlled, guided, and applied in order to protect urban landscape character.
1.1. Historic Urban Landscape
The emergence of the concept of the Historic Urban Landscape (HUL) provides a new perspective for the conservation of urban landscape character. The “Recommendation on the Historic Urban Landscape” (hereinafter referred to as the “Recommendation”) formally defines the concept of the Historic Urban Landscape as “an urban area resulting from the layering of natural and cultural values and attributes over time, which transcends the notions of historical centers and ensembles and encompasses the broader urban setting and its geographical environment” [11]. Scholars such as HUSSEIN F conducted in-depth research on the constituent elements of the Historic Urban Landscape, including tangible built heritage, natural environments, and intangible socio-cultural aspects, and revealed the connections between these elements and public identity and sense of place [12]. Based on their interpretation of the relevant conceptual connotations in the “Recommendation”, Ron van Oers and Zhou Jian introduced the “Recommendation” to China [13]. Scholars such as Jing Feng provided an introductory explanation of the concept, significance, and main methods of the Historic Urban Landscape through their interpretation of the “Draft Recommendation on the Conservation of Historic Urban Landscapes” [14]. Zhang Song [15], Zhang Bing [16], and Shao Yong [17] further developed concepts such as historical stratification and connectivity based on the theory of the Historic Urban Landscape and in combination with the current state of conservation of historical and cultural cities. Existing research primarily expands and deepens the theory of the Historic Urban Landscape from aspects such as conservation management, temporal and spatial evolution, and interpretation of stratification laws. Scholars such as Xiao Jing, combining the idea of “stratigraphic” conservation of the Historic Urban Landscape and using the temporal and spatial evolution of different types of historic towns as a clue, summarize and extract the changing laws of urban historic landscape characteristics from the initial formation, development, maturity, decline, and regeneration stages of towns. They propose a method for stratigraphic management of urban historic landscapes, including overall correlation of spatio-temporal objects, focused control of characteristic elements, organic renewal of functional units, and impact assessment of landscape changes [18]. However, existing research rarely reveals the mechanism of influence between changes in urban landscape character and the Historic Urban Landscape.
1.2. Landscape Gene
The concept of “gene” was first proposed by the Danish biologist Wilhelm Ludwig Johannsen, which subsequently led to rapid advancements in biological research. A gene refers to the basic unit of inheritance in organisms, determining the characteristics and attributes of each individual organism. Based on the concept of biological genes, American scholars Alfred L. Kroeber and Clyde Klukhohn proposed the hypothesis of “cultural genes”. The publication of “Cultural Change: Theory and Methodology” by American anthropologist J. H. Steward marked the official birth of cultural ecology [19]. Carl O. Sauer, an American cultural geographer, criticized the previous environmental determinism and emphasized the significance of human culture in shaping the cultural landscape of the earth’s surface, forming the methodological system of Sauer’s cultural ecology school [20].
Richard Dawkins from Oxford University pioneered the study of memes, arguing that memes are the basic units of cultural “inheritance” [21]. Subsequently, some scholars introduced the concept of genes into the historical landscape forms and spatial layout patterns of urban and rural settlements. Griffith Taylor, an Australian geographer, was the first to introduce genes into the field of settlement studies, proposing a genetic analysis method to explore the laws governing the spatial layout of settlements. This approach ushered in a novel research paradigm for settlement landscape characteristics, namely, using “gene comparison” to explore the spatial layout patterns of urban and rural settlements [22]. British scholar M.R.G. Conzen believed that landscape is the foundation for the complex external forms of settlements such as cities and villages, and it is the most fundamental characteristic of settlements. He applied this concept to the study of the landscape morphology of historic towns and proposed three essential elements for the study of urban “morphogenetic genes”: building bases, plot units, and street patterns (Morphogenesis) [23]. Scholar Liu Peilin proposed the concept of landscape genes and formulated a standard for interpreting the landscape gene system: based on importance and composition, it can be divided into primary genes and accessory genes, mixed genes and mutated genes [24]. From the perspective of deconstructing the characteristics of traditional settlement landscapes, relevant scholars categorize them into architecture, culture, environment, and layout. Based on spatial scales, they can be divided into private residences, neighborhoods, individual settlements, local settlements, regional settlements, and physiographic settlements. According to the cultural connotations contained within the genes, they can be classified into single elements and composite elements. Based on the methods of expression and description, they can be categorized into symbols, graphics, and text. According to the ways of expressing the spatial morphological characteristics of individual settlements, they can be classified into two-dimensional plans, three-dimensional elevations, and three-dimensional side views. Depending on the ease of extraction, they can be divided into directly extracted genes and indirectly extracted genes. Currently, the recognized systematic interpretation method is the Object-Oriented Classification Pattern for Landscape Genes (OOCPLG) proposed by Liu Peilin, which interprets the landscape gene system from four aspects: object targets, attribute characteristics, attribute categories, and indicator elements.
1.3. Research Gaps and Objectives
1.3.1. Research Gaps
Research on historic urban landscape has achieved certain results in terms of conceptual and theoretical interpretation, attention to the livability and human-centric nature of historic environments, the integration of heritage conservation and urban development, and the localization of relevant international methods. However, existing research still faces certain issues, mainly manifested in the following aspects: Most existing theoretical research examines the layering and evolution of historic urban landscape from a holistic perspective, neglecting the logical relationship between the internal structure and external characteristics of historic landscapes. This makes it difficult to fundamentally address the difficulties and challenges faced by urban landscape features.
Research on landscape genes, grounded in various disciplinary backgrounds, has expanded the theoretical connotation of landscape genes, enriched relevant methods for identifying and extracting landscape genes, and guided the protection and inheritance of landscape genes. However, the following issues remain: The formation process of landscape genes, whether in traditional settlements or historic towns, is not instantaneous but emerges from the bidirectional construction of human–land relationships across temporal and spatial dimensions. Existing research mostly focuses on the synchronic characteristics of landscape genes at a particular historical juncture, rarely incorporating the theory of landscape genes into the broader context of urban development to explore the diachronic formation process and changes in landscape genes.
1.3.2. Research Objectives
As an important component of cultural heritage, urban landscape character carries all the genetic information of urban construction carried out by urban residents of various generations in order to adapt to environmental changes. It serves as a “genetic information bank” for regional culture and traditional architectural practices [25,26]. How to inherit and control the “genes” of urban landscape character is urgent and demanding, with important practical significance. The concept of “genes” originates from biology, where they serve as the carriers of genetic information and the basic units controlling the similarities or differences in biological traits [27]. The reason why the traits of each species are so different is due to the adaptive evolution of genes in specific environments, which carry all the genetic information for biological evolution [28]. Similarly, urban landscape character is a product that evolved under specific environmental conditions, and during the evolution of urban landscape character, there also exists a basic unit controlling its features—the genes of the historic urban landscape, which carry all the genetic information related to the evolution of urban landscape character.
The objective of this research is to address the current decline in urban landscape character and the inadequate understanding of its overall composition and dynamic evolution in the process of conservation. To this end, we aim to establish a research paradigm that “interprets the overall composition and dynamic evolution of historic urban landscape genes”, and to apply this paradigm in practice using Harbin, China, as an illustrative case.
The specific research objectives are as follows:
- (1)
- To establish an index system for interpreting the genes of historic urban landscapes;
- (2)
- To explore the composition and evolutionary characteristics of historic urban landscape genes;
- (3)
- To analyze the similarities and differences between historic urban landscape genes and other types of genes.
The significance and value of research are embodied in two aspects: on the one hand, it reveals the overall composition and dynamic evolutionary characteristics of historic urban landscape “genes” from the perspectives of holism and agency, addressing the gap of neglecting the logical relationship between the internal structure and external manifestations of historic landscapes, and fundamentally solving the issue of the decline of urban landscape features. On the other hand, analyzing the evolutionary characteristics of landscape genes within the broader context of urban development provides a new perspective for the protection and management of urban landscape features and the rational use of urban land.
1.4. Research Questions
This research addresses the following questions:
- (1)
- How to interpret the composition of historic urban landscape genes? What are the principles, indicators, and methods for this interpretation?
- (2)
- What are the evolutionary characteristics of historic urban landscape genes in different historical stages?
- (3)
- Are there differences between historic urban landscape genes and other types of genes? If so, in what aspects do these differences manifest?
2. Materials and Methods
2.1. Definition of the Study Area Scope
Taking Harbin as an example, interpreting the urban historic landscape genes has significant reference value for the protection and management of urban landscape features. On the one hand, interpreting urban historic landscape genes aims to preserve the key characteristics of Harbin’s urban landscape features. Harbin’s historical development originated from the intervention of Western civilization, and its initial urban planning ideas were influenced by the stylistic concepts of Tsarist Russia and Japan. The combined effects of modernization and colonization shaped a unique, exotic urban cultural foundation. This unique historical experience, the fusion of old and new ideas, and the collision between Chinese and Western cultures have created Harbin’s distinctive historic landscape “genes”, which control the key characteristics of the urban landscape. Interpreting urban historic landscape genes is intended to preserve these key characteristics of Harbin’s urban landscape [29]. On the other hand, Harbin has established a comprehensive system for the protection of urban landscape features. Currently, Harbin has established a complete protection system that includes three historic urban areas; 16 historic and cultural districts; nine historic and cultural landscape areas; 20 historic green spaces; 958 national, provincial, municipal, and county-level cultural relics protection units and general cultural relic buildings (structures); and 303 historic buildings. Interpreting urban historic landscape genes is to manage and sustain this protection system of Harbin’s urban landscape features [30].
2.1.1. Spatial Scope of the Study Area
The spatial scope of the study area has a certain degree of ambiguity, as urban landscape character is constantly in a state of change, and it is not entirely reasonable to delineate the boundary of the study area solely based on administrative boundaries. The regional focus of this study is within the territorial scope of Harbin, but it transcends the concept of administrative boundaries. Instead, we use land cover changes from 2000 to 2020 as a direct indicator to assess the impact of human activities on the environment [31] and delineate the spatial scope of the study area based on this boundary (Figure 1).
Figure 1.
Delineation of the spatial scope of the study area: (a) land cover in Harbin in 2000; (b) land cover in Harbin in 2010; (c) land cover in Harbin in 2020; (d) result of spatial scope delineation. (Sources: base map is quoted from Geospatial Data Cloud https://www.gscloud.cn/ accessed on 5 August 2024).
2.1.2. Time Scope of the Study Area
Regarding the time scope, considering that the modern urban development of Harbin began in 1898 with the construction of the Middle East Railway, and a strict geographical regional concept had not yet formed before then [32], the research time scope spans from 1898 to the present. Based on the “living” understanding of urban landscape character by Historic Urban Landscape, any “landscape” in the present can potentially be a subject of study. In this research, the present spatial context is understood as a temporal slice within the historical process, from which four representative temporal slices are extracted: the formation of the modern urban prototype in 1932, the continuous development of the modern city in 1946, the modern urban industrial construction in 1977, and the present day.
2.2. Data Sources
To extract 30 m topographic DEM raster data from the Geospatial Data Cloud, hydrological data were obtained from Google Earth’s 19th-level resolution remote sensing imagery and integrated with materials such as the Collection of Conservation Planning Results for Harbin’s Historic and Cultural City and Harbin Chronicles published on the official website of the Harbin Municipal People’s Government (http://www.hrbdw.gov.cn/, accessed on 7 August 2024). These data were organized into vector data and stored in ArcGIS 10.8 software. Open Street Map (OSM) was used to acquire open-source vector data on roads in Harbin, and spatial characteristics of road network distribution at various levels were analyzed. Basic information on historic buildings in Harbin was collected based on the Revised Edition of Tracking Harbin’s Historic Buildings and field research. The identification results were analyzed and coded, and relevant databases were established using GIS software platforms. Furthermore, papers, local chronicles, and monographs such as Research on the Urban Spatial Evolution of Harbin and Research on the Conservation and Renewal of Harbin’s Chinese Baroque Historic District were referred to, and in-depth interviews with local residents were conducted to understand Harbin’s historical and cultural, religious, and folk activities. Historical map resources include the 1932 Harbin Street Map, the 1946 Harbin Street Map, and the 1977 Harbin Urban Traffic Map (Figure 2).
Figure 2.
Historical Maps of Harbin Materials: (a) complete street map of Harbin in 1932; (b) street map of Harbin in 1946; (c) transportation map of Harbin urban area in 1977. (Sources: Official Website of the People’s Government of Harbin at http://www.hrbdw.gov.cn/, accessed on 7 August 2024).
2.3. Research Methods
2.3.1. Historical Information Transcoding Method
The method of historical information translation is built upon theoretical frameworks such as map cognition, urban morphology, and architectural typology, and it has been widely applied in numerous disciplines, such as geography, architecture, urban planning, landscape architecture, and more [33]. Using the method of historical information translation and adopting a reverse translation logic of “present–1977–1946–1932”, historical materials such as Complete Street Map of Harbin in 1932, Street Map of Harbin in 1946, and Urban Transportation Map of Harbin in 1977 are interpreted, and the urban landscape elements on these historical materials are spatially located.
The year 1932 marks a pivotal moment in Harbin’s history, witnessing the formation of the city’s modern urban rudiments under the dominance of Tsarist Russia and the initiation of the construction of a major city under Japanese puppet rule, serving as an important historical “watershed”. Therefore, this study designates 1932 as the first temporal slice of Harbin’s historic urban landscape, named the “1932 Temporal Slice of Modern Urban Rudiments Formation”, considering it bears the process and result of the formation of Harbin’s modern urban rudiments. The year 1946 represents another significant turning point in the formation of Harbin’s urban landscape, carrying the fruitful achievements of urban construction during the Japanese puppet period and marking the steady progress of Harbin’s development in the subsequent era of the Great Leap Forward and the Cultural Revolution. Thus, this study designates 1946 as the second temporal slice of Harbin’s historic urban landscape, named the “1946 Temporal Slice of Continued Modern Urban Development”, taking into account its bearing on the process and result of urban construction during the Japanese puppet period in modern Harbin, while also initiating the course of industrial construction in the city. The year 1977 embodies the outcomes of Harbin’s first comprehensive urban master plan, opening the door to the second round of urban master planning. Therefore, this study designates 1977 as the third temporal slice of Harbin’s urban historic landscape, named the “1977 Temporal Slice of Modern Urban Industrial Construction”, considering it carries the practical achievements of Harbin’s vigorous development of industries and infrastructure from 1946 to 1977, while also initiating a new chapter of the city’s comprehensive urban master planning. Today, Harbin has undergone three systematic urban master plans, focusing on detailed planning for vegetable field protection zones, high-tech development zones, and economic and technological development zones, and has formulated zoning plans for seven districts, including Nangang, Daoli, Daowai, Dongli, Xiangfang, Taiping, and Pingfang, as well as the overall plans for Harbin’s Qunli New Area and Songbei New Area.
2.3.2. Landscape Feature Deconstruction and Extraction Method
Scholars such as Liu Peilin have proposed an object-oriented feature extraction method for deconstructing the landscape characteristics of traditional settlements. This method treats traditional settlements as objects, analyzes the attribute characteristics of their landscapes, and refines the attribute categories based on the differences among them. On this basis, extraction indicators are determined [34]. This study draws on the method of landscape feature deconstruction and extraction to establish an index system for interpreting historic urban landscape genes.
Drawing on the traditional settlement landscape gene classification model characterized by object-oriented features, the landscape feature deconstruction and extraction method is applied to screen the interpretation indicators of historic urban landscape genes. Since the urban landscape features are the result of the city’s adaptive evolution with its environment over time, the “appearance” is the comprehensive manifestation of the city’s physical environment, possessing explicit characteristics, while the “atmosphere” is the essence of the “appearance”, representing the city’s spirit and character, which are implicit in nature [35]. Historic urban landscape genes are the basic units that control both the explicit appearance and implicit atmosphere of urban landscapes, possessing dual characteristics of both explicitness and implicitness.
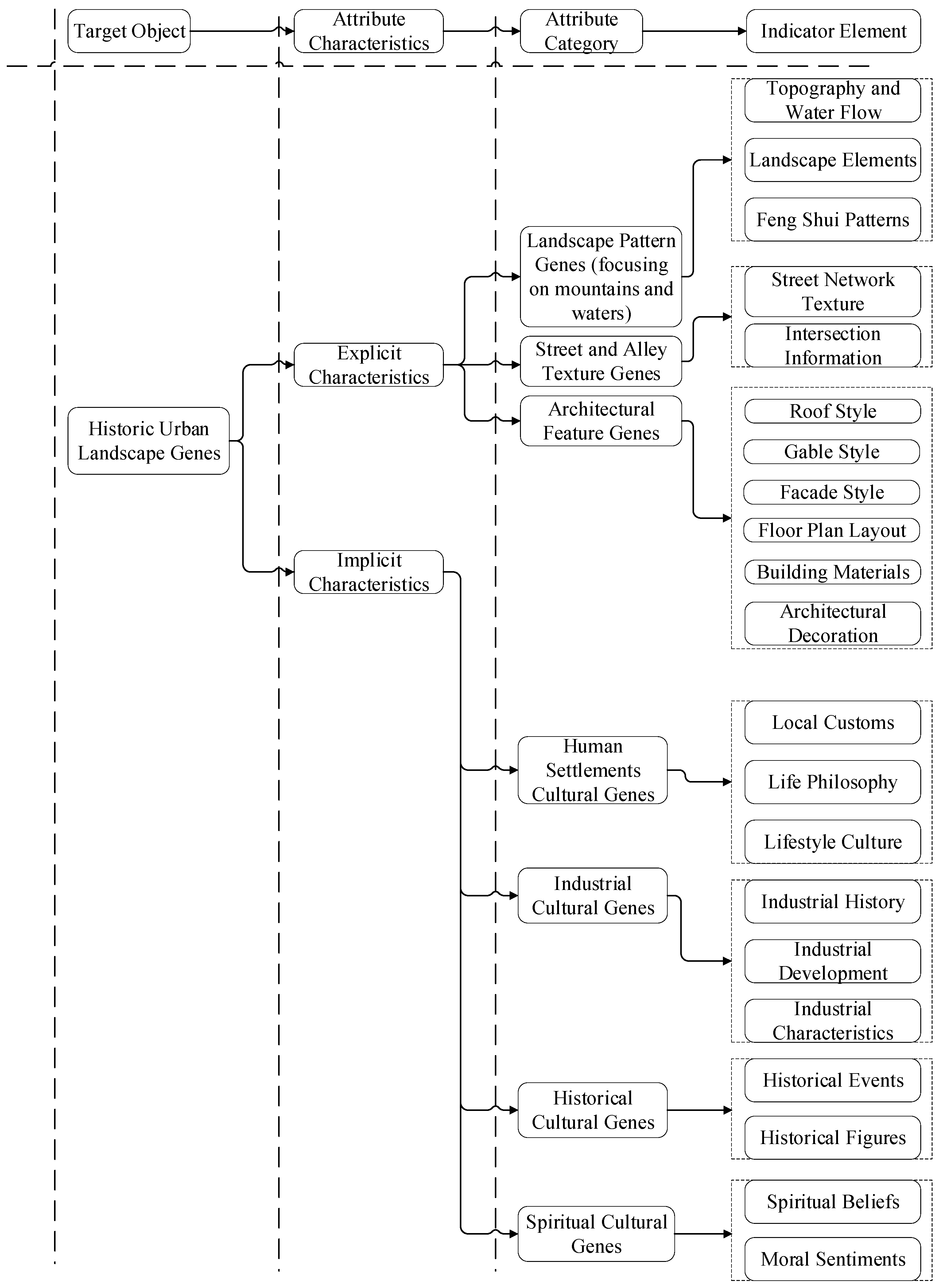
For the classification of explicit historic urban landscape gene types, we draw on the research results of urban morphological typology and the trichotomy of historic urban landscape stratification carriers proposed by scholars such as Li Heping (which can be divided from large to small into landscape patterns of mountains and rivers, street and alley textures, and architectural styles) [36]. The composition of explicit historic urban landscape genes is divided into macro-scale landscape pattern genes, meso-scale street and alley texture genes, and micro-scale architectural style genes. Landscape pattern genes are composed of mountain shapes and water flows, landscape elements, and feng shui patterns, and the interaction among these three components constitutes the genetic information of landscape pattern genes [37]. Mountain shapes and water flows serve as the foundation for shaping the landscape pattern. People cleverly utilize mountainous terrain to create water conservancy systems, which serve as the natural backdrop for the construction of landscape elements and feng shui patterns. Landscape elements are the media through which human elements complement and enhance the mountain shapes and water flows, and people strengthen their control over these natural features by building structures and constructions. Feng shui patterns represent an overall grasp of the relationships between mountain shapes and water flows, landscape elements, and the surrounding environment, reflecting people’s overall control over the landscape pattern. Street and alley texture genes, on the other hand, represent the logical relationship in the generation of urban streets and alleys, consisting of street network textures and intersection node morphologies [38]. The street network texture serves as the carrier of urban street and alley spaces, connecting street intersection nodes and the spatial places of urban streets and alleys. The morphology of intersection nodes represents the form of landscape nodes at the intersections of urban streets and alleys, influencing the overall trend and basic characteristics of the street network texture. The architectural style gene is an information carrier focusing on the layout, decoration, materials, and colors of micro-scale individual buildings. It consists of roof shapes, gable styles, facade designs, floor plans, building materials, building colors, and architectural decorations, reflecting the adaptive characteristics of regional urban human settlements in response to environmental changes [39].
For the classification of implicit historic urban landscape gene types, we draw on the “material-value” dichotomy standard proposed by scholars such as Xiao Jing for the constituent elements of historical urban cultural landscapes. Based on the different human–land relationships reflected in historical urban cultural landscapes, the constituent elements of their value system are divided into settlement culture, industrial culture, historical culture, spiritual culture, and so on [40]. Since historic urban landscapes are methodological practices of applying cultural landscape theory to the preservation of urban landscape features, this study divides the constituents of implicit historic urban landscape genes into settlement cultural genes, industrial cultural genes, historical cultural genes, and spiritual cultural genes. These genes embody the historical binary interaction and adaptive evolution of the human–land relationship between regional culture and the natural environment, reflecting the core characteristics of the implicit atmosphere of specific urban landscapes. Settlement cultural genes, consisting of local customs, life philosophies, and living cultures, serve as the spiritual core of the harmonious coexistence and mutual adaptation between artificial and natural environments in the explicit manifestation of urban landscapes [41]. Industrial cultural genes comprise industrial history, industrial development, and industrial characteristics. They collectively reflect a city’s functional attributes and are also manifestations of a city’s resource endowments, locational conditions, and related functional characteristics [42]. Historical cultural genes are composed of historical events and historical figures. Historical events serve as sparkling points in the long evolutionary process of urban culture, while historical figures drive the development of these events [43]. Spiritual cultural genes are comprised of moral sentiments and spiritual beliefs. Moral sentiments refer to the aspirations, principles, and attitudes that urban residents form towards themselves and society in their social behaviors and production relations. Spiritual beliefs, on the other hand, are ideological systems formed through introspection from one’s inner world, influenced by religion and other factors [44].
2.3.3. Genetic Analysis Method
Genetic analysis methods are used to analyze and identify the composition, structure, function, and other characteristics of genes, primarily involving the processes of gene identification and extraction [45]. The term “identification” is defined as the initial recognition, distinction, and differentiation of things or phenomena [46]. Gene identification is the process of accurately recognizing, distinguishing, locating, and extracting genes, which helps us gain a deeper understanding of their composition, structure, and function [47]. This study draws on the gene identification methods used in biological genetic analysis to identify the genes of urban historic landscapes. Based on this, by referencing the element extraction method, structural extraction method, meaning extraction method, and pattern extraction method for traditional settlement landscape genes in cultural geography, the basic characteristics of historic urban landscape genes across various historical periods are extracted, thereby achieving the interpretation of historic urban landscape genes.
Based on the interpretation index system of historic urban landscape genes, drawing on the element extraction method, structural extraction method, pattern extraction method, and meaning extraction method from the analysis methods of traditional settlement landscape genes, an interpretation method for historic urban landscape genes is established. The specific methods and steps are as follows:
Firstly, the historical information was translated. Taking Harbin as an example, various primary materials related to four time slices were collected: “the formation of the modern city in 1932”, “the continuous development of the modern city in 1946”, “modern urban industrial construction in 1977”, and the “present day”, including historical atlases such as “Complete Map of Harbin Streets in 1932”, “Map of Harbin Streets in 1946”, “Traffic Map of Harbin Urban Area in 1977”, and so on. Basic tasks were conducted, such as screening these materials to lay the foundation for the interpretation of historic urban landscape genes. Using the historical information translation method, a reverse translation logic of “present–1977–1946–1932” was adopted. With ArcGIS 10.8 as the basic information platform for data acquisition and processing, the commonly used “WGS_1984_UTM_Zone_52N” projection coordinate system in the Harbin area was employed. Basic geographic information data such as mountain and water features and landscape elements from the “present” time slice were obtained from platforms such as Open Street Map (OSM) (https://www.openstreetmap.org/ accessed on 9 August 2024) and Geospatial Data Cloud (https://www.gscloud.cn/ accessed on 10 August 2024). These data are used to establish a basic working base map. Historical map materials such as “Complete Map of Harbin Streets in 1932”, “Map of Harbin Streets in 1946”, and “Traffic Map of Harbin Urban Area in 1977” were scanned into “TIFF” files. Based on the working base map and its data information, the “Georeferencing” tool was used to align the historical maps of “Complete Map of Harbin Streets in 1932”, “Map of Harbin Streets in 1946”, and “Traffic Map of Harbin Urban Area in 1977” so that they share the same coordinate system as the working base map. The selection of registration points should adhere to principles such as “strong readability”, “uniform and regular distribution”, and “high accuracy and authenticity”. Therefore, river boundaries with relatively stable changes, prominent street intersections (such as crossroads), distinctive landmark buildings or structures, and landscape nodes were chosen as registration points. Spatial positioning was conducted for each map. Considering the spatial errors that may exist during the translation of historical maps, each historical map needed to be overlaid, compared, and interpreted. Misplaced element information should be re-registered and spatially repositioned to achieve the goal of distinguishing the true from the false. Based on the translation of historical maps and spatial positioning of elements, the historic urban landscape genes were interpreted with reference to the element extraction method, structural extraction method, meaning extraction method, and pattern extraction method from the analysis of traditional settlement landscape genes.
Secondly, the explicit historic urban landscape genes were interpreted. (1) The mountain–water layout gene is composed of mountain shapes and water flows, landscape elements, and feng shui patterns. The element extraction method, structural extraction method, and meaning extraction method of traditional settlement landscape genes were used to extract mountain–water layout genes from various historical periods. The element extraction method was used to refine mountain shapes and water flows, which are the foundation for shaping the mountain–water layout and serve as the natural background for the construction of landscape elements and feng shui patterns. Mountain shapes and water flows were extracted using point, line, and polygon vector feature classification, and the element extraction method was used to refine landscape elements. Landscape elements are media that complement mountain shapes and water flows with cultural elements. People enhance their control over mountain shapes and water flows by constructing structures and buildings, including city boundaries, streets, and buildings (structures). Landscape elements were extracted using the same method as for mountain shapes and water flows. The spatial order of mountains and water was extracted from a spatial structural perspective. The meaning extraction method was used to extract the symbolic meanings of the relationships between mountain shapes, water flows, and landscape elements, and they were combined into the interpretation results of the mountain–water layout gene. (2) The street and lane texture gene is composed of the street network texture and the morphology of intersection nodes. The street network texture serves as the carrier of urban street and lane spaces, connecting street intersection nodes and urban street and lane spaces. Intersection node information represents the morphology of landscape nodes at urban street intersections and influences the overall trend and basic characteristics of the street network texture. Using the conversion tools in ArcGIS 10.8, the gene extraction result files were converted from “.shp format” to “.dxf format”, which can be recognized by Depthmap software Depthmap X 0.7.0. Information on the street and lane intersections was extracted, and the “global integration (R = N)” of the intersection information was analyzed, expressing the role of intersection information in influencing the overall trend and basic characteristics of the street network texture from an intuitive and quantitative perspective. The darker the color, the stronger the connectivity and the higher the accessibility. (3) The architectural style gene is an information carrier that focuses on the layout, decoration, materials, and colors of individual micro-buildings, encompassing building materials, architectural decoration, roof shapes, gable styles, facade designs, and floor plans. The pattern extraction method was used to interpret building materials, architectural decoration, roof shapes, gable styles, and facade designs, while the structural extraction method was applied to interpret the floor plans of buildings.
Finally, the implicit historic urban landscape genes were interpreted. (1) Data and information related to implicit historic urban landscape genes were obtained through field visits, interviews, recordings, photography, and visits to relevant administrative departments. These serve as important supplements to research data and resources that cannot be obtained from remote sensing images and literature studies. (2) NVivo 12 software was utilized to complete qualitative analysis and comprehensively process remote sensing images, photographs, audio–visual materials, interview transcripts, historical documents, and other materials obtained from field surveys. This process aims to interpret implicit historic urban landscape genes related to human settlement culture, industrial culture, historical culture, and more.
3. Results
3.1. The Construction of Research Paradigm for the Interpretation of Urban Historical Landscape Genes
In response to the issues of insufficient cognitive understanding of overall composition and dynamic evolution in the process of urban landscape and features preservation, a research paradigm for interpreting the historic landscape genes of cities is established from the two dimensions of overall composition and dynamic evolution.
3.1.1. Overall Composition Interpretation
Based on the holistic perspective in system science theory, it is understood that a system is an organic whole with specific functions formed by a number of interacting elements combined according to a specific hierarchical structure [48]. The historic urban landscape genes are a system formed historically by the “genes” controlling the explicit appearance and implicit characteristics of the urban landscape, combined according to a specific hierarchical structure (Figure 3). Therefore, an indicator system for interpreting historic urban landscape genes needs to be established from both explicit and implicit dimensions. Drawing on the landscape feature deconstruction and extraction method and gene analysis method, the indicator system for interpreting historic urban landscape genes is constructed from four aspects: target object, attribute characteristics, attribute categories, and indicator elements (Figure 4), to identify historic urban landscape genes and understand the overall composition of historic urban landscape genes.
Figure 3.
Composition of historic urban landscape genes. (Sources: self-drawn by the author).
Figure 4.
The interpretative indicator system for historic urban landscape genes (sources: self-drawn by the author).
3.1.2. Dynamic Evolution Interpretation
According to the active viewpoint in system science theory, during the interaction between a system and its external environment, the system can learn and grow in the environment, accumulate experience, and select individuals that are more suitable for system operation to remain, thereby continuously evolving over time and achieving a reasonable state of adaptation to the environment [49]. Similarly, the formation of urban landscape character is caused by the adaptive evolution of the “genes” controlling urban landscape character with the environment. By extracting historic urban landscape genes from different historical periods and comparing and analyzing these genes across different time stages, we can understand the evolutionary characteristics of urban landscape character.
3.2. The Results of the Interpretation of Historic Urban Landscape Genes
Firstly, based on the index system for the interpretation of historic urban landscape genes, drawing on the gene identification methods in biological gene analysis, the following principles are followed: (1) principle of external uniqueness: the uniqueness of external landscape features (landscape pattern, street and lane texture, architectural style); (2) principle of internal uniqueness: the uniqueness of internal, invisible features (human settlement culture, industrial culture, historical culture, spiritual culture); (3) principle of partial uniqueness: the uniqueness of partial but crucial landscape features; (4) principle of overall superiority: although there are similar landscape features in other regions, they are particularly prominent in scale and quantity within the study area [34]. Taking Harbin as an example, the historic urban landscape genes were identified to understand the overall composition of Harbin’s historic urban landscape genes. Secondly, referring to the element extraction method, structural extraction method, meaning extraction method, and pattern extraction method of traditional settlement landscape genes in cultural geography, the basic characteristics of historic urban landscape genes were extracted from four time slices: the formation of the modern city in 1932, the continuous development of the modern city in 1946, the industrial construction of the modern city in 1977, and the present day. The historic urban landscape genes of different historical periods were compared and analyzed, summarizing the evolutionary characteristics of Harbin’s historic urban landscape genes. The interpretation results are shown in Table 1 and Table 2. The explicit historic urban landscape genes of Harbin are illustrated in Figure 5, Figure 6 and Figure 7. The implicit historic urban landscape genes carry the invisible essence of Harbin’s urban landscape, which is difficult to perceive through direct visual observation and is mostly experienced at the emotional and spiritual levels, such as a sense of place, locality, and belonging. Therefore, the meaning extraction method is used to express them in the form of text and tables.
Table 1.
Results of the interpretation of explicit historic urban landscape genes (sources: self-drawn by the author).
Table 2.
Results of the interpretation of implicit historic urban landscape genes. (Sources: self-drawn by the author).
Figure 5.
Harbin landscape pattern genes (from left to right): (a) landscape pattern gene in 1932; (b) landscape pattern gene in 1946; (c) landscape pattern gene in 1977; (d) current landscape pattern gene. (Sources: self-drawn by the author).
Figure 6.
Harbin Street and lane texture genes (from left to right): (a) street and lane texture gene in 1932; (b) street and lane texture gene in 1946; (c) street and lane texture gene in 1977; (d) current street and lane texture gene). (Sources: self-drawn by the author).
Figure 7.
Part of Harbin architectural style genes (from top to bottom): roof styles and architectural decorations. (Sources: redraw based on the “Collection of Conservation Planning Results for Harbin, a Famous Historic and Cultural City”).
4. Discussion
4.1. The Comparative Analysis of Historic Urban Landscape Genes and Other Genes
The essential differences between historic urban landscape genes and other genes lie in their adaptive evolution in response to environmental changes over time and characteristics and advantages that other genes do not possess (Table 3). Firstly, the formation, evolution, preservation, and transmission of historic urban landscape genes all involve human participation. Secondly, studying historic urban landscape genes helps to reveal the formation process and evolutionary characteristics of urban landscape features. Historic urban landscape genes emerge from the ternary interaction between humans, time, and space. The historic urban landscape genes created by humans undergo adaptive evolution with the environment across historical periods, and genes from different historical stages determine the phased characteristics of urban landscape features. Thirdly, from the perspective of biological gene evolution, historic urban landscape genes can reveal the influence mechanisms between genes, between genes and features, and between genes and the environment. Fourthly, historic urban landscape genes can provide more efficient practical tools for the preservation of urban landscape features from a multi-scale, cross-temporal, and multi-method mixed perspective.
Table 3.
Comparative analysis of historic urban landscape genes and other genes. (Sources: self-drawn by the author).
4.2. Types and Comparisons of Historic Urban Landscape Genes
Based on the classification methods in taxonomy, drawing on the classification standards and results of biological genes, cultural genes, and landscape genes, and combining with the principles for identifying urban historic landscape genes, a classification of historic urban landscape gene types is achieved.
In taxonomy, the classification of things, also known as “categorization”, refers to the process of grouping things based on their similarities in nature, shape, function, etc., to form concepts. Common classification methods include dichotomy, trichotomy, quadrichotomy, and polychotomy.
For the classification of biological genes, there are five classification standards: function, location, structure, mode of inheritance, and mode of expression. Based on function, genes can be classified into coding genes, non-coding genes, regulatory genes, structural genes, etc.; based on location, they can be classified into nuclear genes, mitochondrial genes, plasmid genes, etc.; based on mode of inheritance, they can be classified into dominant genes and recessive genes; based on mode of expression, they can be classified into constitutive genes, inducible genes, promoter genes, etc.; and based on structure, they can be classified into exons, introns, and alternatively spliced regions [50].
For the classification of cultural genes, there are seven classification standards: based on the manifestation form of the cultural carrier that the “cultural gene” attaches to, they can be classified into explicit cultural genes and implicit cultural genes; based on geographical location or cultural region, they can be classified into cultural genes of different geographical locations or cultural regions; based on religious beliefs, they can be classified into Islamic cultural genes, Buddhist cultural genes, Taoist cultural genes, etc.; based on ethnic groups, they can be classified into Han cultural genes, Tibetan cultural genes, etc.; based on race, they can be classified into African cultural genes, Indian cultural genes, etc.; and based on history, historical events and evolutions can also lead to changes in cultural genes, such as modern cultural genes and ancient cultural genes [51].
Building on the classification results of biological and cultural genes, and based on the principles of external uniqueness, internal uniqueness, partial uniqueness, and overall dominance of traditional settlement landscape genes, there are two classification standards for landscape genes: one is classification by their own attributes, which can be divided into main genes (those with significant advantages in number and scale in the settlement landscape, dominating the landscape features), attached genes (those dependent on the existence of main landscapes, enhancing the landscape attributes), mixed genes (those with complex components but belonging to unique attributes of specific settlements), and mutated genes (those deriving new landscape types due to social, historical, and natural environmental constraints); the other is classification by material form, which can be divided into explicit genes (which can be further divided into landscape pattern genes, neighborhood landscape genes, and residential landscape genes based on spatial scale from large to small) and implicit genes (such as primitive totems and folk beliefs).
The similarities between urban historic landscape genes and other types of genes lie in their existence within the same spatio-temporal dimension. Urban historic landscape genes share similarities with landscape genes in the “explicit-implicit” classification method at the material form level. They are the basic units controlling the explicit appearance and implicit style and charm of urban landscapes. The differences lie in the fact that, on the one hand, urban historic landscape genes need to consider the combined effects of spatio-temporal dimensions. Unlike extracting gene characteristics from traditional settlement landscape genes in synchronic slices, urban historic landscape genes encompass compositions from different temporal depths. On the other hand, urban historic landscape genes are products of dynamic evolution. As time and the environment change, their types undergo adaptive changes. Urban historic landscape genes undergo adaptive evolution with historical urban environments, generating and differentiating into new levels. This also explains why the characteristics of urban historic landscape genes differ in different historical stages.
4.3. Research Limitations and Future Prospects
4.3.1. Research Limitations
On the one hand, this paper has initially established a research paradigm for interpreting historic urban landscape genes and applied it practically using Harbin as an example, but the theoretical depth and universal applicability of the results need to be strengthened. On the other hand, the definition of “adaptive evolution” in this study is relatively vague, and issues such as the scope and threshold of adaptation require further in-depth exploration. Additionally, the process of interpreting historic urban landscape genes still remains at the level of qualitative research.
4.3.2. Future Prospects
For future research, we will deepen the theory of historic urban landscape genes, expand the number of practical cases, employ a combination of qualitative and quantitative research methods to deepen the study of the extraction and evolutionary characteristics of architectural style genes and implicit urban historic landscape genes, construct an adaptive evolution map of historic urban landscape genes, and propose methods for manipulating historic urban landscape genes and for the coordinated conservation of urban styles.
5. Conclusions
In response to the current situation of fading urban landscape features and the deficiencies in overall structure cognition and dynamic evolution cognition during the process of feature preservation, we draw lessons from biological gene theory and apply the historical information translation method, landscape feature deconstruction and extraction method, and gene analysis method to construct a research paradigm of “overall structure interpretation-dynamic evolution interpretation” for historic urban landscape genes. Taking the main urban area of Harbin, China, as an example for practical application, the following conclusions are drawn:
- (1)
- Historic urban landscape genes are composed of explicit landscape pattern genes; street and lane texture genes; architectural style genes; and implicit human settlement culture genes, industrial culture genes, historical culture genes, and spiritual culture genes. This conclusion demonstrates the establishment of the theoretical framework for urban historic landscape genes, unveils the relationship between the internal structure and external appearance of urban landscapes, and broadens the theoretical horizons for the preservation of urban landscape features.
- (2)
- The evolutionary characteristics of Harbin’s historic urban landscape genes are embodied in the evolution of landscape pattern genes featuring “three-level terraces, balanced layout, surrounded by mountains and waters, and fan-shaped radiation”; the evolution of street and lane texture genes characterized by “Chinese and Western fusion, vine-like extension, unit linkage, and multi-dimensional intersection”; the evolution of architectural style genes described as “diverse styles, Chinese and Western integration, grouped linkage, and shape determined by time”; the evolution of human settlement culture genes marked by “living in isolation, diverse customs, and coexistence of Chinese and Western cultures”; the evolution of historical culture genes highlighted by “harmony in diversity and multi-faceted differentiation”; and the evolution of spiritual culture genes exhibited in “multi-faith and inclusiveness”. This conclusion situates landscape genes within a broader urban context, expands the temporal depth of landscape gene theory research, and analyzes the characteristics of urban landscape features across different time dimensions.
- (3)
- The essential difference between historic urban landscape genes and other genes lies in their adaptive evolution in response to environmental changes over generations, as well as their ability to reveal the influence mechanisms among genes, between genes and landscape features, and between genes and the environment. The distinction between historic urban landscape genes and other types of genes lies in the adaptive changes that historic urban landscape gene types undergo in response to changes in time and environment. The historic urban landscape gene system itself undergoes adaptive evolution with the urban environment of various historical periods, leading to the emergence and differentiation of new layers.
Author Contributions
Conceptualization, J.S. and L.S.; methodology, J.S.; software, L.S.; validation, J.S. and L.S. investigation, J.S.; resources, L.S.; data curation, J.S.; writing—original draft preparation, J.S.; writing—review and editing, L.S.; visualization, L.S.; supervision, J.S.; project administration, L.S.; funding acquisition, L.S. All authors have read and agreed to the published version of the manuscript.
Funding
This research was funded by Notification of Approval for Heilongjiang Provincial Philosophy and Social Science Research Planning Project, grant number 22SHB169.
Data Availability Statement
The data are available on request from the corresponding author. The data are not publicly available due to the nature of this research.
Conflicts of Interest
The authors declare no conflicts of interest.
References
- Heighway, C.M. The Erosion of History; Council for British Archaeology: London, UK, 1972. [Google Scholar]
- Zhang, J.J.; Huang, Z.C. Urbanization with Chinese characteristics and heritage preservation and development. Int. J. Life Cycle Assess. 2014, 18, 1226–1230. [Google Scholar]
- Several Opinions on Further Strengthening the Work of Urban Planning, Construction, and Management. Available online: https://www.gov.cn/gongbao/content/2016/content_5051277.htm (accessed on 2 January 2016).
- Yang, N. Research on the Protection of Historical Landscapes in Mountainous Towns of Southwest China Based on Stratigraphic Accumulation Analysis. Landsc. Urban Plan. 2023, 25, 21–33. [Google Scholar]
- Notice on Some Famous Historic and Cultural Cities with Inadequate Protection Efforts. Available online: https://www.gov.cn/zhengce/zhengceku/2019-09/29/content_5434593.htm (accessed on 21 March 2019).
- Yu, W.; Zhou, J.J.; Chen, G.Q. Identifiable, Moldable, and Sensible: Innovative Exploration and Practice in Urban Landscape and Character Planning. Urban Plan. 2020, 44, 91–99. [Google Scholar]
- Zhang, J.G. A Brief Discussion on the Research Objects, System Structure, and Methods of Urban Landscape and Character Planning—With Concurrent Remarks on Urban Character and Features. Urban Plan. 2007, 8, 14–18. [Google Scholar]
- Yu, W.; Ye, L.B.; Li, X.Y. From View to Perception—Innovative Exploration in Urban Landscape and Character Planning Based on Landscape Perception. Chin. Gard. 2020, 36, 138–141. [Google Scholar]
- Wu, M.; Hao, C.J. Exploration of Implementation-Oriented Urban Landscape and Character Planning Methods. Urban Plan. 2017, 33, 89–94. [Google Scholar]
- Jin, J.Y. The Life of Patrick Geddes—Integrating Biology, Sociology, and Education into Urban Planning. Res. Urban Dev. 1996, 3, 24–28. [Google Scholar]
- Recommendation on the Historic Urban Landscape. Available online: https://whc.unesco.org/uploads/activities/documents/activity-638-98.pdf (accessed on 10 November 2011).
- Hussein, F.; Stephens, J.; Tiwari, R. Grounded Theory as an Approach for Exploring the Effect of Cultural Memory on Psychosocial Well-Being in Historic Urban Landscapes. Soc. Sci. 2020, 9, 219. [Google Scholar] [CrossRef]
- Bandarin, F.; Wan, O.R. The Historic Urban Landscape Managing Heritage in an Urban Century; John Wiley & Sons: Hoboken, NJ, USA, 2015; Volume 112, pp. 11–32. [Google Scholar]
- Jing, F. The UNESCO Draft “Recommendation on the Conservation of Historic Urban Landscapes” and Its Significance. Chin. Gard. 2008, 3, 77–81. [Google Scholar]
- Zhang, S. Holistic Preservation of Historic Urban Areas: Rethinking under the International Recommendation of “Historic Urban Landscapes”. Beijing Plan. Constr. 2012, 6, 27–30. [Google Scholar]
- Zhang, B. Relevance and “Systematic Approach” in the Holistic Preservation of Historic Towns: Rethinking the Concept of “Historic Urban Landscape”. Urban Plan. 2014, 38, 42–48. [Google Scholar]
- Shao, Y.; Zhu, L.N. The Process and Significance of Incorporating the “Historic Urban Landscape” Approach into the Operational Guidelines. World Herit. 2015, 9, 57–59. [Google Scholar]
- Xiao, J.; Cao, K.; Li, H.P. Evolution Patterns and Stratigraphic Management of Historic Urban Landscapes. Res. Urban Dev. 2018, 25, 59–69. [Google Scholar]
- Steward, J.H. Theory of Culture Change: The Methodology of Multilinear Evolution. Master’s Thesis, University of Illinois, Springfield, IL, USA, 1955. [Google Scholar]
- Sauer, C.O. Morphology of Landscape. Master’s Thesis, University of California, Berkeley, CA, USA, 1974. [Google Scholar]
- Dawkins, R. The Selfish Gene. Master’s Thesis, Oxford University, Oxford, UK, 2006. [Google Scholar]
- Taylor, G. Environment, Village and City: A Genetic Approach to Urban Geography: With Some Reference to Possibly. Ann. Assoc. Am. Geogr. 1979, 1, 1–67. [Google Scholar] [CrossRef]
- Conzen, M.R.G. Morphogenesis, Morphological Regions, and Secular Human Agency in the Historic Townscape, as Exemplified by Ludlow; Denecke, D., Shaw, G., Eds.; Urban Historical Geography: Cambridge, UK, 2007; Volume 3, pp. 154–196. [Google Scholar]
- Liu, P.L. The Review of “Landscape Genes and Local Identity: An Empirical Study of Dong Traditional Villages”. Econ. Geogr. 2018, 25, 45–69. [Google Scholar]
- Zhai, J.Q. “Let more cultural relics and cultural heritages come to life”—Learning from Xi Jinping’s Important Statements on Cultural Relics and Cultural Heritage Work. Party Lit. 2023, 3, 35–42. [Google Scholar]
- Xiao, J.; Zhang, Q.Q.; Yang, Y.L. Interpretation of the “Dual System” of Landscape Genes in Historic Mountain Towns and the Preservation of Their Characteristics and Inheritance of Their Essence. Chin. Gard. 2021, 37, 43–48. [Google Scholar]
- Li, X.Y.; Huang, H.; Wang, S.C. Research on the Identification and Application of Landscape Genes in the Enhancement and Construction of Vernacular Cultural Landscape Features. Chin. Gard. 2022, 38, 29–34. [Google Scholar]
- Sun, Y.K.; Zhai, F.Q.; Zhu, R.J. Research on the Examination and Restoration of Landscape Gene Mutations in Traditional Villages in the Southern Xinjiang Region. Chin. Gard. 2021, 37, 20–25. [Google Scholar]
- Yue, Z.M. Urban Planning of Harbin (1898–1945). Res. Urban Dev. 2012, 27, 39–49. [Google Scholar]
- Ke, L.J. Harbin—The Ideal City in the Hearts of Russians. Urban Plan. 2014, 38, 46–48. [Google Scholar]
- Троицкая, T.K. Research on the Urban Planning Style and Morphological Evolution of Harbin. Urban Plan. 2021, 12, 26–31. [Google Scholar]
- Карпусенко, Е.В. Morphological Analysis of Historic Urban Districts in Harbin from a Cross-Cultural Perspective. Res. Urban Dev. 1998, 7, 34–38. [Google Scholar]
- Qi, Y.X.; Hu, Y.D. Spatiotemporal Variation and Driving Factors Analysis of Habitat Quality: A Case Study in Harbin, China. Land 2024, 13, 67. [Google Scholar] [CrossRef]
- Liu, P.L.; Zeng, C.; Liu, R.R. Environmental adaptation of traditional Chinese settlement patterns and its landscape gene mapping. Habitat Int. 2023, 135, 102808. [Google Scholar] [CrossRef]
- Jiang, J. Urban Heritage Conservation and Modern Urban Development from the Perspective of the Historic Urban Landscape Approach: A Case Study of Suzhou. Cities 2022, 11, 23–24. [Google Scholar] [CrossRef]
- Li, H.P. Research on the Regional Characteristics and Stratigraphic Accumulation Process of Urban Historic Landscape in Lhasa. J. Archit. 2017, 9, 58–63. [Google Scholar] [CrossRef]
- Tian, M.Y. Interpretation of the Spatio-temporal Process of “Anchoring-Stratigraphic Accumulation” in the Historic Landscape of Guilin’s Scenic City. Chin. Gard. 2022, 3, 26–31. [Google Scholar]
- Shi, W. Study on the Spatial Structure’s Evolution in the Central City of Suzhou Based on the Production of Space. Master’s Thesis, Suzhou University of Science and Technology, Suzhou, China, 2014. [Google Scholar]
- Liu, P.; Liu, C.; Deng, Y.; Shen, X.; Li, B.; Hu, Z. Landscape division of traditional settlement and effect elements of landscape gene in China. Acta Geogr. Sin. 2010, 65, 1496–1506. [Google Scholar]
- Xiao, J. Feature Identification and Stratigraphic Interpretation of Historic Urban Landscape in the Tibetan Region (Wei-Zang Area). Chin. Gard. 2019, 10, 101–106. [Google Scholar]
- Zhang, L.; Yang, K.; Liu, B.; Liu, S. Research on the Perception of Landscape Regional Characteristics of Jiangnan Ancient Towns from the Different Perspectives of Tourists and Residents: A Case Study of Tongli Ancient Town. Chin. Landsc. Archit. 2019, 35, 10–16. [Google Scholar]
- Lin, L. Conservation of Historic and Cultural Cities in the Context of the New Normal: Perspective of Historic Urban Area. Urban Plan. Forum. 2016, 4, 94–101. [Google Scholar]
- Shen, X.Y. Research on the Regional System of Settlement Cultural Landscapes from the Perspective of Landscape “Genetic Atlas”. Hum. Geogr. 2006, 4, 109–112. [Google Scholar]
- Chen, Q.Y. Identification and Extraction of Cultural Landscape Genes of Sichuan Linpan. Trop. Geogr. 2019, 2, 254–265. [Google Scholar]
- Liu, P.L.; Peng, K.; Yang, L.G. Storage, Expression, and Tourism Value of Landscape Genetic Information in Traditional Villages: A Case Study of Zhongtian Village, Changning County, Hunan Province. Tour. Guide 2022, 12, 1–25. [Google Scholar]
- Jiang, Y. Research on the Identification and Extraction Path of “Spatial Genes” in Towns. Urban Dev. 2023, 7, 14–20. [Google Scholar]
- Lin, L.F.; Zhang, Y.; Zhao, C. Interpretation of Settlement Characteristics Based on Landscape Gene Identification of Traditional Villages: A Case Study of Wuge Village in Sibao, Western Fujian Province. Dev. Small Towns 2022, 44, 82–92. [Google Scholar]
- Wang, D.; Li, X.; Zou, D.; Wu, T.; Xu, H.; Hu, G.; Li, R.; Ding, Y.; Zhao, L.; Li, W.; et al. Modeling soil organic carbon spatial distribution for a complex terrain based on geographically weighted regression in the eastern Qinghai-Tibetan Plateau. Catena 2020, 187, 104399. [Google Scholar] [CrossRef]
- Zhang, Y.; Yu, P.; Tian, Y.; Chen, H.; Chen, Y. Exploring the impact of integrated spatial function zones on land use dynamics and ecosystem services tradeoffs based on a future land use simulation (FLUS) model. Ecol. Indic. 2023, 150, 110246. [Google Scholar] [CrossRef]
- Yohannes, H.; Soromessa, T.; Argaw, M.; Dewan, A. Spatio-temporal changes in habitat quality and linkage with landscape characteristics in the Beressa watershed, Blue Nile basin of Ethiopian highlands. J. Environ. Manag. 2021, 281, 111885. [Google Scholar] [CrossRef]
- Liang, H. Cultural Genes. Urban Plan. 2011, 35, 78–85. [Google Scholar]
Disclaimer/Publisher’s Note: The statements, opinions and data contained in all publications are solely those of the individual author(s) and contributor(s) and not of MDPI and/or the editor(s). MDPI and/or the editor(s) disclaim responsibility for any injury to people or property resulting from any ideas, methods, instructions or products referred to in the content. |
© 2024 by the authors. Licensee MDPI, Basel, Switzerland. This article is an open access article distributed under the terms and conditions of the Creative Commons Attribution (CC BY) license (https://creativecommons.org/licenses/by/4.0/).






