The Current Scenario of Farmland Abandonment in China: A Systematic Review
Abstract
1. Introduction
2. Methodology
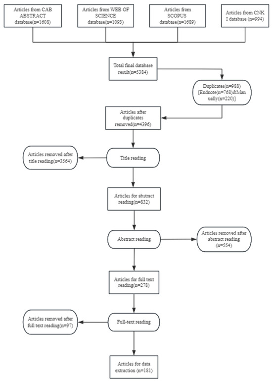
2.1. Literature Search and Paper Selection
2.2. Data Coding and Analysis
2.3. Expert Interview
3. Results and Discussion
3.1. Definition of Farmland Abandonment
3.2. Trends and Source of the Literature
3.3. Geographical Distribution and Research Approaches of the Literature
3.4. Drivers of Farmland Abandonment in China
3.5. Consequences of Farmland Abandonment in China
3.6. Countermeasures of Farmland Abandonment in China
3.7. Other Insights from Global Experts
4. Shortcomings and Future Studies
5. Conclusions
Author Contributions
Funding
Data Availability Statement
Acknowledgments
Conflicts of Interest
References
- Fischer, J.; Hartel, T.; Kuemmerle, T. Conservation policy in traditional farming landscapes. Conserv. Lett. 2012, 5, 167–175. [Google Scholar] [CrossRef]
- Dantas de Miranda, M.; Pereira, H.M.; Corley, M.F.; Merckx, T. Beta diversity patterns reveal positive effects of farmland abandonment on moth communities. Sci. Rep. 2019, 9, 1549. [Google Scholar] [CrossRef] [PubMed]
- Wang, L.; Pedersen, P.B.M.; Svenning, J.C. Rewilding abandoned farmland has greater sustainability benefits than afforestation. NPJ Biodivers. 2023, 2, 5. [Google Scholar] [CrossRef] [PubMed]
- Daskalova, G.N.; Kamp, J. Abandoning land transforms biodiversity. Science 2023, 380, 581–583. [Google Scholar] [CrossRef]
- Potapov, P.; Turubanova, S.; Hansen, M.C.; Tyukavina, A.; Zalles, V.; Khan, A.; Song, X.P.; Pickens, A.; Shen, Q.; Cortez, J. Global maps of cropland extent and change show accelerated cropland expansion in the twenty-first century. Nat. Food 2022, 3, 19–28. [Google Scholar] [CrossRef]
- Leirpoll, M.E.; Næss, J.S.; Cavalett, O.; Dorber, M.; Hu, X.; Cherubini, F. Optimal combination of bioenergy and solar photovoltaic for renewable energy production on abandoned cropland. Renew. Energy 2021, 168, 45–56. [Google Scholar] [CrossRef]
- Yang, G.Y.; Xu, W.X. Consciousness of ownership, practical responses to governance and land abandonment. Reform 2015, 11, 126–131. (In Chinese) [Google Scholar]
- Xiang, X.Y.; Wang, Y.H.; Li, Q.; Zeng, K.; Xie, L.P.; Liao, Q. Research progress and review of abandoned land based on CiteSpace. Sci. Geogr. Sin. 2022, 42, 670–681. (In Chinese) [Google Scholar]
- Li, S.F.; Li, X.B. Global understanding of farmland abandonment: A review and prospects. J. Geogr. Sci. 2017, 27, 1123–1150. [Google Scholar] [CrossRef]
- Li, G.Y.; Jiang, G.H.; Zhang, Y.H.; Liu, X.L.; Chen, S.J. A Study on the Mechanism and Revitalization Strategies of Abandoned Farmland in China. China Land Resour. Econ. 2021, 34, 36–41. (In Chinese) [Google Scholar]
- Li, L.; Pan, Y.Z.; Zheng, R.B.; Liu, X.P. Understanding the spatiotemporal patterns of seasonal, annual, and consecutive farmland abandonment in China with time- series MODIS images during the period 2005–2019. Land Degrad. Dev. 2022, 33, 1608–1625. [Google Scholar] [CrossRef]
- Chen, H.P.; Shen, Q.L.; Zang, D.G.; Li, H.J.; Sow, Y. Study on the impact of environmental pollution on farmland abandonment. Environ. Sci. Pollut. Res. 2022, 29, 1458–1469. [Google Scholar] [CrossRef] [PubMed]
- Dong, S.J.; Xin, L.J.; Li, S.F.; Xie, H.L.; Zhao, Y.L.; Wang, X.; Li, X.B.; Song, H.F.; Lu, Y.H. Research on the degree and spatial pattern differentiation of abandoned terraced fields in China. J. Geogr. 2023, 78, 3–15. (In Chinese) [Google Scholar]
- Lee, J.; Oh, Y.G.; Yoo, S.H.; Suh, K. Vulnerability assessment of rural aging community for abandoned farmlands in South Korea. Land Use Policy 2021, 108, 105544. [Google Scholar] [CrossRef]
- Gu, B.; Zhang, X.; Bai, X.; Fu, B.; Chen, D. Four steps to food security for swelling cities. Nature 2019, 566, 31–33. [Google Scholar] [CrossRef]
- Ghose, B. Food security and food self-sufficiency in China: From past to 2050. Food Energy Secur. 2014, 3, 86–95. [Google Scholar] [CrossRef]
- Liu, Y.; Zhou, Y. Reflections on China’s food security and land use policy under rapid urbanization. Land Use Policy 2021, 109, 105699. [Google Scholar] [CrossRef]
- Ustaoglu, E.; Collier, M.J. Farmland abandonment in Europe: An overview of drivers, consequences, and assessment of the sustainability implications. Environ. Rev. 2018, 26, 396–416. [Google Scholar] [CrossRef]
- Baumann, M.; Kuemmerle, T.; Elbakidze, M.; Ozdogan, M.; Radeloff, V.C.; Keuler, N.S.; Prishchepov, A.V.; Kruhlov, I.; Hostert, P. Patterns and drivers of postsocialist farmland abandonment in Western Ukraine. Land Use Policy 2011, 28, 552–562. [Google Scholar] [CrossRef]
- MacDonald, D.; Crabtree, J.R.; Wiesinger, G.; Dax, T.; Stamou, N.; Fleury, P.; Gibon, A. Agricultural abandonment in mountain areas of Europe: Environmental consequences and policy response. J. Environ. Manag. 2000, 59, 47–69. [Google Scholar] [CrossRef]
- Campbell, J.E.; Lobell, D.B.; Genova, R.C.; Field, C.B. The global potential of bioenergy on abandoned agriculture lands. Environ. Sci. Technol. 2008, 42, 5791–5794. [Google Scholar] [CrossRef] [PubMed]
- Ojha, R.B.; Atreya, K.; Kristiansen, P.; Devkota, D.; Wilson, B. A systematic review and gap analysis of drivers, impacts, and restoration options for abandoned croplands in Nepal. Land Use Policy 2022, 120, 106237. [Google Scholar] [CrossRef]
- Fayet, C.M.J.; Reilly, K.H.; Van Ham, C.; Verburg, P.H. What is the future of abandoned agricultural lands? A systematic review of alternative trajectories in Europe. Land Use Policy 2022, 112, 105833. [Google Scholar] [CrossRef]
- Subedi, Y.R.; Kristiansen, P.; Cacho, O. Drivers and consequences of agricultural land abandonment and its reutilisation pathways: A systematic review. Environ. Dev. 2022, 42, 100681. [Google Scholar] [CrossRef]
- Zhao, Z. Research on the influencing factors and governance of rural farmland abandonment: Based on the secondary literature survey method. Land Nat. Resour. Res. 2014, 4, 25–27. (In Chinese) [Google Scholar]
- Zhang, X.; Zhao, C.; Dong, J.; Ge, Q. Spatial and temporal characteristics of abandoned farmland in China based on meta-analysis from 1992 to 2017. J. Geogr. 2019, 74, 411–420. (In Chinese) [Google Scholar]
- Webster, J.; Watson, R.T. Analyzing the past to prepare for the future: Writing a literature review. MIS Q. 2002, 26, xiii–xxiii. [Google Scholar]
- Moher, D.; Liberati, A.; Tetzlaff, J.; Altman, D.G. Preferred reporting items for systematic reviews and meta-analyses: The PRISMA statement. Int. J. Surg. 2010, 8, 336–341. [Google Scholar] [CrossRef]
- Page, M.J.; McKenzie, J.E.; Bossuyt, P.M.; Boutron, I.; Hoffmann, T.C.; Mulrow, C.D.; Shamseer, L.; Tetzlaff, J.M.; Akl, E.A.; Brennan, S.E.; et al. The PRISMA 2020 statement: An updated guideline for reporting systematic reviews. BMJ 2021, 372, 71. [Google Scholar] [CrossRef]
- Quintas-Soriano, C.; Buerkert, A.; Plieninger, T. Effects of land abandonment on nature contributions to people and good quality of life components in the Mediterranean region: A review. Land Use Policy 2022, 116, 106053. [Google Scholar] [CrossRef]
- Krippendorff, K. Reliability in content analysis. Hum. Commun. Res. 2004, 30, 411–433. [Google Scholar] [CrossRef]
- Rai, R.; Zhang, Y.L.; Paudel, B.; Khanal, N.R. Status of farmland abandonment and its determinants in the transboundary gandaki river basin. Sustainability 2019, 11, 5267. [Google Scholar] [CrossRef]
- Guo, B.; Fang, Y.; Zhou, Y. The influencing factors and spatial differentiation of farmland abandonment at the farmer scale. Resour. Sci. 2020, 42, 696–709. (In Chinese) [Google Scholar]
- Food and Agriculture Organization of the United Nations. Selected Indicators of Food and Agriculture Development in the Asia Pacific Region: 1996–2006; China Agricultural Publishing House: Beijing, China, 2009; pp. 89–90. (In Chinese) [Google Scholar]
- Chen, X.; Zheng, G. Research progress on abandoned farmland at home and abroad. Popul. Resour. Environ. China 2018, S2, 37–41. (In Chinese) [Google Scholar]
- Shi, T.; Li, X. Research on abandoned farmland in Europe and its implications for China. Geogr. Geogr. Inf. Sci. 2013, 29, 101–103. (In Chinese) [Google Scholar]
- Simona, R.G.; Cristian, I.I.; Gabriel, O.V.; Diana, A.O. Multi-dimensionality of land transformations: From definition to perspectives on land abandonment. Carpathian J. Earth Environ. Sci. 2020, 15, 167–177. [Google Scholar]
- Shi, T. Research progress on the process and influencing factors of abandoned farmland at home and abroad. Hubei Agric. Sci. 2020, 59, 11–16. (In Chinese) [Google Scholar]
- Estel, S.; Kuemmerle, T.; Alcantara, C.; Levers, C.; Prishchepov, A.; Hostert, P. Mapping farmland abandonment and recultivation across Europe using MODIS NDVI time series. Remote Sens. Environ. 2015, 163, 312–325. [Google Scholar] [CrossRef]
- Shi, T.C.; Li, X.B.; Xin, L.J.; Xu, X.H. The spatial distribution of farmland abandonment and its influential factors at the township level: A case study in the mountainous area of China. Land Use Policy 2018, 70, 510–520. [Google Scholar] [CrossRef]
- Terres, J.M.; Scacchiafichi, L.N.; Wania, A.; Ambar, M.; Anguiano, E.; Buckwell, A.; Coppola, A.; Gocht, A.; Kallstrom, H.N.; Pointereau, P.; et al. Farmland abandonment in Europe: Identification of drivers and indicators, and development of a composite indicator of risk. Land Use Policy 2015, 49, 20–34. [Google Scholar] [CrossRef]
- Nguyen, H.; Holzel, N.; Volker, A.; Kamp, J. Patterns and determinants of post-soviet cropland abandonment in the western siberian grain belt. Remote Sens. 2018, 10, 1973. [Google Scholar] [CrossRef]
- Zhang, Y.; Li, X.B.; Song, W. Determinants of cropland abandonment at the parcel, household and village levels in mountain areas of China: A multi-level analysis. Land Use Policy 2014, 41, 186–192. [Google Scholar] [CrossRef]
- Prishchepov, A.V.; Mueller, D.; Dubinin, M.; Baumann, M.; Radeloff, V.C. Determinants of agricultural land abandonmention Post-soviet European Russia. Land Use Policy 2013, 30, 873–884. [Google Scholar] [CrossRef]
- Li, S.; Li, X. Progress and prospect on farmland abandonment. Acta Geogr. Sin. 2016, 71, 370–389. [Google Scholar]
- Zeng, R.B.; Huang, J.J.; Wei, Y.J.; Wang, D.; Cai, C.F. The impact of abandoned farmland on soil structure and organic carbon. Chin. Sci. Soil Water Conserv. 2020, 5, 26–34. (In Chinese) [Google Scholar]
- Xu, H.; Shen, H.P.; Zhang, W.J.; Wang, X.L.; Cai, Z.J.; Wang, B.R. Characteristics of carbon and nitrogen storage changes in red soil profiles under long-term different management measures. China Soil Fertil. 2016, 4, 24–31. (In Chinese) [Google Scholar]
- Zhang, M.M.; Xu, X.Y.; Zhang, Z.Y.; Xiong, Y.S.; Yuan, J.F. The effect of abandoned land on soil aggregates and organic carbon stability in cold soaked rice fields. Chin. J. Eco-Agric. 2015, 23, 563–570. (In Chinese) [Google Scholar]
- Luo, Y. Does farmland abandonment necessarily jeopardize national food security? Mod. Econ. Res. 2012, 10, 65–69. (In Chinese) [Google Scholar]
- Hou, J.; Fu, B.J.; Liu, Y.; Lu, N.; Gao, G.Y.; Zhou, J. Ecological and hydrological response of farmlands abandoned for different lengths of time: Evidence from the Loess Hill Slope of China. Glob. Planet Change 2014, 113, 59–67. [Google Scholar] [CrossRef]
- Gong, M.; Li, Q.; Chen, A. Long term abandonment of farmland to reduce phosphorus storage in red soil paddy fields. J. Plant Nutr. Fertil. 2022, 28, 1398–1408. (In Chinese) [Google Scholar]
- Liu, M.; Han, G.L.; Zhang, Q. Effects of agricultural abandonment on soil aggregation, soil organic carbon storage and stabilization: Results from observation in a small karst catchment, Southwest China. Agric. Ecosyst. Environ. 2020, 288, 106719. [Google Scholar] [CrossRef]
- Li, Z.H.; Yan, J.Z.; Hua, X.B.; Xin, L.J.; Li, X.B. Abandoned land and its influencing factors among different types of farmers Research: Taking 12 typical villages in Chongqing as an example. Geogr. Res. 2014, 33, 721–734. (In Chinese) [Google Scholar]
- Zhou, W.; Zhang, Y.L.; Xu, M.G.; Li, W.J.; Wu, H.H.; Wen, S.L. Effects of Long-term Abandonment on Organic Carbon Composition of Black Soil. Chin. Soil Fertil. 2021, 4, 10–18. (In Chinese) [Google Scholar]
- Zhang, M.L.; Li, G.Y.; He, T.T.; Zhai, G.; Guo, A.D.; Chen, H.; Wu, C.F. Reveal the severe spatial and temporal patterns of abandoned cropland in China over the past 30 years. Sci. Total Environ. 2023, 857, 159591. [Google Scholar] [CrossRef]









| Inclusion Criteria | Exclusion Criteria |
|---|---|
| Discuss farmland abandonment in China | Duplicate contributions from multiple databases |
| Scholarly publications from Chinese core collection or international scientific journals | Not lined up with study objectives and research questions |
| Lined up with study objectives and research questions | General review articles |
| Rigorous reporting style | Only have descriptive statistics |
| Inferential statistics | Without full text |
| Data Source | Original | After Duplicate | Abstract Reading | Full-Text Reading |
|---|---|---|---|---|
| CAB Abstracts | 1608 articles | 1608 articles | 185 articles | 44 articles |
| CNKI | 994 articles | 694 articles | 366 articles | 142 articles |
| Scopus | 1689 articles | 1047 articles | 108 articles | 28 articles |
| Web of Science | 1093 articles | 1047 articles | 173 articles | 64 articles |
| Total | 5384 articles | 4396 articles | 832 articles | 181 articles |
| Code | Country | Related Working Experience (Year) |
|---|---|---|
| E1 | Spain | 14 |
| E2 | Pakistan | 15 |
| E3 | Rwanda | 3 |
| E4 | Britain | 40 |
| E5 | New Zealand | 34 |
| E6 | China | 34 |
| E7 | Australia | 3 |
| E8 | Uganda | 12 |
| E9 | Japan | 60 |
| E10 | Nigeria | 2 |
| E11 | Angola | 13 |
| E12 | China | 26 |
Disclaimer/Publisher’s Note: The statements, opinions and data contained in all publications are solely those of the individual author(s) and contributor(s) and not of MDPI and/or the editor(s). MDPI and/or the editor(s) disclaim responsibility for any injury to people or property resulting from any ideas, methods, instructions or products referred to in the content. |
© 2024 by the authors. Licensee MDPI, Basel, Switzerland. This article is an open access article distributed under the terms and conditions of the Creative Commons Attribution (CC BY) license (https://creativecommons.org/licenses/by/4.0/).
Share and Cite
Lin, Q.; Sammonds, P.; Xu, M.; Zhu, Z.; Cao, Y. The Current Scenario of Farmland Abandonment in China: A Systematic Review. Land 2024, 13, 1790. https://doi.org/10.3390/land13111790
Lin Q, Sammonds P, Xu M, Zhu Z, Cao Y. The Current Scenario of Farmland Abandonment in China: A Systematic Review. Land. 2024; 13(11):1790. https://doi.org/10.3390/land13111790
Chicago/Turabian StyleLin, Qiaowen, Peter Sammonds, Mengxin Xu, Zhe Zhu, and Yu Cao. 2024. "The Current Scenario of Farmland Abandonment in China: A Systematic Review" Land 13, no. 11: 1790. https://doi.org/10.3390/land13111790
APA StyleLin, Q., Sammonds, P., Xu, M., Zhu, Z., & Cao, Y. (2024). The Current Scenario of Farmland Abandonment in China: A Systematic Review. Land, 13(11), 1790. https://doi.org/10.3390/land13111790
