Model Driven Approach for Efficient Flood Disaster Management with Meta Model Support
Abstract
1. Introduction
2. Literature Review
- Evacuating at-risk individuals from disaster-affected areas,
- Emergency services team coordination of evacuees,
- Establishment of evacuating operation centers, and
- Organization of evacuation facilities and other evacuation processes.
- Purpose,
- User,
- Scope–what constructions (or entities) are addressed,
- Formality–can computers interpret it,
- Independence–is it independent of system implementation, and
- Understand ability–can a professional comprehend it [21].
3. Background
3.1. Problem Statement
3.2. Why Using Model-Driven Approach
3.3. Importance of the Domain
3.3.1. Humanitarian Impact
3.3.2. Economic Losses
- Flood Risk Assessment and Early Warning Systems: Creating early warning systems can help anticipate possible flood events. This lets the government warn people and businesses in vulnerable places sooner, giving them more time to get ready and leave if they need to.
- Infrastructure and Land Use Planning: Strict land use regulations and zoning laws can stop construction in flood-prone areas or urge people to build structures that can withstand flooding. Also, investing in strong infrastructure like flood barriers, levees, and stormwater management systems can help redirect or limit floodwaters.
- Natural Flood Control Methods: Putting into practice natural flood control methods, such as rehabilitating wetlands, building human-made ponds, and developing green spaces, can assist absorb surplus water and lessen the severity of floods.
- Flood Insurance and Financial Protection: Encouraging or mandating flood insurance for properties in flood-prone areas can provide financial protection to property owners and companies. This can help make up for some of the money that floods cost.
- Community Awareness and Education: It is essential to inform the people of the dangers of flooding, the precautions to take, and the best way to evacuate. When floods happen, well-informed communities are more likely to react well and limit the damage.
- Emergency Response and Relief Planning: Making detailed emergency response plans and relief strategies can help make sure that flood disasters are dealt with quickly and efficiently. This includes planning evacuation routes, constructing temporary shelters, and organizing aid to help the impacted communities.
- Investment in Resilient Infrastructure: Upgrading the infrastructure we already must make it more flood-resistant can help reduce harm. This could mean raising important infrastructure, making buildings stronger, and making sure that important services are safe from floodwaters.
- Sustainable Urban Design: Promoting sustainable urban design practices, like permeable pavements and green roofs, can help cut down on surface run-off and stop floods in cities.
- International Cooperation: Since some floods can happen across national borders, countries can work together to better prepare for and respond to transboundary flood events by sharing data and working together on flood control.
- Climate Change Mitigation and Adaptation: Addressing the underlying causes of climate change and implementing adaptation measures to shifting weather patterns are essential. Reducing greenhouse gas emissions and putting in place policies that are adaptable to climate change can help reduce the number and harshness of extreme weather events like floods.
3.3.3. Environmental Concerns
3.3.4. Climate Change Adaptation
- Developing Early Warning Systems.
- Identification of food-prone areas and make regulations and guidelines for using Land and development.
- Develop climate-resilient infrastructure such as buildings, roads, bridges, etc. that can withstand flooding and quickly be restored after a flood event.
- Involving local communities in the planning and decision-making process to ensure that adaptation measures consider their needs, knowledge, and experiences.
- Developing comprehensive plans that outline actions to be taken before, during, and after a flood event to minimize damage and enhance recovery.
- Establishing support systems, such as insurance programs and financial assistance, to help affected individuals and communities recover after a flood.
- Facilitating knowledge exchange and collaboration between flood-prone regions globally to learn from each other’s experiences and develop effective strategies
3.3.5. Policy and Governance
3.3.6. Knowledge and Research Gap
- Disaster relief: The government has given food, shelter, and medical care to the millions of people impacted by the floods. It has also sent soldiers to help with rescue and aid efforts. In the first few weeks after the floods, the government gave food rations to over 2 million people and housing to over 1 million people. The military has helped with rescue and aid efforts, like giving medical care, clearing roads, and providing food and water to people who need it [28,29].
- Infrastructure repair: The government has started fixing the roads, bridges, and other things that the floods broke. It is also trying to fix drainage systems so that flooding does not happen again. The government thinks that the cost of fixing the damage caused by the storms will be around USD 1 billion. To date, the government has set aside USD 200 million to fix infrastructure [30].
- Flood forecasts: The government has improved its flood forecasting system so it can better predict when and where floods are likely to happen. This will help the government remove people and take other steps to lessen the effects of future floods. The government has set up new sites for predicting floods and made it easier to collect and analyze data [31].
- Disaster readiness: The government is working to increase public knowledge of the dangers of flooding and to educate citizens on how to prevent and deal with flooding. It is also making a national plan for dealing with disasters. The government has started a program to make people aware of the dangers of flooding. It has also taught more than 100,000 people how to get ready for storms and what to do when they happen. The government is making a national disaster management plan that will spell out what each government agency is supposed to do when a crisis strikes [32].

4. Analysis of Existing Flood Disaster Management Techniques
4.1. Rainfall-Run-off Modeling Approaches
4.2. Hydraulic Modeling Techniques
- HEC-RAS—This software, made by the US Army Corps of Engineers, is used to simulate the hydraulics of river systems in both one and two dimensions [42].
- MIKE FLOOD, made by DHI, is used for the two-dimensional and three-dimensional hydraulic modeling of floodplain and river systems [43].
- TUFLOW, also made by DHI, is used for the two-dimensional and three-dimensional hydraulic modeling of floodplain and river systems [44].
- Flood Estimation Handbook (FEH) models—Developed by the United Kingdom Environment Agency, these models are used for rainfall-run-off modeling and flood frequency analysis [45].
- Environmental Protection Agency’s (EPA) Environmental Fluid Dynamics Code (EFDC)—This software, developed by the United States Environmental Protection Agency, is used for three-dimensional hydraulic and water quality modeling of surface water systems [46].
4.3. Multiple-Criteria Decision Analysis-Based Flood Management Approaches
- One major hurdle in flood simulation is the availability and quality of data. Flood models require various types of data, such as topographic information, land use data, hydrological information, and historical flood data. The accuracy and reliability of the models heavily depend on the quality and completeness of the data used. Sometimes, the data may be outdated, conflicting, or even non-existent. For instance, topographic information might not reflect the current local environment accurately. In regions with limited monitoring networks, hydrological data like precipitation and stream flow may be unreliable. To overcome this, efforts should be made to update and improve the data used for flood modeling. This can be achieved by establishing new monitoring networks, enhancing data collection, and processing methods, and incorporating satellite data and remote sensing technologies.
- Flood models vary in complexity, ranging from simple empirical models based on a few factors to intricate hydraulic models that replicate underlying physical processes. The complexity of models can impact their precision, reliability, and computational efficiency. Complex models can better simulate the detailed physical processes of floods, but they require more information, processing power, and expertise to construct and operate. On the other hand, simple models are easier to develop and maintain, but they may not capture the intricacies of flood processes adequately. A balance must be struck between the complexity of the models and the availability of data and computing resources to achieve the best results. Often, a combination of basic and complex models is used.
- Model uncertainty is another factor that can impact the accuracy and reliability of flood models. Uncertainty can arise from unpredictable data, the complexity of flood processes, and limitations within the models themselves. Sensitivity analysis helps understand how model parameters influence flood simulation outcomes, while Bayesian inference and Monte Carlo simulation update model parameters and evaluate model uncertainty using prior information and observational data.
5. Materials and Methods
5.1. Proposed Solution
- The full life cycle natural disaster event model (FLCNDEM), a novel and sophisticated model for simulating the behavior of floodwaters, is used by the system. The FLCNDEM considers a broader range of factors that can contribute to flooding than conventional models, including climate change, urbanization, and land use change. As a result, the system is better equipped to estimate the likelihood of floods. To automate the process of creating and assessing flood mitigation measures, the system also makes use of metamodel support.
- The system can explore a large range of potential solutions rapidly and effectively with the help of a metamodel, and it can also find the most practical and affordable options. As a result, the system is better able to create and implement flood mitigation strategies.
- The utilization of FLCNDEM and metamodel support enables a more precise and reliable flood hazard assessment, enhancing our ability to predict flood patterns, potential damages, and evacuation requirements.
- By considering the entire life cycle of a disaster, our approach emphasizes preparedness and proactive measures, minimizing the impact of flood events and reducing vulnerability.
- The integrated approach allows for adaptive and flexible flood management strategies. As flood patterns evolve or new data becomes available, the system can be updated and adjusted accordingly to improve resilience.
- The optimization of resources and better decision-making for our system.
5.2. Objectives of the Proposed Approach
- To propose a novel flood disaster management system (FDMS) using the FLCNDEM as the abstract model based on the function super object.
- To integrate data from existing flood protocols, languages, and patterns into the proposed FDMS to enhance preparedness and response during various phases of a flood event.
- To construct a task library and knowledge base to initialize the FLCNDEM, leading to an FLCDEM flooding response.
- To improve emergency response by offering a comprehensive framework for flood management, which includes pre-disaster planning, real-time monitoring, and post-disaster evaluation.
- To modify the proposed system to accommodate various flood scenarios and enhance global flood management.
5.3. Significance of Proposed Approach
- The proposed system is feasible because it is based on existing technologies and methodologies. The disaster event meta-model is a well-established concept, and metamodel support is a well-established technique for automating the process of developing and evaluating flood mitigation measures.
- The proposed system applies to a wide range of flood scenarios. The disaster event meta-model can be used to represent a variety of flood events, including flash floods, riverine floods, and coastal floods. The authors also state that the system can be adapted to specific flood scenarios by parameterization of the meta-model.
- The proposed system can be used to improve the efficiency of global flood management by:
- Identifying areas that are at risk of flooding.
- Assessing the potential impacts of flooding.
- Developing and evaluating flood mitigation measures.
- Communicating with stakeholders.
5.4. System Architecture and Components of FDM System
5.5. Model of Flood and Disaster Management
5.5.1. Information Organizations of FDM System
- Label: Information regarding the product’s identification as well as its classification can be found on the label. The event ID, name, and other identities are described using credentials. The types of events in various classes are described by a classification. The criteria can assist you in locating and recognizing events. When you select an event type, the cases that are related to that event are discovered.
- Spatial-Temporal: geographic and temporal data are included in spatiotemporal information, which is meant to describe, respectively, the geographic and temporal elements of NTEs.
- Observation: The data gathered through observations are organized into three categories: archives, missions, and reports. The three different sorts of information change depending on the event’s nature and stage.
- Administration: Administration information includes contact information and information about the service. Event sender contact details and event service information are recorded. Information is used to record event service details.
5.5.2. Observation Needs from Different Event Stages
5.6. Content of Flood and Disaster Management
- Identification: Consists of the event’s name, ID, and a succinct description. The ID remains constant throughout the event’s development stages, whereas the name and description change according to the event’s stage and category.
- Classification: The categorization, certainty, urgency, pattern, and severity of the occurrence are all included in this section. While urgency, certainty, and severity are inherited from the common alerting protocol (CAP), the category is the same as MOF. CAP is a standard data format used to exchange emergency alerts and public warnings between various alerting systems. It is designed to ensure interoperability among different emergency communication systems and devices. Values for patterns can be straightforward, intricate, timed, or repeated.
- Space: These geographical occurrences, like natural disasters, require spatial information. This information may be expressed as exact place names or coordinates of the location.
- Time: All meta-models require time information, which is supplied in FDM using the geography markup language (GML). Archive information comprises text and e-mail messages, as well as the names and locations of text information and e-mail message websites.
- Mission: Real-time monitoring is critical for event planning and response, and missions are established for distinct phases.
- Status: Status is a summary of all phase-based observations that show the event’s status, which varies depending on the phase of the event.
- Contact: This area comprises the name, organization, zip code, address, phone, fax, and email of the event’s sender and can be used to validate details and seek additional information.
- Service: This part gives readers information about the publisher, the kind of publication, and the location. Name, nature, and address of the service are the three categories.
5.7. Stages of Flood Events Phases
6. Results and Validation
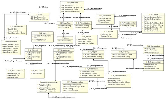
6.1. M2 Level Meta Model of Flood Disaster Management System
- Factors inherent to flood hazards, such as precipitation, river flow, and geography, all play a role in increasing the likelihood of flooding.
- The component of ‘response and recovery’, includes the non-physical or intangible activities that are offered as part of the FDM system, such as emergency response, evacuation plans, and recovery efforts.
- The component of ‘infrastructure’, including the physical and digital resources needed to deliver the FDM system, such as emergency shelters, transportation systems, communication networks, and information systems.
- The component of ‘users’, includes individuals or organizations that interact with the FDM system, including government agencies, emergency responders, and citizens.
- The component of ‘Value proposition’, refers to the unique value that the FDM system offers to its stakeholders, such as increased safety, reduced damage, and improved recovery.
- The component of ‘lifecycle’ includes the stages of the FDM system, from design and development to implementation, maintenance, and end-of-life.
6.2. Validation
- Step 1: Identify the problem or system being modeled, in this case, the FDM system.
- Step 2: Design the meta-model that will represent the FDM system. This meta-model should incorporate all the FDMS’s significant variables, inputs, and outputs.
- Step 3: Choose a case study that reflects a realistic scenario of flood catastrophe management that can be applied to the meta-model. This case study should be chosen based on its resemblance to real-world scenarios.
- Step 4: Assign the inputs, outputs, and other relevant variables to the meta-model that are specific to the chosen case study.
- Step 5: Put the meta-model into action, set constraints, and validate it by creating instances. This entails generating instances of the classes (such as flood level, available resources, evacuation routes, etc.) defined in the meta-model and populating them with sample data. Disagreements between the meta-model and the FDM system restrictions or rules must be found and resolved.
7. Conclusions
Funding
Institutional Review Board Statement
Informed Consent Statement
Data Availability Statement
Conflicts of Interest
References
- Boon, H.J.; Pagliano, P.; Brown, L.; Tsey, K. An assessment of policies guiding school emergency disaster management for students with disabilities in Australia. J. Policy Pract. Intellect. Disabil. 2012, 9, 17–26. [Google Scholar] [CrossRef]
- Yahya, H.; Latif, A.A.; Ahmad, M.N. A preliminary study of the construction of ontology-based flood management systems. In Proceedings of the 2017 6th ICT International Student Project Conference (ICT-ISPC), Johor, Malaysia, 23–24 May 2017; pp. 1–4. [Google Scholar]
- Recker, J. “Modeling with tools is easier, believe me”—The effects of tool functionality on modeling grammar usage beliefs. Inf. Syst. 2012, 37, 213–226. [Google Scholar] [CrossRef]
- Greenfield, J.; Short, K. Software factories: Assembling applications with patterns, models, frameworks and tools. In Proceedings of the Companion of the 18th Annual ACM SIGPLAN Conference on Object-Oriented Programming, Systems, Languages, and Applications, Anaheim, CA USA, 26–30 October 2003; ACM: New York, NY, USA, 2003; pp. 16–27. [Google Scholar]
- Sulasikin, A.; Nugrahat, Y.; Aminanto, M.E.; Nasution, B.I.; Kanggrawan, J.I. Developing a knowledge management system for supporting flood decision-making. In Proceedings of the 2022 IEEE International Smart Cities Conference (ISC2), Pafos, Cyprus, 26–29 September 2022; pp. 1–4. [Google Scholar]
- Aini, M.; Fakhru’l-Razi, A.; Daud, M.; Adam, N.; Abdul Kadir, R. Analysis of royal inquiry report on the collapse of a building in Kuala Lumpur: Implications for developing countries. Disaster Prev. Manag. Int. J. 2005, 14, 55–79. [Google Scholar] [CrossRef]
- Aßmann, U.; Zschaler, S.; Wagner, G. Ontologies, meta-models, and the model-driven paradigm. In Ontologies for Software Engineering and Software Technology; Springer: Berlin/Heidelberg, Germnay, 2006; pp. 249–273. [Google Scholar]
- Asghar, S.; Alahakoon, D.; Churilov, L. A comprehensive conceptual model for disaster management. J. Humanit. Assist. 2006, 1360, 1–15. [Google Scholar]
- Poslad, S.; Middleton, S.E.; Chaves, F.; Tao, R.; Necmioglu, O.; Bügel, U. A semantic IoT early warning system for natural environment crisis management. IEEE Trans. Emerg. Top. Comput. 2015, 3, 246–257. [Google Scholar] [CrossRef]
- Kankanhalli, A.; Tan, B.C.; Wei, K.K. Contributing knowledge to electronic knowledge repositories: An empirical investigation. MIS Q. 2005, 29, 113–143. [Google Scholar] [CrossRef]
- Doherty, M. An emergency management model for home health care organizations. Home Health Care Manag. Pract. 2004, 16, 374–382. [Google Scholar] [CrossRef]
- Ahmed, I. Disaster risk management framework. In Proceedings of the International Training Workshop on Disaster Risk & Environmental Management, Melaka, Malaysia, 9–12 July 2008. [Google Scholar]
- Khan, T.A.; Alam, M.M.; Shahid, Z.; Su’ud, M.M. Prior recognition of flash floods: Concrete optimal neural network configuration analysis for multi-resolution sensing. IEEE Access 2020, 8, 210006–210022. [Google Scholar] [CrossRef]
- Lee, J.N. The impact of knowledge sharing, organizational capability and partnership quality on IS outsourcing success. Inf. Manag. 2001, 38, 323–335. [Google Scholar] [CrossRef]
- Soyler, A.; Sala-Diakanda, S. A model-based systems engineering approach to capturing disaster management systems. In Proceedings of the 2010 IEEE International Systems Conference, Sydney, Australia, 13–17 December 2010; pp. 283–287. [Google Scholar]
- Alhir, S.S. Understanding the model driven architecture (MDA). Methods Tools 2003, 11, 17–24. [Google Scholar]
- Gourbesville, P.; Du, M.; Zavattero, E.; Ma, Q.; Gaetano, M. Decision Support System Architecture for Real-Time Water Management. In Advances in Hydroinformatics; Springer: Singapore, 2018; pp. 259–272. [Google Scholar]
- Wang, H.; Mostafizi, A.; Cramer, L.A.; Cox, D.; Park, H. An agent-based model of a multimodal near-field tsunami evacuation: Decision-making and life safety. Transp. Res. Part Emerg. Technol. 2016, 64, 86–100. [Google Scholar] [CrossRef]
- Fujimi, T.; Fujimura, K. Testing public interventions for flash flood evacuation through environmental and social cues: The merit of virtual reality experiments. Int. J. Disaster Risk Reduct. 2020, 50, 101690. [Google Scholar] [CrossRef]
- Moishin, M.; Deo, R.C.; Prasad, R.; Raj, N.; Abdulla, S. Designing deep-based learning flood forecast model with ConvLSTM hybrid algorithm. IEEE Access 2021, 9, 50982–50993. [Google Scholar] [CrossRef]
- Ray, P.P.; Mukherjee, M.; Shu, L. Internet of things for disaster management: State-of-the-art and prospects. IEEE Access 2017, 5, 18818–18835. [Google Scholar] [CrossRef]
- Lin, T.C.; Huang, C.C. Understanding knowledge management system usage antecedents: An integration of social cognitive theory and task technology fit. Inf. Manag. 2008, 45, 410–417. [Google Scholar] [CrossRef]
- Kelly, C. Simplifying disasters: Developing a model for complex non-linear events. Aust. J. Emerg. Manag. 1999, 14, 25–27. [Google Scholar]
- Tierney, K.J.; Lindell, M.K.; Perry, R.W. Facing the unexpected: Disaster preparedness and response in the United States. Disaster Prev. Manag. Int. J. 2002, 11, 222. [Google Scholar] [CrossRef]
- Alrehaili, N.R.; Almutairi, Y.N.; Alghamdi, H.M.; Almuthaybiri, M.S. A Structural Review on Disaster Management Models and Their Contributions. Int. J. Disaster Manag. 2022, 5, 93–108. [Google Scholar] [CrossRef]
- Shaluf, I.M.; Ahmadun, F.r.; Mat Said, A.; Mustapha, S.; Sharif, R. Technological human-made disaster precondition phase model for major accidents. Disaster Prev. Manag. Int. J. 2002, 11, 380–388. [Google Scholar] [CrossRef]
- Shah, A.A.; Ullah, A.; Khan, N.A.; Shah, M.H.; Ahmed, R.; Hassan, S.T.; Tariq, M.A.U.R.; Xu, C. Identifying obstacles encountered at different stages of the disaster management cycle (DMC) and its implications for rural flooding in Pakistan. Front. Environ. Sci. 2023, 11, 1088126. [Google Scholar] [CrossRef]
- reliefweb. Pakistan Floods 2022: Post-Disaster Needs Assessment. Available online: https://reliefweb.int/report/pakistan/pakistan-floods-2022-post-disaster-needs-assessment (accessed on 21 March 2023).
- reliefweb. Joint Launch of 2022 Pakistan Floods Response Plan by Government of Pakistan and the United Nations. Available online: https://reliefweb.int/report/pakistan/joint-launch-2022-pakistan-floods-response-plan-government-pakistan-and-united-nations (accessed on 21 March 2023).
- reliefweb. Revised Pakistan 2022 Floods Response Plan: 01 Sep 2022–31 May 2023 (4 October 2022). Available online: https://reliefweb.int/report/pakistan/revised-pakistan-2022-floods-response-plan-01-sep-2022-31-may-2023-04-oct-2022 (accessed on 21 March 2023).
- Manzoor, Z.; Ehsan, M.; Khan, M.B.; Manzoor, A.; Akhter, M.M.; Sohail, M.T.; Hussain, A.; Shafi, A.; Abu-Alam, T.; Abioui, M. Floods and flood management and its socio-economic impact on Pakistan: A review of the empirical literature. Front. Environ. Sci. 2022, 10, 2480. [Google Scholar] [CrossRef]
- AP News. After Devastating Floods in Pakistan, Some Have Recovered but Many Are Struggling a Year Later. Available online: https://apnews.com/article/pakistan-flood-anniversary-ebd91932d0452d47c3b0c4bd2a656f38 (accessed on 21 March 2023).
- Unicef. Devastating Floods in Pakistan. Available online: https://www.unicef.org/emergencies/devastating-floods-pakistan-2022 (accessed on 21 March 2023).
- Moradkhani, H.; Sorooshian, S. General Review of Rainfall-Runoff Modeling: Model Calibration, Data Assimilation, and Uncertainty Analysis; Springer: Berlin/Heidelberg, Germany, 2008. [Google Scholar]
- Peel, M.C.; McMahon, T.A. Historical development of rainfall-runoff modeling. Wiley Interdiscip. Rev. Water 2020, 7, e1471. [Google Scholar] [CrossRef]
- Bai, P.; Liu, X.; Liang, K.; Liu, C. Comparison of performance of twelve monthly water balance models in different climatic catchments of China. J. Hydrol. 2015, 529, 1030–1040. [Google Scholar] [CrossRef]
- McGrath, H.; Bourgon, J.F.; Proulx-Bourque, J.S.; Nastev, M.; Abo El Ezz, A. A comparison of simplified conceptual models for rapid web-based flood inundation mapping. Nat. Hazards 2018, 93, 905–920. [Google Scholar] [CrossRef]
- Bai, Y.; Zhang, Z.; Zhao, W. Assessing the impact of climate change on flood events using HEC-HMS and CMIP5. Water Air Soil Pollut. 2019, 230, 1–13. [Google Scholar] [CrossRef]
- Montanari, A.; Koutsoyiannis, D. A blueprint for process-based modeling of uncertain hydrological systems. Water Resour. Res. 2012, 48, W09555. [Google Scholar] [CrossRef]
- Triguero, I.; García, S.; Herrera, F. Self-labeled techniques for semi-supervised learning: Taxonomy, software and empirical study. Knowl. Inf. Syst. 2015, 42, 245–284. [Google Scholar] [CrossRef]
- Anees, M.T.; Abdullah, K.; Nawawi, M.; Ab Rahman, N.N.N.; Piah, A.R.M.; Zakaria, N.A.; Syakir, M.; Omar, A.M. Numerical modeling techniques for flood analysis. J. Afr. Earth Sci. 2016, 124, 478–486. [Google Scholar] [CrossRef]
- Khattak, M.S.; Anwar, F.; Saeed, T.U.; Sharif, M.; Sheraz, K.; Ahmed, A. Floodplain mapping using HEC-RAS and ArcGIS: A case study of Kabul River. Arab. J. Sci. Eng. 2016, 41, 1375–1390. [Google Scholar] [CrossRef]
- Tansar, H.; Babur, M.; Karnchanapaiboon, S.L. Flood inundation modeling and hazard assessment in Lower Ping River Basin using MIKE FLOOD. Arab. J. Geosci. 2020, 13, 934. [Google Scholar] [CrossRef]
- Fahad, M.G.R.; Nazari, R.; Motamedi, M.; Karimi, M.E. Coupled hydrodynamic and geospatial model for assessing resiliency of coastal structures under extreme storm scenarios. Water Resour. Manag. 2020, 34, 1123–1138. [Google Scholar] [CrossRef]
- Faulkner, D.; Wass, P. Flood estimation by continuous simulation in the Don catchment, South Yorkshire, UK. Water Environ. J. 2005, 19, 78–84. [Google Scholar] [CrossRef]
- Roy, S.; Atolagbe, B.; Ghasemi, A.; Bathi, J. A MATLAB-Based Grid Generation Tool for Hydrodynamic Modeling. In Proceedings of the Watershed Management Conference 2020, Henderson, NV, USA, 20–21 May 2020; American Society of Civil Engineers: Reston, VA, USA, 2020; pp. 88–98. [Google Scholar]
- Evers, M.; Almoradie, A.; de Brito, M.M. Enhancing flood resilience through collaborative modelling and multi-criteria decision analysis (MCDA). In Urban Disaster Resilience and Security: Addressing Risks in Societies; Springer: Berlin/Heidelberg, Germnay, 2018; pp. 221–236. [Google Scholar]
- Ganji, K.; Gharechelou, S.; Ahmadi, A.; Johnson, B.A. Riverine flood vulnerability assessment and zoning using geospatial data and MCDA method in Aq’Qala. Int. J. Disaster Risk Reduct. 2022, 82, 103345. [Google Scholar] [CrossRef]
- De Brito, M.M.; Almoradie, A.; Evers, M. Spatially-explicit sensitivity and uncertainty analysis in a MCDA-based flood vulnerability model. Int. J. Geogr. Inf. Sci. 2019, 33, 1788–1806. [Google Scholar] [CrossRef]
- Hostmann, M.; Bernauer, T.; Mosler, H.J.; Reichert, P.; Truffer, B. Multi-attribute value theory as a framework for conflict resolution in river rehabilitation. J. -Multi-Criteria Decis. Anals. 2005, 13, 91–102. [Google Scholar] [CrossRef]
- Gumasta, K.; Kumar Gupta, S.; Benyoucef, L.; Tiwari, M. Developing a reconfigurability index using multi-attribute utility theory. Int. J. Prod. Res. 2011, 49, 1669–1683. [Google Scholar] [CrossRef]
- Kou, G.; Ergu, D.; Lin, C.; Chen, Y. Pairwise comparison matrix in multiple criteria decision making. Technol. Econ. Dev. Econ. 2016, 22, 738–765. [Google Scholar] [CrossRef]
- Stefanidis, S.; Stathis, D. Assessment of flood hazard based on natural and anthropogenic factors using analytic hierarchy process (AHP). Nat. Hazards 2013, 68, 569–585. [Google Scholar] [CrossRef]
- Dahri, N.; Yousfi, R.; Bouamrane, A.; Abida, H.; Pham, Q.B.; Derdous, O. Comparison of analytic network process and artificial neural network models for flash flood susceptibility assessment. J. Afr. Earth Sci. 2022, 193, 104576. [Google Scholar] [CrossRef]
- Yariyan, P.; Janizadeh, S.; Van Phong, T.; Nguyen, H.D.; Costache, R.; Van Le, H.; Pham, B.T.; Pradhan, B.; Tiefenbacher, J.P. Improvement of best first decision trees using bagging and dagging ensembles for flood probability mapping. Water Resour. Manag. 2020, 34, 3037–3053. [Google Scholar] [CrossRef]
- Akram, M.; Zahid, K.; Alcantud, J.C.R. A new outranking method for multicriteria decision making with complex Pythagorean fuzzy information. Neural Comput. Appl. 2022, 34, 8069–8102. [Google Scholar] [CrossRef]
- Soldati, A.; Chiozzi, A.; Nikolić, Ž.; Vaccaro, C.; Benvenuti, E. A PROMETHEE Multiple-Criteria Approach to Combined Seismic and Flood Risk Assessment at the Regional Scale. Appl. Sci. 2022, 12, 1527. [Google Scholar] [CrossRef]
- Daksiya, V.; Su, H.T.; Chang, Y.H.; Lo, E.Y. Incorporating socio-economic effects and uncertain rainfall in flood mitigation decision using MCDA. Nat. Hazards 2017, 87, 515–531. [Google Scholar] [CrossRef]
- Pregnolato, M.; Ford, A.; Wilkinson, S.M.; Dawson, R.J. The impact of flooding on road transport: A depth-disruption function. Transp. Res. Part Transp. Environ. 2017, 55, 67–81. [Google Scholar] [CrossRef]
- Kim, T.H.; Kim, B.; Han, K.Y. Application of fuzzy TOPSIS to flood hazard mapping for levee failure. Water 2019, 11, 592. [Google Scholar] [CrossRef]
- Agarwal, S.; Kant, R.; Shankar, R. Evaluating solutions to overcome humanitarian supply chain management barriers: A hybrid fuzzy SWARA–Fuzzy WASPAS approach. Int. J. Disaster Risk Reduct. 2020, 51, 101838. [Google Scholar] [CrossRef]
- Rafiei-Sardooi, E.; Azareh, A.; Choubin, B.; Mosavi, A.H.; Clague, J.J. Evaluating urban flood risk using hybrid method of TOPSIS and machine learning. Int. J. Disaster Risk Reduct. 2021, 66, 102614. [Google Scholar] [CrossRef]
- Costache, R.; Popa, M.C.; Bui, D.T.; Diaconu, D.C.; Ciubotaru, N.; Minea, G.; Pham, Q.B. Spatial predicting of flood potential areas using novel hybridizations of fuzzy decision-making, bivariate statistics, and machine learning. J. Hydrol. 2020, 585, 124808. [Google Scholar] [CrossRef]
- Radmehr, A.; Araghinejad, S. Flood vulnerability analysis by fuzzy spatial multi criteria decision making. Water Resour. Manag. 2015, 29, 4427–4445. [Google Scholar] [CrossRef]
- Sedighkia, M.; Datta, B. Flood Damage Mitigation by Reservoirs through Linking Fuzzy Approach and Evolutionary Optimization. Nat. Hazards Rev. 2023, 24, 04023002. [Google Scholar] [CrossRef]













| Ref. | Model | Mitigation | Preparedness | Response | Recovery |
|---|---|---|---|---|---|
| [23] | Circular model for disaster | Disaster mitigation | Disaster prevention, Disaster preparedness | Warning, disaster, emergency response | Rehabilitation, reconstruction, development |
| [24] | Disaster phase and time period model | Hazard vulnerability, hazard mitigation | Emergency preparedness | Emergency response | Disaster Recovery |
| [25] | Integrated disaster management model | Hazard assessment, strategic plan, mitigation | Risk management, preparedness | Response | Monitoring and evaluation |
| [11] | An emergency management model for home health care organizations | Mitigation | Preparedness | Response | Recovery |
| [12] | Expand contract model | Prevention and mitigation strand | Prepared strand | Relief and response strand | Recovery and rehabilitation strand |
| [8] | A comprehensive conceptual model for disaster management | Hazard assessment, strategic planning, mitigation | Risk management, preparedness | Response | Recovery, monitoring and evaluation |
| [26] | Ibrahim-Razi model | Inception of errors, accumulation of errors | Warning, disaster impending stage, triggering event | Emergency state, disaster | Normal state |
| [27] | Traditional DM cycle model | Mitigation | Preparedness | Disaster Impact | Reconstruction, rehabilitation |
| Model Type | Description | References |
|---|---|---|
| Conceptual Models | Based on simplified representation of hydrological process | [36,37] |
| Physical Process-Based Models | Based on a detailed understanding of the physics of hydrological processes | [38,39] |
| Empirical Models | Based on statistical relationships between rainfall inputs and observed run-off outputs | [40] |
| Model | Application in Floods |
|---|---|
| HEC-RAS |
|
| MIKE FLOOD |
|
| TUFLOW |
|
| Flood Estimation Handbook (FEH) models |
|
| Environmental Protection Agency’s (EPA) Environmental Fluid Dynamics Code (EFDC) |
|
| Technique | Description | References |
|---|---|---|
| Value/utility function methods | These techniques involve developing a function that rates each option’s value or utility following how well it fulfills each criterion. Multi-attribute value theory (MAVT) [50] and multi-attribute utility theory (MAUT) [51] are two examples of value/utility function methods. It serves to assess and compare various flood mitigation options based on a variety of criteria including cost, effectiveness, environmental impact, and social acceptance. | [50,51] |
| Pairwise comparison methods | In these approaches, the options are ranked by making pairwise comparisons of the way each option compares to others in terms of how well it fulfills each criterion [52]. The analytic hierarchy process (AHP) [53] and the analytic network process (ANP) [54] are two examples of pairwise comparison techniques. These techniques are used to prioritize emergency response actions, such as evacuation, rescue, and relief efforts, during a flood event [55]. They compare the efficacy of various response actions based on factors such as speed of response, responder safety, and the affected population. | [52,53,54,55] |
| Outranking techniques | These techniques evaluate each alternative to every other option in terms of how well they fulfill each criterion to identify which possibilities “outrank” others [56]. Outranking techniques include, for example, the elimination and choice expressing reality (ELECTRE) approach and the preference ranking organization method for enrichment evaluation (PROMETHEE) [57]. Based on a range of criteria, such as accuracy, computational complexity, and data accessibility, these strategies are used to choose the optimal flood forecasting model | [56,57,58,59] |
| Distance-based methods | These methods involve calculating the distance between each option and an ideal solution, and then ranking the options based on these distances. The technique for order of preference by similarity to the ideal solution (TOPSIS) [60] and the weighted aggregated sum product assessment (WASPAS) methods [61] are two examples of distance-based methods. The methods are used to assess the risk of flooding in various areas and determine the best flood management strategies [62]. | [60,61,62] |
| Fuzzy decision-making methods | These approaches involve incorporating uncertainty or imprecision into decision-making [63]. To deal with uncertainty in criteria weights, preference values, and rankings, fuzzy logic, and fuzzy set theory can be used [64]. The MADM method chosen will be determined by the nature of the decision problem, the number and types of criteria, and the decision-maker’s preferences [65]. | [63,64,65] |
| Before disaster events | Disaster-free situations |
|
| Disaster risk |
| |
| Crisis response | No subsets |
|
| After disaster event | Recovery |
|
| Rehabilitation |
|
| Component | Benefits |
|---|---|
| Pre-disaster Planning |
|
| Real-time Monitoring |
|
| Post-Evaluation |
|
| Phase | Mission | State |
|---|---|---|
| Diagnosis | Precipitation statistics Water level determination Land use | Status |
| Preparedness | Precipitation statistics Water level determination Precipitation forecast Water level prediction | Possible spatial range Possible temporal range Flood alert |
| Response | Precipitation statistics Water level determination Flooded area determination Feature extraction | Flooded area Damaged road Destroyed construction |
| Recovery | Precipitation statistics Water level determination Loss assessment | Casualty Economic loss Other influence |
Disclaimer/Publisher’s Note: The statements, opinions and data contained in all publications are solely those of the individual author(s) and contributor(s) and not of MDPI and/or the editor(s). MDPI and/or the editor(s) disclaim responsibility for any injury to people or property resulting from any ideas, methods, instructions or products referred to in the content. |
© 2023 by the authors. Licensee MDPI, Basel, Switzerland. This article is an open access article distributed under the terms and conditions of the Creative Commons Attribution (CC BY) license (https://creativecommons.org/licenses/by/4.0/).
Share and Cite
Khan, S.M.; Shafi, I.; Butt, W.H.; Díez, I.d.l.T.; Flores, M.A.L.; Galvlán, J.C.; Ashraf, I. Model Driven Approach for Efficient Flood Disaster Management with Meta Model Support. Land 2023, 12, 1538. https://doi.org/10.3390/land12081538
Khan SM, Shafi I, Butt WH, Díez IdlT, Flores MAL, Galvlán JC, Ashraf I. Model Driven Approach for Efficient Flood Disaster Management with Meta Model Support. Land. 2023; 12(8):1538. https://doi.org/10.3390/land12081538
Chicago/Turabian StyleKhan, Saad Mazhar, Imran Shafi, Wasi Haider Butt, Isabel de la Torre Díez, Miguel Angel López Flores, Juan Castañedo Galvlán, and Imran Ashraf. 2023. "Model Driven Approach for Efficient Flood Disaster Management with Meta Model Support" Land 12, no. 8: 1538. https://doi.org/10.3390/land12081538
APA StyleKhan, S. M., Shafi, I., Butt, W. H., Díez, I. d. l. T., Flores, M. A. L., Galvlán, J. C., & Ashraf, I. (2023). Model Driven Approach for Efficient Flood Disaster Management with Meta Model Support. Land, 12(8), 1538. https://doi.org/10.3390/land12081538

