Land Use Transition and Its Driving Mechanism of “Human–Elephant” Conflicts Zone in Yunnan, China
Abstract
:1. Introduction
2. Data and Methods
2.1. Study Area
2.2. Data
2.3. Method
2.3.1. Measurement of the Dominant Form of Land Use Transition
2.3.2. Measurement of the Recessive Form of Land Use Transition
3. Results and Analysis
3.1. Characteristics of Land Use Transition in the “Human–Elephant” Conflicts Zone
3.1.1. Dominant Form of Land Use Transition
3.1.2. Recessive Form of Land Use Transition
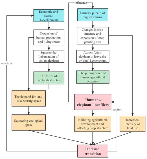
3.2. Driving Factors of Land Use Transition in “Human–Elephant” Conflicts Zone
3.2.1. Promotion of Economic and Social Development
3.2.2. Pursuit of Higher Profits by Farmers
3.2.3. “Human–Elephant” Conflicts Have Intensified the Transition of Cultivated Land
3.2.4. Analysis of the Intensification of “Human–Elephant” Conflicts
4. Conclusions and Inspiration
4.1. Main Conclusion
4.2. Policy Inspiration
Author Contributions
Funding
Data Availability Statement
Conflicts of Interest
References
- Zhao, Y.; Jin, K. Distribution Population, Habitat Status and Population Management of Asian Elephant. World For. Res. 2018, 31, 25–30. [Google Scholar] [CrossRef]
- Ya, X.; Ren, H.; Dong, X.; Zhou, X. Spatio-temporal migration characteristics of wild Chinese Asian elephants basedon land use change and ecosystem service supply and demand. Acta Ecol. Sin. 2023, 43, 1426–1436. [Google Scholar]
- Zhou, H.; Tang, J.; Guo, B.; Wang, X.; Dong, J.; Li, K.; Hou, S. Characteristics and Resolve Measures of Damage Accidents Resulted by National Key Protected Wild Animals in China. J. Beijing For. Univ. (Soc. Sci.) 2010, 9, 37–41. [Google Scholar] [CrossRef]
- Zhang, L.; Wang, N. An initial study on habitat conservation of Asian elephant (Elephas maximus), with a focus on human elephant conflict in Simao, China. Biol. Conserv. 2003, 112, 453–459. [Google Scholar] [CrossRef]
- Lamichhane, B.R.; Subedi, N.; Pokheral, C.P.; Dhakal, M.; Acharya, K.P.; Pradhan, N.M.; Smith, J.L.; Malla, S.; Thakuri, B.S.; Yackulic, C.B. Using interviews and biological sign surveys to infer seasonal use of forested and agricultural portions of a human-dominated landscape by Asian elephants in Nepal. Ethol. Ecol. Evol. 2018, 30, 331–347. [Google Scholar] [CrossRef]
- Bal, P.; Nath, C.D.; Nanaya, K.M.; Kushalappa, C.G.; Garcia, C.J. Elephants also like coffee: Trends and drivers of human–elephant conflicts in coffee agroforestry landscapes of Kodagu, Western Ghats, India. Environ. Manag. 2011, 47, 789–801, Erratum in Environ. Manag. 2011, 48, 263–275. [Google Scholar] [CrossRef]
- Chathuranga, D.; Chandima, F.; Chinthaka, W.; Ravi, C. Project orange elephant is a conflict specific holistic approach to mitigating human–elephant conflict in Sri Lanka. Commun. Biol. 2020, 3, 43. [Google Scholar] [CrossRef]
- Berliani, K.; Alikodra, H.S.; Masy’ud, B.; Kusrini, M.D. Susceptibility of Cultivated Plants to Sumatran Elephant (Elephas maximus sumatranus) in The Human Elephants Conflict Area in Aceh Province. J. Manaj. Hutan Trop. 2016, 22, 65–74. [Google Scholar] [CrossRef]
- Shen, J.; Cui, G. Current Status of Human-wildlife Conflicts and Its Prevention-control Measuresin China and Overseas. World For. Res. 2015, 28, 43–49. [Google Scholar] [CrossRef]
- Guo, X.; Yang, Z.; Wang, L.; Zhao, J. Causes and Mitigating Strategies for Humanelephant Conflicts inXishuangbanna Prefecture. For. Inventory Plan. 2012, 37, 103–108+126. [Google Scholar]
- Xiao, S. Analysis of Characteristics and Loss of Damages Caused by Asian Elephants in Human–elephant Conflict of Pu’er. Master’s Thesis, Beijing Forestry University, Beijing, China, 2015. [Google Scholar]
- Li, Y.; Zhao, Y. Study on the Methods of Monitoring the Activity of Asian elephant in Nature Reserve. J. Green Sci. Technol. 2021, 23, 63–64+79. [Google Scholar] [CrossRef]
- Wang, Y.; Chen, J.; Mo, L. Tea Science and Technology Boosts the Conservation and Sustainable Development of Asian elephant. Yunnan Agric. Sci. Technol. 2021, 4–5. [Google Scholar]
- Grainger, A. National Land Use Morphology: Patterns and Possibilities. Geography 1995, 80, 235–245. [Google Scholar]
- Long, H. Land Use Transition: A New Integrated Approach of Land Use/Cover Change Study. Geogr. Geo-Inf. Sci. 2003, 19, 87–90. [Google Scholar]
- Long, H. Land Use Transition and Rural Transformation Development. Prog. Geogr. 2012, 31, 131–138. [Google Scholar]
- Long, H. Land use transition and land management. Geogr. Res. 2015, 34, 1607–1618. [Google Scholar]
- Xiang, J.; Li, J.; Zeng, J. Spatial difference and its influence factors of cultivated land transition ofpoverty counties in west of Hubei. Trans. Chin. Soc. Agric. Eng. 2016, 32, 272–279. [Google Scholar]
- Qu, Y.; Long, H. The integrated research on regional land use recessive morphologyfrom the perspectives of exploitation and output:The case of the Huang-huai-hai Region. Geogr. Res. 2017, 36, 61–73. [Google Scholar]
- Ge, D.; Long, H.; Tu, S.; Zhang, Y. Coupling Relationship Between Land Use Transitions and Grain Yield in Huang-huai-hai Plain, China. J. Agric. Resour. Environ. 2017, 34, 319–327. [Google Scholar] [CrossRef]
- Sun, S.; Zhang, X.; Zhang, Z. Spatiotemporal Changes and Driving Forces of Landuse inShaanxi Province During 2000–2018. Bull. Soil Water Conserv. 2021, 41, 339–349+369. [Google Scholar] [CrossRef]
- Cheng, J.; Zhu, D.; Zhao, J.; Zhang, H. Research review of land capitalization in China. Resour. Sci. 2022, 44, 221–231. [Google Scholar] [CrossRef]
- Han, H.; Yang, C.; Song, J. The Spatial-temporal Characteristic of Land Use Change in Beijing and Its Driving Mechanism. Econ. Geogr. 2015, 35, 148–154+197. [Google Scholar] [CrossRef]
- Liu, Z.; Huang, H. Tempo-spatial characteristics of interactions among changes in built-up land, GDP and demography in the pearl river delta. Resour. Sci. 2015, 37, 1394–1402. [Google Scholar]
- Long, H.; Li, T. Analysis of the Coupling of Farmland and Rural Housing Land Transition in China. Acta Geogr. Sin. 2012, 67, 201–210. [Google Scholar]
- Zhang, B.; Miao, C. Spatiotemporal changes and driving forces of land use in the Yellow River Basin. Resour. Sci. 2020, 42, 460–473. [Google Scholar] [CrossRef]
- Zhang, Y.; Wu, D.; Lyu, X. A review on the impact of land use/land cover change on ecosystem services from a spatial scale perspective. J. Nat. Resour. 2020, 35, 1172–1189. [Google Scholar] [CrossRef]
- Jiang, X.; Liu, W.; Wu, J.; Wang, P.; Liu, C.; Yuan, Z. Land Degradation Controlled and Mitigated by Rubber-based Agroforestry Systems through Optimizing Soil Physical Conditions and Water Supply Mechanisms: A Case Study in Xishuangbanna, China. Land Degrad. Dev. 2017, 28, 2277–2289. [Google Scholar] [CrossRef]
- Zhang, W.; Hu, Y.; Hu, J.; Liu, M.; Zhu, J.; Hu, Z. Effects of land use change on the habitat of wild animals in Wenchuan County of Sichuan. Chin. J. Ecol. 2008, 27, 1985–1989. [Google Scholar]
- Guo, X.; He, Q.; Wang, L.; Yang, Z.; Li, Z.; Zhu, Z. Effects of Asian elephant food source base on the mitigation of human—Elephant conflict in Xishuangbanna of Yunnan Province, Southwest China. Chin. J. Ecol. 2012, 31, 3133–3137. [Google Scholar] [CrossRef]
- Zhang, P.; Kunio, W. The enlightenment to China: The current situation of macaque crop damage in Japan and research progresses in macaque managenent. Acta Theriol. Sin. 2009, 29, 86–95. [Google Scholar] [CrossRef]
- Zhao, S.; Kong, F.; Tian, T. Current Situation and Countermeasures of Conflicts between Asian Elephant and Human in The Process of Migration-Take Xishuangbanna Dai Autonomous Prefecture as an example. For. By-Prod. Spec. China 2022, 176, 63–66. [Google Scholar] [CrossRef]






| City/State Name | County/City Name | Township Name | Survey Village | Number of Households | Proportion |
|---|---|---|---|---|---|
| Xishuangbanna Dai Autonomous Prefecture | Jinghong City | Mengyang Town | Jing San, Sanjia village, Tiao bahe, Xintianbasijiazhai, Naban’er, Nahuipa | 37 | 12% |
| Xishuangbanna Dai Autonomous Prefecture | Jinghong City | Jingwen Town | Wenteng Community, Banzhulin, Zhilong, Manyuan, Dawotang, Pojiao, Diaojing | 46 | 14% |
| Xishuangbanna Dai Autonomous Prefecture | Jinghong City | Dadugang Township | Xinshan, Shangmancha, Xiamancha, Dangpian, Xiangyanjing, Kongge Sixth Team, Zhongtianba, Hongshahe Upper Team, Mengman New Village, Mengman Old Village, Xiaoheiqing, Dahuangba | 65 | 20% |
| Xishuangbanna Dai Autonomous Prefecture | Jinghong City | Jingne Township | Manle Mountain, Pine Forest, Pine Mountain Forest, curved Corner Mountain, High Mountain Village, Hongmaoshu, Yingpan, New Village, Nabian Old Village,, Nabian New Village, Big Garden, Manlao | 68 | 21% |
| Xishuangbanna Dai Autonomous Prefecture | Mengla County | Mengman Town | Namping Village, Hetu Village | 19 | 6% |
| Xishuangbanna Dai Autonomous Prefecture | Menghai County | Meng’a Town | Gasai Village, Manben Village, Nanlanghe Village | 20 | 6% |
| Xishuangbanna Dai Autonomous Prefecture | Menghai County | Mengwang Township | Basan Village, Manyun Village, Manlao Village | 12 | 4% |
| Pu’er City | Canglan County | Menglang Town | Lahuxin Village | 3 | 1% |
| Pu’er City | Canglan County | Development River Township | Nanjiaohe Group, Mengnai New Village, Mengnai Village, Mengnai Old Village, Pingzhangdi Group, Laozhaotian Village, Liangshan New Village in Mengnai Village | 20 | 6% |
| Pu’er City | Simao District | Liushun Town | Paozhangshan Mountain, Dapingzhang Village | 6 | 2% |
| Pu’er City | Jiangcheng County | Kangping Town | Mankelao Village | 8 | 2% |
| Pu’er City | Jinggu County | Zhengxing Town | Jingnan and Menglie Villages | 6 | 2% |
| Pu’er City | Ning’er County | Mengxian Town | Heping Village Kesazu Group, Qianle Old Village, Heiniqing | 11 | 3% |
| Comprehensive Index of Land Use | ||||
|---|---|---|---|---|
| 1990 | 2020 | 2010 | 2020 | |
| core area | 0.07 | 0.19 | 0.39 | 0.68 |
| peripheral region | 0.11 | 0.33 | 0.53 | 1.01 |
| Avoid Elephants | Planting Habits | Government Subsidies | Considerable Income | |
|---|---|---|---|---|
| Traditional grain crops in core region | 3.21% | 99.72% | 0.00% | 0.00% |
| New economic crops in core region | 17.13% | 15.35% | 6.10% | 65.16% |
| Traditional grain crops in peripheral region | 18.00% | 32.00% | 4.00% | 46.00% |
| New economic crops in peripheral region | 9.64% | 21.69% | 2.41% | 66.27% |
Disclaimer/Publisher’s Note: The statements, opinions and data contained in all publications are solely those of the individual author(s) and contributor(s) and not of MDPI and/or the editor(s). MDPI and/or the editor(s) disclaim responsibility for any injury to people or property resulting from any ideas, methods, instructions or products referred to in the content. |
© 2023 by the authors. Licensee MDPI, Basel, Switzerland. This article is an open access article distributed under the terms and conditions of the Creative Commons Attribution (CC BY) license (https://creativecommons.org/licenses/by/4.0/).
Share and Cite
Wang, Y.; Liu, Z.; Wen, Y.; Wang, Y. Land Use Transition and Its Driving Mechanism of “Human–Elephant” Conflicts Zone in Yunnan, China. Land 2023, 12, 1104. https://doi.org/10.3390/land12051104
Wang Y, Liu Z, Wen Y, Wang Y. Land Use Transition and Its Driving Mechanism of “Human–Elephant” Conflicts Zone in Yunnan, China. Land. 2023; 12(5):1104. https://doi.org/10.3390/land12051104
Chicago/Turabian StyleWang, Yuan, Zhiyu Liu, Yanfang Wen, and Yahui Wang. 2023. "Land Use Transition and Its Driving Mechanism of “Human–Elephant” Conflicts Zone in Yunnan, China" Land 12, no. 5: 1104. https://doi.org/10.3390/land12051104
APA StyleWang, Y., Liu, Z., Wen, Y., & Wang, Y. (2023). Land Use Transition and Its Driving Mechanism of “Human–Elephant” Conflicts Zone in Yunnan, China. Land, 12(5), 1104. https://doi.org/10.3390/land12051104

