Abstract
Mining in general, and particularly mining for energy resources such as coal and lignite, results in massive impacts on the surrounding landscape and ecosystems. Post-mining reclamation that takes account of the disturbed ecosystem services requires a research approach that links the mining impact to ecosystem functions and ecosystem service potentials. The method used in this paper combines the Driving Forces–Pressures–State–Impact–Response (DPSIR) framework and the ES cascade approach by complementing the limitations of each approach with the strengths of the other. The DPSIR framework is extended to a causal network to account for the multiple interconnected causal chains of coal and lignite mining impacts. The presented causal network supports the identification of ES indicators for the assessment, planning, and monitoring of post-mining reclamation in coal/lignite mining landscapes. The presented approach can also inform political and administrative decisions by identifying the ecosystem elements at risk of being degraded from mining.
1. Introduction
The ongoing degradation of ecosystems worldwide, together with the developing climate crisis, challenges the current and future well-being of humans globally and is thus a key issue of concern in both science and policy [1,2]. An important strategy to counteract climate change impacts before becoming catastrophic is the quick and resolute decarbonisation of all aspects of human life, which, of course, includes the “energy question”. This includes an effective exit from the use of fossil energy resources, including coal in all its fossil variations. To avert the further decline in biodiversity, not only the conservation of remaining natural ecosystems but also the reconstruction of disturbed ecosystems into a healthy natural or at least semi-natural state is needed [3].
Post-mining landscapes pose a special challenge for reclamation efforts aiming to recreate natural ecosystems. Typical negative side effects of the mining process include distinctive changes in land cover such as pits, shafts, and heaps; changes in hydrological conditions; settlement and traffic structures on the regional level; and pollution of air, soils, surface, and groundwater. The disturbance of the original pre-mining landscape can be so drastic that any reconstruction of the pre-mining condition of ecosystems is at least extremely costly, if not practically impossible, and thus unimaginable [4]. However, by taking the consequences of the disturbances of mining into account, there is an option to direct reclamation towards reinforcing or recreating the ecosystem services (ES) damaged or destroyed by mining. This requires systematically linking the drivers and damaging effects of mining with the damages and the resulting consequences for the potential of the damaged ecosystems to deliver ES.
This paper presents an approach that brings together the Driving Forces–Pressures–State–Impacts–Response (DPSIR) framework [5]—representing the causal chain from drivers to the damaging effects of mining—and the ES approach [6,7,8]—representing the potential to deliver in post-mining landscapes. The overlap between the two approaches—that is, the impacts interpreted as changing the potential to deliver ES—is used to link the approaches in a pragmatic manner to ensure the straightforward identification of ES relevant for the reclamation of post-mining landscapes [9]. The approach was applied in the EU Research Fund for Coal and Steel (RFCS) research project “Recovery of degraded and transformed ecosystems in coal mining-affected areas—RECOVERY” (Contract Number 847205). The RFCS project examines mining and post-mining landscapes and their respective ES, with a focus on assessing and valuing ES in different mining landscapes, as well as developing assessment and decision tools for the restoration or redevelopment of ES in post-mining landscape transformations and reuse management. This paper contributes to the knowledge base of ES assessments by proposing a science-based framework for ES assessment that can be applied to different mining contexts. The combination of the frameworks applied in this paper contributes to the analysis of nature–society interaction and the information of decision makers in policy and economy [10,11,12].
2. Materials and Methods
To inform decision makers about the state of environmental conditions and human–nature interactions, the scientific community constantly develops, tests, discusses, and revises models and analytical frameworks, with different emphasis and approaches [2,13,14]). Depending on what the models or frameworks intend to represent, different weights are assigned to biophysical or socioeconomic model compartments. Two influential and widely applied/discussed approaches to representing the interaction between nature and human society are the ES concept and the DPSIR framework [2,15].
3. ES and DPSIR Approaches
The ES concept (Daily, 1997) has had a considerable impact since its mainstreaming in 2005 (MEA, 2005). It has undergone a number of critical revisions [16,17,18,19,20,21,22] and applications, such as the Common International Classification of Ecosystem Services (CICES) [23], the Economics of Nature and Biodiversity (TEEB) Report [24], the Mapping and Assessment of Ecosystems and their Services (MAES) initiative [25], and National Ecosystem Assessments (NEA) [26]. It has also been subjected to modifications, ranging from the addition of new aspects of human–ecosystem interaction, such as ecosystem disservices [27,28,29], or the reformulation of the concept with a broadened focus, such as Natures Contributions to People (NCP) [30] (c.f. Diaz et al., 2018).
ES assessment follows the ES cascade [7,23]. The ES cascade displays the dependence of human well-being on nature ecosystems by establishing the connection via several cascading steps leading from the neutral ecosystem functions via beneficial ES to the utilised benefits required to fulfil human needs [7]. The assessment of ES is one of the most influential approaches when applying economic methods, such as trade-off, opportunity cost, and cost–benefit analysis, involving ecological decisions [18,31,32]. One step further is the valuation of ES [33], which is helpful in displaying the dependence of society on functioning ecosystems [6,34], as intended by the Millennium Ecosystem Assessment [8]. It is important to recognise the transformative aspect of ES that highlights the necessity of capital input, in its different possible manifestations, by humans to transform the ecosystem functions into ES, for example, water, food, and clean air becoming inputs to the processes of economic value generation [34]. Critics of the ES approach raise the point that ES can also facilitate the commodification of nature’s benefits [35]. However, if different value domains are considered [36] and the valuation of ES is limited to relevant contexts and applicable valuation methods [31,37], ES valuation can provide additional decision support.
Despite its name pointing to a descending dynamic within the framework, the ES cascade forms a causal circle, starting from the biophysical structures and processes constituting the ecosystem functions from which the ES are utilised by societal interaction processes [31]. ES utilisation feeds back on ecosystem structures and processes, thereby closing the circle [7]. The ES framework focuses on nature’s contributions to human well-being [6,8,34].
The DPSIR framework, instead, starts with the societal interaction represented by driving forces and resulting pressures that cause the change in the state of the ecosystems, resulting in impacts from the changed ecosystem states [5,15]. The responses to these impacts influence some of the driving forces and/or pressures, thereby closing the circle (see Figure 1). The DPSIR framework focuses on the impact of societies’ actions on ecosystems [2]. One main point of criticism of the DPSIR framework is the causal chain structure nested in the framework, which fails to account for the interdependencies of real-world cause–effect relationships [38]. This can be handled by extending the causal chain structure into a causal network. The DPSIR framework extension to a causal network approach follows similar ideas of causality along the causal chain, with the extension including interconnections that lead to the causal network structure [38,39].
Figure 1.
Comparison of ES cascade and DPSIR framework (inspired by [11]). Terms describing similar concepts are adjacent. The position of the starting points of the two frameworks (ES: biophysical structure/process, upper left corner; DPSIR: driving forces, lower right corner) illustrates the different perspectives of the approaches.
Extending the causal chain to a causal network introduces a structured approach based on nodes that represent the respective factors of the different stages in the DPSIR framework. The network structure offers additional insights into the importance of the different factors in the causal network and the importance of the respective indicators. Niemeijer and de Groot [38,39] characterised three types of nodes of particular importance (key nodes), as they show the different roles that certain driving forces, pressures, state factors, and impacts play for the causal network. Based on the connections to other nodes within the network—that is, the number of connections—as well as whether they are incoming or outgoing from the respective node, this kind of characterisation leads to an enhanced understanding of these differences between the nodes in the causal network and, respectively, offers additional insights into the indicator selection to assess the environmental impact and select efficient responses (ibid.).
4. Theoretical/Conceptual Considerations
The DPSIR and ES frameworks approach the relationship between the natural environment and society from opposite sides and focus on different aspects of the relationship (Figure 1).
Following the idea that both approaches—the DPSIR framework and the ES cascade—are representations of the socioecological system (SES) [2], several approaches have been presented that combine the two approaches. As both approaches share some features but differ in others, they complement each other [10,11,12,13,14,40,41,42,43].
Both approaches illustrate the relationships between human society and natural ecosystem elements in coupled SES [2]. Both approaches form circles with causal relationships and feedback circles (Figure 1). However, they have their strengths in different aspects of ecological assessments (ibid.). The DPSIR framework does not systematically account for the potential benefits of ecosystems—that is, ES. The ES approach does not explicitly consider factors leading to environmental degradation, biodiversity loss, and climate change.
The two approaches partially overlap (Figure 2), but they focus on different aspects of the nature–society interface. Based on this overlap, both approaches can complement each other in assessing environmental degradation and its consequences for ES delivery. The main reason for combining the frameworks in this study lies in taking advantage of the positive features of each framework. For the ES cascade, the advantages are the connection between the natural system and the benefits for human well-being, which allows assessment and indicator selection for ES based on land cover [25,44,45]. The cascade is also adaptable to valuation methods [33,34,46] and economic decision making [16,47] by including environmental/ecological costs. The positive aspects of the DPSIR framework are the different categories and functional connections of the indicators, which provide a traceable way to account for the influencing factors and identify the relevant processes to assess their share in the resulting changes in the state of the environment and the resulting impacts. The successful application of the DPSIR framework requires its extension to a causal network to account for the multiple causal connections within the pressure, state, and impact dimensions [38]. This includes the influence of landscape composition and configuration, air condition, soil condition, surface water condition groundwater quality and quantity on the state of the biodiversity or the influence of biodiversity, air quality, and surface water condition on the potential to supply water-related recreational ES.
Figure 2.
Combination of the ES cascade and the DPSIR framework (author’s own sketch). Corresponding components are grouped together in bold frames. The biophysical structure and process concept from the ES cascade corresponds to the concept of the (ecosystem) state from the DPSIR framework. The ES concept from the ES cascade corresponds to the impact concept in the DPSIR framework [11,12,42].
The next section explains the conceptual considerations and the resulting premises to complement these approaches. Following that, we introduce an example to demonstrate how the two concepts can be used in combination to complement the shortcomings of each approach with the other. The combination will be based on the DPSIR approach, which is a framework designed to assess environmental impacts, rather than the ES approach, which has its strength in the conceptual representation of the nature–human relationship [12]. The design of the causal network was outlined by Niemeijer and de Groot [38,39], who proposed this approach as an extension of the DPSIR approach. The categories of the DPSIR framework are used to assign the different processes and consequences of coal/lignite mining impacts to the corresponding DPSIR categories. The relevance of each aspect is determined by the secondary literature research. The impacts resulting from the DPSIR-based causal network are interpreted in the sense of the ES concept. The presented workflow does not include the response dimension of the DPSIR-based causal network, because the main objective of the presented framework is the identification of the impact of mining on ES potentials, providing guidance for the identification of suitable indicators to assess mining impact and requirements of reclamation efforts from the perspective of ES. The inclusion of a response section would unnecessarily increase the complexity of the network approach.
The resulting framework illustrates the multiple interdependent pressures and environmental-state changes resulting from coal/lignite mining activities. It can be a useful tool in several evaluation processes related to mining. The combined framework is compatible with the selection and classification procedures for environmental indicators as outlined by the European Environmental Agency (EEA) [5,48] or the Organisation for Economic Co-Operation and Development’s (OECD) Pressure–State–Response (PSR) approach, a simpler version of the DPSIR framework that interprets the driving forces as indirect pressures and attributes the impacts to the state of the environment [49].
5. Demonstration Project
As introduced earlier, a mining impact assessment is used in this paper to demonstrate the application of the ES concept within the DPSIR framework. Mining landscapes represent a good example of the integration of the ES cascade and the DPSIR framework. The ES concept is used in this context to assess the ES that can be extracted from the mining landscape. In the given context, ES refers to the services delivered by the natural elements of the ecosystems constituting the mining landscape. The different mining impacts on the landscape and ecosystems are comparably easy to determine, as mining technologies and processes are well known, and their impacts on landscape and ecosystems can be clearly identified. This allows an assessment of the pressures caused by mining and their effects on the state of the involved ecosystems, as well as the impacts resulting from the change in the state of ecosystems.
Coal and lignite mining, especially surface or opencast mining, has multiple profound impacts on the landscape and the natural environment [4,9,50,51,52,53,54,55,56]. The natural processes for restoring the landscape after the completion of mining activities are insufficient, and thus, the need for human-aided reclamation to avoid devastated post-mining landscapes is obvious [4]. Considering the environmental hazards originating from active and abandoned coal and lignite mines and dumps [4,56,57,58,59], the goals of reclamation are fairly clear. The devastated landscapes and ecosystems must be repaired, and the environmental hazards originating from abandoned mines must be prevented [4].
Several terms are often used synonymously to refer to the concepts connected to the “repair” or even the “healing” of degraded post-mining landscapes. Whereas the term reclamation commonly refers to the general concept of repairing environmental damage, the terms restoration, rehabilitation, and replacement describe different intensities of reclamation depending on the objectives of the respective type of reclamation [4].
Restoration refers to the reconstruction of the landscape, as well as all structures and functions of the ecosystems, to the original state. In a strict sense, complete restoration of a landscape is impossible, as it would also involve restoring the underlying geological setup, which was extracted by the mining operation. Rehabilitation aims to return some of the structures and functions of the original landscape; acknowledging that restoration is usually very cost intensive and therefore difficult to achieve, rehabilitation aims for a compromise between the necessity and feasibility of landscape structure and function repair. Replacement is the option that moves the farthest away from the original landscape by shaping the post-mining landscape into an alternative landscape, with improved landscape functions from the point of view of the involved stakeholders [4,9]. The previously described classifications represent a continuum spanning between restoration and replacement, with fluid transitions between the reclamation types.
All types of reclamation benefit from the assessment of ES affected by mining. Even if the reconstruction of as many disturbed ES as possible is not adopted as a guiding principle for the post-mining reclamation, the identification of the ES disturbed by mining is useful for finding adequate substitutes to replace the original landscape. The proposed ES-DPSIR network approach can serve as a checklist to assess the ES lost due to coal mining activities and to choose the best reclamation option based on the most-needed ES and the investment required to achieve this reclamation option.
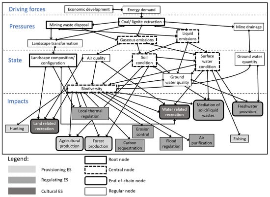
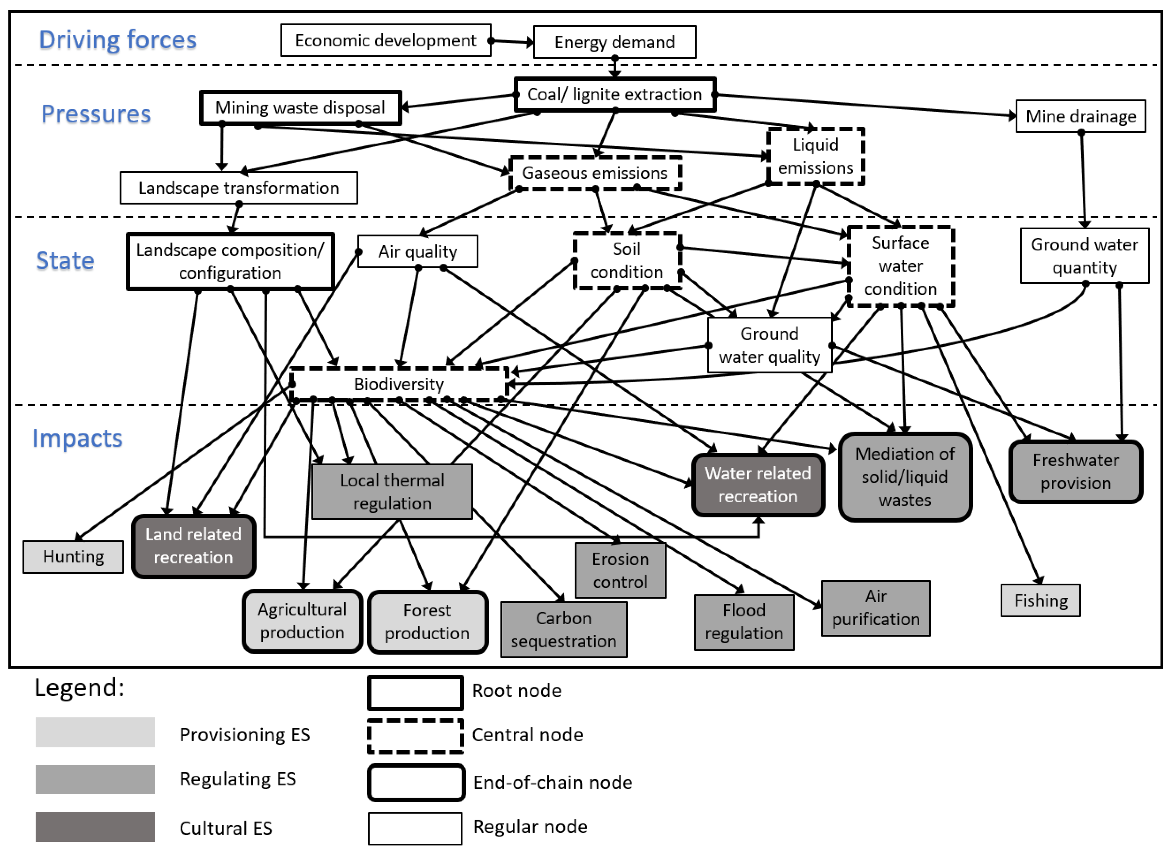
The causal network considers the two general types of mining—above and underground mining [60,61]—by including the supporting secondary literature from both mining contexts in the network connections. This highlights that even though the magnitude of the involved processes differs, mining impacts can be generalised. The different nodes of the causal network, which are based on the DPSIR framework, are designated by a key term, which is intentionally abbreviated to fit into the figure illustrating the causal network (Figure 3).
Figure 3.
Causal network based on the DPSIR framework with the MEA ES types in the impacts section (author’s own sketch).
The causal network remains at the abstraction level of the categories, which is due to the challenge of accounting for different mining methods and scales. Within these categories, several different effects are summed up; for example, the pressure category of gaseous emissions includes carbon dioxide emissions from mining operation equipment, emission of methane, and the dispersal of dust from operated and abandoned mines and mining waste dumps. The different terms used in the figure are specified in Appendix A Table A1, which also indicates references for the designated term in the mining context. The causal network will not be described in detail, but the important nodes will be identified, as they convey findings that are important for the assessment and evaluation of mining impacts, post-mining reclamation, and ES delivery by post-mining ecosystems.
6. Results
The results section demonstrates the causal network developed from the theoretical/conceptual considerations with examples from mining/post-mining contexts and the ES concept applied to the impacts within the causal network. For coal/lignite mining, the driving forces are identified as economic development and energy demand [62,63]. These two processes originate mostly outside the mining area. Economic development is the most important driving force in this context. Economic development drives the energy demands of the economy. Energy demand by households also plays a role as a driving force and is, as such, included in energy demand. Energy demand is a direct driver of coal/lignite mining, whereas economic development is an indirect driver of coal/lignite mining, transmitted by the energy demand for economic growth. It could be argued that economic development could be excluded from the driving forces, as it is arguably too indirect or universal as a driving force; however, considering that changes in economic development have a strong influence on the energy demand of national economies [62], this illustration of driving forces is justified. Additionally, the inclusion of economic development as a driving force illustrates the response option of energy demand reduction by increasing the energy efficiency of the economy or challenging the economic growth paradigm.
Energy demand is the driving force that leads to the extraction of energy resources [63]; in the example, this is coal and lignite extraction. The coal/lignite extraction is the most important root node of the pressure section in the causal network. It triggers other coal-/lignite-mining-related pressures: mining waste disposal, landscape transformation, mine drainage, gaseous emissions, and liquid emissions [58]. Mining waste disposal is a second important root node of the pressures, as it induces additional landscape transformation, gaseous emissions, and liquid emissions [56,57,59]. The emissions accounted for in this causal network do not include emissions produced from transforming the energy resources to generate energy. Even though energy resource extraction is a prerequisite for the burning of fossil fuels, it is not part of the model in the assumed boundaries determined by the process of mining energy resources. To account for the generation of energy from the energy resources, the causal network would have to feed the energy resource consumption as pressures into a connected causal network of energy generation from fossil fuels. This, however, would exceed the physical boundaries of the mining landscape.
Gaseous and liquid emissions are central nodes in the causal network. Central nodes, defined by Niemeijer and de Groot [39] as nodes with many incoming and outgoing arcs, typically play an important role in the causal network (ibid.). The pressures of landscape transformation, gaseous emissions, liquid emissions, and mine drainage lead directly to changes in the environmental state. In this sense, these pressures can be considered transmission pressures because they transmit the pressures caused by the resource extraction and overburden disposal processes on the state of the environment. A similar relationship is described for the state compartment by Gabrielsen and Bosch [48], who described the primary and secondary effects of state indicators. In a simplified description of the network, the direct pressures and the resulting transmission processes could be summed up in a term called “mining procedures”, but this would neglect the different ways of pollution and disturbance by mining activities.
Changes in the environment due to mining activities are represented in the state section of the DPSIR-based causal network [5,48]. The state of the environment can be influenced directly by pressures; for example, landscape transformation has direct consequences on the landscape composition/configuration, and the state compartment can be influenced by the change in another environmental component. For example, the state of biodiversity is influenced by landscape composition/configuration, air quality, soil organisms, water organisms, and the quality and quantity of ground water. The state of vegetation is also dependent on precipitation, but this variable is not influenced by mining activities and is therefore left out of the causal network.
In the state dimension of the causal network, some of the nodes overlap thematically; for example, the nodes termed soil condition and surface water condition combine the biotic and abiotic components of the respective conditions and are therefore partially contained within the biodiversity node. Although there may seem to be a lack of clarity regarding the state indicators, it is a necessary step because the network is designed to illustrate the different indicators to be considered in mining impact assessment.
The network illustrates that the soil condition, surface water condition, and biodiversity are central nodes of the causal network at the level of the environmental state. This underlines the importance of biological ecosystem elements for the healthy state of the environment. Landscape composition/configuration can be considered a root node in the state dimension, as it has a substantial number of outgoing causal connections. This highlights the importance of considering the transformation of the landscape, with mining-related landscape elements, such as mining subsidence and depressions, the removal of mountaintops, waste dump mounds, or acid waters, in the environmental assessment of mining [51,53,54,64,65,66,67,68].
The last section of the DPSIR framework for consideration in this paper concerns the impacts. In the DPSIR framework, the impacts represent the consequences of the changes in state for ecosystem functions. In the strict sense of the DPSIR definition, impacts are parameters that represent environmental use functions beneficial to humans [48] (p. 8). The concept of environmental use functions is very similar to the concept of ES [69], so the ES concept can easily illustrate the integration of ES into the causal network. Figure 3 differentiates the respective ES categories according to the MEA or CICES, respectively [8,23].
In the impacts section, some of the nodes can be characterised as end-of-chain nodes (Figure 3). These represent the endpoints of several causal chains within the network [39]. In the presented causal network, which explicitly considers the impacts on ES provision, the end-of-chain nodes represent the multiple, often indirect, effects of mining activities for the provision of ES, which are transmitted via diverse pathways through the causal network [39]. The end-of-chain nodes in the impacts dimension represent the ES, which are based on the support of a number of ecosystem structures/processes, which have been degraded by mining activities. The causal network identifies end-of-chain nodes among all three displayed ES categories. For reclamation, this means that the services identified as end-of-chain nodes require coordinated responses that address all the underlying degraded ecosystem structures and processes to support the respective ES.
7. Discussion
The causal network displays the complex relationships and interactions of the different processes that constitute causes and effects of coal and lignite mining. However, as every model, it is a reduction of real-world complexity. The causal network was structured to include as many items as were considered to be important to most of the coal and lignite mining landscapes. This is also reflected in the general framing of most of the items and the partial overlap in some of them. While this makes the causal network readily applicable for general assumptions of ES degradation, items that were not considered may play a role when the network is fitted to other mined minerals or unusual mining landscapes. The causal network is open to elaborating sections in more detail [39], as well as adding items and causal connections for unusual cases.
This study demonstrates the implications of combining the DPSIR and ES approaches to complement each other in the analysis of mining-based environmental inputs. A critical point in the combination is the assumption of a partial overlap between the two approaches (Figure 2). The juxtaposition of the impact dimension in the DPSIR with the ES category of the ES cascade model is an important connection between the two approaches. The outlined overlap is largely consistent with other studies assessing the potential of combining both the DPSIR and ES approaches [10,12,13,14,42,43]. It is also consistent with the definitions of DPSIR, which although acknowledges some “…arbitrariness in the distinction between the environmental system and the human system” [5] (p. 6), interprets the “use function by humans” as being the critical criterion for the impacts section [48] (p. 8). This also sets the state indicators as ecosystem structures/processes, with the attribution of the state indicators relating principally to the environmental performance concept, while the impacts relate to the social and environmental performance concepts [70] (p. 18). Despite the manifold concepts of integrating the ES and DPSIR approaches, there has not been an application in the mining context, especially not through an ES-DPSIR-based causal network approach.
The exclusion of the response dimension from the causal network can be considered a limitation, resulting from missing feedback between the different systemic circles. The incorporation of the responses into the DPSIR framework increases its power as a planning and management tool. However, the response to the impacts is largely based on administrative and political decisions [5,48] with multiple potential response options. Handling response options in a causal network is a complex and ambitious task. Responses should be considered when applying the concept in a land management or environmental monitoring context to assess the influence of responses on different driving forces, pressures, states, and impacts. Here, the network was used to identify suitable indicators for ES to guide the reclamation of mining sites. Based on the ES lost due to mining activities, the inclusion of responses exceeds the scale of the objectives of the application of the network.
The combined causal network–ES framework puts the idea of reclamation, with a focus on the reconstruction of the ES degraded or lost due to mining impact, at the core of the assessment. There is, however, another perspective on post-mining landscape reclamation, which considers the socioeconomic situation, meaning the replacement of economic opportunities for the local population and businesses, when the mining economy ends and is replaced by other economic structures. The presented framework does not account for the replacement of income opportunities for people from mining, but it may guide the planning of alternative economic structures by displaying the ES potentials that can be reconstructed following the end of the mining economy. The economic opportunities based on the reconstructed ES potentials can inform planning processes about the future economic potentials of the post-mining landscape. This will be of help for policy analysts and policymakers facing the challenges of the transition to post-mining economies by introducing adequate funding, incentives, and regulations to accompany and support the transition process of landscape reshaping/reuse [9].
Uncertainties in the assessment of mining impact come from land use/land cover change processes that are not caused by mining. However, several studies have reported distinctive patterns of land cover and land use change for coal mining landscapes, depending on regional physical and socioeconomic conditions [68,71].
8. Conclusions
This paper demonstrates the inclusion and application of the ES concept within the DPSIR framework, thereby representing a way to pragmatically apply two broadly used approaches in environmental science and planning. The pragmatic approach is characterised by directly applying the ES concept in a DPSIR-based causal network, which builds on the similarities shared by the two approaches and benefits from different perspectives on social ecological systems without the need to develop new models. The combination of both approaches draws benefits from the different focal points of each approach to complement the other approach, and this method expands both existing approaches as well. The extension of the DPSIR approach into the causal network compensates for the shortcomings of the DPSIR framework resulting from the causal chain design, which fails to take interconnections into account [38].
Both the ES concept and the DPSIR framework are abstract from the complex reality of the natural environment’s interaction with human society. In the challenging task of environmental and ecosystem assessment, it can be useful to combine the different approaches to assess different aspects that need to be considered to obtain results that are as complete as possible. The combination of different approaches does not necessarily require the development of a completely new approach but rather uses the overlap to convert the components of one approach into a form that makes them utilisable in the framework of the other approach.
Thus, this study demonstrates how this could be carried out for the DPSIR framework extended to a causal network in combination with the ES concept, taking advantage of the indicator selection and classification from the DPSIR framework and the ES and benefits valuation from the CICES, which is rooted in the ES concept and the cascade model, respectively [7,23].
The combination of the DPSIR framework-based causal network approach and the ES approach has several practical applications. The most important application is the identification of suitable indicators. The EEA uses both approaches—the DPSIR framework to guide the selection of environmental indicators [5,48] and the ES approach for the assessment of ES based on land use/land cover (change) information [45]. Combining the approaches offers more opportunities to include different frameworks for environmental assessment and monitoring into local site and regional planning and decision making [72].
The application in mining impact assessment provides an approach to identify mining-related environmental disturbances and landscape exploitations, as well as the consequences for the affected population. The network structure provides a way to identify key cause–effect relationships, which are typical in mining. The demonstration focuses on coal and lignite mining; however, if the differences and similarities between coal/lignite extraction and the extraction of other mineral materials, such as rare earth elements, are considered, the presented framework can be adapted/transferred to represent the mining impact of mineral extraction in general and thus has a more fundamental character.
Author Contributions
Conceptualisation, P.v.D.; Methodology, P.v.D.; Validation, D.H.; Investigation: P.v.D.; Writing—Original Draft Preparation, P.v.D. and D.H.; Writing—Review and Editing: P.v.D. and D.H.; Visualisation, P.v.D.; Supervision, D.H.; Funding acquisition, D.H. All authors have read and agreed to the published version of the manuscript.
Funding
The work presented in this paper was performed as part of the RECOVERY project (Recovery of degraded and transformed ecosystems in coal mining-affected areas) funded by the RESEARCH FUND FOR COAL AND STEEL (RFCS), EUROPEAN COMMISSION, under Contract number 847205.
Institutional Review Board Statement
Not applicable.
Informed Consent Statement
Not applicable.
Data Availability Statement
No new data were created in this study. Data sharing is not applicable to this article.
Acknowledgments
The authors would like to thank the anonymous reviewers for their helpful comments.
Conflicts of Interest
The authors declare no conflict of interest.
Appendix A
Table A1.
Explanation of the terms used in the causal network (Figure 3).
References
- Vitousek, P.M.; Mooney, H.A.; Lubchenco, J.; Melillo, J.M. Human Domination of Earth’s Ecosystems. Science 1997, 277, 494–499. [Google Scholar] [CrossRef]
- Binder, C.R.; Hinkel, J.; Bots, P.W.G.; Pahl-Wostl, C. Comparison of Frameworks for Analyzing Social-Ecological Systems. Ecol. Soc. 2013, 18, 26. [Google Scholar] [CrossRef]
- United Nations Environment Programme (UNEP). Becoming #GenerationRestoration: Ecosystem Restoration for People, Nature and Climate; United Nations Environment Programme: Nairobi, Kenya, 2021; ISBN 978-92-807-3864-3. [Google Scholar]
- Favas, P.J.C.; Martino, L.E.; Prasad, M.N.V. Abandoned Mine Land Reclamation—Challenges and Opportunities (Holistic Approach). In Bio-Geotechnologies for Mine Site Rehabilitation; Elsevier: Amsterdam, The Netherlands, 2018; pp. 3–31. ISBN 978-0-12-812986-9. [Google Scholar]
- Smeets, E.; Weterings, R. Environmental Indicators: Typology and Overview—European Environment Agency; European Environment Agency: Copenhagen, Denmark, 1999; p. 19. [Google Scholar]
- Daily, G.C. Introduction: What are ecosystem services? In Nature’s Services: Societal Dependence on Natural Ecosystems; Daily, G.C., Ed.; Island Press: Washington, DC, USA, 1997; pp. 1–10. [Google Scholar]
- Haines-Young, R.; Potschin, M. The links between biodiversity, ecosystem services and human well-being. In Ecosystem Ecology: A New Synthesis; Frid, C.L.J., Raffaelli, D.G., Eds.; Ecological Reviews; Cambridge University Press: Cambridge, UK, 2010; pp. 110–139. ISBN 978-0-521-51349-4. [Google Scholar]
- Millennium Ecosystem Assessment (Program) (Ed.) Ecosystems and Human Well-Being: Synthesis; Island Press: Washington, DC, USA, 2005; ISBN 978-1-59726-040-4. [Google Scholar]
- Larondelle, N.; Haase, D. Valuing post-mining landscapes using an ecosystem services approach—An example from Germany. Ecol. Indic. 2012, 18, 567–574. [Google Scholar] [CrossRef]
- Martin, D.M.; Piscopo, A.N.; Chintala, M.M.; Gleason, T.R.; Berry, W. Developing Qualitative Ecosystem Service Relationships with the Driver-Pressure-State-Impact-Response Framework: A Case Study on Cape Cod, Massachusetts. Ecol. Indic. 2018, 84, 404–415. [Google Scholar] [CrossRef]
- Nassl, M.; Löffler, J. Ecosystem services in coupled social–ecological systems: Closing the cycle of service provision and societal feedback. Ambio 2015, 44, 737–749. [Google Scholar] [CrossRef]
- Rounsevell, M.D.A.; Dawson, T.P.; Harrison, P.A. A conceptual framework to assess the effects of environmental change on ecosystem services. Biodivers. Conserv. 2010, 19, 2823–2842. [Google Scholar] [CrossRef]
- Müller, F.; Burkhard, B. The indicator side of ecosystem services. Ecosyst. Serv. 2012, 1, 26–30. [Google Scholar] [CrossRef]
- van Oudenhoven, A.P.E.; Petz, K.; Alkemade, R.; Hein, L.; de Groot, R.S. Framework for systematic indicator selection to assess effects of land management on ecosystem services. Ecol. Indic. 2012, 21, 110–122. [Google Scholar] [CrossRef]
- Nuissl, H.; Haase, D.; Lanzendorf, M.; Wittmer, H. Environmental impact assessment of urban land use transitions—A context-sensitive approach. Land Use Policy 2009, 26, 414–424. [Google Scholar] [CrossRef]
- Gómez-Baggethun, E.; de Groot, R.; Lomas, P.L.; Montes, C. The history of ecosystem services in economic theory and practice: From early notions to markets and payment schemes. Ecol. Econ. 2010, 69, 1209–1218. [Google Scholar] [CrossRef]
- Haase, D.; Larondelle, N.; Andersson, E.; Artmann, M.; Borgström, S.; Breuste, J.; Gomez-Baggethun, E.; Gren, Å.; Hamstead, Z.; Hansen, R.; et al. A Quantitative Review of Urban Ecosystem Service Assessments: Concepts, Models, and Implementation. AMBIO 2014, 43, 413–433. [Google Scholar] [CrossRef]
- Häyhä, T.; Franzese, P.P. Ecosystem services assessment: A review under an ecological-economic and systems perspective. Ecol. Model. 2014, 289, 124–132. [Google Scholar] [CrossRef]
- Jax, K.; Barton, D.N.; Chan, K.M.A.; de Groot, R.; Doyle, U.; Eser, U.; Görg, C.; Gómez-Baggethun, E.; Griewald, Y.; Haber, W.; et al. Ecosystem services and ethics. Ecol. Econ. 2013, 93, 260–268. [Google Scholar] [CrossRef]
- Lele, S.; Springate-Baginski, O.; Lakerveld, R.; Deb, D.; Dash, P. Ecosystem Services: Origins, Contributions, Pitfalls, and Alternatives. Conserv. Soc. 2013, 11, 343. [Google Scholar] [CrossRef]
- Schröter, M.; van der Zanden, E.H.; van Oudenhoven, A.P.E.; Remme, R.P.; Serna-Chavez, H.M.; de Groot, R.S.; Opdam, P. Ecosystem Services as a Contested Concept: A Synthesis of Critique and Counter-Arguments. Conserv. Lett. 2014, 7, 514–523. [Google Scholar] [CrossRef]
- Seppelt, R.; Dormann, C.F.; Eppink, F.V.; Lautenbach, S.; Schmidt, S. A quantitative review of ecosystem service studies: Approaches, shortcomings and the road ahead: Priorities for ecosystem service studies. J. Appl. Ecol. 2011, 48, 630–636. [Google Scholar] [CrossRef]
- Haines-Young, R.; Potschin, M. Common International Classification of Ecosystem Services (CICES) V5.1 and Guidance on the Application of the Revised Structure; Fabis Consulting Ltd.: Cambridgeshire, UK, 2018; p. 27. [Google Scholar]
- TEEB (Ed.) The Economics of Ecosystems and Biodiversity: Mainstreaming the Economics of Nature: A Synthesis of the Approach, Conclusions and Recommendations of TEEB; The Economics of Ecosystems & Biodiversity; UNEP: Geneva, Switzerland, 2010; ISBN 978-3-9813410-3-4. [Google Scholar]
- European Commission. Directorate General for the Environment. In Mapping and Assessment of Ecosystems and Their Services: An Analytical Framework for Ecosystem Assessments under Action 5 of the EU Biodiversity Strategy to 2020: Discussion Paper—Final, April 2013; Publications Office of the European Union: Luxembourg, 2013. [Google Scholar]
- Schröter, M.; Albert, C.; Marques, A.; Tobon, W.; Lavorel, S.; Maes, J.; Brown, C.; Klotz, S.; Bonn, A. National Ecosystem Assessments in Europe: A Review. BioScience 2016, 66, 813–828. [Google Scholar] [CrossRef] [PubMed]
- Lyytimäki, J.; Petersen, L.K.; Normander, B.; Bezák, P. Nature as a nuisance? Ecosystem services and disservices to urban lifestyle. Environ. Sci. 2008, 5, 161–172. [Google Scholar] [CrossRef]
- Lyytimäki, J.; Sipilä, M. Hopping on one leg—The challenge of ecosystem disservices for urban green management. Urban For. Urban Green. 2009, 8, 309–315. [Google Scholar] [CrossRef]
- von Döhren, P.; Haase, D. Ecosystem disservices research: A review of the state of the art with a focus on cities. Ecol. Indic. 2015, 52, 490–497. [Google Scholar] [CrossRef]
- Díaz, S.; Pascual, U.; Stenseke, M.; Martín-López, B.; Watson, R.T.; Molnár, Z.; Hill, R.; Chan, K.M.A.; Baste, I.A.; Brauman, K.A.; et al. Assessing nature’s contributions to people. Science 2018, 359, 270–272. [Google Scholar] [CrossRef]
- Braat, L.C.; de Groot, R. The ecosystem services agenda:bridging the worlds of natural science and economics, conservation and development, and public and private policy. Ecosyst. Serv. 2012, 1, 4–15. [Google Scholar] [CrossRef]
- Edens, B.; Hein, L. Towards a consistent approach for ecosystem accounting. Ecol. Econ. 2013, 90, 41–52. [Google Scholar] [CrossRef]
- de Groot, R.S.; Wilson, M.A.; Boumans, R.M.J. A typology for the classification, description and valuation of ecosystem functions, goods and services. Ecol. Econ. 2002, 41, 393–408. [Google Scholar] [CrossRef]
- Costanza, R.; d’Arge, R.; de Groot, R.; Farber, S.; Grasso, M.; Hannon, B.; Limburg, K.; Naeem, S.; O’Neill, R.V.; Paruelo, J.; et al. The value of the world’s ecosystem services and natural capital. Nature 1997, 387, 253–260. [Google Scholar] [CrossRef]
- McCauley, D.J. Selling out on nature. Nature 2006, 443, 27–28. [Google Scholar] [CrossRef]
- Martín-López, B.; Gómez-Baggethun, E.; García-Llorente, M.; Montes, C. Trade-offs across value-domains in ecosystem services assessment. Ecol. Indic. 2014, 37, 220–228. [Google Scholar] [CrossRef]
- Spangenberg, J.H.; Settele, J. Value pluralism and economic valuation—Defendable if well done. Ecosyst. Serv. 2016, 18, 100–109. [Google Scholar] [CrossRef]
- Niemeijer, D.; de Groot, R.S. Framing environmental indicators: Moving from causal chains to causal networks. Env. Dev Sustain. 2008, 10, 89–106. [Google Scholar] [CrossRef]
- Niemeijer, D.; de Groot, R.S. A conceptual framework for selecting environmental indicator sets. Ecol. Indic. 2008, 8, 14–25. [Google Scholar] [CrossRef]
- Helming, K.; Diehl, K.; Geneletti, D.; Wiggering, H. Mainstreaming ecosystem services in European policy impact assessment. Environ. Impact Assess. Rev. 2013, 40, 82–87. [Google Scholar] [CrossRef]
- Kandziora, M.; Burkhard, B.; Müller, F. Interactions of ecosystem properties, ecosystem integrity and ecosystem service indicators—A theoretical matrix exercise. Ecol. Indic. 2013, 28, 54–78. [Google Scholar] [CrossRef]
- Kelble, C.R.; Loomis, D.K.; Lovelace, S.; Nuttle, W.K.; Ortner, P.B.; Fletcher, P.; Cook, G.S.; Lorenz, J.J.; Boyer, J.N. The EBM-DPSER Conceptual Model: Integrating Ecosystem Services into the DPSIR Framework. PLoS ONE 2013, 8, e70766. [Google Scholar] [CrossRef] [PubMed]
- Vandewalle, M.; Sykes, M.T.; Harrison, P.A.; Luck, G.W.; Berry, P.; Bugter, R.; Dawson, T.P.; Feld, C.K.; Harrington, R.; Haslett, J.R.; et al. Review paper on concepts of dynamic ecosystems and their services. Proj. Rep. Eur. Union Sixth Framew. Programme 2008. [Google Scholar]
- Burkhard, B.; Kroll, F.; Müller, F.; Windhorst, W. Landscapes’ capacities to provide ecosystem services—A concept for land-cover based assessments. Landsc. Online 2009, 15, 1–22. [Google Scholar] [CrossRef]
- Maes, J.; Liquete, C.; Teller, A.; Erhard, M.; Paracchini, M.L.; Barredo, J.I.; Grizzetti, B.; Cardoso, A.; Somma, F.; Petersen, J.-E.; et al. An indicator framework for assessing ecosystem services in support of the EU Biodiversity Strategy to 2020. Ecosyst. Serv. 2016, 17, 14–23. [Google Scholar] [CrossRef]
- Pascual, U.; Muradian, R.; Brander, L.; Gómez-Baggethun, E.; Martín-López, B.; Verma, M.; Armsworth, P.; Christie, M.; Cornelissen, H.; Eppink, F.; et al. The Economics of Valuing Ecosystem Services and Biodiversity. In The Economics of Ecosystems and Biodiversity: Ecological and Economic Foundations; Routledge: Oxfordshire, UK, 2011; pp. 183–256. ISBN 978-1-84977-548-9. [Google Scholar]
- Fisher, B.; Turner, R.K.; Morling, P. Defining and classifying ecosystem services for decision making. Ecol. Econ. 2009, 68, 643–653. [Google Scholar] [CrossRef]
- Gabrielsen, P.; Bosch, P. Environmental Indicators: Typology and Use in Reporting; European Environment Agency: Copenhagen, Denmark, 2003; p. 20. [Google Scholar]
- Organisation for Economic Co-Operation and Development. OECD Environmental Indicators Development, Measurement and Use; OECD: Paris, France, 2003; p. 37. [Google Scholar]
- Altun, A.O.; Yilmaz, I.; Yildirim, M. A short review on the surficial impacts of underground mining. SRE 2010, 5, 3206–3212. [Google Scholar] [CrossRef]
- Fagiewicz, K. Spatial Processes of Landscape Transformation in Mining Areas (Case Study of Opencast Lignite Mines in Morzysław, Niesłusz, Gosławice). Pol. J. Environ. Stud. 2014, 23, 1123–1136. [Google Scholar]
- Meng, L.; Feng, Q.; Zhou, L.; Lu, P.; Meng, Q. Environmental cumulative effects of coal underground mining. Procedia Earth Planet. Sci. 2009, 1, 1280–1284. [Google Scholar] [CrossRef]
- Malaviya, S.; Munsi, M.; Oinam, G.; Joshi, P.K. Landscape approach for quantifying land use land cover change (1972–2006) and habitat diversity in a mining area in Central India (Bokaro, Jharkhand). Environ. Monit. Assess. 2010, 170, 215–229. [Google Scholar] [CrossRef] [PubMed]
- Slonecker, E.T.; Benger, M.J. Remote sensing and mountaintop mining. Remote Sens. Rev. 2001, 20, 293–322. [Google Scholar] [CrossRef]
- Yun-jia, W.; Da-chao, Z.; Da-jun, L.; Yong-feng, L.; Xing-feng, W. Environment cumulative effects of coal exploitation and its assessment. Procedia Earth Planet. Sci. 2009, 1, 1072–1080. [Google Scholar] [CrossRef]
- Joint Research Centre (European Commission); Barthe, P.; Eder, P.; Saveyn, H.G.M.; Orveillon, G.; Garbarino, E. Best Available Techniques (BAT) Reference Document for the Management of Waste from Extractive Industries: In Accordance with Directive 2006/21/EC; Publications Office of the European Union: Luxembourg, 2018; ISBN 978-92-79-77178-1. [Google Scholar]
- Bian, Z.; Dong, J.; Lei, S.; Leng, H.; Mu, S.; Wang, H. The impact of disposal and treatment of coal mining wastes on environment and farmland. Environ. Geol. 2009, 58, 625–634. [Google Scholar] [CrossRef]
- Dontala, S.P.; Reddy, T.B.; Vadde, R. Environmental Aspects and Impacts Its Mitigation Measures of Corporate Coal Mining. Procedia Earth Planet. Sci. 2015, 11, 2–7. [Google Scholar] [CrossRef]
- Zástěrová, P.; Marschalko, M.; Niemiec, D.; Durďák, J.; Bulko, R.; Vlček, J. Analysis of Possibilities of Reclamation Waste Dumps after Coal Mining. Procedia Earth Planet. Sci. 2015, 15, 656–662. [Google Scholar] [CrossRef]
- Nelson, M.G. Chapter 6.1 Evaluation of Mining Methods and Systems. In SME Mining Engineering Handbook; Darling, P., Ed.; Society for Mining, Metallurgy, and Exploration: Englewood, CO, USA, 2011; pp. 341–348. ISBN 978-0-87335-264-2. [Google Scholar]
- Schissler, A.P. Coal Mining, Design and Methods of. In Encyclopedia of Energy; Elsevier: Amsterdam, The Netherlands, 2004; pp. 485–494. ISBN 978-0-12-176480-7. [Google Scholar]
- International Energy Agency (IEA). Global Energy Review 2021; IEA Publications: Paris, France, 2021. [Google Scholar]
- Umweltbundesamt (UBA). Texte 28/2021 Daten und Fakten zu Braun- und Steinkohlen: Stand und Perspektiven 2021; Umweltbundesamt (UBA): Dessau-Roßlau, Germany, 2021; p. 106. [Google Scholar]
- Bell, F.G.; Stacey, T.R.; Genske, D.D. Mining subsidence and its effect on the environment: Some differing examples. Environ. Geol. 2000, 40, 135–152. [Google Scholar] [CrossRef]
- Guan, C.; Zhang, B.; Li, J.; Zhao, J. Temporal and spatial changes of land use and landscape in a coal mining area in Xilingol grassland. IOP Conf. Ser. Earth Environ. Sci. 2017, 52, 012052. [Google Scholar] [CrossRef]
- Mojses, M.; Petrovič, F.; Bugár, G. Evaluation of Land-Use Changes as a Result of Underground Coal Mining—A Case Study on the Upper Nitra Basin, West Slovakia. Water 2022, 14, 989. [Google Scholar] [CrossRef]
- Simmons, J.A.; Currie, W.S.; Eshleman, K.N.; Kuers, K.; Monteleone, S.; Negley, T.L.; Pohlad, B.R.; Thomas, C.L. Forest to Reclaimed Mine Land Use Change Leads to Altered Ecosystem Structure and Function. Ecol. Appl. 2008, 18, 104–118. [Google Scholar] [CrossRef]
- Sonter, L.J.; Moran, C.J.; Barrett, D.J.; Soares-Filho, B.S. Processes of land use change in mining regions. J. Clean. Prod. 2014, 84, 494–501. [Google Scholar] [CrossRef]
- Jax, K. Function and “functioning” in ecology: What does it mean? OIKOS 2005, 111, 641–648. [Google Scholar] [CrossRef]
- Maxim, L.; Spangenberg, J.H.; O’Connor, M. An analysis of risks for biodiversity under the DPSIR framework. Ecol. Econ. 2009, 69, 12–23. [Google Scholar] [CrossRef]
- Guan, J.; Yu, P. Does Coal Mining Have Effects on Land Use Changes in a Coal Resource-Based City? Evidence from Huaibei City on the North China Plain. Int. J. Environ. Res. Public Health 2021, 18, 11616. [Google Scholar] [CrossRef] [PubMed]
- Albert, C.; Galler, C.; Hermes, J.; Neuendorf, F.; von Haaren, C.; Lovett, A. Applying ecosystem services indicators in landscape planning and management: The ES-in-Planning framework. Ecol. Indic. 2016, 61, 100–113. [Google Scholar] [CrossRef]
- Kumar Soni, A. Mining of Minerals and Groundwater in India. In Groundwater—Resource Characterisation and Management Aspects; Gomo, M., Ed.; IntechOpen: London, UK, 2019; ISBN 978-1-83880-514-2. [Google Scholar]
- Booth, C.J. Groundwater as an environmental constraint of longwall coal mining. Environ. Geol. 2006, 49, 796–803. [Google Scholar] [CrossRef]
- Fabiańska, M.; Ciesielczuk, J.; Nádudvari, Á.; Misz-Kennan, M.; Kowalski, A.; Kruszewski, Ł. Environmental influence of gaseous emissions from self-heating coal waste dumps in Silesia, Poland. Environ. Geochem. Health 2019, 41, 575–601. [Google Scholar] [CrossRef]
- Li, A.; Chen, C.; Chen, J.; Lei, P. Environmental investigation of pollutants in coal mine operation and waste dump area monitored in Ordos Region, China. RSC Adv. 2021, 11, 10340–10352. [Google Scholar] [CrossRef]
- Masalehdani, M.N.-N.; Mees, F.; Dubois, M.; Coquinot, Y.; Potdevin, J.-L.; Fialin, M.; Blanc-Valleron, M.-M. Condensate Minerals from a Burning Coal-Waste Heap in Avion, Northern France. Can. Mineral. 2009, 47, 573–591. [Google Scholar] [CrossRef]
- Pandey, B.; Agrawal, M.; Singh, S. Assessment of air pollution around coal mining area: Emphasizing on spatial distributions, seasonal variations and heavy metals, using cluster and principal component analysis. Atmos. Pollut. Res. 2014, 5, 79–86. [Google Scholar] [CrossRef]
- Arefieva, O.; Nazarkina, A.V.; Gruschakova, N.V.; Skurikhina, J.E.; Kolycheva, V.B. Impact of mine waters on chemical composition of soil in the Partizansk Coal Basin, Russia. Int. Soil Water Conserv. Res. 2019, 7, 57–63. [Google Scholar] [CrossRef]
- Tiwary, R.K. Environmental Impact of Coal Mining on Water Regime and Its Management. Water Air Soil Pollut. 2001, 132, 185–199. [Google Scholar] [CrossRef]
- Wiegand, U.; Schreck, P.; Schreiter, P.; Lerche, I.; Glaesser, W. Restoration of Open Pit Lignite Mining in the Former GDR: Lessons to Belearnt from Zwenkau. Energy Environ. 2003, 14, 437–449. [Google Scholar] [CrossRef]
- Han, Y.; Ke, Y.; Zhu, L.; Feng, H.; Zhang, Q.; Sun, Z.; Zhu, L. Tracking vegetation degradation and recovery in multiple mining areas in Beijing, China, based on time-series Landsat imagery. GIScience Remote Sens. 2021, 58, 1477–1496. [Google Scholar] [CrossRef]
- Sonter, L.J.; Ali, S.H.; Watson, J.E.M. Mining and biodiversity: Key issues and research needs in conservation science. Proc. Biol. Sci. 2018, 285, 20181926. [Google Scholar] [CrossRef] [PubMed]
- Rehman, G.; Khattak, I.; Hamayun, M.; Rahman, A.; Haseeb, M.; Umar, M.; Ali, S.; Iftikhar, M.; Shams, W.A.; Pervaiz, R. Impacts of Mining on Local Fauna of Wildlife in District Mardan & District Mohmand Khyber Pakhtunkhwa Pakistan. Braz. J. Biol. 2021, 84, e251733. [Google Scholar] [CrossRef]
- Schwarz, N.; Bauer, A.; Haase, D. Assessing climate impacts of planning policies—An estimation for the urban region of Leipzig (Germany). Environ. Impact Assess. Rev. 2011, 31, 97–111. [Google Scholar] [CrossRef]
- Postel, S.; Carpenter, S. Freshwater Ecosystem Services. In Nature’s Services: Societal Dependence on Natural Ecosystems; Daily, G.C., Ed.; Nature/Science; Island Press: Washington, DC, USA, 1997; pp. 195–214. ISBN 978-1-55963-476-2. [Google Scholar]
- Rinke, K.; Keller, P.S.; Kong, X.; Borchardt, D.; Weitere, M. Ecosystem Services from Inland Waters and Their Aquatic Ecosystems. In Atlas of Ecosystem Services: Drivers, Risks, and Societal Responses; Springer: Berlin/Heidelberg, Germany, 2019; pp. 191–195. [Google Scholar]
- Robinson, D.A.; Hockley, N.; Cooper, D.M.; Emmett, B.A.; Keith, A.M.; Lebron, I.; Reynolds, B.; Tipping, E.; Tye, A.M.; Watts, C.W.; et al. Natural capital and ecosystem services, developing an appropriate soils framework as a basis for valuation. Soil Biol. Biochem. 2013, 57, 1023–1033. [Google Scholar] [CrossRef]
- Wick, L.Y.; Chatzinotas, A. Capacity of Ecosystems to Degrade Anthropogenic Chemicals. In Atlas of Ecosystem Services: Drivers, Risks, and Societal Responses; Springer: Berlin/Heidelberg, Germany, 2019; pp. 179–182. [Google Scholar]
- Griebler, C.; Avramov, M.; Hose, G. Groundwater Ecosystems and Their Services: Current Status and Potential Risks. In Atlas of Ecosystem Services: Drivers, Risks, and Societal Responses; Springer: Berlin/Heidelberg, Germany, 2019; pp. 197–203. [Google Scholar]
- Remme, R.P.; Edens, B.; Schröter, M.; Hein, L. Monetary accounting of ecosystem services: A test case for Limburg province, the Netherlands. Ecol. Econ. 2015, 112, 116–128. [Google Scholar] [CrossRef]
- Völker, J.; Borchardt, D. Drinking Water Quality at Risk: A European Perspective. In Atlas of Ecosystem Services: Drivers, Risks, and Societal Responses; Springer: Berlin/Heidelberg, Germany, 2019; pp. 205–210. [Google Scholar]
- Bastian, O.; Syrbe, R.-U.; Rosenberg, M.; Rahe, D.; Grunewald, K. The five pillar EPPS framework for quantifying, mapping and managing ecosystem services. Ecosyst. Serv. 2013, 4, 15–24. [Google Scholar] [CrossRef]
- Nunes, A.N.; de Almeida, A.C.; Coelho, C.O.A. Impacts of land use and cover type on runoff and soil erosion in a marginal area of Portugal. Appl. Geogr. 2011, 31, 687–699. [Google Scholar] [CrossRef]
- Swinton, S.M.; Lupi, F.; Robertson, G.P.; Hamilton, S.K. Ecosystem services and agriculture: Cultivating agricultural ecosystems for diverse benefits. Ecol. Econ. 2007, 64, 245–252. [Google Scholar] [CrossRef]
- Zhang, W.; Ricketts, T.H.; Kremen, C.; Carney, K.; Swinton, S.M. Ecosystem services and dis-services to agriculture. Ecol. Econ. 2007, 64, 253–260. [Google Scholar] [CrossRef]
- Ninan, K.N.; Inoue, M. Valuing forest ecosystem services: What we know and what we don’t. Ecol. Econ. 2013, 93, 137–149. [Google Scholar] [CrossRef]
- Orsi, F.; Ciolli, M.; Primmer, E.; Varumo, L.; Geneletti, D. Mapping hotspots and bundles of forest ecosystem services across the European Union. Land Use Policy 2020, 99, 104840. [Google Scholar] [CrossRef]
- Strohbach, M.W.; Haase, D. Above-ground carbon storage by urban trees in Leipzig, Germany: Analysis of patterns in a European city. Landsc. Urban Plan. 2012, 104, 95–104. [Google Scholar] [CrossRef]
- Nedkov, S.; Burkhard, B. Flood regulating ecosystem services—Mapping supply and demand, in the Etropole municipality, Bulgaria. Ecol. Indic. 2012, 21, 67–79. [Google Scholar] [CrossRef]
Disclaimer/Publisher’s Note: The statements, opinions and data contained in all publications are solely those of the individual author(s) and contributor(s) and not of MDPI and/or the editor(s). MDPI and/or the editor(s) disclaim responsibility for any injury to people or property resulting from any ideas, methods, instructions or products referred to in the content. |
© 2023 by the authors. Licensee MDPI, Basel, Switzerland. This article is an open access article distributed under the terms and conditions of the Creative Commons Attribution (CC BY) license (https://creativecommons.org/licenses/by/4.0/).


