Urban Planning vs. Agricultural Production: A Study on the Po Valley
Abstract
1. Introduction
2. Study Area
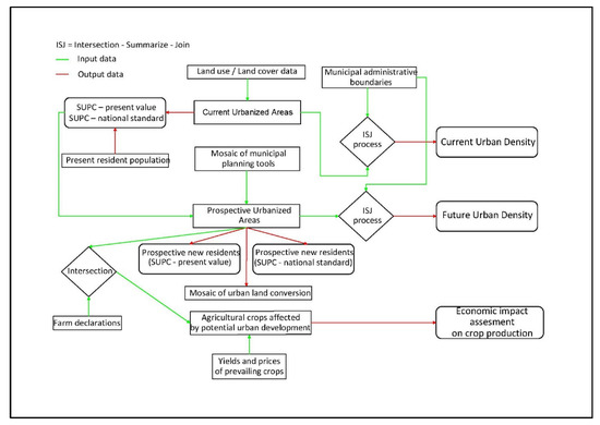
3. Materials and Methods
4. Results
5. Discussion
6. Conclusions
Author Contributions
Funding
Conflicts of Interest
References
- European Union. Agri-Food Trade in 2020. Published Online 2021. Available online: https://agriculture.ec.europa.eu/system/files/2021-09/map-2021-2_en_0.pdf (accessed on 20 February 2023).
- Zullo, F.; Montaldi, C.; Romano, B. Indicators Engineering for Land Uptake and Agricultural Loss. A Study in European Countries. Curr. Urban Stud. 2021, 9, 813–830. [Google Scholar] [CrossRef]
- Chen, J. Rapid urbanization in China: A real challenge to soil protection and food security. CATENA 2007, 69, 1–15. [Google Scholar] [CrossRef]
- Satterthwaite, D.; McGranahan, G.; Tacoli, C. Urbanization and its implications for food and farming. Philos. Trans. R. Soc. B 2010, 365, 2809–2820. [Google Scholar] [CrossRef] [PubMed]
- FAO Climate Change and Food Security: Risks and Responses. Published Online 2015. Available online: https://www.fao.org/3/i5056e/i5056e.pdf (accessed on 20 February 2023).
- European Commission, Directorate General for Research and Innovation. Caring for Soil Is Caring for Life: Ensure 75% of Soils Are Healthy by 2030 for Food, People, Nature and Climate: Report of the Mission Board for Soil Health and Food; EU Publications Office: Luxembourg, 2020; Available online: https://data.europa.eu/doi/10.2777/821504 (accessed on 21 February 2023).
- European Commission, Directorate General for the Environment. Superfici Impermeabili, Costi Nascosti: Alla Ricerca di Alternative All’Occupazione e All’Impermeabilizzazione dei Suol; EU Publications Office: Luxembourg, 2013; Available online: https://data.europa.eu/doi/10.2779/21953 (accessed on 21 February 2023).
- Munafò, M. Consumo di Suolo, Dinamiche Territoriali e Servizi Ecosistemici; ISPRA: Rome, Italy, 2022. [Google Scholar]
- Fiorini, L.; Zullo, F.; Marucci, A.; Di Dato, C.; Romano, B. Planning Tool Mosaic (PTM): A platform for Italy, a country without a strategic framework. Land 2021, 10, 279. [Google Scholar] [CrossRef]
- Falcucci, A.; Maiorano, L.; Boitani, L. Changes in land-use/land-cover patterns in Italy and their implications for biodiversity conservation. Landsc. Ecol. 2007, 22, 617–631. [Google Scholar] [CrossRef]
- Autorità di Bacino Distrettuale del Fiume Po. Relazione Metodologica del Piano di Gestione del Rischio Alluvioni del Fiume Po. 2022, p. 139. Available online: https://pianoalluvioni.adbpo.it/ (accessed on 20 February 2023).
- Assennato, F.; Braca, G.; Calzolari, C.; Capriolo, A. Mappatura e Valutazione dell’Impatto del Consumo di Suolo sui Servizi Ecosistemici: Proposte Metodologiche per il Rapporto sul Consumo di Suolo. 2018. Available online: https://www.isprambiente.gov.it/files2018/pubblicazioni/rapporti/AnnessometodologicoalRapportoServiziecosistemici_2018.pdf (accessed on 20 February 2023).
- Romano, B.; Zullo, F.; Fiorini, L.; Ciabò, S.; Marucci, A. Sprinkling: An Approach to Describe Urbanization Dynamics in Italy. Sustainability 2017, 9, 97. [Google Scholar] [CrossRef]
- Monfreda, C.; Ramankutty, N.; Foley, J.A. Farming the planet: 2. Geographic distribution of crop areas, yields, physiological types, and net primary production in the year 2000: Global crop areas and yields in 2000. Glob. Biogeochem. Cycles 2008, 22, GB1022. [Google Scholar] [CrossRef]
- Gardi, C.; Panagos, P.; Van Liedekerke, M.; Bosco, C.; De Brogniez, D. Land take and food security: Assessment of land take on the agricultural production in Europe. J. Environ. Plan. Manag. 2015, 58, 898–912. [Google Scholar] [CrossRef]
- Scorza, F.; Pilogallo, A.; Saganeiti, L.; Murgante, B.; Pontrandolfi, P. Comparing the territorial performances of renewable energy sources’ plants with an integrated ecosystem services loss assessment: A case study from the Basilicata region (Italy). Sustain. Cities Soc. 2020, 56, 102082. [Google Scholar] [CrossRef]
- Rayner, M.; Balzter, H.; Jones, L.; Whelan, M.; Stoate, C. Effects of improved land-cover mapping on predicted ecosystem service outcomes in a lowland river catchment. Ecol. Indic. 2021, 133, 108463. [Google Scholar] [CrossRef]
- Boatti, G. Un Paese ben Coltivato: Viaggio nell’Italia che Torna Alla Terra e, Forse, a se Stessa; Laterza & Figli Spa: Bari, Italy, 2016; ISBN 8858106814. [Google Scholar]
- Martinelli, L. Salviamo il Paesaggio!: Manuale per Cittadini e Comitati: Come Difendere il Nostro Territorio da Cemento e Grandi Opere Inutili, 2nd ed.; Altreconomia: Milan, Italy, 2013; ISBN 978-88-6516-093-0. [Google Scholar]








| Zoning (D.M. 1444/1968) | Function |
|---|---|
| A, B, C | Residential |
| D | Industrial-Productive |
| F, S | Services |
| Residential (ha) | Industrial and Productive (ha) | Services (ha) | Total (ha) | |
|---|---|---|---|---|
| Modena | 957.14 | 1787.33 | 2486.56 | 5231.03 |
| Reggio Emilia | 1070.30 | 992.08 | 3716.80 | 5779.19 |
| Total (ha) | 2027.44 | 2779.41 | 6203.36 | 11,010.23 |
| Macro Class | Arable Land (ha) | Permanent Crops (ha) | Pastures (ha) | Heterogeneous Agricultural Areas (ha) | Forests (ha) | Shrubs and/or Herbaceous Vegetation Associations (ha) | Open Spaces with Little or No Vegetation (ha) | ||
|---|---|---|---|---|---|---|---|---|---|
| CLC II Level | |||||||||
| Province of Modena | Residential (ha) | 508.91 | 69.45 | 114.02 | 38.39 | 189.36 | 36.98 | 0 | |
| Industrial–Productive (ha) | 916.80 | 83.47 | 153.67 | 21.33 | 316.41 | 251.50 | 44.11 | ||
| Services (ha) | 1145.82 | 130.79 | 139.14 | 64.76 | 826.25 | 156.50 | 23.28 | ||
| Province of Reggio Emilia | Residential (ha) | 597.03 | 93.52 | 108.84 | 30.83 | 210.59 | 18.68 | 10.79 | |
| Industrial-Productive (ha) | 571.75 | 16.30 | 81.27 | 6.30 | 185.33 | 91.48 | 39.61 | ||
| Services (ha) | 1566.87 | 380.07 | 231.87 | 61.08 | 1213.27 | 201.12 | 62.49 | ||
| Cod IV | Description | Prevalent Crop | Yield [100 kg/ha] | Price [EUR/100 kg] |
|---|---|---|---|---|
| 2.1.1.0. | Non-irrigated arable land | Common wheat | 38.9 | 26.9 |
| 2.1.2.3. | Vegetable crops | Tomato | 583.2 | 69.9 |
| 2.2.1.0. | Vineyards | Wine grapes | 205.8 | 139 |
| 2.2.2.0. | Fruit trees and berry plantations | Pear | 233.6 | 92 |
Disclaimer/Publisher’s Note: The statements, opinions and data contained in all publications are solely those of the individual author(s) and contributor(s) and not of MDPI and/or the editor(s). MDPI and/or the editor(s) disclaim responsibility for any injury to people or property resulting from any ideas, methods, instructions or products referred to in the content. |
© 2023 by the authors. Licensee MDPI, Basel, Switzerland. This article is an open access article distributed under the terms and conditions of the Creative Commons Attribution (CC BY) license (https://creativecommons.org/licenses/by/4.0/).
Share and Cite
Zullo, F.; Di Pietro, G.; Cattani, C.; Montaldi, C. Urban Planning vs. Agricultural Production: A Study on the Po Valley. Land 2023, 12, 902. https://doi.org/10.3390/land12040902
Zullo F, Di Pietro G, Cattani C, Montaldi C. Urban Planning vs. Agricultural Production: A Study on the Po Valley. Land. 2023; 12(4):902. https://doi.org/10.3390/land12040902
Chicago/Turabian StyleZullo, Francesco, Gianni Di Pietro, Chiara Cattani, and Cristina Montaldi. 2023. "Urban Planning vs. Agricultural Production: A Study on the Po Valley" Land 12, no. 4: 902. https://doi.org/10.3390/land12040902
APA StyleZullo, F., Di Pietro, G., Cattani, C., & Montaldi, C. (2023). Urban Planning vs. Agricultural Production: A Study on the Po Valley. Land, 12(4), 902. https://doi.org/10.3390/land12040902

