Land Cover Mapping with Convolutional Neural Networks Using Sentinel-2 Images: Case Study of Rome
Abstract
1. Introduction
Background
2. Materials and Methods
2.1. Study Area
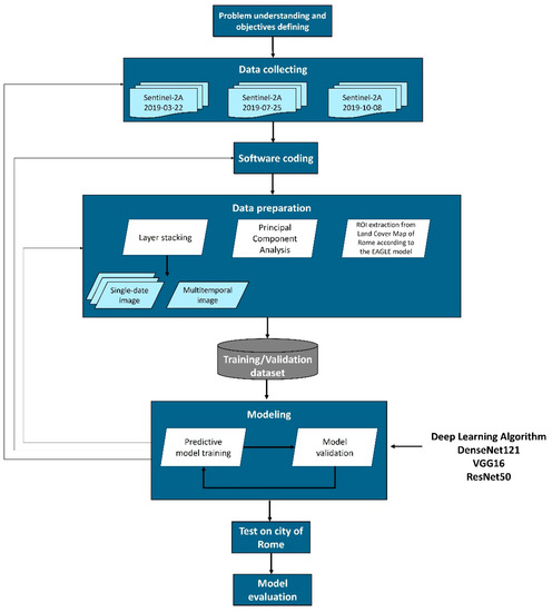
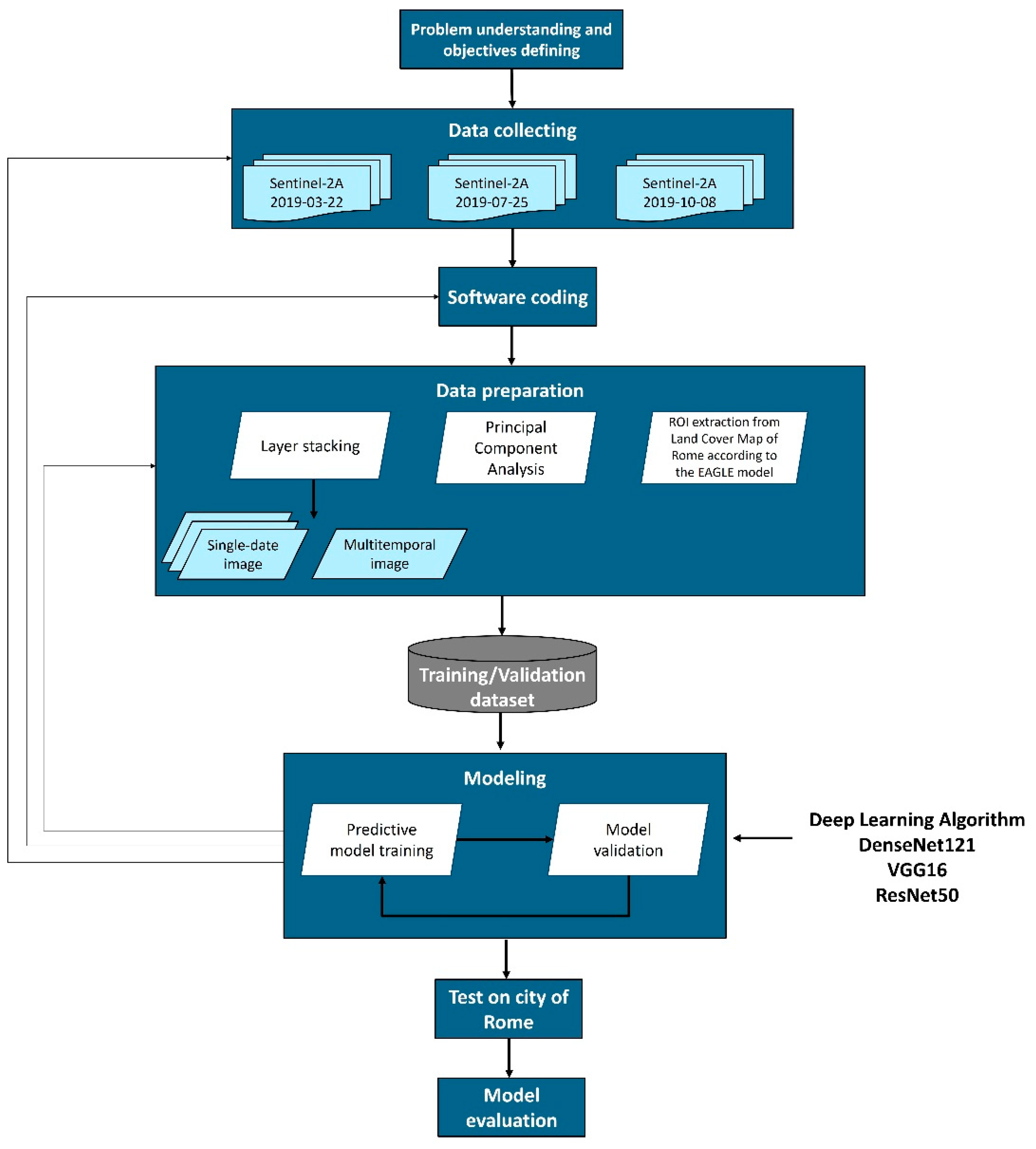
2.2. Overview
2.3. Data Collection and Pre-Processing
2.4. Land Cover Classification System
- Abiotic non-vegetated surfaces include any unvegetated surfaces, with or without anthropogenic influence or impact, either covered with man-made artificial structures or natural materials. At the second classification level, the class is subdivided into artificial abiotic surfaces (i.e., permanent and reversible consumed land, according to the definition of ISPRA-SNPA [1]) and natural abiotic surfaces (i.e., any kind of surface in its natural form, either with or without anthropogenic influence, such as unvegetated rocky areas, sand, bare soil).
- Biotic vegetated surfaces include any surface with spontaneous, semi-natural or artificial vegetation, with or without anthropogenic influence. At the second classification level, woody vegetation and herbaceous vegetation are distinguished [76].
- Water surfaces include water in its liquid or solid state of aggregation, both of artificial origin or natural formation (water basins, rivers, streams, stagnant waters, glaciers).
2.5. Modeling
2.5.1. Deep Learning Algorithms
- DenseNet-121
- VGG-16
- ResNet-50
2.5.2. Predictive Model Training, Validation and Testing
2.6. Accuracy Assessment of the Land Cover Map of Rome
3. Results
3.1. Results Overview
3.2. Validation
3.3. Testing
4. Discussion
5. Conclusions
Author Contributions
Funding
Institutional Review Board Statement
Informed Consent Statement
Data Availability Statement
Conflicts of Interest
Abbreviations
| Abbreviation | Meaning |
| CLC | CORINE Land Cover |
| CLMS | Copernicus Land Monitoring Service |
| CNN | Convolutional Neural Networks |
| DenseNet | Densely Connected Convolutional Networks |
| DL | Deep Learning |
| EAGLE | EIONET Action Group on Land monitoring in Europe |
| GAN | Generative Adversarial Networks |
| ISPRA | Italian Institute for Environmental Protection and Research |
| LCM | National Land Consumption Map |
| LC | Land Cover |
| LCR | Land Cover map of Rome |
| LU | Land Use |
| MAES | Mapping Assessment of Ecosystem Services |
| ML | Machine Learning |
| OA | Overall Accuracy |
| PA | Producer Accuracy |
| PCA | Principal Component Analysis |
| ResNet | Residual Network |
| RNN | Recurrent Neural Network |
| UA | User Accuracy |
| SNPA | National Environmental Protection System |
| VGG | Visual Geometry Group |
Appendix A. Calculation of the Sample Size for the Accuracy Assessment
| LC Class | Area (ha) | Wi | Ui | Si | Wi*Si | Equal | Propor. | Mean | Final |
|---|---|---|---|---|---|---|---|---|---|
| 110 | 27.606 | 0.21 | 0.60 | 0.49 | 0.105 | 160 | 173 | 167 | 167 |
| 120 | 417 | 0.00 | 0.60 | 0.49 | 0.002 | 160 | 3 | 82 | 100 |
| 210 | 38.813 | 0.30 | 0.60 | 0.49 | 0.148 | 160 | 242 | 202 | 202 |
| 220 | 60.496 | 0.47 | 0.60 | 0.49 | 0.230 | 160 | 378 | 270 | 270 |
| 310 | 1302 | 0.01 | 0.60 | 0.49 | 0.005 | 160 | 9 | 85 | 100 |
| Total | 128.634 | 1.00 | - | - | - | 800 | 805 | 806 | 839 |
| LC Class | Area (ha) | Wi | Ui | Si | Wi*Si | Equal | Propor. | Mean | Final |
|---|---|---|---|---|---|---|---|---|---|
| 110 | 32.582 | 0.25 | 0.60 | 0.49 | 0.124 | 160 | 204 | 183 | 183 |
| 120 | 4 | 0.00 | 0.60 | 0.49 | 0.000 | 160 | 1 | 81 | 100 |
| 210 | 25.641 | 0.20 | 0.60 | 0.49 | 0.098 | 160 | 160 | 161 | 161 |
| 220 | 68.278 | 0.53 | 0.60 | 0.49 | 0.260 | 160 | 426 | 294 | 294 |
| 310 | 2129 | 0.02 | 0.60 | 0.49 | 0.008 | 160 | 14 | 88 | 100 |
| Total | 128.634 | 1.00 | - | - | - | 800 | 805 | 807 | 838 |
| LC class | Area (ha) | Wi | Ui | Si | Wi*Si | Equal | Propor. | Mean | Final |
|---|---|---|---|---|---|---|---|---|---|
| 110 | 22.786 | 0.25 | 0.60 | 0.49 | 0.121 | 170 | 210 | 191 | 191 |
| 120 | 12 | 0.00 | 0.60 | 0.49 | 0.000 | 170 | 1 | 86 | 100 |
| 210 | 27.041 | 0.29 | 0.60 | 0.49 | 0.143 | 170 | 249 | 210 | 210 |
| 220 | 44.628 | 0.48 | 0.60 | 0.49 | 0.236 | 170 | 411 | 291 | 291 |
| 310 | 915 | 0.01 | 0.60 | 0.49 | 0.005 | 170 | 9 | 90 | 100 |
| Total | 95.383 | 1.00 | - | - | - | 850 | 880 | 868 | 892 |
| LC Class | Area (ha) | Wi | Ui | Si | Wi*Si | Equal | Propor. | Mean | Final |
|---|---|---|---|---|---|---|---|---|---|
| 110 | 24.729 | 0.27 | 0.60 | 0.49 | 0.131 | 160 | 215 | 188 | 188 |
| 120 | 0 | 0.00 | 0.60 | 0.49 | 0.000 | 160 | 1 | 81 | 100 |
| 210 | 16.110 | 0.17 | 0.60 | 0.49 | 0.085 | 160 | 140 | 151 | 151 |
| 220 | 50.134 | 0.54 | 0.60 | 0.49 | 0.265 | 160 | 435 | 298 | 298 |
| 310 | 1590 | 0.02 | 0.60 | 0.49 | 0.008 | 160 | 14 | 88 | 100 |
| Total | 92.563 | 1.00 | - | - | - | 800 | 805 | 806 | 837 |
References
- Munafò, M. Consumo Di Suolo, Dinamiche Territoriali e Servizi Ecosistemici Edizione 2022 Rapporto ISPRA SNPA; ISPRA, SNPA: Rome, Italy, 2022; ISBN 9788844811242.
- EEA. Copernicus Land Monitoring Service. Available online: https://land.copernicus.eu/ (accessed on 27 February 2023).
- Buchhorn, M.; Smets, B.; Bertels, L.; de Roo, B.; Lesiv, M.; Tsendbazar, N.-E.; Herold, M.; Fritz, S. Copernicus Global Land Service: Land Cover 100 m: Collection 3: Epoch 2019: Globe. Zenodo 2020. [CrossRef]
- Kosztra György Büttner, B.; Hazeu Stephan Arnold, G. Updated CLC Illustrated Nomenclature Guidelines; EEA: Wien, Austria, 2019.
- EEA. High Resolution Layers. Available online: https://land.copernicus.eu/pan-european/high-resolution-layers (accessed on 27 February 2023).
- EEA. CORINE Land Cover. Available online: https://land.copernicus.eu/pan-european/corine-land-cover (accessed on 27 February 2023).
- EEA. Local. Available online: https://land.copernicus.eu/local (accessed on 27 February 2023).
- Gharbia, R.; Khalifa, N.E.M.; Hassanien, A.E. Land Cover Classification Using Deep Convolutional Neural Networks. In Intelligent Systems Design and Applications, Proceedings of the 20th International Conference on Intelligent Systems Design and Applications (ISDA 2020), 12–15 December 2020; Springer: Berlin/Heidelberg, Germany, 2021; pp. 911–920. [Google Scholar]
- Zhang, T.; Su, J.; Xu, Z.; Luo, Y.; Li, J. Sentinel-2 Satellite Imagery for Urban Land Cover Classification by Optimized Random Forest Classifier. Appl. Sci. 2021, 11, 543. [Google Scholar] [CrossRef]
- Gašparović, M.; Jogun, T. The Effect of Fusing Sentinel-2 Bands on Land-Cover Classification. Int. J. Remote Sens. 2018, 39, 822–841. [Google Scholar] [CrossRef]
- Abdikan, S.; Sanli, F.B.; Ustuner, M.; Calò, F. Land Cover Mapping Using Sentinel-1 SAR Data. In Proceedings of the International Archives of the Photogrammetry, Remote Sensing and Spatial Information Sciences, 2016 XXIII ISPRS Congress, Prague, Czech Republic, 12–19 July 2016; Volume XLI-B7. [Google Scholar]
- Mirmazloumi, S.M.; Kakooei, M.; Mohseni, F.; Ghorbanian, A.; Amani, M.; Crosetto, M.; Monserrat, O. ELULC-10, a 10 m European Land Use and Land Cover Map Using Sentinel and Landsat Data in Google Earth Engine. Remote Sens. 2022, 14, 41. [Google Scholar] [CrossRef]
- Malinowski, R.; Lewiński, S.; Rybicki, M.; Gromny, E.; Jenerowicz, M.; Krupiński, M.; Nowakowski, A.; Wojtkowski, C.; Krupiński, M.; Krätzschmar, E.; et al. Automated Production of a Land Cover/Use Map of Europe Based on Sentinel-2 Imagery. Remote Sens. 2020, 12, 3523. [Google Scholar] [CrossRef]
- ESA. Land-Cover Maps of Europe from the Cloud. Available online: https://www.esa.int/Applications/Observing_the_Earth/Copernicus/Sentinel-2/Land-cover_maps_of_Europe_from_the_Cloud#.YLIADWazCxU.link (accessed on 21 March 2023).
- Venter, Z.S.; Sydenham, M.A.K. Continental-Scale Land Cover Mapping at 10 m Resolution over Europe (Elc10). Remote Sens. 2021, 13, 2301. [Google Scholar] [CrossRef]
- Tsendbazar, N.; Herold, M.; Li, L.; Tarko, A.; de Bruin, S.; Masiliunas, D.; Lesiv, M.; Fritz, S.; Buchhorn, M.; Smets, B.; et al. Towards Operational Validation of Annual Global Land Cover Maps. Remote Sens. Environ. 2021, 266, 112686. [Google Scholar] [CrossRef]
- Zanaga, D.; Van De Kerchove, R.; De Keersmaecker, W.; Souverijns, N.; Brockmann, C.; Quast, R.; Wevers, J.; Grosu, A.; Paccini, A.; Vergnaud, S.; et al. ESA WorldCover 10 m 2020 V100. Available online: https://zenodo.org/record/5571936#.YrV38HZByUk (accessed on 21 March 2023).
- Gong, P.; Liu, H.; Zhang, M.; Li, C.; Wang, J.; Huang, H.; Clinton, N.; Ji, L.; Li, W.; Bai, Y.; et al. Stable Classification with Limited Sample: Transferring a 30-m Resolution Sample Set Collected in 2015 to Mapping 10-m Resolution Global Land Cover in 2017. Sci. Bull. 2019, 64, 370–373. [Google Scholar] [CrossRef]
- Karra, K.; Kontgis, C.; Statman-Weil, Z.; Mazzariello, J.C.; Mathis, M.M.; Brumby, S.P. Global Land Use/Land Cover with Sentinel 2 and Deep Learning. In Proceedings of the 2021 IEEE International Geoscience and Remote Sensing Symposium IGARSS 2021, Brussels, Belgium, 11–16 July 2021; pp. 4704–4707. [Google Scholar]
- Debella-Gilo, M.; Gjertsen, A.K. Mapping Seasonal Agricultural Land Use Types Using Deep Learning on Sentinel-2 Image Time Series. Remote Sens. 2021, 13, 289. [Google Scholar] [CrossRef]
- Cresson, R. A Framework for Remote Sensing Images Processing Using Deep Learning Techniques. IEEE Geosci. Remote Sens. Lett. 2019, 16, 25–29. [Google Scholar] [CrossRef]
- Liu, C.; Zeng, D.; Wu, H.; Wang, Y.; Jia, S.; Xin, L. Urban Land Cover Classification of High-Resolution Aerial Imagery Using a Relation-Enhanced Multiscale Convolutional Network. Remote Sens. 2020, 12, 311. [Google Scholar] [CrossRef]
- Arndt, J.; Lunga, D. Large-Scale Classification of Urban Structural Units from Remote Sensing Imagery. IEEE J. Sel. Top. Appl. Earth Obs. Remote Sens. 2021, 14, 2634–2648. [Google Scholar] [CrossRef]
- Pareeth, S.; Karimi, P.; Shafiei, M.; de Fraiture, C. Mapping Agricultural Landuse Patterns from Time Series of Landsat 8 Using Random Forest Based Hierarchial Approach. Remote Sens 2019, 11, 601. [Google Scholar] [CrossRef]
- Li, Y.; Chen, L. Land Cover Classification for High Resolution Remote Sensing Images with Atrous Convolution and BFS. In Proceedings of the 2019 IEEE 5th International Conference on Computer and Communications (ICCC), Chengdu, China, 6–9 December 2019. ISBN 9781728147437. [Google Scholar]
- Khan, S.H.; He, X.; Porikli, F.; Bennamoun, M. Forest Change Detection in Incomplete Satellite Images with Deep Neural Networks. IEEE Trans. Geosci. Remote Sens. 2017, 55, 5407–5423. [Google Scholar] [CrossRef]
- Jamali, A.; Mahdianpari, M.; Brisco, B.; Granger, J.; Mohammadimanesh, F.; Salehi, B. Comparing Solo versus Ensemble Convolutional Neural Networks for Wetland Classification Using Multi-Spectral Satellite Imagery. Remote Sens. 2021, 13, 2046. [Google Scholar] [CrossRef]
- DeLancey, E.R.; Simms, J.F.; Mahdianpari, M.; Brisco, B.; Mahoney, C.; Kariyeva, J. Comparing Deep Learning and Shallow Learning for Large-Scalewetland Classification in Alberta, Canada. Remote Sens. 2020, 12, 2. [Google Scholar] [CrossRef]
- Heaton, J. Ian Goodfellow, Yoshua Bengio, and Aaron Courville: Deep Learning. Genet. Program Evolvable Mach. 2018, 19, 305–307. [Google Scholar] [CrossRef]
- LeCun, Y.; Bottou, L.; Bengio, Y.; Haffner, P. Gradient-Based Learning Applied to Document Recognition. Proc. IEEE 1998, 86, 2278–2323. [Google Scholar] [CrossRef]
- Shahin, A.; Amer, K.; Elattar, M. Deep Convolutional Encoder-Decoders with Aggregated Multi-Resolution Skip Connections for Skin Lesion Segmentation. arXiv 2019, arXiv:1901.09197. [Google Scholar]
- Liang, M.; Hu, X. Recurrent Convolutional Neural Network for Object Recognition. In Proceedings of the 2015 IEEE Conference on Computer Vision and Pattern Recognition (CVPR), Boston, MA, USA, 7–12 June 2015; pp. 3367–3375. [Google Scholar]
- Goodfellow, I.; Pouget-Abadie, J.; Mirza, M.; Xu, B.; Warde-Farley, D.; Ozair, S.; Courville, A.; Bengio, Y. Generative Adversarial Networks. Commun. ACM 2020, 63, 139–144. [Google Scholar] [CrossRef]
- Alem, A.; Kumar, S. Deep Learning Methods for Land Cover and Land Use Classification in Remote Sensing: A Review. In Proceedings of the 2020 8th International Conference on Reliability, Infocom Technologies and Optimization (Trends and Future Directions) (ICRITO), Noida, India, 4–5 June 2020; pp. 903–908. [Google Scholar]
- Hoeser, T.; Kuenzer, C. Object Detection and Image Segmentation with Deep Learning on Earth Observation Data: A Review-Part I: Evolution and Recent Trends. Remote Sens 2020, 12, 1667. [Google Scholar] [CrossRef]
- Liu, W.; Wang, Z.; Liu, X.; Zeng, N.; Liu, Y.; Alsaadi, F.E. A Survey of Deep Neural Network Architectures and Their Applications. Neurocomputing 2017, 234, 11–26. [Google Scholar] [CrossRef]
- Raschka, S.; Patterson, J.; Nolet, C. Machine Learning in Python: Main Developments and Technology Trends in Data Science, Machine Learning, and Artificial Intelligence. Information 2020, 11, 193. [Google Scholar] [CrossRef]
- Hua, L.; Zhang, X.; Chen, X.; Yin, K.; Tang, L. A Feature-Based Approach of Decision Tree Classification to Map Time Series Urban Land Use and Land Cover with Landsat 5 TM and Landsat 8 OLI in a Coastal City, China. ISPRS Int. J. Geoinf. 2017, 6, 331. [Google Scholar] [CrossRef]
- Kulkarni, A.D.; Lowe, B. Random Forest Algorithm for Land Cover Classification. Int. J. Recent Innov. Trends Comput. Commun. 2016, 4, 58–63. [Google Scholar]
- Shi, D.; Yang, X. Support Vector Machines for Land Cover Mapping from Remote Sensor Imagery. In Monitoring and Modeling of Global Changes: A Geomatics Perspective; Springer: Dordrecht, The Netherlands, 2015; pp. 265–279. [Google Scholar]
- Ruiz, L.; Guasselli, L.; Caten, A.; Zanotta, D. Iterative K–Nearest Neighbors Algorithm (IKNN) for Submeter Spatial Resolution Image Classification Obtained by Unmanned Aerial Vehicle (UAV). Int. J. Remote Sens. 2018, 39, 5043–5058. [Google Scholar] [CrossRef]
- Schmidhuber, J. Deep Learning in Neural Networks: An Overview. Neural Netw. 2015, 61, 85–117. [Google Scholar] [CrossRef]
- LeCun, Y.; Bengio, Y.; Hinton, G. Deep Learning. Nature 2015, 521, 436–444. [Google Scholar] [CrossRef]
- Zhang, L.; Zhang, L.; Du, B. Deep Learning for Remote Sensing Data: A Technical Tutorial on the State of the Art. IEEE Geosci. Remote Sens. Mag. 2016, 4, 22–40. [Google Scholar] [CrossRef]
- Thapa, N.; Liu, Z.; Kc, D.B.; Gokaraju, B.; Roy, K. Comparison of Machine Learning and Deep Learning Models for Network Intrusion Detection Systems. Future Internet 2020, 12, 167. [Google Scholar] [CrossRef]
- Minar, M.R.; Naher, J. Recent Advances in Deep Learning: An Overview. arXiv 2018, arXiv:1807.08169. [Google Scholar]
- Barash, Y.; Guralnik, G.; Tau, N.; Soffer, S.; Levy, T.; Shimon, O.; Zimlichman, E.; Konen, E.; Klang, E. Comparison of Deep Learning Models for Natural Language Processing-Based Classification of Non-English Head CT Reports. Neuroradiology 2020, 62, 1247–1256. [Google Scholar] [CrossRef]
- Simonyan, K.; Zisserman, A. Very Deep Convolutional Networks for Large-Scale Image Recognition. arXiv 2014, arXiv:1409.1556. [Google Scholar]
- Krizhevsky, A.; Sutskever, I.; Hinton, G.E. ImageNet Classification with Deep Convolutional Neural Networks. In Proceedings of the Advances in Neural Information Processing Systems; Pereira, F., Burges, C.J., Bottou, L., Weinberger, K.Q., Eds.; Curran Associates, Inc.: Red Hook, NY, USA, 2012; Volume 25. [Google Scholar]
- He, K.; Zhang, X.; Ren, S.; Sun, J. Deep Residual Learning for Image Recognition. arXiv 2015, arXiv:1512.03385. [Google Scholar]
- Huang, G.; Liu, Z.; van der Maaten, L.; Weinberger, K.Q. Densely Connected Convolutional Networks. arXiv 2016, arXiv:1608.06993. [Google Scholar]
- Ronneberger, O.; Fischer, P.; Brox, T. U-Net: Convolutional Networks for Biomedical Image Segmentation. arXiv 2015, arXiv:1505.04597. [Google Scholar]
- Yang, C.; Rottensteiner, F.; Heipke, C. A Hierarchical Deep Learning Framework for the Consistent Classification of Land Use Objects in Geospatial Databases. ISPRS J. Photogramm. Remote Sens. 2021, 177, 38–56. [Google Scholar] [CrossRef]
- Cecili, G.; de Fioravante, P.; Congedo, L.; Marchetti, M.; Munafò, M. Land Consumption Mapping with Convolutional Neural Network: Case Study in Italy. Land 2022, 11, 1919. [Google Scholar] [CrossRef]
- Boulila, W.; Ghandorh, H.; Khan, M.A.; Ahmed, F.; Ahmad, J. A Novel CNN-LSTM-Based Approach to Predict Urban Expansion. Ecol. Inform. 2021, 64, 101325. [Google Scholar] [CrossRef]
- Chaudhuri, U.; Dey, S.; Datcu, M.; Banerjee, B.; Bhattacharya, A. Interband Retrieval and Classification Using the Multilabeled Sentinel-2 BigEarthNet Archive. IEEE J. Sel. Top. Appl. Earth Obs. Remote Sens. 2021, 14, 9884–9898. [Google Scholar] [CrossRef]
- Kumar, V.; Singh, R.S.; Dua, Y. Morphologically Dilated Convolutional Neural Network for Hyperspectral Image Classification. Signal Process. Image Commun. 2022, 101, 116549. [Google Scholar] [CrossRef]
- Wan, S.; Pan, S.; Zhong, P.; Chang, X.; Yang, J.; Gong, C. Dual Interactive Graph Convolutional Networks for Hyperspectral Image Classification. IEEE Trans. Geosci. Remote Sens. 2022, 60, 5510214. [Google Scholar] [CrossRef]
- Pashaei, M.; Kamangir, H.; Starek, M.J.; Tissot, P. Review and Evaluation of Deep Learning Architectures for Efficient Land Cover Mapping with UAS Hyper-Spatial Imagery: A Case Study over a Wetland. Remote Sens. 2020, 12, 959. [Google Scholar] [CrossRef]
- Qi, X.; Zhu, P.; Wang, Y.; Zhang, L.; Peng, J.; Wu, M.; Chen, J.; Zhao, X.; Zang, N.; Mathiopoulos, P.T. MLRSNet: A Multi-Label High Spatial Resolution Remote Sensing Dataset for Semantic Scene Understanding. ISPRS J. Photogramm. Remote Sens. 2020, 169, 337–350. [Google Scholar] [CrossRef]
- Rousset, G.; Despinoy, M.; Schindler, K.; Mangeas, M. Assessment of Deep Learning Techniques for Land Use Land Cover Classification in Southern New Caledonia. Remote Sens. 2021, 13, 2257. [Google Scholar] [CrossRef]
- Wakulinśka, M.; Marcinkowska-Ochtyra, A. Multi-Temporal Sentinel-2 Data in Classification of Mountain Vegetation. Remote Sens. 2020, 12, 2696. [Google Scholar] [CrossRef]
- Campos-Taberner, M.; García-Haro, F.J.; Martínez, B.; Izquierdo-Verdiguier, E.; Atzberger, C.; Camps-Valls, G.; Gilabert, M.A. Understanding Deep Learning in Land Use Classification Based on Sentinel-2 Time Series. Sci. Rep. 2020, 10, 17188. [Google Scholar] [CrossRef]
- Martini, M.; Mazzia, V.; Khaliq, A.; Chiaberge, M. Domain-Adversarial Training of Self-Attention-Based Networks for Land Cover Classification Using Multi-Temporal Sentinel-2 Satellite Imagery. Remote Sens. 2021, 13, 2564. [Google Scholar] [CrossRef]
- Hu, X.; Zhang, P.; Zhang, Q.; Wang, J. Improving Wetland Cover Classification Using Artificial Neural Networks with Ensemble Techniques. Gisci. Remote Sens. 2021, 58, 603–623. [Google Scholar] [CrossRef]
- Di Pilato, A.; Taggio, N.; Pompili, A.; Iacobellis, M.; Di Florio, A.; Passarelli, D.; Samarelli, S. Deep Learning Approaches to Earth Observation Change Detection. Remote Sens. 2021, 13, 4083. [Google Scholar] [CrossRef]
- Strollo, A.; Smiraglia, D.; Bruno, R.; Assennato, F.; Congedo, L.; de Fioravante, P.; Giuliani, C.; Marinosci, I.; Riitano, N.; Munafò, M. Land Consumption in Italy. J. Maps 2020, 16, 113–123. [Google Scholar] [CrossRef]
- Luti, T.; de Fioravante, P.; Marinosci, I.; Strollo, A.; Riitano, N.; Falanga, V.; Mariani, L.; Congedo, L.; Munafò, M. Land Consumption Monitoring with Sar Data and Multispectral Indices. Remote Sens. 2021, 13, 1586. [Google Scholar] [CrossRef]
- de Fioravante, P.; Strollo, A.; Assennato, F.; Marinosci, I.; Congedo, L.; Munafò, M. High Resolution Land Cover Integrating Copernicus Products: A 2012–2020 Map of Italy. Land 2022, 11, 35. [Google Scholar] [CrossRef]
- de Fioravante, P.; Strollo, A.; Cavalli, A.; Cimini, A.; Smiraglia, D.; Assennato, F.; Munafò, M. Ecosystem Mapping and Accounting in Italy Based on Copernicus and National Data through Integration of EAGLE and SEEA-EA Frameworks. Land 2023, 12, 286. [Google Scholar] [CrossRef]
- de Fioravante, P.; Luti, T.; Cavalli, A.; Giuliani, C.; Dichicco, P.; Marchetti, M.; Chirici, G.; Congedo, L.; Munafò, M. Multispectral Sentinel-2 and Sar Sentinel-1 Integration for Automatic Land Cover Classification. Land 2021, 10, 611. [Google Scholar] [CrossRef]
- Fahmi, H.; Sari, W.P. Analysis of Deep Learning Architecture for Patch-Based Land Cover Classification. In Proceedings of the 2022 6th International Conference on Information Technology, Information Systems and Electrical Engineering (ICITISEE), Yogyakarta, Indonesia, 13–14 December 2022; pp. 1–5. [Google Scholar]
- Tao, C.S.; Chen, S.W.; Xiao, S.P. Comparison Study of Multitemporal PolSAR Classification Using Convolutional Neural Networks. In Proceedings of the International Geoscience and Remote Sensing Symposium (IGARSS), Waikoloa, HI, USA, 26 September–2 October 2020; pp. 204–207. [Google Scholar]
- Zhang, Q.; Zhang, Y.; Yang, P.; Meng, Y.; Zhuo, S.; Yang, Z. The Land Cover Classification Using a Feature Pyramid Networks Architecture from Satellite Imagery. Int. Arch. Photogramm. Remote Sens. Spat. Inf. Sci. 2020, 43, 241–246. [Google Scholar] [CrossRef]
- Schmitt, M.; Wu, Y.L. Remote Sensing Image Classification with the SEN12MS DATASET. ISPRS Ann. Photogramm. Remote Sens. Spat. Inf. Sci. 2021, 5, 101–106. [Google Scholar] [CrossRef]
- Arnold, S.; Kosztra, B.; Banko, G.; Milenov, P.; Smith, G.; Hazeu, G. Explanatory Documentation of the EAGLE Concept-Version 3.1.2; European Environment Agency: Copenhagen, Denmark, 2016.
- Olofsson, P.; Foody, G.M.; Herold, M.; Stehman, S.V.; Woodcock, C.E.; Wulder, M.A. Good Practices for Estimating Area and Assessing Accuracy of Land Change. Remote Sens. Environ. 2014, 148, 42–57. [Google Scholar] [CrossRef]
- Congedo, L. Semi-Automatic Classification Plugin: A Python Tool for the Download and Processing of Remote Sensing Images in QGIS. J. Open Source Softw. 2021, 6, 3172. [Google Scholar] [CrossRef]
- Cai, H.; Chen, T.; Niu, R.; Plaza, A. Landslide Detection Using Densely Connected Convolutional Networks and Environmental Conditions. IEEE J. Sel. Top. Appl. Earth Obs. Remote Sens. 2021, 14, 5235–5247. [Google Scholar] [CrossRef]
- Kingma, D.P.; Ba, J. Adam: A Method for Stochastic Optimization. arXiv 2014, arXiv:1412.6980. [Google Scholar]
- Amari, S. Backpropagation and Stochastic Gradient Descent Method. Neurocomputing 1993, 5, 185–196. [Google Scholar] [CrossRef]
- Ioffe, S.; Szegedy, C. Batch Normalization: Accelerating Deep Network Training by Reducing Internal Covariate Shift. arXiv 2015, arXiv:1502.03167. [Google Scholar]
- Munafò, M.; Cesetti, F. L’uso e Il Consumo Di Suolo Di Roma Capitale. Analisi Della Copertura Del Suolo Nel Territorio Di Roma–Rapporto 2021; ISPRA: Rome, Italy, 2021.
- Cimini, A.; Fioravante, P.; Riitano, N.; Dichicco, P.; Calò, A.; Mugnozza, G.; Marchetti, M.; Munafò, M. Land Consumption Dynamics and Urban–Rural Continuum Mapping in Italy for SDG 11.3.1 Indicator Assessment. Land 2023, 12, 155. [Google Scholar] [CrossRef]
- Brown, C.F.; Brumby, S.P.; Guzder-Williams, B.; Birch, T.; Hyde, S.B.; Mazzariello, J.; Czerwinski, W.; Pasquarella, V.J.; Haertel, R.; Ilyushchenko, S.; et al. Dynamic World, Near Real-Time Global 10 m Land Use Land Cover Mapping. Sci. Data 2022, 9, 251. [Google Scholar] [CrossRef]








| Name | Data Type | Classes | MMU | |
|---|---|---|---|---|
| CLMS Global Component | Global Land Cover | Raster | 23 (LC) | Pixel 100 × 100 m |
| CLMS Pan-European Component | CLC Plus Backbone | Raster | 12 (LC) | Pixel 10 × 10 m |
| CORINE Land Cover | Vector | 44 (LC, LU) | 25 ha (status) | |
| 5 ha (changes) | ||||
| CLMS Local Component | Coastal Zones | Vector | 55 (LC, LU) | 0.5 ha |
| Natura 2000 | ||||
| Riparian Zones | ||||
| Urban Atlas | 27 (LC, LU) | 0.25 ha (class 1) | ||
| 1 ha (class 2–5) |
| I Level | II Level | ||
|---|---|---|---|
| 1 | Abiotic non-vegetated surfaces | 1.1 | Artificial abiotic |
| 1.2 | Natural abiotic | ||
| 2 | Biotic vegetated surfaces | 2.1 | Woody vegetation |
| 2.2 | Herbaceous vegetation | ||
| 3 | Water surfaces |
| Experiment | Type | Date | Algorithms | N° Bands |
|---|---|---|---|---|
| 1 | single-date | 22 March 2019 | DenseNet121 | 10 |
| 2 | 25 July 2019 | |||
| 3 | 8 October 2019 | |||
| 4 | 22 March 2019 | VGG16 | 10 | |
| 5 | 25 July 2019 | |||
| 6 | 8 October 2019 | |||
| 7 | 22 March 2019 | ResNet50 | 10 | |
| 8 | 25 July 2019 | |||
| 9 | 8 October 2019 | |||
| 10 | multi-temporal | 22 March 2019/25 July 2019/8 October 2019 | DenseNet121 | 30 |
| 11 | VGG16 | |||
| 12 | ResNet50 |
| Experiments | Type | Algorithms | OA | Precision | Recall | F1-Score |
|---|---|---|---|---|---|---|
| 1 | single-date | DenseNet121 | 0.67 | 0.59 | 0.63 | 0.59 |
| 2 | 0.72 | 0.65 | 0.68 | 0.64 | ||
| 3 | 0.70 | 0.63 | 0.67 | 0.63 | ||
| 4 | VGG16 | 0.75 | 0.68 | 0.73 | 0.68 | |
| 5 | 0.80 | 0.75 | 0.80 | 0.76 | ||
| 6 | 0.74 | 0.66 | 0.68 | 0.65 | ||
| 7 | ResNet50 | 0.67 | 0.60 | 0.62 | 0.58 | |
| 8 | 0.64 | 0.57 | 0.58 | 0.56 | ||
| 9 | 0.63 | 0.58 | 0.62 | 0.58 | ||
| 10 | multi-temporal | DenseNet121 | 0.69 | 0.59 | 0.70 | 0.60 |
| 11 | VGG16 | 0.87 | 0.79 | 0.88 | 0.77 | |
| 12 | ResNet50 | 0.67 | 0.62 | 0.64 | 0.62 |
| Land Cover Class | Single Date | Multi-Temporal | ||||||
|---|---|---|---|---|---|---|---|---|
| P.A. | U.A. | O.A. | O.A. Erosion | P.A. | U.A. | O.A. | O.A. Erosion | |
| Abiotic surfaces | 0.75 | 0.73 | 0.62 | 0.71 | 0.78 | 0.80 | 0.59 | 0.76 |
| Artificial abiotic | 0.63 | 0.77 | 0.62 | 0.72 | ||||
| Natural abiotic | 0.39 | 0.23 | 0.67 | 0.45 | ||||
| Vegetation | 0.81 | 0.87 | 0.78 | 0.88 | ||||
| Woody vegetation | 0.62 | 0.52 | 0.49 | 0.50 | ||||
| Herbaceous vegetation | 0.58 | 0.73 | 0.55 | 0.64 | ||||
| Water surfaces | 0.94 | 0.66 | 0.96 | 0.47 | ||||
Disclaimer/Publisher’s Note: The statements, opinions and data contained in all publications are solely those of the individual author(s) and contributor(s) and not of MDPI and/or the editor(s). MDPI and/or the editor(s) disclaim responsibility for any injury to people or property resulting from any ideas, methods, instructions or products referred to in the content. |
© 2023 by the authors. Licensee MDPI, Basel, Switzerland. This article is an open access article distributed under the terms and conditions of the Creative Commons Attribution (CC BY) license (https://creativecommons.org/licenses/by/4.0/).
Share and Cite
Cecili, G.; De Fioravante, P.; Dichicco, P.; Congedo, L.; Marchetti, M.; Munafò, M. Land Cover Mapping with Convolutional Neural Networks Using Sentinel-2 Images: Case Study of Rome. Land 2023, 12, 879. https://doi.org/10.3390/land12040879
Cecili G, De Fioravante P, Dichicco P, Congedo L, Marchetti M, Munafò M. Land Cover Mapping with Convolutional Neural Networks Using Sentinel-2 Images: Case Study of Rome. Land. 2023; 12(4):879. https://doi.org/10.3390/land12040879
Chicago/Turabian StyleCecili, Giulia, Paolo De Fioravante, Pasquale Dichicco, Luca Congedo, Marco Marchetti, and Michele Munafò. 2023. "Land Cover Mapping with Convolutional Neural Networks Using Sentinel-2 Images: Case Study of Rome" Land 12, no. 4: 879. https://doi.org/10.3390/land12040879
APA StyleCecili, G., De Fioravante, P., Dichicco, P., Congedo, L., Marchetti, M., & Munafò, M. (2023). Land Cover Mapping with Convolutional Neural Networks Using Sentinel-2 Images: Case Study of Rome. Land, 12(4), 879. https://doi.org/10.3390/land12040879

