Park Recreation Intention and Satisfaction of Blue-Collar Workers Based on the ACSI Model: A Case Study of Anning Industrial Park in Yunnan
Abstract
1. Introduction
2. Research Methodology
2.1. Construction of Research Model and Proposal of Research Hypotheses
- Recreation intention: Refers to the intrinsic needs and motivations of users to use green spaces, i.e., the basic characteristics of user travel intention, preferences, revisit intention, recreation frequency, and recommendation intention. It represents users’ most direct perception of their physical and mental health and affects their attitude and behavior towards green spaces.
- 2.
- Perceived value: Users’ perceived value includes the assessment of functional aspects (such as quality of facilities, green space value, convenience) and emotional aspects (such as social situation and emotional state). Perceived value reflects the subjective feelings of blue-collar workers about park recreation after measuring the quality of a green space/park and the purpose of visiting the green space.
- 3.
- Perceived park quality characteristics: High-quality parks and their facilities are essential to encourage the use of green spaces. The use frequency of green spaces depends on a range of factors, including the physical attributes and quality of green space and its context. Some studies have also highlighted a strong correlation between visitor use patterns and urban park components (such as distance, amount of vegetation, security, quality, and hygiene) [63].
- 4.
- Satisfaction: Satisfaction evaluation is a subjective conclusion based on users’ own recreational needs and the balance between the supply and demand of the destination. Recreation satisfaction is the evaluation result of users’ subjective perception of the environment through environmental characteristics, environmental perception, and honest feedback, which can reflect the demands of urban residents and the deficiencies of parks. The level of satisfaction can affect users’ attitudes and behavioral tendencies. The higher the satisfaction level, the more likely users are to visit the green space. If satisfaction is not high, more users perceive no positive effects of the green space.
2.2. Selection of Study Area
2.3. Questionnaire Setting and Data Collection
3. Analysis
3.1. Analysis of Factors Affecting Park Recreation Satisfaction of Blue-Collar Worker Groups
3.1.1. Overall Data Analysis of the Measurement Model
3.1.2. SEM Analysis
3.2. Multi-Group Comparative Analysis
3.2.1. Cluster Analysis
3.2.2. Path Analysis among Different Groups
3.2.3. Comparative Analysis between Different Groups
4. Discussion
4.1. Green Space Access Effectiveness of Blue-Collar Worker Groups Based on the ACSI Model
4.2. Green Space Access Characteristics of Blue-Collar Workers
5. Conclusions
- (1)
- Park configuration functions and facilities should be complete and diverse
- (2)
- Differentiated configuration of park services
Author Contributions
Funding
Institutional Review Board Statement
Informed Consent Statement
Data Availability Statement
Acknowledgments
Conflicts of Interest
Appendix A
| Variables | Items | References | |
|---|---|---|---|
| Perceived park quality characteristics | Management | Traffic control in the park is good The facilities in the park are well maintained | [69] |
| Aesthetics | The green space in the park is decorated with landscape elements such as fountains and statues The green space in the park has different water features, such as lakes and ponds The park has high vegetation coverage and a variety of plants and flowers for viewing | [61,70] | |
| Tranquility | The park has good privacy and some space for solitude There is no traffic noise around the park | [61,71,72] | |
| Facilities | The park has sufficient fitness facilities for my workout (jogging track, fitness equipment) The park has sufficient recreation and leisure facilities, such as seats and benches | [61,72] | |
| Hygiene | The park has good air quality and very clean grounds | [61] | |
| Social activities | Whether the park has space for events, such as free outdoor movies Whether the park holds frequent events, such as flower shows and lantern fairs | [73] | |
| Accessibility | The park can be easily accessed The park has an excellent location There are ample options and frequent public transportation near the park | [70] | |
| Security | I feel safe spending time in the park | [70] | |
| Recreation intention | Breathe some fresh air | [74,75,76] | |
| Take a walk to relax | |||
| Appreciate natural landscape | |||
| Rest alone | |||
| Exercise and fitness | |||
| Perceived value | Are you satisfied with the cost of visiting recreational parks? | [77,78,79] | |
| Does the overall quality of the recreational parks you visited meet your requirements? | |||
| Overall, visiting recreational parks is valuable to me | |||
| Satisfaction | How did the recreational parks you visited actually perform compared to your expectations? | [77,80,81] | |
| How did the recreational parks you visited actually perform compared to your ideal ones? | |||
| The recreational parks I visited are generally satisfactory | |||
Appendix B
| Variables | KMO | Cron α | No. of Items |
|---|---|---|---|
| Recreation intention | 0.884 | 0.888 | 5 |
| Perceived value | 0.704 | 0.787 | 3 |
| Satisfaction | 0.696 | 0.760 | 3 |
| Perceived park quality characteristics | 0.979 | 0.954 | 16 |
| Model | Items | Path | Variables | Estimate | CR | AVE |
|---|---|---|---|---|---|---|
| Overall blue-collar worker groups | Perceived value 1 | <--- | Perceived value | 0.712 | 0.779 | 0.541 |
| Perceived value 2 | <--- | Perceived value | 0.759 | |||
| Perceived value 3 | <--- | Perceived value | 0.734 | |||
| Security | <--- | Perceived park quality characteristics | 0.758 | 0.954 | 0.563 | |
| Management 1 | <--- | Perceived park quality characteristics | 0.713 | |||
| Management 2 | <--- | Perceived park quality characteristics | 0.731 | |||
| Accessibility 1 | <--- | Perceived park quality characteristics | 0.729 | |||
| Accessibility 2 | <--- | Perceived park quality characteristics | 0.743 | |||
| Accessibility 3 | <--- | Perceived park quality characteristics | 0.791 | |||
| Aesthetics 1 | <--- | Perceived park quality characteristics | 0.742 | |||
| Aesthetics 2 | <--- | Perceived park quality characteristics | 0.769 | |||
| Aesthetics 3 | <--- | Perceived park quality characteristics | 0.745 | |||
| Tranquility 1 | <--- | Perceived park quality characteristics | 0.769 | |||
| Tranquility 2 | <--- | Perceived park quality characteristics | 0.766 | |||
| Facilities 1 | <--- | Perceived park quality characteristics | 0.753 | |||
| Facilities 2 | <--- | Perceived park quality characteristics | 0.728 | |||
| Social activities 1 | <--- | Perceived park quality characteristics | 0.783 | |||
| Social activities 2 | <--- | Perceived park quality characteristics | 0.736 | |||
| Hygiene | <--- | Perceived park quality characteristics | 0.745 | |||
| Satisfaction 1 | <--- | Satisfaction | 0.711 | 0.770 | 0.527 | |
| Satisfaction 2 | <--- | Satisfaction | 0.749 | |||
| Satisfaction 3 | <--- | Satisfaction | 0.717 | |||
| Recreation intention_ Breathe some fresh air | <--- | Recreation intention | 0.784 | 0.890 | 0.618 | |
| Recreation intention_ Take a walk to relax | <--- | Recreation intention | 0.853 | |||
| Recreation intention_ Appreciate natural landscape | <--- | Recreation intention | 0.746 | |||
| Recreation intention_ Rest alone | <--- | Recreation intention | 0.768 | |||
| Recreation intention_ Exercise and fitness | <--- | Recreation intention | 0.777 | |||
| Cluster 1 | Perceived value 1 | <--- | Perceived value | 0.731 | 0.764 | 0.519 |
| Perceived value 2 | <--- | Perceived value | 0.693 | |||
| Perceived value 3 | <--- | Perceived value | 0.737 | |||
| Security | <--- | Perceived park quality characteristics | 0.770 | 0.944 | 0.514 | |
| Management 1 | <--- | Perceived park quality characteristics | 0.715 | |||
| Management 2 | <--- | Perceived park quality characteristics | 0.765 | |||
| Accessibility 1 | <--- | Perceived park quality characteristics | 0.732 | |||
| Accessibility 2 | <--- | Perceived park quality characteristics | 0.634 | |||
| Accessibility 3 | <--- | Perceived park quality characteristics | 0.782 | |||
| Aesthetics 1 | <--- | Perceived park quality characteristics | 0.691 | |||
| Aesthetics 2 | <--- | Perceived park quality characteristics | 0.818 | |||
| Aesthetics 3 | <--- | Perceived park quality characteristics | 0.780 | |||
| Tranquility 1 | <--- | Perceived park quality characteristics | 0.619 | |||
| Tranquility 2 | <--- | Perceived park quality characteristics | 0.654 | |||
| Facilities 1 | <--- | Perceived park quality characteristics | 0.709 | |||
| Facilities 2 | <--- | Perceived park quality characteristics | 0.615 | |||
| Social activities 1 | <--- | Perceived park quality characteristics | 0.738 | |||
| Social activities 2 | <--- | Perceived park quality characteristics | 0.752 | |||
| Hygiene | <--- | Perceived park quality characteristics | 0.659 | |||
| Satisfaction 1 | <--- | Satisfaction | 0.817 | 0.783 | 0.548 | |
| Satisfaction 2 | <--- | Satisfaction | 0.702 | |||
| Satisfaction 3 | <--- | Satisfaction | 0.695 | |||
| Recreation intention_ Breathe some fresh air | <--- | Recreation intention | 0.675 | 0.856 | 0.546 | |
| Recreation intention_ Take a walk to relax | <--- | Recreation intention | 0.779 | |||
| Recreation intention_ Appreciate natural landscape | <--- | Recreation intention | 0.667 | |||
| Recreation intention_ Rest alone | <--- | Recreation intention | 0.658 | |||
| Recreation intention_ Exercise and fitness | <--- | Recreation intention | 0.889 | |||
| Cluster 2 | Perceived value 1 | <--- | Perceived value | 0.849 | 0.839 | 0.635 |
| Perceived value 2 | <--- | Perceived value | 0.786 | |||
| Perceived value 3 | <--- | Perceived value | 0.752 | |||
| Security | <--- | Perceived park quality characteristics | 0.820 | 0.957 | 0.584 | |
| Management 1 | <--- | Perceived park quality characteristics | 0.674 | |||
| Management 2 | <--- | Perceived park quality characteristics | 0.729 | |||
| Accessibility 1 | <--- | Perceived park quality characteristics | 0.729 | |||
| Accessibility 2 | <--- | Perceived park quality characteristics | 0.745 | |||
| Accessibility 3 | <--- | Perceived park quality characteristics | 0.832 | |||
| Aesthetics 1 | <--- | Perceived park quality characteristics | 0.840 | |||
| Aesthetics 2 | <--- | Perceived park quality characteristics | 0.806 | |||
| Aesthetics 3 | <--- | Perceived park quality characteristics | 0.745 | |||
| Tranquility 1 | <--- | Perceived park quality characteristics | 0.771 | |||
| Tranquility 2 | <--- | Perceived park quality characteristics | 0.737 | |||
| Facilities 1 | <--- | Perceived park quality characteristics | 0.749 | |||
| Facilities 2 | <--- | Perceived park quality characteristics | 0.776 | |||
| Social activities 1 | <--- | Perceived park quality characteristics | 0.762 | |||
| Social activities 2 | <--- | Perceived park quality characteristics | 0.705 | |||
| Hygiene | <--- | Perceived park quality characteristics | 0.782 | |||
| Satisfaction 1 | <--- | Satisfaction | 0.560 | 0.761 | 0.520 | |
| Satisfaction 2 | <--- | Satisfaction | 0.798 | |||
| Satisfaction 3 | <--- | Satisfaction | 0.781 | |||
| Recreation intention_ Breathe some fresh air | <--- | Recreation intention | 0.839 | 0.871 | 0.579 | |
| Recreation intention_ Take a walk to relax | <--- | Recreation intention | 0.880 | |||
| Recreation intention_ Appreciate natural landscape | <--- | Recreation intention | 0.709 | |||
| Recreation intention_ Rest alone | <--- | Recreation intention | 0.711 | |||
| Recreation intention_ Exercise and fitness | <--- | Recreation intention | 0.638 | |||
| Cluster 3 | Perceived value 1 | <--- | Perceived value | 0.639 | 0.726 | 0.470 |
| Perceived value 2 | <--- | Perceived value | 0.724 | |||
| Perceived value 3 | <--- | Perceived value | 0.691 | |||
| Security | <--- | Perceived park quality characteristics | 0.756 | 0.955 | 0.572 | |
| Management 1 | <--- | Perceived park quality characteristics | 0.737 | |||
| Management 2 | <--- | Perceived park quality characteristics | 0.717 | |||
| Accessibility 1 | <--- | Perceived park quality characteristics | 0.756 | |||
| Accessibility 2 | <--- | Perceived park quality characteristics | 0.786 | |||
| Accessibility 3 | <--- | Perceived park quality characteristics | 0.775 | |||
| Aesthetics 1 | <--- | Perceived park quality characteristics | 0.742 | |||
| Aesthetics 2 | <--- | Perceived park quality characteristics | 0.739 | |||
| Aesthetics 3 | <--- | Perceived park quality characteristics | 0.734 | |||
| Tranquility 1 | <--- | Perceived park quality characteristics | 0.790 | |||
| Tranquility 2 | <--- | Perceived park quality characteristics | 0.775 | |||
| Facilities 1 | <--- | Perceived park quality characteristics | 0.771 | |||
| Facilities 2 | <--- | Perceived park quality characteristics | 0.762 | |||
| Social activities 1 | <--- | Perceived park quality characteristics | 0.789 | |||
| Social activities 2 | <--- | Perceived park quality characteristics | 0.726 | |||
| Hygiene | <--- | Perceived park quality characteristics | 0.736 | |||
| Satisfaction 1 | <--- | Satisfaction | 0.687 | 0.767 | 0.523 | |
| Satisfaction 2 | <--- | Satisfaction | 0.755 | |||
| Satisfaction 3 | <--- | Satisfaction | 0.726 | |||
| Recreation intention_ Breathe some fresh air | <--- | Recreation intention | 0.766 | 0.881 | 0.597 | |
| Recreation intention_ Take a walk to relax | <--- | Recreation intention | 0.859 | |||
| Recreation intention_ Appreciate natural landscape | <--- | Recreation intention | 0.703 | |||
| Recreation intention_ Rest alone | <--- | Recreation intention | 0.786 | |||
| Recreation intention_ Exercise and fitness | <--- | Recreation intention | 0.740 | |||
| Cluster 4 | Perceived value 1 | <--- | Perceived value | 0.738 | 0.821 | 0.604 |
| Perceived value 2 | <--- | Perceived value | 0.799 | |||
| Perceived value 3 | <--- | Perceived value | 0.794 | |||
| Security | <--- | Perceived park quality characteristics | 0.750 | 0.954 | 0.565 | |
| Management 1 | <--- | Perceived park quality characteristics | 0.697 | |||
| Management 2 | <--- | Perceived park quality characteristics | 0.728 | |||
| Accessibility 1 | <--- | Perceived park quality characteristics | 0.696 | |||
| Accessibility 2 | <--- | Perceived park quality characteristics | 0.731 | |||
| Accessibility 3 | <--- | Perceived park quality characteristics | 0.804 | |||
| Aesthetics 1 | <--- | Perceived park quality characteristics | 0.729 | |||
| Aesthetics 2 | <--- | Perceived park quality characteristics | 0.788 | |||
| Aesthetics 3 | <--- | Perceived park quality characteristics | 0.755 | |||
| Tranquility 1 | <--- | Perceived park quality characteristics | 0.786 | |||
| Tranquility 2 | <--- | Perceived park quality characteristics | 0.789 | |||
| Facilities 1 | <--- | Perceived park quality characteristics | 0.742 | |||
| Facilities 2 | <--- | Perceived park quality characteristics | 0.703 | |||
| Social activities 1 | <--- | Perceived park quality characteristics | 0.796 | |||
| Social activities 2 | <--- | Perceived park quality characteristics | 0.752 | |||
| Hygiene | <--- | Perceived park quality characteristics | 0.763 | |||
| Satisfaction 1 | <--- | Satisfaction | 0.760 | 0.777 | 0.538 | |
| Satisfaction 2 | <--- | Satisfaction | 0.730 | |||
| Satisfaction 3 | <--- | Satisfaction | 0.710 | |||
| Recreation intention_ Breathe some fresh air | <--- | Recreation intention | 0.817 | 0.909 | 0.666 | |
| Recreation intention_ Take a walk to relax | <--- | Recreation intention | 0.828 | |||
| Recreation intention_ Appreciate natural landscape | <--- | Recreation intention | 0.823 | |||
| Recreation intention_ Rest alone | <--- | Recreation intention | 0.783 | |||
| Recreation intention_ Exercise and fitness | <--- | Recreation intention | 0.830 |
| Index | Ideal Criteria | General Criteria | Model Results | Conclusion |
|---|---|---|---|---|
| CMIN/DF | 1~3 | <10 | 2.904 | Good fit |
| RMSEA | <0.08 | <0.1 | 0.072 | Good fit |
| RMR | <0.08 | <0.1 | 0.06 | Good fit |
| GFI | >0.9 | >0.8 | 0.845 | General fit |
| CFI | >0.9 | >0.8 | 0.916 | Good fit |
| IFI | >0.9 | >0.8 | 0.916 | Good fit |
| NFI | >0.9 | >0.8 | 0.878 | General fit |
| TLI | >0.9 | >0.8 | 0.907 | Good fit |
References
- Diener, A.; Mudu, P. How can vegetation protect us from air pollution? A critical review on green spaces’ mitigation abilities for air-borne particles from a public health perspective—With implications for urban planning. Sci. Total Environ. 2021, 796, 148605. [Google Scholar] [CrossRef]
- Ke, X.L.; Men, H.L.; Zhou, T.; Li, Z.Y.; Zhu, F.K. Variance of the impact of urban green space on the urban heat island effect among different urban functional zones: A case study in Wuhan. Urban For. Urban Green. 2021, 62, 127159. [Google Scholar] [CrossRef]
- Oquendo-Di Cosola, V.; Olivieri, F.; Ruiz-Garcia, L. A systematic review of the impact of green walls on urban comfort: Temperature reduction and noise attenuation. Renew. Sustain. Energy Rev. 2022, 162, 112463. [Google Scholar] [CrossRef]
- Kaplan, R.; Kaplan, S. The Experience of Nature: A Psychological Perspective; Cambridge University Press: Cambridge, UK, 1989. [Google Scholar]
- Corazon, S.S.; Sidenius, U.; Poulsen, D.V.; Gramkow, M.C.; Stigsdotter, U.K. Psycho-Physiological Stress Recovery in Outdoor Nature-Based Interventions: A Systematic Review of the Past Eight Years of Research. Int. J. Environ. Res. Public Health 2019, 16, 1711. [Google Scholar] [CrossRef]
- Houlden, V.; Weich, S.; de Albuquerque, J.; Jarvis, S.; Rees, K. The relationship between greenspace and the mental wellbeing of adults: A systematic review. PLoS ONE 2018, 13, e0203000. [Google Scholar] [CrossRef] [PubMed]
- Tyrväinen, L.; Ojala, A.; Korpela, K.; Lanki, T.; Tsunetsugu, Y.; Kagawa, T. The influence of urban green environments on stress relief measures: A field experiment. J. Environ. Psychol. 2014, 38, 1–9. [Google Scholar] [CrossRef]
- Liu, H.X.; Li, F.; Li, J.Y.; Zhang, Y.Y. The relationships between urban parks, residents’ physical activity, and mental health benefits: A case study from Beijing, China. J. Environ. Manag. 2017, 190, 223–230. [Google Scholar] [CrossRef] [PubMed]
- Tamosiunas, A.; Grazuleviciene, R.; Luksiene, D.; Dedele, A.; Reklaitiene, R.; Baceviciene, M.; Vencloviene, J.; Bernotiene, G.; Radisauskas, R.; Malinauskiene, V.; et al. Accessibility and use of urban green spaces, and cardiovascular health: Findings from a Kaunas cohort study. Environ. Health 2014, 13, 20. [Google Scholar] [CrossRef] [PubMed]
- Pietilä, M.; Neuvonen, M.; Borodulin, K.; Korpela, K.; Sievänen, T.; Tyrväinen, L. Relationships between exposure to urban green spaces, physical activity and self-rated health. J. Outdoor Recreat. Tour. 2015, 10, 44–54. [Google Scholar] [CrossRef]
- Wan, C.; Shen, G.Q.; Choi, S. Underlying relationships between public urban green spaces and social cohesion: A systematic literature review. City Cult. Soc. 2021, 24, 100383. [Google Scholar] [CrossRef]
- Gong, L.; Mao, B.; Qi, Y.D.; Xu, C.Y. A satisfaction analysis of the infrastructure of country parks in Beijing. Urban For. Urban Green. 2015, 14, 480–489. [Google Scholar] [CrossRef]
- Mul, E.; Ancin Murguzur, F.J.; Hausner, V.H. Impact of the COVID-19 pandemic on human-nature relations in a remote nature-based tourism destination. PLoS ONE 2022, 17, e0273354. [Google Scholar] [CrossRef] [PubMed]
- Pizam, A.; Neumann, Y.; Reichel, A. Dimentions of tourist satisfaction with a destination area. Ann. Tour. Res. 1978, 5, 314–322. [Google Scholar] [CrossRef]
- Van Herzele, A.; Wiedemann, T. A monitoring tool for the provision of accessible and attractive urban green spaces. Landsc. Urban Plan. 2003, 63, 109–126. [Google Scholar] [CrossRef]
- Chen, J.R.; van den Bosch, C.C.K.; Lin, C.H.; Liu, F.F.; Huang, Y.L.; Huang, Q.T.; Wang, M.H.; Zhou, Q.Q.; Dong, J.W. Effects of personality, health and mood on satisfaction and quality perception of urban mountain parks. Urban For. Urban Green. 2021, 63, 127210. [Google Scholar] [CrossRef]
- Liu, R.X.; Xiao, J. Factors Affecting Users’ Satisfaction with Urban Parks through Online Comments Data: Evidence from Shenzhen, China. Int. J. Environ. Res. Public Health 2021, 18, 253. [Google Scholar] [CrossRef] [PubMed]
- Chen, B.X.; Qi, X.H.; Qiu, Z.M. Recreational use of urban forest parks: A case study in Fuzhou National Forest Park, China. J. For. Res. 2018, 23, 183–189. [Google Scholar] [CrossRef]
- Kang, L.; Yang, Z.P.; Han, F. The Impact of Urban Recreation Environment on Residents’ Happiness-Based on a Case Study in China. Sustainability 2021, 13, 5549. [Google Scholar] [CrossRef]
- Lapa, T.Y. Life Satisfaction, Leisure Satisfaction and Perceived Freedom of Park Recreation Participants. Procedia-Soc. Behav. Sci. 2013, 93, 1985–1993. [Google Scholar] [CrossRef]
- Veitch, J.; Rodwell, L.; Abbott, G.; Carver, A.; Flowers, E.; Crawford, D. Are park availability and satisfaction with neighbourhood parks associated with physical activity and time spent outdoors? BMC Public Health 2021, 21, 306. [Google Scholar] [CrossRef]
- The Central People’s Government of the People’s Republic of China. 2021 Report on the Monitoring Survey of Migrant Workers. China Inf. News 2022, 2. [Google Scholar] [CrossRef]
- Yang, Y.; Chen, B.; Huang, P.; Wang, Y.; Zhang, L.; Cai, F. Prevalence and influencing factors of depressive symptoms among rural-to-urban migrant workers in China: A systematic review and meta-analysis. J. Affect. Disord. 2022, 307, 11–19. [Google Scholar] [CrossRef] [PubMed]
- Myrtek, M.; Fichtler, A.; Strittmatter, M.; Brugner, G. Stress and strain of blue and white collar workers during work and leisure time: Results of psychophysiological and behavioral monitoring. Appl. Ergon. 1999, 30, 341–351. [Google Scholar] [CrossRef] [PubMed]
- Shirmohammadi, M.; Beigi, M.; Richardson, J. Subjective well-being among blue-collar immigrant employees: A systematic literature review. Hum. Resour. Manag. Rev. 2023, 33, 100914. [Google Scholar] [CrossRef]
- Fernández, I.; Silván-Ferrero, P.; Molero, F.; Gaviria, E.; García-Ael, C. Perceived discrimination and well-being in Romanian immigrants: The role of social support. J. Happiness Stud. 2015, 16, 857–870. [Google Scholar] [CrossRef]
- Fleming, P.J.; Villa-Torres, L.; Taboada, A.; Richards, C.; Barrington, C. Marginalisation, discrimination and the health of Latino immigrant day labourers in a central North Carolina community. Health Soc. Care Community 2017, 25, 527–537. [Google Scholar] [CrossRef]
- Premji, S. “It’s Totally Destroyed Our Life” Exploring the Pathways and Mechanisms Between Precarious Employment and Health and Well-being Among Immigrant Men and Women in Toronto. Int. J. Health Serv. 2018, 48, 106–127. [Google Scholar] [CrossRef]
- Menger, L.M.; Rosecrance, J.; Stallones, L.; Roman-Muniz, I.N. A guide to the design of occupational safety and health training for immigrant, Latino/a dairy workers. Front. Public Health 2016, 4, 282. [Google Scholar] [CrossRef]
- Arias, O.E.; Caban-Martinez, A.J.; Umukoro, P.E.; Okechukwu, C.A.; Dennerlein, J.T. Physical Activity Levels at Work and Outside of Work Among Commercial Construction Workers. J. Occup. Environ. Med. 2015, 57, 73–78. [Google Scholar] [CrossRef]
- Elser, H.; Falconi, A.M.; Bass, M.; Cullen, M.R. Blue-collar work and women’s health: A systematic review of the evidence from 1990 to 2015. SSM Popul. Health 2018, 6, 195–244. [Google Scholar] [CrossRef]
- Su, Y.; Roberts, A.C.; Yap, H.S.; Car, J.; Kwok, K.W.; Soh, C.-K.; Christopoulos, G.I. White- and Blue- collar workers responses’ towards underground workspaces. Tunn. Undergr. Space Technol. 2020, 105, 103526. [Google Scholar] [CrossRef]
- Xiao, X.; Zhang, L.; Xiong, Y.; Jiang, J.; Xu, A. Influence of spatial characteristics of green spaces on microclimate in Suzhou Industrial Park of China. Sci. Rep. 2022, 12, 9121. [Google Scholar] [CrossRef] [PubMed]
- Meng, Q.; Hu, D.; Zhang, Y.; Chen, X.; Zhang, L.; Wang, Z. Do industrial parks generate intra-heat island effects in cities? New evidence, quantitative methods, and contributing factors from a spatiotemporal analysis of top steel plants in China. Environ. Pollut. 2022, 292, 118383. [Google Scholar] [CrossRef] [PubMed]
- Cong, W.; Li, X.; Qian, Y.; Shi, L. Polycentric approach of wastewater governance in textile industrial parks: Case study of local governance innovation in China. J. Environ. Manag. 2021, 280, 111730. [Google Scholar] [CrossRef] [PubMed]
- Zhang, L.Y.; Wu, C.L.; Hao, Y. Effect of The Development Level of Facilities for Forest Tourism on Tourists’ Willingness to Visit Urban Forest Parks. Forests 2022, 13, 1005. [Google Scholar] [CrossRef]
- Saeedi, I.; Dabbagh, E. Modeling the relationships between hardscape color and user satisfaction in urban parks. Environ. Dev. Sustain. 2021, 23, 6535–6552. [Google Scholar] [CrossRef]
- Liu, J.; Xiong, Y.C.; Wang, Y.J.; Luo, T. Soundscape effects on visiting experience in city park: A case study in Fuzhou, China. Urban For. Urban Green. 2018, 31, 38–47. [Google Scholar] [CrossRef]
- Maniruzzaman, K.M.; Alqahtany, A.; Abou-Korin, A.; Al-Shihri, F.S. An analysis of residents’ satisfaction with attributes of urban parks in Dammam city, Saudi Arabia. Ain Shams Eng. J. 2021, 12, 3365–3374. [Google Scholar] [CrossRef]
- Arabatzis, G.; Grigoroudis, E. Visitors’ satisfaction, perceptions and gap analysis: The case of Dadia–Lefkimi–Souflion National Park. For. Policy Econ. 2010, 12, 163–172. [Google Scholar] [CrossRef]
- Mullenbach, L.E.; Larson, L.R.; Floyd, M.F.; Marquet, O.; Huang, J.H.; Alberico, C.; Ogletree, S.S.; Hipp, J.A. Cultivating social capital in diverse, low-income neighborhoods: The value of parks for parents with young children. Landsc. Urban Plan. 2022, 219, 104313. [Google Scholar] [CrossRef]
- Yung, E.H.K.; Wang, S.; Chau, C.-k. Thermal perceptions of the elderly, use patterns and satisfaction with open space. Landsc. Urban Plan. 2019, 185, 44–60. [Google Scholar] [CrossRef]
- Chen, T.; Song, W.; Song, J.; Ren, Y.; Dong, Y.; Yang, J.; Zhang, S. Measuring Well-Being of Migrant Gig Workers: Exampled as Hangzhou City in China. Behav. Sci. 2022, 12, 365. [Google Scholar] [CrossRef]
- Liu, Y.; Zhang, F.; Liu, Y.; Li, Z.; Wu, F. Economic disadvantages and migrants’ subjective well-being in China: The mediating effects of relative deprivation and neighbourhood deprivation. Popul. Space Place 2019, 25, e2173. [Google Scholar] [CrossRef]
- Liu, Y.; Liu, Y.; Liu, Y.; Yuqi, L.; Ye, L.; Zhigang, L.; Yingzhi, Q. Impacts of neighborhood environments on migrants’ subjective wellbeing: A case study of Guangzhou. China. Prog. Geogr. 2018, 37, 986–998. [Google Scholar]
- Xing, H.; Yu, W.; Chen, W.; Cheng, X. Well-being and health-related quality of life in new-generation migrant workers in Zhejiang province, China. Health Qual. Life Outcomes 2019, 17, 1–7. [Google Scholar] [CrossRef]
- Lee, W.-S.; Zhao, Z. Height, weight and well-being for rural, urban and migrant workers in China. Soc. Indic. Res. 2017, 132, 117–136. [Google Scholar] [CrossRef]
- Huai, S.; Liu, S.; Zheng, T.; Van de Voorde, T. Are social media data and survey data consistent in measuring park visitation, park satisfaction, and their influencing factors? A case study in Shanghai. Urban For. Urban Green. 2023, 81, 127869. [Google Scholar] [CrossRef]
- Fornell, C. A National Customer Satisfaction Barometer—The Swedish Experience. J. Mark. 1992, 56, 6–21. [Google Scholar] [CrossRef]
- Yokoyama, N.; Azuma, N.; Kim, W. Moderating effect of customer’s retail format perception on customer satisfaction formation: An empirical study of mini-supermarkets in an urban retail market setting. J. Retail. Consum. Serv. 2022, 66, 102935. [Google Scholar] [CrossRef]
- Munoz, C.; Laniado, H.; Cordoba, J. Development of a robust customer satisfaction index for domestic air journeys. Res. Transp. Bus. Manag. 2020, 37, 100519. [Google Scholar] [CrossRef]
- Deng, W.J.; Yeh, M.L.; Sung, M.L. A customer satisfaction index model for international tourist hotels: Integrating consumption emotions into the American Customer Satisfaction Index. Int. J. Hosp. Manag. 2013, 35, 133–140. [Google Scholar] [CrossRef]
- Hsu, S.H. Developing an index for online customer satisfaction: Adaptation of American customer satisfaction index. Expert Syst. Appl. 2008, 34, 3033–3042. [Google Scholar] [CrossRef]
- Fernando Romero-Subia, J.; Antonio Jimber-del Rio, J.; Salome Ochoa-Rico, M.; Vergara-Romero, A. Analysis of Citizen Satisfaction in Municipal Services. Economies 2022, 10, 225. [Google Scholar] [CrossRef]
- Cheng, W.W.; Wang, S.W.; Liu, X.F.; Wu, Y.Y.; Cheng, J.; Sun, W.C.; Yan, X.F.; Wang, Q.; Peng, L.A.; Liu, X.L.; et al. Construction and validation of a revised satisfaction index model for the Chinese urban and rural resident-based basic medical insurance scheme. BMC Med. Inform. Decis. Mak. 2022, 22, 259. [Google Scholar] [CrossRef] [PubMed]
- Alwah, A.A.; Li, W.; Alwah, M.A.; Shahrah, S. Developing a quantitative tool to measure the extent to which public spaces meet user needs. Urban For. Urban Green. 2021, 62, 127152. [Google Scholar] [CrossRef]
- Knobel, P.; Dadvand, P.; Alonso, L.; Costa, L.; Español, M.; Maneja, R. Development of the urban green space quality assessment tool (RECITAL). Urban For. Urban Green. 2021, 57, 126895. [Google Scholar] [CrossRef]
- Knobel, P.; Dadvand, P.; Maneja-Zaragoza, R. A systematic review of multi-dimensional quality assessment tools for urban green spaces. Health Place 2019, 59, 102198. [Google Scholar] [CrossRef]
- Gidlow, C.; van Kempen, E.; Smith, G.; Triguero-Mas, M.; Kruize, H.; Gražulevičienė, R.; Ellis, N.; Hurst, G.; Masterson, D.; Cirach, M.; et al. Development of the natural environment scoring tool (NEST). Urban For. Urban Green. 2018, 29, 322–333. [Google Scholar] [CrossRef]
- Chen, S.; Sleipness, O.; Xu, Y.; Park, K.; Christensen, K. A systematic review of alternative protocols for evaluating non-spatial dimensions of urban parks. Urban For. Urban Green. 2020, 53, 126718. [Google Scholar] [CrossRef]
- Grahn, P.; Stigsdotter, U.K. The relation between perceived sensory dimensions of urban green space and stress restoration. Landsc. Urban Plan. 2010, 94, 264–275. [Google Scholar] [CrossRef]
- Hartig, T.; Korpela, K.; Evans, G.W.; Gärling, T. Validation of a Measure of Perceived Environmental Restorativeness; Göteborg Psychological Reports; Department of Psychology, Göteborg University: Gothenburg, Sweden, 1996; Volume 26. [Google Scholar]
- Ayala-Azcarraga, C.; Diaz, D.; Zambrano, L. Characteristics of urban parks and their relation to user well-being. Landsc. Urban Plan. 2019, 189, 27–35. [Google Scholar] [CrossRef]
- Wu, W.; Hu, R.; Tan, R.; Liu, H. Exploring Factors of Middle School Teachers’ Satisfaction with Online Training for Sustainable Professional Development under the Impact of COVID-19. Sustainability 2022, 14, 13244. [Google Scholar] [CrossRef]
- Chen, X. Research on the Satisfaction Index of Tourists of Theme Park Festival Events Based on ACSI Model. Masters’s Thesis, Shanghai Normal University, Shanghai, China, 2018. [Google Scholar]
- Zhai, Y.; Li, D.; Wu, C.; Wu, H. Urban park facility use and intensity of seniors’ physical activity—An examination combining accelerometer and GPS tracking. Landsc. Urban Plan. 2021, 205, 103950. [Google Scholar] [CrossRef]
- Flowers, E.P.; Timperio, A.; Hesketh, K.D.; Veitch, J. Comparing the features of parks that children usually visit with those that are closest to home: A brief report. Urban For. Urban Green. 2020, 48, 126560. [Google Scholar] [CrossRef]
- Xie, X.; Zhou, H.; Gou, Z.; Yi, M. Spatiotemporal Patterns of the Use of Green Space by White-Collar Workers in Chinese Cities: A Study in Shenzhen. Land 2021, 10, 1006. [Google Scholar] [CrossRef]
- Wu, X.; Li, X. Post-Occupancy Evaluation of Sports Parks during the COVID-19 Pandemic: Taking Sports Parks in Beijing as Examples. Buildings 2022, 12, 2250. [Google Scholar] [CrossRef]
- Gibson, S.C. "Let’s go to the park." An investigation of older adults in Australia and their motivations for park visitation. Landsc. Urban Plan. 2018, 180, 234–246. [Google Scholar] [CrossRef]
- Huai, S.; Van de Voorde, T. Which environmental features contribute to positive and negative perceptions of urban parks? A cross-cultural comparison using online reviews and Natural Language Processing methods. Landsc. Urban Plan. 2022, 218, 104307. [Google Scholar] [CrossRef]
- Stigsdotter, U.K.; Corazon, S.S.; Sidenius, U.; Refshauge, A.D.; Grahn, P. Forest design for mental health promotion—Using perceived sensory dimensions to elicit restorative responses. Landsc. Urban Plan. 2017, 160, 1–15. [Google Scholar] [CrossRef]
- Lau, K.K.-L.; Yung, C.C.-Y.; Tan, Z. Usage and perception of urban green space of older adults in the high-density city of Hong Kong. Urban For. Urban Green. 2021, 64, 127251. [Google Scholar] [CrossRef]
- Wang, P.; Zhou, B.; Han, L.; Mei, R. The motivation and factors influencing visits to small urban parks in Shanghai, China. Urban For. Urban Green. 2021, 60, 127086. [Google Scholar] [CrossRef]
- Wolf, I.D.; Wohlfart, T. Walking, hiking and running in parks: A multidisciplinary assessment of health and well-being benefits. Landsc. Urban Plan. 2014, 130, 89–103. [Google Scholar] [CrossRef]
- Halkos, G.; Leonti, A.; Sardianou, E. Activities, motivations and satisfaction of urban parks visitors: A structural equation modeling analysis. Econ. Anal. Policy 2021, 70, 502–513. [Google Scholar] [CrossRef]
- Jiao, H.; He, M. User satisfaction of wearable devices based on ACSI model—A case study of smartwatches. Mark. Mod. 2021, 19, 11154. [Google Scholar] [CrossRef]
- Shen, H. On the Testing Model of Customers’ Satisfaction in Budget-type Hotels Based on the Framework of ACSI. Tour. Trib. 2011, 26, 58–62. [Google Scholar]
- Tian, X. A study of customer satisfaction at Starbucks Suzhou. Co-Oper. Econ. Sci. 2019, 19, 106–111. [Google Scholar] [CrossRef]
- Li, H.; Luo, H.; Yao, T. The Impact of Corporate Image on Customer Attitudinal Loyalty and Behavioral Loyalty: Evidence from China’s Retail Banking Industry. Manag. Rev. 2012, 24, 88–97. [Google Scholar] [CrossRef]
- Wu, J.; Li, S.; Hu, X.; Wang, L. An Empirical Study of Users’ Engagement Intention on Healthy Wearable Devices. J. Inf. Resour. Manag. 2017, 7, 22–30. [Google Scholar] [CrossRef]





| Tools | Application Fields | Application Population | Limitations |
|---|---|---|---|
| Satisfaction with Life Scale (SWLS) | Measures subjective well-being, including via psychology, health, and social sciences | Wide range of people, including youth, adults, and elderly people | The SWLS has been criticized for not capturing domain-specific life satisfaction, and it may not be sensitive to changes in satisfaction over time. |
| Positive and Negative Affect Scale (PANAS) | Measures subjective well-being, including via psychology, health, and social sciences | Wide range of people, including youth, adults, and elderly people | The PANAS may not capture the full range of emotions and may be influenced by response biases. |
| World Health Organization Quality of Life Measurement Tools (WHOQOL-BREF) | Measures quality of life, including via psychology, health, and social sciences | Wide range of people, including youth, adults, and elderly people | The WHOQOL-BREF may not capture all aspects of quality of life, and some items may not be relevant or important to all individuals. |
| Oxford Happiness Questionnaire (OHQ) | Measures subjective well-being, including via psychology, health, and social sciences | Wide range of people, including youth, adults, and elderly people | The OHQ may not capture all aspects of subjective well-being, and some items may be influenced by cultural factors. |
| Park 1 | Park 2 | Park 3 | Park 4 | Park 5 | Park 6 | Park 7 | |
|---|---|---|---|---|---|---|---|
| Location | ![]() | ![]() | ![]() | ![]() | ![]() | ![]() | ![]() |
| Park Name | Baihua Park | Donghu Park | Ninghu Park | Riyue Lake Park | Xiaotang Park | Wetland Park | Mountain Park |
| Nature of Green Space | Comprehensive Park | Comprehensive Park | Comprehensive Park | Comprehensive Park | Comprehensive Park | Sorted Park | Amusement Park |
| Park Area | 68,827 m2 | 204,437 m2 | 494,474 m2 | 121,672 m2 | 82,340 m2 | 62,843 m2 | 43,247 m2 |
| Representative Photos | ![]() | ![]() | ![]() | ![]() | ![]() | ![]() | ![]() |
| Variables | 1 | 2 | 3 | 4 | 5 | 6 | 7 | 8 | 9 |
|---|---|---|---|---|---|---|---|---|---|
| 1 | 1 | ||||||||
| 2 | 0.859 ** | 1 | |||||||
| 3 | 0.785 ** | 0.778 ** | 1 | ||||||
| 4 | 0.666 ** | 0.617 ** | 0.589 ** | 1 | |||||
| 5 | 0.08 | 0.096 | 0.096 | 0.103 * | 1 | ||||
| 6 | 0.028 | 0.027 | 0.084 | 0.065 | −0.036 | 1 | |||
| 7 | −0.114 * | −0.088 | −0.077 | −0.106 * | 0.014 | −0.056 | 1 | ||
| 8 | 0.064 | 0.098 | 0.049 | 0.052 | 0.146 ** | −0.222 ** | −0.139 ** | 1 | |
| 9 | −0.044 | −0.086 | −0.071 | −0.033 | −0.113 * | −0.196 ** | −0.179 ** | −0.758 ** | 1 |
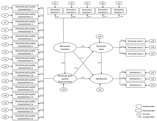
| Variables Being Acted Upon | Path | Actuating Variable | Estimate | S.E. | C.R. | p |
|---|---|---|---|---|---|---|
| Perceived Value | <--- | Recreation Intention | 0.612 | 0.072 | 8.457 | *** |
| Perceived Park Quality Characteristics | <--- | Recreation Intention | 0.844 | 0.065 | 12.925 | *** |
| Satisfaction | <--- | Recreation Intention | 0.367 | 0.099 | 3.694 | *** |
| Satisfaction | <--- | Perceived Value | 0.277 | 0.135 | 2.054 | 0.04 |
| Perceived Value | <--- | Perceived Park Quality Characteristics | 0.195 | 0.058 | 3.351 | *** |
| Satisfaction | <--- | Perceived Park Quality Characteristics | 0.42 | 0.051 | 8.307 | *** |
| Variables | Cluster 1 | Cluster 2 | Cluster 3 | Cluster 4 |
|---|---|---|---|---|
| Age | 2 | 3 | 2 | 3 |
| Job | 4 | 4 | 1 | 1 |
| Rent | 1 | 3 | 1 | 3 |
| Commuting hours | 2 | 3 | 3 | 2 |
| Variables | Group | N | Mean ± SD | F | p |
|---|---|---|---|---|---|
| Use behavior: frequency | Cluster 1 | 44.00 | 2.30 ± 0.55 | 2.49 | 0.06 |
| Cluster 2 | 43.00 | 2.47 ± 0.80 | |||
| Cluster 3 | 151.00 | 2.19 ± 0.51 | |||
| Cluster 4 | 127.00 | 2.33 ± 0.77 | |||
| Use behavior: transportation means | Cluster 1 | 44.00 | 1.73 ± 1.21 | 2.20 | 0.09 |
| Cluster 2 | 43.00 | 1.47 ± 0.91 | |||
| Cluster 3 | 151.00 | 1.73 ± 1.11 | |||
| Cluster 4 | 127.00 | 1.43 ± 1.01 | |||
| Use behavior: walking duration | Cluster 1 | 44.00 | 2.57 ± 1.02 | 3.33 | 0.02 |
| Cluster 2 | 43.00 | 2.37 ± 1.18 | |||
| Cluster 3 | 151.00 | 2.13 ± 1.04 | |||
| Cluster 4 | 127.00 | 2.47 ± 1.09 | |||
| Use behavior: used space | Cluster 1 | 44.00 | 2.59 ± 0.92 | 1.22 | 0.30 |
| Cluster 2 | 43.00 | 2.35 ± 1.04 | |||
| Cluster 3 | 151.00 | 2.26 ± 1.07 | |||
| Cluster 4 | 127.00 | 2.32 ± 0.99 | |||
| Use behavior: recreation site | Cluster 1 | 44.00 | 2.41 ± 1.06 | 0.37 | 0.77 |
| Cluster 2 | 43.00 | 2.23 ± 1.04 | |||
| Cluster 3 | 151.00 | 2.23 ± 1.05 | |||
| Cluster 4 | 127.00 | 2.28 ± 1.06 |
| Variables Being Acted upon | Path | Actuating Variable | Estimate | S.E. | C.R. | p | |
|---|---|---|---|---|---|---|---|
| Cluster 1 | Perceived Value | <--- | Recreation Intention | 0.553 | 0.151 | 3.662 | *** |
| Perceived Park Quality Characteristics | <--- | Recreation Intention | 0.781 | 0.154 | 5.081 | *** | |
| Satisfaction | <--- | Recreation Intention | −0.46 | 1.993 | −0.231 | 0.817 | |
| Satisfaction | <--- | Perceived Value | 2.291 | 3.679 | 0.623 | 0.533 | |
| Perceived Value | <--- | Perceived Park Quality Characteristics | 0.176 | 0.136 | 1.3 | 0.193 | |
| Satisfaction | <--- | Perceived Park Quality Characteristics | −0.093 | 0.763 | −0.122 | 0.903 | |
| Cluster 2 | Perceived Value | <--- | Recreation Intention | 1.491 | 0.512 | 2.912 | 0.004 |
| Perceived Park Quality Characteristics | <--- | Recreation Intention | 1.262 | 0.298 | 4.24 | *** | |
| Satisfaction | <--- | Recreation Intention | 1.237 | 1.264 | 0.979 | 0.328 | |
| Satisfaction | <--- | Perceived Value | −0.353 | 0.7 | −0.505 | 0.614 | |
| Perceived Value | <--- | Perceived Park Quality Characteristics | −0.236 | 0.289 | −0.817 | 0.414 | |
| Satisfaction | <--- | Perceived Park Quality Characteristics | −0.018 | 0.31 | −0.059 | 0.953 | |
| Cluster 3 | Perceived Value | <--- | Recreation Intention | 0.586 | 0.124 | 4.724 | *** |
| Perceived Park Quality Characteristics | <--- | Recreation Intention | 0.924 | 0.118 | 7.834 | *** | |
| Satisfaction | <--- | Recreation Intention | 0.276 | 0.154 | 1.798 | 0.072 | |
| Satisfaction | <--- | Perceived Value | 0.539 | 0.226 | 2.384 | 0.017 | |
| Perceived Value | <--- | Perceived Park Quality Characteristics | 0.17 | 0.088 | 1.941 | 0.052 | |
| Satisfaction | <--- | Perceived Park Quality Characteristics | 0.36 | 0.074 | 4.861 | *** | |
| Cluster 4 | Perceived Value | <--- | Recreation Intention | 0.557 | 0.102 | 5.469 | *** |
| Perceived Park Quality Characteristics | <--- | Recreation Intention | 0.725 | 0.091 | 7.994 | *** | |
| Satisfaction | <--- | Recreation Intention | 0.21 | 0.145 | 1.451 | 0.147 | |
| Satisfaction | <--- | Perceived Value | 0.299 | 0.219 | 1.368 | 0.171 | |
| Perceived Value | <--- | Perceived Park Quality Characteristics | 0.253 | 0.098 | 2.576 | 0.01 | |
| Satisfaction | <--- | Perceived Park Quality Characteristics | 0.595 | 0.101 | 5.866 | *** |
Disclaimer/Publisher’s Note: The statements, opinions and data contained in all publications are solely those of the individual author(s) and contributor(s) and not of MDPI and/or the editor(s). MDPI and/or the editor(s) disclaim responsibility for any injury to people or property resulting from any ideas, methods, instructions or products referred to in the content. |
© 2023 by the authors. Licensee MDPI, Basel, Switzerland. This article is an open access article distributed under the terms and conditions of the Creative Commons Attribution (CC BY) license (https://creativecommons.org/licenses/by/4.0/).
Share and Cite
Xie, X.; Li, Y.; Wang, R.; Gou, Z. Park Recreation Intention and Satisfaction of Blue-Collar Workers Based on the ACSI Model: A Case Study of Anning Industrial Park in Yunnan. Land 2023, 12, 798. https://doi.org/10.3390/land12040798
Xie X, Li Y, Wang R, Gou Z. Park Recreation Intention and Satisfaction of Blue-Collar Workers Based on the ACSI Model: A Case Study of Anning Industrial Park in Yunnan. Land. 2023; 12(4):798. https://doi.org/10.3390/land12040798
Chicago/Turabian StyleXie, Xiaohuan, Yinrong Li, Ruobing Wang, and Zhonghua Gou. 2023. "Park Recreation Intention and Satisfaction of Blue-Collar Workers Based on the ACSI Model: A Case Study of Anning Industrial Park in Yunnan" Land 12, no. 4: 798. https://doi.org/10.3390/land12040798
APA StyleXie, X., Li, Y., Wang, R., & Gou, Z. (2023). Park Recreation Intention and Satisfaction of Blue-Collar Workers Based on the ACSI Model: A Case Study of Anning Industrial Park in Yunnan. Land, 12(4), 798. https://doi.org/10.3390/land12040798















