Simulation Analysis of Land-Use Pattern Evolution and Valuation of Terrestrial Ecosystem Carbon Storage of Changzhi City, China
Abstract
1. Introduction
2. Material and Methods
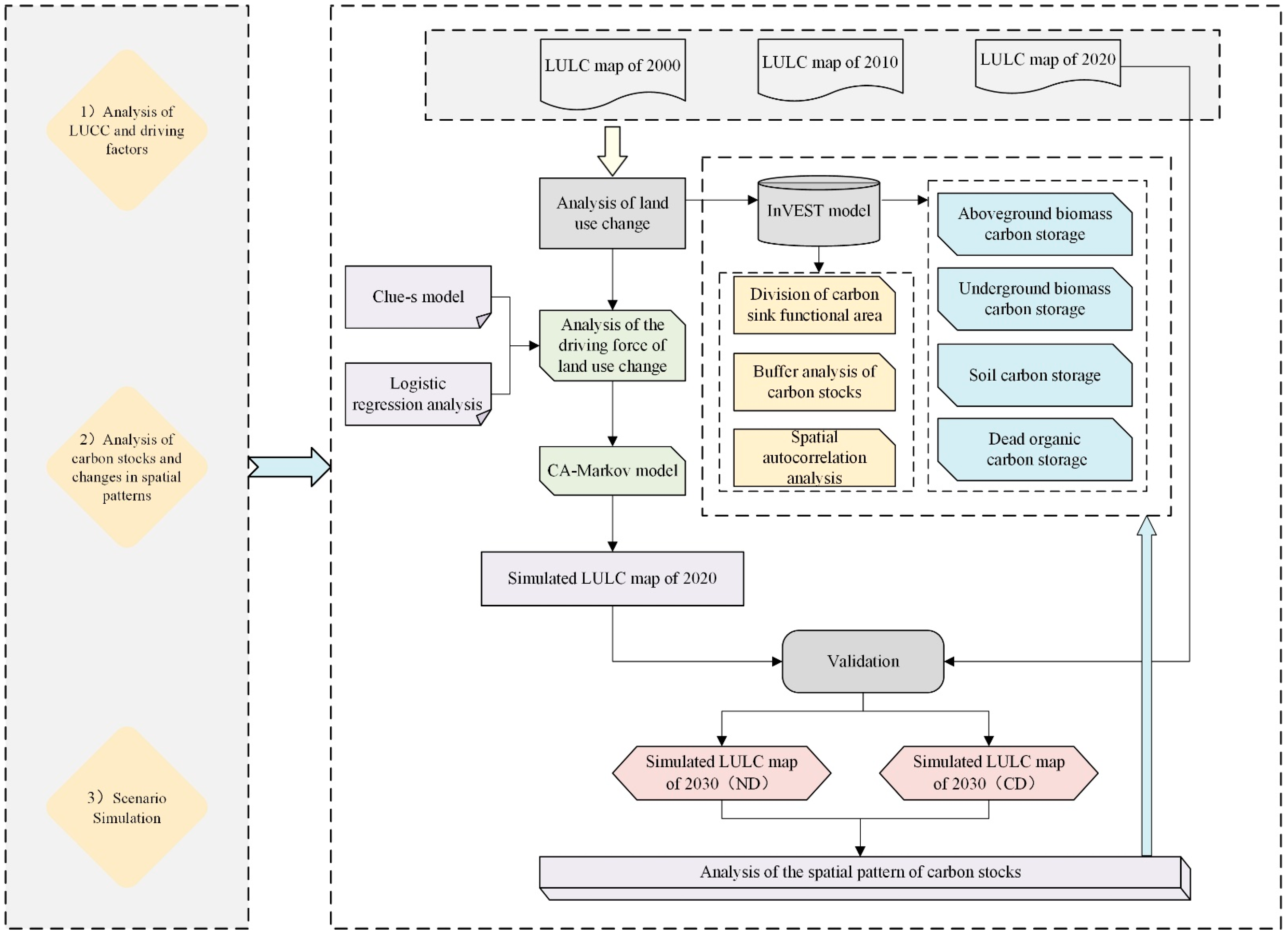
2.1. Study Framework
2.2. Study Area
2.3. Source of Data
2.4. Analysis of Land Use and Land Cover (LULC) Change
2.5. Analysis of the Driving Force of LUCC
2.6. CA-Markov Model
2.7. Regional Carbon Storage Assessment Based on InVEST Model
2.7.1. Estimation of Carbon Storage
2.7.2. Carbon Density Correction
2.8. Spatial Analysis
3. Result
3.1. Spatio-Temporal Patterns of LUCC in Changzhi City during 2000–2020
3.1.1. LUCC
3.1.2. LULC Types Conversion
3.1.3. LULC Types Conversion in Mining Areas
3.2. Driving Factors of LUCC
3.3. Validation of the Model and LULC Simulation for the ND and CD Scenarios
3.4. Analysis of Carbon Stocks
3.4.1. Division of Carbon Sink Functional Area
3.4.2. Buffer Analysis of Carbon Stocks
3.4.3. Spatial Autocorrelation Analysis
3.4.4. Analysis of Carbon Stocks under the ND and CD Scenarios
4. Discussions
4.1. Influence of Factors on Land-Use Change
4.2. Influence of Factors on Ecosystem Carbon Stocks
4.3. Impact of Spatial Geographic Location on Carbon Stocks
4.4. LUCC and Carbon Stock Changes in 2030
4.5. Uncertainties
5. Conclusions
Author Contributions
Funding
Institutional Review Board Statement
Informed Consent Statement
Data Availability Statement
Conflicts of Interest
References
- Wang, L.; Ma, D.; Chen, W. Future CO2 Emissions Allowances and Inequality Assessment under Different Allocation Regimes. Energy Procedia. 2014, 61, 523–526. [Google Scholar] [CrossRef][Green Version]
- Houghton, R.A. Revised estimates of the annual net flux of carbon to the atmosphere from changes in land use and land management 1850–2000. Tellus Ser. B Chem. Phys. Meteorol. 2003, 55, 378–390. [Google Scholar] [CrossRef]
- Kleinen, T.; Gromov, S.; Steil, B.; Brovkin, V. Atmospheric methane underestimated in future climate projections. Environ. Res. Lett. 2021, 16, 094006. [Google Scholar] [CrossRef]
- Friedlingstein, P.; O’Sullivan, M.; Jones, M.W.; Andrew, R.M.; Hauck, J.; Olsen, A.; Peters, G.P.; Peters, W.; Pongratz, J.; Sitch, S.; et al. Global Carbon Budget 2020. Earth Syst. Sci. Data 2020, 12, 3269–3340. [Google Scholar] [CrossRef]
- Le Quéré, C.; Raupach, M.R.; Canadell, J.; Marland, G.; Bopp, L.; Ciais, P.; Conway, T.J.; Doney, S.; Feely, R.A.; Foster, P.; et al. Trends in the sources and sinks of carbon dioxide. Nat. Geosci. 2009, 2, 831–836. [Google Scholar] [CrossRef]
- Luyssaert, S.; Schulze, E.-D.; Börner, A.; Knohl, A.; Hessenmöller, D.; Law, B.; Ciais, P.; Grace, J. Old-growth forests as global carbon sinks. Nature 2008, 455, 213–215. [Google Scholar] [CrossRef] [PubMed]
- Xu, H.; Song, Y.; Tian, Y. Simulation of land-use pattern evolution in hilly mountainous areas of North China: A case study in Jincheng. Land Use Policy 2022, 112, 105826. [Google Scholar] [CrossRef]
- Geist, H.J.; Lambin, E.F. Proximate Causes and Underlying Driving Forces of Tropical Deforestation. Bioscience 2002, 52, 143–150. [Google Scholar] [CrossRef]
- Fang, S.; Gertner, G.Z.; Sun, Z.; Anderson, A.A. The impact of interactions in spatial simulation of the dynamics of urban sprawl. Landsc. Urban Plan. 2005, 73, 294–306. [Google Scholar] [CrossRef]
- Glp, G. Science Plan and Implementation Strategy. Environ. Policy Collect. 2009, 20, 1262–1268. [Google Scholar]
- Tang, F.; Fu, M.; Wang, L.; Zhang, P. Land-use change in Changli County, China: Predicting its spatio-temporal evolution in habitat quality. Ecol. Indic. 2020, 117, 106719. [Google Scholar] [CrossRef]
- Clerici, N.; Cote-Navarro, F.; Escobedo, F.J.; Rubiano, K.; Villegas, J.C. Spatio-temporal and cumulative effects of land use-land cover and climate change on two ecosystem services in the Colombian Andes. Sci. Total Environ. 2019, 685, 1181–1192. [Google Scholar] [CrossRef]
- Yu, B.; Yang, L.; Chen, F. Semantic Segmentation for High Spatial Resolution Remote Sensing Images Based on Convolution Neural Network and Pyramid Pooling Module. IEEE J. Sel. Top. Appl. Earth Obs. Remote Sens. 2018, 11, 3252–3261. [Google Scholar] [CrossRef]
- Anputhas, M.; Janmaat, J.J.A.; Nichol, C.F.; Wei, X.A. Modelling spatial association in pattern based land use simulation models. J. Environ. Manag. 2016, 181, 465–476. [Google Scholar] [CrossRef]
- Han, J.; Hayashi, Y.; Cao, X.; Imura, H. Application of an integrated system dynamics and cellular automata model for urban growth assessment: A case study of Shanghai, China. Landsc. Urban Plan. 2009, 91, 133–141. [Google Scholar] [CrossRef]
- Aburas, M.M.; Ho, Y.M.; Ramli, M.F.; Ash’Aari, Z.H. Improving the capability of an integrated CA-Markov model to simulate spatio-temporal urban growth trends using an Analytical Hierarchy Process and Frequency Ratio. Int. J. Appl. Earth Obs. Geoinf. 2017, 59, 65–78. [Google Scholar] [CrossRef]
- Mas, J.-F.; Kolb, M.; Paegelow, M.; Olmedo, M.T.C.; Houet, T. Inductive pattern-based land use/cover change models: A comparison of four software packages. Environ. Model. Softw. 2014, 51, 94–111. [Google Scholar] [CrossRef]
- Piao, S.; He, Y.; Wang, X.; Chen, F. Estimation of China’s terrestrial ecosystem carbon sink: Methods, progress and prospects. Sci. China Earth Sci. 2022, 65, 641–651. [Google Scholar] [CrossRef]
- Piao, S.; Fang, J.; Ciais, P.; Peylin, P.; Huang, Y.; Sitch, S.; Wang, T. The carbon balance of terrestrial ecosystems in China. Nature 2009, 458, 1009–1013. [Google Scholar] [CrossRef]
- Fang, J.; Chen, A.; Peng, C.; Zhao, S.; Ci, L. Changes in Forest Biomass Carbon Storage in China Between 1949 and 1998. Science 2001, 292, 2320–2322. [Google Scholar] [CrossRef]
- Zhang, C.; Brodylo, D.; Sirianni, M.J.; Li, T.; Comas, X.; Douglas, T.A.; Starr, G. Mapping CO2 fluxes of cypress swamp and marshes in the Greater Everglades using eddy covariance measurements and Landsat data. Remote Sens. Environ. 2021, 262, 112523. [Google Scholar] [CrossRef]
- Papale, D.; Reichstein, M.; Aubinet, M.; Canfora, E.; Bernhofer, C.; Kutsch, W.; Longdoz, B.; Rambal, S.; Valentini, R.; Vesala, T.; et al. Towards a more harmonized processing of eddy covariance CO2 fluxes: Algorithms and uncertainty estimation. Biogeosci. Discuss. 2006, 3, 961–992. [Google Scholar]
- Gurney, K.R.; Law, R.; Denning, S.; Rayner, P.; Baker, D.; Bousquet, P.; Bruhwiler, L.; Chen, Y.-H.; Ciais, P.; Fan, S.; et al. Towards robust regional estimates of CO2 sources and sinks using atmospheric transport models. Nature 2002, 415, 626–630. [Google Scholar] [CrossRef]
- He, C.; Zhang, D.; Huang, Q.; Zhao, Y. Assessing the potential impacts of urban expansion on regional carbon storage by linking the LUSD-urban and InVEST models. Environ. Model. Softw. 2016, 75, 44–58. [Google Scholar] [CrossRef]
- Tallis, H.; Ricketts, T.; Guerry, A.; Sharp, R.; Wood, S.; Chaplin-Kramer, R.; Vogl, A.; Johnson, J.; Hamel, P.; Kennedy, C.; et al. InVEST 2.5.6 User’s Guide; The Natural Capital Project: Stanford, CA, USA, 2013. [Google Scholar]
- Fernandes, M.M.; Fernandes, M.R.D.M.; Garcia, J.R.; Matricardi, E.A.T.; de Almeida, A.Q.; Pinto, A.S.; Menezes, R.S.C.; Silva, A.D.J.; Lima, A.H.D.S. Assessment of land use and land cover changes and valuation of carbon stocks in the Sergipe semiarid region, Brazil: 1992–2030. Land Use Policy 2020, 99, 104795. [Google Scholar] [CrossRef]
- Zhang, Y.; Shi, X.; Tang, Q. Carbon storage assessment in the upper reaches of the Fenhe River under different land use scenarios. Acta Ecol. Sin. 2021, 41, 360–373. [Google Scholar] [CrossRef]
- Huang, Y.; Tian, F.; Wang, Y.; Wang, M.; Hu, Z. Effect of coal mining on vegetation disturbance and associated carbon loss. Environ. Earth Sci. 2015, 73, 2329–2342. [Google Scholar] [CrossRef]
- Hou, H.; Zhang, S.; Ding, Z.; Huang, A.; Tian, Y. Spatiotemporal dynamics of carbon storage in terrestrial ecosystem vegetation in the Xuzhou coal mining area, China. Environ. Earth Sci. 2015, 74, 1657–1669. [Google Scholar] [CrossRef]
- MacDonald, K.I.; Corson, C. ‘TEEB Begins Now’: A Virtual Moment in the Production of Natural Capital. Dev. Change 2012, 43, 159–184. [Google Scholar] [CrossRef]
- Pontius, R.; Schneider, L.C. Land-cover change model validation by an ROC method for the Ipswich watershed, Massachusetts, USA. Agric. Ecosyst. Environ. 2001, 85, 239–248. [Google Scholar] [CrossRef]
- Sang, L.; Zhang, C.; Yang, J.; Zhu, D.; Yun, W. Simulation of land use spatial pattern of towns and villages based on CA–Markov model. Math. Comput. Model. 2011, 54, 938–943. [Google Scholar] [CrossRef]
- Zhao, M.; He, Z.; Du, J.; Chen, L.; Lin, P.; Fang, S. Assessing the effects of ecological engineering on carbon storage by linking the CA-Markov and InVEST models. Ecol. Indic. 2019, 98, 29–38. [Google Scholar] [CrossRef]
- Tang, X.; Zhao, X.; Bai, Y.; Tang, Z.; Wang, W.; Zhao, Y.; Wan, H.; Xie, Z.; Shi, X.; Wu, B.; et al. Carbon pools in China & rsquo; s terrestrial ecosystems: New estimates based on an intensive field survey. Proc. Natl. Acad. Sci. USA 2018, 115, 4021–4026. [Google Scholar] [CrossRef]
- Xie, X. Organic Carbon Density and Storage in Soils of China and Spatial analysis. Acta Pedol. Sin. 2004, 41, 35–43. [Google Scholar]
- Li, K.; Wang, S.; Cao, M. Vegetation and soil carbon storage in China. Sci. China Ser. D Earth Sci. 2004, 47, 49–57. [Google Scholar] [CrossRef]
- Alam, S.; Starr, M.; Clark, B. Tree biomass and soil organic carbon densities across the Sudanese woodland savannah: A regional carbon sequestration study. J. Arid Environ. 2013, 89, 67–76. [Google Scholar] [CrossRef]
- Zhou, J.; Zhao, Y.; Huang, P.; Zhao, X.; Feng, W.; Li, Q.; Xue, D.; Dou, J.; Shi, W.; Wei, W.; et al. Impacts of ecological restoration projects on the ecosystem carbon storage of inland river basin in arid area, China. Ecol. Indic. 2020, 118, 106803. [Google Scholar] [CrossRef]
- Shoman, W.; Alganci, U.; Demirel, H. A comparative analysis of gridding systems for point-based land cover/use analysis. Geocarto Int. 2019, 34, 867–886. [Google Scholar] [CrossRef]
- Birch, C.P.; Oom, S.P.; Beecham, J.A. Rectangular and hexagonal grids used for observation, experiment and simulation in ecology. Ecol. Model. 2007, 206, 347–359. [Google Scholar] [CrossRef]
- Liu, K.; Yuan, F.; Pan, K. Evolution Analysis of Different Ownership Enterprises Spatial Organization Network in the Yangtze River Delta. Sci. Geogr. Sin. 2017, 37, 651–660. [Google Scholar]
- Pike, K.; Wright, P. Protection through Valuation: Using Q Methodology to Explore the Intangible Benefits of a UK MPA. In Proceedings of the Global Congress on Integrated Coastal Management (ICM)—Lessons Learned to Address New Challenges, Marmaris, Turkey, 30 October–3 November 2013. [Google Scholar]
- Keshtkar, H.; Voigt, W. A spatiotemporal analysis of landscape change using an integrated Markov chain and cellular automata models. Modeling Earth Syst. Environ. 2016, 2, 10. [Google Scholar] [CrossRef]
- Wang, X.; Lu, F.; Qin, Y.; Sun, Y. Spatial and temporal changes of carbon sources and sinks in Henan Province. Prog. Geogr. 2016, 35, 941–951. [Google Scholar]
- Long, H.; Tang, G.; Li, X.; Heilig, G.K. Socio-economic driving forces of land-use change in Kunshan, the Yangtze River Delta economic area of China. J. Environ. Manag. 2007, 83, 351–364. [Google Scholar] [CrossRef] [PubMed]
- Wang, J.; Chen, Y.; Shao, X.; Zhang, Y.; Cao, Y. Land-use changes and policy dimension driving forces in China: Present, trend and future. Land Use Policy 2012, 29, 737–749. [Google Scholar] [CrossRef]
- Zhou, Y.; Li, X.; Liu, Y. Rural land system reforms in China: History, issues, measures and prospects. Land Use Policy 2019, 91, 104330. [Google Scholar] [CrossRef]
- Long, H.; Li, Y.; Liu, Y.; Woods, M.; Zou, J. Accelerated restructuring in rural China fueled by ‘increasing vs. decreasing balance’ land-use policy for dealing with hollowed villages. Land Use Policy 2012, 29, 11–22. [Google Scholar] [CrossRef]
- Niu, Y.F.; Zhang, H.S.; Han-Xun, X.U. Research of Land Destruction Condition and Trend Caused by Underground Coal Mining in Changzhi. Coal Technol. 2016, 35, 305–307. [Google Scholar] [CrossRef]
- Zhang, K.; Dang, H.; Tan, S.; Cheng, X.; Zhang, Q. Change in soil organic carbon following the ‘Grain-for-Green’ programme in China. Land Degrad. Dev. 2010, 21, 13–23. [Google Scholar] [CrossRef]
- Lu, F.; Hu, H.; Sun, W.; Zhu, J.; Liu, G.; Zhou, W.; Zhang, Q.; Shi, P.; Liu, X.; Wu, X.; et al. Effects of national ecological restoration projects on carbon sequestration in China from 2001 to 2010. Proc. Natl. Acad. Sci. USA 2018, 115, 4039–4044. [Google Scholar] [CrossRef]
- Deng, L.; Liu, S.; Kim, D.G.; Peng, C.; Sweeney, S.; Shangguan, Z. Past and future carbon sequestration benefits of China’s grain for green program. Glob. Environ. Change 2017, 47, 13–20. [Google Scholar] [CrossRef]
- Wang, J.; Zhang, Z.; Liu, Y. Spatial shifts in grain production increases in China and implications for food security. Land Use Policy 2018, 74, 204–213. [Google Scholar] [CrossRef]
- Xin, L.; Li, X. China should not massively reclaim new farmland. Land Use Policy 2018, 72, 12–15. [Google Scholar] [CrossRef]
- Liu, J.; Li, S.; Ouyang, Z.; Tam, C.; Chen, X. Ecological and socioeconomic effects of China’s policies for ecosystem services. Proc. Natl. Acad. Sci. USA 2008, 105, 9477–9482. [Google Scholar] [CrossRef]
- Xu, Q.; Dong, Y.-X.; Yang, R. Influence of the geographic proximity of city features on the spatial variation of urban carbon sinks: A case study on the Pearl River Delta. Environ. Pollut. 2018, 243, 354–363. [Google Scholar] [CrossRef] [PubMed]
- Zhang, W.; Huang, B.; Luo, D. Effects of land use and transportation on carbon sources and carbon sinks: A case study in Shenzhen, China. Landsc. Urban Plan. 2014, 122, 175–185. [Google Scholar] [CrossRef]













| 2020 | 2000 | ||||||
|---|---|---|---|---|---|---|---|
| Cultivated Land | Forest Land | Grassland | Wetland | Water Body | Artificial Surface | Total | |
| Cultivated land | 1123.947 | 7.143 | 18.256 | 0.185 | 1.118 | 14.099 | 1164.748 |
| Forest land | 11.296 | 275.726 | 35.867 | 0.000 | 0.000 | 0.097 | 322.985 |
| Grassland | 22.011 | 29.261 | 257.668 | 0.004 | 0.004 | 0.380 | 309.327 |
| Wetland | 1.234 | 0.103 | 0.070 | 0.472 | 0.019 | 0.000 | 1.898 |
| Water body | 2.491 | 0.042 | 0.735 | 0.068 | 1.107 | 0.004 | 4.447 |
| Artificial surface | 124.923 | 0.819 | 5.739 | 0.000 | 0.024 | 88.691 | 220.197 |
| Total | 1285.901 | 313.094 | 318.334 | 0.728 | 2.273 | 103.271 | 2023.602 |
| Cultivated Land | Forest Land | Grassland | Wetland | Water Body | Artificial Surface | |||||||||||||
|---|---|---|---|---|---|---|---|---|---|---|---|---|---|---|---|---|---|---|
| B | Exp | p | B | Exp | p | B | Exp | p | B | Exp | p | B | Exp | p | B | Exp | p | |
| x1 | −0.0043 | 0.996 | 0.000 | 0.0033 | 1.003 | 0.000 | −0.0005 | 1.000 | 0.001 | - | - | 0.373 | - | - | 0.686 | −0.0031 | 0.997 | 0.000 |
| x2 | −0.1032 | 0.902 | 0.000 | 0.7130 | 1.074 | 0.000 | 0.0324 | 1.033 | 0.000 | - | - | 0.676 | −0.4137 | 0.661 | 0.000 | −0.1125 | 0.894 | 0.000 |
| x3 | - | - | 0.615 | 0.0009 | 1.001 | 0.000 | - | - | 0.085 | - | - | 0.688 | −0.0239 | 0.976 | 0.000 | - | - | 0.827 |
| x4 | - | - | 0.159 | 0.1470 | 1.158 | 0.002 | −0.4165 | 0.659 | 0.000 | - | - | 0.239 | 0.4457 | 1.562 | 0.080 | 0.2738 | 1.315 | 0.000 |
| x5 | 0.0196 | 1.020 | 0.000 | - | - | 0.707 | - | - | 0.267 | - | - | 0.270 | - | - | 0.766 | - | - | 0.173 |
| x6 | 0.1284 | 1.137 | 0.000 | −0.1223 | 0.885 | 0.000 | 0.0412 | 1.042 | 0.001 | - | - | 0.398 | −0.0676 | 0.846 | 0.052 | - | - | 0.691 |
| x7 | −0.0582 | 0.943 | 0.001 | 0.0664 | 1.069 | 0.000 | 0.1552 | 1.068 | 0.000 | - | - | 0.380 | - | - | 0.456 | - | - | 0.282 |
| x8 | −0.0005 | 0.999 | 0.000 | −0.0015 | 0.999 | 0.000 | −0.0010 | 0.999 | 0.000 | - | - | 0.553 | - | - | 0.291 | 0.0006 | 1.001 | 0.000 |
| x9 | 0.0000 | 1.000 | 0.000 | 0.0000 | 1.000 | 0.000 | 0.0000 | 1.000 | 0.000 | - | - | 0.615 | - | - | 0.759 | 0.0000 | 1.000 | 0.000 |
| x10 | 0.0000 | 1.000 | 0.033 | 0.0000 | 1.000 | 0.000 | - | - | 0.466 | - | - | 0.241 | - | - | 0.403 | - | - | 0.332 |
| x11 | 0.0000 | 1.000 | 0.008 | 0.0000 | 1.000 | 0.004 | - | - | 0.732 | - | - | 0.458 | - | - | 0.929 | −0.0002 | 1.000 | 0.000 |
| x12 | - | - | 0.339 | 0.0000 | 1.000 | 0.000 | 0.0000 | 1.000 | 0.000 | −0.0002 | 1.000 | 0.098 | - | - | 0.340 | 0.0000 | 1.000 | 0.038 |
| x13 | 0.0001 | 1.000 | 0.014 | 0.0000 | 1.000 | 0.000 | 0.0000 | 1.000 | 0.000 | - | - | 0.796 | - | - | 0.573 | - | - | 0.126 |
| x14 | 0.0000 | 1.000 | 0.000 | 0.0000 | 1.000 | 0.000 | 0.0000 | 1.000 | 0.000 | - | - | 0.379 | - | - | 0.068 | −0.0001 | 1.000 | 0.000 |
| x15 | −0.0001 | 1.000 | 0.000 | 0.0001 | 1.000 | 0.000 | 0.0000 | 1.000 | 0.005 | - | - | 0.983 | - | - | 0.705 | −0.0001 | 1.000 | 0.000 |
| x16 | −0.0001 | 1.000 | 0.000 | 0.0001 | 1.000 | 0.000 | 0.0000 | 1.000 | 0.000 | - | - | 0.098 | - | - | 0.394 | −0.0001 | 1.000 | 0.003 |
| x17 | - | - | 0.172 | 0.0000 | 1.000 | 0.012 | 0.0000 | 1.000 | 0.015 | - | - | 0.689 | −0.0015 | 0.999 | 0.000 | - | - | 0.505 |
| x18 | 0.0001 | 1.000 | 0.000 | −0.0001 | 1.000 | 0.000 | 0.0000 | 1.000 | 0.000 | −0.0047 | 0.995 | 0.007 | −0.0003 | 1.000 | 0.005 | - | - | 0.573 |
| x19 | 0.0000 | 1.000 | 0.000 | 0.0001 | 1.000 | 0.001 | 0.0000 | 1.000 | 0.000 | −0.0002 | 1.000 | 0.036 | - | - | 0.943 | - | - | 0.502 |
| ROC | 0.837 | 0.858 | 0.683 | 0.994 | 0.973 | 0.900 | ||||||||||||
| Variables | B | Exp | p | Variables | B | Exp | p |
|---|---|---|---|---|---|---|---|
| T12 (ROC = 0.722) | T23 (ROC = 0.669) | ||||||
| x2 | 0.0576 | 1.059 | 0.000 | x1 | −0.0013 | 0.999 | 0.000 |
| x9 | −0.0000 | 0.999 | 0.025 | x2 | −0.0210 | 0.979 | 0.002 |
| x11 | 0.0001 | 1.000 | 0.004 | x4 | −0.4142 | 0.661 | 0.000 |
| x16 | 0.0001 | 1.000 | 0.000 | x12 | 0.0000 | 1.000 | 0.017 |
| T13 (ROC = 0.750) | x13 | 0.0000 | 0.999 | 0.001 | |||
| x2 | 0.0946 | 1.099 | 0.000 | x16 | −0.0001 | 0.999 | 0.000 |
| x6 | 0.1084 | 1.115 | 0.038 | x18 | 0.0000 | 1.000 | 0.007 |
| x11 | 0.0001 | 1.000 | 0.012 | x19 | 0.0000 | 1.000 | 0.009 |
| T17 (ROC = 0.779) | T31 (ROC = 0.724) | ||||||
| x1 | −0.0025 | 0.998 | 0.000 | x1 | −0.0031 | 0.997 | 0.000 |
| x2 | −0.0675 | 0.935 | 0.000 | x2 | −0.0271 | 0.973 | 0.004 |
| x8 | 0.0006 | 1.001 | 0.000 | x6 | 0.1136 | 1.120 | 0.015 |
| x9 | 0.0000 | 1.000 | 0.000 | x7 | −0.2535 | 0.776 | 0.000 |
| x10 | 0.0000 | 0.999 | 0.016 | x9 | 0.0000 | 1.000 | 0.000 |
| x11 | −0.0001 | 0.999 | 0.000 | x15 | −0.0001 | 0.999 | 0.029 |
| x15 | −0.0001 | 0.999 | 0.010 | x18 | 0.0001 | 1.000 | 0.003 |
| T21 (ROC = 0.834) | x19 | −0.0001 | 0.999 | 0.000 | |||
| x1 | −0.0476 | 0.995 | 0.000 | ||||
| x2 | −0.0889 | 0.915 | 0.000 | T32 (ROC = 0.667) | |||
| x5 | 0.0169 | 1.017 | 0.016 | x1 | 0.0008 | 1.001 | 0.002 |
| x10 | 0.0001 | 1.000 | 0.007 | x2 | 0.0117 | 1.012 | 0.045 |
| x15 | −0.0001 | 0.999 | 0.011 | x5 | 0.0196 | 1.020 | 0.000 |
| x19 | −0.0001 | 0.999 | 0.000 | x6 | −0.0674 | 0.935 | 0.043 |
| T71 (ROC = 0.763) | x8 | −0.0017 | 0.998 | 0.004 | |||
| x8 | −0.0008 | 0.999 | 0.006 | x9 | 0.0000 | 0.999 | 0.019 |
| x10 | −0.0001 | 0.999 | 0.013 | x15 | 0.0000 | 1.000 | 0.013 |
| x12 | 0.0001 | 1.000 | 0.008 | x17 | −0.0001 | 0.999 | 0.003 |
| LULC Types | Actual LULC 2020 | Simulated LULC in 2030 under the Assumption of the ND and CD Scenarios | ||||
|---|---|---|---|---|---|---|
| ND | CD | |||||
| km2 | % | km2 | % | km2 | % | |
| Cultivated land | 5595.15 | 40.11% | 4976.04 | 35.67% | 5421.72 | 38.86% |
| Forest land | 4439.03 | 31.82% | 4634.27 | 33.22% | 4545.80 | 32.58% |
| Grassland | 3110.09 | 22.29% | 2960.84 | 21.22% | 3051.83 | 21.88% |
| Wetland | 9.87 | 0.07% | 9.93 | 0.07% | 10.26 | 0.07% |
| Water body | 55.45 | 0.40% | 55.39 | 0.40% | 55.06 | 0.39% |
| Artificial surface | 741.23 | 5.31% | 1314.35 | 9.42% | 866.15 | 6.21% |
| LULC Types | LULC 2020 (a) | ND 2030 (b) | CD 2030 (c) | ||
|---|---|---|---|---|---|
| Carbon Stock | Carbon Stock | b–a | Carbon Stock | c–a | |
| Cultivated land | 51,592,878.15 | 45,884,064.84 | −5,708,813.31 | 49,993,680.12 | −1,599,198.03 |
| Forest land | 70,229,893.63 | 73,318,785.67 | 3,088,892.04 | 71,919,101.80 | 1,689,208.17 |
| Grassland | 27,228,837.95 | 25,922,154.20 | −1,306,683.75 | 26,718,771.65 | −510,066.30 |
| Water body | 172,833.57 | 173,884.23 | 1050.66 | 179,662.86 | 6829.29 |
| Artificial surface | 5,160,443.26 | 9,150,504.70 | 3,990,061.44 | 6,030,136.30 | 869,693.04 |
| Total | 154,384,886.56 | 154,449,393.64 | 64,507.08 | 154,841,352.70 | 456,466.17 |
Publisher’s Note: MDPI stays neutral with regard to jurisdictional claims in published maps and institutional affiliations. |
© 2022 by the authors. Licensee MDPI, Basel, Switzerland. This article is an open access article distributed under the terms and conditions of the Creative Commons Attribution (CC BY) license (https://creativecommons.org/licenses/by/4.0/).
Share and Cite
Xie, L.; Bai, Z.; Yang, B.; Fu, S. Simulation Analysis of Land-Use Pattern Evolution and Valuation of Terrestrial Ecosystem Carbon Storage of Changzhi City, China. Land 2022, 11, 1270. https://doi.org/10.3390/land11081270
Xie L, Bai Z, Yang B, Fu S. Simulation Analysis of Land-Use Pattern Evolution and Valuation of Terrestrial Ecosystem Carbon Storage of Changzhi City, China. Land. 2022; 11(8):1270. https://doi.org/10.3390/land11081270
Chicago/Turabian StyleXie, Lijun, Zhongke Bai, Boyu Yang, and Shuai Fu. 2022. "Simulation Analysis of Land-Use Pattern Evolution and Valuation of Terrestrial Ecosystem Carbon Storage of Changzhi City, China" Land 11, no. 8: 1270. https://doi.org/10.3390/land11081270
APA StyleXie, L., Bai, Z., Yang, B., & Fu, S. (2022). Simulation Analysis of Land-Use Pattern Evolution and Valuation of Terrestrial Ecosystem Carbon Storage of Changzhi City, China. Land, 11(8), 1270. https://doi.org/10.3390/land11081270
