Traditional Ecological Knowledge versus Ecological Wisdom: Are They Dissimilar in Cultural Landscape Research?
Abstract
1. Introduction
2. Materials and Methods
2.1. Data Collecting and Data Selection
2.2. Data Analysis and Synthesis
3. Results
3.1. The Thematic Cluster of Keywords
3.2. Comparative Analysis
3.2.1. Definition
3.2.2. Agents
3.2.3. Source
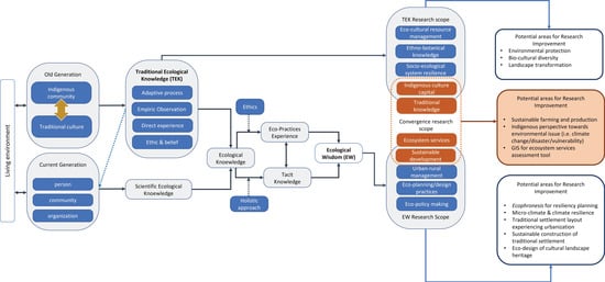
3.2.4. Research Scope
4. Discussion
4.1. Convergence and Distinction of Studies
4.2. Conceptual Framework of TEK–EW Relationship in Cultural Landscape Research
5. Conclusions
Author Contributions
Funding
Institutional Review Board Statement
Informed Consent Statement
Data Availability Statement
Conflicts of Interest
References
- Unesco, W.C.H. Operational Guidelines for Implementation of the World Heritage Convention; UNESCO: Paris, France, 1999. [Google Scholar]
- Taylor, K.; St. Clair, A.; Mitchell, N.J. Conserving Cultural Landscape, Challenges and New Direction; Routledge: London, UK, 1995. [Google Scholar]
- Min, A.; Lee, J.-H.A. Conceptual Framework for the Externalization of Ecological Wisdom: The Case of Traditional Korean Gardens. Sustainability 2019, 11, 5298. [Google Scholar] [CrossRef]
- Berkes, F.; Folke, C.; Gadgil, M. Traditional Ecological Knowledge, Biodiversity, Resilience and Sustainability. In Biodiversity Conservation. Ecology, Economy & Environment; Perrings, C.A., Mäler, K.G., Folke, C., Holling, C.S., Jansson, B.O., Eds.; Springer: Dordrecht, The Netherlands, 1995; Volume 4, pp. 281–289. [Google Scholar] [CrossRef]
- Gómez-Baggethun, E.; Reyes-García, V. Reinterpreting change in traditional ecological knowledge. Hum. Ecol. Interdiscip. J. 2013, 41, 643–647. [Google Scholar] [CrossRef] [PubMed]
- Gómez-Baggethun, E.; Mingorría, S.; Reyes-García, V.; Calvet, L.; Montes, C. Traditional ecological knowledge trends in the transition to a market economy: Empirical study in the Doñana natural areas. Conserv. Biol. 2010, 24, 721–729. [Google Scholar] [CrossRef] [PubMed]
- Turner, N.J.; Turner, K.L. “Where Our Women Used to Get the Food”: Cumulative Effects and Loss of Ethnobotanical Knowledge and Practice; Case Study From Coastal British Columbia. Botany 2008, 86, 103–115. [Google Scholar] [CrossRef]
- Monteiro, J.M.; de Albuquerque, U.P.; Lins-Neto, E.M.; de Araújo, E.L.; de Amorim, E.L. Use patterns and knowledge of medicinal species among two rural communities in Brazil’s semi-arid northeastern region. J. Ethnopharmacol. 2006, 105, 173–186. [Google Scholar] [CrossRef]
- Xiang, W.N. Doing real and permanent good in landscape and urban planning: Ecological wisdom for urban sustainability. Landsc. Urban Plan. 2014, 121, 65–69. [Google Scholar] [CrossRef]
- Yang, B.; Young, R.F. Ecological Wisdom: Theory and Practice; Springer: Singapore, 2019. [Google Scholar] [CrossRef]
- Liao, K.; Chan, J.K. What is ecological wisdom and how does it relate to ecological knowledge. Landsc. Urban Plan. 2016, 155, 111–113. [Google Scholar] [CrossRef]
- Xiang, W.N. Ecophronesis: The ecological practical wisdom for and from ecological practice. Landsc. Urban Plan. 2016, 155, 53–60. [Google Scholar] [CrossRef]
- Ford, J.; Dennis, M. Traditional Ecological Knowledge, Ecosystem Science, and Environmental Management. Ecol. Appl. 2000, 10, 1249–1250. [Google Scholar] [CrossRef]
- Schniter, E.; Macfarlan, S.J.; Garcia, J.J.; Ruiz-Campos, G.; Beltran, D.G.; Bowen, B.B. Age-Appropriate Wisdom? Ethnobiological Knowledge Ontogeny in Pastoralist Mexican Choyeros. Hum. Nat. 2021, 32, 48–83. [Google Scholar] [CrossRef]
- Modeen, M. Traditional knowledge of the sea in a time of change: The Caiçara of Ilhabela, Brazil. J. Cult. Geogr. 2021, 38, 50–80. [Google Scholar] [CrossRef]
- Permana, S.; Iskandar, J.; Parikesit, H.T.; Megantara, E.N.; Partasasmita, R. Changes of ecological wisdom of sundanese people on conservation of wild animals: A case study in upper cisokan watershed, West Java, Indonesia. Biodiversitas 2019, 20, 1284–1293. [Google Scholar] [CrossRef][Green Version]
- Li, M.; Zhang, Y.; Xu, M.; He, L.; Liu, L.; Tang, Q. China eco-wisdom: A review of sustainability of agricultural heritage systems on aquatic-ecological conservation. Sustainability 2020, 12, 60. [Google Scholar] [CrossRef]
- Okui, K.; Sawada, Y.; Yoshida, T. “Wisdom of the Elders” or “Loss of Experience” as a Mechanism to Explain the Decline in Traditional Ecological Knowledge: A Case Study on Awaji Island, Japan. Hum. Ecol. 2021, 49, 353–362. [Google Scholar] [CrossRef]
- Kotera, Y.; Richardson, M.; Sheffield, D. Effects of Shinrin-Yoku (Forest Bathing) and Nature Therapy on Mental Health: A Systematic Review and Meta-analysis. Int. J. Ment. Health Addict. 2022, 20, 337–361. [Google Scholar] [CrossRef]
- Santos, M.N. Research on urban ants: Approaches and gaps. Insectes Sociaux 2016, 63, 359–371. [Google Scholar] [CrossRef]
- Campos, P.M.C.; Cássio Chaves Reginato, J.P.A.; Almeida, M.P.B.; Ricardo de Almeida, F.; Vítor, E.S.S.; Giancarlo, G. Finding reusable structured resources for the integration of environmental research data. Environ. Model. Softw. 2020, 133, 104813. [Google Scholar] [CrossRef]
- Dale, E.; Kelly, P.J.; Lee, K.S.K.; Conigrave, J.H.; Ivers, R.; Clapham, K. Systematic review of addiction recovery mutual support groups and indigenous people of Australia, New Zealand, Canada, the United States of America and Hawaii. Addict. Behav. 2019, 98, 106038. [Google Scholar] [CrossRef]
- Loch, T.K.; Riechers, M. Integrating indigenous and local knowledge in management and research on coastal ecosystems in the Global South: A literature review. Ocean. Coast. Manag. 2021, 15, 105821. [Google Scholar] [CrossRef]
- Shamseer, L.; Moher, D.; Clarke, M.; Ghersi, D.; Liberati, A.; Petticrew, M.; Shekelle, P.; Stewart, L.A.; the PRISMA-P Group. Preferred reporting items for systematic review and meta-analysis protocols (PRISMA-P) 2015: Elaboration and explanation. BMJ 2016, 354, i4086. [Google Scholar] [CrossRef]
- Manningtyas, R.D.T.; Furuya, K. Trends and hot topics in green open space and ecological wisdom research. Commun. Sci. Technol. 2020, 5, 98–106. [Google Scholar] [CrossRef]
- van Eck, N.J.; Waltman, L. Visualizing Bibliometric Networks. In Measuring Scholarly Impact; Ding, Y., Rousseau, R., Wolfram, D., Eds.; Springer: Cham, Switzerland, 2014. [Google Scholar] [CrossRef]
- van Eck, N.J.; Waltman, L. VOS Viewer Manual—Version 1.6.8. April 2018; pp. 1–51. Available online: http://www.vosviewer.com/documentation/Manual_VOSviewer_1.5.4.pdf (accessed on 20 May 2022).
- Adu, P. A Step-by-Step Guide to Qualitative Data Coding, 1st ed.; Routledge: London, UK, 2019. [Google Scholar] [CrossRef]
- Jeong, D.; Koo, Y. Analysis of Trend and Convergence for Science and Technology using the VOS viewer. Int. J. Contents 2016, 12, 54–58. [Google Scholar] [CrossRef]
- Berkes, F.; Colding, J.; Folke, C. Rediscovery of traditional ecological knowledge as adaptive management. Ecol. Appl. 2000, 10, 1251–1262. [Google Scholar] [CrossRef]
- Partasasmita, R.; Cahyani, N.T.; Iskandar, J. Local knowledge of the community in Cinta ratu Village, Pangandaran, Indonesia on traditional landscapes for sustainable land management. Biodiversitas 2020, 21, 3606–3616. [Google Scholar] [CrossRef]
- Schmitz, M.F.; Arnaiz-Schmitz, C.; Sarmiento-Mateos, P. High Nature Value Farming Systems and Protected Areas: Conservation Opportunities or Land Abandonment? A Study Case in the Madrid Region (Spain). Land 2021, 10, 721. [Google Scholar] [CrossRef]
- Athayde, S.; Silva-Lugo, J.; Schmink, M.; Heckenberger, M. The Same, but Different: Indigenous Knowledge Retention, Erosion, and Innovation in the Brazilian Amazon. Hum. Ecol. 2017, 45, 533–544. [Google Scholar] [CrossRef]
- Uchida, K.; Kamura, K. Traditional Ecological Knowledge Maintains Useful Plant Diversity in Semi-natural Grasslands in the Kiso Region, Japan. Environ. Manag. 2020, 65, 478–489. [Google Scholar] [CrossRef]
- Llano, C.; Durán, V.; Gasco, A.; Reynals, E.; Zárate, M.S. Traditional puesteros’ perceptions of biodiversity in semi-arid Southern Mendoza, Argentina. J. Arid. Environ. 2021, 192, 104553. [Google Scholar] [CrossRef]
- Nelson, M.K.; Shilling, D. Traditional Ecological Knowledge: Learning from Indigenous Practices for Environmental Sustainability; Cambridge University Press: Cambridge, UK, 2018. [Google Scholar]
- Guo, T.; García-Martín, M.; Plieninger, T. Recognizing indigenous farming practices for sustainability: A narrative analysis of key elements and drivers in a Chinese dryland terrace system. Ecosyst. People 2021, 17, 279–291. [Google Scholar] [CrossRef]
- Ba, Q.X.; Lu, D.J.; Kuo, W.H.J.; Lai, P.H. Traditional Farming and Sustainable Development of an Indigenous Community in the Mountain Area-A Case Study of Wutai Village in Taiwan. Sustainability 2018, 10, 3370. [Google Scholar] [CrossRef]
- Easdale, M.H.; Aguiar, M.R. From traditional knowledge to novel adaptations of transhumant pastoralists the in face of new challenges in North Patagonia. J. Rural. Stud. 2018, 63, 65–73. [Google Scholar] [CrossRef]
- Velázquez-Rosas, N.; Silva-Rivera, E.; Ruiz-Guerra, B.; Armenta-Montero, S.; González, J.T. Traditional ecological knowledge as a tool for biocultural landscape restoration in northern Veracruz, Mexico: A case study in El Tajín region. Ecol. Soc. 2018, 23, 6. [Google Scholar] [CrossRef]
- Forester, J. Ecological wisdom through deliberative improvisation: Theory and practice in challenging cases. J. Urban Manag. 2019, 8, 12–19. [Google Scholar] [CrossRef]
- Zheng, S.; Han, B.; Wang, D.; Ouyang, Z. Ecological Wisdom and inspiration underlying the planning and construction of ancient human settlements: Case study of Hongcun UNESCO world heritage site in China. Sustainability 2018, 10, 1345. [Google Scholar] [CrossRef]
- Young, R.F.; Lieberknecht, K. From smart cities to wise cities: Ecological wisdom as a basis for sustainable urban development. J. Environ. Plan. Manag. 2019, 62, 1675–1692. [Google Scholar] [CrossRef]
- Douglas, E.M.; Reardon, K.M.; Täger, M.C. Participatory action research as a means of achieving ecological wisdom within climate change resiliency planning. J. Urban Manag. 2018, 7, 152–160. [Google Scholar] [CrossRef]
- Chu, Y.C.; Hsu, M.F.; Hsieh, C.M. An example of ecological wisdom in historical settlement: The wind environment of Huazhai village in Taiwan. J. Asian Archit. Build. Eng. 2017, 16, 463–470. [Google Scholar] [CrossRef]
- Lin, L.; Du, C.; Yao, Y.; Gui, Y. Dynamic influencing mechanism of traditional settlements experiencing urbanization: A case study of Chengzi Village. J. Clean. Prod. 2021, 320, 128462. [Google Scholar] [CrossRef]
- Radaei, M.; Salehi, E.; Faryadi, S.; Masnavi, M.R.; Zebardast, L. Ecological wisdom, a social–ecological approach to environmental planning with an emphasis on water resources: The case of Qanat Hydraulic Structure (QHS) in a desert city of Iran. Environ. Dev. Sustain. 2021, 23, 10490–10511. [Google Scholar] [CrossRef]
- Schwann, A. Ecological wisdom: Reclaiming the cultural landscape of the Okanagan Valley. J. Urban Manag. 2018, 7, 172–180. [Google Scholar] [CrossRef]
- McCall, G.S.; Greaves, R.; Hitchcock, R.; Ostahowski, B.; Horn III, S.W.; Rehan, M.I. The estuarine ecological knowledge network: Future prospects. Mar. Technol. Soc. J. 2021, 55, 122–123. [Google Scholar] [CrossRef]
- Maru, Y.; Gebrekirstos, A.; Haile, G. Indigenous ways of environmental protection in Gedeo community, Southern Ethiopia: A socio-ecological perspective. Cogent Food Agric. 2020, 6, 1. [Google Scholar] [CrossRef]
- Kronmüller, E.; Atallah, D.G.; Gutiérrez, I.; Guerrero, P.; Gedda, M. Exploring indigenous perspectives of an environmental disaster: Culture and place as interrelated resources for remembrance of the 1960 mega-earthquake in Chile. Int. J. Disaster Risk Reduct. 2017, 23, 238–247. [Google Scholar] [CrossRef]
- Araia, M.G.; Chirwa, P.W. Revealing the Predominance of Culture over the Ecological Abundance of Resources in Shaping Local People’s Forest and Tree Species Use Behavior: The Case of the Vhavenda People, South Africa. Sustainability 2019, 11, 3143. [Google Scholar] [CrossRef]
- Turvey, S.T.; Bryant, J.V.; McClune, K.A. Differential loss of components of traditional ecological knowledge following a primate extinction event. R. Soc. Open Sci. 2018, 5, 172352. [Google Scholar] [CrossRef] [PubMed]
- Tokuoka, Y.; Yamasaki, F.; Kimura, K.; Hashigoe, K.; Oka, M. Spatial distribution patterns and ethnobotanical knowledge of farmland demarcation tree species: A case study in the niyodo river area, japan. Sustainability 2020, 12, 348. [Google Scholar] [CrossRef]
- Mattalia, G.; Sõukand, R.; Corvo, P.; Pieroni, A. Scholarly vs. Traditional Knowledge: Effects of Sacred Natural Sites on Ethnobotanical Practices in Tuscany, Central Italy. Hum. Ecol. 2019, 47, 653–667. [Google Scholar] [CrossRef]
- Stevens, M.L. Eco-cultural Restoration of Riparian Wetlands in California: Case Study of White Root (Carex barbarae Dewey; Cyperaceae). Wetlands 2020, 40, 2461–2475. [Google Scholar] [CrossRef]
- Pasta, S.; la Rosa, A.; Garfì, G.; Marcenò, C.; Gristina, A.S.; Carimi, F.; Guarino, R. An Updated Checklist of the Sicilian Native Edible Plants: Preserving the Traditional Ecological Knowledge of Century-Old Agro-Pastoral Landscapes. Front. Plant Sci. 2020, 11, 388. [Google Scholar] [CrossRef]
- Law, E.P.; Arnow, E.; Diemont, S.A.W. Ecosystem services from old-fields: Effects of site preparation and harvesting on restoration and productivity of traditional food plants. Ecol. Eng. 2020, 158, 105999. [Google Scholar] [CrossRef]
- Song, Y.; Jarvis, I.D.; Bai, K.; Feng, J.; Long, C. Assessment of the Resilience of a Tartary Buckwheat (Fagopyrum tataricum) Cultivation System in Meigu, Southwest China. Sustainability 2020, 12, 5683. [Google Scholar] [CrossRef]
- Venturi, M.; Francesco, M.; Federica, C.; Aguilar, E.A.M.; Santoro, A. The multifunctional role of linear features in traditional silvopastoral systems: The sabana de morro in Dolores (El Salvador) and the pastures with carob trees in Ragusa (Italy). Biodivers. Conserv. 2021, 1–13. [Google Scholar] [CrossRef]
- Reyes, S.R.C.; Miyazaki, A.; Yiu, E.; Saito, O. Enhancing sustainability in traditional agriculture: Indicators for monitoring the conservation of globally important agricultural heritage systems (GIAHS) in Japan. Sustainability 2020, 12, 5656. [Google Scholar] [CrossRef]
- Liu, T.M.; Chang, S.K. Changes in local knowledge and its impacts on ecological resources management: The case of flyingfish culture of the Tao in Taiwan. Mar. Policy 2019, 103, 74–83. [Google Scholar] [CrossRef]
- Bao, J.; Gao, S.; Ge, J. Salt and Wetland: Traditional Development Landscape, Land Use Changes and Environmental Adaptation on the Central Jiangsu Coast, China, 1450–1900. Wetlands 2019, 39, 1089–1102. [Google Scholar] [CrossRef]
- Giordano, S. Agrarian landscapes: From marginal areas to cultural landscapes—Paths to sustainable tourism in small villages—the case of Vico Del Gargano in the club of the Borghi più belli d’Italia. Qual. Quant. 2020, 54, 1725–1744. [Google Scholar] [CrossRef]
- Ma, K.; Tang, X.; Ren, Y.; Wang, Y. Research on the spatial pattern characteristics of the Taihu Lake “Dock Village” based on microclimate: A case study of Tangli Village. Sustainability 2019, 11, 368. [Google Scholar] [CrossRef]
- Akbar, N.; Abubakar, I.R.; Bouregh, A.S. Fostering urban sustainability through the ecological wisdom of traditional settlements. Sustainability 2020, 12, 10033. [Google Scholar] [CrossRef]
- Bayrak, M.M.; Hsu, Y.Y.; Hung, L.S.; Tsai, H.M.; Vayayana, T.E. Global climate change and indigenous peoples in Taiwan: A critical bibliometric analysis and review. Sustainability 2021, 13, 29. [Google Scholar] [CrossRef]
- Yang, B.; Li, S. Design with Nature: Ian McHarg’s ecological wisdom as actionable and practical knowledge. Landsc. Urban Plan. 2016, 155, 21–32. [Google Scholar] [CrossRef]
- Wagner, M.; Merson, J.; Wentz, E.A. Design with Nature: Key lessons from McHarg’s intrinsic suitability in the wake of Hurricane Sandy. Landsc. Urban Plan. 2016, 155, 33–46. [Google Scholar] [CrossRef]
- de Pauw, I.C.; Karana, E.; Kandachar, P.; Poppelaars, F. Comparing Biomimicry and Cradle to Cradle with Ecodesign: A case study of student design projects. J. Clean. Prod. 2014, 78, 174–183. [Google Scholar] [CrossRef]
- Smets, J.; de Blust, G.; Verheyden, W.; Wanner, S.; van Acker, M.; Turkelboom, F. Starting a Participative Approach to Develop Local Green Infrastructure; from Boundary Concept to Collective Action. Sustainability 2020, 12, 10107. [Google Scholar] [CrossRef]
- Voghera, A.; Giudice, B. Evaluating and Planning Green Infrastructure: A Strategic Perspective for Sustainability and Resilience. Sustainability 2019, 11, 2726. [Google Scholar] [CrossRef]
- Sturiale, L.; Scuderi, A. The role of green infrastructures in urban planning for climate change adaptation. Climate 2019, 7, 119. [Google Scholar] [CrossRef]
- Mander, Ü.; Kull, A.; Uuemaa, E.; Mõisja, K.; Külvik, M.; Kikas, T.; Raet, J.; Tournebize, J.; Sepp, K. Green and brown infrastructures support a landscape-level implementation of ecological engineering. Ecol. Eng. 2018, 120, 23–35. [Google Scholar] [CrossRef]
- Feng, S.; Yamamoto, T. Preliminary research on sponge city concept for urban flood reduction: A case study on ten sponge city pilot projects in Shanghai, China. Disaster Prev. Manag. Int. J. 2020, 30, 961–985. [Google Scholar] [CrossRef]
- Zhai, J.; Ren, J.; Xi, M.; Tang, X.; Zhang, Y. Multiscale watershed landscape infrastructure: Integrated system design for sponge city development. Urban For. Urban Green. 2021, 60, 127060. [Google Scholar] [CrossRef]
- Chen, Y. From Sponge City to Resilient City: Policy Evaluation of the Chinese Practice about Urban Flood Response. In Proceedings of the Korean Society for Urban Administration Conference, Seoul, Korea, 6 December 2019; pp. 421–450. [Google Scholar]
- Deb, A. Everything in the water column is connected: Traditional ecological knowledge of floodplain fishers of Bangladesh. J. Ethnobiol. 2018, 38, 568–588. [Google Scholar] [CrossRef]
- Casazza, M. A retrospective comparison on europe and china ecologicalwisdomof pre-industrial urban communities of under the lens of sustainability pillars. J. Environ. Account. Manag. 2020, 8, 365–385. [Google Scholar] [CrossRef]
- Wyllie de Echeverria, V.R.; Thornton, T.F. Using traditional ecological knowledge to understand and adapt to climate and biodiversity change on the Pacific coast of North America. Ambio 2019, 48, 1447–1469. [Google Scholar] [CrossRef] [PubMed]
- Tashiro, A.; Uchiyama, Y.; Kohsaka, R. Impact of Geographical Indication schemes on traditional knowledge in changing agricultural landscapes: An empirical analysis from Japan. J. Rural. Stud. 2019, 68, 46–53. [Google Scholar] [CrossRef]
- Ciftcioglu, G.C. Participatory and deliberative assessment of the landscape and natural resource social values of marine and coastal ecosystem services: The case of Kyrenia (Girne) Region from Northern Cyprus. Environ. Sci. Pollut. Res. 2021, 28, 27742–27756. [Google Scholar] [CrossRef]
- Meng, F.L.; He, Y. Study on the Spatiotemporal Features and Evolution of Alpine Nomadic Settlements from the Perspective of Ecological Wisdom: Case Study of Qiongkushitai Village in Xinjiang, China. Appl. Ecol. Environ. Res. 2019, 17, 13057–13073. [Google Scholar] [CrossRef]
- Wahono, F.; Puspitawati, T. Be kind with nature: A case of terrace farming in Dieng Plateau, Wonosobo, Central Java, Indonesia. Vegueta 2021, 21, 303–317. [Google Scholar]
- Zhou, Z.; Jia, Z.; Wang, N.; Fang, M. Sustainable mountain village construction adapted to livelihood, topography, and hydrology: A case of Dong villages in Southeast Guizhou, China. Sustainability 2018, 10, 4619. [Google Scholar] [CrossRef]
- Grose, M.J.; Wang, Y.; Cheng, Y.; Yan, W.; Forester, J.; Steiner, F. Ecological practical wisdom: Common stances across design and planning. J. Urban Ecol. 2019, 5, juz004. [Google Scholar] [CrossRef]
- Darabi, H.; Islami Farsani, S.; Irani Behbahani, H. Evaluation of ecological vulnerability in chelgard mountainous landscape. Pollution 2019, 5, 597–610. [Google Scholar]
- Torrents-Tico, M.; Fernandez-Llamazares, A.; Burgas, D.; Cabeza, M. Convergences and divergences between scientific and Indigenous and Local Knowledge contribute to inform carnivore conservation. Ambio 2021, 50, 990–1002. [Google Scholar] [CrossRef]
- Kiage, O.E. The Ogiek peoples’ indigenous knowledge: A pathway towards sustainable natural resource management in the Mau Forest, Kenya. Afr. J. Hosp. Tour. Leis. 2019, 8, 1. [Google Scholar]










| Inclusion Criteria | Any studies discussing TEK or EW in the context of the cultural landscape |
| Studies on TEK or EW conducted in a traditional landscape | |
| Exclusion Criteria | Studies discussing TEK or EW in a context other than the cultural landscape |
| Studies on TEK or EW conducted in something other than a traditional landscape |
| Cluster | Keyword |
|---|---|
| Cluster 1: Indigenous knowledge and environment (red nodes) N = 25 | Agricultural land, agricultural robot, biodiversity, conservation, cultivation, cultural value, ecosystem services, ecosystem, environmental change, environmental management, environmental protection, human, indigenous knowledge, indigenous people, indigenous population, knowledge, land management, landscape, local knowledge, management practice, plants (botany), productivity, traditional ecological knowledge |
| Cluster 2: Sustainable ecology and culture (green nodes) N = 23 | Adaptation, adaptive management, biocultural diversity, climate change, cultural geography, cultural heritage, cultural landscape, ecological approach, ecological wisdom, ecology, ethnography, GIS, land-use change, landscape ecology, livelihood, microclimate, sustainability, sustainable development, traditional agriculture, traditional knowledge, urbanization, village |
| Component | TEK | EW |
|---|---|---|
| Definition | Knowledge about nature and environmental surroundings gained from practical experience and the belief systems of indigenous people | The ability to integrate knowledge on ecological theory and practical experience to understand the landscape system on specific sites to produce prudent actions or goods. |
| Agents | Indigenous community and traditional culture | Person, community, or organization with an ethical mind, either old or current generation |
| Sources | Adaptive process. Empirical observation and experience in interaction with nature | Ecological knowledge (scientific or traditional), practical experience, tacit knowledge |
| Research Scope | Ecosystem and cultural resource management; ecosystem and social system resilience, ethnobotanical knowledge; sustainable production | Ecological planning and design practices; ecological policy-making; sustainable landscape, and urban-rural management |
Publisher’s Note: MDPI stays neutral with regard to jurisdictional claims in published maps and institutional affiliations. |
© 2022 by the authors. Licensee MDPI, Basel, Switzerland. This article is an open access article distributed under the terms and conditions of the Creative Commons Attribution (CC BY) license (https://creativecommons.org/licenses/by/4.0/).
Share and Cite
Manningtyas, R.D.T.; Furuya, K. Traditional Ecological Knowledge versus Ecological Wisdom: Are They Dissimilar in Cultural Landscape Research? Land 2022, 11, 1123. https://doi.org/10.3390/land11081123
Manningtyas RDT, Furuya K. Traditional Ecological Knowledge versus Ecological Wisdom: Are They Dissimilar in Cultural Landscape Research? Land. 2022; 11(8):1123. https://doi.org/10.3390/land11081123
Chicago/Turabian StyleManningtyas, Rosyi Damayanti T., and Katsunori Furuya. 2022. "Traditional Ecological Knowledge versus Ecological Wisdom: Are They Dissimilar in Cultural Landscape Research?" Land 11, no. 8: 1123. https://doi.org/10.3390/land11081123
APA StyleManningtyas, R. D. T., & Furuya, K. (2022). Traditional Ecological Knowledge versus Ecological Wisdom: Are They Dissimilar in Cultural Landscape Research? Land, 11(8), 1123. https://doi.org/10.3390/land11081123

