A Systematic Review of EU-Funded Innovative Agri-Food Projects: Potential for Transfer between Territories
Abstract
:1. Introduction
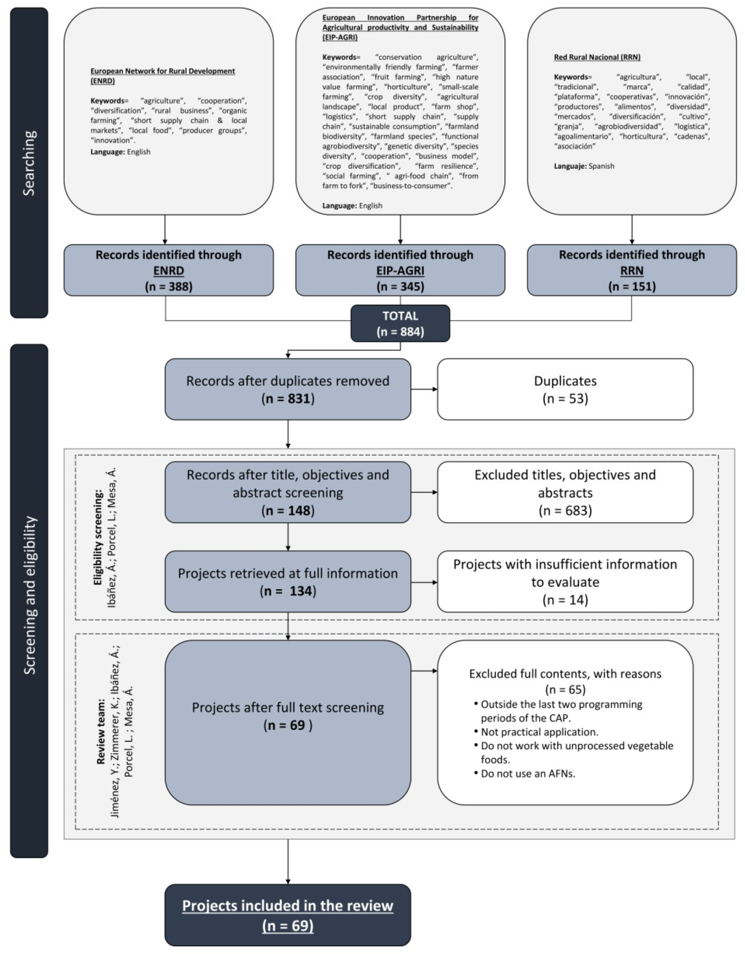
2. Materials and Methods
2.1. Review and Selection of Innovative Projects in the Agri-Food Sector
2.2. Analysis of the Information
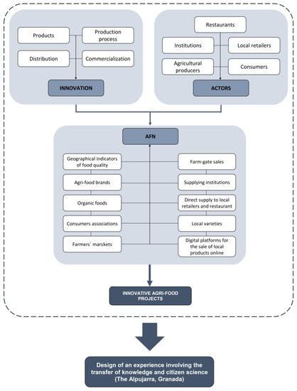
3. Results
3.1. Characteristics of the Projects
3.2. Descriptive Analysis of the AFNs Used in the Projects
3.2.1. Geographical Indications of Food Quality
3.2.2. Agri-Food Brands
3.2.3. Organic Foods
3.2.4. Local Varieties
3.2.5. Consumers Associations
3.2.6. Farmers’ Markets
3.2.7. Farm-Gate Sales
3.2.8. Supplying Institutions
3.2.9. Direct Supply to Local Retailers and Restaurants
3.2.10. Digital Platforms for the Sale of Local Products Online
3.3. Design of an Experience Involving the Transfer of Knowledge and Citizen Science
3.3.1. Knowledge Transfer and Citizen Science
3.3.2. Design of a Participative Experience for the Transfer of the Results of the Systematic Review
- Which project(s) do you think could be replicated in the Alpujarra, and why?
- Which products (local varieties) could be chosen as a means of emulating in the Alpujarra one of the projects presented at the meeting (and why)?
- Which AFNs would be most suitable for starting up a project of these characteristics (and why)?
- What would be the main advantages and disadvantages of carrying out a project of this kind in the Alpujarra?
4. Conclusions
Supplementary Materials
Author Contributions
Funding
Institutional Review Board Statement
Informed Consent Statement
Data Availability Statement
Acknowledgments
Conflicts of Interest
Appendix A
| AFN | Description |
|---|---|
| Geographical indications of quality | These are quality schemes or certifications backed up by public bodies and promoted by the Common Agricultural Policy (CAP) as an instrument of rural development that can boost the commercial prospects of differentiated high-quality products in contrast to the normal products on offer on conventional markets. Their classification as an Alternative Food Network is justified fundamentally by the organoleptic quality of the products, their identification with the local area and their respect for the traditions maintained by small local producers. The most representative examples of this AFN are Projected Denominations of Origin (PDO) and Protected Geographical Indication (PGI), although there are also various quality schemes linked to protected areas or areas for the conservation of biodiversity. |
| Agri-food brands | These are private certification schemes that attempt to reproduce and extend the capacity of geographical indications of quality in order to create a niche in the market that generates greater added value. Certification guarantees the practice, monitoring and precise compliance of stipulated quality standards, which are verified by the producers’ association itself or by an independent body. They also offer a guarantee of traceability and provide additional information for the consumer about the history of the product and the area in which it is produced, so increasing its value. |
| Organic foods | Organic foods are produced without using pesticides, chemicals, synthetic fertilizers or transgenics. They are produced in harmony with the cycles of nature, rotating the crops so as to make the most of the soil’s own nutrients, while applying agricultural techniques that do not upset the conditions of the local ecosystem. This form of agriculture is diametrically opposed to the prevailing production-based system, in terms of both the production process and the nature of the product itself. In this way, it makes an important contribution to environmental conservation and to our genetic heritage. |
| Local varieties | Local varieties can be defined as genetic resources that form part of our cultural heritage, which have been cultivated for a long time in a specific geographical area, using traditional techniques that have endowed these local or traditional varieties with a considerable capacity to adapt to the ecosystem of the area. There is often high variability within each local eco-type or variety, which results in a greater capacity to adapt and higher organoleptic quality, a parameter that has normally been one of the selection criteria for these varieties over the course of history. A great deal of accumulated knowledge is associated with each crop in terms of specific cultivation techniques and the practices linked to its uses, etc. The cultivation of local varieties helps protect agricultural biodiversity, a form of heritage that has been gradually built up by local societies, so recovering genetic resources that can enhance sustainability and health. |
| Consumers Associations | These are based on agreements between groups of consumers organized and established at a local level and small farmers in the nearby area. They operate outside conventional distribution channels. The two parties set up a mechanism by which they can obtain high-quality products using sustainable, environmentally friendly farming methods. The consumers agree to buy the seasonal products supplied by the farmers, either via home deliveries or at specific pickup points. The prices are agreed in such a way as to satisfy the interests of both parties. These groups provide a short distribution channel that strengthens the connection between the two ends of the chain via personal contact, so boosting the local economy and creating social ties. |
| Farmers’ markets | Farmers’ markets are markets where the farmers sell their products directly to their customers. They are often located in urban or periurban areas but can also be found in rural spaces. This method of direct sale allows farmers to charge prices that are more in line with the work they do and, above all, to create a physical space that enhances social interaction. In this way, they maximize the trust between buyers and sellers, and provide opportunities for consumers to learn more about farmers’ needs and concerns, and about the food products themselves and their production process. They also help highlight environmental concerns and allow farmers to take orders from their customers. |
| Farm-gate sales | This method follows a similar logic to that of farmers’ markets. In this case, the customers travel to the farm to buy the food products in their geographical, cultural and economic place of origin. On occasion, and in line with the conception of the rural world as a multifunctional space, this type of economic transaction is also combined with complementary tourism-related activities, such as visits to the farm and its facilities, active participation in farm work, farm accommodation, etc. All of these provide additional sources of income for the farmers. |
| Supplying institutions | This is a very powerful instrument for cooperation between public authorities and local producers, by which farmers supply food to public institutions where they serve food, such as schools, universities, day centers, hospitals, etc. In this way, they create a sense of community while, at the same time, promoting the local farming sector. |
| Supplying local retailers and restaurants | In this case, food producers, acting either through farmers’ associations or on an individual basis, make direct contact with local retailers and restaurants to supply them with their products. In this way, they establish short distribution channels that encourage the consumption of locally sourced products of higher quality. They can also provide useful information to the consumer when it comes to deciding what to buy. These retail establishments could be specialized shops, dieticians, local shops, tourism companies, local restaurants, etc. |
| Digital platforms for the sale of local products online | Online shops are created on digital platforms where consumers can purchase the food products directly from local producers. The prices for the products are set by the farmers, who also provide information about the farming practices used and the characteristics of the product, so creating a close bond of trust even though there is no face-to-face contact. These online platforms supply limited geographical areas, which do not generally extend beyond the region where the farms are located. They also use distribution methods that reduce the monetary costs and the harmful emissions associated with food transport. |
| 1 | Preferred Reporting Items for Systematic reviews and Meta-Analyses. |
| 2 | Operational Groups (OP) are intended to bring together multiple actors such as farmers, researchers, advisers, businesses, environmental groups, consumer interest groups or other NGOs to advance innovation in the agricultural and forestry sectors. |
| 3 | A Local Action Group (LAG) is a non profit-making composition made up of public and private organizations from rural villages having a broad representation from different socio-economic sectors. Through the European Agricultural Fund for Rural Development (EAFRD), LAGs can apply for financial assistance in the form of grants to implement the Local Development Strategy of their respective territory. |
References
- van Zanten, B.T.; Verburg, P.H.; Espinosa, M.; Gomez-Y-Paloma, S.; Galimberti, G.; Kantelhardt, J.; Kapfer, M.; Lefebvre, M.; Manrique, R.; Piorr, A.; et al. European agricultural landscapes, common agricultural policy and ecosystem services: A review. Agron. Sustain. Dev. 2014, 34, 309–325. [Google Scholar] [CrossRef] [Green Version]
- Robinson, G.M. Globalization of Agriculture. Annu. Rev. Resour. Econ. 2018, 10, 15.1–15.28. [Google Scholar] [CrossRef]
- Reidsma, P.; Tekelenburg, T.; van den Berg, M.; Alkemade, R. Impacts of land-use change on biodiversity: An assessment of agricultural biodiversity in the European Union. Agr. Ecosyst. Environ. 2006, 114, 86–102. [Google Scholar] [CrossRef]
- Moreira, M.B. Agriculture and food in the globalization age. Int. J. Sociol. Agric. Food 2004, 12, 17–28. [Google Scholar] [CrossRef]
- Fernández-Nogueira, D.; Corbelle-Rico, E. Determinants of land use/cover change in the Iberian Peninsula (1990–2012) at municipal level. Land 2020, 9, 5. [Google Scholar] [CrossRef] [Green Version]
- García-Ruiz, J.M.; Lana-Renault, N. Hydrological and erosive consequences of farmland abandonment in Europe, with special reference to the Mediterranean region—A review. Agr. Ecosyst. Environ. 2011, 140, 317–338. [Google Scholar] [CrossRef]
- López-i-Gelats, F.; Milan, M.J. Bartolomé, J. Is farming enough in mountain areas? Farm diversification in the Pyrenees. Land Use Policy 2011, 28, 783–791. [Google Scholar] [CrossRef]
- Romero-Díaz, A.; Ruiz-Sinoga, J.D.; Robledano-Aymerich, F.; Brevik, E.C.; Cerdà, A. Ecosystem responses to land abandonment in western mediterranean mountain. Catena 2017, 149, 824–835. [Google Scholar] [CrossRef] [Green Version]
- Jiménez-Olivencia, Y.; Ibáñez-Jiménez, Á.; Porcel-Rodríguez, L.; Zimmerer, K. Land use change dynamics in Euro-mediterranean mountain regions: Driving forces and consequences for the landscape. Land Use Policy 2021, 109, 105721. [Google Scholar] [CrossRef]
- Agnoletti, M. Rural landscape, nature conservation and culture: Some notes on research trends and management approaches from a (southern) European perspective. Landsc. Urban Plan. 2014, 126, 66–73. [Google Scholar] [CrossRef]
- MacDonald, D.; Crabtree, J.R.; Wiesinger, G.; Dax, T.; Stamou, N.; Fleury, P.; Gutierrez Lazpita, J.; Gibon, A. Agricultural abandonment in mountain areas of Europe: Environmental consequences and policy response. J. Environ. Manag. 2000, 59, 47–69. [Google Scholar] [CrossRef]
- Zimmerer, K.S.; de Haan, S.; Jones, A.D.; Creed-Kanashiro, H.; Tello Carrasco, M.; Meza, K.; Plasencia Amaya, F.; Cruz García, G.; Tubbeh, R.; Jiménez Olivencia, Y. The biodiversity of food and agriculture (Agrobiodiversity) in the anthropocene: Research advances and conceptual framework. Anthropocene 2019, 25, 100192. [Google Scholar] [CrossRef]
- Mazzocchi, C.; Corsi, S.; Ruggeri, G. The coexistence of local and global food supply chains: The lombardy region case study. Agriculture 2020, 10, 540. [Google Scholar] [CrossRef]
- Corsi, S.; Mazzocchi, C. Alternative food networks (AFNs): Determinants for consumer and farmer participation in Lombardy, Italy. Agr. Econ. -Czech 2019, 65, 259–269. [Google Scholar] [CrossRef]
- Stuart, D. The illusion of control: Industrialized agriculture, nature, and food safety. Agric. Hum. Values 2008, 25, 177–181. [Google Scholar] [CrossRef]
- Sarri, D.; Lombardo, S.; Pagliai, A.; Perna, C.; Lisci, R.; de Pascale, V.; Rimediotti, M.; Cencini, G.; Vieri, M. Smart farming introduction in wine farms: A systematic review and a new proposal. Sustainability 2020, 12, 7191. [Google Scholar] [CrossRef]
- Mazur-Wierzbicka, E. The application of corporate social responsibility in European agriculture. J. Chem. Phys. 2015, 19, 19–23. [Google Scholar] [CrossRef] [Green Version]
- Lockie, S. Responsibility and agency within alternative food networks: Assembling the “citizen consumer”. Agric. Hum. Values 2009, 26, 193–201. [Google Scholar] [CrossRef]
- Murdoch, J.; Marsden, T.; Banks, J. Quality, nature, and embeddedness: Some theoretical considerations in the context of the food sector. Econ. Geogr. 2000, 76, 107–125. [Google Scholar] [CrossRef]
- Boucher, F.; Reyes, J.A. Enfoque de sistema agroalimentario localizado (SIAL) y gestión territorial. Reflexiones a partir del proceso de activación de cuatro territorios en América Latina. In Proceedings of the Conference: IX Congreso de la Asociación Latinoamericana de Sociología Rural (ALASRU), Mexico City, Mexico, 6–11 October 2014; ALASRU S.L.: Mexico City, Mexico, 2014; pp. 1–25. [Google Scholar] [CrossRef]
- Sage, C. Social embeddedness and relations of regard: Alternative “good food” networks in south-west Ireland. J. Rural Stud. 2003, 19, 47–60. [Google Scholar] [CrossRef]
- Renting, H.; Schermer, M.; Rossi, A. Building food democracy: Exploring civic food networks and newly emerging forms of food citizenship. Int. J. Sociol. Agric. Food 2012, 19, 289–307. [Google Scholar]
- Bocci, R.; Andersen, R.; Bartha, B.; Platzer, E.; Riviere, P. Promoting an Enabling Environment for Agrobiodiversity in Europe; Diversifood Booklets; INRA: Le Rheu, France, 2019. [Google Scholar]
- Pinna, S. Alternative Food Networks, agro-biodiversity and landscape protection: Lessons from two rural parks. Reg. Stud. Reg. Sci. 2016, 3, 455–462. [Google Scholar] [CrossRef] [Green Version]
- Whatmore, S.; Stassart, P.; Renting, H. What’s Alternative about Alternative Food Networks? Environ. Plan. A Econ. Space 2003, 35, 389–391. [Google Scholar] [CrossRef]
- Burandt, A.; Lang, F.; Schrader, R.; Thiem, A. Working in regional agro-food networks—Strengthening rural development through cooperation. East. Eur. Countrys. 2013, 19, 153–176. [Google Scholar] [CrossRef] [Green Version]
- Granvik, M.; Lindberg, G.; Stigzelius, K.A.; Fahlbeck, E.; Surry, Y. Prospects of multifunctional agriculture as a facilitator of sustainable rural development: Swedish experience of Pillar 2 of the Common Agricultural Policy (CAP). Nor. Geogr. Tidsskr. Nor. J. Geogr. 2012, 66, 155–166. [Google Scholar] [CrossRef]
- Toledo, Á.; Burlingame, B. Biodiversity and nutrition: A common path toward global food security and sustainable development. J. Food Compos. Anal. 2006, 19, 477–483. [Google Scholar] [CrossRef]
- Chable, V.; Nuijten, E.; Costanzo, A.; Goldringer, I.; Bocci, R.; Oehen, B.; Rey, F.; Fasoula, D.; Feher, J.; Keshitalo, M.; et al. Embedding Cultivated Diversity in Society for Agro-Ecological Transition. Sustainability 2020, 12, 784. [Google Scholar] [CrossRef] [Green Version]
- Delaquis, E.; de Haan, S.; Wyckhuys, K.A.G. On-farm diversity offsets environmental pressures in tropical agro-ecosystems: A synthetic review for cassava-based systems. Agr. Ecosyst. Environ. 2018, 251, 226–235. [Google Scholar] [CrossRef]
- Scaramuzzi, S.; Gabellini, S.; Belletti, G.; Marescotti, A. Agrobiodiversity-Oriented Food Systems between Public Policies and Private Action: A Socio-Ecological Model for Sustainable Territorial Development. Sustainability 2021, 13, 12192. [Google Scholar] [CrossRef]
- Sardaro, R.; Faccilongo, N.; Contò, F.; la Sala, P. Adaption Action to Cope with Climate Change: Evidence from Farmers’ Preferences on an Agrobiodiversity Convervation Programme in the Mediterranean Area. Sustainability 2021, 13, 5977. [Google Scholar] [CrossRef]
- Secretariat of the Convention on Biological Diversity. Nagoya Protocol on Access to Genetic Resources and the Fair and Equitable Sharing of Benefits Arising from Their Utilization to the Convention on Biological Diversity; United Nations Environmental Programme: Montreal, QC, Canada, 2011.
- Zimmerer, K.S.; Jiménez-Olivencia, Y.; Ruiz-Ruiz, A.; Porcel-Rodríguez, L. AgriFood Land Transformations and Immigrant Farm Workers in Peri-Urban Areas of Spain and the Mediterranean. Land 2020, 9, 472. [Google Scholar] [CrossRef]
- Sánchez Hernández, J.L. Redes Alimentarias Alternativas: Concepto, Tipología y Adecuación a la Realidad Española. Bol. Asoc. Geogr. Esp. 2009, 49, 185–207. Available online: https://bage.age-geografia.es/ojs/index.php/bage/article/view/781 (accessed on 15 November 2021).
- Holloway, L.; Cox, R.; Venn, L.; Kneafsey, M.; Dowler, E.; Tuomainen, H. Managing sustainable farmed landscape through “alternative” food networks: A case study from Italy. Geogr. J. 2006, 172, 219–229. [Google Scholar] [CrossRef]
- Schröder, S.; Begemann, F.; Harrer, S. Agrobiodiversity monitoring—Documentation at European level. J. Verbrauch. Lebensm. 2007, 2 (Suppl. 1), 29–32. [Google Scholar] [CrossRef]
- Jiménez Olivencia, Y.; Porcel Rodríguez, L.; Caballero Calvo, A. A half-century of landscape evolution in the Sierra Nevada (Spain) | Medio siglo en la evolución de los paisajes naturales y agrarios de Sierra Nevada (España). Bol. Asoc. Geogr. Esp. 2015, 68, 205–232. [Google Scholar] [CrossRef] [Green Version]
- Entrena Durán, F. Difusión urbana y Cambio Social en los Territorios Rurales. Un estudio de Casos en la Provincia de Granada. Rev. Estud. Reg. 2006, 77, 179–203. [Google Scholar]
- Kumar, V.; Wang, M.; Kumari, A.; Akkaranggoon, S.; Garza-Reyes, J.A.; Tupa, J. Exploring Short Food Supply Chains from Triple Bottom Line Lens: A Comprehensive Systematic Review. In Proceedings of the International Conference on Industrial Engineering and Operations Management, Bangkok, Thailand, 5–7 March 2019; IEOM Society International: Bangkok, Thailand, 2019; pp. 728–738. Available online: http://www.ieomsociety.org/ieom2019/papers/216.pdf (accessed on 30 November 2021).
- Michel-Villarreal, R.; Hingley, M.; Canavari, M.; Bregoli, I. Sustainability in Alternative Food Networks: A systematic literature review. Sustainability 2019, 11, 859. [Google Scholar] [CrossRef] [Green Version]
- Prima Dania, W.A.; Xing, K.; Amer, Y. Collaboration behavioural factors for sustainable agri-food supply chains: A systematic review. J. Clean. Prod. 2018, 186, 851–864. [Google Scholar] [CrossRef]
- Medeiros, G.; Binotto, E.; Caleman, S.; Florindo, T. Open Innovation in Agrifood Chain: A Systematic Review. J. Technol. Manag. Innov. 2016, 11, 108–116. [Google Scholar] [CrossRef] [Green Version]
- Goodman, D. Rural Europe Redux? Reflections on Alternative Agro-Food Networks and Paradigm Change. Sociol. Rural 2004, 44, 3–16. [Google Scholar] [CrossRef]
- Page, M.J.; Mckenzie, J.E.; Bossuyt, P.M.; Boutron, I.; Hoffmann, T.C.; Mulrow, C.D.; Shamseer, L.; Tetzlaff, J.M.; Akl, E.A.; Brennan, S.E.; et al. The PRISMA 2020 statement: An updated guideline for reporting systematic reviews. BMJ 2021, 71, 372. [Google Scholar] [CrossRef]
- Koumpouros, Y.; Georgoulas, A. A systematic review of mHealth funded R&D activities in EU: Trends, technologies and obstacles. Inform. Health Soc. Care 2019, 45, 168–187. [Google Scholar] [CrossRef] [PubMed]
- Zasada, I.; Piorr, A.; Novo, P.; Villanueva, A.J.; Valánszki, I. What do we know about decision support systems for landscape and environmental management? A review and expert survey within EU research projects. Environ. Model. Softw. 2017, 98, 63–74. [Google Scholar] [CrossRef]
- Guimarães, H.; Fonseca, C.; Gonzalez, C.; Pinto-Correia, T. Reflecting on Collaborative Research into the Sustainability of Mediterranean Agriculture: A Case Study Using a Systematization of Experiences Approach. J. Res. Pract. 2017, 13, M1. [Google Scholar]
- Herout, P.; Schmid, E.; Case Study. Doing, Knowing, Learning: Systematization of Experiences Based on the Knowledge Management of HORIZONT3000. J. Knowl. Manag. 2015, 11, 64–76. Available online: https://www.km4djournal.org/index.php/km4dj/article/view/253/349 (accessed on 15 December 2021).
- European Food Safety Authority. Towards an integrated environmental risk assessment of multiple stressors on bees: Review of research projects in Europe, knowledge gaps and recommendations. EFSA J. 2014, 12, 3594. [Google Scholar] [CrossRef]
- Ammirato, S.; Gala, M.D.; Volpentesta, A.P. Alternative Agrifood Networks as Learning Communities: Some Issues for a Classification Model. In World Summit on Knowledge Society, CCIS; Lytras, M.D., Ruan, D., Tennyson, R.D., De Pablos, P.O., García Peñalvo, F.J., Rusu, L., Eds.; Springer: Berlin/Heidelberg, Germany, 2013; Volume 278, pp. 293–300. [Google Scholar]
- Venn, L.; Kneafsey, M.; Holloway, L.; Cox, R.; Dowler, E.; Tuomainen, H. Researching European “Alternative” Food Networks: Some Methodological Considerations. Area 2006, 38, 248–258. Available online: https://www.jstor.org/stable/20004542 (accessed on 18 December 2021). [CrossRef] [Green Version]
- Watts, D.; Maye, D. Making reconnections in agro-food geography: Alternative systems of food provision. Prog. Hum. Geogr. 2005, 29, 22–40. [Google Scholar] [CrossRef] [Green Version]
- Renting, H.; Marsden, T.K.; Banks, J. Understanding alternative food networks: Exploring the role of short food supply chains in rural development. Environ. Plan. A 2003, 35, 393–411. [Google Scholar] [CrossRef] [Green Version]
- Arias Pérez, J.; Aristizábal Botero, C. Transferencia de Conocimiento Orientada a la Innovación Social en la Relación Ciencia-tecnología y Sociedad. Pensam. Gestión 2011, 31, 137–166. Available online: https://rcientificas.uninorte.edu.co/index.php/pensamiento/article/view/3664/2379 (accessed on 19 December 2021).
- Castro Martínez, E.; de Lucio, I.F.; Pérez Marín, M.; Criado Boado, F. Una aproximación a las características de la transferencia de conocimientos en Humanidades y Ciencias Sociales. In Las Ciencias Sociales y las Humanidades en los Sistemas de Innovación; Ibarra, A., Castro, J., Rocca, L., Eds.; Universidad del País Vasco: Guipuzkoa, Spain, 2006; pp. 97–113. [Google Scholar]
- European Commission, Directorate-General for Research and Innovation. Horizon Europe: Strategic Plan 2021–2024; Publications Office of the European Union: Luxembourg, 2021. Available online: https://data.europa.eu/doi/10.2777/083753 (accessed on 21 December 2021).
- Ministerio de Ciencia e Innovación. Estrategia Española de Ciencia, Tecnología e Innovación 2021–2027. In Ministerio de Ciencia e Innovación; Secretaría Técnica del Ministerio de Ciencia e Innovación: Madrid, Spain, 2021. Available online: https://www.ciencia.gob.es/dam/jcr:e8183a4d-3164-4f30-ac5f-d75f1ad55059/EECTI-2021-2027.pdf (accessed on 21 December 2021).
- González-Moreno, M.J.; Fernández-Prados, J.S.; Cuenca-Piqueras, C. Transferencia de conocimiento de las ciencias sociales al sector agrario almeriense: La opinión de los agricultores. In Universidad, Sociedad y Mercado Laboral. Estrategias e Impactos de Transferencia de Resultados en Ciencias Sociales y Jurídicas; Comares: Granada, Spain, 2021; pp. 127–142. [Google Scholar]
- What We Do in LifeWatch-Eric Project. Available online: https://www.lifewatch.eu/what-we-do/ (accessed on 15 February 2022).
- Fressoli, M.; De Filippo, D. Nuevos escenarios y desafíos para la ciencia abierta. Entre el optimismo y la incertidumbre. Arbor 2021, 197, a586. [Google Scholar] [CrossRef]
- Alberich, T.; Arnanz, L.; Basagoiti, M.; Belmonte, R.; Bru, P.; Espinar, C.; García, N.; Habegger, S.; He-ras, P.; Hernández, D.; et al. Manual de Metodologías Participativas; Observatorio Internacional de Ciudadanía y Medio Ambiente Sostenible (CIMAS): Madrid, Spain, 2009. Available online: https://www.redcimas.org/wordpress/wp-content/uploads/2012/09/manual_2010.pdf (accessed on 19 December 2021).
- Villasante Prieto, T.R.; Montañés Serrano, M.; Martí Olivé, J. La Investigación Social Participativa: Construyendo Ciudadanía; El Viejo Topo: Barcelona, Spain, 2000. [Google Scholar]
- Pereda, C.; de Prada, M. Investigación-Acción Participativa y Perspectiva Dialéctica. Arxius Cienc. Soc. 2014, 31, 57–68. Available online: http://hdl.handle.net/10550/44310 (accessed on 19 December 2021).
- Bilewicz, A.; Spiewak, R. Beyond the “Northern” and “Southern” Divide: Food and Space in Polish Consumer Cooperatives. SAGE 2019, 33, 579–602. [Google Scholar] [CrossRef]
- Hagedorn, K. Post-socialist farmers’ cooperatives in central and eastern Europe. Ann. Public Coop. Econ. 2014, 85, 555–577. [Google Scholar] [CrossRef]
- Goszczyński, W.; Knieć, W. Strengthening Alternative Agro-food Networks in the Eastern European Countryside. East. Eur. Countrys. 2012, 17, 5–12. [Google Scholar] [CrossRef]
- Rochefort, G.; Lapointe, A.; Mercier, A.P.; Parent, G.; Provencher, V.; Lamarche, B. A Rapid Review of Territorialized Food Systems and Their Impacts on Human Health, Food Security, and the Environment. Nutrients 2021, 13, 3345. [Google Scholar] [CrossRef]
- Ruivenkamp, G. Diverse agri-food practices and their transformative potentials. In La Differenza Come Risorsa. Atti del Workshop 2018; Gelo, O., Isoni, A., Mannarin, T., Siciliano, S., Eds.; Universitá del Salento: Lecce, Italy, 2018; pp. 85–96. [Google Scholar] [CrossRef]
- Aubert, F.; Berriet-Solliec, M.; Gaigné, C. The Rural Dimension of the Second Pillar: A Territorialized Agriculture Policy. INRA 2007, 2007, 1–5. Available online: http://ageconsearch.umn.edu/record/156634 (accessed on 10 December 2021).
- Boora, K.K.; Sharma, V. Value chain analysis of organic food industry: A worldwide review of empirical evidences. Int. J. Value Chain Manag. 2021, 12, 357–369. [Google Scholar] [CrossRef]
- Diamond, A.; Barham, J. Moving Food Along the Value Chain: Innovations in Regional Food Distribution; Marketing Services Division Agricultural Marketing Service, U.S. Department of Agriculture: Washington, DC, USA, 2012. [CrossRef]
- Alonso Mielgo, A.M.; Guzmán Casado, G.I. Asociaciones de productores y consumidores de productos ecológicos en Andalucía: Una experiencia de canales cortos de distribución de productos de calidad. In Libro de Actas IV Congreso SEAE; Sociedad Española de Agricultura Ecológica: Córdoba, Spain, 2000. [Google Scholar]
- Espluga-Trenc, J.; Calvet-Mir, L.; López-García, D.; Di Masso, M.; Pomar, A.; Tendero, G. Local Agri-Food Systems as a Cultural Heritage Strategy to Recover the Sustainability of Local Communities. Insights from the Spanish Case. Sustainability 2021, 13, 6068. [Google Scholar] [CrossRef]
- le Velly, R.; Dufeo, I. Alternative food networks as “market agencements”: Exploring their multiple hybridities. J. Rural Stud. 2016, 43, 173–182. [Google Scholar] [CrossRef]
- Forssell, S.; Lankoski, L. The sustainability promise of alternative food networks: An examination through ‘‘alternative’’ characteristics. Agric. Hum. Values 2015, 32, 63–75. [Google Scholar] [CrossRef] [Green Version]
- Kirwan, J. Alternative Strategies in the UK Agro-Food System: Interrogating the Alterity of Farmers’ Markets. Sociol. Rural 2004, 44, 395–415. [Google Scholar] [CrossRef]
- Raynolds, L.T. The Globalization of Organic Agro-Food Networks. World Dev. 2004, 32, 725–743. [Google Scholar] [CrossRef]
- Michel-Villarreal, R.; Luis Vilalta-Perdomo, E.; Canavari, M.; Hingley, M. Resilience and Digitalization in Short Food Supply Chains: A Case Study Approach. Sustainability 2021, 13, 5913. [Google Scholar] [CrossRef]
- Raheem, D.; Shishaev, M.; Dikovitsky, V. Food System Digitalization as a Means to Promote Food and Nutrition Security in the Barents Region. Agriculture 2019, 9, 168. [Google Scholar] [CrossRef] [Green Version]






| Institutions | Producers | Hospitality/Restaurants | Retailers | Consumers | |
|---|---|---|---|---|---|
| Number of projects | 54 | 69 | 33 | 48 | 27 |
| Percentage | 78.3% | 100% | 47.8% | 69.5% | 39.1% |
Publisher’s Note: MDPI stays neutral with regard to jurisdictional claims in published maps and institutional affiliations. |
© 2022 by the authors. Licensee MDPI, Basel, Switzerland. This article is an open access article distributed under the terms and conditions of the Creative Commons Attribution (CC BY) license (https://creativecommons.org/licenses/by/4.0/).
Share and Cite
Ibáñez-Jiménez, Á.; Jiménez-Olivencia, Y.; Mesa-Pedrazas, Á.; Porcel-Rodríguez, L.; Zimmerer, K. A Systematic Review of EU-Funded Innovative Agri-Food Projects: Potential for Transfer between Territories. Land 2022, 11, 519. https://doi.org/10.3390/land11040519
Ibáñez-Jiménez Á, Jiménez-Olivencia Y, Mesa-Pedrazas Á, Porcel-Rodríguez L, Zimmerer K. A Systematic Review of EU-Funded Innovative Agri-Food Projects: Potential for Transfer between Territories. Land. 2022; 11(4):519. https://doi.org/10.3390/land11040519
Chicago/Turabian StyleIbáñez-Jiménez, Álvaro, Yolanda Jiménez-Olivencia, Ángela Mesa-Pedrazas, Laura Porcel-Rodríguez, and Karl Zimmerer. 2022. "A Systematic Review of EU-Funded Innovative Agri-Food Projects: Potential for Transfer between Territories" Land 11, no. 4: 519. https://doi.org/10.3390/land11040519
APA StyleIbáñez-Jiménez, Á., Jiménez-Olivencia, Y., Mesa-Pedrazas, Á., Porcel-Rodríguez, L., & Zimmerer, K. (2022). A Systematic Review of EU-Funded Innovative Agri-Food Projects: Potential for Transfer between Territories. Land, 11(4), 519. https://doi.org/10.3390/land11040519

