Connectivity Index-Based Identification of Priority Area of River Protected Areas in Sichuan Province, Southwest China
Abstract
1. Introduction
2. Materials and Methods
2.1. Study Area
2.2. Protected Areas
2.3. Data Source and Processing
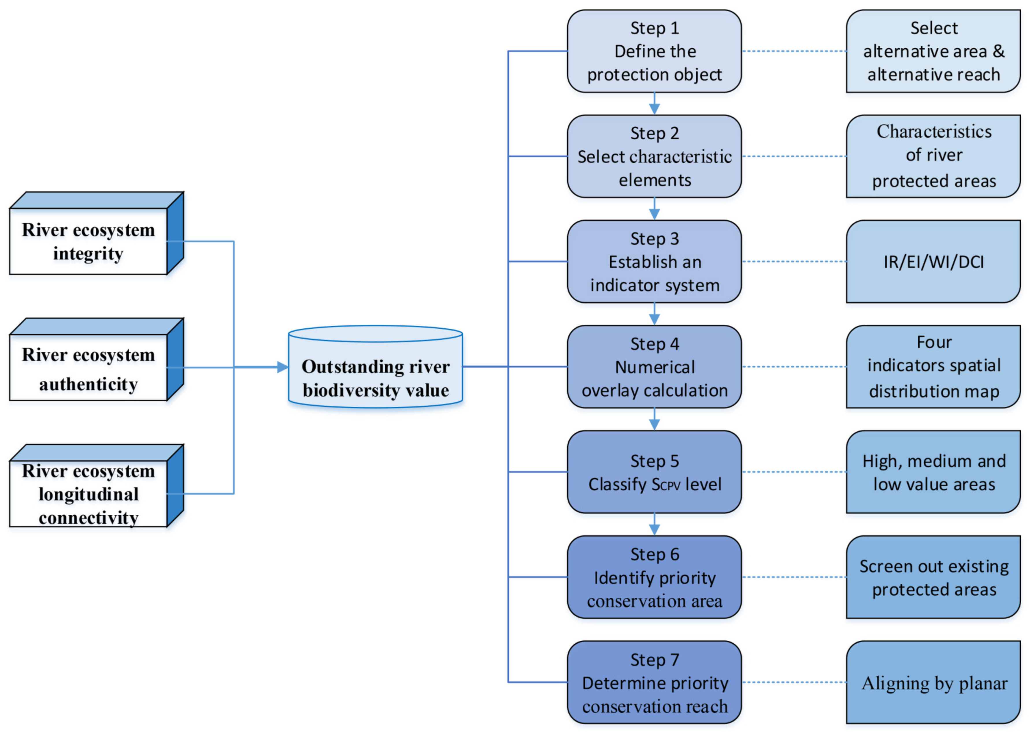
2.4. Methods
2.4.1. Principles for the Selection of RPAs
- (1)
- Outstanding value of river biodiversity
- (2)
- River ecosystem integrity
- (3)
- River ecosystem authenticity
- (4)
- River ecosystem longitudinal connectivity
2.4.2. Calculation Process
- Step 1: Define the protection object
- Step 2: Select characteristic elements
- Step 3: Establish an indicator system
- Step 4: Numerical overlay calculation
- Step 5: Classify comprehensive protection value (CPV)
- Step 6: Priority conservation area identification
- Step 7: Priority conservation reach determination
3. Results
3.1. Comprehensive Protection Value
3.2. Priority Conservation Areas of RPAs
3.2.1. Overall Spatial Characteristics
3.2.2. Spatial Differentiation Characteristics
3.3. Priority Conservation Reach of RPAs
3.3.1. Overall Spatial Characteristics
3.3.2. Spatial Differentiation Characteristics
4. Discussion
4.1. Theoretical Rationality
4.2. Realistic Reasonableness
5. Conclusions
Author Contributions
Funding
Institutional Review Board Statement
Informed Consent Statement
Data Availability Statement
Acknowledgments
Conflicts of Interest
References
- Carrizo, S.F.; Lengyel, S.; Kapusi, F.; Szabolcs, M.; Kasperidus, H.D.; Scholz, M.; Markovic, D.; Freyhof, J.; Cid, N.; Cardoso, A.C.; et al. Critical Catchments for Freshwater Biodiversity Conservation in Europe: Identification, Prioritisation and Gap Analysis. J. Appl. Ecol. 2017, 54, 1209–1218. [Google Scholar] [CrossRef]
- Craig, L.S.; Olden, J.D.; Arthington, A.H.; Entrekin, S.; Hawkins, C.P.; Kelly, J.J.; Kennedy, T.A.; Maitland, B.M.; Rosi, E.J.; Roy, A.H.; et al. Meeting the Challenge of Interacting Threats in Freshwater Ecosystems: A Call to Scientists and Managers. Elementa-Sci. Anthrop. 2017, 5, 72. [Google Scholar] [CrossRef]
- Dudley, N.; Shadie, P.; Stolton, S. Guidelines for Applying Protected Area Management Categories; IUCN: Gland, Switzerland, 2013. [Google Scholar]
- Nel, J.L.; Roux, D.J.; Maree, G.; Kleynhans, C.J.; Moolman, J.; Reyers, B.; Rouget, M.; Cowling, R.M. Rivers in Peril inside and Outside Protected Areas: A Systematic Approach to Conservation Assessment of River Ecosystems. Divers. Distrib. 2007, 13, 341–352. [Google Scholar] [CrossRef]
- Grill, G.; Lehner, B.; Thieme, M.; Geenen, B.; Tickner, D.; Antonelli, F.; Babu, S.; Borrelli, P.; Cheng, L.; Crochetiere, H.; et al. Mapping the World’s Free-Flowing Rivers. Nature 2019, 569, 215–221. [Google Scholar] [CrossRef]
- Yousefi, M.; Jouladeh-Roudbar, A.; Kafash, A. Using Endemic Freshwater Fishes as Proxies of Their Ecosystems to Identify High Priority Rivers for Conservation under Climate Change. Ecol. Indic. 2020, 112, 106–137. [Google Scholar] [CrossRef]
- Dolezsai, A.; Sály, P.; Takács, P.; Hermoso, V.; Erős, T. Restricted by Borders: Trade-Offs in Transboundary Conservation Planning for Large River Systems. Biodivers. Conserv. 2015, 24, 1403–1421. [Google Scholar] [CrossRef]
- Pickens, B.A.; Mordecai, R.S.; Drew, C.A.; Alexander-Vaughn, L.B.; Keister, A.S.; Morris, H.L.C.; Collazo, J.A. Indicator-Driven Conservation Planning across Terrestrial, Freshwater Aquatic, and Marine Ecosystems of the South Atlantic, USA. J. Fish Wildl. Manag. 2017, 8, 219–233. [Google Scholar] [CrossRef]
- Holland, R.A.; Darwall, W.R.T.; Smith, K.G. Conservation Priorities for Freshwater Biodiversity: The Key Biodiversity Area Approach Refined and Tested for Continental Africa. Biol. Conserv. 2012, 148, 167–179. [Google Scholar] [CrossRef]
- Gonçalves, A.S.; Costa, G.C.; Bond-Buckup, G.; Bartholomei-Santos, M.L.; Santos, S. Priority Areas for Conservation within Four Freshwater Ecoregions in South America: A Scale Perspective Based on Freshwater Crabs (Anomura, Aeglidae). Aquat. Conserv. Mar. Freshw. Ecosyst. 2018, 28, 1077–1088. [Google Scholar] [CrossRef]
- Hermoso, V.; Linke, S.; Prenda, J. Identifying Priority Sites for The Conservation of Freshwater Fish Biodiversity in A Mediterranean Basin with A High Degree of Threatened Endemics. Hydrobiologia 2009, 623, 127–140. [Google Scholar] [CrossRef]
- Raghavan, R.; Das, S.; Nameer, P.O.; Bijukumar, A.; Dahanukar, N. Protected Areas and Imperilled Endemic Freshwater Biodiversity in The Western Ghats Hotspot. Aquat. Conserv. Mar. Freshw. Ecosyst. 2016, 26, 78–90. [Google Scholar] [CrossRef]
- Braun, B.M.; Gonçalves, A.S.; Marques, P.M.; Kotzian, C.B. Potential Distribution of Riffle Beetles (Coleoptera: Elmidae) in Southern Brazil. Austral Entomol. 2018, 58, 646–656. [Google Scholar] [CrossRef]
- Khoury, M.; Higgins, J.; Weitzell, R. A Freshwater Conservation Assessment of The Upper Mississippi River Basin Using a Coarse-and Fine-Filter Approach. Freshw. Biol. 2011, 56, 162–179. [Google Scholar] [CrossRef]
- Koyama, A.; Inui, R.; Kanno, K.; Eguchi, K.; Tanabe, A.; Nakajima, J.; Onikura, N.; Minagawa, T. Differences in Conservation Candidate Tidal Rivers by Cross-taxon Analysis in The Japanese Temperate Zone. Aquat. Conserv. Mar. Freshw. Ecosyst. 2020, 30, 2313–2326. [Google Scholar] [CrossRef]
- Paz-Vinas, I.; Loot, G.; Hermoso, V.; Veyssière, C.; Poulet, N.; Grenouillet, G.; Blanchet, S. Systematic Conservation Planning for Intraspecific Genetic Diversity. Proc. R. Soc. B Biol. Sci. 2018, 285, 2017–2746. [Google Scholar] [CrossRef]
- Smith, A.; Schoeman, M.C.; Keith, M.; Erasmus, B.F.N.; Monadjem, A.; Moilanen, A.; Di Minin, E. Synergistic Effects of Climate and Land-Use Change on Representation of African Bats in Priority Conservation Areas. Ecol. Indic. 2016, 69, 276–283. [Google Scholar] [CrossRef]
- Liang, J.; He, X.Y.; Zeng, G.M.; Zhong, M.Z.; Gao, X.; Li, X.; Li, X.D.; Wu, H.P.; Feng, C.T.; Xing, W.L.; et al. Integrating Priority Areas and Ecological Corridors into National Network for Conservation Planning in China. Sci. Total Environ. 2018, 626, 22–29. [Google Scholar] [CrossRef]
- Linke, S.; Pressey, R.L.; Bailey, R.C.; Norris, R.H. Management Options for River Conservation Planning: Condition and Conservation Re-visited. Freshw. Biol. 2007, 52, 918–938. [Google Scholar] [CrossRef]
- Nel, J.L.; Reyers, B.; Roux, D.J.; Cowling, R.M. Expanding Protected Areas Beyond Their Terrestrial Comfort Zone: Identifying Spatial Options for River Conservation. Biol. Conserv. 2009, 142, 1605–1616. [Google Scholar] [CrossRef]
- Li, P.; Zhang, Y.; Lu, W.; Zhao, M.; Zhu, M. Identification of Priority Conservation Areas for Protected Rivers Based on Ecosystem Integrity and Authenticity: A Case Study of the Qingzhu River, Southwest China. Sustainability 2020, 13, 323. [Google Scholar] [CrossRef]
- Li, L.Z.; Li, Y.Y.; Wang, Z.G.; Hao, X.P.; Liu, X.J. Research on Interconnected River System Network: Conceptual Framework. J. Nat. Resour. 2011, 26, 513–522. [Google Scholar]
- Chen, A.; Miao, W.; Zhou, X.G.; Wen, Z.Z.; Gan, F.M.; Fu, X.W.; Hui, E.Q. A Holistic Method of Riverine Connectivity Assessment. J. Yangtze River Sci. Res. Inst. 2020, 37, 21–27. [Google Scholar] [CrossRef]
- Pinchot, G. The Mississippi: Aymptomatic Treatment or Permanent Cure? J. Foerstry 1928, 26, 220–230. [Google Scholar] [CrossRef]
- Mendoza, A.; Berezowsky, M.; Caballero, C.; Arganis-Juárez, M. Alteration of The Flow Distribution at A River Bifurcation Caused by A System of Upstream Dams: Case of The Grijalva River basin, Mexico. Earth Surf. Proc. Landf. 2022, 47, 509–521. [Google Scholar] [CrossRef]
- Bulti, A.T. The Influence of Dam Construction on The Catchment Hydrologic Behavior and Its Effects on A Discharge Forecast in Hydrological Models. Water Resour. Manag. 2021, 35, 2023–2037. [Google Scholar] [CrossRef]
- Yi, Y.J.; Gao, Y.N.; Zhang, S.H. The Impact of Dams on The River Connectivity of The Two Largest River Basins in China. River Res. Appl. 2022, 38, 185–193. [Google Scholar] [CrossRef]
- David, G.; Céline, C.; Morgane, B.; Franck, C. Ecological Connectivity of The Upper Rhône River: Upstream Fish Passage at Two Successive Large Hydroelectric Dams for Partially Migratory Species. Ecol. Eng. 2022, 178, 106545. [Google Scholar] [CrossRef]
- Mu, B.; Tian, G.H.; Xin, G.Y.; Hu, M.; Yang, P.P.; Wang, Y.W.; Xie, H.; Mayer, A.L.; Zhang, Y.L. Measuring Dynamic Changes in The Spatial Pattern and Connectivity of Surface Waters Based on Landscape and Graph Metrics: A Case Study of Henan Province in Central China. Land 2021, 10, 471. [Google Scholar] [CrossRef]
- Keesstra, S.D.; Davis, J.; Masselink, R.H.; Casalí, J.; Peeters, E.T.; Dijksma, R. Coupling Hysteresis Analysis with Sediment and Hydrological Connectivity in Three Agricultural Catchments in Navarre, Spain. J. Soils Sediments 2019, 19, 1598–1612. [Google Scholar] [CrossRef]
- Richards, D.R.; Moggridge, H.L.; Warren, P.H.; Maltby, L. Impacts of Hydrological Restoration on Lowland River Floodplain Plant Communities. Wetl. Ecol. Manag. 2020, 28, 403–417. [Google Scholar] [CrossRef]
- Ministry of Water Resources of the People’s Republic of China. China Water Statistical Yearbook; China Water and Power Press: Beijing, China, 2020.
- Department of Ecology and Environment of Sichuan Province. Biodiversity Overview. Available online: http://sthjt.sc.gov.cn/sthjt/swdyxbh/2021/5/21/616b01085be540c696d0604f5dfd2f14.shtml (accessed on 20 September 2021).
- Biodiversity Conservation of Yunnan Forestry in China. Available online: https://www.forestry.gov.cn/main/5462/20201009/114824241328759.html (accessed on 22 November 2021).
- Wu, H.P.; Chen, J.; Xu, J.; Zeng, G.M.; Sang, L.H.; Liu, Q.; Yin, Z.J.; Dai, J.; Yin, D.C.; Liang, J.; et al. Effects of Dam Construction on Biodiversity: A Review. J. Clean. Prod. 2019, 221, 480–489. [Google Scholar] [CrossRef]
- Laurich, B.; Drake, C.; Gorman, O.T.; Irvine, C.; Mac Laurin, J.; Chartrand, C.; Hebert, C.E. Ecosystem Change and Population Declines in Gulls: Shifting Baseline Considerations for Assessing Ecological Integrity of Protected Areas. J. Great Lakes Res. 2019, 45, 1215–1227. [Google Scholar] [CrossRef]
- He, S.Y.; Su, Y. Authenticity, Integrity, Connectivity and Coordination-Conceptual Analysis and Practical Significance for the Establishment of the National Park System. Environ. Prot. 2019, 47, 28–34. [Google Scholar]
- Liu, X.N.; Liu, C.L.; Zhang, C.L.; Wei, Y.; Huang, B.R. Ecosystem Integrity and Authenticity Assessment Framework in the Qinghai-Tibet Plateau National Park Cluster. Acta Ecol. Sin. 2021, 41, 833–846. [Google Scholar]
- Primack, R.B. Essentials of Conservation Biology; Sinauer Associates: Sunderland, UK, 2006. [Google Scholar]
- Baturina, N.S. Functional Structure of River Ecosystems: Retrospective of the Development of Contemporary Concepts (Review). Inland Water Biol. 2019, 12, 3–11. [Google Scholar] [CrossRef]
- Azevedo-Santos, V.M.; Frederico, R.G.; Fagundes, C.K.; Pompeu, P.S.; Pelicice, F.M.; Padial, A.A.; Nogueira, M.G.; Fearnside, P.M.; Lima, L.B.; Daga, V.S.; et al. Protected Areas: A Focus on Brazilian Freshwater Biodiversity. Divers. Distrib. 2019, 25, 442–448. [Google Scholar] [CrossRef]
- IUCN. Publishing with IUCN: IUCN Glossary of Definitions. Available online: https://www.iucn.org/resources/publications/publishing-iucn (accessed on 11 January 2021).
- Kietzka, G.J.; Pryke, J.S.; Gaigher, R.; Samways, M.J. Webs of Well-Designed Conservation Corridors Maintain River Ecosystem Integrity and Biodiversity in Plantation Mosaics. Biol. Conserv. 2021, 254, 108965. [Google Scholar] [CrossRef]
- Huang, B.R.; Ouyang, Z.Y.; Zheng, H.; Wang, X.K.; Miao, H. Connotation of Ecological Integrity and Its Assessment Methods: A Review. Ying Yong Sheng Tai Xue Bao 2006, 17, 196–202. [Google Scholar]
- NWSRS. About the WSR Act: Safeguarding the Character of Our Nation’s Unique Rivers. Available online: http://www.rivers.gov/wsr-act.php (accessed on 11 January 2021).
- Clewell, A.F. Restoring for Natural Authenticity. Ecol. Restor. 2000, 18, 216–217. [Google Scholar] [CrossRef][Green Version]
- Dudley, N. Authenticity in Nature: Making Choices About the Naturalness of Ecosystems; Routledge: London, UK, 2011. [Google Scholar] [CrossRef]
- Roberto, I.J.; Loebmann, D. Composition, Distribution Patterns, and Conservation Priority Areas for the Herpetofauna of the State of Ceara, Northeastern Brazil. Salamandra 2016, 52, 134–152. [Google Scholar]
- Benez-Secanho, F.J.; Dwivedi, P.; Ferreira, S.; Hepinstall-Cymerman, J.; Wenger, S. Trade-offs Between the Value of Ecosystem Services and Connectivity Among Protected Areas in the Upper Chattahoochee Watershed. Environ. Manag. 2022, 1–15. [Google Scholar] [CrossRef]
- Rodeles, A.A.; Galicia, D.; Miranda, R. A New Method to Include Fish Biodiversity in River Connectivity Indices with Applications in Dam Impact Assessments. Ecol. Indic. 2020, 117, 106605. [Google Scholar] [CrossRef]
- Spence, B.C.; Hughes, R.M. An Ecosystem Approach to Salmonid Conservation; ManTech Environmental Research Services, Corporation: Corvallis, OR, USA, 1996. [Google Scholar]
- Xu, D.; Wang, W.; Yuan, X. Hydrologic Analysis and Computation; China Water and Power Press: Beijing, China, 2018. [Google Scholar]
- CBD. The Ecosystem Approach; The Secretariat of the Convention on Biological Diversity: Montreal, QC, Canada, 2004. [Google Scholar]
- Browman, H.; Stergiou, K.I. Marine Protected Areas as a Central Element of Ecosystem-Based Management: Defining Their Location, Size and Number. Mar. Ecol. Prog. Ser. 2004, 274, 271–272. [Google Scholar]
- Shepherd, G. The Ecosystem Approach Five Steps to Implementation; IUCN: Gland, Switzerland; Cambridge, UK, 2004. [Google Scholar]
- Linke, S.; Norris, R.H.; Pressey, R.L. Irreplaceability of River Networks: Towards Catchment-Based Conservation Planning. J. Appl. Ecol. 2008, 45, 1486–1495. [Google Scholar] [CrossRef]
- Dong, Z.R.; Sun, D.Y.; Zhao, J.Y.; Zhang, J. Holistic Conceptual Model for the Structure and Function of River Ecosystems. Adv. Water Sci. Methodol. 2010, 21, 550–559. [Google Scholar]
- Margules, C.R.; Pressey, R.L. Systematic Conservation Planning. Nature 2000, 405, 243–253. [Google Scholar] [CrossRef]
- Rondinini, C.; Wilson, K.A.; Boitani, L.; Grantham, H.; Possingham, H.P. Tradeoffs of Different Types of Species Occurrence Data for Use in Systematic Conservation Planning. Ecol. Lett. 2006, 9, 1136–1145. [Google Scholar] [CrossRef]
- Li, X.; Tian, W. Dynamic Evaluation of Ecological Integrity Based on Landscape Pattern Index. J. Univ. Chin. Acad. Sci. 2012, 29, 780–785. [Google Scholar] [CrossRef]
- Fan, L.; Zhao, J.; Wang, Y.; Ren, Z.; Zhang, H.; Guo, X. Assessment of Night-Time Lighting for Global Terrestrial Protected and Wilderness Areas. Remote Sens. 2019, 11, 2699. [Google Scholar] [CrossRef]
- Mammides, C. A Global Analysis of The Drivers of Human Pressure Within Protected Areas at The National Level. Sustain. Sci. 2020, 15, 1223–1232. [Google Scholar] [CrossRef]
- Gavin, M.C.; McCarter, J.; Berkes, F.; Sterling, E.J.; Turner, N.J. Protected Land: Many Factors Shape Success. Science 2018, 361, 561. [Google Scholar] [CrossRef]
- Wan, J.Z.; Wang, C.J.; Yu, F.H. Human Footprint and Climate Disappearance in Vulnerable Ecoregions of Protected Areas. Glob. Planet. Chang. 2018, 170, 260–268. [Google Scholar] [CrossRef]
- Sanderson, E.W.; Jaiteh, M.; Levy, M.A.; Redford, K.H.; Wannebo, A.V.; Woolmer, G. The human footprint and The Last of The Wild: The Human Footprint is A Global Map of Human Influence on The Land Surface, Which Suggests That Human Beings Are Stewards of Nature, Whether We Like It or Not. BioScience 2002, 52, 891–904. [Google Scholar] [CrossRef]
- Cote, D.; Kehler, D.G.; Bourne, C.; Wiersma, Y.F. A New Measure of Longitudinal Connectivity for Stream Networks. Landsc. Ecol. 2009, 24, 101–113. [Google Scholar] [CrossRef]
- Wang, Q.; Pang, X.; Li, X.M.; Wang, Z.J.; Yuan, X.Z.; Zhang, Y.G. Assessment Method for the Influence of Hydroelectric Dams on the Physical Habitat quality and Longitudinal Connectivity of Rivers: A Case Study of the Wubu and Zaodu Rivers. Acta Ecol. Sin. 2019, 39, 5508–5516. [Google Scholar] [CrossRef]
- Yang, R.; Cao, Y.; Hou, S.; Peng, Q.; Wang, X.; Wang, F.; Tseng, T.H.; Yu, L.; Carver, S.; Convery, I.; et al. Cost-Effective Priorities for the Expansion of Global Terrestrial Protected Areas: Setting Post-2020 Global and National Targets. Sci. Adv. 2020, 6, 1–8. [Google Scholar] [CrossRef]
- Yu, H.; Zhong, L.S.; Zeng, Y.X. Research on Identification of Potential Regions of National Parks in China. J. Nat. Resour. 2018, 33, 1766–1780. [Google Scholar]
- Li, H.X.; Xu, L.; Feng, N.N.; Lu, A.X.; Chen, W.; Wang, Y.P. Occurrence, Risk Assessment, and Source of Heavy Metals in Liaohe River Protected Area from the Watershed of Bohai Sea, China. Mar. Pollut. Bull. 2021, 169, 1–12. [Google Scholar] [CrossRef]
- Chen, J. Sichuan Yearbook; Sichuan Yearbook Editorial Committee: Chengdu, China, 2019. [Google Scholar]
- Margules, C.R.; Sarkar, S. Systematic Conservation Planning; Cambridge University Press: Cambridge, UK, 2007. [Google Scholar]
- Soulé, M.E.; Sanjayan, M.A. Ecology: Conservation Targets: Do They Help? Science 1998, 279, 2060–2061. [Google Scholar] [CrossRef]
- Proctor, S.; McClean, C.J.; Hill, J.K. Protected Areas of Borneo Fail to Protect Forest Landscapes with High Habitat Connectivity. Biodivers. Conserv. 2011, 20, 2693–2704. [Google Scholar] [CrossRef]
- The Central People’s Government of the People’s Republic of China. Biodiversity Conservation in China. Available online: http://www.gov.cn/zhengce/2021-10/08/content_5641289.htm (accessed on 27 October 2021).
- The People’s Government of Sichuan Province. Biodiversity Biodiversity Overview. Available online: http://www.sc.gov.cn/10462/c103044/2018/7/25/2423b65147be466088c0e894284796fd.shtml (accessed on 27 October 2021).








| Category | Name | Data Metrics | Data Resource | Year |
|---|---|---|---|---|
| Physical geography | Global land cover dataset | 30 m × 30 m resolution; includes 6 first-class types and 25 s-class types | Tsinghua University, China | 2017 |
| China DEM | 250 m × 250 m resolution | Resource Environmental Science and Data Center, Chinese Academy of Sciences | 2003 | |
| 1 million vegetation types in China | 1 km × 1 km resolution; reflect the distribution of 796 vegetation groups | 2001 | ||
| China NDVI Annual Vegetation Index | 1 km × 1 km resolution | 2018 | ||
| Sichuan Province Land Use Data | 1 km × 1 km resolution; includes 6 first-class types and 25 s-class types | 2018 | ||
| Distribution map of main river systems in Sichuan Province | JPG format; includes the mainstream of the Yangtze and Yellow Rivers and their important tributaries | Sichuan Bureau of Surveying, Mapping and Geographic Information | 2017 | |
| List and distribution information of fish species in Sichuan Province | includes 238 fish species’ geographic distribution information | Sichuan Fish | 1994 | |
| Distribution List of Amphibians and Reptiles in Sichuan Province | includes information on the geographic distribution of 107 amphibian species and 115 reptile species | List of Distribution of Amphibians and Reptiles in Sichuan Province | 2018 | |
| Distribution Information of PAs in Sichuan Province | Polygon vector data of .shp format | WDPA World Protected Area Database; website of relevant departments in Sichuan Province | 2018 | |
| Socio- economic | Global night light data set | 1 km × 1 km resolution; DMSP-OLS nighttime lights time series | National Oceanic and Atmospheric Administration | 2013 |
| Global Reservoir/Dam Data Set | Polygon/Point vector data of .shp format; includes 7320 reservoirs’/dams’ spatial distribution worldwide | Global Dam Watch International Cooperation Organization | 2019 | |
| China’s provincial, prefecture, district, and county administrative boundary data | Polygon vector data of .shp format; includes administrative divisions of provinces, prefectures, and counties in China | Resource Environmental Science and Data Center, Chinese Academy of Sciences | 2015 | |
| Spatial distribution of highways in Sichuan | linear vector data of .shp format; includes road network and highway network from levels one to four | National Geographic Information Resource Directory Service System | 2015 | |
| Spatial distribution of railways in Sichuan | linear vector data of .shp format; includes the spatial distribution of major railways in Sichuan Province | National Geographic Information Resource Directory Service System | 2015 | |
| Sichuan population data | number of permanent residents at for each county at the end of the year | Sichuan Statistical Yearbook 2019 | 2019 | |
| Sichuan GDP data | Sichuan Statistical Yearbook 2019 | 2019 | ||
| List of hydropower stations in Sichuan | includes 152 hydropower stations/reservoir directories and related basic information | National Energy Administration Dam Safety Monitoring Center | 2020 |
| Zone | Range | Area (km2) | Ratio (%) | |
|---|---|---|---|---|
| High value | Highest | (44.95–56.21) | 61,915 | 12.74 |
| Higher | (38.34–44.94) | 115,153 | 23.28 | |
| Medium value | Medium | (32.43–38.33) | 136,131 | 28.01 |
| Low value | Lower | (26.17–32.42) | 115,467 | 23.76 |
| Lowest | (10.61–26.16) | 59,322 | 12.21 | |
| Aggregate | (10.61–56.21) | 485,988 | 100.00 | |
| Sort | Class | Area (km2)/ Length (km) | Proportion (%) |
|---|---|---|---|
| Priority conservation areas (PCAs) | First | 48,430 | 9.97 |
| Second | 82,732 | 17.02 | |
| Aggregate | 131,162 | 26.99 | |
| Priority conservation reaches (PCRs) | First | 3394.43 | 9.91 |
| Second | 5796.29 | 16.93 | |
| Aggregate | 9191.72 | 26.84 |
Publisher’s Note: MDPI stays neutral with regard to jurisdictional claims in published maps and institutional affiliations. |
© 2022 by the authors. Licensee MDPI, Basel, Switzerland. This article is an open access article distributed under the terms and conditions of the Creative Commons Attribution (CC BY) license (https://creativecommons.org/licenses/by/4.0/).
Share and Cite
Zhao, M.; Li, C.; Perry, D.M.; Zhang, Y.; He, Y.; Li, P. Connectivity Index-Based Identification of Priority Area of River Protected Areas in Sichuan Province, Southwest China. Land 2022, 11, 490. https://doi.org/10.3390/land11040490
Zhao M, Li C, Perry DM, Zhang Y, He Y, Li P. Connectivity Index-Based Identification of Priority Area of River Protected Areas in Sichuan Province, Southwest China. Land. 2022; 11(4):490. https://doi.org/10.3390/land11040490
Chicago/Turabian StyleZhao, Min, Chenyang Li, Denielle M. Perry, Yuxiao Zhang, Yuwen He, and Peng Li. 2022. "Connectivity Index-Based Identification of Priority Area of River Protected Areas in Sichuan Province, Southwest China" Land 11, no. 4: 490. https://doi.org/10.3390/land11040490
APA StyleZhao, M., Li, C., Perry, D. M., Zhang, Y., He, Y., & Li, P. (2022). Connectivity Index-Based Identification of Priority Area of River Protected Areas in Sichuan Province, Southwest China. Land, 11(4), 490. https://doi.org/10.3390/land11040490

