Settlements along Main Road Axes: Blessing or Curse? Evaluating the Barrier Effect in a Small Greek Settlement
Abstract
1. Introduction
2. Background
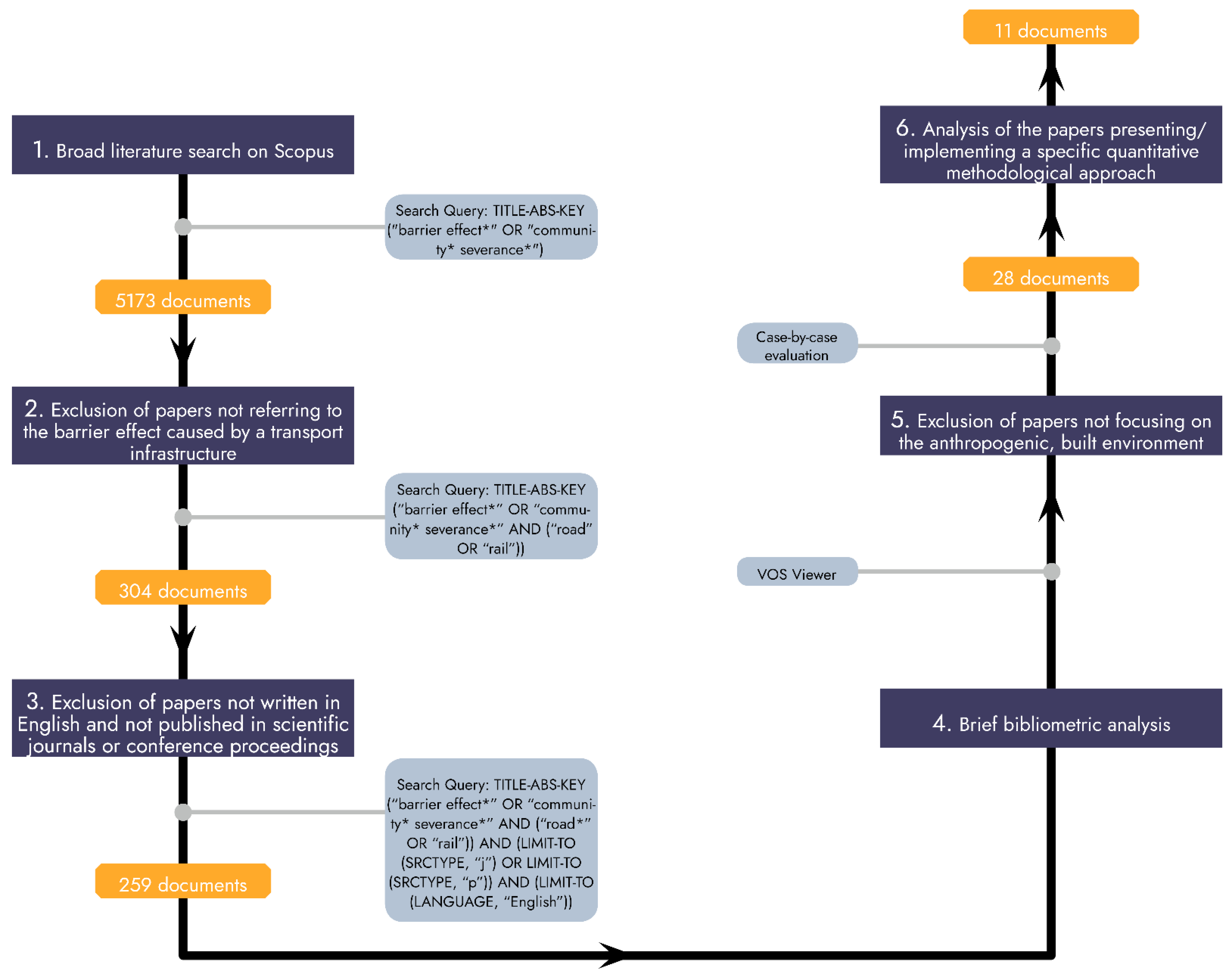
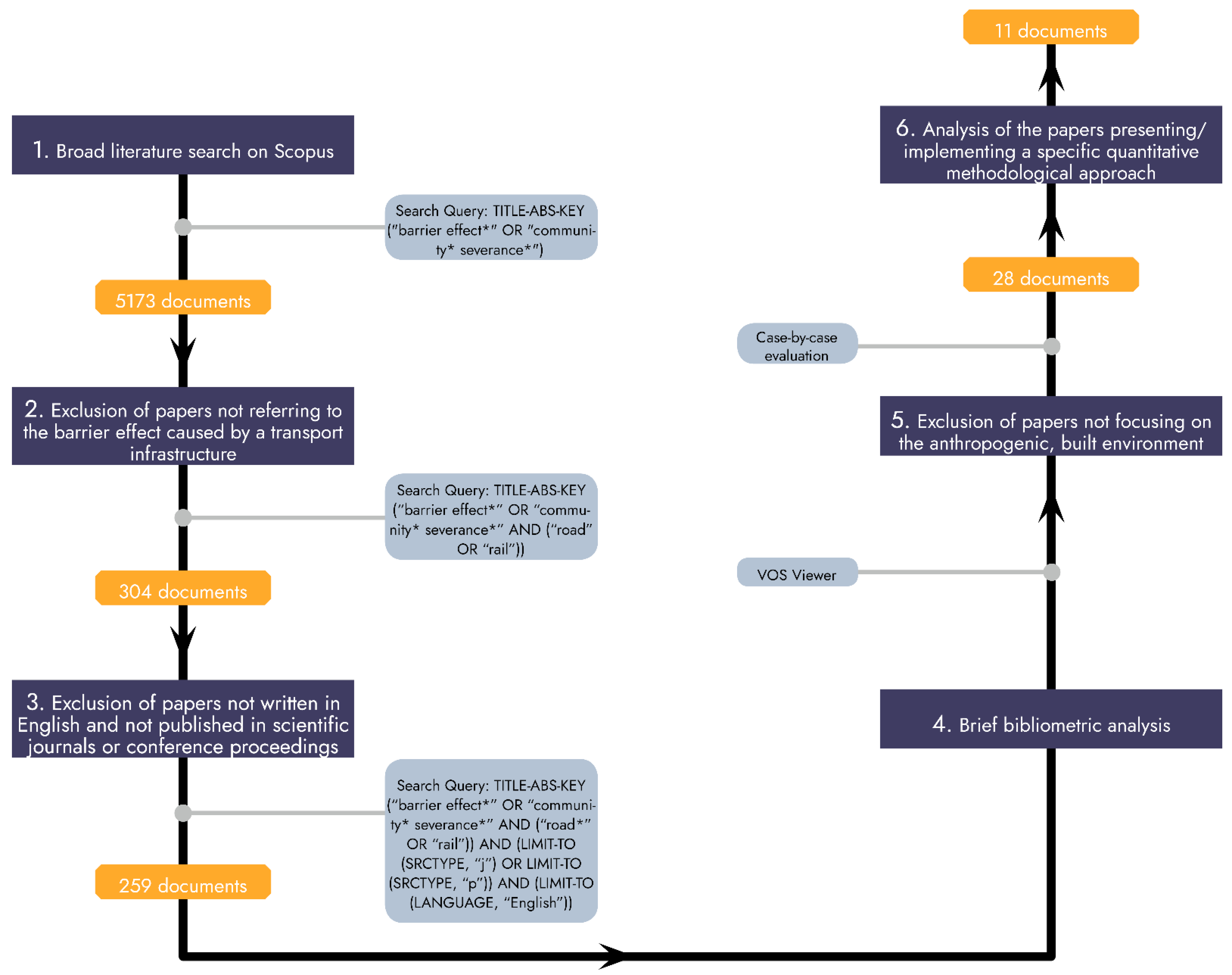
3. Materials and Methods
3.1. Overview
3.2. Description of the Study Area
3.3. Description of the Main Methodological Components
3.3.1. Calculating the Landscape Indicator “Effective Mesh Size, meff”
3.3.2. Calculating the Accessibility Indicator “Extra Travel Distance, etd”
3.3.3. Conducting the Questionnaire Survey
4. Results and Discussion
5. Conclusions
6. Limitations of the Study and Suggestions for Further Research
Author Contributions
Funding
Informed Consent Statement
Data Availability Statement
Conflicts of Interest
References
- Castella, J.-C.; Phaipasith, S. Rural Roads Are Paving the Way for Land-Use Intensification in the Uplands of Laos. Land 2021, 10, 330. [Google Scholar] [CrossRef]
- Kaplan, N.; Omer, I. Multiscale Accessibility—A New Perspective of Space Structuration. Sustainability 2022, 14, 5119. [Google Scholar] [CrossRef]
- Guo, K.; Huang, Y.; Chen, D. Analysis of the Expansion Characteristics of Rural Settlements Based on Scale Growth Function in Himalayan Region. Land 2022, 11, 450. [Google Scholar] [CrossRef]
- Zeng, C.; Zhao, Z.; Wen, C.; Yang, J.; Lv, T. Effect of Complex Road Networks on Intensive Land Use in China’s Beijing-Tianjin-Hebei Urban Agglomeration. Land 2020, 9, 532. [Google Scholar] [CrossRef]
- Wolff, S.; Mdemu, M.V.; Lakes, T. Defining the Peri-Urban: A Multidimensional Characterization of Spatio-Temporal Land Use along an Urban–Rural Gradient in Dar es Salaam, Tanzania. Land 2021, 10, 177. [Google Scholar] [CrossRef]
- Mindell, J.S.; Karlsen, S. Community severance and health: What do we actually know? J. Urban Health 2012, 89, 232–246. [Google Scholar] [CrossRef]
- van Schalkwyk, M.C.I.; Mindell, J.S. Current issues in the impacts of transport on health. Br. Med. Bull. 2018, 125, 67–77. [Google Scholar] [CrossRef]
- van Eldijk, J.; Gil, J.; Kuska, N.; Patro, R.S. Missing links–Quantifying barrier effects of transport infrastructure on local accessibility. Transp. Res. Part D Transp. Environ. 2020, 85, 102410. [Google Scholar] [CrossRef]
- Anciaes, P.; Jones, P. A comprehensive approach for the appraisal of the barrier effect of roads on pedestrians. Transp. Res. Part A Policy Pract. 2020, 134, 227–250. [Google Scholar] [CrossRef]
- Boniface, S.; Scantlebury, R.; Watkins, S.J.; Mindell, J.S. Health implications of transport: Evidence of effects of transport on social interactions. J. Transp. Health 2015, 2, 441–446. [Google Scholar] [CrossRef]
- Anciaes, P.R.; Jones, P.; Metcalfe, P.J. A stated preference model to value reductions in community severance caused by roads. Transp. Policy 2018, 64, 10–19. [Google Scholar] [CrossRef]
- van Eldijk, J. The wrong side of the tracks: Quantifying barrier effects of transport infrastructure on local accessibility. Transp. Res. Procedia 2019, 42, 44–52. [Google Scholar] [CrossRef]
- Higgsmith, M.; Stockton, J.; Anciaes, P.; Scholes, S.; Mindell, J.S. Community severance and health—A novel approach to measuring community severance and examining its impact on the health of adults in Great Britain. J. Transp. Health 2022, 25, 101368. [Google Scholar] [CrossRef]
- Jesus, M.C.R.D.; Rodrigues da Silva, A.N. Barrier Effect in a Medium-Sized Brazilian City: An Exploratory Analysis Using Decision Trees and Random Forests. Sustainability 2022, 14, 6309. [Google Scholar] [CrossRef]
- Anciaes, P.R. What Do We Mean by “Community Severance”? Working Paper 04, Street Mobility and Network Accessibility Series, University College London. 2015. Available online: http://discovery.ucl.ac.uk/1527807 (accessed on 8 October 2022).
- Mindell, J.S.; Anciaes, P.R.; Dhanani, A.; Stockton, J.; Jones, P.; Haklay, M.; Groce, N.; Scholes, S.; Vaughan, L. Using triangulation to assess a suite of tools to measure community severance. J. Transp. Geogr. 2017, 60, 119–129. [Google Scholar] [CrossRef]
- Anciaes, P.R.; Jones, P.; Mindell, J.S. Community Severance: Where Is It Found and at What Cost? Transp. Rev. 2016, 36, 293–317. [Google Scholar] [CrossRef]
- Anciaes, P.R.; Boniface, S.; Dhanani, A.; Mindell, J.S.; Groce, N. Urban transport and community severance: Linking research and policy to link people and places. J. Transp. Health 2016, 3, 268–277. [Google Scholar] [CrossRef]
- Scholes, S.; Boniface, S.; Stockton, J.; Mindell, J. Developing a Questionnaire to Assess Community Severance, Walkability, and Well-being: Results from the Street Mobility Project in London. Working Paper 05, Street Mobility and Network Accessibility series, University College London. 2016. Available online: http://discovery.ucl.ac.uk/1474883 (accessed on 8 October 2022).
- Guo, X.; Black, J.; Dunne, M. Crossing pedestrians and dynamic severance on urban main roads. Road Transp. Res. 2001, 10, 84. [Google Scholar]
- Lara, D.V.R.; Rodrigues da Silva, A.N. Equity issues and the PeCUS index: An indirect analysis of community severance. Geo-Spat. Inf. Sci. 2020, 23, 293–304. [Google Scholar] [CrossRef]
- Korner, J. Trafikanläggningars Barriäreffekter; Chalmers Tekniska Högskola: Gothenburg, Sweden, 1979. [Google Scholar]
- Anciaes, P.R. Measuring community severance for transport policy and project appraisal. WIT Trans. Built Environ. 2013, 130, 559–570. [Google Scholar] [CrossRef]
- Hine, J.; Russell, J. Traffic barriers and pedestrian crossing behaviour. J. Transp. Geogr. 1993, 1, 230–239. [Google Scholar] [CrossRef]
- Granié, M.A.; Brenac, T.; Montel, M.C.; Millot, M.; Coquelet, C. Influence of built environment on pedestrian’s crossing decision. Accid. Anal. Prev. 2014, 67, 75–85. [Google Scholar] [CrossRef] [PubMed]
- Reiner, M.; Niermann, C.; Jekauc, D.; Woll, A. Long-term health benefits of physical activity—A systematic review of longitudinal studies. BMC Public Health 2013, 13, 813. [Google Scholar] [CrossRef] [PubMed]
- Mackett, R.L.; Thoreau, R. Transport, social exclusion and health. J. Transp. Health 2015, 2, 610–617. [Google Scholar] [CrossRef]
- Hamersma, M.; Heinen, E.; Tillema, T.; Arts, J. The development of highway nuisance perception: Experiences of residents along the Southern Ring Road in Groningen, The Netherlands. Land Use Policy 2017, 61, 553–563. [Google Scholar] [CrossRef]
- Foley, L.; Prins, R.; Crawford, F.; Humphreys, D.; Mitchell, R.; Sahlqvist, S.; Thomson, H.; Ogilvie, D. Effects of living near an urban motorway on the well-being of local residents in deprived areas: Natural experimental study. PLoS ONE 2017, 12, e0174882. [Google Scholar] [CrossRef]
- Nimegeer, A.; Thomson, H.; Foley, L.; Hilton, S.; Crawford, F.; Ogilvie, D.; M74 Study Team. Experiences of connectivity and severance in the wake of a new motorway: Implications for health and well-being. Soc. Sci. Med. 2018, 197, 78–86. [Google Scholar] [CrossRef]
- Lara, D.V.R.; da Silva, A.N.R. Equity issues associated with transport barriers in a Brazilian medium-sized city. J. Transp. Health 2019, 14, 100582. [Google Scholar] [CrossRef]
- Appleyard, D.; Lintell, M. The environmental quality of city streets: The residents’ viewpoint. J. Am. Inst. Plan. 1972, 38, 84–101. [Google Scholar] [CrossRef]
- Sauter, D.; Huettenmoser, M. Livable streets and social inclusion. Urban Des. Int. 2008, 13, 67–79. [Google Scholar] [CrossRef]
- Hart, J.; Parkhurst, G. Driven to Excess: Impacts of Motor Vehicles on the Quality of Life of Residents of Three Streets in Bristol UK. World Transp. Policy Pract. 2011, 17, 12–30. Available online: https://uwe-repository.worktribe.com/preview/968900/WTPP_Hart_ParkhurstJan2011prepub.pdf (accessed on 8 October 2022).
- Scopus. Document Search. Available online: https://www.scopus.com/search/form.uri?display=basic (accessed on 8 October 2022).
- Stahlschmidt, S.; Stephen, D. Comparison of Web of Science, Scopus and Dimensions Databases. KB Forschungspoolprojekt 2020; DZHW: Hannover, Germany, 2020. [Google Scholar]
- Singh, V.K.; Singh, P.; Karmakar, M.; Leta, J.; Mayr, P. The journal coverage of Web of Science, Scopus and Dimensions: A comparative analysis. Scientometrics 2021, 126, 5113–5142. [Google Scholar] [CrossRef]
- Pranckutė, R. Web of Science (WoS) and Scopus: The Titans of Bibliographic Information in Today’s Academic World. Publications 2021, 9, 12. [Google Scholar] [CrossRef]
- VOSviewer. Visualising Scientific Landscapes. Available online: https://www.vosviewer.com/ (accessed on 4 October 2022).
- Maciorowski, M.M.; Souza, J.C. Urban roads and non-motorised transport: The barrier effect and challenges in the search for sustainable urban mobility. Transp. Res. Procedia 2018, 33, 123–130. [Google Scholar] [CrossRef]
- Municipality of Kastoria. Available online: https://kastoria.gov.gr/community/makednon/ (accessed on 10 October 2022).
- Wikipedia. Dispilio. Available online: https://en.wikipedia.org/wiki/Dispilio (accessed on 10 October 2022).
- Emmanouilidis, S. Investigation of the Barrier Effect in the Urban Environment due to Road Axes Passing Through It: The Case of Dispilio, Kastoria. Postgraduate Master’s Thesis, Faculty of Engineering, Aristotle University of Thessaloniki, Thessaloniki, Greece, 2015. [Google Scholar]
- Yannis, G.; Papadimitriou, E.; Theofilatos, A. Pedestrian gap acceptance for mid-block street crossing. Transp. Plan. Technol. 2013, 36, 450–462. [Google Scholar] [CrossRef]
- Jaeger, J.A. Landscape division, splitting index, and effective mesh size: New measures of landscape fragmentation. Landsc. Ecol. 2000, 15, 115–130. [Google Scholar] [CrossRef]
- Jaeger, J.A.; Schwarz-von Raumer, H.G.; Esswein, H.; Müller, M.; Schmidt-Lüttmann, M. Time series of landscape fragmentation caused by transportation infrastructure and urban development: A case study from Baden-Württemberg, Germany. Ecol. Soc. 2007, 12, 22. Available online: http://www.jstor.org/stable/26267840 (accessed on 8 October 2022). [CrossRef]
- Jaeger, J.A.; Bertiller, R.; Schwick, C.; Müller, K.; Steinmeier, C.; Ewald, K.C.; Ghazoul, J. Implementing landscape fragmentation as an indicator in the Swiss Monitoring System of Sustainable Development (MONET). J. Environ. Manag. 2008, 88, 737–751. [Google Scholar] [CrossRef]
- Girvetz, E.H.; Thorne, J.H.; Berry, A.M.; Jaeger, J.A. Integration of landscape fragmentation analysis into regional planning: A statewide multi-scale case study from California, USA. Landsc. Urban Plan. 2008, 86, 205–218. [Google Scholar] [CrossRef]
- Li, T.; Shilling, F.; Thorne, J.; Li, F.; Schott, H.; Boynton, R.; Berry, A.M. Fragmentation of China’s landscape by roads and urban areas. Landsc. Ecol. 2010, 25, 839–853. [Google Scholar] [CrossRef]
- European Environment Agency; Swiss Federal Office for the Environment. Landscape Fragmentation in Europe; EEA Report No. 2; EEA: Copenhagen, Denmark, 2011. [Google Scholar]
- Hjörleifsson, E. Landscape Fragmentation in Iceland. Postgraduate Master’s Thesis, Faculty of Life and Environmental Sciences, University of Iceland, Reykjavik, Iceland, 2014. [Google Scholar]
- Moser, B.; Jaeger, J.A.; Tappeiner, U.; Tasser, E.; Eiselt, B. Modification of the effective mesh size for measuring landscape fragmentation to solve the boundary problem. Landsc. Ecol. 2007, 22, 447–459. [Google Scholar] [CrossRef]
- OpenStreetMap. Available online: https://www.openstreetmap.org (accessed on 10 October 2022).
- Hellenic Statistical Authority. 2011 Population-Housing Census. Available online: https://www.statistics.gr/el/2011-census-pop-hous (accessed on 10 October 2022).
- Emmanouilidis, S.; Basbas, S.; Politis, I. Investigation of the barrier effect in the urban environment due to road axes passing through it: The case of Dispilio, Kastoria. In Proceedings of the International Conference on Changing Cities II: Spatial, Design, Landscape & Socio-Economic Dimensions, Porto Heli, Peloponnese, Greece, 22–26 June 2015; Grafima Publications: Thessaloniki, Greece, 2015. [Google Scholar]
- IBM SPSS Software. Available online: https://www.ibm.com/spss (accessed on 4 October 2022).












| Variable | Description | Range | Type | |
|---|---|---|---|---|
| Zone | Where is your residence located? | 1: Zone A 2: Zone B | 3: Zone C | Nominal |
| Gender | To which gender identity do you most identify? | 1: Man | 2: Woman | Nominal |
| Age | What is your age? | 1: 18–24 2: 25–34 3: 35–44 | 4: 45–54 5: 55–64 6: 65+ | Ordinal |
| Household Members | How many people live in your household? | 1: 1 member 2: 2 members 3: 3 members 4: 4 members | 5: 5 members 6: 6 members 7: 7 members | Ordinal |
| Income | What is your monthly household income? | 1: <400€ 2: 400–800€ 3: 800–1200€ | 4: 1200–1600€ 5: >1600€ | Ordinal |
| Educational Level | What is your educational level? | 1: Did not graduate from elementary school 2: Elementary school graduate | 3: High school graduate 4: University graduate | Ordinal |
| Employment Status | What is your employment status? | 1: Private-sector employee 2: Public-sector employee 3: Self-employed/Contractor 4: Student | 5: Retired 6: Homemaker 7: Other | Nominal |
| Cars | How many cars does your household own? | 1: no car 2: 1 car 3: 2 cars | 4: 3 cars 5: 4 cars 6: 5 cars | Ordinal |
| Motorbikes | How many motorbikes does your household own? | 1: no motorbike 2: 1 motorbike 3: 2 motorbikes | 4: 3 motorbikes 5: 4 motorbikes 6: 5 motorbikes | Ordinal |
| Bicycles | How many bicycles does your household own? | 1: no bicycle 2: 1 bicycle 3: 2 bicycles | 4: 3 bicycles 5: 4 bicycles 6: 5 bicycles | Ordinal |
| Travel Mode Internal | Which mode of transport do you typically use for trips starting and ending inside the settlement? | 1: Car 2: Motorbike 3: Bicycle | 4: On foot 5: Other | Nominal |
| Travel Mode External | Which mode of transport do you typically use for trips starting and/or ending outside the settlement? | 1: Car 2: Motorbike 3: Bicycle | 4: On foot 5: Bus 6: Other | Nominal |
| Daily Walking Trips | How many trips do you typically make on foot every day? | Original response | Scale | |
| Walking Trips Purpose | What is the purpose of your most typical walking trip? | 1: To/from work 2: To/from school 3: Leisure | 4: Family/personal business 5: Shopping | Nominal |
| Perceived Walking Trip Duration | How long do you feel a typical walking trip lasts? | Original response | Scale | |
| Perceived Delay | How long do you feel you typically have to wait to cross the two road axes? | Original response | Scale | |
| Willingness to Change | How willing are you to change your trip destination to avoid crossing the two road axes? | 1: Yes 2: No | 3: Maybe | Nominal |
| Trip Cancellation | Have you ever cancelled a trip to avoid crossing the two road axes? | 1: Yes | 2: No | Nominal |
| Perceived Level of Risk | How risky do you consider crossing the two road axes? | 1: Very risky 2: Risky 3: Somewhat risky | 4: Not risky 5: Not risky at all | Nominal |
| Ring Road | Do you think that constructing a ring road would mitigate the barrier effect? | 1: Yes 2: No | 3: Do not Know 4: Under conditions | Nominal |
| Small-scale interventions | Which of the following interventions would you recommend for mitigating the barrier effect? | 1: Traffic signals 2: Pedestrian overpass 3: Pedestrian underpass | 4: Pedestrian crossings 5: Speed cushions 6: Traffic enforcement | Nominal |
| Variable | Frequency | Min | Max | Mean | Standard Deviation | |
|---|---|---|---|---|---|---|
| Zone | 1: 55% 2: 23% | 3: 22% | - | - | - | - |
| Gender | 1: 51% | 2: 49% | - | - | - | - |
| Age | 1: 5% 2: 10% 3: 24% | 4: 15% 5: 30% 6: 16% | - | - | - | - |
| Household Members | 1: 8% 2: 24% 3: 18% 4: 32% | 5: 12% 6: 2% 7: 4% | - | - | - | - |
| Income | 1: 15% 2: 41% 3: 28% | 4: 10% 5: 6% | - | - | - | - |
| Educational Level | 1: 2% 2: 35% | 3: 46% 4: 17% | - | - | - | - |
| Employment Status | 1: 9% 2: 7% 3: 23% 4: 3% | 5: 26% 6: 18% 7: 14% | - | - | - | - |
| Cars | 1: 14% 2: 64% 3: 18% | 4: 4% 5: 0% 6: 0% | - | - | - | - |
| Motorbikes | 1: 86% 2: 11% 3: 2%; | 4: 1% 5: 0% 6: 0% | - | - | - | - |
| Bicycles | 1: 62% 2: 25% 3: 6% | 4: 3% 5: 1% 6: 3% | - | - | - | - |
| Travel Mode Internal | 1: 20% 2: 1% 3: 5% | 4: 74% 5: 0% | - | - | - | - |
| Travel Mode External | 1: 65% 2: 2% 3: 3% | 4: 0% 5: 30% 6: 0% | - | - | - | - |
| Average Daily Walking Trips | - | 0 | 20 | 6.8 | 4.0 | |
| Walking Trips Purpose | 1: 13.4% 2: 8.4% 3: 32.8% | 4: 11.8% 5: 33.6% | - | - | - | - |
| Perceived Walking Trip Duration | - | 2 | 20 | 6.82 | 3.75 | |
| Perceived Delay | - | 0.3 | 20 | 4.98 | 3.96 | |
| Willingness to Change | 1: 44% 2: 50% | 3: 6% | - | - | - | - |
| Trip Cancellation | 1: 33% | 2: 67% | - | - | - | - |
| Perceived Level of Risk | 1: 82% 2: 15% 3: 2% | 4: 1% 5: 0% | - | - | - | - |
| Ring Road | 1: 84% 2: 8% | 3: 6% 4: 2% | - | - | - | - |
| Small-scale interventions | 1: 49.2% 2: 18.5% 3: 6.5% | 4: 12.9% 5: 4.0% 6: 8.9% | - | - | - | - |
Publisher’s Note: MDPI stays neutral with regard to jurisdictional claims in published maps and institutional affiliations. |
© 2022 by the authors. Licensee MDPI, Basel, Switzerland. This article is an open access article distributed under the terms and conditions of the Creative Commons Attribution (CC BY) license (https://creativecommons.org/licenses/by/4.0/).
Share and Cite
Emmanouilidis, S.; Basbas, S.; Sdoukopoulos, A.; Politis, I. Settlements along Main Road Axes: Blessing or Curse? Evaluating the Barrier Effect in a Small Greek Settlement. Land 2022, 11, 2243. https://doi.org/10.3390/land11122243
Emmanouilidis S, Basbas S, Sdoukopoulos A, Politis I. Settlements along Main Road Axes: Blessing or Curse? Evaluating the Barrier Effect in a Small Greek Settlement. Land. 2022; 11(12):2243. https://doi.org/10.3390/land11122243
Chicago/Turabian StyleEmmanouilidis, Savvas, Socrates Basbas, Alexandros Sdoukopoulos, and Ioannis Politis. 2022. "Settlements along Main Road Axes: Blessing or Curse? Evaluating the Barrier Effect in a Small Greek Settlement" Land 11, no. 12: 2243. https://doi.org/10.3390/land11122243
APA StyleEmmanouilidis, S., Basbas, S., Sdoukopoulos, A., & Politis, I. (2022). Settlements along Main Road Axes: Blessing or Curse? Evaluating the Barrier Effect in a Small Greek Settlement. Land, 11(12), 2243. https://doi.org/10.3390/land11122243

