Stakeholders’ Perceptions towards Land Restoration and Its Impacts on Ecosystem Services: A Case Study in the Chinese Loess Plateau
Abstract
1. Introduction
2. Materials and Methods
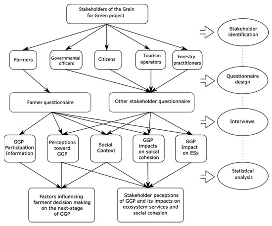
2.1. Framework
2.2. Study Area
2.3. Data Collection
2.3.1. Identification of Key Stakeholder Groups
2.3.2. Questionnaire Design
2.3.3. Stakeholder Interviews
2.4. Statistical Methods
3. Results
3.1. Social Context of the Stakeholders
3.2. Stakeholders’ Perception of the GGP
3.3. Factors Influencing Farmers’ Willingness to Recultivate the Restored Forest
3.4. Stakeholders’ Preferences for the Future GGP
3.5. Stakeholders’ Preferences for the Future GGP
3.6. Stakeholders’ Perception of the GGP Impacts on Ecosystem Services
4. Discussion
4.1. Comparison between Model Results and Stakeholder Perceptions
4.2. Insights from Previous Studies
4.3. Existing Issues and Recommendations
5. Conclusions
Supplementary Materials
Author Contributions
Funding
Data Availability Statement
Acknowledgments
Conflicts of Interest
References
- Tsunekawa, A.; Liu, G.; Yamanaka, N.; Du, S. Restoration and Development of the Degraded Loess Plateau, China; Springer: Berlin/Heidelberg, Germany, 2014. [Google Scholar]
- Feng, X.; Wang, Y.; Chen, L.; Fu, B.; Bai, G. Modeling soil erosion and its response to land-use change in hilly catchments of the Chinese Loess Plateau. Geomorphology 2010, 118, 239–248. [Google Scholar] [CrossRef]
- Bryan, B.A.; Gao, L.; Ye, Y.; Sun, X.; Connor, J.D.; Crossman, N.D. China ’ s response to a national land-system sustainability emergency. Nature 2018, 559, 193–204. [Google Scholar] [CrossRef] [PubMed]
- Deng, L.; Kim, D.-G.; Li, M.; Huang, C.; Liu, Q.; Cheng, M.; Shangguan, Z.; Peng, C. Land-use changes driven by ‘Grain for Green’ program reduced carbon loss induced by soil erosion on the Loess Plateau of China. Glob. Planet Chang. 2019, 177, 101–115. [Google Scholar] [CrossRef]
- Chen, Y.; Wang, K.; Lin, Y.; Shi, W.; Song, Y.; He, X. Balancing green and grain trade. Nature Geosci. 2015, 8, 739–741. [Google Scholar] [CrossRef]
- Zhou, D.; Zhao, S.; Zhu, C. The grain for green project induced land cover change in the Loess Plateau: A case study with Ansai County, Shanxi Province, China. Ecol. Indic. 2012, 23, 88–94. [Google Scholar] [CrossRef]
- Redford, K.H.; Adams, W.M. Payment for ecosystem services and the challenge of saving nature. Conserv. Biol. 2009, 23, 785–787. [Google Scholar]
- Lü, Y.; Fu, B.; Feng, X.; Zeng, Y.; Liu, Y.; Chang, R.; Sun, G.; Wu, B. A policy-driven large scale ecological restoration: Quantifying ecosystem services changes in the loess plateau of China. PLoS ONE 2012, 7, e31782. [Google Scholar] [CrossRef]
- Westberg, L.; Hallgren, L.; Setterwall, A. Communicative Skills Development of Administrators: A Necessary Step for Implementing Participatory Policies in Natural Resource Management. Environ. Commun. A J. Nat. Cult. 2010, 4, 225–236. [Google Scholar] [CrossRef]
- Reed, M.S. Stakeholder participation for environmental management: A literature review. Biol.Conserv. 2008, 141, 2417–2431. [Google Scholar] [CrossRef]
- Mcwilliams, A. Strategic Management: A Stakeholder Approach; Cambridge University Press: Cambridge UK, 2014. [Google Scholar] [CrossRef]
- Stringer, L.C.; Dougill, A.J.; Fraser, E.; Hubacek, K.; Prell, C.; Reed, M.S. Unpacking ‘participation’ in the adaptive management of social–ecological systems: A critical review. Ecol. Soc. 2006, 11, 2–39. [Google Scholar] [CrossRef]
- Costanza, R.; d’Arge, R.; de Groot, R.; Farber, S.; Grasso, M.; Hannon, B.; Limburg, K.; Naeem, S.; O’Neill, R.V.; Paruelo, J.; et al. The value of the world’s ecosystem services and natural capital. Nature 1997, 387, 253–260. [Google Scholar] [CrossRef]
- MEA. Ecosystems and Human Well-Being: Wetlands and Water; World Resources Institute: Washington, DC, USA, 2005. [Google Scholar]
- Peterson, G.D.; Harmáčková, Z.V.; Meacham, M.; Queiro, C.; Jiménez-Aceituno, A.; Kuiper, J.J.; Malmborg, K.; Sitas, N.; Bennett, E.M. Welcoming different perspectives in IPBES. Ecol. Soc. 2018, 23, 1–39. [Google Scholar]
- de Sherbinin, A.; VanWey, L.K.; McSweeney, K.; Aggarwal, R.; Barbieri, A.; Henry, S.; Hunter, L.; Twine, W.; Walker, R. Rural household demographics, livelihoods and the environment. Glob. Environ. Chang. 2008, 18, 38–53. [Google Scholar] [CrossRef]
- Lewis, C. Managing Conflicts in Protected Areas; IUCN: Fontainebleau, France, 1996. [Google Scholar]
- Nepal, S.K. Involving indigenous peoples in protected area management: Comparative perspectives from Nepal, Thailand, and China. Environ. Manag. 2002, 30, 748–763. [Google Scholar] [CrossRef]
- Cao, S.; Xu, C.; Chen, L.; Wang, X. Attitudes of farmers in China’s northern Shaanxi Province towards the land-use changes required under the Grain for Green Project, and implications for the project’s success. Land Use Policy 2009, 26, 1182–1194. [Google Scholar] [CrossRef]
- Cao, S.; Chen, L.; Yu, X. Grain for Green Project: Willingness evaluation of the farmers in northern Shaanxi Province of China. J. Appl. Ecol. 2009, 20, 426–434. [Google Scholar]
- Shu, W.; Ximing, Y. How China’s Grain-for-Green Project Contributes to Farmers’ Income Growth. China Econ. 2018, 13, 88–102. [Google Scholar]
- Feng, L.; Xu, J. Farmers’ Willingness to Participate in the Next-Stage Grain-for-Green Project in the Three Gorges Reservoir Area, China. Environ. Manag. 2015, 56, 505–518. [Google Scholar] [CrossRef]
- Waldén, E.; Lindborg, R. Facing the future for grassland restoration—What about the farmers? J. Environ. Manag. 2018, 227, 305–312. [Google Scholar] [CrossRef]
- Wang, J.; Liu, Y.; Liu, Z. Spatio-temporal patterns of cropland conversion in response to the ‘Grain for Green Project’ in China’s Loess Hilly region of Yanchuan county. Remote Sens. 2013, 5, 5642–5661. [Google Scholar] [CrossRef]
- Wang, X.; Lu, C.; Fang, J.; Shen, Y. Implications for development of grain-for-green policy based on cropland suitability evaluation in desertification-affected north China. Land Use Policy 2007, 24, 417–424. [Google Scholar] [CrossRef]
- Berkes, F.; Colding, J.; Folke, C. Rediscovery of traditional ecological knowledge as adaptive management. Ecol. Appl. 2000, 10, 1251–1262. [Google Scholar] [CrossRef]
- Couix, N.; Gonzalo-Turpin, H. Towards a land management approach to ecological restoration to encourage stakeholder participation. Land Use Policy 2015, 46, 155–162. [Google Scholar] [CrossRef]
- Uchida, E.; Xu, J.; Rozelle, S. Grain for green: Cost-effectiveness and sustainability of China’s conservation set-aside program. Land Econ. 2005, 81, 247–264. [Google Scholar] [CrossRef]
- Xu, X.; Zhang, D.; Zhang, Y.; Yao, S.; Zhang, J. Evaluating the vegetation restoration potential achievement of ecological projects: A case study of Yan’an, China. Land Use Policy 2020, 90. [Google Scholar] [CrossRef]
- Guo, J.; Gong, P. Forest cover dynamics from Landsat time-series data over Yan’an city on the Loess Plateau during the Grain for Green Project. Int. J. Remote Sens. 2016, 37, 4101–4118. [Google Scholar] [CrossRef]
- Chen, H.; Fleskens, L.; Schild, J.; Moolenaar, S.; Wang, F.; Ritsema, C. Impacts of large-scale landscape restoration on spatio-temporal dynamics of ecosystem services in the Chinese Loess Plateau. Landsc. Ecol. 2022, 37, 329–346. [Google Scholar] [CrossRef]
- Xu, Z.; Xu, J.; Deng, X.; Huang, J.; Uchida, E.; Rozelle, S. Grain for Green versus Grain: Conflict between Food Security and Conservation Set-Aside in China. World Dev. 2006, 34, 130–148. [Google Scholar] [CrossRef]
- Uchida, E.; Rozelle, S.; Xu, J. Conservation payments, liquidity constraints, and off-farm labor: Impact of the Grain-for-Green Program on rural households in China. Am. J. Agric. Econ. 2009, 91, 70–86. [Google Scholar] [CrossRef]
- Liu, J.; Ouyang, Z.; Miao, H. Environmental attitudes of stakeholders and their perceptions regarding protected area-community conflicts: A case study in China. J. Environ. Manag. 2010, 91, 2254–2262. [Google Scholar] [CrossRef]
- Chen, H.; Fleskens, L.; Baartman, J.; Wang, F.; Moolenaar, S.; Ritsema, C. Impacts of land use change and climatic effects on streamflow in the Chinese Loess Plateau: A meta-analysis. Sci. Total Environ. 2020, 703, 134989. [Google Scholar] [CrossRef]
- Xu, J.; Chen, L.; Lu, Y.; Fu, B. Sustainability evaluation of the grain for green project: From local people’s responses to ecological effectiveness in Wolong nature reserve. Environ. Manag. 2007, 40, 113–122. [Google Scholar] [CrossRef]
- Wang, L.; Ren, G.; Hua, F.; Young, S.S.; Wang, W.; Yang, C.; Zhu, J. Integrating habitat availability into restoration efforts for biodiversity conservation: Evaluating effectiveness and setting priorities. Biol. Conserv. 2021, 257, 109127. [Google Scholar] [CrossRef]
- Tengö, M.; Hill, R.; Malmer, P.; Raymond, C.M.; Spierenburg, M.; Danielsen, F.; Elmqvist, T.; Folke, C. Weaving knowledge systems in IPBES, CBD and beyond—Lessons learned for sustainability. Curr. Opin. Environ. Sustain. 2017, 26, 17–25. [Google Scholar] [CrossRef]







| Basic Information | Total | Farmers | Other Stakeholders | p-Value |
|---|---|---|---|---|
| Participants | 150 | 103 | 47 | |
| Male | 56.67% | 55.34% | 59.57% | |
| Female | 43.33% | 44.66% | 40.43% | |
| Age (years) | 53.55 ± 11.01 | 57.58 ± 9.85 | 44.72 ± 7.84 | 0.001 |
| Below 30 | 2.00% | 0.97% | 4.26% | |
| 31–50 | 36.00% | 19.42% | 72.34% | |
| 51–70 | 57.33% | 72.82% | 23.40% | |
| Above 70 | 4.67% | 6.80% | 0.00% | |
| Education level (years) | 8.01 ± 4.91 | 6.14 ± 4.27 | 12.11 ± 3.59 | 0.001 |
| Illiteracy | 18.67% | 27.18% | 0.00% | |
| Primary school | 24.00% | 30.10% | 10.64% | |
| Junior high school | 26.00% | 26.21% | 25.53% | |
| Senior high school | 20.00% | 16.50% | 27.66% | |
| College | 10.67% | 0.00% | 34.04% | |
| Master | 0.67% | 0.00% | 2.13% | |
| Family monthly income (RMB) | 3920 ± 4996 | 2728 ± 3092 | 6531 ± 7035 | 0.001 |
| Below RMB 1000 | 23.33% | 32.04% | 4.26% | |
| RMB 1000–3000 | 34.67% | 40.78% | 21.28% | |
| RMB 3000–5000 | 24.00% | 16.50% | 40.43% | |
| RMB 5000–10,000 | 11.33% | 6.80% | 21.28% | |
| RMB 10,000–20,000 | 4.67% | 3.88% | 6.38% | |
| Above RMB 20,000 | 2.00% | 0.00% | 6.38% |
| Statements | Total | Farmer (n = 103) | Government (n = 13) | Citizen (n = 15) | Tourism Practitioner (n = 11) | Forestry Practitioner (n = 8) | p-Value |
|---|---|---|---|---|---|---|---|
| GGP improved my environmental protection awareness | 3.85 ± 0.7 | 3.78 ± 0.69 a | 4.54 ± 0.52 ab | 3.87 ± 0.64 | 3.91 ± 0.7 | 3.63 ± 0.74 b | <0.01 |
| GGP stimulated local job opportunities | 2.89 ± 0.75 | 2.84 ± 0.65 | 3.31 ± 0.85 | 2.93 ± 1.22 | 3.09 ± 0.7 | 2.5 ± 0.53 | 0.12 |
| GGP implementation efficiency is high | 3.65 ± 0.89 | 3.61 ± 0.94 | 4.31 ± 0.63 a | 3.4 ± 0.74 a | 3.73 ± 0.65 | 3.38 ± 0.74 | 0.05 |
| GGP improved my income | 2.69 ± 1.1 | 2.7 ± 1.09 | 3.54 ± 1.05 ab | 2.4 ± 1.12 a | 2.27 ± 0.79 b | 2.25 ± 1.04 | 0.02 |
| GGP induced the abandonment of cultivation land | 2.75 ± 0.84 | 2.73 ± 0.88 | 2.15 ± 0.8 ab | 2.8 ± 0.56 | 3.09 ± 0.3 a | 3.38 ± 0.92 b | 0.01 |
| GGP stimulated local population outmigration | 3.63 ± 0.95 | 3.75 ± 0.94 | 3.08 ± 1.12 | 3.4 ± 0.91 | 3.64 ± 0.81 | 3.38 ± 0.92 | 0.11 |
| Statements | Total | NO | YES | p-Value |
|---|---|---|---|---|
| Farmers’ willingness to re-cultivate their GGP forest in the future | 103 | 84 | 19 | |
| Restored farmland/total land owned | 59.35 ± 27.96% | 60.87 ± 27.04% | 52.66 ± 31.64% | 0.250 |
| Degree of support for the current GGP policy (from 1 to 5) | 3.53 ± 0.98 | 3.65 ± 0.88 | 3 ± 1.2 | <0.01 |
| Farmers consider themselves forced to join the GGP (1 = No, 2 = Yes) | 1.30 ± 0.46 | 1.33 ± 0.47 | 1.16 ± 0.38 | 0.135 |
| Satisfaction with restored tree species (from 1 to 5) | 2.83 ± 0.94 | 3.37 ± 1.1 | 2.70 ± 0.86 | <0.01 |
| Degree of support for future GGP policy (from 1 to 5) | 2.17 ± 0.6 | 2.2 ± 0.6 | 2 ± 0.58 | 0.182 |
| Total subsidy received / total farmland restored (RMB/mu) | 1494.97 ± 574.75 | 1561.21 ± 547.46 | 1202.11 ± 615.54 | <0.01 |
| The GGP subsidy is high (from 1–5) | 2.53 ± 0.81 | 2.63 ± 0.8 | 2.11 ± 0.74 | <0.01 |
| The maintenance work is hard (from 1–5) | 3.3 ± 0.85 | 3.33 ± 0.81 | 3.16 ± 1.01 | 0.419 |
| GGP implementation has increased my spare time (from 1 to 5) | 3.79 ± 0.98 | 3.77 ± 0.97 | 3.84 ± 1.01 | 0.785 |
| GGP implementation has strengthened social cohesion (1–5) | 2.83 ± 0.98 | 2.86 ± 1 | 2.68 ± 0.95 | 0.492 |
| Participants’ education years | 6.15 ± 4.27 | 6.29 ± 4.38 | 5.53 ± 3.78 | 0.487 |
| Adult man number/total family number | 45.94 ± 15.18% | 45.62 ± 14.27% | 47.37 ± 19.08% | 0.653 |
| Amount by which family annual income had changed with the GGP(RMB) | −2860.58 ± 10,938.78 | −1875 ± 5519.3 | −7217.89 ± 22,649.84 | 0.049 |
| Main income source (cultivation = 1, other = 0) | 63.11 ± 48.49% | 65.48 ± 47.83% | 52.63 ± 51.3% | 0.299 |
| Monthly family income (RMB) | 2728.16 ± 3092.35 | 2779.76 ± 3086.46 | 2500 ± 3192.87 | 0.724 |
| Participants’ age | 57.58 ± 9.85 | 57.95 ± 10.2 | 55.95 ± 8.12 | 0.425 |
| Ratio of males | 55.34% | 55.76% | 57.89% | 0.806 |
| Statements | B | S.E. | Odds Ratio | p-Value |
|---|---|---|---|---|
| Restoration rate | 0.03 | 0.02 | 1.03 | 0.05 |
| Support for GGP | 0.81 | 0.40 | 2.25 | 0.04 |
| GGP was forced | 0.62 | 0.70 | 0.78 | 0.38 |
| Support future GGP | 0.47 | 0.60 | 1.59 | 0.43 |
| Tree species | −0.70 | 2.93 | 5.65 | 0.01 |
| Average subsidy (RMB/mu) | 0.00 | 0.00 | 1.00 | 0.20 |
| Subsidy standard | 0.71 | 0.45 | 2.04 | 0.11 |
| Re-planting work | 0.49 | 0.38 | 1.64 | 0.19 |
| Spare time | 0.12 | 0.35 | 1.13 | 0.73 |
| Social cohesion | −0.32 | 0.43 | 0.73 | 0.46 |
| Education level (years) | −0.05 | 0.10 | 0.95 | 0.62 |
| Labour ratio | 0.00 | 0.02 | 1.00 | 0.94 |
| Income change (RMB) | 0.00 | 0.00 | 1.00 | 0.04 |
| Income source | 1.59 | 0.82 | 4.91 | 0.05 |
| Monthly family income (RMB) | 0.00 | 0.00 | 1.00 | 0.05 |
| Age | 0.00 | 0.04 | 1.00 | 0.92 |
| Sex | −1.07 | 0.69 | 0.34 | 0.12 |
Publisher’s Note: MDPI stays neutral with regard to jurisdictional claims in published maps and institutional affiliations. |
© 2022 by the authors. Licensee MDPI, Basel, Switzerland. This article is an open access article distributed under the terms and conditions of the Creative Commons Attribution (CC BY) license (https://creativecommons.org/licenses/by/4.0/).
Share and Cite
Chen, H.; Fleskens, L.; Moolenaar, S.W.; Ritsema, C.J.; Wang, F. Stakeholders’ Perceptions towards Land Restoration and Its Impacts on Ecosystem Services: A Case Study in the Chinese Loess Plateau. Land 2022, 11, 2076. https://doi.org/10.3390/land11112076
Chen H, Fleskens L, Moolenaar SW, Ritsema CJ, Wang F. Stakeholders’ Perceptions towards Land Restoration and Its Impacts on Ecosystem Services: A Case Study in the Chinese Loess Plateau. Land. 2022; 11(11):2076. https://doi.org/10.3390/land11112076
Chicago/Turabian StyleChen, Hao, Luuk Fleskens, Simon W. Moolenaar, Coen J. Ritsema, and Fei Wang. 2022. "Stakeholders’ Perceptions towards Land Restoration and Its Impacts on Ecosystem Services: A Case Study in the Chinese Loess Plateau" Land 11, no. 11: 2076. https://doi.org/10.3390/land11112076
APA StyleChen, H., Fleskens, L., Moolenaar, S. W., Ritsema, C. J., & Wang, F. (2022). Stakeholders’ Perceptions towards Land Restoration and Its Impacts on Ecosystem Services: A Case Study in the Chinese Loess Plateau. Land, 11(11), 2076. https://doi.org/10.3390/land11112076

