Identification of Property Boundaries Using an IFC-Based Cadastral Database
Abstract
1. Introduction
2. Related work
2.1. Boundary Identification Analysis
2.2. Spatial Analysis Using IFC-Based 3D Spatial Databases
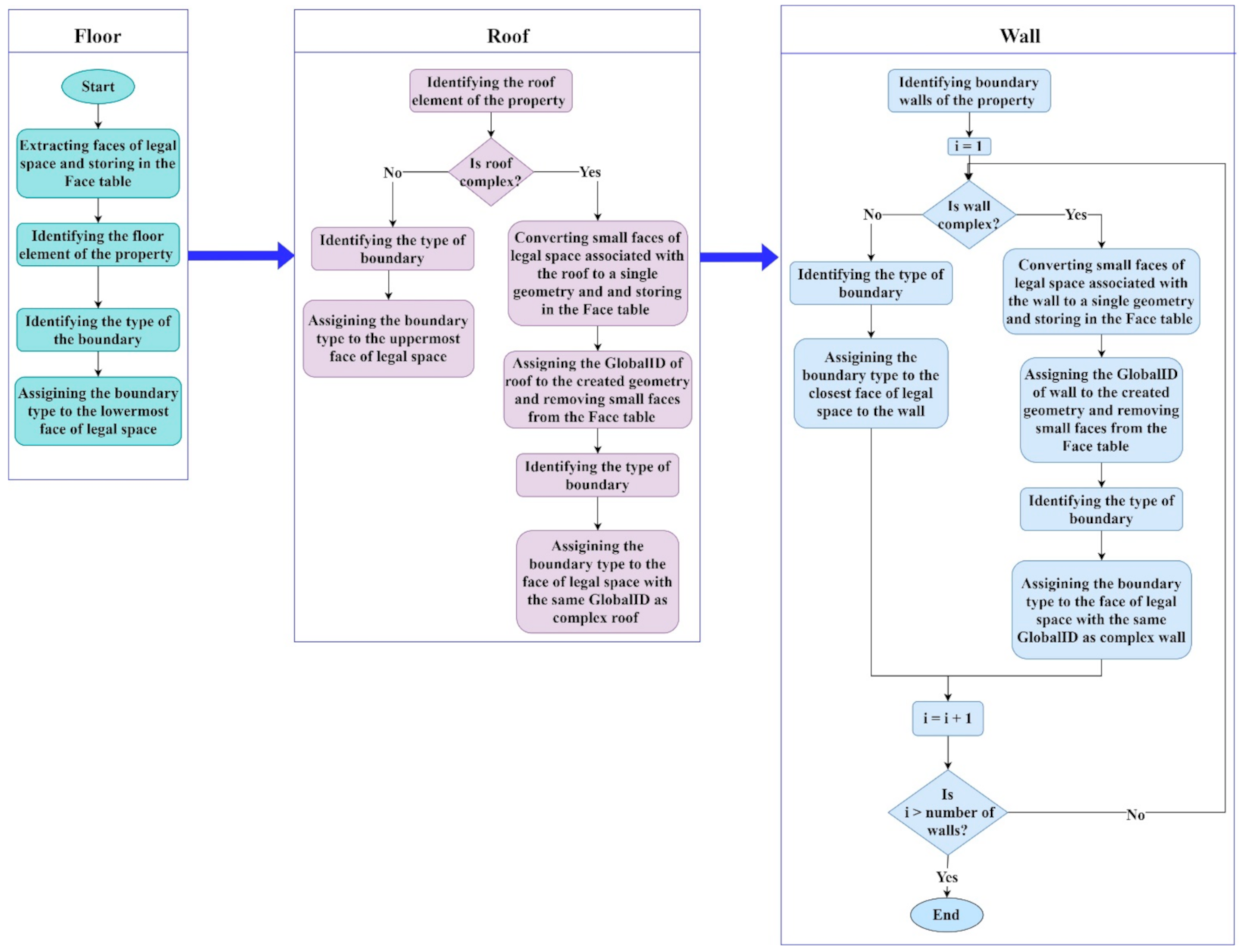
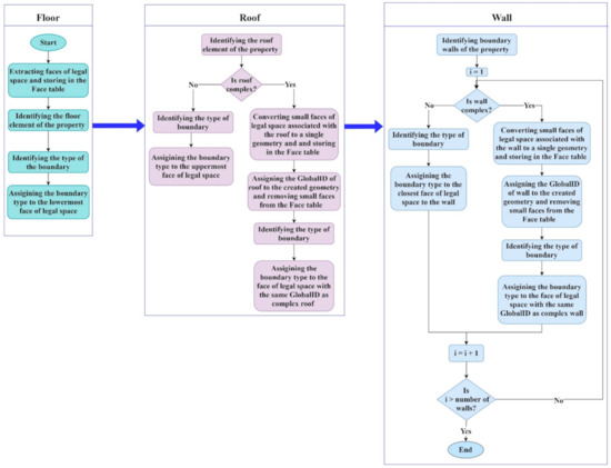
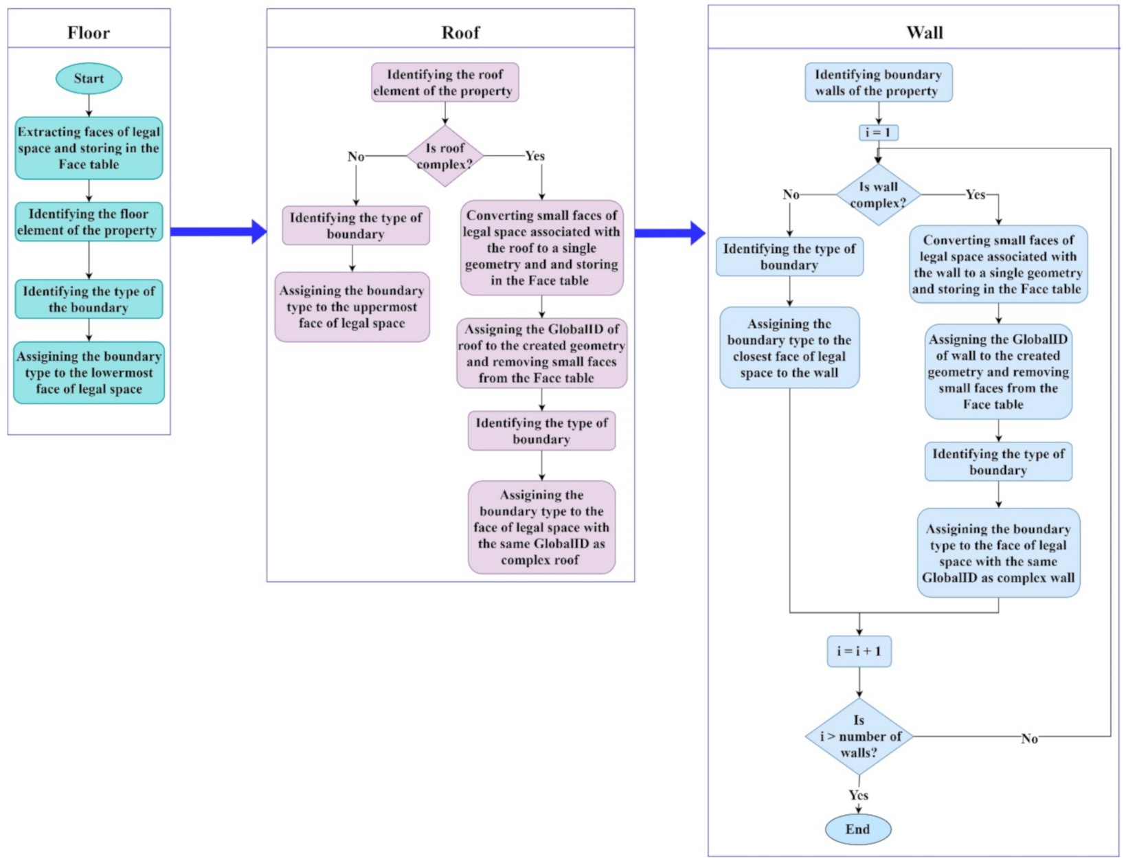
3. A Methodology for Boundary Identification Analysis Using a 3D Cadastral Database
3.1. Identifying the Associated Property Boundaries to Floor (Horizontal)
3.2. Identifying the Associated Property Boundaries with Roofs (Horizontal, Oblique (Shed, and Gable), Curved)
3.3. Identifying the Associated Property Boundaries with Walls (Vertical, Oblique, and Curved)
4. Implementation of the Proposed Spatial Query Approach
4.1. Boundary Associated with Floor
- 1-
 - The first step is extracting faces of legal space. To do so, faces are extracted using St_GemetryN function and stored in the Face table. This table has four columns, including face_number, geom, boundary_type, and boundary_globalid. The boundary_globalid attribute will be used in the next subsections for assigning the GlobalID of associated complex boundary roof or wall to each face, but since the floor cannot be a complex structure, this column is not used in this subsection. The SQL statements of Appendix A.1 are used to create the Face table and storing faces in this table.
 - 2-
 - The second step is retrieving the boundary floor (Appendix A.2-(table_1, table_2)). Therefore, the intersection of legal space with floors is being checked using ST_3DIntersects function to find the boundary floor. In order to expedite the process of detecting the boundary floor, only the floors which are located in the same building as the legal space are considered (using the building attribute of tables).
 - 3-
 - The third step is computing m3 (thickness of intersection between 3D bounding box of the floor and 3D bounding box of legal space) using 3DIntersection function and retrieving m1 to be able to identify the type of boundary associated with the floor (Appendix A.2-(table_3)).
 - 4-
 - Using the values of m1 and m2, and the defined rule set in Section 3.1, the type of boundary associated with the floor is identified. In the next step, the type of boundary should be assigned to the lowermost face of legal space associated with the floor. In order to assign the type of boundary to the lowermost face, the boundary_type attribute in the Face table should be updated three times since, in the proposed method, three types of boundaries are detected. However, due to the fact that in a SQL code with several With clauses, the order in which the updates actually happen is unpredictable, defining three updates in With clauses is not an efficient way for assigning the boundary type [27]. To overcome this problem and avoid repeating the execution of a SQL statement with high computation cost (3DIntersection) and expedite the process, the result of SQL statements of Appendix A.2 is stored in a Materialized View. Following that, first, Exterior (Appendix A.3) and Median (Appendix A.4) boundary types are being checked, and then if the face still has a null value for boundary_type attribute, the Interior boundary type is assigned to the face (Appendix A.5). To avoid duplication of data, after assigning the type of boundary to the face associated with floor, the created Materialized View is also removed using Drop statement.
 
4.2. Boundaries Associated with Roofs
- 1-
 - First, the Boundary table that stores boundary elements to be utilized in the next steps of analysis should be created. This table has four columns which store the geometry of the boundary element, its GlobalID and the values for Complex and Thickness attributes of the element. Then, the boundary roof should be retrieved using the intersection of the 3D bounding box of legal space and 3D bounding box of roofs. To expedite the process, only roofs which are located in the same building as legal space are considered. Boundary roof is also stored in the Boundary table for using in the next steps (Appendix B.1).
 - 2-
 - After retrieving boundary roof, for a complex roof (with True value for Complex attribute), the ratio of (volume of intersection between 3D bounding box of the roof and 3D bounding box of each face of legal space)/(volume of the 3D bounding box of the face of legal space) is used to collect the small faces associated with this roof and convert them to a single geometry using ST_Collect function (Appendix B.2). After converting small faces to a single geometry, the created geometry is then inserted to the Face table, and the small faces are deleted. Since Insert and Delete are used in data manipulation statements, to avoid repeating the process, after collecting associated faces with the complex roof, they are stored in a Materialized View. Therefore, using the Materialized View, the required Insert and Delete statements are performed. To avoid duplication of data, after finishing the process, the created Materialized View is removed using the Drop statement.
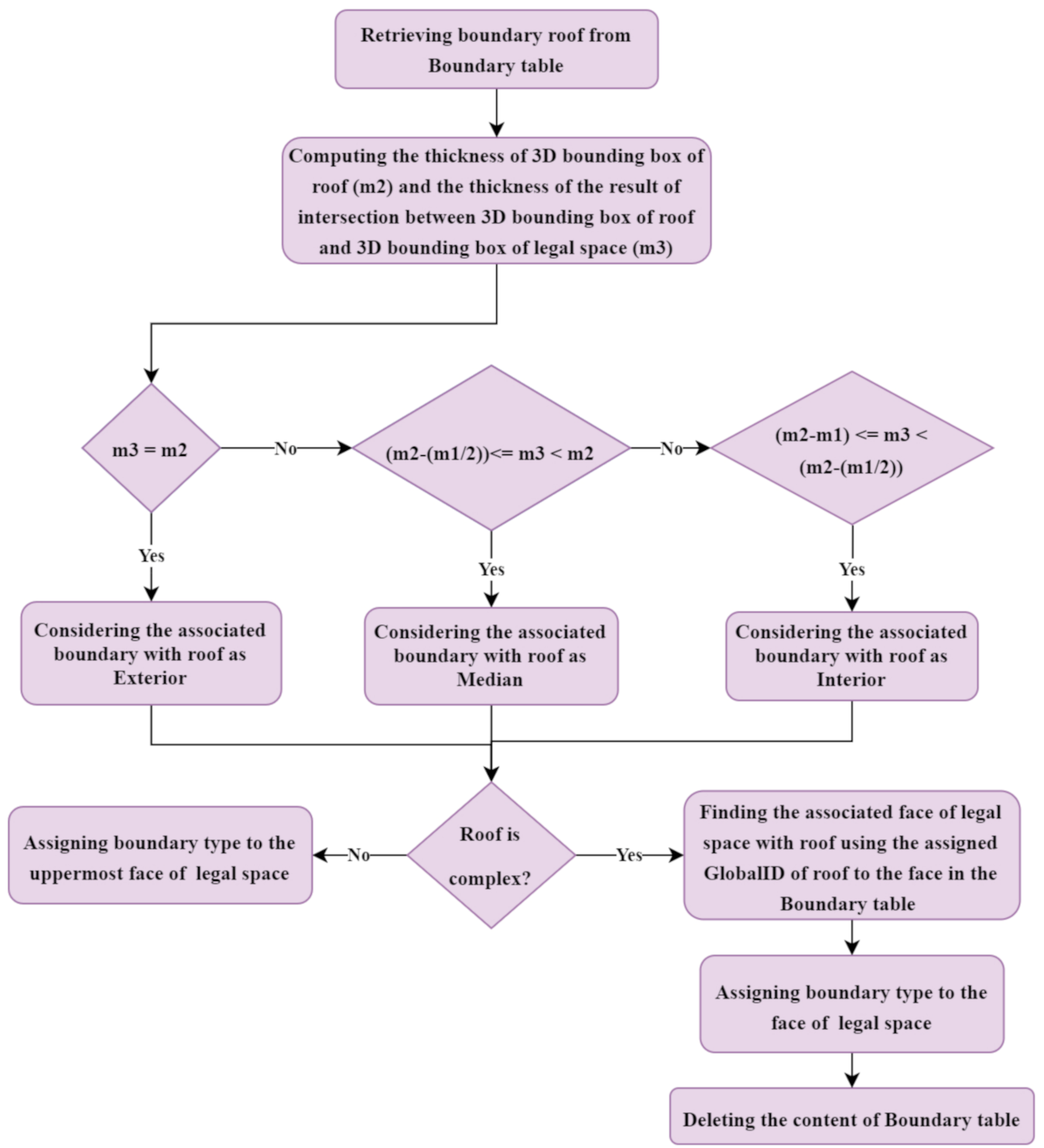
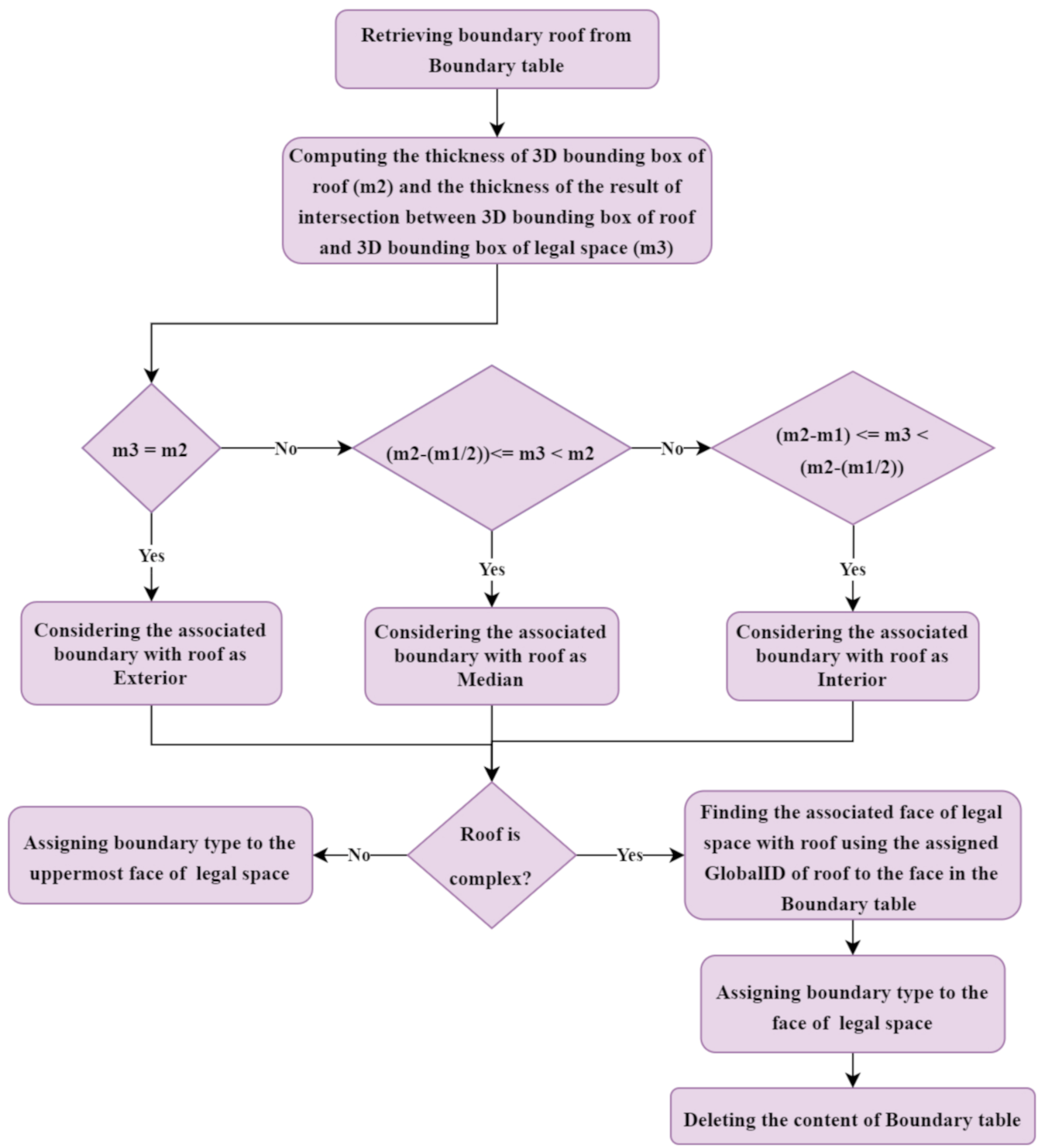
 - 3-
 - For finding the type of boundary for the boundary roof, the thickness of intersection between 3D bounding box of the roof and 3D bounding box of legal space (m3) and thickness of 3D bounding box of roof (m2) should be calculated (Appendix B.3). Moreover, the results are stored in a Materialized View to avoid repetition of the process in the next steps. For a non-complex roof, the type of boundary will be assigned to the uppermost face of legal space. Appendix B.4, Appendix B.5 and Appendix B.6 show the required SQL codes for assigning Exterior, Median and Interior boundary types to the associated face with a non-complex roof. For a complex roof, using the GlobalID of the roof in the Boundary table, the type of boundary will be assigned to the face of legal space. Appendix B.7, Appendix B.8, and Appendix B.9 show the required SQL codes for assigning Exterior, Median, and Interior boundary types to the associated face with a non-complex roof.
 - 4-
 - After assigning the type of boundary to the associated face with roof, the related row in the Boundary table to the roof element and the created Materialized View in the previous steps will be deleted (Appendix B.10).
 
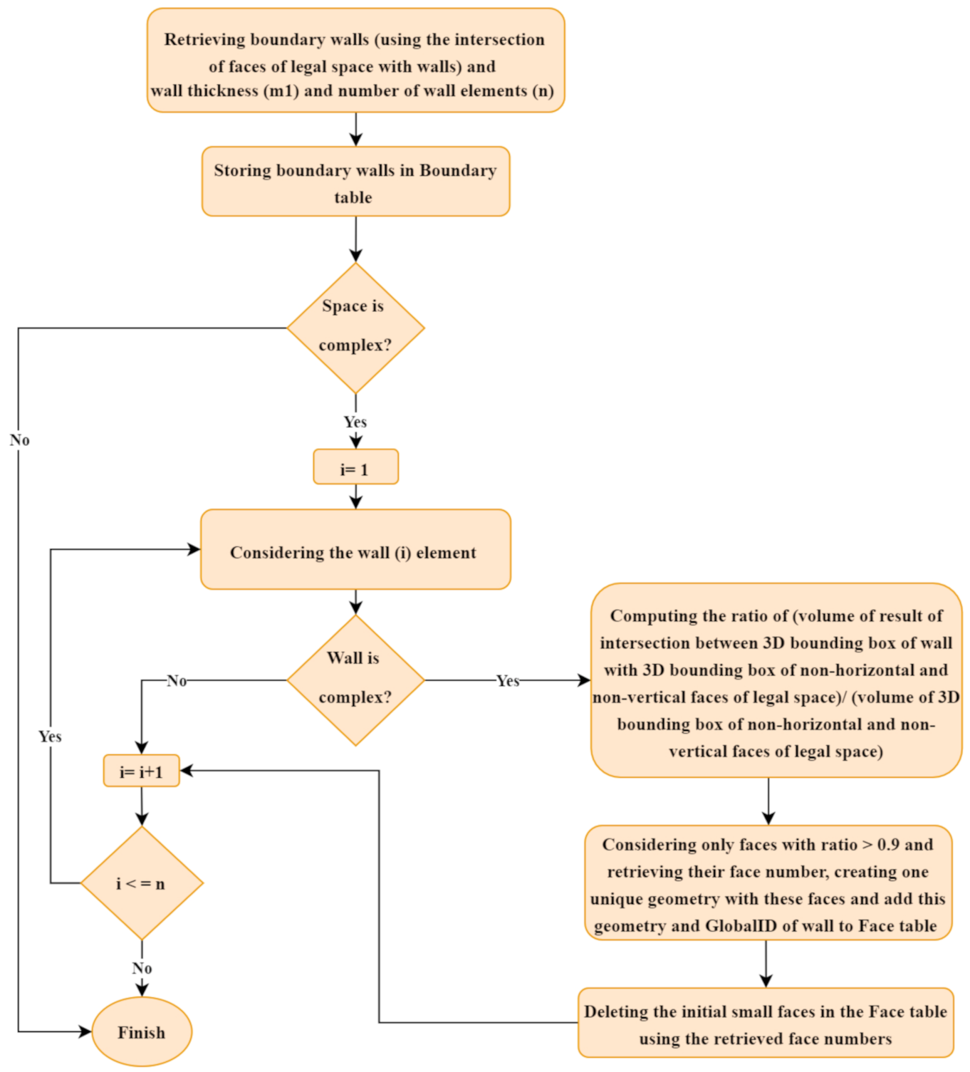
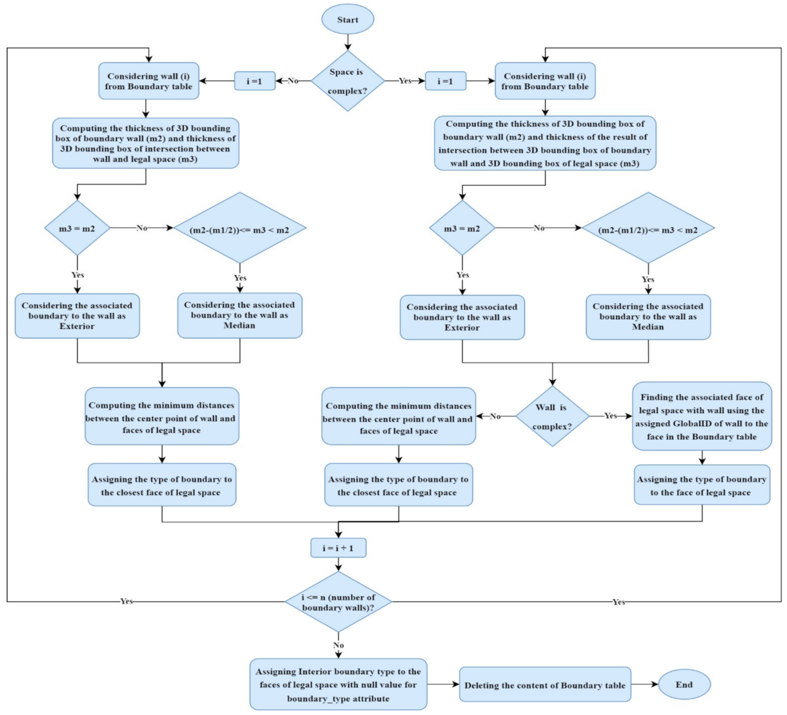
4.3. Boundaries Associated with Walls
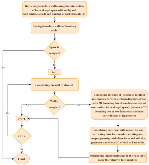
- 1-
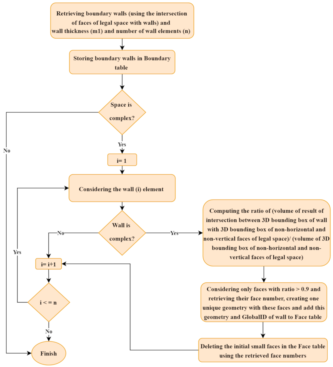
 - The first step is retrieving boundary walls. Therefore, the intersection of faces of legal space with walls is being checked using ST_3DIntersects function. For detecting boundary walls, only surrounding faces of LegalSpace should be considered. Since the type of boundary has been assigned to the faces of legal space associated with floor and roof in previous steps, at this stage, only the faces associated with walls have a null value for boundary_type attribute. Therefore, using this criterion, the faces associated with walls can be retrieved (temporary table_1 in Appendix C.1).In order to expedite the process of detecting boundary walls, only the walls which are located in the same building and building storey as the legal space are considered (using the Building and BuildingStorey attributes of tables). After finding all walls on the same storey and building, they are all populated in a temporary table (table_5 in Appendix C.1) using Union All operator. In the next step, the intersected walls with faces of legal space will be retrieved (temporary table_6 in Appendix C.1) and stored in the Boundary table. Moreover, complex walls are also stored in the Complex table (a new table, Appendix C.2).
 - 2-
 - After retrieving boundary walls, for a complex wall (with True value for Complex attribute), the ratio of (volume of intersection between 3D bounding box of the wall and 3D bounding box of each face of legal space) / (volume of the 3D bounding box of the face of legal space) is used to collect the small faces of legal space associated with this wall and storing the results in a Materialized View. Then, the small faces are converted to a single geometry using ST_Collect function, and the new geometry and the GlobalID of its associated complex wall are stored in the Face table. In the next step, small faces are deleted from the Face table and Materialized View is also removed. This process repeats until all complex walls are checked (Appendix C.3).
 - 3-
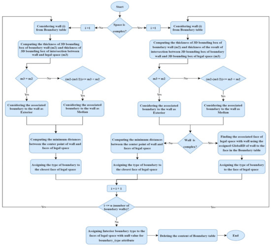
 - In order to differentiate between different types of property boundaries, for a non-complex legal space, the thickness of intersection between the legal space and wall is used. However, for a complex legal space, the thickness of intersection between 3D bounding box of legal space and 3D bounding box of the wall is used.For finding the type of boundary for each boundary wall, the thickness of intersection between 3D bounding box of the wall and 3D bounding box of legal space (m3) and thickness of 3D bounding box of the wall (m2) should be calculated (Appendix C.4 (non-complex legal space), Appendix C.5 (complex legal space)). For a non-complex wall, the GlobalID of the associated wall with the face is unknown. Therefore, for instance, in case of an Exterior boundary, by computing the distance from each face of the legal space to the center point of walls associated with Exterior boundaries, the Exterior boundary type will be assigned to the closest face of each wall in the Face table (Appendix C.6 (Exterior), Appendix C.7 (Median), Appendix C.8 (Interior)). However, since in step 2 (Appendix C.3), the GlobalID of the wall has been assigned to its associated face of legal space (collection of small faces that have been stored as a single geometry in the Face table), for a complex wall, using the stored GlobalID of the wall in the Complex table, the type of boundary will be assigned to the face of legal space (Appendix C.9 (Exterior), Appendix C.10 (Median), and Appendix C.11 (Interior)). It should be noted that a complex legal space might be surrounded by both complex and non-complex (vertical) walls. Therefore, for a complex legal space, both mentioned procedures for assigning the type of boundary to complex and non-complex walls should be used.Since in the previous steps, the type of boundary has been assigned for faces of legal space associated with floor and roof, only the faces of legal space associated with walls have remained with a null value for boundary_type attribute in the Face table. Therefore, first, the Exterior and Median boundary types are assigned to faces, and then for those faces with a null value for boundary_type attribute, the Interior boundary type is assigned.
 - 4-
 - To avoid redundancy in the database, the rows in Boundary and Complex tables and the created Materialized Views will be deleted after completion of the process.
 
5. Results
6. Discussion
7. Conclusions
Author Contributions
Funding
Acknowledgments
Conflicts of Interest
Appendix A
Appendix A.1. SQL Queries for Extracting Faces of Legal Space and Storing Them in the Face Table
- -
 - '2wfBi8$Hz16QfLtVOU_zWd' shows the GlobalID of legal space and generate_series function generates a series of integers from 1 to 100 and assigns these integers to the extracted faces of legal space (using ST_GeometryN function) as face_number. Using n ≤ ST_NumGeometries(geom) condition, only integer values smaller than the total number of faces are used.
 
Appendix A.2. SQL Queries for Retrieving Boundary Floor and Computing m1 and m3 and Storing the Result in a Materialized View to Use It in the Next Steps
- -
 - Retrieving the building in which legal space is located and the geometry of legal space
 
- -
 - Retrieving the boundary floor
 
- -
 - Computing m3 and retrieving m1
 
Appendix A.3. SQL Queries for Assigning Exterior Boundary Type to the Associated Face of Legal Space with the Floor
- -
 - Retrieving the lowermost face of legal space (it has the min of Zmax among all faces and zmax-zmin = 0)
 
- -
 - Floor associated with an Exterior boundary
 
- -
 - Retrieving the face_number of the lowermost face in case of the existence of an Exterior boundary
 
- -
 - Assigning Exterior boundary type to the floor
 
Appendix A.4. SQL Queries for Assigning Median Boundary Type to the Associated Face of Legal Space with the Floor
- -
 - Retrieving the lowermost face of legal space (it has the min of Zmax among all faces and zmax-zmin = 0)
 
- -
 - Floor associated with a Median boundary
 
- -
 - Retrieving the face_number of the lowermost face in case of the existence of a Median boundary
 
- -
 - Assigning Median boundary type to the floor
 
Appendix A.5. SQL Query for Assigning Interior Boundary Type to the Associated Face of Legal Space with Floor
- -
 - Assigning Interior boundary type to the floor
 
- -
 - Removing Materialized View to avoid duplication
 
Appendix B
Appendix B.1. SQL Query for Retrieving Boundary Roof and Storing in the Boundary Table
- -
 - Creating the Boundary table
 
- -
 - Retrieving the building in which legal space is located and the geometry of legal space
 
- -
 - Retrieving boundary roof
 
- -
 - Storing boundary roof in Boundary table
 
Appendix B.2. SQL Query for Collecting the Small Faces Associated with a Complex Roof and Convert Them to a Single Geometry
- -
 - Considering only non-vertical and non-horizontal faces of legal space
 
- -
 - Checking the roof is complex or not
 
- -
 - Collecting small faces associated with a complex roof
 
- -
 - Converting small faces to a single geometry and storing the new geometry in the Face table
 
- -
 - Deleting small faces from Face table
 
- -
 - Removing Materialized View to avoid duplication
 
Appendix B.3. SQL Query for Computing m2, m3 and Retrieving m1 and Storing the Result in a Materialized View to Use It in the Next Steps
- -
 - Retrieving the geometry of legal space
 
- -
 - Retrieving the roof from Boundary table
 
- -
 - Computing m2 and m3 and retrieving m1
 
Appendix B.4. SQL Query for Assigning Exterior Boundary Type to the Associated Face with a Non-Complex Roof
- -
 - Roof associated with an Exterior boundary
 
- -
 - Retrieving the face_number of the uppermost face of legal space (it has the max of Zmax among all faces and zmax-zmin = 0) which is associated with a non-complex roof
 
- -
 - Assigning Exterior boundary type to the face of legal space associated with the non-complex roof
 
Appendix B.5. SQL Query for Assigning Median Boundary Type to the Associated Face with a Non-Complex Roof
- -
 - Roof associated with a Median boundary
 
- -
 - Retrieving the face_number of the uppermost face of legal space (it has the max of Zmax among all faces and zmax-zmin = 0) which is associated with a non-complex roof
 
- -
 - Assigning Median boundary type to the face of legal space associated with the non-complex roof
 
Appendix B.6. SQL Query for Assigning Interior Boundary Type to the Associated Face with a Non-Complex Roof
- -
 - Roof associated with an Interior boundary
 
- -
 - Retrieving the face_number of the uppermost face of legal space (it has the max of Zmax among all faces and zmax-zmin = 0) which is associated with a non-complex roof
 
- -
 - Assigning Interior boundary type to the face of legal space associated with the non-complex roof
 
Appendix B.7. SQL Query for Assigning Exterior Boundary Type to the Associated Face with a Complex Roof
- -
 - Roof associated with an Exterior boundary
 
- -
 - Assigning Exterior boundary type to the face of legal space associated with a complex roof
 
Appendix B.8. SQL Query for Assigning Median Boundary Type to the Associated Face with a Complex Roof
- -
 - Roof associated with a Median boundary
 
- -
 - Assigning Median boundary type to the face of legal space associated with the complex roof
 
Appendix B.9. SQL Query for Assigning Interior Boundary Type to the Associated Face with a Complex Roof
- -
 - Roof associated with an Interior boundary
 
- -
 - Assigning Interior boundary type to the face of legal space associated with the complex roof
 
Appendix B.10. SQL Query for Removing the Related Row in the Boundary Table to the Roof Element and the Materialized View
- -
 - Removing the related row in the Boundary table to the roof element
 
- -
 - Removing Materialized View to avoid duplication
 
Appendix C
Appendix C.1. SQL Query for Retrieving Boundary Walls Associated with a Legal Space and Storing Them in the Boundary Table
- -
 - Considering faces of legal space with null value for boundary_type attribute
 
- -
 - Retrieving the building and building storey in which legal space is located and geometry and complex attribute of legal space
 
- -
 - External walls located at the same building and building storey as legal space
 
- -
 - Internal walls located at the same building and building storey as legal space
 
- -
 - Considering both internal and external walls together
 
- -
 - Retrieving boundary walls
 
- -
 - Storing boundary walls in the Boundary table
 
Appendix C.2. SQL Query for Storing Complex Boundary Walls in a New Table Called Complex
- -
 - Storing complex boundary walls in Complex table
 
- -
 - Row_number column is needed for using in the loop in the next steps
 
Appendix C.3. A Loop for Collecting Small Faces Associated with a Complex Wall and Storing Them as a Single Geometry in the Face Table
- -
 - Considering faces of legal space with null value for boundary_type attribute
 
- -
 - Considering only complex walls. The {} mark is replaced with the value for i attribute
 
- -
 - Collecting small faces associated with complex wall
 
- -
 - Deleting small faces from Face table
 
- -
 - Removing Materialized View to avoid duplication
 
- -
 - The process repeats till all complex walls are checked.
 
Appendix C.4. Computing m2 and m3 and Retrieving m1 for a Non-Complex Legal Space and Storing the Result in a Materialized View (Part of the Process of Determining the Boundary Types of Faces of Legal Spaces Associated with Walls)
- -
 - Retrieving geometry and complex attribute of legal space
 
- -
 - Retrieving boundary walls from Boundary table
 
- -
 - Computing m2 and m3 and retrieving m1 for a non-complex legal space (3D intersection of real legal space and wall is used)
 
Appendix C.5. Computing m2 and m3 and Retrieving m1 for a Complex Legal Space and Storing the Result in a Materialized View (Part of the Process of Determining the Boundary Types of Faces of Legal Spaces Associated with Walls)
- -
 - Retrieving geometry and complex attribute of legal space
 
- -
 - Retrieving boundary walls from Boundary table
 
- -
 - Computing m2 and m3 and retrieving m1 for a complex legal space (3D bounding box of legal space and 3D bounding box of the wall are used)
 
Appendix C.6. SQL Queries for Assigning Exterior Boundary Type to the Faces of a Non-Complex Legal Space
- -
 - Faces of legal space with the null value for boundary_type attribute (other faces are associated with floor and roof and the type of boundary have been assigned to them)
 
- -
 - Vertical walls associated with Exterior boundaries in a non-complex legal space
 
- -
 - Computing distance from each face of legal space to the center point of walls associated with Exterior boundaries
 
- -
 - Computing the distance between each wall and its closet face of legal space
 
- -
 - Retrieving the closest face of legal space to each wall
 
- -
 - Assigning Exterior boundary type to the closest face to each wall
 
Appendix C.7. SQL Queries for Assigning Median Boundary Type to the Faces of a Non-Complex Legal Space
- -
 - Faces of legal space with the null value for boundary_type attribute
 
- -
 - Vertical walls associated with Median boundaries in a non-complex legal space
 
- -
 - Computing distance from each face of legal space to the center point of walls associated with Median boundaries
 
- -
 - Computing the distance between each wall and its closet face of legal space
 
- -
 - Retrieving the closest face of legal space to each wall
 
- -
 - Assigning Median boundary type to the closest face to each wall
 
Appendix C.8. SQL Queries for Assigning Interior Boundary Type to the Faces of a Non-Complex Legal Space
- -
 - Assigning Interior boundary type to the faces of legal space with the null value for boundary_type attribute
 
Appendix C.9. SQL Queries for Assigning Exterior Boundary Type to the Faces of a Complex Legal Space
- -
 - Faces of legal space with the null value for boundary_type attribute
 
- -
 - Vertical walls associated with Exterior boundaries in a complex legal space
 
- -
 - Computing distance from each face of legal space to the center point of walls associated with Exterior boundaries
 
- -
 - Computing the distance between each wall and its closet face of legal space
 
- -
 - Retrieving the closest face of legal space to each wall
 
- -
 - Assigning Exterior boundary type to the closest face to each wall
 
- -
 - Faces of legal space with the null value for boundary_type attribute
 
- -
 - Complex walls associated with Exterior boundaries in a complex legal space
 
- -
 - Assigning Exterior boundary type to the faces of legal space associated with complex walls
 
Appendix C.10. SQL Queries for Assigning Median Boundary Type to the Faces of a Complex Legal Space
- -
 - Faces of legal space with the null value for boundary_type attribute
 
- -
 - Vertical walls associated with Median boundaries in a complex legal space
 
- -
 - Computing distance from each face of legal space to the center point of walls associated with Median boundaries
 
- -
 - Computing the distance between each wall and its closet face of legal space
 
- -
 - Retrieving the closest face of legal space to each wall
 
- -
 - Assigning Median boundary type to the closest face to each wall
 
- -
 - Faces of legal space with the null value for boundary_type attribute
 
- -
 - Complex walls associated with Median boundaries in a complex legal space
 
- -
 - Assigning Median boundary type to the faces of legal space associated with complex walls
 
Appendix C.11. SQL Queries for Assigning Interior Boundary Type to the Faces of a Complex Legal Space
- -
 - Assigning Interior boundary type to the faces of legal space with the null value for boundary_type attribute
 
References
- Barzegar, M.; Rajabifard, A.; Kalantari, M.; Atazadeh, B. 3D BIM-enabled spatial query for retrieving property boundaries: A case study in Victoria, Australia. Int. J. Geogr. Inf. Sci. 2019, 34, 251–271. [Google Scholar] [CrossRef]
 - Atazadeh, B.; Rajabifard, A.; Kalantari, M. Assessing Performance of Three BIM-Based Views of Buildings for Communication and Management of Vertically Stratified Legal Interests. ISPRS Int. J. Geo-Inf. 2017, 6, 198. [Google Scholar] [CrossRef]
 - Rajabifard, A.; Atazadeh, B.; Kalantari, M. BIM and Urban Land Administration; CRC Press: Boca Raton, FL, USA, 2019. [Google Scholar]
 - Atazadeh, B.; Kalantari, M.; Rajabifard, A.; Ho, S.; Champion, T. Extending a BIM-based data model to support 3D digital management of complex ownership spaces. Int. J. Geogr. Inf. Sci. 2016, 31, 499–522. [Google Scholar] [CrossRef]
 - Olfat, H.; Atazadeh, B.; Shojaei, D.; Rajabifard, A. The Feasibility of a BIM-Driven Approach to Support Building Subdivision Workflows—Case Study of Victoria, Australia. ISPRS Int. J. Geo-Inf. 2019, 8, 499. [Google Scholar] [CrossRef]
 - Atazadeh, B.; Kalantari, M.; Rajabifard, A.; Ho, S. Modelling building ownership boundaries within BIM environment: A case study in Victoria, Australia. Comput. Environ. Urban Syst. 2017, 61, 24–38. [Google Scholar] [CrossRef]
 - Atazadeh, B.; Rajabifard, A.; Zhang, Y.; Barzegar, M. Querying 3D Cadastral Information from BIM Models. ISPRS Int. J. Geo-Inf. 2019, 8, 329. [Google Scholar] [CrossRef]
 - Land Use Victoria. Building Subdivision Guidelines-Use of Buildings to Define Boundaries; Land Use Victoria: Melbourne, Australia, 2015. Available online: https://www.land.vic.gov.au/__data/assets/word_doc/0020/470135/Building-subdivision-guidelines-update-delwp.doc (accessed on 15 March 2021).
 - BuildingSMART. Ifc Standard. Available online: https://www.buildingsmart.org/standards/bsi-standards/industry-foundation-classes/ (accessed on 15 March 2021).
 - Barzegar, M.; Rajabifard, A.; Kalantari, M.; Atazadeh, B. An IFC-based database schema for mapping BIM data into a 3D spatially enabled land administration database. Int. J. Digit. Earth 2021, 1–30. [Google Scholar] [CrossRef]
 - Autodesk. Revit Developer Center. Available online: https://www.autodesk.com/developer-network/platform-technologies/revit (accessed on 15 March 2021).
 - Daum, S.; Borrmann, A. Processing of Topological BIM Queries using Boundary Representation Based Methods. Adv. Eng. Inform. 2014, 28, 272–286. [Google Scholar] [CrossRef]
 - Borrmann, A.; Schraufstetter, S.; Rank, E. Implementing Metric Operators of a Spatial Query Language for 3D Building Models: Octree and B-Rep Approaches. J. Comput. Civ. Eng. 2009, 23, 34–46. [Google Scholar] [CrossRef]
 - Borrmann, A.; Rank, E. Specification and implementation of directional operators in a 3D spatial query language for building information models. Adv. Eng. Inform. 2009, 23, 32–44. [Google Scholar] [CrossRef]
 - Solihin, W.; Eastman, C.; Lee, Y.-C.; Yang, D.-H. A simplified relational database schema for transformation of BIM data into a query-efficient and spatially enabled database. Autom. Constr. 2017, 84, 367–383. [Google Scholar] [CrossRef]
 - XBIM. Xbim Toolkit. 2020. Available online: https://docs.xbim.net/ (accessed on 12 February 2021).
 - Solihin, W.; Eastman, C.; Lee, Y.-C. Multiple representation approach to achieve high-performance spatial queries of 3D BIM data using a relational database. Autom. Constr. 2017, 81, 369–388. [Google Scholar] [CrossRef]
 - Solihin, W.; Dimyadi, J.; Lee, Y.-C.; Eastman, C.; Amor, R. Simplified schema queries for supporting BIM-based rule-checking applications. Autom. Constr. 2020, 117, 103248. [Google Scholar] [CrossRef]
 - Khalili, A.; Chua, D.K.H. IFC-Based Graph Data Model for Topological Queries on Building Elements. J. Comput. Civ. Eng. 2015, 29, 4014046. [Google Scholar] [CrossRef]
 - Lee, G.; Jeong, J.; Won, J.; Cho, C.; You, S.-J.; Ham, S.; Kang, H. Query Performance of the Ifc Model Server Using an Object-Relational Database Approach and a Traditional Relational Database Approach. J. Comput. Civ. Eng. 2014, 28, 210–222. [Google Scholar] [CrossRef]
 - He, T.; Zhang, J.; Lin, J.; Jia, W.; Hu, Z. A Topological and Hierarchical Information Integration Approach for Standard-Unit-Based Residential Planning. In Proceedings of the 16th International Conference on Computing in Civil and Building Engineering (ICCCBE2016), Osaka, Japan, 6–8 July 2016; pp. 381–388. [Google Scholar]
 - Ismail, A.; Strug, B.; Ślusarczyk, G. Building Knowledge Extraction from Bim/Ifc Data for Analysis in Graph Databases. In Paper Presented at the International Conference on Artificial Intelligence and Soft Computing; Springer: Cham, Switzerland, 2018. [Google Scholar]
 - Marmo, R.; Polverino, F.; Nicolella, M.; Tibaut, A. Building performance and maintenance information model based on IFC schema. Autom. Constr. 2020, 118, 103275. [Google Scholar] [CrossRef]
 - Oracle. Three-Dimensional Spatial Objects. Available online: https://docs.oracle.com/database/121/SPATL/three-dimensional-spatial-objects.htm#SPATL468 (accessed on 10 February 2021).
 - PostGIS. Postgis Special Functions Index. Available online: https://postgis.net/docs/PostGIS_Special_Functions_Index.html#PostGIS_3D_Functions (accessed on 15 October 2020).
 - BuildingSMART. Industry Foundation Classes—Ifc2x Edition 3. Available online: https://standards.buildingsmart.org/IFC/RELEASE/IFC2x3/FINAL/HTML/ (accessed on 20 November 2020).
 - The PostgreSQL Global Development Group. With Queries (Common Table Expressions). Available online: https://www.postgresql.org/docs/current/queries-with.html#QUERIES-WITH-MODIFYING (accessed on 22 November 2020).
 - PostGIS. St_Geometryn. Available online: https://postgis.net/docs/ST_GeometryN.html (accessed on 15 December 2020).
 
































| Table Name | Definition | Required Columns | 
|---|---|---|
| LegalSpace | Stores 3D legal spaces which define the ownerships of each property | GlobalID, Building, BuildingStorey, Geometry, Complex | 
| Wall_Interior | Stores walls located inside of the building (using the Interior value for the Function property in the Revit for filtering)  | GlobalID, Building, BuildingStorey, Geometry, Thickness, Complex | 
| Wall_Exterior | Stores walls that create the outer surface of building (using the Exterior value for the Function property in the Revit for filtering) | GlobalID, Building, BuildingStorey, Geometry, Thickness, Complex | 
| Roof | Stores ceilings and roofs | GlobalID, Building, BuildingStorey, Geometry, Thickness, Complex | 
| Floor | Stores floor slabs | GlobalID, Building, BuildingStorey, Geometry, Thickness | 
Publisher’s Note: MDPI stays neutral with regard to jurisdictional claims in published maps and institutional affiliations.  | 
© 2021 by the authors. Licensee MDPI, Basel, Switzerland. This article is an open access article distributed under the terms and conditions of the Creative Commons Attribution (CC BY) license (http://creativecommons.org/licenses/by/4.0/).
Share and Cite
Barzegar, M.; Rajabifard, A.; Kalantari, M.; Atazadeh, B. Identification of Property Boundaries Using an IFC-Based Cadastral Database. Land 2021, 10, 300. https://doi.org/10.3390/land10030300
Barzegar M, Rajabifard A, Kalantari M, Atazadeh B. Identification of Property Boundaries Using an IFC-Based Cadastral Database. Land. 2021; 10(3):300. https://doi.org/10.3390/land10030300
Chicago/Turabian StyleBarzegar, Maryam, Abbas Rajabifard, Mohsen Kalantari, and Behnam Atazadeh. 2021. "Identification of Property Boundaries Using an IFC-Based Cadastral Database" Land 10, no. 3: 300. https://doi.org/10.3390/land10030300
APA StyleBarzegar, M., Rajabifard, A., Kalantari, M., & Atazadeh, B. (2021). Identification of Property Boundaries Using an IFC-Based Cadastral Database. Land, 10(3), 300. https://doi.org/10.3390/land10030300
        
                                                
