Numerical Simulation of Natural Convection in Freezing Water Droplets Using OpenFOAM
Abstract
1. Introduction
2. Materials and Modeling Approach
2.1. Governing Equations
2.1.1. Solidification Model
2.1.2. Buoyancy and Natural Convection
2.2. Numerical Setup
2.3. Methods for Verification and Validation
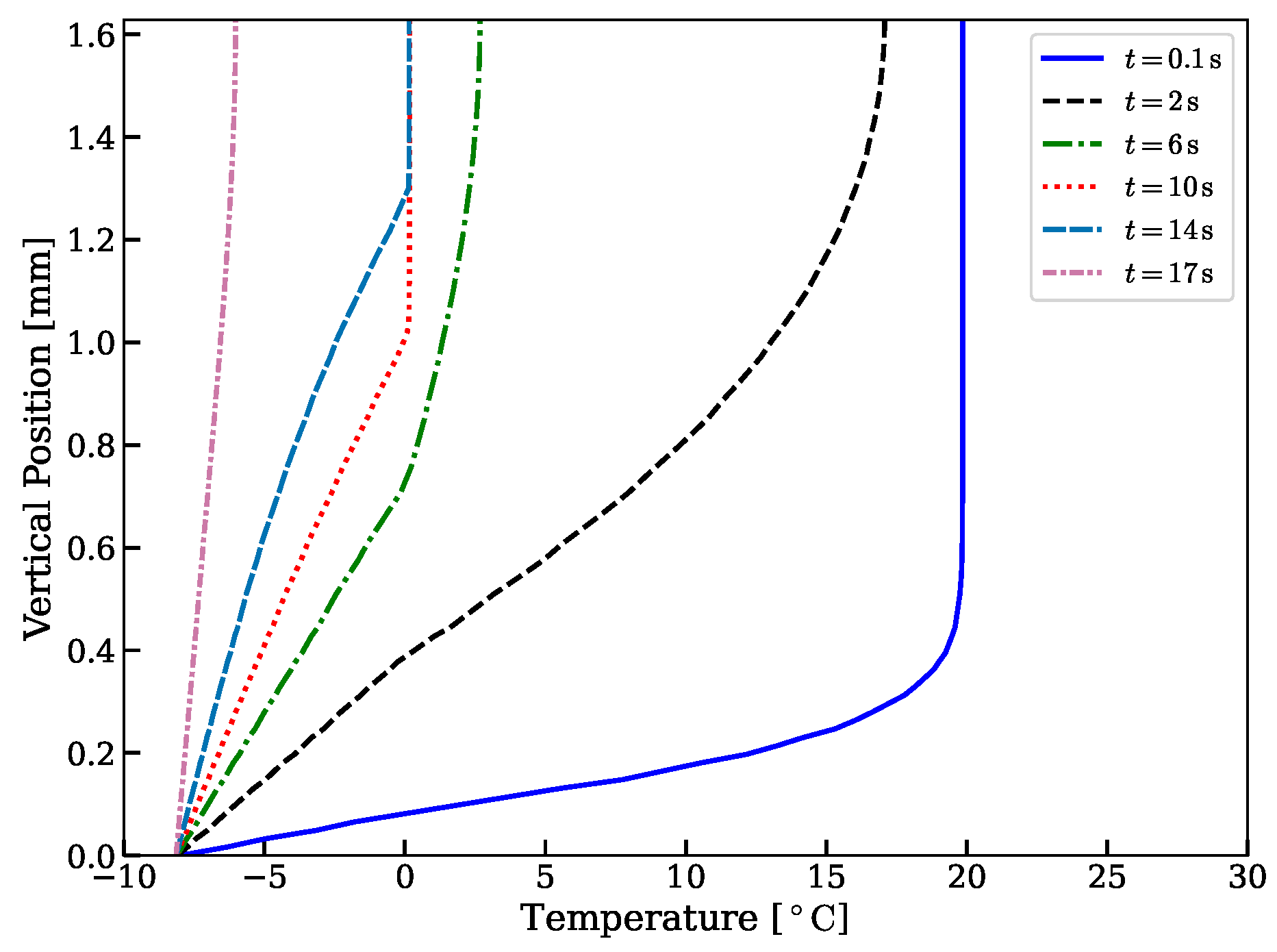
2.3.1. One-Dimensional Phase Change Problem
2.3.2. Natural Convection in a Cavity
2.3.3. Solidification of Water in a Cavity
3. Results and Discussion
3.1. Verification and Validation of the Implemented OpenFOAM Solver
3.1.1. Verification of the Solidification Model Using the Analytical Stefan Solution
3.1.2. Validation of Natural Convection in a Cavity
3.1.3. Validation of Coupled Solidification–Convection in a Cavity
3.2. Freezing of a Water Droplet Simulation
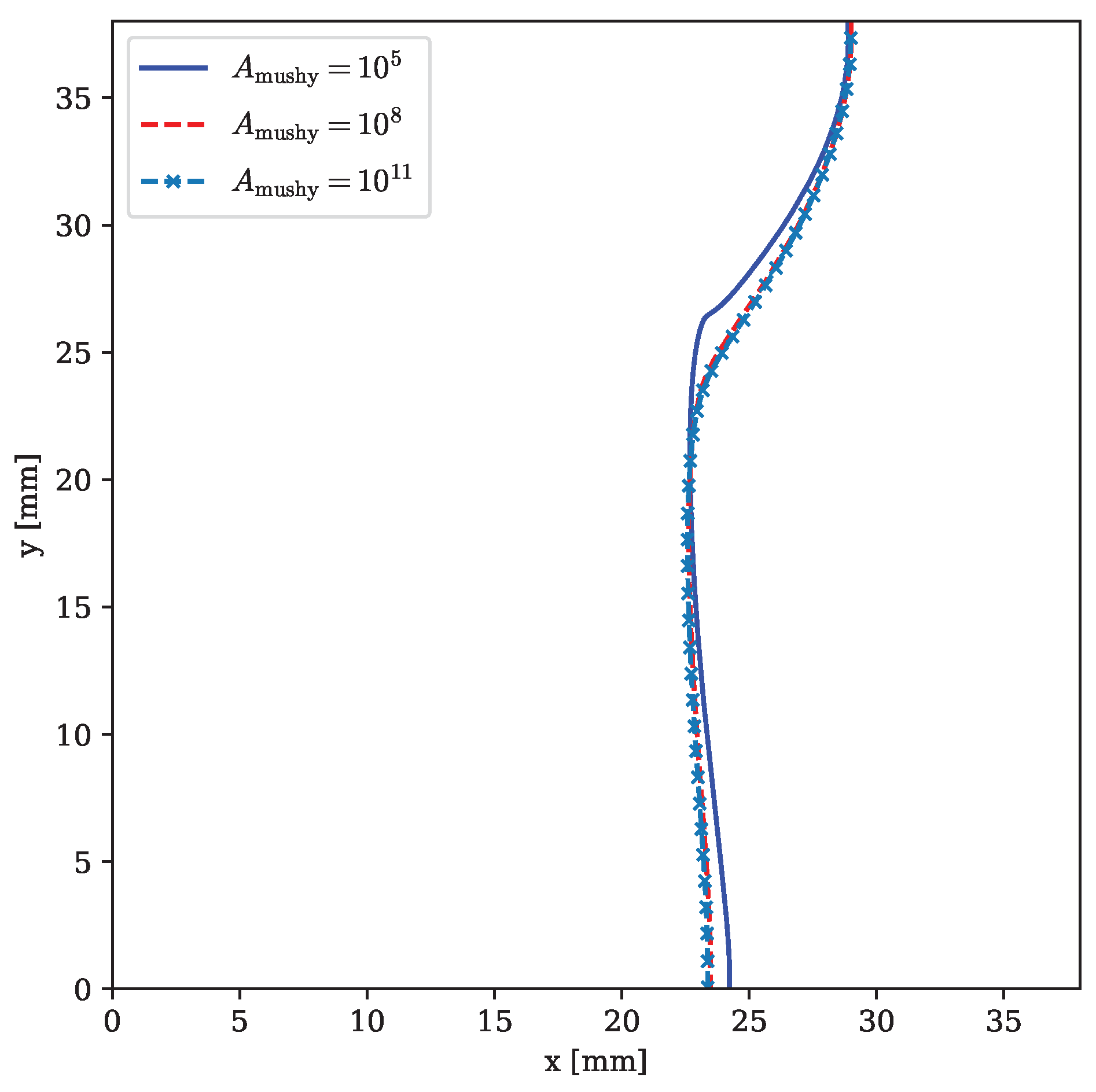
3.2.1. Mesh Study
3.2.2. Freezing Front Evolution
3.2.3. Natural Convection and Directional Change in a Freezing Droplet
4. Conclusions
- The proposed OpenFOAM solver is successfully compared with experimental and numerical results for the case of flow and solidification in a cavity, confirming its accuracy for coupled phase-change and convection problems.
- Comparisons between the semi-infinite one-dimensional Stefan problem, reported experimental results, and the presented numerical model of a single droplet indicate that there are effects in the experiments during impact that are not accounted for in the simulations, possibly due to supercooling or impact velocities.
- The numerical simulation with temperature-dependent density captures the trend of directional change of the internal flow reported by experiments, whereas the classic Boussinesq approximation fails to reproduce this behavior.
- Temperature evaluation of the droplet simulations indicates that directional change of the internal flow appears when the maximum droplet temperature is in proximity to the density inversion temperature.
- Quantitative comparison with experiments shows that freezing times are under-predicted (by approximately 25–35%) and that velocity magnitudes are lower, emphasizing limitations of the current model due to simplified boundary conditions and neglected effects such as Marangoni convection and droplet impact.
- Combined analysis of the analytical, numerical, and experimental results shows that the heat and mass transfer conditions relevant to an impacting droplet must be accurately captured and incorporated into the numerical model in order to achieve full agreement.
Author Contributions
Funding
Data Availability Statement
Conflicts of Interest
References
- Cao, Y.; Tan, W.; Wu, Z. Aircraft Icing: An Ongoing Threat to Aviation Safety. Aerosp. Sci. Technol. 2018, 75, 353–385. [Google Scholar] [CrossRef]
- Zeng, D.; Li, Y.; Liu, H.; Yang, Y.; Peng, L.; Zhu, C.; Zhao, N. Superhydrophobic Coating Induced Anti-Icing and Deicing Characteristics of an Airfoil. Colloids Surf. A 2023, 660, 130824. [Google Scholar] [CrossRef]
- Afzal, F.; Virk, M.S. Review of Icing Effects on Wind Turbine in Cold Regions. E3S Web Conf. 2018, 72, 01007. [Google Scholar] [CrossRef]
- Akhtar, S.; Xu, M.; Mohit, M.; Sasmito, A.P. A Comprehensive Review of Modeling Water Solidification for Droplet Freezing Applications. Renew. Sustain. Energy Rev. 2023, 188, 113768. [Google Scholar] [CrossRef]
- Hindmarsh, J.P.; Russell, A.B.; Chen, X.D. Experimental and Numerical Analysis of the Temperature Transition of a Freezing Food Solution Droplet. Chem. Eng. Sci. 2004, 59, 2503–2515. [Google Scholar] [CrossRef]
- Chaudhary, G.; Li, R. Freezing of Water Droplets on Solid Surfaces: An Experimental and Numerical Study. Exp. Therm. Fluid Sci. 2014, 57, 86–93. [Google Scholar] [CrossRef]
- Akhtar, S.; Xu, M.; Sasmito, A.P. Development and validation of a semi-analytical framework for droplet freezing with heterogeneous nucleation and non-linear interface kinetics. Int. J. Heat Mass Transf. 2021, 166, 120734. [Google Scholar] [CrossRef]
- Enríquez, O.R.; Marín, ÁG.; Winkels, K.G.; Snoeijer, J.H. Freezing Singularities in Water Drops. Phys. Fluids 2012, 24, 091102. [Google Scholar] [CrossRef]
- Marin, A.G.; Enríquez, O.R.; Brunet, P.; Colinet, P.; Snoeijer, J.H. Universality of Tip Singularity Formation in Freezing Water Drops. Phys. Rev. Lett. 2014, 113, 054301. [Google Scholar] [CrossRef] [PubMed]
- Ismail, M.F.; Waghmare, P.R. Universality in Freezing of an Asymmetric Drop. Appl. Phys. Lett. 2016, 109, 234105. [Google Scholar] [CrossRef]
- Starostin, A.; Strelnikov, V.; Dombrovsky, L.A.; Shoval, S.; Gendelman, O.; Bormashenko, E. Effect of Asymmetric Cooling of Sessile Droplets on Orientation of the Freezing Tip. J. Colloid Interface Sci. 2022, 620, 179–186. [Google Scholar] [CrossRef] [PubMed]
- Miao, S.; Zhang, C.; Liu, X. Tunable Tip Singularity of a Water Droplet Freezing on Surfaces under Forced Convection. Appl. Therm. Eng. 2024, 241, 122362. [Google Scholar] [CrossRef]
- Zhang, D.; Wang, Y.; Yuan, X.; Yue, X.; Liu, J.; Liu, W. Freezing modes of water droplet on cold plate surface under forced convection. Appl. Therm. Eng. 2023, 223, 120025. [Google Scholar] [CrossRef]
- Zhang, X.; Liu, X.; Wu, X.; Min, J. Simulation and Experiment on Supercooled Sessile Water Droplet Freezing with Special Attention to Supercooling and Volume Expansion Effects. Int. J. Heat Mass Transf. 2018, 127, 975–985. [Google Scholar] [CrossRef]
- Castillo, J.E.; Huang, Y.; Pan, Z.; Weibel, J.A. Quantifying the Pathways of Latent Heat Dissipation during Droplet Freezing on Cooled Substrates. Int. J. Heat Mass Transf. 2021, 164, 120608. [Google Scholar] [CrossRef]
- Mishchenko, L.; Hatton, B.; Bahadur, V.; Taylor, J.A.; Krupenkin, T.; Aizenberg, J. Design of Ice-Free Nanostructured Surfaces Based on Repulsion of Impacting Water Droplets. ACS Nano 2010, 4, 7699–7707. [Google Scholar] [CrossRef]
- Kong, W.; Wang, L.; Bian, P.; Liu, H. Effect of Surface Wettability on Impact-Freezing of Supercooled Large Water Droplet. Exp. Therm. Fluid Sci. 2022, 130, 110508. [Google Scholar] [CrossRef]
- Kawanami, T.; Yamada, M.; Fukusako, S.; Kawai, H. Solidification Characteristics of a Droplet on a Horizontal Cooled Wall. Heat Transfer–Jpn. Res. 1997, 26, 469–483. [Google Scholar] [CrossRef]
- Karlsson, L.; Ljung, A.-L.; Lundström, T.S. Modelling the dynamics of the flow within freezing water droplets. Heat Mass Transf. 2018, 54, 3761–3769. [Google Scholar] [CrossRef]
- Voulgaropoulos, V.; Kadivar, M.; Moghimi, M.A.; Maher, M.; Alawadi, H.; Matar, O.K.; Markides, C.N. A combined experimental and computational study of phase-change dynamics and flow inside a sessile water droplet freezing due to interfacial heat transfer. Int. J. Heat Mass Transf. 2021, 180, 121803. [Google Scholar] [CrossRef]
- Karlsson, L.; Lycksam, H.; Ljung, A.-L.; Gren, P.; Lundström, T.S. Experimental Study of the Internal Flow in Freezing Water Droplets on a Cold Surface. Exp. Fluids 2019, 60, 182. [Google Scholar] [CrossRef]
- Karlsson, L.; Lycksam, H.; Ljung, A.-L.; Gren, P.; Lundström, T.S. Comparing internal flow in freezing and evaporating water droplets using PIV. Water 2020, 12, 1489. [Google Scholar] [CrossRef]
- Fagerström, E.; Ljung, A.-L.; Karlsson, L.; Lycksam, H. Influence of Substrate Material on Flow in Freezing Water Droplets—An Experimental Study. Water 2021, 13, 1628. [Google Scholar] [CrossRef]
- Fagerström, E.; Ljung, A.-L. Shape and Temperature Dependence on the Directional Velocity Change in a Freezing Water Droplet. Int. J. Thermofluids 2023, 20, 100519. [Google Scholar] [CrossRef]
- Fagerström, E.; Ljung, A.-L. Internal Flow in Freezing and Non-Freezing Water Droplets at Freezing Temperatures. Int. J. Heat Mass Transf. 2024, 234, 126100. [Google Scholar] [CrossRef]
- Giangi, M.; Stella, F.; Kowalewski, T.A. Phase Change Problems with Free Convection: Fixed Grid Numerical Simulation. Comput. Vis. Sci. 1999, 2, 123–130. [Google Scholar] [CrossRef]
- Kowalewski, T.A.; Rebow, M. An experimental benchmark for freezing water in the cubic cavity. In CHT’97—Advances in Computational Heat Transfer. Proceedings of the International Symposium; Begell House, Inc.: Danbury, CT, USA, 1997. [Google Scholar]
- Ngueyong, I.T.; Urquiza, J.M.; Martin, D. A CutFEM Method for Phase Change Problems with Natural Convection. Comput. Methods Appl. Mech. Eng. 2024, 420, 116713. [Google Scholar] [CrossRef]
- Voller, V.R.; Prakash, C. A fixed grid numerical modelling methodology for convection–diffusion mushy region phase-change problems. Int. J. Heat Mass Transf. 1987, 30, 1709–1719. [Google Scholar] [CrossRef]
- Hahn, D.W.; Özisik, M.N. Heat Conduction; John Wiley & Sons: Hoboken, NJ, USA, 2012. [Google Scholar]
- Lyu, S.; Wang, K.; Zhang, Z.; Pedrono, A.; Sun, C.; Legendre, D. A hybrid VOF-IBM method for the simulation of freezing liquid films and freezing drops. J. Comput. Phys. 2021, 432, 110160. [Google Scholar] [CrossRef]
- Greenshields, C.J.; Weller, H.G. Notes on Computational Fluid Dynamics: General Principles; CFD Direct: Reading, UK, 2022. [Google Scholar]















| Property | Liquid | Solid | Interface |
|---|---|---|---|
| Heat capacity (J/kg·K) | 4182 | 2050 | – |
| Thermal conductivity (W/m·K) | 0.6 | 2.26 | – |
| Density (kg/m3) | 916.8 | – | |
| Kinematic viscosity (m2/s) | 1.004 × 10−6 | – | – |
| Freezing temperature (°C) | – | – | 0.0 |
| Latent heat of fusion (J/kg) | – | – | 335,000 |
| Case | Freezing Time | Time Until Directional Change | Maximum Temperature at Flow Reversal Time | |
|---|---|---|---|---|
| Experiments by Fagerström and Ljung [25] | −8 °C | 23 s | 4.32 s | – |
| −12 °C | 18 s | 4.16 s | – | |
| Boussinesq approximation | −8 °C | 16.93 s | No change | – |
| −12 °C | 11.70 s | No change | – | |
| Water density expression | −8 °C | 16.93 s | 4.94 s | 5.13 °C |
| −12 °C | 11.69 s | 4.4 s | 5.21 °C |
Disclaimer/Publisher’s Note: The statements, opinions and data contained in all publications are solely those of the individual author(s) and contributor(s) and not of MDPI and/or the editor(s). MDPI and/or the editor(s) disclaim responsibility for any injury to people or property resulting from any ideas, methods, instructions or products referred to in the content. |
© 2026 by the authors. Licensee MDPI, Basel, Switzerland. This article is an open access article distributed under the terms and conditions of the Creative Commons Attribution (CC BY) license.
Share and Cite
Khosravifar, P.; Ljung, A.-L.; Lundström, T.S. Numerical Simulation of Natural Convection in Freezing Water Droplets Using OpenFOAM. Water 2026, 18, 949. https://doi.org/10.3390/w18080949
Khosravifar P, Ljung A-L, Lundström TS. Numerical Simulation of Natural Convection in Freezing Water Droplets Using OpenFOAM. Water. 2026; 18(8):949. https://doi.org/10.3390/w18080949
Chicago/Turabian StyleKhosravifar, Paria, Anna-Lena Ljung, and T. Staffan Lundström. 2026. "Numerical Simulation of Natural Convection in Freezing Water Droplets Using OpenFOAM" Water 18, no. 8: 949. https://doi.org/10.3390/w18080949
APA StyleKhosravifar, P., Ljung, A.-L., & Lundström, T. S. (2026). Numerical Simulation of Natural Convection in Freezing Water Droplets Using OpenFOAM. Water, 18(8), 949. https://doi.org/10.3390/w18080949

