Metagenomic Analysis Reveals Adaptive Responses of Intestinal Microbial Community in Penaeus vannamei to Hypersaline Conditions
Abstract
1. Introduction
2. Materials and Methods
2.1. Sample Collection and Measurement of Physicochemical Parameters
2.2. DNA Extraction, Library Construction, and Sequencing
2.3. Metagenomic Data Processing
2.4. Bioinformatic and Statistical Analysis
3. Results
3.1. Microbial Diversity Analysis
3.2. Correlation Analysis of Environmental Factors
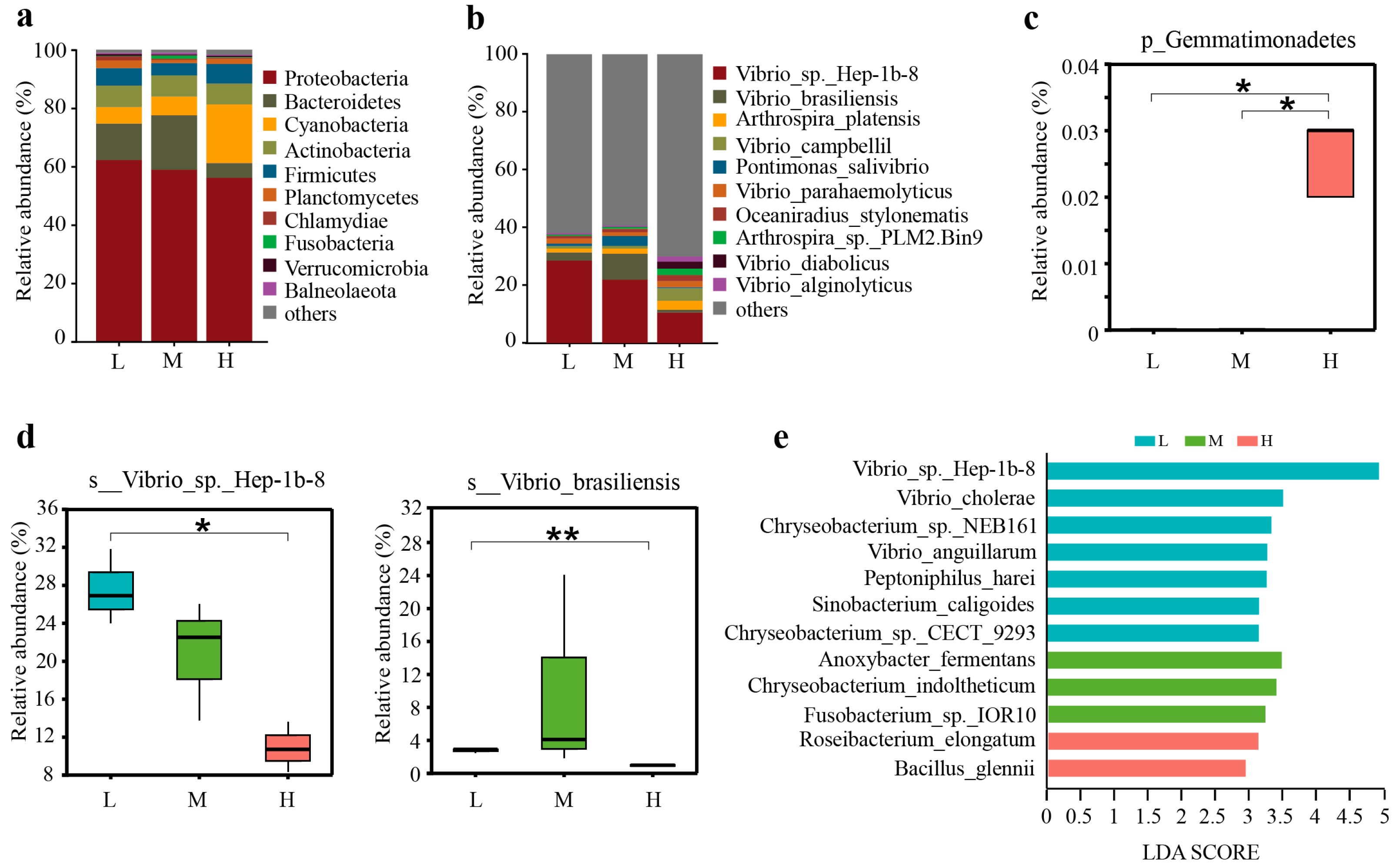
3.3. Taxonomic Composition and Variations
3.4. Core Species Analysis
3.5. Source Analysis of Intestinal Microbiota
3.6. Co-Occurrence Network Analysis
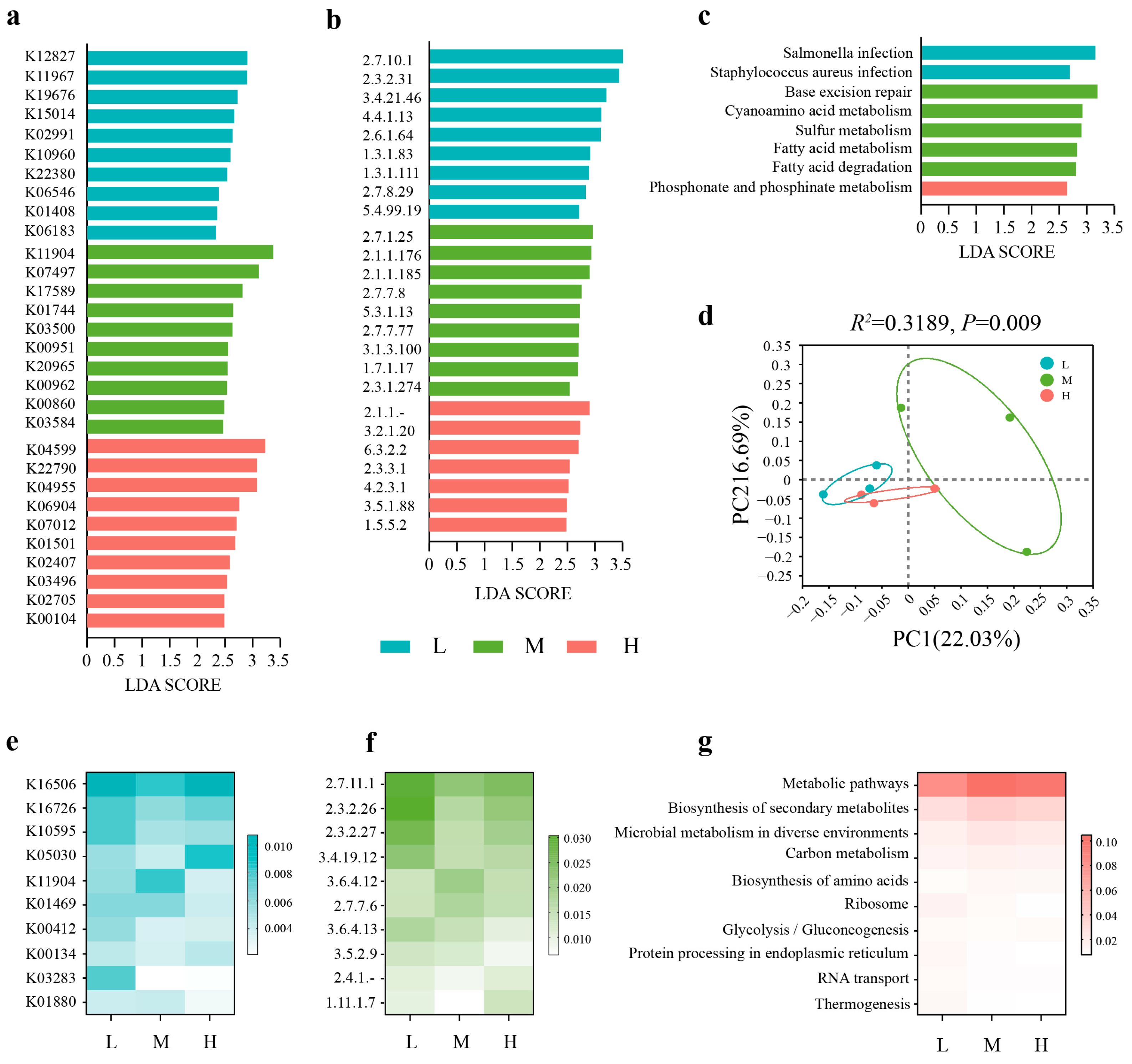
3.7. Metagenomic Insights into Microbial Functional Potential
4. Discussion
5. Conclusions
Supplementary Materials
Author Contributions
Funding
Data Availability Statement
Acknowledgments
Conflicts of Interest
References
- Xiong, J.-B.; Sha, H.-N.; Chen, J. Updated Roles of the Gut Microbiota in Exploring Shrimp Etiology, Polymicrobial Pathogens, and Disease Incidence. Zool. Res. 2024, 45, 910–923. [Google Scholar] [CrossRef] [PubMed]
- Agriculture Organization of the United Nations; Fisheries Department. The State of World Fisheries and Aquaculture 2024; FAO: Rome, Italy, 2024; ISBN 978-92-5-138763-4. [Google Scholar]
- Zhou, K.; Liu, P.; Yao, J.; Vasta, G.R.; Wang, J.; Wang, X. Shrimp Intestinal Microbiota Homeostasis: Dynamic Interplay Between the Microbiota and Host Immunity. Rev. Aquac. 2025, 17, e12986. [Google Scholar] [CrossRef]
- Hou, D.; Zhou, R.; Zeng, S.; Wei, D.; Deng, X.; Xing, C.; Yu, L.; Deng, Z.; Wang, H.; Weng, S.; et al. Intestine Bacterial Community Composition of Shrimp Varies Under Low- and High-Salinity Culture Conditions. Front. Microbiol. 2020, 11, 589164. [Google Scholar] [CrossRef] [PubMed]
- Zakaria, M.; Francisco, M.E.; Sanyal, S.K.; Hossain, A.; Mandal, S.C.; Haque, M.I. A Review on Modulation of Gut Microbiome Interaction for the Management of Shrimp Aquaculture and Proposal of the Introduction of Deep Learning-Based Approach for Shrimp Disease Detection. Microbe 2025, 7, 100299. [Google Scholar] [CrossRef]
- Dai, W.; Sheng, Z.; Chen, J.; Xiong, J. Shrimp Disease Progression Increases the Gut Bacterial Network Complexity and Abun dances of Keystone Taxa. Aquaculture 2020, 517, 734802. [Google Scholar] [CrossRef]
- Huang, Z.; Zeng, S.; Xiong, J.; Hou, D.; Zhou, R.; Xing, C.; Wei, D.; Deng, X.; Yu, L.; Wang, H.; et al. Microecological Koch’s Postulates Reveal That Intestinal Microbiota Dysbiosis Contributes to Shrimp White Feces Syndrome. Microbiome 2020, 8, 32. [Google Scholar] [CrossRef]
- Zeng, S.; Zhou, R.; Bao, S.; Li, X.; Deng, Z.; Hou, D.; Weng, S.; He, J.; Huang, Z. Identification of Multigene Biomarker for Shrimp White Feces Syndrome by Full-Length Transcriptome Sequencing. Front. Genet. 2020, 11, 71. [Google Scholar] [CrossRef]
- Ciavoni, E.; Schrama, J.W.; Radhakrishnan, G.; Sæle, Ø.; Prabhu Philip, A.J. Salinity Induced Changes in the Progression of Water, Ion and Nutrient Fluxes along the Gastrointestinal Tract of Atlantic Salmon Smolt (Salmo salar). Aquaculture 2024, 580, 740331. [Google Scholar] [CrossRef]
- Deng, Y.; Cheng, C.; Xie, J.; Liu, S.; Ma, H.; Feng, J.; Su, Y.; Guo, Z. Coupled Changes of Bacterial Community and Function in the Gut of Mud Crab (Scylla paramamosain) in Response to Baimang Disease. AMB Expr. 2019, 9, 18. [Google Scholar] [CrossRef]
- Holt, C.C.; Bass, D.; Stentiford, G.D.; Van Der Giezen, M. Understanding the Role of the Shrimp Gut Microbiome in Health and Disease. J. Invertebr. Pathol. 2021, 186, 107387. [Google Scholar] [CrossRef]
- Mkulo, E.M.; Iddrisu, L.; Yohana, M.A.; Zheng, A.; Zhong, J.; Jin, M.; Danso, F.; Wang, L.; Zhang, H.; Tang, B.; et al. Exploring Salinity Adaptation in Teleost Fish, Focusing on Omics Perspectives on Osmoregulation and Gut Microbiota. Front. Mar. Sci. 2025, 12, 1559871. [Google Scholar] [CrossRef]
- Wilkes Walburn, J.; Wemheuer, B.; Thomas, T.; Copeland, E.; O’Connor, W.; Booth, M.; Fielder, S.; Egan, S. Diet and Diet-associated Bacteria Shape Early Microbiome Development in Yellowtail Kingfish (Seriola lalandi). Microb. Biotechnol. 2019, 12, 275–288. [Google Scholar] [CrossRef] [PubMed]
- Xiong, J.; Zhu, J.; Dai, W.; Dong, C.; Qiu, Q.; Li, C. Integrating Gut Microbiota Immaturity and Disease-discriminatory Taxa to Diagnose the Initiation and Severity of Shrimp Disease. Environ. Microbiol. 2017, 19, 1490–1501. [Google Scholar] [CrossRef] [PubMed]
- Lai, K.P.; Lin, X.; Tam, N.; Ho, J.C.H.; Wong, M.K.; Gu, J.; Chan, T.F.; Tse, W.K.F. Osmotic Stress Induces Gut Microbiota Community Shift in Fish. Environ. Microbiol. 2020, 22, 3784–3802. [Google Scholar] [CrossRef] [PubMed]
- Tolas, I.; Zhou, Z.; Zhang, Z.; Teame, T.; Olsen, R.E.; Ringø, E.; Rønnestad, I. A Fishy Gut Feeling—Current Knowledge on Gut Microbiota in Teleosts. Front. Mar. Sci. 2025, 11, 1495373. [Google Scholar] [CrossRef]
- Deris, Z.M.; Iehata, S.; Gan, H.M.; Ikhwanuddin, M.; Najiah, M.; Asaduzzaman, M.; Wang, M.; Liang, Y.; Danish-Daniel, M.; Sung, Y.Y.; et al. Understanding the Effects of Salinity and Vibrio Harveyi on the Gut Microbiota Profiles of Litopenaeus vannamei. Front. Mar. Sci. 2022, 9, 974217. [Google Scholar] [CrossRef]
- Hamilton, E.F.; Element, G.; Van Coeverden De Groot, P.; Engel, K.; Neufeld, J.D.; Shah, V.; Walker, V.K. Anadromous Arctic Char Microbiomes: Bioprospecting in the High Arctic. Front. Bioeng. Biotechnol. 2019, 7, 32. [Google Scholar] [CrossRef]
- Liu, B.; Guo, H.; Zhu, K.; Guo, L.; Liu, B.; Zhang, N.; Jiang, S.; Zhang, D. Salinity Effect on Intestinal Microbiota in Golden Pompano Trachinotus ovatus (Linnaeus, 1758). Isr. J. Aquac. Bamidgeh 2019, 71, 7. [Google Scholar] [CrossRef]
- Sun, S.; Gong, C.; Deng, C.; Yu, H.; Zheng, D.; Wang, L.; Sun, J.; Song, F.; Luo, J. Effects of Salinity Stress on the Growth Performance, Health Status, and Intestinal Microbiota of Juvenile Micropterus Salmoides. Aquaculture 2023, 576, 739888. [Google Scholar] [CrossRef]
- Gregory, G.J.; Boyd, E.F. Stressed out: Bacterial Response to High Salinity Using Compatible Solute Biosynthesis and Uptake Systems, Lessons from Vibrionaceae. Comput. Struct. Biotechnol. J. 2021, 19, 1014–1027. [Google Scholar] [CrossRef]
- Li, Y.; Li, Y.; Lai, Q.; Yao, Z.; Zhou, K.; Niu, D. Proline Metabolism and Its Osmotic Regulatory Role in Enhancing Hypersalinity Tolerance of the Razor Clam (Sinonovacula constricta). Aquaculture 2024, 589, 741019. [Google Scholar] [CrossRef]
- Cheng, Y.; Ge, C.; Li, W.; Yao, H. The Intestinal Bacterial Community and Functional Potential of Litopenaeus vannamei in the Coastal Areas of China. Microorganisms 2021, 9, 1793. [Google Scholar] [CrossRef] [PubMed]
- Zhu, X.; Xing, Y.; Zheng, X.; Huang, J.; Qin, J.; Zhang, J. The Effects of Thermal Stress on the Morphology, Physiological Func tions, Gut Microbiota, and Metabolism of Penaeus vannamei under Seawater and Low-Salinity Conditions. Aquaculture 2026, 612, 743188. [Google Scholar] [CrossRef]
- Wang, Y.; Lu, Y.; Qiu, Q.; Xiong, J. Abnormal Salinity Levels Increase Shrimp Penaeus Monodon Disease Risk: Insights from the Disrupted Gut Microbiota. J. Ocean Limnol. 2025, 43, 2002–2018. [Google Scholar] [CrossRef]
- Liu, L.; Liu, L.; Zhuang, H.; Li, A.; Liu, Z.; Jiao, M.; Li, J.; Xue, S.; Li, J.; Ren, Y.; et al. Intestinal Microbiota Responses to Environmental Microbiomes and Factors across Populations of the Manila Clam Ruditapes philippinarum. Mar. Environ. Res. 2025, 210, 107296. [Google Scholar] [CrossRef]
- Wang, B.; Liu, Y.; Wu, X.; Liu, Y.; Li, Z.; Wang, J.; Lian, Y.; Tang, J.; Yun, B.; Tian, X. Characteristics of Gut Microbiota in Penaeus vannamei Shifted with Elevated Salinity. Front. Microbiol. 2025, 16, 1665547. [Google Scholar] [CrossRef]
- Dai, W.; Zhang, Z.; Dong, Y.; He, L.; Xue, Q.; Lin, Z. Acute Salinity Stress Disrupts Gut Microbiota Homeostasis and Reduces Network Connectivity and Cooperation in Razor Clam Sinonovacula constricta. Mar. Biotechnol. 2023, 25, 1147–1157. [Google Scholar] [CrossRef]
- Gao, S.; Pan, L.; Huang, F.; Song, M.; Tian, C.; Zhang, M. Metagenomic Insights into the Structure and Function of Intestinal Microbiota of the Farmed Pacific White Shrimp (Litopenaeus vannamei). Aquaculture 2019, 499, 109–118. [Google Scholar] [CrossRef]
- Segata, N.; Izard, J.; Waldron, L.; Gevers, D.; Miropolsky, L.; Garrett, W.S.; Huttenhower, C. Metagenomic Biomarker Discovery and Explanation. Genome Biol. 2011, 12, R60. [Google Scholar] [CrossRef]
- Wu, L.; Ning, D.; Zhang, B.; Li, Y.; Zhang, P.; Shan, X.; Zhang, Q.; Brown, M.R.; Li, Z.; Van Nostrand, J.D.; et al. Global Diversity and Biogeography of Bacterial Communities in Wastewater Treatment Plants. Nat. Microbiol. 2019, 4, 1183–1195. [Google Scholar] [CrossRef]
- Shenhav, L.; Thompson, M.; Joseph, T.A.; Briscoe, L.; Furman, O.; Bogumil, D.; Mizrahi, I.; Pe’er, I.; Halperin, E. FEAST: Fast Expectation-Maximization for Microbial Source Tracking. Nat. Methods 2019, 16, 627–632. [Google Scholar] [CrossRef] [PubMed]
- Jiao, S.; Qi, J.; Jin, C.; Liu, Y.; Wang, Y.; Pan, H.; Chen, S.; Liang, C.; Peng, Z.; Chen, B.; et al. Core Phylotypes Enhance the Resistance of Soil Microbiome to Environmental Changes to Maintain Multifunctionality in Agricultural Ecosystems. Glob. Change Biol. 2022, 28, 6653–6664. [Google Scholar] [CrossRef] [PubMed]
- Yuan, M.M.; Guo, X.; Wu, L.; Zhang, Y.; Xiao, N.; Ning, D.; Shi, Z.; Zhou, X.; Wu, L.; Yang, Y.; et al. Climate Warming Enhances Microbial Network Complexity and Stability. Nat. Clim. Change 2021, 11, 343–348. [Google Scholar] [CrossRef]
- Cadotte, M.W.; Dinnage, R.; Tilman, D. Phylogenetic Diversity Promotes Ecosystem Stability. Ecology 2012, 93, S223–S233. [Google Scholar] [CrossRef]
- Wang, S.; Loreau, M. Ecosystem Stability in Space: α, β and γ Variability. Ecol. Lett. 2014, 17, 891–901. [Google Scholar] [CrossRef]
- Chen, J.; Wang, H.; Yuan, H.; Hu, N.; Zou, F.; Li, C.; Shi, L.; Tan, B.; Zhang, S. Effects of Dietary Clostridium Autoethanogenum Protein on the Growth, Disease Resistance, Intestinal Digestion, Immunity and Microbiota Structure of Litopenaeus vannamei Reared at Different Water Salinities. Front. Immunol. 2022, 13, 1034994. [Google Scholar] [CrossRef]
- Cornejo-Granados, F.; Gallardo-Becerra, L.; Leonardo-Reza, M.; Ochoa-Romo, J.P.; Ochoa-Leyva, A. A Meta-Analysis Reveals the Environmental and Host Factors Shaping the Structure and Function of the Shrimp Microbiota. PeerJ 2018, 6, e5382. [Google Scholar] [CrossRef]
- McFall-Ngai, M.; Hadfield, M.G.; Bosch, T.C.G.; Carey, H.V.; Domazet-Lošo, T.; Douglas, A.E.; Dubilier, N.; Eberl, G.; Fukami, T.; Gilbert, S.F.; et al. Animals in a Bacterial World, a New Imperative for the Life Sciences. Proc. Natl. Acad. Sci. USA 2013, 110, 3229–3236. [Google Scholar] [CrossRef]
- Imhoff, J.F.; Rahn, T.; Künzel, S.; Keller, A.; Neulinger, S.C. Osmotic Adaptation and Compatible Solute Biosynthesis of Phototrophic Bacteria as Revealed from Genome Analyses. Microorganisms 2020, 9, 46. [Google Scholar] [CrossRef]
- Wu, Z.; Li, M.; Qu, L.; Zhang, C.; Xie, W. Metagenomic Insights into Microbial Adaptation to the Salinity Gradient of a Typical Short Residence-Time Estuary. Microbiome 2024, 12, 115. [Google Scholar] [CrossRef]
- Sañudo-Wilhelmy, S.A.; Gómez-Consarnau, L.; Suffridge, C.; Webb, E.A. The Role of B Vitamins in Marine Biogeochemistry. Annu. Rev. Mar. Sci. 2014, 6, 339–367. [Google Scholar] [CrossRef] [PubMed]
- Garibay-Valdez, E.; Cicala, F.; Martinez-Porchas, M.; Gómez-Reyes, R.; Vargas-Albores, F.; Gollas-Galván, T.; Martínez-Córdova, L.R.; Calderón, K. Longitudinal Variations in the Gastrointestinal Microbiome of the White Shrimp, Litopenaeus vannamei. PeerJ 2021, 9, e11827. [Google Scholar] [CrossRef] [PubMed]
- Li, E.; Xu, C.; Wang, X.; Wang, S.; Zhao, Q.; Zhang, M.; Qin, J.G.; Chen, L. Gut Microbiota and Its Modulation for Healthy Farming of Pacific White Shrimp Litopenaeus vannamei. Rev. Fish. Sci. Aquac. 2018, 26, 381–399. [Google Scholar] [CrossRef]
- Li, S.; Zhang, B.; Hu, J.; Zhong, Y.; Sun, Y.; Nie, S. Utilization of Four Galactans by Bacteroides thetaiotaomicron A4 Based on Transcriptome. Food Front. 2021, 2, 218–231. [Google Scholar] [CrossRef]
- Daniel, H.; Gholami, A.M.; Berry, D.; Desmarchelier, C.; Hahne, H.; Loh, G.; Mondot, S.; Lepage, P.; Rothballer, M.; Walker, A.; et al. High-Fat Diet Alters Gut Microbiota Physiology in Mice. ISME J. 2014, 8, 295–308. [Google Scholar] [CrossRef]
- Wu, S.; Wang, G.; Angert, E.R.; Wang, W.; Li, W.; Zou, H. Composition, Diversity, and Origin of the Bacterial Community in Grass Carp Intestine. PLoS ONE 2012, 7, e30440. [Google Scholar] [CrossRef]
- Markou, G.; Kougia, E.; Arapoglou, D.; Chentir, I.; Andreou, V.; Tzovenis, I. Production of Arthrospira platensis: Effects on Growth and Biochemical Composition of Long-Term Acclimatization at Different Salinities. Bioengineering 2023, 10, 233. [Google Scholar] [CrossRef]
- Laloknam, S.; Tanaka, K.; Buaboocha, T.; Waditee, R.; Incharoensakdi, A.; Hibino, T.; Tanaka, Y.; Takabe, T. Halotolerant Cy anobacterium Aphanothece halophytica Contains a Betaine Transporter Active at Alkaline pH and High Salinity. Appl. Env. Microbiol. 2006, 72, 6018–6026. [Google Scholar] [CrossRef]
- Waditee, R.; Tanaka, Y.; Aoki, K.; Hibino, T.; Jikuya, H.; Takano, J.; Takabe, T.; Takabe, T. Isolation and Functional Character ization of N-Methyltransferases That Catalyze Betaine Synthesis from Glycine in a Halotolerant Photosynthetic Organism Aphanothece Halophytica. J. Biol. Chem. 2003, 278, 4932–4942. [Google Scholar] [CrossRef]
- Rosenberg, E.; DeLong, E.F.; Lory, S.; Stackebrandt, E.; Thompson, F. (Eds.) The Prokaryotes: Actinobacteria; Springer: Berlin/Heidelberg, Germany, 2014; ISBN 978-3-642-30137-7. [Google Scholar]
- Da Silva, B.C.; Vieira, F.D.N.; Mouriño, J.L.P.; Ferreira, G.S.; Seiffert, W.Q. Salts of Organic Acids Selection by Multiple Char acteristics for Marine Shrimp Nutrition. Aquaculture 2013, 384–387, 104–110. [Google Scholar] [CrossRef]
- Muthukrishnan, S.; Shariff, M.; Ina-Salwany, M.Y.; Yusoff, F.M.; Natrah, I. Expression of AHPND Toxin Genes (pirAB), Quorum Sensing Master Regulator Gene (luxR) and Transmembrane Transcriptional Regulator Gene (toxR) in Vibrio parahaemolyticus and Vibrio harveyi during Infection of Penaeus vannamei (Bonne, 1931). Aquaculture 2022, 551, 737895. [Google Scholar] [CrossRef]
- Zhang, X.-H.; He, X.; Austin, B. Vibrio Harveyi: A Serious Pathogen of Fish and Invertebrates in Mariculture. Mar. Life Sci. Technol. 2020, 2, 231–245. [Google Scholar] [CrossRef] [PubMed]
- Li, G.; Xie, G.; Wang, H.; Wan, X.; Li, X.; Shi, C.; Wang, Z.; Gong, M.; Li, T.; Wang, P.; et al. Characterization of a Novel Shrimp Pathogen, Vibrio Brasiliensis, Isolated from Pacific White Shrimp, Penaeus vannamei. J. Fish. Dis. 2021, 44, 1543–1552. [Google Scholar] [CrossRef] [PubMed]
- Haque, Z.F.; Islam, M.S.; Sabuj, A.A.M.; Pondit, A.; Sarkar, A.K.; Hossain, M.G.; Saha, S. Molecular Detection and Antibiotic Resistance of Vibrio Cholerae, Vibrio Parahaemolyticus, and Vibrio Alginolyticus from Shrimp (Penaeus monodon) and Shrimp Environments in Bangladesh. Aquac. Res. 2023, 2023, 5436552. [Google Scholar] [CrossRef]
- Rahman, M.T.; Sobur, M.A.; Islam, M.S.; Ievy, S.; Hossain, M.J.; El Zowalaty, M.E.; Rahman, A.T.; Ashour, H.M. Zoonotic Diseases: Etiology, Impact, and Control. Microorganisms 2020, 8, 1405. [Google Scholar] [CrossRef]
- Hugo, C.; Bernardet, J.; Nicholson, A.; Kämpfer, P. C hryseobacterium. In Bergey’s Manual of Systematics of Archaea and Bacteria; Whitman, W.B., Ed.; Wiley: Hoboken, NJ, USA, 2019; pp. 1–107. ISBN 978-1-118-96060-8. [Google Scholar]
- Kämpfer, P.; Fallschissel, K.; Avendaño-Herrera, R. Chryseobacterium chaponense Sp. Nov., Isolated from Farmed Atlantic Salmon (Salmo salar). Int. J. Syst. Evol. Microbiol. 2011, 61, 497–501. [Google Scholar] [CrossRef]
- Loch, T.; Faisal, M. Polyphasic Characterization Reveals the Presence of Novel Fish-Associated Chryseobacterium Spp. in the Great Lakes of North America. Dis. Aquat. Org. 2015, 113, 113–125. [Google Scholar] [CrossRef]
- Malick, R.C.; Das, B.K.; Pal, B.B.; Bera, A.K.; Maurye, P.; Sahoo, A.K. Molecular Identification, Whole-Cell Protein Profiling, Antibiotics Sensitivity and Pathogenicity of Chryseobacterium gleum Recovered from Diseased Fishes of Freshwater Wetlands in India. Aquaculture 2022, 559, 738411. [Google Scholar] [CrossRef]
- Kokou, F.; Sasson, G.; Friedman, J.; Eyal, S.; Ovadia, O.; Harpaz, S.; Cnaani, A.; Mizrahi, I. Core Gut Microbial Communities Are Maintained by Beneficial Interactions and Strain Variability in Fish. Nat. Microbiol. 2019, 4, 2456–2465. [Google Scholar] [CrossRef]
- Roeselers, G.; Mittge, E.K.; Stephens, W.Z.; Parichy, D.M.; Cavanaugh, C.M.; Guillemin, K.; Rawls, J.F. Evidence for a Core Gut Microbiota in the Zebrafish. ISME J. 2011, 5, 1595–1608. [Google Scholar] [CrossRef]
- Zhang, M.; Sun, Y.; Liu, Y.; Qiao, F.; Chen, L.; Liu, W.-T.; Du, Z.; Li, E. Response of Gut Microbiota to Salinity Change in Two Euryhaline Aquatic Animals with Reverse Salinity Preference. Aquaculture 2016, 454, 72–80. [Google Scholar] [CrossRef]
- Sekelja, M.; Berget, I.; Næs, T.; Rudi, K. Unveiling an Abundant Core Microbiota in the Human Adult Colon by a Phylogroup-Independent Searching Approach. ISME J. 2011, 5, 519–531. [Google Scholar] [CrossRef] [PubMed]
- Shetty, S.A.; Hugenholtz, F.; Lahti, L.; Smidt, H.; De Vos, W.M. Intestinal Microbiome Landscaping: Insight in Community Assemblage and Implications for Microbial Modulation Strategies. FEMS Microbiol. Rev. 2017, 41, 182–199. [Google Scholar] [CrossRef] [PubMed]
- Turnbaugh, P.J.; Hamady, M.; Yatsunenko, T.; Cantarel, B.L.; Duncan, A.; Ley, R.E.; Sogin, M.L.; Jones, W.J.; Roe, B.A.; Affourtit, J.P.; et al. A Core Gut Microbiome in Obese and Lean Twins. Nature 2009, 457, 480–484. [Google Scholar] [CrossRef] [PubMed]
- Mao, J.; Lu, J.; Chen, J.; Xiong, J. Consistent Features of the Gut Microbiota in Response to Diverse Shrimp Litopenaeus vannamei Diseases: A Meta-analysis. Fish Fish. 2023, 24, 1103–1117. [Google Scholar] [CrossRef]
- Shade, A.; Handelsman, J. Beyond the Venn Diagram: The Hunt for a Core Microbiome. Environ. Microbiol. 2012, 14, 4–12. [Google Scholar] [CrossRef]
- Yao, Z.; Yang, K.; Huang, L.; Huang, X.; Qiuqian, L.; Wang, K.; Zhang, D. Disease Outbreak Accompanies the Dispersive Structure of Shrimp Gut Bacterial Community with a Simple Core Microbiota. AMB Expr. 2018, 8, 120. [Google Scholar] [CrossRef]
- Zhang, X.; Lin, H.; Wang, X.; Austin, B. Significance of Vibrio Species in the Marine Organic Carbon Cycle—A Review. Sci. China Earth Sci. 2018, 61, 1357–1368. [Google Scholar] [CrossRef]
- Bunpa, S.; Sermwittayawong, N.; Vuddhakul, V. Extracellular Enzymes Produced by Vibrio alginolyticus Isolated from Envi ronments and Diseased Aquatic Animals. Procedia Chem. 2016, 18, 12–17. [Google Scholar] [CrossRef]
- Gatesoupe, F.J.; Infante, J.L.Z.; Cahu, C.; Quazuguel, P. Early Weaning of Seabass Larvae, Dicentrarchus Lab-Ax: The Effect on Microbiota, with Particular Attention to Iron Supply and Exoenzymes. Aquaculture 1997, 158, 117–127. [Google Scholar] [CrossRef]
- Lee, C.-Y.; Cheng, M.-F.; Yu, M.-S.; Pan, M.-J. Purification and Characterization of a Putative Virulence Factor, Serine Protease, from Vibrio Parahaemolyticus. FEMS Microbiol. Lett. 2002, 209, 31–37. [Google Scholar] [CrossRef]
- Deng, Y.; Zhang, Y.; Chen, H.; Xu, L.; Wang, Q.; Feng, J. Gut–Liver Immune Response and Gut Microbiota Profiling Reveal the Pathogenic Mechanisms of Vibrio Harveyi in Pearl Gentian Grouper (Epinephelus lanceolatus ♂ × E. fuscoguttatus ♀). Front. Immunol. 2020, 11, 607754. [Google Scholar] [CrossRef] [PubMed]
- Joe, J.T.X.; Tseng, Y.-C.; Wu, J.-L.; Lu, M.-W. The Alteration of Intestinal Microbiota Profile and Immune Response in Epinephelus Coioides during Pathogen Infection. Life 2021, 11, 99. [Google Scholar] [CrossRef] [PubMed]
- Faust, K.; Raes, J. Microbial Interactions: From Networks to Models. Nat. Rev. Microbiol. 2012, 10, 538–550. [Google Scholar] [CrossRef] [PubMed]
- Siles, J.A.; García-Sánchez, M.; Gómez-Brandón, M. Studying Microbial Communities through Co-Occurrence Network Analyses during Processes of Waste Treatment and in Organically Amended Soils: A Review. Microorganisms 2021, 9, 1165. [Google Scholar] [CrossRef]
- Deng, Y.; Jiang, Y.-H.; Yang, Y.; He, Z.; Luo, F.; Zhou, J. Molecular Ecological Network Analyses. BMC Bioinform. 2012, 13, 113. [Google Scholar] [CrossRef]
- Santolini, M.; Barabási, A.-L. Predicting Perturbation Patterns from the Topology of Biological Networks. Proc. Natl. Acad. Sci. USA 2018, 115, E6375–E6383. [Google Scholar] [CrossRef]
- Coyte, K.Z.; Schluter, J.; Foster, K.R. The Ecology of the Microbiome: Networks, Competition, and Stability. Science 2015, 350, 663–666. [Google Scholar] [CrossRef]
- Macpherson, A.J.; Harris, N.L. Interactions between Commensal Intestinal Bacteria and the Immune System. Nat. Rev. Immunol. 2004, 4, 478–485. [Google Scholar] [CrossRef]
- Song, Z.; Chen, L.; Tang, S.; Pan, Y.; Xie, Q.; Zhao, Y.; Liu, H. Effects of Low-salt Stress on Biological Characteristics and Transcriptomic Profiles of Vibrio parahaemolyticus. Int. J. Food Microbiol. 2025, 430, 111047. [Google Scholar] [CrossRef]
- López-Cervantes, G.; Álvarez-Ruiz, P.; Luna-Suárez, S.; Luna-González, A.; Esparza-Leal, H.M.; Castro-Martínez, C.; Gámez-Jiménez, C.; Soto-Alcalá, J. Temperature and Salinity Modulate Virulence and PirA Gene Expression of Vibrio parahaemolyticus, the Causative Agent of AHPND. Aquacult. Int. 2021, 29, 743–756. [Google Scholar] [CrossRef]
- Chang, Y.-T.; Huang, W.-T.; Wu, P.-L.; Kumar, R.; Wang, H.-C.; Lu, H.-P. Low Salinity Stress Increases the Risk of Vibrio Parahaemolyticus Infection and Gut Microbiota Dysbiosis in Pacific White Shrimp. BMC Microbiol. 2024, 24, 275. [Google Scholar] [CrossRef]
- Soto-Rodriguez, S.A.; Lozano-Olvera, R.; Ramos-Clamont Montfort, G.; Zenteno, E.; Sánchez-Salgado, J.L.; Vibanco-Pérez, N.; Aguilar Rendón, K.G. New Insights into the Mechanism of Action of PirAB from Vibrio parahaemolyticus. Toxins 2022, 14, 243. [Google Scholar] [CrossRef]
- Amiin, M.K.; Lahay, A.F.; Putriani, R.B.; Reza, M.; Putri, S.M.E.; Sumon, M.A.; Jamal, M.T.; Santanumurti, M.B. The Role of Probiotics in Vannamei Shrimp Aquaculture Performance—A Review. Vet. World 2023, 16, 638–649. [Google Scholar] [CrossRef] [PubMed]
- Nazir, F.; Fariduddin, Q.; Khan, T.A. Hydrogen Peroxide as a Signalling Molecule in Plants and Its Crosstalk with Other Plant Growth Regulators under Heavy Metal Stress. Chemosphere 2020, 252, 126486. [Google Scholar] [CrossRef] [PubMed]
- Qi, C.; Wang, X.; Han, F.; Jia, Y.; Lin, Z.; Wang, C.; Lu, J.; Yang, L.; Wang, X.; Li, E.; et al. Arginine Supplementation Improves Growth, Antioxidant Capacity, Immunity and Disease Resistance of Juvenile Chinese Mitten Crab, Eriocheir sinensis. Fish Shellfish. Immunol. 2019, 93, 463–473. [Google Scholar] [CrossRef]
- Xie, S.; Tian, L.; Jin, Y.; Yang, H.; Liang, G.; Liu, Y. Effect of Glycine Supplementation on Growth Performance, Body Compo sition and Salinity Stress of Juvenile Pacific White Shrimp, Litopenaeus vannamei Fed Low Fishmeal Diet. Aquaculture 2014, 418–419, 159–164. [Google Scholar] [CrossRef]
- Li, P.; Yin, Y.-L.; Li, D.; Woo Kim, S.; Wu, G. Amino Acids and Immune Function. Br. J. Nutr. 2007, 98, 237–252. [Google Scholar] [CrossRef]
- Trichet, V.V. Nutrition and Immunity: An Update. Aquac. Res. 2010, 41, 356–372. [Google Scholar] [CrossRef]
- Dong, J.; Cheng, R.; Yang, Y.; Zhao, Y.; Wu, G.; Zhang, R.; Zhu, X.; Li, L.; Li, X. Effects of Dietary Taurine on Growth, Non-Specific Immunity, Anti-Oxidative Properties and Gut Immunity in the Chinese Mitten Crab Eriocheir sinensis. Fish Shellfish. Immunol. 2018, 82, 212–219. [Google Scholar] [CrossRef]
- Fang, Y.-Z.; Yang, S.; Wu, G. Free Radicals, Antioxidants, and Nutrition. Nutrition 2002, 18, 872–879. [Google Scholar] [CrossRef]
- Chakrapani, V.; Rasal, K.D.; Mohapatra, S.D.; Rasal, A.R.; Jayasankar, P.; Barman, H.K. Molecular Characterization, Computational Analysis and Transcript Profiling of Glutamate Dehydrogenase (Gdh) Gene of Macrobrachium rosenbergii Exposed to Saline Water. Gene Rep. 2017, 8, 37–44. [Google Scholar] [CrossRef]
- Liu, Z.; Zhou, Z.; Wang, L.; Li, M.; Wang, W.; Yi, Q.; Huang, S.; Song, L. Dopamine and Serotonin Modulate Free Amino Acids Production and Na+/K+ Pump Activity in Chinese Mitten Crab Eriocheir sinensis Under Acute Salinity Stress. Front. Physiol. 2018, 9, 1080. [Google Scholar] [CrossRef] [PubMed]
- Fibriansah, G.; Veetil, V.P.; Poelarends, G.J.; Thunnissen, A.-M.W.H. Structural Basis for the Catalytic Mechanism of Aspartate Ammonia Lyase. Biochemistry 2011, 50, 6053–6062. [Google Scholar] [CrossRef] [PubMed]
- Shinn, M.K.; Chaturvedi, S.K.; Kozlov, A.G.; Lohman, T.M. Allosteric Effects of E. coli SSB and RecR Proteins on RecO Protein Binding to DNA. Nucleic Acids Res. 2023, 51, 2284–2297. [Google Scholar] [CrossRef]
- Wu, C.; Zhang, J.; Du, G.; Chen, J. Heterologous Expression of Lactobacillus Casei RecO Improved the Multiple-Stress Toler ance and Lactic Acid Production in Lactococcus lactis NZ9000 during Salt Stress. Bioresour. Technol. 2013, 143, 238–241. [Google Scholar] [CrossRef]
- Van Der Veen, S.; Tang, C.M. The BER Necessities: The Repair of DNA Damage in Human-Adapted Bacterial Pathogens. Nat. Rev. Microbiol. 2015, 13, 83–94. [Google Scholar] [CrossRef]
- Ero, R.; Leppik, M.; Reier, K.; Liiv, A.; Remme, J. Ribosomal RNA Modification Enzymes Stimulate Large Ribosome Subunit Assembly in E. coli. Nucleic Acids Res. 2024, 52, 6614–6628. [Google Scholar] [CrossRef]
- Gu, X.R.; Gustafsson, C.; Ku, J.; Yu, M.; Santi, D.V. Identification of the 16S rRNA m5 C967 Methyltransferase from Escherichia coli. Biochemistry 1999, 38, 4053–4057. [Google Scholar] [CrossRef]
- Huang, S.; Aleksashin, N.A.; Loveland, A.B.; Klepacki, D.; Reier, K.; Kefi, A.; Szal, T.; Remme, J.; Jaeger, L.; Vázquez-Laslop, N.; et al. Ribosome Engineering Reveals the Importance of 5S rRNA Autonomy for Ribosome Assembly. Nat. Commun. 2020, 11, 2900. [Google Scholar] [CrossRef]
- Salaikumaran, M.R.; Badiger, V.P.; Burra, V.L.S.P. 16S rRNA Methyltransferases as Novel Drug Targets Against Tuberculosis. Protein J. 2022, 41, 97–130. [Google Scholar] [CrossRef] [PubMed]
- Carzaniga, T.; Antoniani, D.; Dehò, G.; Briani, F.; Landini, P. The RNA Processing Enzyme Polynucleotide Phosphorylase Negatively Controls Biofilm Formation by Repressing Poly-N-Acetylglucosamine (PNAG) Production in Escherichia coli C. BMC Microbiol. 2012, 12, 270. [Google Scholar] [CrossRef] [PubMed]
- Kim, S.-H.; Wei, C.-I. Molecular Characterization of Biofilm Formation and Attachment of Salmonella Enterica Serovar Typhi murium DT104 on Food Contact Surfaces. J. Food Prot. 2009, 72, 1841–1847. [Google Scholar] [CrossRef] [PubMed]
- Pobre, V.; Arraiano, C.M. Next Generation Sequencing Analysis Reveals That the Ribonucleases RNase II, RNase R and PNPase Affect Bacterial Motility and Biofilm Formation in E. coli. BMC Genom. 2015, 16, 72. [Google Scholar] [CrossRef]
- Rosenzweig, J.A.; Chopra, A.K. The Exoribonuclease Polynucleotide Phosphorylase Influences the Virulence and Stress Responses of Yersiniae and Many Other Pathogens. Front. Cell. Infect. Microbiol. 2013, 3, 81. [Google Scholar] [CrossRef]
- Roccor, R.; Wolf, M.E.; Liu, J.; Eltis, L.D. The Catabolism of Ethylene Glycol by Rhodococcus jostii RHA1 and Its Dependence on Mycofactocin. Appl. Environ. Microbiol. 2024, 90, e00416–e00424. [Google Scholar] [CrossRef]
- Vašková, J.; Kočan, L.; Vaško, L.; Perjési, P. Glutathione-Related Enzymes and Proteins: A Review. Molecules 2023, 28, 1447. [Google Scholar] [CrossRef]
- Hosseinifard, M.; Stefaniak, S.; Ghorbani Javid, M.; Soltani, E.; Wojtyla, Ł.; Garnczarska, M. Contribution of Exogenous Proline to Abiotic Stresses Tolerance in Plants: A Review. Int. J. Mol. Sci. 2022, 23, 5186. [Google Scholar] [CrossRef]
- Schink, S.J.; Christodoulou, D.; Mukherjee, A.; Athaide, E.; Brunner, V.; Fuhrer, T.; Bradshaw, G.A.; Sauer, U.; Basan, M. Gly colysis/Gluconeogenesis Specialization in Microbes Is Driven by Biochemical Constraints of Flux Sensing. Mol. Syst. Biol. 2022, 18, e10704. [Google Scholar] [CrossRef]
- Xia, D.; Esser, L.; Tang, W.-K.; Zhou, F.; Zhou, Y.; Yu, L.; Yu, C.-A. Structural Analysis of Cytochrome Bc1 Complexes: Impli cations to the Mechanism of Function. Biochim. Biophys. Acta (BBA)-Bioenerg. 2013, 1827, 1278–1294. [Google Scholar] [CrossRef]
- Wang, J.; Li, Y.; Pan, L.; Li, J.; Yu, Y.; Liu, B.; Zubair, M.; Wei, Y.; Pillay, B.; Olaniran, A.O.; et al. Glyceraldehyde-3-Phosphate Dehydrogenase (GAPDH) Moonlights as an Adhesin in Mycoplasma Hyorhinis Adhesion to Epithelial Cells as Well as a Plasminogen Receptor Mediating Extracellular Matrix Degradation. Vet. Res. 2021, 52, 80. [Google Scholar] [CrossRef]
- Seixas, A.F.; Quendera, A.P.; Sousa, J.P.; Silva, A.F.Q.; Arraiano, C.M.; Andrade, J.M. Bacterial Response to Oxidative Stress and RNA Oxidation. Front. Genet. 2022, 12, 821535. [Google Scholar] [CrossRef]
- Niu, M.; Li, X.; Chen, Y.; Qin, K.; Liang, G.; Hu, Y.; Jiang, X.; Wang, H.; Zhu, R.; Wang, C.; et al. Response of Intestinal Micro biota to Saline-Alkaline Water in Mud Crab (Scylla paramamosain) Based on Multiple Low Salinity Culture Modes. Front. Mar. Sci. 2023, 10, 1153326. [Google Scholar] [CrossRef]
- Oren, A. The Bioenergetic Basis for the Decrease in Metabolic Diversity at Increasing Salt Concentrations: Implications for the Functioning of Salt Lake Ecosystems. Hydrobiologia 2001, 466, 61–72. [Google Scholar] [CrossRef]
- Hou, D.; Huang, Z.; Zeng, S.; Liu, J.; Wei, D.; Deng, X.; Weng, S.; He, Z.; He, J. Environmental Factors Shape Water Microbial Community Structure and Function in Shrimp Cultural Enclosure Ecosystems. Front. Microbiol. 2017, 8, 2359. [Google Scholar] [CrossRef] [PubMed]
- Huang, L.; Huang, L.; Zhao, L.; Qin, Y.; Su, Y.; Yan, Q. The Regulation of Oxidative Phosphorylation Pathway on Vibrio algi nolyticus Adhesion under Adversities. MicrobiologyOpen 2019, 8, e00805. [Google Scholar] [CrossRef] [PubMed]
- Oren, A. Thermodynamic Limits to Microbial Life at High Salt Concentrations. Environ. Microbiol. 2011, 13, 1908–1923. [Google Scholar] [CrossRef]
- Chaiyapechara, S.; Uengwetwanit, T.; Arayamethakorn, S.; Bunphimpapha, P.; Phromson, M.; Jangsutthivorawat, W.; Tala, S.; Karoonuthaisiri, N.; Rungrassamee, W. Understanding the Host-Microbe-Environment Interactions: Intestinal Microbiota and Transcriptomes of Black Tiger Shrimp Penaeus Monodon at Different Salinity Levels. Aquaculture 2022, 546, 737371. [Google Scholar] [CrossRef]
- Gong, J.; Xu, F.; Li, Y.; He, Y.; Liang, Z.; Chen, X.; Zhang, X.; Liu, L.; Zhou, L.; Huang, X. Metagenomic Analysis of Intestinal Microbial Function and Key Genes Responsive to Acute High-Salinity Stress in Nile Tilapia (Oreochromis niloticus). Gene 2024, 913, 148371. [Google Scholar] [CrossRef]
- Qiao, R.; Sheng, C.; Lu, Y.; Zhang, Y.; Ren, H.; Lemos, B. Microplastics Induce Intestinal Inflammation, Oxidative Stress, and Disorders of Metabolome and Microbiome in Zebrafish. Sci. Total Environ. 2019, 662, 246–253. [Google Scholar] [CrossRef]
- Dildar, T.; Cui, W.; Ikhwanuddin, M.; Ma, H. Aquatic Organisms in Response to Salinity Stress: Ecological Impacts, Adaptive Mechanisms, and Resilience Strategies. Biology 2025, 14, 667. [Google Scholar] [CrossRef]
- Seuylemezian, A.; Ott, L.; Wolf, S.; Fragante, J.; Yip, O.; Pukall, R.; Schumann, P.; Vaishampayan, P. Bacillus glennii Sp. Nov. and Bacillus saganii Sp. Nov., Isolated from the Vehicle Assembly Building at Kennedy Space Center Where the Viking Spacecraft Were Assembled. Int. J. Syst. Evol. Microbiol. 2020, 70, 71–76. [Google Scholar] [CrossRef]
- Suzuki, T.; Mori, Y.; Nishimura, Y. Roseibacterium Elongatum Gen. Nov., Sp. Nov., an Aerobic, Bacteriochlorophyll-Containing Bacterium Isolated from the West Coast of Australia. Int. J. Syst. Evol. Microbiol. 2006, 56, 417–421. [Google Scholar] [CrossRef][Green Version]







| Parameters | L | M | H |
|---|---|---|---|
| DOC (mg/L) | 13.73 ± 0.97 b | 16.18 ± 0.25 c | 12.05 ± 0.91 a |
| TAN (mg/L) | 0.91 ± 0.03 c | 0.75 ± 0.06 b | 0.2 ± 0.03 a |
| Nitrite (mg/L) | 0.014 ± 0.001 a | 0.037 ± 0.003 b | 0.054 ± 0.006 c |
| Nitrate (mg/L) | 0.033 ± 0.015 a | 0.087 ± 0.015 b | 0.040 ± 0.016 a |
| TN (mg/L) | 8.29 ± 0.42 b | 8.34 ± 0.17 b | 6.10 ± 0.26 a |
| Sulfide (mg/L) | 0.060 ± 0.000 b | 0.050 ± 0.000 a | 0.047 ± 0.006 a |
| TP (mg/L) | 0.15 ± 0.06 a | 0.23 ± 0.14 a | 0.06 ± 0.0 a |
| SRP (mg/L) | 0.02 ± 0.01 a | 0.01 ± 0.01 a | 0.01 ± 0.01 a |
| Salinity (psu) | 31.56 ± 0.85 a | 39.62 ± 1.23 b | 51.23 ± 0.46 c |
| pH | 8.07 ± 0.15 a | 8.23 ± 0.06 a | 8.43 ± 0.06 b |
| DO (mg/L) | 7.03 ± 0.26 a | 8.3 ± 0.17 b | 7.33 ± 0.13 a |
| Temp (°C) | 28.57 ± 0.25 a | 28.9 ± 0.1 a | 28.8 ± 0.1 a |
| Network Attributes | L | M | H |
|---|---|---|---|
| Nodes | 165 | 164 | 174 |
| Total links | 2356 | 3272 | 3443 |
| Portion of positive links (%) | 61.29 | 56.82 | 58.93 |
| Portion of negative links (%) | 38.71 | 43.18 | 41.07 |
| Average degree | 28.56 | 39.90 | 39.57 |
| network density | 0.17 | 0.24 | 0.23 |
| Modularity | 0.787 | 0.580 | 0.699 |
Disclaimer/Publisher’s Note: The statements, opinions and data contained in all publications are solely those of the individual author(s) and contributor(s) and not of MDPI and/or the editor(s). MDPI and/or the editor(s) disclaim responsibility for any injury to people or property resulting from any ideas, methods, instructions or products referred to in the content. |
© 2026 by the authors. Licensee MDPI, Basel, Switzerland. This article is an open access article distributed under the terms and conditions of the Creative Commons Attribution (CC BY) license.
Share and Cite
Wang, M.; Wang, B.; Liu, Y.; Luo, K.; Qin, G.; Tian, X. Metagenomic Analysis Reveals Adaptive Responses of Intestinal Microbial Community in Penaeus vannamei to Hypersaline Conditions. Water 2026, 18, 366. https://doi.org/10.3390/w18030366
Wang M, Wang B, Liu Y, Luo K, Qin G, Tian X. Metagenomic Analysis Reveals Adaptive Responses of Intestinal Microbial Community in Penaeus vannamei to Hypersaline Conditions. Water. 2026; 18(3):366. https://doi.org/10.3390/w18030366
Chicago/Turabian StyleWang, Mingyang, Bo Wang, Yang Liu, Kai Luo, Guangcai Qin, and Xiangli Tian. 2026. "Metagenomic Analysis Reveals Adaptive Responses of Intestinal Microbial Community in Penaeus vannamei to Hypersaline Conditions" Water 18, no. 3: 366. https://doi.org/10.3390/w18030366
APA StyleWang, M., Wang, B., Liu, Y., Luo, K., Qin, G., & Tian, X. (2026). Metagenomic Analysis Reveals Adaptive Responses of Intestinal Microbial Community in Penaeus vannamei to Hypersaline Conditions. Water, 18(3), 366. https://doi.org/10.3390/w18030366
