Integration of Satellite-Derived Meteorological Inputs into SWAT, XGBoost, WGAN, and Hybrid Modelling Frameworks for Climate Change-Driven Streamflow Simulation in a Data-Scarce Region
Abstract
1. Introduction
2. Materials
2.1. Study Area
2.2. Observed Data
2.3. Satellite-Based Meteorological Data
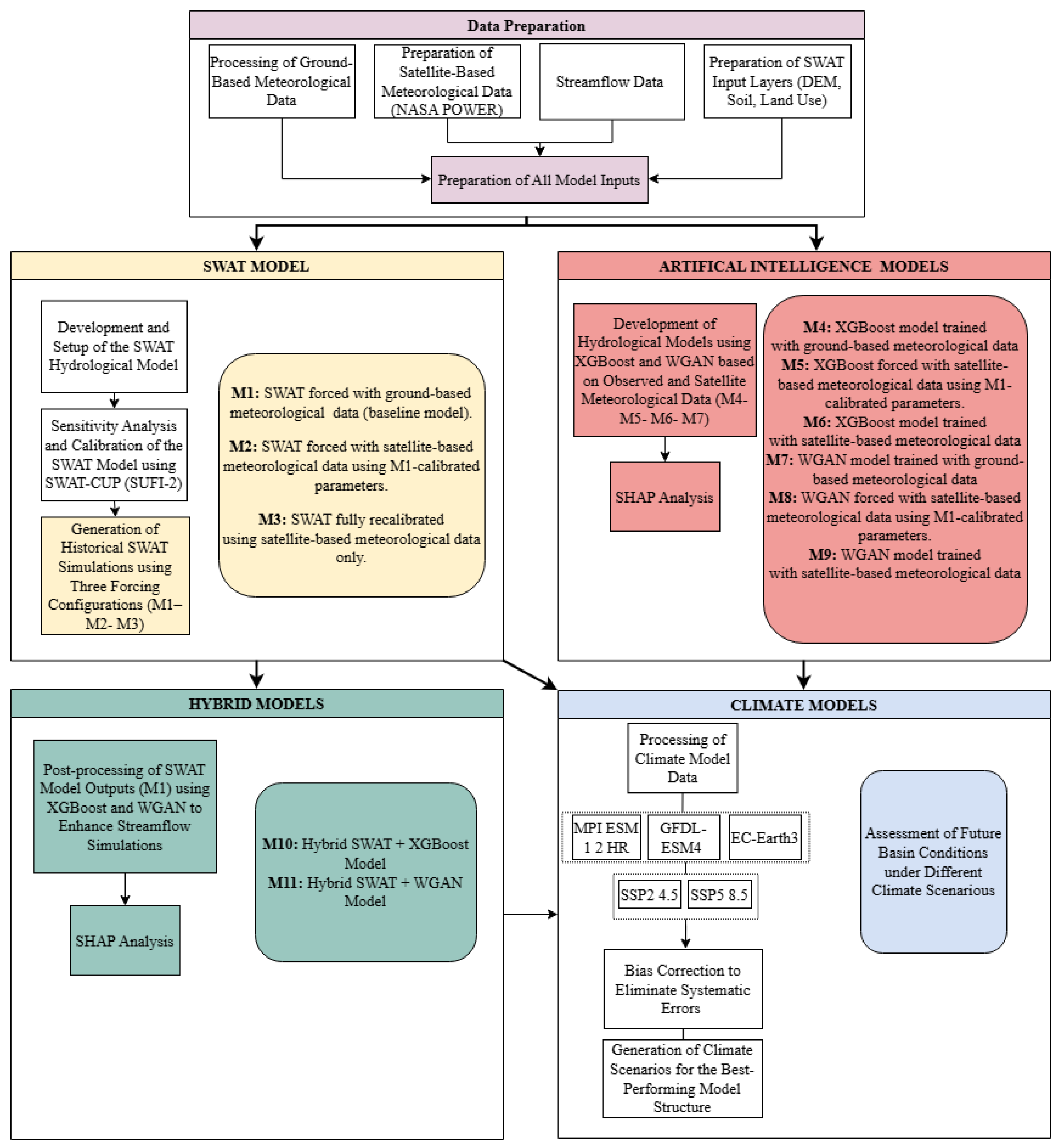
3. Methods
3.1. SWAT Hydrological Modelling Framework
3.2. Artificial Intelligence Methods
3.3. SHapley Additive exPlanations (SHAP)
3.4. Climate Change Scenarios and Downscaling
3.5. Model Evaluation and Performance Metrics
4. Results
4.1. Evaluation of Meteorological Data for the Climate Scenario
4.2. Performance Results of the SWAT Model
4.3. Performance Results of AI-Based Models
4.4. Results of Hybrid Modelling Approaches (SWAT + XGBoost and SWAT + WGAN)
4.5. Overall Comparison and Determination of the Most Effective Modelling Framework
4.6. Model Integration of Climate Change Scenarios
5. Discussions
6. Conclusions
Author Contributions
Funding
Data Availability Statement
Acknowledgments
Conflicts of Interest
Abbreviations
| ANN | Artifical Neural Networks |
| AI | Artifical Intelligence |
| CHIRPS | Climate Hazards Group InfraRed Precipitation with Station data |
| CMIP6 | Coupled Model Intercomparison Project Phase 6 |
| DSI | General Directorate of State Hydraulic Works, Türkiye |
| Ec-Earth3 | EC-Earth Earth System Model, version 3 |
| GMAO | Global Modeling and Assimilation Office |
| GFDL-ESM4 | Geophysical Fluid Dynamics Laboratory Earth System Model, version 4 |
| SHAP | SHapley Additive exPlanations |
| SSP | Shared Socioeconomic Pathways |
| SVR | Support Vector Regression |
| SWAT | Soil and Water Assessment Tool |
| MGM | General Directorate of Meteorology, Türkiye |
| MPI-ESM1-2 | Max Planck Institute Earth System Model, version 1.2 |
| XGBoost | Extreme Gradient Boosting |
| WGAN | Wasserstein Generative Adversarial Network |
Appendix A










References
- Goswami, G.; Prasad, R.K.; Mandal, S. Streamflow variability under SSP2-4.5 and SSP5-8.5 climate scenarios using QSWAT plus for Subansiri River Basin in Arunachal Pradesh, India. Theor. Appl. Climatol. 2025, 156, 260. [Google Scholar] [CrossRef]
- Kundzewicz, Z.W. Climate change impacts on the hydrological cycle. Ecohydrol. Hydrobiol. 2008, 8, 195–203. [Google Scholar] [CrossRef]
- Anand, V.; Oinam, B.; Wieprecht, S.; Singh, S.K.; Srinivasan, R. Enhancing hydrological model calibration through hybrid strategies in data-scarce regions. Hydrol. Process. 2024, 38, 15084. [Google Scholar] [CrossRef]
- Benkirane, M.; Amazirh, A.; Laftouhi, N.E.; Khabba, S.; Chehbouni, A. Assessment of GPM satellite precipitation performance after bias correction, for hydrological modeling in a semi-arid watershed (High Atlas Mountain, Morocco). Atmosphere 2023, 14, 794. [Google Scholar] [CrossRef]
- Brocca, L.; Massari, C.; Pellarin, T.; Filippucci, P.; Ciabatta, L.; Camici, S.; Kerr, Y.H.; Fernández-Prieto, D. River flow prediction in data scarce regions: Soil moisture integrated satellite rainfall products outperform rain gauge observations in West Africa. Sci. Rep. 2020, 10, 12517. [Google Scholar] [CrossRef]
- Lee, S.; Kim, J.; Lee, G.; Hong, J.; Bae, J.H.; Lim, K.J. Prediction of aquatic ecosystem health indices through machine learning models using the WGAN-based data augmentation method. Sustainability 2021, 13, 10435. [Google Scholar] [CrossRef]
- Nyeko, M. Hydrologic modelling of data scarce basin with SWAT model: Capabilities and limitations. Water. Resour. Manag. 2015, 29, 81–94. [Google Scholar] [CrossRef]
- Tran, T.N.D.; Lakshmi, V. Visualization-driven hydrologic assessment using gridded precipitation products. Hydrol. Process. 2024, 38, e15286. [Google Scholar] [CrossRef]
- Wang, K.; Shi, H.; Chen, J.; Li, T. An improved operation-based reservoir scheme integrated with variable infiltration capacity model for multiyear and multipurpose reservoirs. J. Hydrol. 2019, 571, 365–375. [Google Scholar] [CrossRef]
- Alfieri, L.; Avanzi, F.; Delogu, F.; Gabellani, S.; Bruno, G.; Campo, L.; Libertino, A.; Massari, C.; Tarpanelli, A.; Rains, D.; et al. High resolution satellite products improve hydrological modeling in northern Italy. Hydrol. Earth Syst. Sci. 2022, 26, 3921–3939. [Google Scholar] [CrossRef]
- Hrour, Y.; Thomas, Z.; Rousseau-Gueutin, P.; Ait-Brahim, Y.; Fovet, O. Enhancing hydrological modeling with bias-corrected satellite weather data in data-scarce catchments: A comparative analysis of SWAT and GR4J models. Front. Water 2025, 7, 1582589. [Google Scholar] [CrossRef]
- Wongchuig, S.; Paiva, R.; Siqueira, V.; Papa, F.; Fleischmann, A.; Biancamaria, S.; Al Bitar, A. Multi-satellite data assimilation for large-scale hydrological-hydrodynamic prediction: Proof of concept in the Amazon basin. Water Resour. Res. 2024, 60, e2024WR037155. [Google Scholar] [CrossRef]
- Massari, C.; Crow, W.; Brocca, L. An assessment of the performance of global rainfall estimates without ground-based observations. Hydrol. Earth Syst. Sci. 2017, 21, 4347–4361. [Google Scholar] [CrossRef]
- Bloom, S.; da Silva, A.; Dee, D.; Bosilovich, M.; Chern, J.D.; Pawson, S.; Schubert, S.; Wu, M.L.; Sienkiewicz, M.; Stajner, I. Documentation and Validation of the Goddard Earth Observing System (GEOS) Data Assimilation System, Version 4; NASA/TM; NASA: Washington, DC, USA, 2005; Volume 26.
- Bosilovich, M.G.; Robertson, F.R.; Takacs, L.; Molod, A.; Mocko, D. Atmospheric water balance and variability in the MERRA-2 reanalysis. J. Clim. 2017, 30, 1177–1196. [Google Scholar] [CrossRef]
- Ebert, E.E. Methods for verifying satellite precipitation estimates. In Measuring Precipitation from Space: EURAINSAT and the Future; Springer: Berlin/Heidelberg, Germany, 2007; pp. 345–356. [Google Scholar]
- Hegyi, B.; Stackhouse, P.W.; Taylor, P.; Patadia, F. NASA POWER: Providing present and future climate services based on NASA data for the energy, agricultural, and sustainable buildings communities. In Proceedings of the 104th American Meteorological Society (AMS) Annual Meeting, Baltimore, MD, USA, 28 January–1 February 2024. [Google Scholar]
- Yang, S.; Yang, D.; Chen, J.; Santisirisomboon, J.; Lu, W.; Zhao, B. A physical process and machine learning combined hydrological model for daily streamflow simulations of large watersheds with limited observation data. J. Hydrol. 2020, 590, 125206. [Google Scholar] [CrossRef]
- Abbaspour, K.C.; Yang, J.; Maximov, I.; Siber, R.; Bogner, K.; Mieleitner, J.; Srinivasan, R. Modeling hydrology and water quality in the pre-alpine/alpine Thur watershed using SWAT. J. Hydrol. 2007, 333, 413–430. [Google Scholar] [CrossRef]
- Abbaspour, K.C. SWAT Calibration and Uncertainty Programs—A User Manual; Swiss Federal Institute of Aquatic Science and Technology: Eawag, Switzerland, 2015. [Google Scholar]
- Núñez, J.; Cortés, C.B.; Yáñez, M.A. Explainable artificial intelligence in hydrology: Interpreting black-box snowmelt-driven streamflow predictions in an arid Andean basin of north-central Chile. Water 2023, 15, 3369. [Google Scholar] [CrossRef]
- Wu, S.; Dong, Z.; Guzmán, S.M.; Conde, G.; Wang, W.; Zhu, S.; Meng, J. Two-step hybrid model for monthly runoff prediction utilizing integrated machine learning algorithms and dual signal decompositions. Ecol. Inform. 2024, 84, 102914. [Google Scholar] [CrossRef]
- Westra, S.; Brown, C.; Lall, U.; Sharma, A. Modeling multivariable hydrological series: Principal component analysis or independent component analysis? Water Resour. Res. 2007, 43, W06429. [Google Scholar] [CrossRef]
- Zhou, S.; Liu, Z.; Wang, M.; Gan, W.; Zhao, Z.; Wu, Z. Impacts of building configurations on urban stormwater management at a block scale using XGBoost. Sustain. Cities Soc. 2022, 87, 104235. [Google Scholar] [CrossRef]
- Höge, M.; Scheidegger, A.; Baity-Jesi, M.; Albert, C.; Fenicia, F. Improving hydrologic models for predictions and process understanding using neural ODEs. Hydrol. Earth Syst. Sci. 2022, 26, 5085–5102. [Google Scholar] [CrossRef]
- Yin, H.; Zhao, L.; Zhu, M.; Zhang, Y. Runoff prediction in gauged and ungauged basins using transformer-XAJ model. J. Hydrol. 2025, 662, 133954. [Google Scholar] [CrossRef]
- Kassem, A.A.; Raheem, A.M.; Khidir, K.M.; Alkattan, M. Predicting daily Khazir basin flow using SWAT and hybrid SWAT-ANN models. Ain Shams Eng. J. 2020, 11, 435–443. [Google Scholar] [CrossRef]
- Xiao, C.; Mohammaditab, M. Evaluation of the impact of hydrological changes on reservoir water management: A comparative analysis of the CanESM5 model and the optimized SWAT-SVR-LSTM. Heliyon 2024, 10, e37208. [Google Scholar] [CrossRef]
- Basakın, E.E.; Stoy, P.C.; Demirel, M.C.; Ozdogan, M.; Otkin, J.A. Combined drought index using high-resolution hydrological models and explainable artificial intelligence techniques in Türkiye. Remote Sens. 2024, 16, 3799. [Google Scholar] [CrossRef]
- Mushtaq, H.; Akhtar, T.; Masood, A.; Saeed, F. Hydrologic interpretation of machine learning models for 10-daily streamflow simulation in climate-sensitive upper Indus catchments. Theor. Appl. Climatol. 2024, 155, 5525–5542. [Google Scholar] [CrossRef]
- Heydarizad, M.; Pumijumnong, N.; Minaei, M.; Salari, P.; Sorí, R.; Mohammadabadi, H.G. Exploring stable isotope patterns in monthly precipitation across Southeast Asia using contemporary deep learning models and SHapley Additive exPlanations (SHAP) techniques. Isot. Environ. Health Stud. 2025, 61, 547–568. [Google Scholar] [CrossRef] [PubMed]
- Asadi, S.; Jimeno-Sáez, P.; López-Ballesteros, A.; Senent-Aparicio, J. Comparison and integration of physical and interpretable AI-driven models for rainfall-runoff simulation. Results Eng. 2024, 24, 103048. [Google Scholar] [CrossRef]
- Parasar, P.; Krishna, A.P. Explainable AI-driven assessment of hydroclimatic interactions shaping river discharge dynamics in a monsoonal basin. Sci. Rep. 2025, 15, 27302. [Google Scholar] [CrossRef]
- IPCC. Climate Change 2021: The Physical Science Basis. Contribution of Working Group I to the Sixth Assessment Report of the Intergovernmental Panel on Climate Change; Cambridge University Press: Cambridge, UK; New York, NY, USA, 2021; p. 3949. [Google Scholar]
- Karimazadeh, K.; Yi, J. Modeling hydrological responses of watershed under climate change scenarios using machine learning techniques. Water Resour. Manag. 2023, 37, 5235–5254. [Google Scholar] [CrossRef]
- Deng, C.; Jiang, X.; Jiang, C.; Nie, T.; Lei, Y.; Yang, A. Insights into teleconnection mechanism of extreme precipitation events based on the SHAP-XGBoost model: Evidence from Hekou-Longmen section in China. Nat. Hazards 2025, 121, 7447–7468. [Google Scholar] [CrossRef]
- Trenberth, K.E. The impact of climate change and variability on heavy precipitation, floods, and droughts. Encycl. Hydrol. Sci. 2008, 17. [Google Scholar] [CrossRef]
- Ministry of Agriculture and Forestry; General Directorate of Water Management. Büyük Menderes River Basin Management Plan. In Project: Technical Assistance for the Conversion of River Basin Protection Action Plans into River Basin Management Plans (TR2011/0327.21-05-01-001); Ministry of Agriculture and Forestry: Ankara, Turkey, 2018. [Google Scholar]
- Stackhouse, P.W.; Westberg, D.; Hoell, J.M.; Chandler, W.S.; Zhang, T. Prediction of Worldwide Energy Resource (POWER)–Agroclimatology Methodology (1.0° Latitude by 1.0° Longitude Spatial Resolution). NASA POWER Project Documentation. 2015. Available online: https://power.larc.nasa.gov/ (accessed on 15 December 2025).
- Arnold, J.G.; Allen, P.M.; Bernhardt, G. A comprehensive surface-groundwater flow model. J. Hydrol. 1993, 142, 47–69. [Google Scholar] [CrossRef]
- Onuşluel Gül, G.; Rosbjerg, D. Modelling of hydrologic processes and potential response to climate change through the use of a multisite SWAT. Water Environ. J. 2010, 24, 21–31. [Google Scholar] [CrossRef]
- Chen, T.; Guestrin, C. XGBoost: A scalable tree boosting system. In Proceedings of the 22nd ACM SIGKDD International Conference on Knowledge Discovery and Data Mining, San Francisco, CA, USA, 13–17 August 2016; pp. 785–794. [Google Scholar]
- Kruk, M. SHAP-NET, a network based on Shapley values as a new tool to improve the explainability of the XGBoost-SHAP model for the problem of water quality. Environ. Model. Softw. 2025, 188, 106403. [Google Scholar] [CrossRef]
- Liu, X.; Zhou, P.; Lin, Y.; Sun, S.; Zhang, H.; Xu, W.; Yang, S. Influencing factors and risk assessment of precipitation-induced flooding in Zhengzhou, China, based on random forest and XGBoost algorithms. Int. J. Environ. Res. Public Health 2022, 19, 16544. [Google Scholar] [CrossRef] [PubMed]
- Arjovsky, M.; Chintala, S.; Bottou, L. Wasserstein generative adversarial networks. In Proceedings of the 34th International Conference on Machine Learning, Sydney, Australia, 6–11 August 2017; pp. 214–223. [Google Scholar]
- Gulrajani, I.; Ahmed, F.; Arjovsky, M.; Dumoulin, V.; Courville, A.C. Improved training of wasserstein GANs. In Proceedings of the 31st International Conference on Neural Information Processing Systems; Curran Associates Inc.: Red Hook, NY, USA, 2017. [Google Scholar]
- Zhu, B.; Hu, X. GWGAN-based realization process of gravel soil for hydraulic property simulation. Appl. Sci. 2024, 14, 9873. [Google Scholar] [CrossRef]
- Akiba, T.; Sano, S.; Yanase, T.; Ohta, T.; Koyama, M. Optuna: A next-generation hyperparameter optimization framework. In Proceedings of the 25th ACM SIGKDD International Conference on Knowledge Discovery & Data Mining, Anchorage, AK, USA, 4–8 August 2019; pp. 2623–2631. [Google Scholar]
- O’Neill, B.C.; Tebaldi, C.; Van Vuuren, D.P.; Eyring, V.; Friedlingstein, P.; Hurtt, G.; Sanderson, B.M. The Scenario Model Intercomparison Project (ScenarioMIP) for CMIP6. Geosci. Model Dev. 2016, 9, 3461–3482. [Google Scholar] [CrossRef]
- Eyring, V.; Bony, S.; Meehl, G.A.; Senior, C.A.; Stevens, B.; Stouffer, R.J.; Taylor, K.E. Overview of the Coupled Model Intercomparison Project Phase 6 (CMIP6) experimental design and organization. Geosci. Model Dev. 2016, 9, 1937–1958. [Google Scholar] [CrossRef]
- Gupta, H.V.; Kling, H.; Yilmaz, K.K.; Martinez, G.F. Decomposition of the mean squared error and NSE performance criteria: Implications for improving hydrological modeling. J. Hydrol. 2009, 377, 80–91. [Google Scholar] [CrossRef]
- Guyasa, A.K.; Zhang, D.; Guan, Y.; Niyongabo, A.; Ziyuan, W.; Yang, Y. Climate change impacts on river flow and extreme hydrological events in the Tendaho Catchment, Ethiopia. J. Water Clim. Change 2025, 16, 3243–3274. [Google Scholar] [CrossRef]
- Li, B.; Tan, L.; Zhang, X.; Qi, J.; Marek, G.W.; Li, Y.; Dong, X.; Zhao, W.; Chen, T.; Feng, P.; et al. Modeling streamflow response under changing environment using a modified SWAT model with enhanced representation of CO2 effects. J. Hydrol. Reg. Stud. 2023, 50, 101547. [Google Scholar] [CrossRef]
- Chakilu, G.G.; Sándor, S.; Zoltán, T.; Phinzi, K. Climate change and the response of streamflow of watersheds under the high emission scenario in Lake Tana sub-basin, upper Blue Nile basin, Ethiopia. J. Hydrol. Reg. Stud. 2022, 42, 101175. [Google Scholar] [CrossRef]
- Ebodé, V.B.; Dzana, J.G.; Nkiaka, E.; Nnomo, B.N.; Braun, J.J.; Riotte, J. Effects of climate and anthropogenic changes on current and future variability in flows in the So’o River Basin (south of Cameroon). Hydrol. Res. 2022, 53, 1203–1220. [Google Scholar] [CrossRef]
- Aruho Tusingwiire, M.; Tumutungire, M.D.; Sempewo, J.I.; Semiyaga, S. Impacts of climate and land use/cover change on mini-hydropower generation in River Kyambura watershed in South Western part of Uganda. Water Pract. Technol. 2023, 18, 1576–1597. [Google Scholar] [CrossRef]



















| Metric | Formula | Symbols |
|---|---|---|
| NSE | : observed dischargebr : simulated discharge : mean of observed values | |
| KGE | : correlation coefficient : variability ratio : bias ratio | |
| R2 | ||
| RMSE | n: number of observations |
| Model | Definition |
|---|---|
| M1 | SWAT forced with ground-based meteorological data |
| M2 | SWAT forced with satellite-based meteorological data using M1-calibrated parameters. |
| M3 | SWAT fully recalibrated using satellite-based meteorological data only. |
| Parameter | Best Value | Parameter | Best Value | ||
|---|---|---|---|---|---|
| M1 | M3 | M1 | M3 | ||
| r__CN2.mgt | −0.095 | 0.012 | v__TRNSRCH.bsn | 0.29 | 0.28 |
| v__EPCO.bsn | 0.26 | 0.99 | v__DEPIMP_BSN.bsn | 1899.40 | 4639.60 |
| v__FFCB.bsn | 0.33 | 0.15 | v__TDRAIN_BSN.bsn | 23.32 | 23.52 |
| v__TIMP.bsn | 0.17 | 0.37 | v__CH_K2.rte | 49.50 | 103.32 |
| v__EVLAI.bsn | 3.47 | −0.36 | v__GW_DELAY.gw | 452.73 | 444.90 |
| r__SLSUBBSN.hru | −0.45 | - | v__RCHRG_DP.gw | 0.24 | 0.12 |
| r__OV_N.hru | 156.69 | 18.44 | v__GWQMN.gw | 1918.62 | 2383.70 |
| v__LAT_TTIME.hru | 5.60 | 176.31 | v__SURLAG.bsn | 14.78 | 8.90 |
| v__SLSOIL.hru | 103.83 | 93.97 | v__SURLAG.hru | 0.12 | 0.27 |
| v__MSK_X.bsn | 0.20 | 0.07 | r__HRU_SLP.hru | - | 4.33 |
| v__EVRCH.bsn | 0.41 | 0.22 | |||
| Model | Definition |
|---|---|
| M4 | XGBoost model trained with ground-based meteorological data |
| M5 | XGBoost forced with satellite-based meteorological data using M1-calibrated parameters. |
| M6 | XGBoost model trained with satellite-based meteorological data |
| Model | Definition |
|---|---|
| M7 | WGAN model trained with ground-based meteorological data |
| M8 | WGAN forced with satellite-based meteorological data using M1-calibrated parameters. |
| M9 | WGAN model trained with satellite-based meteorological data |
| Model | Definition |
|---|---|
| M10 | The hybrid model in which the residual errors of the SWAT outputs are corrected using XGBoost. |
| M11 | The hybrid model in which the residual errors of the SWAT outputs are corrected using WGAN. |
Disclaimer/Publisher’s Note: The statements, opinions and data contained in all publications are solely those of the individual author(s) and contributor(s) and not of MDPI and/or the editor(s). MDPI and/or the editor(s) disclaim responsibility for any injury to people or property resulting from any ideas, methods, instructions or products referred to in the content. |
© 2026 by the authors. Licensee MDPI, Basel, Switzerland. This article is an open access article distributed under the terms and conditions of the Creative Commons Attribution (CC BY) license.
Share and Cite
Yeşilyurt, S.N.; Onuşluel Gül, G. Integration of Satellite-Derived Meteorological Inputs into SWAT, XGBoost, WGAN, and Hybrid Modelling Frameworks for Climate Change-Driven Streamflow Simulation in a Data-Scarce Region. Water 2026, 18, 239. https://doi.org/10.3390/w18020239
Yeşilyurt SN, Onuşluel Gül G. Integration of Satellite-Derived Meteorological Inputs into SWAT, XGBoost, WGAN, and Hybrid Modelling Frameworks for Climate Change-Driven Streamflow Simulation in a Data-Scarce Region. Water. 2026; 18(2):239. https://doi.org/10.3390/w18020239
Chicago/Turabian StyleYeşilyurt, Sefa Nur, and Gülay Onuşluel Gül. 2026. "Integration of Satellite-Derived Meteorological Inputs into SWAT, XGBoost, WGAN, and Hybrid Modelling Frameworks for Climate Change-Driven Streamflow Simulation in a Data-Scarce Region" Water 18, no. 2: 239. https://doi.org/10.3390/w18020239
APA StyleYeşilyurt, S. N., & Onuşluel Gül, G. (2026). Integration of Satellite-Derived Meteorological Inputs into SWAT, XGBoost, WGAN, and Hybrid Modelling Frameworks for Climate Change-Driven Streamflow Simulation in a Data-Scarce Region. Water, 18(2), 239. https://doi.org/10.3390/w18020239

