Mapping Groundwater Potential in Arid Regions: A Geographic Information System and Remote Sensing Approach for Sustainable Resource Management in Khamis Mushayt, Saudi Arabia
Abstract
1. Introduction
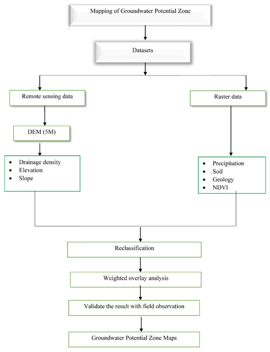
2. Materials and Methods
3. Results and Discussion
3.1. Lithology and Soil
3.2. Elevation and Slope
3.3. Drainage Density and Stream Network
3.4. Rainfall
3.5. NDVI
3.6. Groundwater Potential Zone Map
4. Conclusions
Supplementary Materials
Author Contributions
Funding
Data Availability Statement
Acknowledgments
Conflicts of Interest
References
- Pillai, K.S.; Sneha, M.L.; Aiswarya, S.; Anand, A.B.; Prasad, G.; Jayade, A. Unlocking Hidden Water Resources: Mapping Groundwater Potential Zones using GIS and Remote Sensing in Kerala, India. E3S Web Conf. 2023, 405, 04021. [Google Scholar] [CrossRef]
- Suganthi, S.; Elango, L.; Subramanian, S.K. Groundwater potential zonation by Remote Sensing and GIS techniques and its relation to the Groundwater level in the Coastal part of the Arani and Koratalai River Basin, Southern India. Earth Sci. Res. J. 2013, 17, 87–95. [Google Scholar]
- Prasad, G.; John, S.E. Delineation of ground water potential zones using GIS and remote sensing–A case study from midland region of Vamanapuram river basin, Kerala, India. AIP Conf. Proc. 2018, 1952, 020028. [Google Scholar]
- Zolekar, R.B.; Bhagat, V.S. Multi-criteria land suitability analysis for agriculture in hilly zone: Remote sensing and GIS approach. Comput. Electron. Agric. 2015, 118, 300–321. [Google Scholar] [CrossRef]
- Shereif, H.M. Delineation of potential sites for groundwater recharge using a GIS-based decision support system. Environ. Earth Sci. 2014, 72, 3429–3442. [Google Scholar] [CrossRef]
- Abderrahman, W.A.; Rasheeduddin, M.; Al-Harazin, I.M.; Esuflebbe, M.; Eqnaibi, B.S. Impacts of management practices on groundwater conditions in the Eastern Province, Saudi Arabia. Hydrogeol. J. 1995, 3, 32–41. [Google Scholar] [CrossRef]
- AlSubih, M.; Kumari, M.; Mallick, J.; Ramakrishnan, R.; Islam, S.; Singh, C.K. Time series trend analysis of rainfall in last five decades and its quantification in Aseer Region of Saudi Arabia. Arab. J. Geosci. 2021, 14, 519. [Google Scholar] [CrossRef]
- Mohamed, A.; Al Deep, M.; Othman, A.; Taha, A.I.; Alshehri, F.; Abdelrady, A. Integrated Geophysical Assessment of Groundwater Potential in Southwestern Saudi Arabia. Front. Earth Sci. 2022, 10, 937402. [Google Scholar] [CrossRef]
- Al-Shaibani, A.M. Hydrogeology and hydrochemistry of a shallow alluvial aquifer, western Saudi Arabia. Hydrogeol. J. 2008, 16, 155–165. [Google Scholar] [CrossRef]
- Mallick, J.; Singh, C.K.; AlMesfer, M.K.; Singh, V.P.; AlSubih, M. Groundwater quality studies in the Kingdom of Saudi Arabia: Prevalent research and management dimensions. Water 2021, 13, 1266. [Google Scholar] [CrossRef]
- Alkolibi, F.M. Possible effects of global warming on agriculture and water resources in Saudi Arabia: Impacts and responses. Clim. Chang. 2002, 54, 225–245. [Google Scholar] [CrossRef]
- Gyeltshen, S.; Tran, T.V.; Teja Gunda, G.K.; Kannaujiya, S.; Chatterjee, R.S.; Champatiray, P.K. Groundwater potential zones using a combination of geospatial technology and geophysical approach: Case study in Dehradun, India. Hydrol. Sci. J. 2020, 65, 169–182. [Google Scholar] [CrossRef]
- Khan, M.Y.A.; ElKashouty, M.; Subyani, A.M.; Tian, F.; Gusti, W. GIS and RS intelligence in delineating the groundwater potential zones in Arid Regions: A case study of southern Aseer, southwestern Saudi Arabia. Appl. Water Sci. 2022, 12, 3. [Google Scholar] [CrossRef]
- Alghamdi, A.G.; Aly, A.A.; Aldhumri, S.A.; Al-Barakaha, F.N. Hydrochemical and quality assessment of groundwater resources in Al-Madinah city, western Saudi Arabia. Sustainability 2020, 12, 3106. [Google Scholar] [CrossRef]
- El Maghraby, M.; Bamousa, A.O. Evaluation of groundwater quality for drinking and irrigation purposes using physicochemical parameters at Salilah area, Madinah Munawarah District, Saudi Arabia. J. Taibah Univ. Sci. 2021, 15, 695–709. [Google Scholar] [CrossRef]
- Alshehri, F.; Almadani, S.; El-Sorogy, A.S.; Alwaqdani, E.; Alfaifi, H.; Alharbi, T. Influence of seawater intrusion and heavy metals contamination on groundwater quality, Red Sea coast, Saudi Arabia. Mar. Pollut. Bull. 2021, 165, 112094. [Google Scholar] [CrossRef] [PubMed]
- Alharbi, T.; Abdelrahman, K.; El-Sorogy, A.S.; Ibrahim, E. Contamination and health risk assessment of groundwater along the Red Sea coast, Northwest Saudi Arabia. Mar. Pollut. Bull. 2023, 192, 115080. [Google Scholar] [CrossRef]
- Alharbi, T.; Abdelrahman, K.; El-Sorogy, A.S.; Ibrahim, E. Identification of groundwater potential zones in the Rabigh-Yanbu area on the western coast of Saudi Arabia using remote sensing (RS) and geographic information system (GIS). Front. Earth Sci. 2023, 11, 1131200. [Google Scholar] [CrossRef]
- Ibrahim, E.; Abdelrahman, K.; Alharbi, T.; El-Sorogy, A.S. Delineation of seawater intrusion in the Yanbu industrial area, northwest Saudi Arabia, using geoelectric resistivity sounding survey. J. King Saud Univ.-Sci. 2024, 36, 103110. [Google Scholar] [CrossRef]
- Todd, D.K.; Mays, L.W. Groundwater Hydrology; John Wiley & Sons.: New York, NY, USA, 2005. [Google Scholar]
- Chowdhury, A.; Jha, M.K.; Chowdary, V.M.; Mal, B.C. Integrated remote sensing and GIS-based approach for assessing groundwater potential in West Medinipur district, West Bengal, India. Int. J. Remote Sens. 2009, 30, 231–250. [Google Scholar] [CrossRef]
- Magesh, N.S.; Chandrasekar, N.; Soundranayagam, J.P. Delineation of groundwater potential zones in Theni district, Tamil Nadu, using remote sensing, GIS, and MIF techniques. Geosci. Front. 2012, 3, 189–196. [Google Scholar] [CrossRef]
- Kabeto, J.; Adeba, D.; Regasa, M.S.; Leta, M.K. Groundwater potential assessment using GIS and remote sensing techniques: Case study of West Arsi Zone, Ethiopia. Water 2022, 14, 1838. [Google Scholar] [CrossRef]
- Patle, D.; Awasthi, M.K.; Nema, S. Validation of derived groundwater potential zones using well yield data through agreement scheme approach with geoinformatics in Ken River Basin. Indian. J. Ecol. 2024, 51, 118–125. [Google Scholar]
- Rooney, L.F.; Al-Koulak, Z.H. Aggregate Resources of the Abha-Khamis Mushayt Area: A Preliminary Report; U.S. Geological Survey: Reston, VA, USA, 1978.
- Hussain, M.; McClay, K.; Al-Husseini, M.I. Heavy minerals in the Wajid Sandstone from Abha-Khamis Mushayt area, southwestern Saudi Arabia: Implications for provenance and regional tectonics. GeoArabia 2004, 9, 77–102. [Google Scholar] [CrossRef]
- Soil Survey Staff. Keys to Soil Taxonomy, 12th ed.; United States Department of Agriculture, Natural Resources Conservation Service: Washington, DC, USA, 2014.
- El-Sorogy, A.S.; Al Khathlan, M.H. Assessment of potentially toxic elements and health risks of agricultural soil in Southwest Riyadh, Saudi Arabia. Open Chem. 2024, 22, 20240017. [Google Scholar] [CrossRef]
- Satapathy, I.; Syed, T.H. Characterization of groundwater potential and artificial recharge sites in Bokaro District, Jharkhand (India), using remote sensing and GIS-based techniques. Environ. Earth Sci. 2015, 74, 4215–4232. [Google Scholar] [CrossRef]
- Anderson, M.G.; Brooks, S.M. Advances in Hillslope Processes; Wiley-Blackwell: Hoboken, NJ, USA, 1996. [Google Scholar]
- Twidale, C.R.; Campbell, E.M. Landforms and Geology of Granite Terrains; Taylor & Francis Group: Oxford, NY, USA, 2005. [Google Scholar]
- Gintamo, T.T. Groundwater potential evaluation based on integrated GIS and remote groundwater recharge potential zones in arid region using GIS and Landsat approaches, southeast Tunisia. Hydrol. Sci. J. 2015, 63, 251–268. [Google Scholar] [CrossRef]
- Ritter, D.F.; Kochel, R.C.; Miller, J.R. Process Geomorphology, 5th ed.; Waveland Press: Long Grove, IL, USA, 2011. [Google Scholar]
- Subyani, A.M. Geostatistical study of annual and seasonal mean rainfall in southwest Saudi Arabia. Hydrol. Sci. J. 2004, 49, 803–817. [Google Scholar] [CrossRef]
- Edgell, H.S. Arabian Deserts: Nature, Origin, and Evolution; Springer: Berlin/Heidelberg, Germany, 2006. [Google Scholar]
- El-Sorogy, A.S.; Alharbi, T.; Al-Kahtany, K.; Rikan, N.; Salem, Y. Identification and Validation of Groundwater Potential Zones in Al-Madinah Al-Munawarah, Western Saudi Arabia Using Remote Sensing and GIS Techniques. Water 2024, 16, 3421. [Google Scholar] [CrossRef]
- Pettorelli, N. The Normalized Difference Vegetation Index; Oxford University Press: New York, NY, USA, 2013. [Google Scholar]
- Carbajal Morán, H.; Márquez Camarena, J.F.; Zárate Quiñones, R.H.; De la Cruz Vílchez, E.E. Monitoring the hydrogen potential of a river in the Central Andes of Peru from the cloud. Ecol. Eng. Environ. Technol. 2021, 22, 17–26. [Google Scholar] [CrossRef]
- Carbajal-Morán, H.; Márquez-Camarena, J.F.; Galván-Maldonado, C.A.; Zárate-Quiñones, R.H.; Galván-Maldonado, A.C. Evaluation of Normalized Difference Vegetation Index by Remote Sensing with Landsat Satellites in the Tayacaja Valley in the Central Andes of Peru. Ecol. Eng. Environ. Technol. 2023, 24, 208–215. [Google Scholar] [CrossRef] [PubMed]
- Al-Bakri, J.T.; Taylor, J.C. Application of NOAA AVHRR for monitoring vegetation onditions and biomass in Jordan. J. Arid. Environ. 2003, 54, 579–593. [Google Scholar] [CrossRef]
- Tucker, C.J. Red and photographic infrared linear combinations for monitoring vegetation. Remote Sens. Environ. 1979, 8, 127–150. [Google Scholar] [CrossRef]
- Seeyan, S.; Merkel, B.; Abo, R. Investigation of the relationship between groundwater level fluctuation and vegetation cover by using NDVI for Shaqlawa Basin, Kurdistan Region—Iraq. J. Geogr. Geol. 2015, 6, 187–202. [Google Scholar] [CrossRef]
- Saudi Geological Survey. Geological Map of the Khamis Mushait Quadrangle, Sheet 18F; Deputy Minister for Mineral Resources: Jeddah, Saudi Arabia, 2015. [Google Scholar]
- Powers, R.W.; Ramirez, L.F.; Redmond, C.D.; Elberg, E.L. Geology of the Arabian Peninsula: Sedimentary Geology of Saudi Arabia; U.S. Geological Survey Professional Paper 560-D; United States Government: Washington, DC, USA, 1966.
- Goldman, M.; Neubauer, F.M. Groundwater exploration using integrated geophysical techniques. Surv. Geophys. 1994, 15, 331–361. [Google Scholar] [CrossRef]
- Chandra, P.C. Geophysics in groundwater exploration and aquifer mapping in India. J. Geol. Soc. India 2021, 1106–1109. [Google Scholar] [CrossRef]
- Kasidi, S.; Ndatuwong, L.G.; Kamureyina, E. Application of Integrated Geophysical Methods in Groundwater Exploration in Adamawa State University, Mubi. J. Geogr. Environ. Earth Sci. Int. 2023, 27, 89–105. [Google Scholar] [CrossRef]
- Jadoon, I.A.K.; Khurshid, A. Geophysical exploration for groundwater in the Wajid Sandstone, southwestern Saudi Arabia. J. Afr. Earth Sci. 1996, 22, 471–479. [Google Scholar]
- Khan, M.A.; Abdelfattah, M.A. Hydrogeological characteristics and groundwater potential evaluation in Saudi Arabia: A case study in the Asir region. J. Hydrol.: Reg. Stud. 2020, 32, 100752. [Google Scholar]
- Al-Rammah, A.A.; El Bastawesy, M. Groundwater potential mapping in arid regions using remote sensing and GIS techniques: A case study in Saudi Arabia. Environ. Earth Sci. 2019, 78, 263. [Google Scholar]
- Raj, S.; Rawat, K.S.; Singh, S.K.; Mishra, A.K. Groundwater potential zones identification and validation in Peninsular India. Geol. Ecol. Landsc. 2022, 8, 86–100. [Google Scholar] [CrossRef]
- Waikar, M.L.; Nilawar, A.P. Identification of groundwater potential zone using remote sensing and GIS technique. Int. J. Innov. Res. Sci. Eng. Technol. 2014, 3, 12163–12174. [Google Scholar]
- Nazaripour, H.; Sedaghat, M.; Shafaie, V.; Movahedi Rad, M. Strategic assessment of groundwater potential zones: A hybrid geospatial approach. Appl. Water Sci. 2024, 14, 185. [Google Scholar] [CrossRef]
- Uc Castillo, J.L.; Martínez Cruz, D.A.; Ramos Leal, J.A.; Tuxpan Vargas, J.; Rodríguez Tapia, S.A.; Marín Celestino, A.E. Delineation of Groundwater Potential Zones (GWPZs) in a Semi-Arid Basin through Remote Sensing, GIS, and AHP Approaches. Water 2022, 14, 2138. [Google Scholar] [CrossRef]








| Parameter | Weight (%) | Classes | Rank |
|---|---|---|---|
| Slope (Degree) | 10 | 0–3 | 5 |
| 3–6 | 4 | ||
| 7–12 | 3 | ||
| 13–22 | 2 | ||
| 23–62 | 1 | ||
| Precipitation (mm) | 15 | 77–80 | 1 |
| 81–83 | 2 | ||
| 84–87 | 3 | ||
| 88–93 | 4 | ||
| 94–99 | 5 | ||
| Elevation (m–) | 10 | 1956–1999 | 5 |
| 2000–2023 | 4 | ||
| 2024–2044 | 3 | ||
| 2045–2067 | 2 | ||
| 2068–2206 | 1 | ||
| Lithology | 20 | Igneous Rocks | 1 |
| Metamorphic Rocks | 1 | ||
| Sedimentary | 5 | ||
| Drainage density (km2) | 25 | 0.1–1.0 | 1 |
| 1.1–1.7 | 2 | ||
| 1.8–2.3 | 3 | ||
| 2.4–3.0 | 4 | ||
| 3.1–4.5 | 5 | ||
| Soil | 5 | Torriorthents | 1 |
| Torrifluvents | 3 | ||
| NDVI | 15 | −0.13–0.03 | 1 |
| 0.04–0.06 | 2 | ||
| 0.07–0.1 | 3 | ||
| 0.11–0.17 | 4 | ||
| 0.18–0.67 | 5 |
| Point | Lat. | Long. | GWPZ Class | Agreement | Point | Lat. | Long. | GWPZ Class | Agreement |
|---|---|---|---|---|---|---|---|---|---|
| 1 | 18.315439 | 42.772466 | Moderate | Agree | 51 | 18.281172 | 42.809385 | Poor | Agree |
| 2 | 18.28156 | 42.695661 | Poor | Agree | 52 | 18.323133 | 42.701755 | Moderate | Agree |
| 3 | 18.337519 | 42.778946 | Poor | Agree | 53 | 18.334596 | 42.730106 | Poor | Agree |
| 4 | 18.306149 | 42.706059 | Moderate | Agree | 54 | 18.193121 | 42.812981 | Moderate | Disagree |
| 5 | 18.237502 | 42.830968 | Poor | Agree | 55 | 18.305024 | 42.773499 | Moderate | Agree |
| 6 | 18.313597 | 42.807714 | Moderate | Disagree | 56 | 18.314496 | 42.693085 | Poor | Agree |
| 7 | 18.268929 | 42.742261 | Moderate | Agree | 57 | 18.30559 | 42.761832 | Moderate | Agree |
| 8 | 18.24597 | 42.792389 | Good | Agree | 58 | 18.267097 | 42.660882 | Moderate | Agree |
| 9 | 18.323324 | 42.773159 | Poor | Agree | 59 | 18.335249 | 42.658548 | Poor | Agree |
| 10 | 18.323081 | 42.756342 | Poor | Disagree | 60 | 18.329625 | 42.752103 | Moderate | Agree |
| 11 | 18.285396 | 42.690475 | Poor | Agree | 61 | 18.295085 | 42.725857 | Poor | Agree |
| 12 | 18.322103 | 42.669435 | Poor | Agree | 62 | 18.343865 | 42.664078 | Moderate | Agree |
| 13 | 18.202738 | 42.804196 | Good | Agree | 63 | 18.274674 | 42.778698 | Moderate | Agree |
| 14 | 18.333797 | 42.754555 | Poor | Agree | 64 | 18.272679 | 42.676815 | Moderate | Agree |
| 15 | 18.256063 | 42.780774 | Moderate | Agree | 65 | 18.283481 | 42.755455 | Moderate | Agree |
| 16 | 18.316087 | 42.685732 | Moderate | Disagree | 66 | 18.245961 | 42.75331 | Moderate | Disagree |
| 17 | 18.301934 | 42.753296 | Moderate | Agree | 67 | 18.333565 | 42.703909 | Moderate | Disagree |
| 18 | 18.311891 | 42.696142 | Poor | Agree | 68 | 18.276141 | 42.678252 | Moderate | Agree |
| 19 | 18.273224 | 42.787849 | Moderate | Agree | 69 | 18.260578 | 42.7734 | Moderate | Agree |
| 20 | 18.314107 | 42.741574 | Moderate | Disagree | 70 | 18.326625 | 42.722228 | Poor | Disagree |
| 21 | 18.271951 | 42.658757 | Moderate | Agree | 71 | 18.334875 | 42.706003 | Moderate | Disagree |
| 22 | 18.340361 | 42.682598 | Moderate | Agree | 72 | 18.360869 | 42.730122 | Poor | Disagree |
| 23 | 18.315238 | 42.690922 | Poor | Agree | 73 | 18.344193 | 42.670658 | Poor | Disagree |
| 24 | 18.240053 | 42.767357 | Moderate | Agree | 74 | 18.272135 | 42.649859 | Moderate | Agree |
| 25 | 18.241342 | 42.813327 | Poor | Disagree | 75 | 18.291388 | 42.656888 | Moderate | Agree |
| 26 | 18.322032 | 42.743696 | Moderate | Disagree | 76 | 18.290662 | 42.684095 | Moderate | Agree |
| 27 | 18.298316 | 42.730827 | Moderate | Agree | 77 | 18.28909 | 42.684531 | Good | Agree |
| 28 | 18.290194 | 42.795096 | Moderate | Disagree | 78 | 18.348354 | 42.663302 | Moderate | Agree |
| 29 | 18.256161 | 42.779589 | Moderate | Agree | 79 | 18.281185 | 42.681213 | Moderate | Agree |
| 30 | 18.230316 | 42.816342 | Good | Agree | 80 | 18.306384 | 42.774233 | Good | Agree |
| 31 | 18.271412 | 42.681097 | Poor | Agree | 81 | 18.290924 | 42.831001 | Poor | Agree |
| 32 | 18.235833 | 42.780867 | Good | Agree | 82 | 18.314658 | 42.742797 | Moderate | Disagree |
| 33 | 18.336651 | 42.729018 | Poor | Agree | 83 | 18.222051 | 42.777938 | Moderate | Disagree |
| 34 | 18.305373 | 42.681505 | Poor | Agree | 84 | 18.334623 | 42.662083 | Poor | Agree |
| 35 | 18.226865 | 42.799941 | Good | Agree | 85 | 18.251135 | 42.839509 | Poor | Agree |
| 36 | 18.269714 | 42.684868 | Moderate | Agree | 86 | 18.321173 | 42.706346 | Moderate | Disagree |
| 37 | 18.274328 | 42.657431 | Good | Agree | 87 | 18.351806 | 42.724036 | Moderate | Disagree |
| 38 | 18.350193 | 42.730031 | Moderate | Disagree | 88 | 18.267007 | 42.805867 | Good | Agree |
| 39 | 18.28418 | 42.650061 | Moderate | Agree | 89 | 18.306896 | 42.669787 | Poor | Agree |
| 40 | 18.245008 | 42.787927 | Good | Agree | 90 | 18.293049 | 42.762038 | Moderate | Agree |
| 41 | 18.309893 | 42.7019 | Moderate | Agree | 91 | 18.252753 | 42.79789 | Moderate | Agree |
| 42 | 18.231985 | 42.808209 | Moderate | Disagree | 92 | 18.325109 | 42.739843 | Moderate | Agree |
| 43 | 18.315795 | 42.699235 | Poor | Agree | 93 | 18.303807 | 42.800628 | Good | Agree |
| 44 | 18.198974 | 42.791039 | Moderate | Disagree | 94 | 18.240821 | 42.758496 | Moderate | Agree |
| 45 | 18.247567 | 42.818612 | Poor | Agree | 95 | 18.257213 | 42.772541 | Moderate | Agree |
| 46 | 18.312452 | 42.693277 | Poor | Agree | 96 | 18.183949 | 42.795451 | Moderate | Disagree |
| 47 | 18.311958 | 42.769284 | Moderate | Agree | 97 | 18.283194 | 42.821677 | Poor | Agree |
| 48 | 18.228856 | 42.81132 | Moderate | Disagree | 98 | 18.350365 | 42.734678 | Poor | Disagree |
| 49 | 18.27954 | 42.757362 | Moderate | Agree | 99 | 18.276469 | 42.689625 | Poor | Disagree |
| 50 | 18.283495 | 42.809295 | Poor | Agree | 100 | 18.357926 | 42.653527 | Poor | Disagree |
Disclaimer/Publisher’s Note: The statements, opinions and data contained in all publications are solely those of the individual author(s) and contributor(s) and not of MDPI and/or the editor(s). MDPI and/or the editor(s) disclaim responsibility for any injury to people or property resulting from any ideas, methods, instructions or products referred to in the content. |
© 2025 by the authors. Licensee MDPI, Basel, Switzerland. This article is an open access article distributed under the terms and conditions of the Creative Commons Attribution (CC BY) license (https://creativecommons.org/licenses/by/4.0/).
Share and Cite
Alharbi, T.; El-Sorogy, A.S.; Al-Kahtany, K.; Rikan, N.; Salem, Y. Mapping Groundwater Potential in Arid Regions: A Geographic Information System and Remote Sensing Approach for Sustainable Resource Management in Khamis Mushayt, Saudi Arabia. Water 2025, 17, 782. https://doi.org/10.3390/w17060782
Alharbi T, El-Sorogy AS, Al-Kahtany K, Rikan N, Salem Y. Mapping Groundwater Potential in Arid Regions: A Geographic Information System and Remote Sensing Approach for Sustainable Resource Management in Khamis Mushayt, Saudi Arabia. Water. 2025; 17(6):782. https://doi.org/10.3390/w17060782
Chicago/Turabian StyleAlharbi, Talal, Abdelbaset S. El-Sorogy, Khaled Al-Kahtany, Naji Rikan, and Yousef Salem. 2025. "Mapping Groundwater Potential in Arid Regions: A Geographic Information System and Remote Sensing Approach for Sustainable Resource Management in Khamis Mushayt, Saudi Arabia" Water 17, no. 6: 782. https://doi.org/10.3390/w17060782
APA StyleAlharbi, T., El-Sorogy, A. S., Al-Kahtany, K., Rikan, N., & Salem, Y. (2025). Mapping Groundwater Potential in Arid Regions: A Geographic Information System and Remote Sensing Approach for Sustainable Resource Management in Khamis Mushayt, Saudi Arabia. Water, 17(6), 782. https://doi.org/10.3390/w17060782

