Research on Optimizing Rainfall Interpolation Methods for Distributed Hydrological Models in Sparsely Networked Rainfall Stations of Watershed
Abstract
1. Introduction
2. Materials and Methods
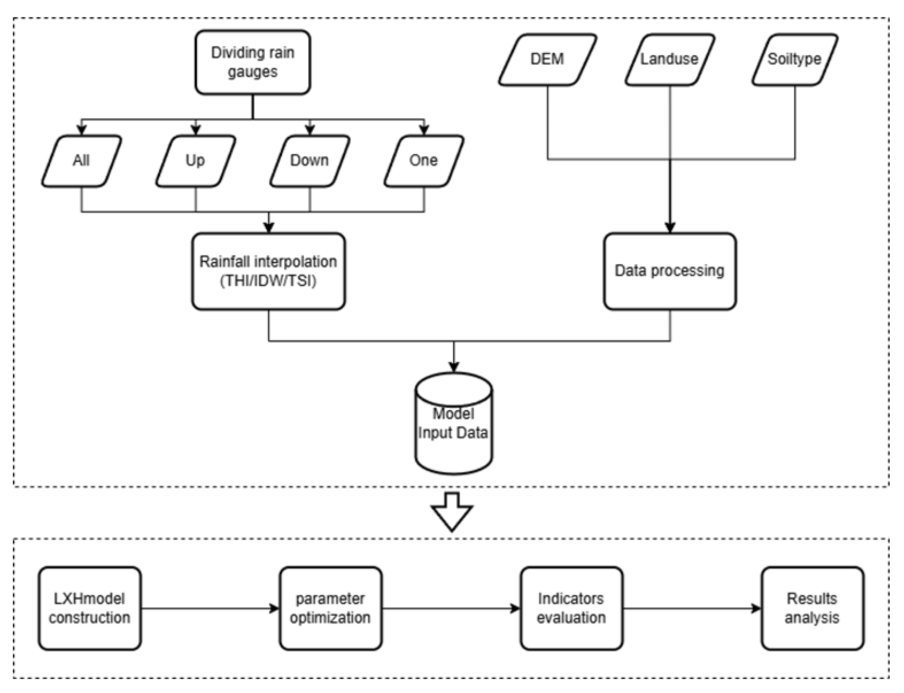
2.1. Technical Framework
2.2. Study Area
2.3. Data
2.4. Overview of the Liuxihe Model
2.5. Rainfall Spatial Interpolation Methods
3. Results
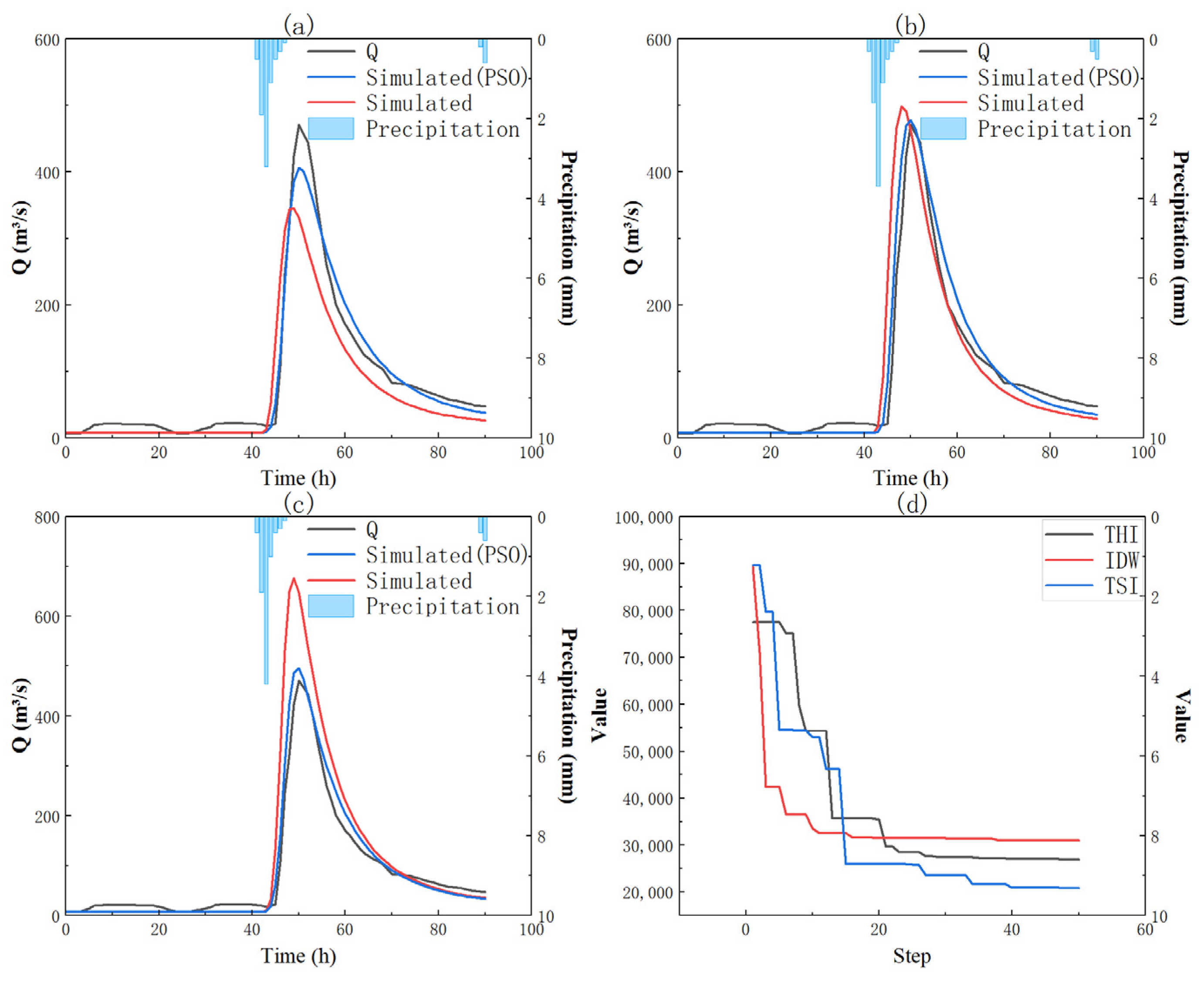
3.1. Simulation Results Based on Thiessen Polygon Interpolation
3.2. Impact of Interpolation Methods on Simulation Results
3.3. Model Performance in Extremely Sparse Rainfall Station Distribution Scenarios
4. Discussion
4.1. Differences in Spatial Characteristics of Interpolation Results
- THI method: The interpolation results show a discrete polygon block distribution. In sparse rainfall station scenarios, the area of polygons expands, and the boundaries between high-value and low-value areas change abruptly, completely losing the gradual spatial characteristics of rainfall. For example, in the One scenario, the entire watershed is covered by a single rainfall value, which fails to reflect the redistribution effect of mountain and hill terrain on rainfall, leading to significant changes in prediction results.
- IDW method: The interpolation results show a continuous and smooth spatial gradient. Through the distance-weighting mechanism, even in the One scenario, rainfall information can be reasonably diffused outward from the single rainfall station, resulting in a natural rainfall transition within the watershed. This is more consistent with the spatial distribution pattern of rainfall caused by the Hezikou Watershed’s terrain (higher in the southwest and lower in the northeast), ensuring the stability and prediction accuracy of the Liuxihe Model in this watershed.
- TSI method: The interpolation results rely on global trend fitting. In the All scenario, the trend surface can well fit multi-station data; however, in the Up or Down scenarios, the trend surface is overly biased toward the area with concentrated stations. For example, in the Up scenario, rainfall in the upstream is overestimated and that which is in the downstream is underestimated, forming a “false gradient” unrelated to the actual terrain. This leads to deviations in the calculation of the model’s confluence process and significant changes in prediction results.
4.2. Response Law of Model Performance
- THI method: As the number of rainfall stations decreases, the NSE and KGE boxes shift downward rapidly (the median NSE drops below 0.75 in the One scenario), and the PRE box shifts upward (the median > 0.15), with a significant increase in dispersion. Due to the loss of spatial heterogeneity of rainfall input caused by block interpolation, the model cannot distinguish the runoff generation capacity of different regions, and the flood peak simulation error increases significantly as the number of rainfall stations decreases.
- IDW method: The NSE and KGE boxes are concentrated and stable in all scenarios (the median NSE remains > 0.85 in the One scenario), and the PRE box is always at a low level (the median < 0.08). The distance-weighting mechanism effectively balances local and global rainfall information; in the single-station scenario, a certain spatial gradient is retained through the distance decay law, making the simulation of the model’s runoff generation and confluence processes more stable and controlling the flood peak error within an acceptable range.
- TSI method: Its performance is close to that of IDW in the All scenario; however, the boxes change drastically in sparse scenarios (the median KGE drops below 0.7 in the Up scenario). Especially in the One scenario, the extreme value of PRE exceeds 0.3. Single-station data cannot support global trend fitting, leading to significant deviations between the spatial distribution of rainfall and reality, and “trend misjudgment” in the model’s response to flood processes.
5. Conclusions
- The original Thiessen Polygon Method (THI) of the Liuxihe Model has limitations in watersheds with sparse rainfall stations. Based on the proximity principle, THI divides the watershed into discrete polygons. In the Hezikou Watershed with sparse rainfall stations (only seven stations, i.e., one station per 150 km2), the model prediction results are poor. Moreover, as the number of rainfall stations decreases and their distribution becomes uneven, the interpolation results lose a large amount of spatial heterogeneity information about rainfall; the abrupt rainfall changes at polygon boundaries are inconsistent with the actual gradual rainfall characteristics. In the upstream-only, downstream-only, and especially single-station scenarios, model performance deteriorates sharply: NSE and KGE values decrease significantly, while PRE and APTE increase significantly, failing to meet the accuracy requirements for flood forecasting.
- Comparing the Inverse Distance Weighting (IDW) method and Trend Surface Interpolation (TSI) method, IDW shows the best adaptability and stability in the Hezikou Watershed. Through the distance-weighting mechanism, IDW integrates the influence of surrounding rainfall stations, and its interpolation results show a continuous and smooth spatial gradient—more consistent with the rainfall distribution pattern caused by the watershed’s terrain. In different rainfall station distribution scenarios, model performance remains stable; even in the single-station scenario, NSE can still be maintained above 0.85, KGE around 0.78, and PRE only 0.09—reducing the error by more than 50% compared with THI. This can effectively support the Liuxihe Model in accurate flood forecasting, especially suitable for scenarios with sparse rainfall stations.
Author Contributions
Funding
Data Availability Statement
Conflicts of Interest
Abbreviations
| THI | Thiessen Polygon Interpolation |
| TSI | Trend Surface Interpolation |
| IDW | Inverse Distance Weighting |
| NSE | Nash–Sutcliffe Efficiency |
| KGE | Kling–Gupta Efficiency |
| PRE | Peak Relative Error |
| PBDHM | Physically Based Distributed Hydrological Model |
| GIS | Geographic Information System |
| DEM | Digital Elevation Model |
| PSO | Particle Swarm Optimization |
| APTE | Absolute Peak Time Error |
| SOTER | Soil and Terrain |
References
- Liu, Z.; Guo, S.; Zhang, H.; Liu, D.; Yang, G. Comparative Study of Three Updating Procedures for Real-Time Flood Forecasting. Water Resour. Manag. 2016, 30, 2111–2126. [Google Scholar] [CrossRef]
- Xie, A.; Liu, P.; Guo, S.; Zhang, X.; Jiang, H.; Yang, G. Optimal Design of Seasonal Flood Limited Water Levels by Jointing Operation of the Reservoir and Floodplains. Water Resour. Manag. 2018, 32, 179–193. [Google Scholar] [CrossRef]
- Thiboult, A.; Anctil, F. On the difficulty to optimally implement the Ensemble Kalman filter: An experiment based on many hydrological models and catchments. J. Hydrol. 2015, 529, 1147–1160. [Google Scholar] [CrossRef]
- Jie, M.-X.; Chen, H.; Xu, C.-Y.; Zeng, Q.; Tao, X.-E. A comparative study of different objective functions to improve the flood forecasting accuracy. Hydrol. Res. 2015, 47, 718–735. [Google Scholar] [CrossRef]
- Su, B.; Huang, H.; Zhu, W. An urban pluvial flood simulation model based on diffusive wave approximation of shallow water equations. Hydrol. Res. 2017, 50, 138–154. [Google Scholar] [CrossRef]
- Huang, S.; Hattermann, F.F. Coupling a global hydrodynamic algorithm and a regional hydrological model for large-scale flood inundation simulations. Hydrol. Res. 2017, 49, 438–449. [Google Scholar] [CrossRef]
- Todini, E. The ARNO rainfall—Runoff model. J. Hydrol. 1996, 175, 339–382. [Google Scholar] [CrossRef]
- Duan, W.; Guo, S.; Wang, J.; Liu, D. Impact of Cascaded Reservoirs Group on Flow Regime in the Middle and Lower Reaches of the Yangtze River. Water 2016, 8, 218. [Google Scholar] [CrossRef]
- Lin, K.; Zhang, Q.; Chen, X. An evaluation of impacts of DEM resolution and parameter correlation on TOPMODEL modeling uncertainty. J. Hydrol. 2010, 394, 370–383. [Google Scholar] [CrossRef]
- Graf, W.L. Downstream hydrologic and geomorphic effects of large dams on American rivers. Geomorphology 2006, 79, 336–360. [Google Scholar] [CrossRef]
- Kapangaziwiri, E.; Hughes, D.A.; Wagener, T. Incorporating uncertainty in hydrological predictions for gauged and ungauged basins in southern Africa. Hydrol. Sci. J. 2012, 57, 1000–1019. [Google Scholar] [CrossRef]
- Worqlul, A.W.; Yen, H.; Collick, A.S.; Tilahun, S.A.; Langan, S.; Steenhuis, T.S. Evaluation of CFSR, TMPA 3B42 and ground-based rainfall data as input for hydrological models, in data-scarce regions: The upper Blue Nile Basin, Ethiopia. CATENA 2017, 152, 242–251. [Google Scholar] [CrossRef]
- Freeze, R.A.; Harlan, R.L. Blueprint for a physically-based, digitally-simulated hydrologic response model. J. Hydrol. 1969, 9, 237–258. [Google Scholar] [CrossRef]
- Abbott, M.B.; Bathurst, J.C.; Cunge, J.A.; O’Connell, P.E.; Rasmussen, J. An introduction to the European Hydrological System—Systeme Hydrologique Europeen, “SHE”, 1: History and philosophy of a physically-based, distributed modelling system. J. Hydrol. 1986, 87, 45–59. [Google Scholar] [CrossRef]
- Wang, Z.-M.; Batelaan, O.; De Smedt, F. A distributed model for water and energy transfer between soil, plants and atmosphere (WetSpa). Phys. Chem. Earth 1996, 21, 189–193. [Google Scholar] [CrossRef]
- Chen, Y.; Ren, Q.; Huang, F.; Xu, H.; Cluckie, I. Liuxihe Model and Its Modeling to River Basin Flood. J. Hydrol. Eng. 2011, 16, 33–50. [Google Scholar] [CrossRef]
- Julien, P.Y.; Saghafian, B.; Ogden, F.L. Raster-Based Hydrologic Modeling of Spatially-Varied Surface Runoff. J. Am. Water Resour. Assoc. 1995, 31, 523–536. [Google Scholar] [CrossRef]
- Liang, X.; Lettenmaier, D.P.; Wood, E.F.; Burges, S.J. A simple hydrologically based model of land surface water and energy fluxes for general circulation models. J. Geophys. Res. Atmos. 1994, 99, 14415–14428. [Google Scholar] [CrossRef]
- Ma, L.; He, C.; Bian, H.; Sheng, L. MIKE SHE modeling of ecohydrological processes: Merits, applications, and challenges. Ecol. Eng. 2016, 96, 137–149. [Google Scholar] [CrossRef]
- Di Curzio, D.; Di Giovanni, A.; Lidori, R.; Montopoli, M.; Rusi, S. Comparing Rain Gauge and Weather RaDAR Data in the Estimation of the Pluviometric Inflow from the Apennine Ridge to the Adriatic Coast (Abruzzo Region, Central Italy). Hydrology 2022, 9, 225. [Google Scholar] [CrossRef]
- Erxleben, J.; Elder, K.; Davis, R. Comparison of spatial interpolation methods for estimating snow distribution in the Colorado Rocky Mountains. Hydrol. Process. 2002, 16, 3627–3649. [Google Scholar] [CrossRef]
- Helmi, A.M.; Elgamal, M.; Farouk, M.I.; Abdelhamed, M.S.; Essawy, B.T. Evaluation of Geospatial Interpolation Techniques for Enhancing Spatiotemporal Rainfall Distribution and Filling Data Gaps in Asir Region, Saudi Arabia. Sustainability 2023, 15, 14028. [Google Scholar] [CrossRef]
- Maier, R.; Krebs, G.; Pichler, M.; Muschalla, D.; Gruber, G. Spatial Rainfall Variability in Urban Environments—High-Density Precipitation Measurements on a City-Scale. Water 2020, 12, 1157. [Google Scholar] [CrossRef]
- Saavedra, O.; Ureña, J.; Perales, M. Implementation of HydroBID Model with Satellite-Based Precipitation Products in Guadalquivir Basin, Bolivia. Water 2023, 15, 3250. [Google Scholar] [CrossRef]
- Zare, M.; Schumann, G.J.-P.; Teferle, F.N.; Mansorian, R. Generating Flood Hazard Maps Based on an Innovative Spatial Interpolation Methodology for Precipitation. Atmosphere 2021, 12, 1336. [Google Scholar] [CrossRef]
- De Vera, A.; Alfaro, P.; Terra, R. Operational Implementation of Satellite-Rain Gauge Data Merging for Hydrological Modeling. Water 2021, 13, 533. [Google Scholar] [CrossRef]
- Fiedler, F.R. Simple, practical method for determining station weights using Thiessen polygons and isohyetal maps. J. Hydrol. Eng. 2003, 8, 219–221. [Google Scholar] [CrossRef]
- Pakoksung, K. Impact of Spatial Rainfall Scenarios on River Basin Runoff Simulation a Nan River Basin Study Using the Rainfall-Runoff-Inundation Model. Eng 2024, 5, 51–69. [Google Scholar] [CrossRef]
- Gilewski, P. Impact of the Grid Resolution and Deterministic Interpolation of Precipitation on Rainfall-Runoff Modeling in a Sparsely Gauged Mountainous Catchment. Water 2021, 13, 230. [Google Scholar] [CrossRef]
- Helmi, A.M.; Farouk, M.I.; Hassan, R.; Mumtaz, M.A.; Chaouachi, L.; Elgamal, M.H. Comparing Remote Sensing and Geostatistical Techniques in Filling Gaps in Rain Gauge Records and Generating Multi-Return Period Isohyetal Maps in Arid Regions—Case Study: Kingdom of Saudi Arabia. Water 2024, 16, 925. [Google Scholar] [CrossRef]
- Sucozhañay, A.; Célleri, R. Impact of Rain Gauges Distribution on the Runoff Simulation of a Small Mountain Catchment in Southern Ecuador. Water 2018, 10, 1169. [Google Scholar] [CrossRef]
- Zimmerman, D.; Pavlik, C.; Ruggles, A.; Armstrong, M.P. An Experimental Comparison of Ordinary and Universal Kriging and Inverse Distance Weighting. Math. Geol. 1999, 31, 375–390. [Google Scholar] [CrossRef]
- Arya, L.M.; Paris, J.F. A Physicoempirical Model to Predict the Soil Moisture Characteristic from Particle-Size Distribution and Bulk Density Data. Soil Sci. Soc. Am. J. 1981, 45, 1023–1030. [Google Scholar] [CrossRef]
- Chen, Y.; Li, J.; Wang, H.; Qin, J.; Dong, L. Large-watershed flood forecasting with high-resolution distributed hydrological model. Hydrol. Earth Syst. Sci. 2017, 21, 735–749. [Google Scholar] [CrossRef]
- Xing, L.; Chen, Y.; Feng, Y.; Huang, X.; Huang, Z. Research on Flood Forecasting Model for Xinfengjiang Reservoir Based on Liuxihe Model. J. China Hydrol. 2022, 42, 47–53. [Google Scholar] [CrossRef]
- Gu, Y.; Chen, Y.; Sun, H.; Liu, J. Remote Sensing-Supported Flood Forecasting of Urbanized Watersheds—A Case Study in Southern China. Remote Sens. 2022, 14, 6129. [Google Scholar] [CrossRef]
- Li, J.; Chen, Y.; Zhu, Y.; Liu, J. Study of Flood Simulation in Small and Medium-Sized Basins Based on the Liuxihe Model. Sustainability 2023, 15, 11225. [Google Scholar] [CrossRef]
- Chen, Y.; Li, J.; Xu, H. Improving flood forecasting capability of physically based distributed hydrological models by parameter optimization. Hydrol. Earth Syst. Sci. 2016, 20, 375–392. [Google Scholar] [CrossRef]
- Kennedy, J.; Eberhart, R. Particle swarm optimization. In Proceedings of the International Conference on Neural Networks (ICNN’95), Perth, WA, Australia, 27 November–1 December 1995; Volume 1944, pp. 1942–1948. [Google Scholar]
- Vrugt, J.A.; de Oliveira, D.Y. Confidence intervals of the Kling-Gupta efficiency. J. Hydrol. 2022, 612, 127968. [Google Scholar] [CrossRef]
- Nash, J.E.; Sutcliffe, J.V. River flow forecasting through conceptual models part I—A discussion of principles. J. Hydrol. 1970, 10, 282–290. [Google Scholar] [CrossRef]
- Tabios, G.Q., III; Salas, J.D. A Comparative Analysis of Techniques for Spatial Interpolation of Precipitation. J. Am. Water Resour. Assoc. 1985, 21, 365–380. [Google Scholar] [CrossRef]
- Lu, G.Y.; Wong, D.W. An adaptive inverse-distance weighting spatial interpolation technique. Comput. Geosci. 2008, 34, 1044–1055. [Google Scholar] [CrossRef]
- Agterberg, F.P. Trend Surface Analysis. In Spatial Statistics and Models; Gaile, G.L., Willmott, C.J., Eds.; Springer: Dordrecht, The Netherlands, 1984; pp. 147–171. [Google Scholar]
- Jian, Y.; Pu, S.; Zhu, J.; Zhang, J.; Xing, W. Estimation of Sow Backfat Thickness Based on Machine Vision. Animals 2024, 14, 3520. [Google Scholar] [CrossRef] [PubMed]
- Li, J.; Chen, Y.; Wang, H.; Qin, J.; Li, J.; Chiao, S. Extending flood forecasting lead time in a large watershed by coupling WRF QPF with a distributed hydrological model. Hydrol. Earth Syst. Sci. 2017, 21, 1279–1294. [Google Scholar] [CrossRef]
- Yoon, S.-S.; Lee, B. Effects of Using High-Density Rain Gauge Networks and Weather Radar Data on Urban Hydrological Analyses. Water 2017, 9, 931. [Google Scholar] [CrossRef]
- AlZaatiti, F.; Halwani, J.; Soliman, M.R. Climate change impacts on flood risks in the Abou Ali River Basin, Lebanon: A hydrological modeling approach. Results Eng. 2025, 25, 104186. [Google Scholar] [CrossRef]
- Nurbatsina, A.; Salavatova, Z.; Tursunova, A.; Didovets, I.; Huthoff, F.; Rodrigo-Clavero, M.-E.; Rodrigo-Ilarri, J. Flood Modelling of the Zhabay River Basin Under Climate Change Conditions. Hydrology 2025, 12, 35. [Google Scholar] [CrossRef]
- Yang, R.; Xing, B. A Comparison of the Performance of Different Interpolation Methods in Replicating Rainfall Magnitudes under Different Climatic Conditions in Chongqing Province (China). Atmosphere 2021, 12, 1318. [Google Scholar] [CrossRef]










| Event Identifier | Begin Time | Duration (h) | Peak (m3/s) |
|---|---|---|---|
| 10 June 2005 | 08:00:00 | 91 | 471 |
| 28 July 2008 | 08:00:00 | 95 | 463 |
| 4 October 2008 | 10:00:00 | 93 | 496 |
| 10 August 2016 | 08:00:00 | 92 | 817 |
| 9 June 2019 | 06:00:00 | 75 | 1140 |
| Flood Identifier | Jionglong | Longmu | Guqian | Huangwuping | Heshi | Wuhua | Xinqiao |
|---|---|---|---|---|---|---|---|
| 10 June 2005 | 0.441 | 0.484 | 0.617 | 0.373 | 0.590 | 0.622 | 0.771 |
| 28 July 2008 | 0.472 | 0.459 | 0.523 | 0.373 | 0.489 | 0.507 | 0.779 |
| 4 October 2008 | 0.824 | 0.780 | 0.795 | 0.671 | 0.651 | 0.861 | 0.868 |
| 10 August 2016 | 0.411 | 0.642 | 0.690 | 0.448 | 0.648 | 0.664 | 0.733 |
| 9 June 2019 | 0.546 | 0.549 | 0.662 | 0.551 | 0.688 | 0.630 | 0.818 |
| Flood Identifier | NSE | KGE | R | PRE | APTE (h) |
|---|---|---|---|---|---|
| 10 June 2005 | 0.91 | 0.848 | 0.989 | 0.115 | 0 |
| 28 July 2008 | 0.842 | 0.832 | 0.982 | 0.09 | 1 |
| 4 October 2008 | 0.87 | 0.833 | 0.983 | 0.13 | 1 |
| 10 August 2016 | 0.89 | 0.805 | 0.981 | 0.102 | 0 |
| 9 June 2019 | 0.841 | 0.819 | 0.977 | 0.103 | 1 |
| Interpolation Method | Flood Identifier | NSE | KGE | R | PRE | APTE (h) |
|---|---|---|---|---|---|---|
| THI | 10 June 2005 | 0.91 | 0.848 | 0.989 | 0.115 | 0 |
| 28 July 2008 | 0.842 | 0.832 | 0.982 | 0.09 | 1 | |
| 4 October 2008 | 0.87 | 0.833 | 0.983 | 0.13 | 1 | |
| 10 August 2016 | 0.89 | 0.805 | 0.981 | 0.102 | 0 | |
| 9 June 2019 | 0.841 | 0.819 | 0.977 | 0.103 | 1 | |
| IDW | 10 June 2005 | 0.955 | 0.897 | 0.988 | 0.035 | 0 |
| 28 July 2008 | 0.931 | 0.903 | 0.987 | 0.051 | 0 | |
| 4 October 2008 | 0.92 | 0.908 | 0.96 | 0.054 | 0 | |
| 10 August 2016 | 0.936 | 0.864 | 0.982 | 0.074 | 0 | |
| 9 June 2019 | 0.91 | 0.851 | 0.977 | 0.05 | 1 | |
| TSI | 10 June 2005 | 0.92 | 0.888 | 0.991 | 0.053 | 0 |
| 28 July 2008 | 0.91 | 0.863 | 0.975 | 0.071 | 1 | |
| 4 October 2008 | 0.902 | 0.886 | 0.981 | 0.081 | 1 | |
| 10 August 2016 | 0.9 | 0.814 | 0.987 | 0.143 | 0 | |
| 9 June 2019 | 0.876 | 0.81 | 0.954 | 0.067 | 1 |
Disclaimer/Publisher’s Note: The statements, opinions and data contained in all publications are solely those of the individual author(s) and contributor(s) and not of MDPI and/or the editor(s). MDPI and/or the editor(s) disclaim responsibility for any injury to people or property resulting from any ideas, methods, instructions or products referred to in the content. |
© 2025 by the authors. Licensee MDPI, Basel, Switzerland. This article is an open access article distributed under the terms and conditions of the Creative Commons Attribution (CC BY) license (https://creativecommons.org/licenses/by/4.0/).
Share and Cite
Feng, D.; Chen, Y.; Jiang, P.; Ni, J. Research on Optimizing Rainfall Interpolation Methods for Distributed Hydrological Models in Sparsely Networked Rainfall Stations of Watershed. Water 2025, 17, 3237. https://doi.org/10.3390/w17223237
Feng D, Chen Y, Jiang P, Ni J. Research on Optimizing Rainfall Interpolation Methods for Distributed Hydrological Models in Sparsely Networked Rainfall Stations of Watershed. Water. 2025; 17(22):3237. https://doi.org/10.3390/w17223237
Chicago/Turabian StyleFeng, Dinggen, Yangbo Chen, Ping Jiang, and Jin Ni. 2025. "Research on Optimizing Rainfall Interpolation Methods for Distributed Hydrological Models in Sparsely Networked Rainfall Stations of Watershed" Water 17, no. 22: 3237. https://doi.org/10.3390/w17223237
APA StyleFeng, D., Chen, Y., Jiang, P., & Ni, J. (2025). Research on Optimizing Rainfall Interpolation Methods for Distributed Hydrological Models in Sparsely Networked Rainfall Stations of Watershed. Water, 17(22), 3237. https://doi.org/10.3390/w17223237

