From Shores to Systems: The Evolution of Coastal and Island Tourism Research
Abstract
1. Introduction
- What are the major publication trends, thematic concentrations, and conceptual foundations of coastal and island tourism research?
- How have the core concepts and debates in this field clustered and evolved over time?
- What collaboration patterns and geographic distribution characterize the knowledge production in coastal and island tourism?
2. Literature Review
3. Methodology
3.1. Data Collection
3.2. Data Analysis
4. Results
4.1. Overview
4.2. Keywords
4.3. Documents
| Rank (nth) | Document 1 | Title | Year | Journal | Citations |
|---|---|---|---|---|---|
| 1 | Davenport & Davenport [9] | The impact of tourism and personal leisure transport on coastal environments: A review | 2006 | Estuarine, Coastal and Shelf Science | 636 |
| 2 | Daw et al. [68] | Applying the ecosystem services concept to poverty alleviation: The need to disaggregate human well-being | 2011 | Environmental Conservation | 518 |
| 3 | Spalding et al. [69] | Mapping the global value and distribution of coral reef tourism | 2017 | Marine Policy | 467 |
| 4 | Hall [4] | Trends in ocean and coastal tourism: The end of the last frontier? | 2001 | Ocean and Coastal Management | 453 |
| 5 | Akis et al. [70] | Residents’ attitudes to tourism development: The case of Cyprus | 1996 | Tourism Management | 393 |
| 6 | Cheng & Wu [72] | How do environmental knowledge, environmental sensitivity, and place attachment affect environmentally responsible behavior? An integrated approach for sustainable island tourism | 2015 | Journal of Sustainable Tourism | 392 |
| 7 | Richlen et al. [80] | The catastrophic 2008–2009 red tide in the Arabian gulf region, with observations on the identification and phylogeny of the fish-killing dinoflagellate Cochlodinium polykrikoides | 2010 | Harmful Algae | 309 |
| 8 | Mitchell & Reid [71] | Community integration: Island tourism in Peru | 2001 | Annals of Tourism Research | 251 |
| 9 | Cheng et al. [81] | The influence of place attachment on the relationship between destination attractiveness and environmentally responsible behavior for island tourism in Penghu, Taiwan | 2013 | Journal of Sustainable Tourism | 246 |
| 10 | Wickens [82] | The sacred and the profane: A tourist typology | 2002 | Annals of Tourism Research | 234 |
| 11 | Moreno & Becken [74] | A climate change vulnerability assessment methodology for coastal tourism | 2009 | Journal of Sustainable Tourism | 203 |
| 12 | Kuo & Chen [78] | Quantifying energy use, carbon dioxide emission, and other environmental loads from island tourism based on a life cycle assessment approach | 2009 | Journal of Cleaner Production | 191 |
| 13 | Weatherdon et al. [75] | Observed and projected impacts of climate change on marine fisheries, aquaculture, coastal tourism, and human health: An update | 2016 | Frontiers in Marine Science | 180 |
| 14 | Scott et al. [76] | The vulnerability of Caribbean coastal tourism to scenarios of climate change related sea level rise | 2012 | Journal of Sustainable Tourism | 180 |
| 15 | Eusébio et al. [73] | Place attachment, host–tourist interactions, and residents’ attitudes towards tourism development: the case of Boa Vista Island in Cape Verde | 2018 | Journal of Sustainable Tourism | 179 |
| 16 | Najjar et al. [83] | The potential impacts of climate change on the mid-Atlantic coastal region | 2000 | Climate Research | 177 |
| 17 | Agarwal [84] | The resort cycle and seaside tourism: An assessment of its applicability and validity | 1997 | Tourism Management | 171 |
| 18 | Blancas et al. [79] | The assessment of sustainable tourism: Application to Spanish coastal destinations | 2010 | Ecological Indicators | 162 |
| 19 | Papageorgiou [85] | Coastal and marine tourism: A challenging factor in Marine Spatial Planning | 2016 | Ocean and Coastal Management | 159 |
| 20 | Arabadzhyan et al. [77] | Climate change, coastal tourism, and impact chains–a literature review | 2021 | Current Issues in Tourism | 158 |
| 21 | Klein et al. [86] | Tourism-generated earnings in the coastal zone: A regional analysis | 2004 | Journal of Coastal Research | 155 |
| 22 | Thur [87] | User fees as sustainable financing mechanisms for marine protected areas: An application to the Bonaire National Marine Park | 2010 | Marine Policy | 151 |
4.4. Journals
4.5. Countries
5. Discussion
5.1. The Development and Composition of the Field
5.2. Research Themes and Trends
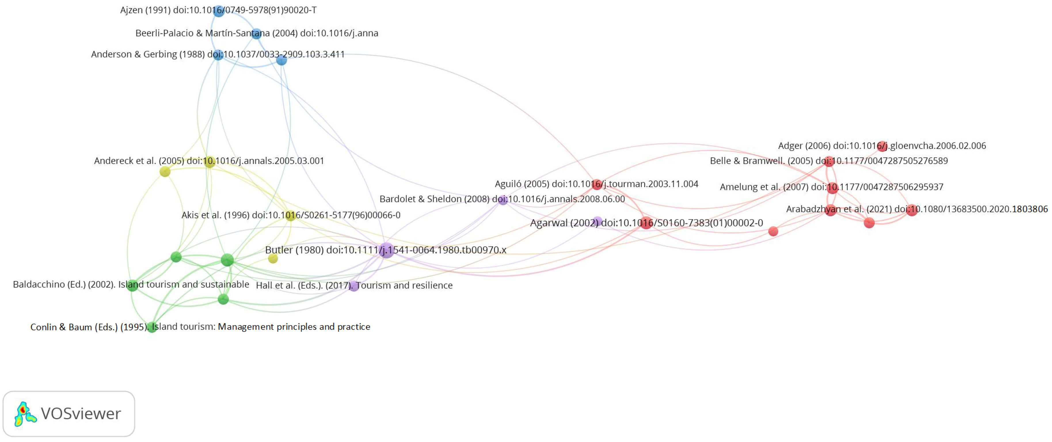
5.3. Seminal Documents and Intellectual Foundation
5.4. Geography of Research and Collaboration
5.5. Research Gaps and Future Directions
5.6. Practical Implications
5.7. Limitations and Recommendations
6. Conclusions
Author Contributions
Funding
Data Availability Statement
Conflicts of Interest
References
- UN Tourism. Small Island Developing States (SIDS); United Nations Tourism: Madrid, Spain, 2025; Available online: https://www.untourism.int/sustainable-development/small-islands-developing-states (accessed on 4 October 2025).
- World Tourism Organization (UNWTO). UNWTO Sustainable Coastal Tourism. 2021. Available online: https://www.unwto.org (accessed on 4 October 2025).
- Carvache-Franco, M.; Bagarić, L.; Carvache-Franco, O.; Carvache-Franco, W. Tourist Motivations and Segmentation in Coastal Tourism: A Study in Montañita, Ecuador. Sustainability 2025, 17, 4899. [Google Scholar] [CrossRef]
- Hall, C.M. Trends in Ocean and Coastal Tourism: The End of the Last Frontier? Ocean Coast. Manag. 2001, 44, 601–618. [Google Scholar] [CrossRef]
- Northrop, E.; Schuhmann, P.; Burke, L.; Fyall, A.; Álvarez, S.; Spenceley, A.; Becken, S.; Kato, K.; Roy, J.; Some, S.; et al. Opportunities for Transforming Coastal and Marine Tourism: Towards Sustainability, Regeneration and Resilience (Full Report); High Level Panel for a Sustainable Ocean Economy/World Resources Institute: Washington, DC, USA, 2022; Available online: https://oceanpanel.org/wp-content/uploads/2022/06/Sustainable-Tourism-Full-Report.pdf (accessed on 4 October 2025).
- Scheyvens, R.; Momsen, J.H. Tourism in Small Island States: From Vulnerability to Strengths. J. Sustain. Tour. 2008, 16, 491–510. [Google Scholar] [CrossRef]
- Connell, J. Islands at Risk? Environments, Economies and Contemporary Change; Edward Elgar: Cheltenham, UK, 2013. [Google Scholar]
- Suresh, A.; Wartman, M.; Rifaee Rasheed, A.; Macreadie, P.I. Tourism and Recreation in Blue Carbon Ecosystems: Exploring Synergies, Trade-Offs and Pathways to Sustainability. Ocean Coast. Manag. 2025, 266, 107697. [Google Scholar] [CrossRef]
- Davenport, J.; Davenport, J.L. The Impact of Tourism and Personal Leisure Transport on Coastal Environments: A Review. Estuar. Coast. Shelf Sci. 2006, 67, 280–292. [Google Scholar] [CrossRef]
- United Nations Environment Programme (UNEP). Sustainable Coastal Tourism: An Integrated Planning and Management Approach; United Nations Environment Programme (UNEP): Nairobi, Kenya, 2009; Available online: https://wedocs.unep.org/20.500.11822/7819 (accessed on 4 October 2025).
- The Dark Side of Tourism: Negative Impacts and Mitigation Strategies. Available online: https://www.uni.lu/en/news/the-dark-side-of-tourism/ (accessed on 4 October 2025).
- OECD. Adapting to a Changing Climate in the Management of Coastal Zones: Policy Perspectives (OECD Environment Policy Paper No. 24); OECD Publishing: Paris, France, 2021; Available online: https://www.oecd.org/content/dam/oecd/en/publications/reports/2021/04/adapting-to-a-changing-climate-in-the-management-of-coastal-zones_0f30d847/b21083c5-en.pdf (accessed on 4 October 2025).
- Abdelmalak, F. Unplanned Developments in Coastal Destinations and Impacts: A Case Study of the Red Sea. Afr. J. Sustain. Tour. 2025, 1, a4. [Google Scholar] [CrossRef]
- Mejjad, N.; Rossi, A.; Pavel, A.B. The Coastal Tourism Industry in the Mediterranean: A Critical Review of the Socio-Economic and Environmental Pressures and Impacts. Tour. Manag. Perspect. 2022, 44, 101007. [Google Scholar] [CrossRef]
- Lewsey, C.; Cid, G.; Kruse, E. Assessing Climate Change Impacts on Coastal Infrastructure in the Eastern Caribbean. Mar. Policy 2004, 28, 393–409. [Google Scholar] [CrossRef]
- Adam, S.M.; Afandi, S.H.M.; Mohamad, W.N.W.; Hassan, S. Mapping Major Trends in Global Research in Marine and Coastal Tourism: A Bibliometric Analysis. J. Sustain. Sci. Manag. 2022, 17, 196–213. [Google Scholar] [CrossRef]
- Duan, P.; Cao, Y.; Wang, Y.; Yin, P. Bibliometric Analysis of Coastal and Marine Tourism Research from 1990 to 2020. J. Coast. Res. 2022, 38, 229–240. [Google Scholar] [CrossRef]
- Parra-López, E.; Martínez-González, J.A. Tourism Research on Island Destinations: A Review. Tour. Rev. 2018, 73, 240–256. [Google Scholar] [CrossRef]
- Wakil, M.A. Bibliometric and Visualised Review of the Knowledge Domain of Coastal Tourism Research. Sustain. Communities 2024, 1, 2360221. [Google Scholar] [CrossRef]
- Kabil, M.; Priatmoko, S.; Magda, R.; Dávid, L.D. Blue Economy and Coastal Tourism: A Comprehensive Visualization Bibliometric Analysis. Sustainability 2021, 13, 3650. [Google Scholar] [CrossRef]
- Berkes, F. Coasts for People: Interdisciplinary Approaches to Coastal and Marine Resource Management; Routledge: London, UK, 2015. [Google Scholar] [CrossRef]
- Huggins, M. The British Seaside: Holidays and Resorts in the Twentieth Century [Review of the Book The British Seaside: Holidays and Resorts in the Twentieth Century, by J.K. Walton]. J. Soc. Hist. 2002, 36, 234–236. [Google Scholar] [CrossRef]
- Urbis, A.; Povilanskas, R.; Newton, A. Valuation of Aesthetic Ecosystem Services of Protected Coastal Dunes and Forests. Ocean Coast. Manag. 2019, 179, 104832. [Google Scholar] [CrossRef]
- Weaver, D.B. Core–Periphery Relationships and the Sustainability Paradox of Small Island Tourism. Tour. Recreat. Res. 2016, 42, 11–21. [Google Scholar] [CrossRef]
- Carvalho, A.; Carneiro, M.J.; Kastenholz, E. A Review of Cultural and Social Representations of Islands: Implications for Island Destination Marketing. Z. Tour. Wiss. 2024, 16, 173–199. [Google Scholar] [CrossRef]
- Aramberri, J. Now Everyone Can Sail: On the Need to Understand Mass Tourism. In A Research Agenda for Tourism and Development; Sharpley, R., Harrison, D., Eds.; Edward Elgar: Cheltenham, UK, 2019; pp. 168–188. [Google Scholar] [CrossRef]
- Barbudhe, V.K.; Zanjat, S.N.; Karmore, B.S. Role of Regenerative Tourism in Fostering Social Resilience and Community Development. In Regenerative Tourism for Social Development; Sousa, B.B., Arantes, L., Bhartiya, S., Eds.; IGI Global: Hershey, PA, USA, 2025; pp. 399–426. [Google Scholar] [CrossRef]
- Alvarez, S. Regenerative Management of Coastal Tourism Destinations for the Anthropocene. J. Travel Res. 2023, 63, 769–774. [Google Scholar] [CrossRef]
- United Nations Development Programme (UNDP). United Nations World Tourism Organization (UNWTO). In Tourism and the Sustainable Development Goals: Journey to 2030 (Highlights); United Nations Environment Programme (UNEP): Nairobi, Kenya, 2018; Available online: https://www.undp.org/sites/g/files/zskgke326/files/publications/UNWTO_UNDP_Tourism%20and%20the%20SDGs.pdf (accessed on 4 October 2025).
- The Ocean Decade. The Science We Need for the Ocean We Want. Available online: https://oceandecade.org (accessed on 12 October 2025).
- UN-OHRLLS. SIDS Accelerated Modalities of Action (S.A.M.O.A.) Pathway [Outcome Document]; United Nations: New York, NY, USA, 2014; Available online: https://www.un.org/ohrlls/sites/www.un.org.ohrlls/files/samoa-pathway.pdf (accessed on 4 October 2025).
- Griggs, G.; Reguero, B.G. Coastal Adaptation to Climate Change and Sea-Level Rise. Water 2021, 13, 2151. [Google Scholar] [CrossRef]
- Dolan, A.H.; Walker, I.J. Understanding Vulnerability of Coastal Communities to Climate Change–Related Risks. J. Coast. Res. 2006, 39, 1316–1323. [Google Scholar]
- Narayan, S.; Esteban, M.; Albert, S.; Jamero, M.L.; Crichton, R.; Heck, N.; Goby, G.; Jupiter, S. Local Adaptation Responses to Coastal Hazards in Small Island Communities: Insights from Four Pacific Nations. Environ. Sci. Policy 2020, 104, 199–207. [Google Scholar] [CrossRef]
- Santos-Lacueva, R.; Clavé, S.A.; Saladié, Ò. The Vulnerability of Coastal Tourism Destinations to Climate Change: The Usefulness of Policy Analysis. Sustainability 2017, 9, 2062. [Google Scholar] [CrossRef]
- Atzori, R.; Fyall, A.; Miller, G. Tourist Responses to Climate Change: Potential Impacts and Adaptation in Florida’s Coastal Destinations. Tour. Manag. 2018, 69, 12–22. [Google Scholar] [CrossRef]
- Buckley, R. Misperceptions of Climate Change Damage Coastal Tourism: Case Study of Byron Bay, Australia. Tour. Rev. Int. 2008, 12, 71–88. [Google Scholar] [CrossRef]
- Nunn, P.D.; Kumar, R.; Barrowman, H.M.; Chambers, L.; Fifita, L.; Gegeo, D.; McGree, S.; Rarai, A.; Cheer, K.; Esau, D.; et al. Traditional Knowledge for Climate Resilience in the Pacific Islands. WIREs Clim. Change 2024, 15, e882. [Google Scholar] [CrossRef]
- Mackay, E.A.; Spencer, A. The Future of Caribbean Tourism: Competition and Climate Change Implications. Worldw. Hosp. Tour. Themes 2017, 9, 44–59. [Google Scholar] [CrossRef]
- Bramwell, B.; Lane, B. Critical Research on the Governance of Tourism and Sustainability. J. Sustain. Tour. 2011, 19, 411–421. [Google Scholar] [CrossRef]
- Hampton, M.P.; Jeyacheya, J. Tourism-Dependent Small Islands, Inclusive Growth, and the Blue Economy. One Earth 2020, 2, 8–10. [Google Scholar] [CrossRef]
- Garcia, O.; Cater, C. Life Below Water: Challenges for Tourism Partnerships in Achieving Ocean Literacy. J. Sustain. Tour. 2020, 30, 2428–2447. [Google Scholar] [CrossRef]
- Leka, A.; Lagarias, A.; Panagiotopoulou, M.; Stratigea, A. Development of a Tourism Carrying Capacity Index (TCCI) for Sustainable Management of Coastal Areas in Mediterranean Islands: Case Study Naxos, Greece. Ocean Coast. Manag. 2022, 216, 105978. [Google Scholar] [CrossRef]
- Nitivattananon, V.; Srinonil, S. Enhancing Coastal Areas Governance for Sustainable Tourism in the Context of Urbanization and Climate Change in Eastern Thailand. Adv. Clim. Change Res. 2019, 10, 47–58. [Google Scholar] [CrossRef]
- Handoko, W.; Djanegara, M.S.; Irawati, I.; Suwarno, S. Enhancing Community Participation for Sustainable Coastal Empowerment: A Case Study of the Resilient Coastal Area Development Program in Central Java. Res. Horiz. 2023, 3, 378–390. [Google Scholar] [CrossRef]
- Kimbu, A.N.; Booyens, I.; Winchenbach, A. Livelihood Diversification through Tourism: Identity, Well-Being, and Potential in Rural Coastal Communities. Tour. Rev. Int. 2022, 26, 25–40. [Google Scholar] [CrossRef]
- Masri, N.; Hanafiah, M.H.; Md Zain, N.A.; Ibrahim, M.R. Sustainable Livelihood in Coastal and Marine Tourism Destinations: A Systematic Literature Review and Future Research Agenda. Aust. J. Marit. Ocean Aff. 2025, 1–22. [Google Scholar] [CrossRef]
- Qiu, L. Design of Cultural and Creative Products of Marine Cultural Tourism. In Sustainable Development in Coastal Regions: A Perspective of Environment, Economy, and Technology; Li, L., Huang, X., Eds.; Coastal Education and Research Foundation: Coconut Creek, FL, USA, 2020; Volume 112, pp. 100–102. [Google Scholar]
- Cameron, C.M.; Gatewood, J.B. Beyond Sun, Sand and Sea: The Emergent Tourism Programme in the Turks and Caicos Islands. J. Herit. Tour. 2008, 3, 55–73. [Google Scholar] [CrossRef]
- Silver, J.J.; Gray, N.J.; Campbell, L.M.; Fairbanks, L.W.; Gruby, R.L. Blue Economy and Competing Discourses in International Oceans Governance. J. Environ. Dev. 2015, 24, 135–160. [Google Scholar] [CrossRef]
- Karani, P.; Failler, P. Comparative Coastal and Marine Tourism, Climate Change, and the Blue Economy in African Large Marine Ecosystems. Environ. Dev. 2020, 36, 100572. [Google Scholar] [CrossRef]
- Antara, I.K.; Pertiwi, P.R.; Sulistyawati, A.S.; Saraswati, N.G.N.; Maharani, N.; Darmawan, R.N. Balancing Culture, Ecology, and Economy: Towards Sustainable Coastal Tourism in Pererenan and Munggu Beaches, Bali. Asian J. Manag. Entrep. Soc. Sci. 2025, 5, 1370–1386. [Google Scholar] [CrossRef]
- Briones-Peñalver, A.-J.; Prokopchuk, L.; Samoilyk, I. Strategic Vectors of Coastal Tourism Development as a Blue Economy Component in the International Dimension. J. Environ. Manag. Tour. 2023, 14, 2473–2496. [Google Scholar] [CrossRef]
- Wang, F.; Zhu, D. The Study on Strategy of Sustainable Development in Coastal Tourism Resources from the Global Change Perspective. J. Resour. Ecol. 2014, 5, 32–41. [Google Scholar] [CrossRef]
- Grant, M.J.; Booth, A. A Typology of Reviews: An Analysis of 14 Review Types and Associated Methodologies. Health Inf. Libr. J. 2009, 26, 91–108. [Google Scholar] [CrossRef]
- Snyder, H. Literature Review as a Research Methodology: An Overview and Guidelines. J. Bus. Res. 2019, 104, 333–339. [Google Scholar] [CrossRef]
- Lamers, M.; Student, J. Learning from COVID-19? An Environmental Mobilities and Flows Perspective on Dynamic Vulnerabilities in Coastal Tourism Settings. Mar. Stud. 2021, 20, 475–486. [Google Scholar] [CrossRef]
- Ruhanen, L.; Weiler, B.; Moyle, B.D.; McLennan, C.-L.J. Trends and Patterns in Sustainable Tourism Research: A 25-Year Bibliometric Analysis. J. Sustain. Tour. 2015, 23, 517–535. [Google Scholar] [CrossRef]
- Liu, S.; Li, W.-Y. Ecotourism Research Progress: A Bibliometric Analysis during 1990–2016. SAGE Open 2020, 10, 2158244020924052. [Google Scholar] [CrossRef]
- Ng, S.L. Bibliometric Analysis of Literature on Mountain Tourism in Scopus. J. Outdoor Recreat. Tour. 2022, 40, 100587. [Google Scholar] [CrossRef]
- Herrera-Franco, G.; Montalván-Burbano, N.; Carrión-Mero, P.; Apolo-Masache, B.; Jaya-Montalvo, M. Research Trends in Geotourism: A Bibliometric Analysis Using the Scopus Database. Geosciences 2020, 10, 379. [Google Scholar] [CrossRef]
- Tiago, F.; Oliveira, C.; Brochado, A.; Moro, S. Mapping Island Tourism Research. In Strategic Innovative Marketing and Tourism; Kavoura, A., Kefallonitis, E., Theodoridis, P., Eds.; Springer: Cham, Switzerland, 2020; pp. 81–92. [Google Scholar] [CrossRef]
- del Río-Rama, M.d.l.C.; Maldonado-Erazo, C.P.; Álvarez-García, J.; Durán-Sánchez, A. Cultural and Natural Resources in Tourism Island: Bibliometric Mapping. Sustainability 2020, 12, 724. [Google Scholar] [CrossRef]
- Ali, S.S.S.; Zarco-Periñán, P.J.; Mohd Ali, N.I.; Yusoff, M.N.; Talib, A.; Hassan, M.G. The Sustainability of Langkawi Archipelago: A Bibliometric Analysis from 1975 to 2022. J. Sustain. Sci. Manag. 2025, 20, 1731–1754. [Google Scholar] [CrossRef]
- Page, M.J.; McKenzie, J.E.; Bossuyt, P.M.; Boutron, I.; Hoffmann, T.C.; Mulrow, C.D.; Shamseer, L.; Tetzlaff, J.M.; Akl, E.A.; Brennan, S.E.; et al. The PRISMA 2020 Statement: An Updated Guideline for Reporting Systematic Reviews. BMJ 2021, 372, n71. [Google Scholar] [CrossRef]
- Baas, J.; Schotten, M.; Plume, A.; Côté, G.; Karimi, R. Scopus as a Curated, High-Quality Bibliometric Data Source for Academic Research in Quantitative Science Studies. Quant. Sci. Stud. 2020, 1, 377–386. [Google Scholar] [CrossRef]
- Donthu, N.; Kumar, S.; Mukherjee, D.; Pandey, N.; Lim, W.M. How to Conduct a Bibliometric Analysis: An Overview and Guidelines. J. Bus. Res. 2021, 133, 285–296. [Google Scholar] [CrossRef]
- Daw, T.M.; Brown, K.; Rosendo, S.; Pomeroy, R.S. Applying the Ecosystem Services Concept to Poverty Alleviation: The Need to Disaggregate Human Well-Being. Environ. Conserv. 2011, 38, 370–379. [Google Scholar] [CrossRef]
- Spalding, M.; Burke, L.; Wood, S.A.; Ashpole, J.; Hutchison, J.; zu Ermgassen, P. Mapping the Global Value and Distribution of Coral Reef Tourism. Mar. Policy 2017, 82, 104–113. [Google Scholar] [CrossRef]
- Akis, S.; Peristianis, N.; Warner, J. Residents’ Attitudes to Tourism Development: The Case of Cyprus. Tour. Manag. 1996, 17, 481–494. [Google Scholar] [CrossRef]
- Mitchell, R.E.; Reid, D.G. Community Integration: Island Tourism in Peru. Ann. Tour. Res. 2001, 28, 113–139. [Google Scholar] [CrossRef]
- Cheng, T.-M.; Wu, H.-C. How Do Environmental Knowledge, Environmental Sensitivity, and Place Attachment Affect Environmentally Responsible Behavior? An Integrated Approach for Sustainable Island Tourism. J. Sustain. Tour. 2015, 23, 557–576. [Google Scholar] [CrossRef]
- Eusébio, C.; Vieira, A.L.; Lima, S. Place Attachment, Host–Tourist Interactions, and Residents’ Attitudes towards Tourism Development: The Case of Boa Vista Island in Cape Verde. J. Sustain. Tour. 2018, 26, 890–909. [Google Scholar] [CrossRef]
- Moreno, A.; Becken, S. A Climate Change Vulnerability Assessment Methodology for Coastal Tourism. J. Sustain. Tour. 2009, 17, 473–488. [Google Scholar] [CrossRef]
- Weatherdon, L.V.; Magnan, A.K.; Rogers, A.D.; Sumaila, U.R.; Cheung, W.W.L. Observed and Projected Impacts of Climate Change on Marine Fisheries, Aquaculture, Coastal Tourism, and Human Health: An Update. Front. Mar. Sci. 2016, 3, 48. [Google Scholar] [CrossRef]
- Scott, D.; Simpson, M.C.; Sim, R. The Vulnerability of Caribbean Coastal Tourism to Scenarios of Climate Change–Related Sea-Level Rise. J. Sustain. Tour. 2012, 20, 883–898. [Google Scholar] [CrossRef]
- Arabadzhyan, A.; Figini, P.; García, C.; González, M.M.; Lam-González, Y.E.; León, C.J. Climate Change, Coastal Tourism, and Impact Chains: A Literature Review. Curr. Issues Tour. 2021, 24, 2829–2855. [Google Scholar] [CrossRef]
- Kuo, N.-W.; Chen, P.-H. Quantifying Energy Use, Carbon Dioxide Emission, and Other Environmental Loads from Island Tourism Based on a Life Cycle Assessment Approach. J. Clean. Prod. 2009, 17, 1324–1330. [Google Scholar] [CrossRef]
- Blancas, F.J.; González, M.; Lozano-Oyola, M.; Pérez, F. The Assessment of Sustainable Tourism: Application to Spanish Coastal Destinations. Ecol. Indic. 2010, 10, 484–492. [Google Scholar] [CrossRef]
- Richlen, M.L.; Morton, S.L.; Jamali, E.A.; Rajan, A.; Anderson, D.M. The Catastrophic 2008–2009 Red Tide in the Arabian Gulf Region, with Observations on the Identification and Phylogeny of the Fish-Killing Dinoflagellate Cochlodinium polykrikoides. Harmful Algae 2010, 9, 163–172. [Google Scholar] [CrossRef]
- Cheng, T.-M.; Wu, H.-C.; Huang, L.-M. The Influence of Place Attachment on the Relationship between Destination Attractiveness and Environmentally Responsible Behavior for Island Tourism in Penghu, Taiwan. J. Sustain. Tour. 2013, 21, 1166–1187. [Google Scholar] [CrossRef]
- Wickens, E. The Sacred and the Profane: A Tourist Typology. Ann. Tour. Res. 2002, 29, 834–851. [Google Scholar] [CrossRef]
- Najjar, R.G.; Walker, H.A.; Anderson, P.J.; Barron, E.J.; Bord, R.J.; Gibson, J.R.; Kennedy, V.S.; Knight, C.G.; Megonigal, J.P.; O’Connor, R.E.; et al. The Potential Impacts of Climate Change on the Mid-Atlantic Coastal Region. Clim. Res. 2000, 14, 219–233. [Google Scholar] [CrossRef]
- Agarwal, S. The Resort Cycle and Seaside Tourism: An Assessment of Its Applicability and Validity. Tour. Manag. 1997, 18, 65–73. [Google Scholar] [CrossRef]
- Papageorgiou, M. Coastal and Marine Tourism: A Challenging Factor in Marine Spatial Planning. Ocean Coast. Manag. 2016, 129, 44–48. [Google Scholar] [CrossRef]
- Klein, Y.L.; Osleeb, J.P.; Viola, M.R. Tourism-Generated Earnings in the Coastal Zone: A Regional Analysis. J. Coast. Res. 2004, 20, 1080–1088. [Google Scholar] [CrossRef]
- Thur, S.M. User Fees as Sustainable Financing Mechanisms for Marine Protected Areas: An Application to the Bonaire National Marine Park. Mar. Policy 2010, 34, 63–69. [Google Scholar] [CrossRef]
- Adger, W.N. Vulnerability. Glob. Environ. Change 2006, 16, 268–281. [Google Scholar] [CrossRef]
- Amelung, B.; Viner, D. Mediterranean Tourism: Exploring the Future with the Tourism Climatic Index. J. Sustain. Tour. 2006, 14, 349–366. [Google Scholar] [CrossRef]
- Belle, N.; Bramwell, B. Climate Change and Small Island Tourism: Policy Maker and Industry Perspectives in Barbados. J. Travel Res. 2005, 44, 32–41. [Google Scholar] [CrossRef]
- Baldacchino, G. Island Tourism and Sustainable Development: Caribbean, Pacific and Mediterranean Experiences; Continuum: London, UK, 2002. [Google Scholar]
- Baldacchino, G. Extreme Tourism: Lessons from the World’s Cold Water Islands; Elsevier: Oxford, UK, 2006. [Google Scholar]
- Briguglio, L.; Archer, B.; Jafari, J.; Wall, G. (Eds.) Sustainable Tourism in Islands and Small States: Issues and Policies; Pinter: London, UK, 1996. [Google Scholar]
- Conlin, M.V.; Baum, T. (Eds.) Island Tourism: Management Principles and Practice; Wiley: Chichester, UK, 1995. [Google Scholar]
- Lockhart, D.G.; Drakakis-Smith, D. (Eds.) Island Tourism: Trends and Prospects; Pinter: London, UK, 1997. [Google Scholar]
- Ap, J.; Crompton, J.L. Residents’ Perceptions on Tourism Impacts. Ann. Tour. Res. 1992, 19, 665–690. [Google Scholar] [CrossRef]
- Andereck, K.L.; Valentine, K.M.; Knopf, R.C.; Vogt, C.A. Residents’ Perceptions of Community Tourism Impacts. Ann. Tour. Res. 2005, 32, 1056–1076. [Google Scholar] [CrossRef]
- Ajzen, I. The Theory of Planned Behavior. Organ. Behav. Hum. Decis. Process. 1991, 50, 179–211. [Google Scholar] [CrossRef]
- Butler, R.W. The Concept of a Tourist Area Cycle of Evolution: Implications for Management of Resources. Can. Geogr. 1980, 24, 5–12. [Google Scholar] [CrossRef]
- Agarwal, S. Restructuring Seaside Tourism: The Resort Lifecycle. Ann. Tour. Res. 2002, 29, 25–55. [Google Scholar] [CrossRef]
- De Kadt, E. (Ed.) Tourism: Passport to Development? Oxford University Press: Oxford, UK, 1979. [Google Scholar]
- Bardolet, E.; Sheldon, P.J. Tourism in Archipelagos: Hawai‘i and the Balearics. Ann. Tour. Res. 2008, 35, 900–923. [Google Scholar] [CrossRef]
- Anderson, J.C.; Gerbing, D.W. Structural Equation Modeling in Practice: A Review and Recommended Two-Step Approach. Psychol. Bull. 1988, 103, 411–423. [Google Scholar] [CrossRef]
- Baker, D.A.; Crompton, J.L. Quality, Satisfaction and Behavioral Intentions. Ann. Tour. Res. 2000, 27, 785–804. [Google Scholar] [CrossRef]
- Beerli-Palacio, A.; Martín-Santana, J.D. Factors Influencing Destination Image. Ann. Tour. Res. 2004, 31, 657–681. [Google Scholar] [CrossRef]
- IPCC. Climate Change 2022: Impacts, Adaptation and Vulnerability; Intergovernmental Panel on Climate Change: Geneva, Switzerland, 2022. [Google Scholar]
- Becken, S.; Hay, J. Tourism and Climate Change: Risks and Opportunities; Channel View Publications: Clevedon, UK, 2007. [Google Scholar]








| Rank (nth) | Subject Area 1 | Number of Articles 2 |
|---|---|---|
| 1 | Social Sciences | 670 |
| 2 | Environmental Science | 538 |
| 3 | Business, Management and Accounting | 456 |
| 4 | Earth and Planetary Sciences | 266 |
| 5 | Agricultural and Biological Sciences | 203 |
| 6 | Economics, Econometrics and Finance | 91 |
| 7 | Energy | 86 |
| 8 | Engineering | 80 |
| 9 | Computer Science | 65 |
| 10 | Arts and Humanities | 40 |
| Rank (nth) | Keyword 1 | Occurrences |
|---|---|---|
| 1 | Coastal Tourism | 271 |
| 2 | Tourism | 248 |
| 3 | Tourism Development | 219 |
| 4 | Coastal Zone | 214 |
| 5 | Tourist Destination | 169 |
| 6 | Island Tourism | 140 |
| 7 | Ecotourism | 123 |
| 8 | Tourism Management | 117 |
| 9 | Sustainability | 115 |
| 10–11 | Climate Change; Sustainable Development | 98 |
| 12 | Beach | 97 |
| 13 | Coastal Zone Management | 85 |
| 14 | China | 63 |
| 15 | Tourism Market | 61 |
| 16 | Island | 60 |
| 17 | Tourist Behavior | 59 |
| 18 | Stakeholder | 58 |
| 19 | Sustainable Tourism | 57 |
| 20–21 | Spain; Tourism Economics | 55 |
| 22 | Perception | 54 |
| Rank (nth) | Journal 1 | Articles |
|---|---|---|
| 1 | Ocean and Coastal Management | 54 |
| 2 | Sustainability Switzerland | 47 |
| 3 | Journal of Coastal Research | 38 |
| 4 | Journal of Sustainable Tourism | 35 |
| 5 | Tourism Management | 30 |
| 6 | Marine Policy | 25 |
| 7 | Tourism Geographies | 25 |
| 8 | Island Studies Journal | 19 |
| 9–10 | Asia Pacific Journal of Tourism Research; Current Issues in Tourism | 18 |
| 11 | Annals of Tourism Research | 16 |
| 12–15 | Frontiers in Marine Science; Geojournal of Tourism and Geosites; Tourism Planning and Development; Tourism in Marine Environments | 14 |
| 16–18 | Journal of Destination Marketing and Management; Journal of Marine and Island Cultures; Tourism Recreation Research | 13 |
| 19 | African Journal of Hospitality Tourism and Leisure | 12 |
| 20–22 | Journal of Outdoor Recreation and Tourism; Land; Tourism and Hospitality | 11 |
| 23–24 | Coastal Management; International Journal of Tourism Research | 10 |
Disclaimer/Publisher’s Note: The statements, opinions and data contained in all publications are solely those of the individual author(s) and contributor(s) and not of MDPI and/or the editor(s). MDPI and/or the editor(s) disclaim responsibility for any injury to people or property resulting from any ideas, methods, instructions or products referred to in the content. |
© 2025 by the authors. Licensee MDPI, Basel, Switzerland. This article is an open access article distributed under the terms and conditions of the Creative Commons Attribution (CC BY) license (https://creativecommons.org/licenses/by/4.0/).
Share and Cite
Sun, P.-C.; Ng, S.-L. From Shores to Systems: The Evolution of Coastal and Island Tourism Research. Water 2025, 17, 3199. https://doi.org/10.3390/w17223199
Sun P-C, Ng S-L. From Shores to Systems: The Evolution of Coastal and Island Tourism Research. Water. 2025; 17(22):3199. https://doi.org/10.3390/w17223199
Chicago/Turabian StyleSun, Pei-Chuan, and Sai-Leung Ng. 2025. "From Shores to Systems: The Evolution of Coastal and Island Tourism Research" Water 17, no. 22: 3199. https://doi.org/10.3390/w17223199
APA StyleSun, P.-C., & Ng, S.-L. (2025). From Shores to Systems: The Evolution of Coastal and Island Tourism Research. Water, 17(22), 3199. https://doi.org/10.3390/w17223199

