Next Article in Journal
Gravity-Driven Operation Mitigates Inorganic Fouling and Enables Low-Pressure Filtration in a Pilot-Scale Dynamic Membrane Bioreactor
Next Article in Special Issue
Enhancing River Waste Detection with Deep Learning and Preprocessing: A Case Study in the Urban Canals of the Chao Phraya River
Previous Article in Journal
A Study on the Use of Copper Ions for Bacterial Inactivation in Water
Previous Article in Special Issue
Water Quality Management in the Age of AI: Applications, Challenges, and Prospects
 
 
Font Type:
Arial Georgia Verdana
Font Size:
Aa Aa Aa
Line Spacing:
Column Width:
Background:
Article

Smart Water Conservation: A Behaviourally-Grounded Recommender System for Demand Management Programs

by
Md Shamsur Rahim
1,
Khoi Anh Nguyen
2,
Rodney Anthony Stewart
2,*,
Damien Giurco
3 and
Michael Blumenstein
1
1
Australian Artificial Intelligence Institute, School of Computer Science, University of Technology Sydney, Sydney, NSW 2007, Australia
2
School of Engineering and Built Environment, Griffith University, Gold Coast, QLD 4215, Australia
3
Institute for Sustainable Futures, University of Technology Sydney, Sydney, NSW 2007, Australia
*
Author to whom correspondence should be addressed.
Water 2025, 17(19), 2798; https://doi.org/10.3390/w17192798
Submission received: 7 August 2025 / Revised: 16 September 2025 / Accepted: 18 September 2025 / Published: 23 September 2025

Abstract

Water utilities are increasingly turning to digital solutions to promote conservation behaviours among households; however, traditional campaigns often suffer from limited personalisation, low interactivity, and modest long-term impact. Though computer-tailored and recommender systems (RSs) may offer personalisation, these systems lack a generalised framework that integrates behavioural theory with system design. This study addresses this research gap by introducing a novel framework that unites behavioural science, user experience (UX) design, and adaptive digital feedback to foster water-conscious practices at the residential level. The model draws on established behavioural theories, including the Theory of Planned Behaviour, the Transtheoretical Model, and Intervention Mapping, to ensure that tailored recommendations align with users’ psychological drivers, behavioural readiness, and daily routines. An industry-first prototype RS was developed and evaluated through an online survey (N = 300), assessing user perceptions of relevance, motivation, ease of use, and likelihood of action. The results reveal strong support for personalised suggestions, with 82% of respondents agreeing that personalised recommendations would help conserve water, and 76% indicating incentives would motivate adoption. This evidence indicates early acceptance and high potential impact. This study also addresses a critical research gap: no generic model previously existed to guide the integration of RSs with behaviour change interventions in water demand management. Broader implications are also discussed for applying the model to other sustainability domains such as energy use, waste reduction, and climate adaptation.

1. Introduction

Efforts to manage urban water demand have increasingly turned toward behavioural interventions, as traditional infrastructure-based approaches alone are insufficient to address long-term sustainability goals [1]. Water utilities worldwide face mounting challenges such as climate variability, population growth, and the rising cost of supply augmentation [2]. In this context, influencing household water use behaviour is becoming a crucial part of integrated demand management strategies. However, despite growing recognition of this need, many behavioural programs remain generic, offering broad advice rather than tailored support that reflects the diverse attitudes, habits, and contexts of individual users [3]. Water utilities are turning to digital solutions to avoid generic, broader advice for their water conservation programs.
Digital technologies present new opportunities for delivering more targeted and engaging conservation messages. With the increasing penetration of smart water meters and the availability of near real-time consumption data, utilities are better equipped than ever to personalise their communication [4,5]. Yet, in practice, most digital water conservation initiatives have not fully harnessed the potential of personalisation. Many rely on static portals or standardised notifications that lack adaptive content or meaningful interaction with users. As a result, consumer engagement remains limited, and the long-term impact of these programs is often modest [6].
Recommender systems (RSs), widely used in sectors such as retail and media, offer a promising path forward [7]. These systems dynamically tailor content, actions, or feedback based on user profiles and preferences, increasing relevance and participation. Although RSs have shown success in promoting behavioural change in areas such as health and energy [8,9], their use in the water sector is still at a nascent stage [10]. The studies that discussed recommendations in the water sector, are mostly rule driven, and these studies do not consider the usage behavior of the end-users. In addition, the existing studies do not have the ability of distinguish between habit and behaviour which is crucial to determine the appropriate intervention strategy. Moreover, there has been limited integration of RSs with established behavioural science frameworks that can enhance the motivational impact and sustained relevance of conservation interventions [11].
This study addresses this gap by proposing a theoretically grounded RS framework that combines behavioural science, user engagement theory, and recommender system design principles. The model draws upon well-established behavioural theories, including the Theory of Planned Behaviour [12], the Transtheoretical Model [13], and Practice Theory [14], to ensure that water-saving recommendations are aligned with users’ intentions, routines, and motivational drivers. It also incorporates the Intervention Mapping taxonomy [15] to guide the selection of behaviour change techniques such as feedback, nudging, and goal-setting. These theories were prioritised over frameworks such as TAM or Diffusion of Innovations, since the focus of this study is on sustained behaviour change rather than technology uptake alone. These behavioural theories provide a novel foundation for the framework presented in this paper by mapping RS elements with different behaviour change methods (presented in Table 1).
The framework is demonstrated through a prototype RS that delivers water-saving suggestions tailored to individual household characteristics and preferences. It was evaluated using a survey of 300 participants, assessing user perceptions, behavioural alignment, acceptability, and the potential for real-world deployment. By bridging insights from behavioural science and artificial intelligence, this study contributes a practical and scalable framework for water utilities and policymakers seeking to modernise their demand management programs. The proposed approach supports the development of low-cost, digitally delivered interventions that enhance customer engagement through personalised, theory-informed recommendations. To provide an overview of the study’s structure, Figure 1 outlines the problem context, system design, evaluation process, and broader implications of the proposed water conservation recommender system.

2. Background and Related Work

2.1. Behaviour Change and Water Demand Management

Urban water utilities have long recognised the value of behavioural interventions to reduce household consumption, particularly during droughts or periods of peak demand [16]. Traditional approaches have included educational campaigns, public service announcements, and community-based programs encouraging voluntary reductions in water use. While these efforts have had some success, they often rely on one-size-fits-all messaging that overlooks the complex and varied motivations that drive individual behaviours [17].
Recent advancements in behavioural science have underscored the importance of tailoring interventions to specific user segments. The Theory of Planned Behaviour (TPB), for instance, identifies key behavioural determinants such as attitudes, subjective norms, and perceived behavioural control—all of which influence intention and action [18]. The Transtheoretical Model of Change highlights the stages of behavioural readiness, emphasising that interventions should be designed to match an individual’s position along the change continuum [19]. Meanwhile, Practice Theory argues that behaviours like water use are embedded within socially constructed routines (e.g., gardening, cleaning) and are best influenced by targeting the context in which these routines occur [20]. Techniques such as goal setting, feedback on past consumption, social comparison, and timely prompts have emerged as practical tools grounded in these theories [21]. The Intervention Mapping taxonomy further strengthens the link between behavioural objectives and appropriate change techniques by offering a systematic approach to selecting methods such as consciousness-raising, nudging, tailoring, and reinforcement [22].
However, implementing these techniques at scale remains a challenge, particularly when relying on manual or static communication strategies. Personalisation is critical for deepening user engagement and achieving sustained behaviour change. Without it, users may find recommendations irrelevant or repetitive, leading to disengagement over time. In contrast, interventions that feel timely, targeted, and personally meaningful are more likely to trigger reflection and action [23]. For water utilities, this highlights a growing need to move beyond generic messaging toward more adaptive and responsive systems that can accommodate the diversity of their customer base.
The integration of personalisation into water demand programs is still evolving. While digital tools and smart meter data offer new channels for communication, many utilities have yet to operationalise this potential. Behavioural change programs supported by data-driven insights remain underutilised, representing a missed opportunity to modernise demand management practices through technology [24].

2.2. Recommender Systems in Behavioural Interventions

Recommender systems (RSs) are widely used in consumer applications to personalise content and improve user engagement, with well-known examples across e-commerce, streaming platforms, and social media [25]. These systems operate by analysing user preferences, behaviour, and contextual factors to suggest items or actions that align with individual interests. In recent years, their application has expanded beyond commercial use into domains that seek to influence beneficial behaviours, such as health, energy, and environmental sustainability [26,27].
In the health sector, RSs have been deployed to support personalised physical activity plans, dietary choices, and medication adherence. For example, systems that suggest daily health tips or exercise routines tailored to a user’s habits and health status have shown promising results in increasing compliance and engagement [28,29]. Similarly, in the energy domain, RSs have been used to offer tailored energy-saving tips, appliance usage suggestions, and feedback on consumption patterns [30,31]. These interventions often incorporate behavioural insights, such as social norms or goal-setting techniques, to increase their effectiveness.
Despite their potential, RSs are rarely used in the water sector. Most current conservation initiatives do not offer interactive or personalised content, and few take advantage of the detailed usage data now available through smart meters [32]. Yet the characteristics that make RSs effective in other domains, timeliness, relevance, and adaptability, are equally relevant to water conservation programs. A system that delivers water-saving suggestions based on household size, past usage, or personal preferences could help users adopt and sustain more efficient practices.
Moreover, RSs can serve as a bridge between behavioural theory and practical implementation. By embedding proven behaviour change techniques, such as prompts, feedback, or tailored goal setting, into personalised recommendations, these systems offer a scalable way to deliver more meaningful interventions [33]. The integration of RSs into water demand programs has the potential to significantly enhance user experience, increase engagement, and support long-term reductions in consumption.
While several studies have explored the use of RSs for behaviour change in domains such as health and energy, these interventions often operate in isolation from behavioural theory or fail to offer generalisable design approaches [34]. Table 2 presents a summary of selected studies across these fields, highlighting the types of RS approaches used, their theoretical underpinnings, and whether they proposed adaptable frameworks suitable for wider application. As shown, few studies adopt a holistic view that integrates RS design with behavioural science in a way that can be transferred to new domains, such as water conservation.

2.3. Research Gap and Justification

While the use of recommender systems has expanded into several domains concerned with behaviour change, their application within the water sector remains limited. Most existing studies and programs have focused either on broad messaging campaigns or on static user interfaces that provide information but lack adaptive or interactive elements. As a result, the full potential of RSs to support personalised water conservation interventions has not yet been realised. A key limitation in the current body of research is the absence of a generalised model that brings together the principles of recommender system design, behavioural science, and user engagement in a cohesive framework. Although there are isolated examples of RSs being tested in sustainability-related contexts, these efforts often operate independently of established behaviour change theories. They also rarely account for user experience considerations, which are essential for building long-term engagement and trust in digital platforms.
Moreover, in the context of utility-led programs, the integration of behaviour change mechanisms into digital tools remains underdeveloped. Systems may offer suggestions or tips, but these are not typically grounded in psychological theories of motivation, habit formation, or decision-making. Without such integration, interventions risk being perceived as superficial or misaligned with users’ actual drivers of behaviour.
There is a clear need for a structured approach that guides the development of recommender systems tailored to behaviour change in water demand management. Such a model should not only draw from technical aspects of RS design but also incorporate behavioural objectives and engagement strategies that are appropriate for utility contexts. This paper addresses this gap by proposing a generalised model and demonstrating its use through the design and evaluation of a prototype water conservation recommender system.

3. The Proposed Behaviour Change Model

3.1. Framework Overview

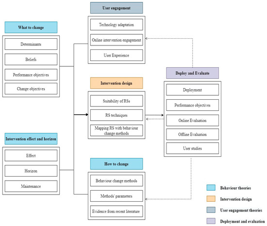
To address the gap identified in the literature, this study proposes a generalised model for designing digital behaviour change interventions supported by recommender systems (RSs), with a focus on water demand management. The model aims to bridge theoretical rigour with practical design through the integration of behavioural theories, RS design principles, and user engagement frameworks. As shown in Figure 2, the framework is structured around four key components: (1) Behavioural Objectives and Theory, (2) Recommender System Functions, (3) User Engagement and Experience Design, and (4) Evaluation and Deployment Planning. In addition, the model incorporates determinants, beliefs, and performance objectives (matrix of change objectives) to ensure recommendations are backed by behavioural theory. This structure facilitates a systematic approach that links behavioural science with RS architecture and digital delivery mechanisms.
Importantly, the model is adaptable to different conservation contexts and user groups. Rather than prescribing fixed system features, it provides a flexible scaffold that enables alignment between intervention goals, recommendation content, and household-specific profiles. The model encourages iterative refinement and learning from user feedback, ensuring that the system evolves alongside changing behavioural needs and engagement trends.

3.2. Behavioural Theories and Objectives

Behaviour change interventions are most effective when grounded in behavioural theory. This model incorporates constructs from the Theory of Planned Behaviour, Practice Theory, and the Transtheoretical Model of Change to inform the design of water-saving interventions [35,36,37]. The behavioural objectives were structured using a matrix of change objectives, in which each performance goal (e.g., reducing shower duration) is linked to key behavioural determinants such as attitudes, self-efficacy, and subjective norms. For example, encouraging the installation of efficient fixtures may rely on outcome expectancy and perceived behavioural control, while shifting water use to off-peak times may be influenced by social norms and habitual routines [35,36].
The model also incorporates concepts from Practice Theory, which emphasises that water is used not in isolation but as part of embedded social practices (e.g., cleaning, gardening) [37]. This highlights the importance of targeting not just behaviours but the contextual routines that shape them.
Further, the intervention is informed by the Intervention Mapping (IM) taxonomy, which provides a structured approach to selecting behaviour change methods based on the strength and modifiability of each determinant [38]. Methods such as consciousness-raising, tailoring, nudging, goal-setting, and feedback are applied to support water-conscious behaviour. The proposed framework in this study deliberately integrates multiple theories: TPB (determinants of intention), TTM (progression across readiness stages), Practice Theory (embedded social practices), and IM (mapping determinants to methods). To ensure adoption, it also draws on TAM/UTAUT2, which capture technology acceptance drivers. This combination provides a coherent multi-layered foundation: determinants → intervention mapping → recommender design → user adoption.

3.3. Recommender System Design for Water Use

The recommender system functions as the core delivery mechanism of personalised behavioural interventions. This study employs a knowledge-based RS approach, in which household characteristics (e.g., occupancy, appliance type, consumption history) are matched with contextually relevant conservation actions [39].
The RS is designed to integrate with household profiling modules, capturing both explicit preferences (e.g., stated goals) and implicit indicators (e.g., water usage patterns) as described in Figure 3. This enables the generation of tailored recommendations such as reducing irrigation frequency, upgrading appliances, or shifting usage times. Importantly, each recommendation is mapped to one or more behaviour change techniques derived from the IM taxonomy [38]. For example:
  • Recommendations involving social comparisons draw on social norm theory [40].
  • Incentive-based suggestions are grounded in reinforcement theory [41].
  • Goal-setting features reflect principles from self-regulation and self-determination theories [42].
To enhance transparency and user trust, the RS avoids opaque algorithmic logic. Instead, it provides explainable suggestions with visible links to behavioural rationale and potential water savings. This transparency is particularly important for public-facing utilities and helps build credibility and trust among users. The RS framework also allows for modular expansion, enabling future integration with adaptive learning or AI-based recommendation engines.

3.4. User Engagement Theories

User acceptance and sustained engagement are critical for the success of digital interventions. This component of the model integrates the Technology Acceptance Model (TAM), Unified Theory of Acceptance and Use of Technology (UTAUT2), and User Experience (UX) design principles to shape system interaction [43,44,45]. According to TAM and UTAUT2, perceived usefulness and ease of use are essential for adoption. Therefore, the RS interface is designed to minimise friction and maximise perceived utility. Features such as progress tracking, customizable notifications, and household-specific tips contribute to a seamless experience.
UX is further enriched by principles from human–computer interaction (HCI), such as allowing user control, offering real-time feedback, and supporting personal goal setting [46]. These features align with Self-Determination Theory, promoting autonomy, competence, and relatedness [42]. The design aims to accommodate a diverse user base, including those with lower digital literacy, by ensuring intuitive navigation and clear visual cues. By fostering positive experiences and a sense of control, the system aims to sustain engagement over time.

3.5. Deployment and Evaluation Planning

Finally, the model incorporates a structured approach to deployment and evaluation. Initial deployment can occur through web portals or mobile apps integrated with digital metering platforms. Privacy and security protocols are enforced to ensure ethical handling of user data. Evaluation follows both behavioural and RS performance metrics:
  • Behavioural outcomes include goal completion, behaviour adoption, and water use reduction.
  • RS effectiveness is measured through user engagement rates, recommendation acceptance, and satisfaction scores.
Mixed-method evaluation (surveys, usage analytics, and qualitative feedback) enables iterative refinement. The model encourages pilot testing in targeted user segments before wider scaling, allowing the system to evolve responsively. Additionally, incorporating feedback loops and behaviour tracking mechanisms provides ongoing performance insights that inform future updates to recommendation strategies.

4. Prototype Recommender System for Water Conservation

4.1. Recommender System Design and Behavioural Mapping

The prototype system developed in this study demonstrates how the proposed model can be translated into a practical digital tool for household water conservation. The system was designed to deliver tailored recommendations to users based on their household characteristics, preferences, and water-use behaviours, with each recommendation intentionally linked to a corresponding behavioural change technique. The architecture follows a modular structure comprising four functional components: user profiling, recommendation logic, message generation, and interface delivery. The user profiling module collects data such as household size, past water usage, appliance types, and outdoor area. This information is then used by the recommendation engine, which applies rule-based matching logic to select relevant actions from a library of predefined conservation strategies. This library was designed as a set of IF–THEN decision trees, where household attributes (e.g., size, occupancy, appliance efficiency, outdoor area) and consumption preferences are considered as input conditions, and corresponding conservation actions form the outputs. For example:
  • IF household member ≥ 4 AND daily per capita use > national average THEN recommend actions targeting shower duration and appliance efficiency.
  • IF property type = single dwelling AND irrigation area > 50 m2 THEN recommend reducing irrigation frequency or upgrading to drip systems.
  • IF washing machine age > 8 years THEN recommend high-efficiency replacement, with incentive information attached.
Unlike opaque machine learning models, this knowledge-based approach ensures transparency and interpretability, qualities that are particularly important in public-facing applications [47]. In addition, such a rule-based recommendation engine makes it highly scalable and less computationally resource-intensive compared to other approaches.
Critically, the design goes beyond simply matching data with advice. Each recommendation is explicitly mapped to one or more behaviour change methods, such as feedback, goal setting, or social comparison. This ensures that users receive advice that is not only practical but also psychologically motivating [48]. For instance, a suggestion to shorten shower duration may be framed around a measurable daily goal, while a tip to upgrade a washing machine may include social norm cues or incentive reminders. Table 1 illustrates how key system functions align with behavioural techniques and input data, providing a structured foundation for delivering theory-informed recommendations. This integration of technical and psychological design elements helps increase user engagement and the likelihood of sustained action. This approach is consistent with earlier behavioural intervention studies that emphasise staged change processes, persuasive communication strategies, and social-norm-based approaches in water and resource conservation [49,50,51,52,53,54].

4.2. User Interface and Household Profiling

The prototype system features a clean, user-friendly interface designed to accommodate a wide range of household users, including those with limited technical experience (Figure 4). Upon initial access, users complete a brief onboarding process, providing basic household information such as occupancy, dwelling type, outdoor water use, appliance types, and personal preferences.
This information is used to personalise the main dashboard, which displays water-saving recommendations grouped into four categories: Indoor Efficiency, Outdoor Use, Appliance Upgrades, and Behavioural Habits. Each recommendation is shown with an icon, a brief description, estimated water savings, and an optional “More Info” button that provides additional context or behavioural rationale. To encourage interaction, users can
  • Dismiss irrelevant suggestions;
  • Save tips for later;
  • Mark recommendations as “Tried” or “Completed”;
  • Set personal goals (e.g., reduce irrigation frequency).
The system also includes a Neighbour Comparison panel, allowing users to see how their water use compares to similar households. This feature can be toggled based on preference and is designed to leverage social norms as a motivational nudge. The interface is structured for future upgrades such as gamified feedback, reward-based incentives, and integration with rebate programs. By focusing on clarity, personal relevance, and flexibility, the system supports ongoing user engagement without overwhelming the user.

4.3. Incentives and Neighbour-Based Nudges

In addition to personalised recommendations, the system incorporates behavioural nudges designed to enhance motivation and social engagement. These include neighbour-based comparisons, where users can view how their water use compares to similar households in their area, as well as community benchmarks to encourage improvement over time [40]. The system implements ethical safeguards by collecting the data with informed consent, storing it with encryption, anonymising before neighbour-comparision and providing the option to opt-out for any social nudges.
To further reinforce action, the system can integrate incentive mechanisms such as digital badges, reward points, or direct links to utility rebate programs; the role of online water-use feedback and advanced profiling methods in shaping personalised conservation advice has also been highlighted in prior studies [55,56,57]. By blending personalisation with social and motivational elements, the system offers a flexible, engaging platform for encouraging water-wise behaviours at the household level. These strategies also create opportunities for utilities to align demand-side programs with customer engagement initiatives, enhancing the overall impact of conservation efforts.

5. Evaluation of Recommender Prototype System

Once the prototype of the RS was completed, the next step was to experiment to understand people’s attitudes and acceptance towards the RS for promoting water-conscious behaviour. This is because attitude is a crucial determinant in behaviour change interventions. If people show positive attitude towards such a system, then future studies can be performed with a fully functional RS in real world scenario to measure the effectiveness of such system in water conservation. In case of a negative attitude, further improvements can be made after performing root cause analysis. Therefore, as an initial evaluation method, an online survey-based method was chosen in this study to understand people’s attitudes and acceptance towards such a system. The survey used a 10-question instrument on a five-point Likert scale to gather insights on how potential users would respond to the system’s recommendations, features, and interface, with a particular focus on acceptability, usefulness, and behavioural relevance. Unlike traditional RS evaluations, no pre-existing intervention datasets were available, thus ruling out offline or A/B testing-based evaluation. Therefore, an online-based user study was chosen as the most practical method as the first step.

5.1. Survey-Based Method

To evaluate the perceived effectiveness and user acceptance of the prototype recommender system, a survey was conducted using a structured online questionnaire. The questionnaire was divided into three key sections:
  • Demographic and household profiling, which collected information such as age, household size, property type, and digital literacy.
  • System perception and user experience, where participants were asked to review sample screenshots of the prototype and respond to questions related to clarity, ease of understanding, relevance of recommendations, and overall satisfaction.
  • Behavioural intention and motivational alignment, which assessed whether users would be likely to act on the provided suggestions, and how well the messages aligned with their personal values and household context.
Participants were recruited through a combination of university networks, community mailing lists, and targeted outreach through sustainability interest groups. The target population included household decision-makers aged 25 to 65, representing a broad mix of dwelling types and household compositions. A total of 300 valid responses were collected, providing a robust sample for exploratory analysis of user attitudes toward the system.
The survey was self-administered and anonymous, with ethical approval obtained prior to distribution. Responses were analysed using descriptive statistics and qualitative review, enabling a mixed-methods interpretation of user sentiment. Future studies will employ inferential methods (e.g., regression, ANOVA) and interactive longitudinal pilots with live data to undercover further insights.

5.2. Sample Size Determination and Data Analysis

To determine an appropriate sample size for the survey, a standard sample size estimation formula for finite populations was used [58]:
S a m p l e   s i z e = z 2   ×   p 1     p e 2 1 + z 2   ×   p 1     p e 2 N
where n is the required sample size, N is the total population size, e is the margin of error, z is the z-score corresponding to the desired confidence level, and p is the assumed proportion (typically 0.5 to represent maximum variability).
Using the projected number of Australian households in 2021 (N = 10, 100, 500, Australian Bureau of Statistics [59]), and an accepted error tolerance of 6%, the required sample sizes were calculated to be: n = 189 for a 90% confidence level (z = 1.645), and n = 267 for a 95% confidence level (z = 1.96). A total of 300 valid responses were collected, exceeding the requirement for both thresholds. This sample was considered sufficient to provide reliable insights into user attitudes toward the prototype system.
Survey responses were analysed using descriptive statistical methods. Broader methodological reviews of recommender system design and evaluation also provide useful context for interpreting survey-based RS studies [58,60]. Frequencies, percentages, and means were calculated for Likert-scale questions to summarise general trends and user perceptions. Qualitative feedback from open-ended responses was also reviewed to identify recurring themes, suggestions, or concerns. This mixed-methods interpretation approach is consistent with prior recommendations for behavioural data analysis [61,62].

5.3. Survey Questions

The survey results provide insight into participants’ general experiences with recommender systems, their responses to the proposed water conservation prototype, and the features they valued most. The survey questions are listed in Table 3, covering attitudes toward general RS usage, acceptance of the water-specific prototype, and preferences for system design elements.

6. Key Findings from the Survey Evaluation

6.1. General Attitudes Toward Recommender Systems

Most participants reported previous exposure to recommender systems (RSs) in domains such as online shopping, media streaming, and mobile applications. Overall, feedback indicated a positive attitude toward RSs, with respondents appreciating their ability to simplify decision-making and deliver relevant suggestions [63]. However, some participants raised concerns related to recommendation accuracy, over-personalisation, and information overload, issues commonly cited in RS literature that can undermine user trust and engagement [64,65].
Figure 5 summarises participant responses to general RS usage. Figure 5a presents the features participants liked most, Figure 5b highlights common dislikes or concerns, and Figure 5c illustrates how frequently respondents followed RS suggestions in their everyday lives. These results confirm a general familiarity with RSs, while also shedding light on both their perceived value and limitations in influencing user behaviour.

6.2. Acceptance of the Water Conservation Prototype

Participants expressed strong support for the use of recommender systems to promote water-saving behaviours. The majority agreed that receiving personalised suggestions tailored to their household context would help them uncover practical ways to reduce water consumption. Many also felt that such a system would lessen the cognitive load associated with seeking conservation advice and increase their awareness of daily habits that could be adjusted for sustainability [66].
As shown in Figure 6, participants generally agreed that the prototype would support water-conscious decision-making, reduce effort, and foster a more positive attitude toward sustainable behaviour. The system was also rated highly in terms of perceived usefulness and personal relevance, particularly for offering clear, actionable suggestions suited to individual household characteristics [63]. Users found practical tips, such as adjusting irrigation schedules or reducing shower duration, more persuasive than generalised recommendations.

6.3. Most Valued Features

When evaluating key system features, participants identified personalisation as the most important component, aligning with broader evidence that relevance significantly enhances user engagement in RSs [67]. Other features that received consistently high ratings included ease of use, interactivity (such as saving or dismissing suggestions), progress tracking, and incentive mechanisms.
These preferences are summarised in Figure 7b, which presents the average importance ratings across key features on a five-point scale. To complement this, Figure 7a illustrates participants’ sentiment distributions, showing the proportion of positive, neutral, and negative responses for each feature. Together, these results provide insight into which aspects of the system are likely to drive engagement and highlight the importance of combining usability, relevance, and motivation in the design of behavioural recommender systems [68].

7. Discussion

The survey results offer strong support for the use of personalised recommender systems (RS) in water demand management. Participants consistently expressed positive attitudes toward receiving tailored conservation suggestions, citing personal relevance, clarity, and ease of engagement as key benefits [69]. These findings reinforce the idea that digital tools must align closely with user preferences and context in order to support sustained behaviour change [70].
The recommender system presented in this study also demonstrates clear potential for addressing a persistent challenge in utility-led conservation programs: low digital engagement. Many traditional platforms, such as online customer portals or emailed usage reports, lack interactivity or meaningful customisation, resulting in limited user attention [71]. By contrast, the RS prototype delivers context-specific recommendations, progress tracking, and motivational feedback—design elements that survey participants rated highly. This suggests that integrating RS into conservation programs could substantially improve user interaction and engagement.
From a policy and implementation perspective, the model aligns well with the ongoing rollout of digital water meters. As utilities begin to collect more granular consumption data, recommender systems can transform this information into timely, actionable insights for users. Beyond household engagement, RSs can also support broader demand-side management objectives by automating behavioural nudges, responding to peak demand periods, and targeting customer segments with tailored messaging. These capabilities offer a valuable extension to existing metering infrastructure, bridging the gap between data collection and behaviour change.
When compared with traditional conservation campaigns, such as mass media efforts, printed brochures, or community events, the RS approach offers greater precision, scalability, and adaptability. While conventional strategies are valuable for awareness raising, they often fall short in helping users translate intent into action. In contrast, an RS grounded in behavioural theory and user data can deliver targeted, ongoing support that evolves with household needs and preferences.
That said, several limitations must be acknowledged. First, the evaluation was based on user perceptions of a prototype, rather than interactions with a live system. Although screenshots and design mock-ups were used to simulate the interface, participants did not engage with the system in real time. As a result, the survey reflects anticipated usefulness and user sentiment, rather than measured behavioural outcomes. Second, the study relied on self-reported attitudes, which, while informative, may not fully predict long-term usage or impact. Third, there could be sampling bias as the survey was conducted online and some of the respondents were recruited from university and sustainability networks, that likely over-represented digitally literate and environment-aware participants.
These limitations highlight the need for real-world pilot trials. Future research should involve longitudinal deployments of the RS, enabling direct measurement of water use reductions, engagement patterns, and feature effectiveness. Pilot programs could also assess the system’s integration with utility billing systems, customer support services, and rebate programs. Such trials would provide essential insights into operational challenges, user trust, and sustained behavioural impact in live settings.
In summary, the findings support the role of recommender systems as a valuable addition to next-generation water conservation strategies. By combining behavioural theory, household-level data, and intuitive design, RSs can enhance engagement, personalise interventions, and strengthen the behavioural outcomes of digital water management initiatives. In addition, the survey responses revealed that usability and interactivity were seen as positive by higher percentage of respondents compared to personalisation. This suggests that water consumers prioritise low-effort, intuitive tools—consistent with usability research but contrasting with health-RS studies where personalisation dominates. Incentives were also valued, echoing meta-analyses that show moderate effects of financial rewards on pro-environmental behaviour. For water utilities, we recommend to integrate such system within their existing customer portal, while ensuring their privacy and option to opt-out.

8. Conclusions and Future Work

This study proposed and evaluated a personalised recommender system (RS) model designed to promote water-conscious behaviour at the household level. Grounded in established behavioural theories and user experience design principles, the model integrates key engagement features, such as personalised suggestions, goal setting, incentives, and neighbour comparisons, into a digital interface tailored for residential water users. The prototype system was positively received by survey participants, who valued its relevance, ease of use, and motivational potential. For water utilities, this model offers a timely opportunity to strengthen demand-side management strategies, particularly as digital water metering infrastructure becomes more widespread. By transforming meter data into actionable insights, recommender systems can bridge the gap between data collection and user engagement, helping to reduce consumption and improve customer satisfaction.
The behavioural mapping and household profiling approach outlined in this study also enables utilities to move beyond generic messaging, delivering conservation programs that are context-specific, adaptive, and scalable. Looking ahead, pilot deployments of the RS are recommended to test its effectiveness in real-world settings. Such trials would allow for the measurement of actual behavioural change, as well as longer-term engagement and system trust. Integration with live smart meter data, utility incentive schemes, and mobile platforms would further enhance the model’s practicality and impact. Beyond water management, the recommender system framework developed in this study holds potential for wider application across other environmental behaviour change initiatives, such as energy conservation, waste reduction, or sustainable transport. With appropriate contextualisation, the same principles of personalisation, behavioural targeting, and interactive feedback can support positive outcomes in a range of sustainability domains.

Author Contributions

Conceptualization, M.S.R., K.A.N., R.A.S., D.G., and M.B.; Methodology, M.S.R., K.A.N., R.A.S., D.G., and M.B.; Formal Analysis, M.S.R., K.A.N.; Data Curation, M.S.R., K.A.N.; Writing—Original Draft Preparation, M.S.R.; Writing—Review and Editing, M.S.R., K.A.N., R.A.S., D.G., and M.B.; funding acquisition, K.A.N., R.A.S., D.G., and M.B. All authors have read and agreed to the published version of the manuscript.

Funding

This research was funded by the Australian Research Council (ARC), grant number LP160100215, which also includes funding from the following industry partners: Yarra Valley Water, City West Water, Southeast Water, and Aquiba.

Institutional Review Board Statement

All subjects gave their informed consent for inclusion before they participated in the study. The study was conducted in accordance with the Declaration of Helsinki, and the protocol was approved by the Ethics Committee of University of Technology Sydney (ETH21-5861, 22/03/2021).

Informed Consent Statement

Written consent was collected from each participant to participate in the study. All the participants were informed, and consent was obtained to publish the data without disclosing any personal information.

Data Availability Statement

The original contributions presented in this study are included in the article. Further inquiries can be directed to the corresponding author.

Conflicts of Interest

The authors declare no conflicts of interest.

References

  1. Peters, G.-J.Y.; De Bruin, M.; Crutzen, R. Everything should be as simple as possible, but no simpler: Towards a protocol for accumulating evidence regarding the active content of health behaviour change interventions. Health Psychol. Rev. 2015, 9, 1–14. [Google Scholar]
  2. Peters, G.-J. A practical guide to effective behavior change: How to identify what to change in the first place. Eur. Health Psychol. 2014, 16, 142–155. [Google Scholar]
  3. Short, C.; Rebar, A.; Plotnikoff, R.C.; Vandelanotte, C. Designing engaging online behaviour change interventions: A proposed model of user engagement. Eur. Health Psychol. 2015, 17, 32–38. [Google Scholar]
  4. Brouwer, W.; Kroeze, W.; Crutzen, R.; de Nooijer, J.; de Vries, N.K.; Brug, J.; Oenema, A. Which intervention characteristics are related to more exposure to internet-delivered healthy lifestyle promotion interventions? A systematic review. J. Med. Internet Res. 2011, 13, e2. [Google Scholar] [PubMed]
  5. Davies, C.A.; Spence, J.C.; Vandelanotte, C.; Caperchione, C.M.; Mummery, W.K. Meta-analysis of internet-delivered interventions to increase physical activity levels. Int. J. Behav. Nutr. Phys. Act. 2012, 9, 52. [Google Scholar] [CrossRef]
  6. Kuijpers, W.; Groen, W.G.; Aaronson, N.K.; van Harten, W.H. A systematic review of web-based interventions for patient empowerment and physical activity in chronic diseases: Relevance for cancer survivors. J. Med. Internet Res. 2013, 15, e37. [Google Scholar]
  7. Webb, T.; Joseph, J.; Yardley, L.; Michie, S. Using the internet to promote health behavior change: A systematic review and meta-analysis of the impact of theoretical basis, use of behavior change techniques, and mode of delivery on efficacy. J. Med. Internet Res. 2010, 12, e1376. [Google Scholar]
  8. Cheung, K.L.; Durusu, D.; Sui, X.; De Vries, H. How recommender systems could support and enhance computer-tailored digital health programs: A scoping review. Digit. Health 2019, 5, 2055207618824727. [Google Scholar]
  9. Burke, R. Hybrid Web Recommender Systems, in the Adaptive Web; Springer: Berlin, Germany, 2007; pp. 377–408. [Google Scholar]
  10. Comăniță, E.-D.; Ghinea, C.; Hlihor, R.-M.; Simion, I.-M.; Gavrilescu, M. Decision Support Strategies for Household Water Consumption Reduction: The Added Value of Participatory Approach. Water 2023, 15, 2550. [Google Scholar]
  11. Ricci, F.; Rokach, L.; Shapira, B. Recommender Systems: Introduction and Challenges. In Recommender Systems Handbook; Springer: Boston, MA, USA, 2015; pp. 1–34. [Google Scholar]
  12. Ajzen, I. The theory of planned behavior: Frequently asked questions. Hum. Behav. Emerg. Technol. 2020, 2, 314–324. [Google Scholar] [CrossRef]
  13. Duan, B.; Gao, J.; Wu, W.; Cao, H.; Guo, W.; Wang, J.; Zhang, S.; Wen, C.; Tian, Y.; Shen, C. Evaluating the dynamic psychological and behavioral changes of water-saving in public buildings under effective interventions. Water Resour. Res. 2025, 61, e2024WR037749. [Google Scholar] [CrossRef]
  14. Cahill, J.; Hoolohan, C.; Browne, A.L. Social practice theory and household water demand: A review of literature and research evidence. WIREs Water 2024, 11, e1719. [Google Scholar] [CrossRef]
  15. Daniel, I.; Ajami, N.K.; Castelletti, A.; Savic, D.; Stewart, R.A.; Cominola, A. A survey of water utilities’ digital transformation: Drivers, impacts, and enabling technologies. npj Clean Water 2023, 6, 51. [Google Scholar] [CrossRef]
  16. Rahim, M.S.; Nguyen, K.A.; Stewart, R.A.; Giurco, D.; Blumenstein, M. Machine Learning and Data Analytic Techniques in Digital Water Metering: A Review. Water 2020, 12, 294. [Google Scholar] [CrossRef]
  17. Kok, G. A Practical Guide to Effective Behavior Change: How to Apply Theory- and Evidence-Based Behavior Change Methods in an Intervention. Eur. Health Psychol. 2014, 16, 156–170. [Google Scholar]
  18. Baah, C.; Saleem, M.A.; Greenland, S.; Tenakwah, E.S.; Chakrabarty, D. Do the theories of planned behaviour and protection motivation provide probabilistic sufficient and necessary conditions for residential water conservation? Combined use of PLS-SEM and NCA. J. Environ. Manag. 2024, 372, 1–18. [Google Scholar] [CrossRef]
  19. Palumbo, P.; Cattelani, L.; Fusco, F.; Pijnappels, M.; Chiari, L.; Chesani, F.; Mellone, S. A Recommender System for Behavioral Change in 60–70-Year-Old Adults. In Proceedings of the Italian Workshop on Artificial Intelligence for an Ageing Society (AIxAS 2020), Bolzano, Italy, 25–27 November 2020; CEUR Workshop Proceedings (CEUR-WS.org): Aachen, Germany, 2020; Volume 2786. [Google Scholar]
  20. Sami, A.; Nagatomi, R.; Terabe, M.; Hashimoto, K. Design of Physical Activity Recommendation System. In Proceedings of the IADIS European Conference on Data Mining, Amsterdam, The Netherlands, 24–26 July 2008. [Google Scholar]
  21. Norouzi, S.; Ghalibaf, A.K.; Sistani, S.; Banazadeh, V.; Keykhaei, F.; Zareishargh, P.; Amiri, F.; Nematy, M.; Etminani, K. A mobile application for managing diabetic patients’ nutrition: A food recommender system. Arch. Iran. Med. 2018, 21, 466–472. [Google Scholar]
  22. Hammer, S.; Kim, J.; André, E. MED-StyleR: METABO diabetes-lifestyle recommender. In Proceedings of the Fourth ACM Conference on Recommender Systems, Barcelona, Spain, 26–30 September 2010. [Google Scholar]
  23. Radha, M.; Willemsen, M.C.; Boerhof, M.; IJsselsteijn, W.A. Lifestyle recommendations for hypertension through Rasch-based feasibility modeling. In Proceedings of the 2016 Conference on User Modeling Adaptation and Personalization, Halifax, Canada, 13–16 July 2016. [Google Scholar]
  24. Rohani, D.A.; Quemada Lopategui, A.; Tuxen, N.; Faurholt-Jepsen, M.; Kessing, L.V.; Bardram, J.E. MUBS: A personalized recommender system for behavioral activation in mental health. In Proceedings of the 2020 CHI Conference on Human Factors in Computing Systems, Honolulu, HI, USA, 25–30 April 2020. [Google Scholar]
  25. Zhang, T.; Jarrad, G.; Murphy, S.A.; Bidargaddi, N. A smartphone-based behavioural activation application using recommender system. In Proceedings of the Adjunct Proceedings of the 2019 ACM International Joint Conference on Pervasive and Ubiquitous Computing and Proceedings of the 2019 ACM International Symposium on Wearable Computers, London, UK, 9–13 September 2019. [Google Scholar]
  26. Adams, R.J.; Sadasivam, R.S.; Balakrishnan, K.; Kinney, R.L.; Houston, T.K.; Marlin, B.M. PERSPeCT: Collaborative filtering for tailored health communications. In Proceedings of the 8th ACM Conference on Recommender Systems, Foster City, CA, USA, 6–10 October 2014. [Google Scholar]
  27. Sadasivam, R.S.; Borglund, E.M.; Adams, R.; Marlin, B.M.; Houston, T.K. Impact of a collective intelligence tailored messaging system on smoking cessation: The Perspect randomized experiment. J. Med. Internet Res. 2016, 18, e285. [Google Scholar] [CrossRef]
  28. Esteban, B.; Tejeda-Lorente, Á.; Porcel, C.; Arroyo, M.; Herrera-Viedma, E. TPLUFIB-WEB: A fuzzy linguistic Web system to help in the treatment of low back pain problems. Knowl.-Based Syst. 2014, 67, 429–438. [Google Scholar] [CrossRef]
  29. Hales, S.; Turner-McGrievy, G.M.; Wilcox, S.; Fahim, A.; Davis, R.E.; Huhns, M.; Valafar, H. Social networks for improving healthy weight loss behaviors for overweight and obese adults: A randomized clinical trial of the social pounds off digitally (Social POD) mobile app. Int. J. Med. Inform. 2016, 94, 81–90. [Google Scholar] [CrossRef] [PubMed]
  30. Espín, V.; Hurtado, M.V.; Noguera, M. Nutrition for Elder Care: A nutritional semantic recommender system for the elderly. Expert Syst. 2016, 33, 201–210. [Google Scholar] [CrossRef]
  31. Ge, M.; Elahi, M.; Fernaández-Tobías, I.; Ricci, F.; Massimo, D. Using tags and latent factors in a food recommender system. In Proceedings of the 5th International Conference on Digital Health 2015, Florence, Italy, 18–20 May 2015. [Google Scholar]
  32. Patro, G.K.; Vemparala, N.; Singhal, S.; Subramanian, S.; Chanda, S.; Kumar, A. The Impact of Real-Time Feedback Systems on Water Conservation Efforts. Sustain. Energy Technol. Assess. 2025, 66, 103827. [Google Scholar]
  33. Wei, P.; Xia, S.; Chen, R.; Qian, J.; Li, C.; Jiang, X. A Deep-Reinforcement-Learning-Based Recommender System for Occupant-Driven Energy Optimization in Commercial Buildings. IEEE Internet Things J. 2020, 7, 6402–6413. [Google Scholar] [CrossRef]
  34. Sardianos, C.; Varlamis, I.; Dimitrakopoulos, G.; Anagnostopoulos, D.; Alsalemi, A.; Bensaali, F.; Himeur, Y.; Amira, A. Rehab-c: Recommendations for energy habits change. Future Gener. Comput. Syst. 2020, 112, 394–407. [Google Scholar] [CrossRef]
  35. Giabbanelli, P.J.; Crutzen, R. Supporting self-management of obesity using a novel game architecture. Health Inform. J. 2015, 21, 223–236. [Google Scholar] [CrossRef] [PubMed]
  36. Michie, S.; Johnston, M.; Francis, J.; Hardeman, W.; Eccles, M. From theory to intervention: Mapping theoretically derived behavioural determinants to behaviour change techniques. Appl. Psychol. 2008, 57, 660–680. [Google Scholar] [CrossRef]
  37. van Empelen, P.; Kok, G. Condom use in steady and casual sexual relationships: Planning, preparation and willingness to take risks among adolescents. Psychol. Health 2006, 21, 165–181. [Google Scholar] [CrossRef] [PubMed]
  38. Bartholomew, L.K.; Parcel, G.S.; Kok, G.; Gottlieb, N.H. Planning Health Promotion Programs: An Intervention Mapping Approach; Jossey-Bass: Hoboken, NJ, USA, 2006. [Google Scholar]
  39. Fishbein, M. A theory of reasoned action: Some applications and implications. Neb. Symp. Motiv. 1979, 27, 65–116. [Google Scholar]
  40. Kantola, S.; Syme, G.; Campbell, N. The role of individual differences and external variables in a test of the sufficiency of Fishbein’s model to explain behavioral intentions to conserve water. J. Appl. Soc. Psychol. 1982, 12, 70–83. [Google Scholar]
  41. Rouse, J. Practice theory. In Philosophy of Anthropology and Sociology; Elsevier: Amsterdam, The Netherlands, 2007; pp. 639–681. [Google Scholar]
  42. Shove, E.; Pantzar, M.; Watson, M. The Dynamics of Social Practice: Everyday Life and How It Changes; Sage: London, UK, 2012. [Google Scholar]
  43. Gram-Hanssen, K. New needs for better understanding of household’s energy consumption–behaviour, lifestyle or practices? Archit. Eng. Des. Manag. 2014, 10, 91–107. [Google Scholar] [CrossRef]
  44. Kwasnicka, D.; Dombrowski, S.U.; White, M.; Sniehotta, F. Theoretical explanations for maintenance of behaviour change: A systematic review of behaviour theories. Health Psychol. Rev. 2016, 10, 277–296. [Google Scholar] [CrossRef]
  45. Kok, G.; Gottlieb, N.H.; Peters, G.J.Y.; Mullen, P.D.; Parcel, G.S.; Ruiter, R.A.; Fernández, M.E.; Markham, C.; Bartholomew, L.K. A taxonomy of behaviour change methods: An intervention mapping approach. Health Psychol. Rev. 2016, 10, 297–312. [Google Scholar]
  46. Weinstein, N.D.; Sandman, P.M.; Blalock, S.J. The precaution adoption process model. Wiley Encycl. Health Psychol. 2020, 495–506. [Google Scholar] [CrossRef]
  47. Prochaska, J.O.; Marcus, B.H. The transtheoretical model: Applications to exercise. Med. Sci. Sports Exerc. 1994, 26, 1400–1404. [Google Scholar]
  48. Seyranian, V.; Sinatra, G.M.; Polikoff, M.S. Comparing communication strategies for reducing residential water consumption. J. Environ. Psychol. 2015, 41, 81–90. [Google Scholar] [CrossRef]
  49. Lede, E.; Meleady, R.; Seger, C.R. Optimizing the influence of social norms interventions: Applying social identity insights to motivate residential water conservation. J. Environ. Psychol. 2019, 62, 105–114. [Google Scholar] [CrossRef]
  50. de Groot, J.I.M.; Bondy, K.; Schuitema, G. Listen to others or yourself? The role of personal norms on the effectiveness of social norm interventions to change pro-environmental behavior. J. Environ. Psychol. 2021, 78, 101688. [Google Scholar] [CrossRef]
  51. Willis, R.M.; Stewart, R.A.; Panuwatwanich, K.; Jones, S.; Kyriakides, A. Alarming visual display monitors affecting shower end use water and energy conservation in Australian residential households. Resour. Conserv. Recycl. 2010, 54, 1117–1127. [Google Scholar] [CrossRef]
  52. Willis, R.M.; Stewart, R.A.; Giurco, D.P.; Talebpour, M.R.; Mousavinejad, A. End use water consumption in households: Impact of socio-demographic factors and efficient devices. J. Clean. Prod. 2013, 60, 107–115. [Google Scholar] [CrossRef]
  53. Liu, A.; Giurco, D.; Mukheibir, P. Advancing household water-use feedback to inform customer behaviour for sustainable urban water. Water Sci. Technol. Water Supply 2017, 17, 198–205. [Google Scholar] [CrossRef]
  54. Liu, A.; Giurco, D.; Mukheibir, P.; Mohr, S.; Watkins, G.; White, S. Online water-use feedback: Household user interest, savings and implications. Urban Water J. 2017, 14, 900–907. [Google Scholar] [CrossRef]
  55. Eke, C.I.; Norman, A.A.; Shuib, L.; Nweke, H.F. A survey of user profiling: State-of-the-art, challenges, and solutions. IEEE Access 2019, 7, 144907–144924. [Google Scholar] [CrossRef]
  56. Rahim, M.S.; Nguyen, K.A.; Stewart, R.A.; Giurco, D.; Blumenstein, M. Advanced household profiling using digital water meters. J. Environ. Manag. 2021, 288, 112377. [Google Scholar] [CrossRef]
  57. Aggarwal, C.C. Recommender Systems; Springer: Berlin/Heidelberg, Germany, 2016. [Google Scholar]
  58. Aggarwal, C.C. Knowledge-based recommender systems. In Recommender Systems; Springer: Berlin/Heidelberg, Germany, 2016; pp. 167–197. [Google Scholar]
  59. Goldberg, D.; Nichols, D.; Oki, B.M.; Terry, D. Using collaborative filtering to weave an information tapestry. Commun. ACM 1992, 35, 61–70. [Google Scholar] [CrossRef]
  60. Bobadilla, J.; Ortega, F.; Hernando, A.; Gutiérrez, A. Recommender systems survey. Knowl.-Based Syst. 2013, 46, 109–132. [Google Scholar] [CrossRef]
  61. Venkatesh, V.; Davis, F.; Morris, M.G. Dead or alive? The development, trajectory and future of technology adoption research. J. Assoc. Inf. Syst. 2007, 8, 1. [Google Scholar] [CrossRef]
  62. Venkatesh, V.; Morris, M.G.; Davis, G.B.; Davis, F.D. User acceptance of information technology: Toward a unified view. MIS Q. 2003, 27, 425–478. [Google Scholar] [CrossRef]
  63. Venkatesh, V.; Thong, J.Y.; Xu, X. Consumer acceptance and use of information technology: Extending the unified theory of acceptance and use of technology. MIS Q. 2012, 36, 157–178. [Google Scholar] [CrossRef]
  64. O’Brien, H.L.; Toms, E.G. What is user engagement? A conceptual framework for defining user engagement with technology. J. Am. Soc. Inf. Sci. Technol. 2008, 59, 938–955. [Google Scholar] [CrossRef]
  65. Kelders, S.M.; Kok, R.N.; Ossebaard, H.C.; Van Gemert-Pijnen, J.E. Persuasive system design does matter: A systematic review of adherence to web-based interventions. J. Med. Internet Res. 2012, 14, e152. [Google Scholar]
  66. Hassenzahl, M.; Tractinsky, N. User experience-a research agenda. Behav. Inf. Technol. 2006, 25, 91–97. [Google Scholar] [CrossRef]
  67. Norman, D.; Nielsen, J. The Definition of User Experience (UX). Available online: https://www.nngroup.com/articles/definition-user-experience/ (accessed on 15 May 2021).
  68. Harley, A. UX Guidelines for Recommended Content. 2018. Available online: https://www.nngroup.com/articles/recommendation-guidelines/ (accessed on 15 May 2021).
  69. Shani, G.; Gunawardana, A. Evaluating recommendation systems. In Recommender Systems Handbook; Springer: Berlin/Heidelberg, Germany, 2011; pp. 257–297. [Google Scholar]
  70. Maki, A.; Burns, R.J.; Ha, L.; Rothman, A.J. Paying people to protect the environment: A meta-analysis of financial incentive interventions to promote proenvironmental behaviors. J. Environ. Psychol. 2016, 47, 242–255. [Google Scholar] [CrossRef]
  71. ABS. Household and family projects, Australia, 2011 to 2036. 2015. Available online: https://www.abs.gov.au/AUSSTATS/abs@.nsf/DetailsPage/3236.02011%20to%202036?OpenDocument (accessed on 15 May 2021).
Figure 1. Study overview of the prototype recommender system for water conservation development and evaluation.
Figure 1. Study overview of the prototype recommender system for water conservation development and evaluation.
Water 17 02798 g001
Figure 2. The proposed generic model of behaviour change interventions using RSs.
Figure 2. The proposed generic model of behaviour change interventions using RSs.
Water 17 02798 g002
Figure 3. Recommender System design for water use.
Figure 3. Recommender System design for water use.
Water 17 02798 g003
Figure 4. Prototype of the RS for promoting water-conscious behaviour.
Figure 4. Prototype of the RS for promoting water-conscious behaviour.
Water 17 02798 g004
Figure 5. Responses on general RS usage: (a) things people like about RSs, (b) things people do not like about RSs, and (c) how often people follow recommendations.
Figure 5. Responses on general RS usage: (a) things people like about RSs, (b) things people do not like about RSs, and (c) how often people follow recommendations.
Water 17 02798 g005
Figure 6. Sentiment of respondents’ attitude towards the prototype RS for water conservation.
Figure 6. Sentiment of respondents’ attitude towards the prototype RS for water conservation.
Water 17 02798 g006
Figure 7. Participant evaluation of key features in the water conservation recommender system. (a) Sentiment distribution (qualitative impressions), (b) average importance ratings (quantitative preferences).
Figure 7. Participant evaluation of key features in the water conservation recommender system. (a) Sentiment distribution (qualitative impressions), (b) average importance ratings (quantitative preferences).
Water 17 02798 g007
Table 1. Mapping of RS elements and behaviour change methods for water conservation and demand management.
Table 1. Mapping of RS elements and behaviour change methods for water conservation and demand management.
RS ElementMethodBehaviour TheoryDefinitionParameter
user engagementParticipationDiffusion of Innovations Theory; Theories of Power; Organizational Development Theories; Models of Community OrganizationAssuring high-level engagementThe willingness of the promoter and convenor;
Motivations and skills of the participants
Recommended itemsBelief selectionTheory of Planned Behaviour; Reasoned Action ApproachUsing messages for strengthening positive beliefs and weakening negative belief current attitudinal, normative and efficacy beliefs
Recommended itemsPersuasive communicationCommunication–Persuasion Matrix; Elaboration Likelihood Model; Diffusion of Innovations TheoryGuiding towards adopting an idea, attitude or actionRelevancy of the messages.
ProfilingTailoringTrans-Theoretical Model; Precaution Adoption Process Model; Protection Motivation Theory; Communication–Persuasion MatrixMatching the intervention to previously measure characteristicsTailoring variable
ProfilingIndividualization Communication according to individual progressPersonal communication
IncentiveReinforcementTheories of Learning; Social Cognitive TheoryConnect a behaviour with a consequence that increases participation Tailer to individual
Recommended itemsNudgingTheories of Automatic, Impulsive and Habitual BehaviourPresenting a choice of alternatives to make the desired choice easy, automatic or default one.Autonomy, freedom of choice, awareness
Recommended items and explanationsConsciousness-raisingPrecaution-Adoption Process Model; Trans-Theoretical ModelInformation, feedback or confrontation about the causes, consequence, and alternatives. Feedback, confrontation
Items preferred by neighboursShifting perspectiveTheories of Stigma and DiscriminationWe are encouraging taking the perspective of the other.Imitation; imaginary competence
Recommended items, Incentive Guided practiceSocial Cognitive Theory; Theories of Self-RegulationPrompting to repeat and rehearse the behaviour
Table 2. Summary of the findings of relevant studies.
Table 2. Summary of the findings of relevant studies.
CategoryIntervention TypeSubcategoryAuthorsRecommender System ApproachTheoretical Basis of Behaviour ChangeProposed Generalisable Approach?
Health Generic health promotion-[18]Case-based reasoning×No
-[19]knowledge-basedSocial Cognitive TheoryNo
-[20]Other×No
Disease reliefdiabetes[21]knowledge-based×No
[22]Knowledge-based hybrid×No
hypertension[23]Other×No
depression
depression
[24]content-based (CB) Behavioral ActivationNo
[25]Other No
smoking cessation[26]collaborative filtering×No
[27]Hybrid×No
Lower back pain[28]hybrid×No
weight loss[35]CollaborativeHealth gamesNo
Preventionweight loss[29]CollaborativeSocial Cognitive Theory, Ecological Perspective-Interpersonal LevelNo
Nutrition[30]hybrid×No
[31]Collaborative×No
Resource conservationEnergyCommercial building[32]content-based (CB)Social
comparison
No
Office[34]hybrid×No
Commercial building[33]Other×No
Notes: - stands for None, and × stands for not Found.
Table 3. Questions in the survey questionnaire.
Table 3. Questions in the survey questionnaire.
No.Question
1Thinking about when you have interacted with a recommender system, what sort of things do you like about these systems?
2Thinking about when you have interacted with a recommender system, what sort of things do you dislike about these systems?
3How often do you follow the recommended items either online or offline because of the recommender system?
4Do you think recommending activities for water conservation based on your preferences would be beneficial for you?
5Please choose the statement that best reflects your opinion on the following question: I think personalized water conservation tips would help me to save more water.
6Please choose the statement that best reflects your opinion on the following question: The more personalized suggestions I get, the less effort I would have to spend in finding ways to conserve water.
7Please choose the statement that best reflects your opinion on the following question: I think such a system would help me to identify the scopes (shorter shower, shifting shower time) to conserve water and managing demand.
8Please choose the statement that best reflects your opinion on the following question: Overall, such a system would help me to build a positive attitude towards water conservation.
9Please choose the statement that best reflects your opinion on the following question: I find the incentive points for each recommended activity to conserve water useful/motivational.
10How important are the following features to you for a recommender system to promote water conservation?
(a) Personalised suggestions
(b) Usability of the system
(c) Interaction
(d) Popular recommended activities
(e) Points/incentives for following suggestions
Disclaimer/Publisher’s Note: The statements, opinions and data contained in all publications are solely those of the individual author(s) and contributor(s) and not of MDPI and/or the editor(s). MDPI and/or the editor(s) disclaim responsibility for any injury to people or property resulting from any ideas, methods, instructions or products referred to in the content.

Share and Cite

MDPI and ACS Style

Rahim, M.S.; Nguyen, K.A.; Stewart, R.A.; Giurco, D.; Blumenstein, M. Smart Water Conservation: A Behaviourally-Grounded Recommender System for Demand Management Programs. Water 2025, 17, 2798. https://doi.org/10.3390/w17192798

AMA Style

Rahim MS, Nguyen KA, Stewart RA, Giurco D, Blumenstein M. Smart Water Conservation: A Behaviourally-Grounded Recommender System for Demand Management Programs. Water. 2025; 17(19):2798. https://doi.org/10.3390/w17192798

Chicago/Turabian Style

Rahim, Md Shamsur, Khoi Anh Nguyen, Rodney Anthony Stewart, Damien Giurco, and Michael Blumenstein. 2025. "Smart Water Conservation: A Behaviourally-Grounded Recommender System for Demand Management Programs" Water 17, no. 19: 2798. https://doi.org/10.3390/w17192798

APA Style

Rahim, M. S., Nguyen, K. A., Stewart, R. A., Giurco, D., & Blumenstein, M. (2025). Smart Water Conservation: A Behaviourally-Grounded Recommender System for Demand Management Programs. Water, 17(19), 2798. https://doi.org/10.3390/w17192798

Note that from the first issue of 2016, this journal uses article numbers instead of page numbers. See further details here.

Article Metrics

Back to TopTop