Abstract
This study conducted a systematic review of 222 research articles (2014–2024) from the Web of Science Core Collection database to investigate the ecological and environmental impacts of pumped hydro storage (PHS). Utilizing CiteSpace 6.1R software for visual analysis, the research hotspots and evolutionary trends over the past decade were comprehensively examined. Key findings include the following: (1) Annual publication output exhibited sustained growth, with China contributing 29.7% of total publications, ranking first globally. (2) Research institutions demonstrated broad geographical distribution but weak collaborative networks, as the top 10 institutions accounted for only 21.6% of total publications, highlighting untapped potential for cross-regional cooperation. (3) Current research focuses on three domains: ecological–environmental benefit assessment, renewable energy synergistic integration, and power grid regulation optimization. Emerging trends emphasize multi-objective planning (e.g., economic–ecological trade-offs) and hybrid system design (e.g., solar–wind–PHS coordinated dispatch), providing critical support for green energy transitions. (4) Post-2020 research has witnessed novel thematic directions, including deepened studies on wind–PHS coupling and life-cycle assessment (LCA). Policy-driven renewable energy integration research entered an explosive growth phase, with PHS–photovoltaic–wind complementary technologies emerging as a core innovation pathway. Future research should prioritize strengthening institutional collaboration networks, exploring region-specific ecological impact mechanisms, and advancing policy–technology–environment multi-dimensional frameworks for practical applications.
1. Pumped Hydro Storage and Energy Challenges
1.1. Pumped Hydro Storage Technology and Its Development
At the 21st United Nations Climate Change Conference (COP21) in 2015, the Paris Agreement was adopted by 178 global parties to combat climate change through greenhouse gas emission reduction, sparking a worldwide transition toward green and low-carbon energy systems. Pumped hydro storage (PHS), a mature large-scale clean energy storage technology, addresses electricity supply-demand imbalances by pumping water to upper reservoirs during off-peak periods and releasing it to generate power during peak demand.
Pumped hydro storage is a critical renewable energy storage technology (Figure 1) that stabilizes grid loads by leveraging gravitational potential energy to store and release electricity, while efficiently integrating intermittent and volatile wind and solar power. PHS offers multiple advantages, including high energy conversion efficiency, rapid response, large-scale storage capacity, long operational lifespan, and environmental friendliness, making it one of the most vital tools for achieving carbon emission reduction targets.

Figure 1.
Generalized Conceptual Diagram of the Operational Workflow for a Pumped Hydro Storage Plant.
Compared to other energy storage technologies (e.g., lithium-ion batteries, compressed air energy storage), PHS relies on renewable water resources and emits no CO2 or pollutants during energy conversion, ensuring minimal environmental impact and superior sustainability. Although wind and solar energy systems produce zero carbon emissions, their inherent intermittency and volatility challenge grid stability—solar power is constrained by diurnal and weather conditions, while wind power exhibits seasonal fluctuations. PHS mitigates these issues through its energy storage-release cycle, effectively reducing minimum fluctuations in power output by [] and demonstrating low life-cycle carbon emission intensity []. Additionally, PHS avoids dependence on rare metal resources, further enhancing its environmental sustainability.
The origins of PHS technology trace back to the late 19th century, driven by growing energy storage demands and technological advancements. The world’s first PHS plant, constructed in Switzerland in 1882, demonstrated remarkable efficacy and laid the foundation for global adoption. By 1950, 31 PHS plants were operational worldwide, with a total installed capacity of 1.3 GW. By the late 1960s, the United States led in PHS installed capacity, maintaining this position for over two decades. The 1973 and 1979 oil crises reduced reliance on fossil fuel power plants, prompting nations to prioritize nuclear energy. However, catastrophic accidents at the Three Mile Island (1979, USA) and Chernobyl (1986, USSR) nuclear plants triggered global reassessment of nuclear risks, leading developed countries to gradually phase out nuclear power and invest heavily in renewable alternatives, including hydropower. Pumped storage is currently the dominant form of energy storage worldwide, accounting for more than 90 per cent of the world’s installed energy storage capacity. By the end of 2024, the total installed capacity of pumped storage power plants in the world had exceeded 180 million kilowatts, mainly in China, the United States, Japan, Europe and other countries and regions.
In 2017, the International Renewable Energy Agency (IRENA) projected in its report Electricity Storage and Renewables: Costs and Markets to 2030 that global energy storage capacity would increase by 42–68% from 2017 levels by 2030, with PHS capacity growing by 40–50% []. China’s National Energy Administration outlined ambitious targets in its Medium- and Long-Term Development Plan for Pumped hydro storage (2021–2035): by 2025, operational PHS capacity is expected to double from the 13th Five-Year Plan period, exceeding 62 GW; by 2035, China aims to establish a modern, technologically advanced PHS industry capable of supporting large-scale renewable energy integration, while fostering globally competitive enterprises. As reported by the National Energy Administration on 7 February 2025, China’s operational PHS capacity surpassed 58 GW by the end of 2024, a significant increase from 45.79 GW in 2022, positioning the nation to achieve its 2025 target of over 62 GW.
1.2. Overview of Pumped Hydro Storage in Energy and Environmental Research
Through a systematic review of ecological and environmental impact studies on PHS over the past decade, this paper constructs an analytical framework encompassing three dimensions: energy system synergy, dual ecological–environmental effects, and policy-technology interdependencies. The focus on ecological impacts is motivated by significant discrepancies in existing literature regarding PHS’s environmental benefits, particularly its carbon reduction mechanisms, ecological compensation pathways, and technological optimization models, which remain unresolved. While photovoltaic (PV) and wind power are widely regarded as viable options for reducing energy-related environmental impacts and enhancing local energy security [,,,,], studies reveal substantial variations in CO2 emissions across different grid power sources [,,,,,,,]. This complexity suggests that renewable/clean energy systems do not guarantee straightforward CO2 reduction mechanisms [,,,,,,,,,,], a critical bottleneck in current energy transition policymaking.
1.2.1. Functional Role of PHS from an Energy System Synergy Perspective
PHS plays an irreplaceable role in regulating modern power systems. Martínez-Lucas et al. [] demonstrated that frequency disturbances caused by wind power integration in islanded grids can be dynamically balanced via PHS. Virasjoki et al. [] highlighted that ambitious renewable energy targets set by the EU and other regions necessitate energy storage technologies to improve economic and environmental outcomes. This regulatory advantage stems from PHS’s unique “energy time-shifting” capability. De Boer et al. [] modeled that large-scale storage technologies like PHS optimize energy and environmental benefits by utilizing surplus electricity. Beyond power systems, PHS also offers freshwater storage advantages. Hunt et al. [] proposed PHS as a cost-effective solution for short- and long-term energy storage, while Garcia et al. [] showed that charging electric vehicles with excess PHS-generated power during low-demand periods reduces overall environmental impacts.
Decarbonizing power systems and enhancing environmental safety require optimized use of renewable energy. Hybrid renewable systems exhibit superior cost and environmental benefits compared to conventional energy sources [,,,,,,,,,,], with large-scale storage facilities proving critical [,,,,,,,,,,]. However, ecological impacts and deployment costs vary significantly across storage technologies [,,,,,,], while intermittency and unpredictability remain major barriers to renewable adoption []. To address weather uncertainties, Elnozahy et al. [] proposed hybrid systems combining batteries with supercapacitors, flywheels, PHS, or fuel cells, though such configurations incur high costs and exacerbate battery-related environmental impacts. Life cycle assessments reveal that electrochemical storage systems (e.g., lithium-ion batteries) impose greater environmental burdens than mechanical systems due to limited cycle lifetimes [,], reinforcing PHS’s suitability for large-scale deployment. PHS-integrated renewable systems also demonstrate cost advantages over traditional generation. Cheng et al. [] argued that fossil gas reliance is unsustainable long-term, with PV–wind–PHS hybrid models achieving levelized electricity costs of $0.044–0.053/kWh in Bolivia, far exceeding supply-demand balancing requirements. De Moura et al. [] found PHS in Brazil to reduce CO2 emissions by 23% at 84% of the cost of hydrogen-based alternatives. Rogeau et al. [] emphasized PHS’s continued dominance as the most mature grid-scale storage technology amid growing renewable penetration.
1.2.2. Dual Ecological–Environmental Effects
Studies confirm PHS’s multi-scale ecological gains. Javed et al. [] prioritized PV–wind–PHS–diesel and PV–wind–PHS hybrid systems for emission-conscious renewable integration. Sanna et al. [] demonstrated that coupling PV-PHS with reverse osmosis desalination reduces greenhouse gas emissions per unit of freshwater by 46.8% compared to PV-battery systems. Katsaprakakis et al. [] highlighted PHS’s contributions to regional development and climate resilience. Moreno-Leiva et al. [] proposed seawater-based PHS-copper production systems to minimize the environmental footprint of copper, a critical resource for global energy transitions.
Ecological impacts during the construction and operation phases exhibit complex characteristics. Li et al. [] developed a cloud model-based fuzzy comprehensive evaluation method and coupling relationship model to analyze the interactions between PHS and ecosystems, identifying four factors—construction costs, installed capacity, daily pumping volume, and average electricity consumption—that exert significant negative effects on coupling coordination. Casasso et al. [] utilized groundwater models to reveal that underground power station construction in karst landscapes may alter hydrogeological conditions. Luna et al. [] demonstrated that water supply systems, due to substantial energy consumption in pumping and water loss, impose significant environmental and energy burdens. Arena et al. [] argued that ecological challenges during PHS construction are a key barrier to its broader adoption. While retrofitting abandoned mines (e.g., Guo et al. []) can mitigate land-use impacts, geological stability risks persist. These findings underscore the regional heterogeneity of ecological disruptions.
1.2.3. Synergistic Evolution of Policy and Technology
Several studies propose policy recommendations to advance PHS development. Zhang et al. [] analyzed how China’s monitoring policies may influence PHS technological progress and provided actionable insights. Nibbi et al. [] elaborated on policy frameworks to accelerate PHS deployment, emphasizing that government initiatives critically shape technological innovation. Globally, nations are prioritizing novel technologies through targeted programs. Emerging solutions are also overcoming traditional limitations: Silalahi et al. [] demonstrated that PHS outperforms conventional storage technologies in cost-efficiency and performance, with off-river PHS systems in Indonesia achieving sustainable energy goals while minimizing environmental and social impacts [].
1.2.4. Current Research Gaps and This Study’s Contributions
While existing literature highlights PHS’s technical advantages, ecological-economic impacts, and potential to enhance regional socio-economic development and cultural landscapes [,,,,,,,,,], three critical limitations persist: (1) Static Assessment Metrics: Most environmental evaluations rely on static indicators, neglecting dynamic life-cycle tracking (e.g., ignoring carbon emissions from battery recycling phases). (2) Fragmented Ecological Compensation Mechanisms: A unified ecosystem service valuation framework remains absent. (3) Inadequate Multi-Scale Synergy: Interactions between micro-project effects and regional ecological networks are poorly understood.
This study prioritizes ecological impacts for three reasons: (1) Ecological controversies dominate PHS project approvals, significantly constraining deployment. (2) Current environmental impact assessment systems inadequately address emerging PHS technologies. (3) Ecological civilization mandates necessitate novel evaluation paradigms.
Using CiteSpace to map research hotspots and evolutionary trends, our systematic literature review reveals that PHS ecological research is transitioning from single-technology assessments to complex system analyses. A comprehensive evaluation framework integrating ecological carrying capacity, climate resilience, and social acceptance is urgently needed. Subsequent chapters will explore PHS’s synergistic evolution with regional ecosystems, providing theoretical foundations for green power station assessments.
2. Research Tools and Selection
2.1. Comparative Analysis of Classic Literature Research Tools
The selection of research tools profoundly impacts study efficiency and analytical depth. This study compares six literature analysis tools—CiteSpace, VOSviewer, Gephi, HistCite, NVivo, and Atlas.ti—across functional characteristics, application scenarios, and usability thresholds to provide methodological guidance for researchers. As the core tool, CiteSpace demonstrates unique advantages in dynamic knowledge mapping, hotspot evolution tracking, and multi-dimensional network analysis. Its burst detection and timeline slicing capabilities enable precise identification of long-term trends in PHS ecological impact research. Through betweenness centrality calculations, CiteSpace identifies pivotal literature and academic hubs, offering robust data support for framework development. A comparative analysis of these tools is presented in Table 1, emphasizing CiteSpace’s distinctive functionalities.

Table 1.
Comparison of Literature Research Tools for Pumped Hydro Storage Analysis.
2.2. Core Advantages and Selection Rationale of CiteSpace
CiteSpace, a Java-based information visualization software, employs co-citation analysis and pathfinder network scaling algorithms to quantify domain-specific literature collections, identify critical evolutionary pathways and knowledge inflection points, and visualize latent driving mechanisms and research frontiers through graphical mapping []. Analyzing citation networks and co-authorship relationships helps identify research hotspots, collaborative networks, and emerging trends, improving research quality and strategic decision-making.
This study utilizes CiteSpace 6.3 R1 for systematic analysis of PHS ecological impact literature, justified by its dynamic knowledge network resolution and multi-dimensional analytical capabilities. For instance, in renewable energy research, it has tracked burst cycles of emerging technologies (e.g., organic photovoltaics []). By generating time-sliced clustering maps, CiteSpace reveals phase-specific developmental characteristics, outperforming VOSviewer’s static network analysis and HistCite’s citation chain backtracking in dynamic trend identification. CiteSpace identifies core papers via betweenness centrality, superior to HistCite and Gephi, and integrates co-authorship, institutional collaboration, and keyword clustering networks to map research clusters geographically (e.g., institutional collaboration patterns in remote sensing change detection []). Keyword co-occurrence networks, enhanced by log-likelihood ratio (LLR) clustering and silhouette metrics, quantify thematic cohesion—capabilities unattainable with qualitative tools like NVivo or Atlas.ti. CiteSpace quantifies frontier directions through burst detection and time-zone views. For example, analyses of PHS economic evaluations under electricity market reforms [] align closely with policy release cycles, whereas VOSviewer produces static keyword clouds lacking temporal insights.
Analysis of 222 publications confirms CiteSpace’s efficacy in elucidating ecosystem-level research linkages.
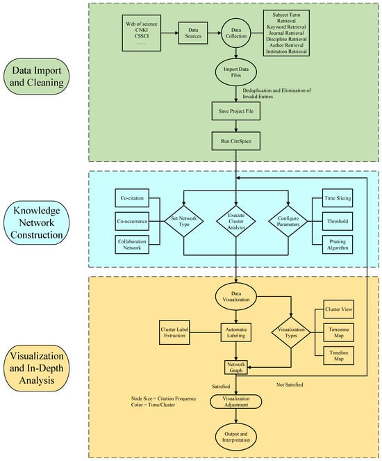
2.3. Operational Workflow of CiteSpace
CiteSpace facilitates academic network analysis through three stages: data import, network construction, and visualization (Figure 2).

Figure 2.
Flowchart of CiteSpace Operational Process.
Stage 1: Data Import:
Researchers import bibliographic data (e.g., BibTeX, EndNote, XML) into CiteSpace. The software preprocesses data by removing duplicates and invalid entries to build a structured dataset.
Stage 2: Network Construction
Using citation and co-citation relationships, CiteSpace constructs knowledge networks. Metrics like citation frequency and co-citation strength quantify inter-literature associations. Cluster analysis groups literature by thematic similarity, clarifying domain knowledge structures.
Stage 3: Visualization and Analysis
CiteSpace visualizes the constructed knowledge network for researchers, where node size, color, and other attributes encode bibliometric indicators such as citation frequency and centrality, enabling intuitive assessment of literature significance and influence. Additionally, CiteSpace offers analytical tools—including thematic evolution tracking and author collaboration mapping—to further explore research trends and cooperative relationships within the academic domain.
2.4. Data Sources
This study retrieved English-language publications from the Web of Science Core Collection database, focusing on the ecological and environmental impacts of PHS from 2014 to 2024. A total of 222 relevant articles were selected for analysis. CiteSpace 6.3 R1 was employed to visualize publication trends, institutional collaborations, and keyword co-occurrence patterns.
3. Results
3.1. Analysis of Publication Trends
The annual publication volume from 2014 to 2023 (Figure 3) demonstrates a pronounced upward trend in research on the ecological and environmental impacts of PHS, with a fitted curve R2 value of 87.61% (R2 ranges from 0 to 1; higher values indicate stronger model-data alignment, where values exceeding 0.8 denote high reliability). This trajectory can be categorized into three distinct phases:

Figure 3.
The Trend in Annual Publications on Ecological and Environmental Impacts of PHS (2014–2023), with the Linear Trend Line (y = 4.1939x − 1.6667, R2 = 0.8761).
Phase 1 (2014–2016): Research on PHS ecological impacts was in its infancy, characterized by low and stable publication output.
Phase 2 (2016–2019): China emerged as the global leader in PHS-related publications, driven by its strategic focus on advancing PHS technologies. The release of China’s 13th Five-Year Plan for Electric Power Development (2016–2020) by the National Energy Administration in 2016 significantly bolstered research investments. Concurrently, international attention to PHS ecological impacts grew, resulting in a steady annual increase in publications until 2020, when the COVID-19 pandemic caused a temporary decline.
Phase 3 (2020–2023): Post-pandemic recovery efforts prioritized PHS infrastructure to revitalize industrial activities, doubling publication volumes by 2022 compared to 2020. Global recognition of PHS as a clean energy storage solution accelerated research into its ecological impacts, aligning with energy transition goals to reduce fossil fuel dependence.
3.2. Regional and Institutional Analysis
3.2.1. Country/Region Analysis
Analysis of national/regional publication volumes reveals the influence of different countries in this field. As shown in Figure 4, China ranks first with 66 publications (29.7% of global output), underscoring its leading role in PHS research, driven by supportive energy policies.

Figure 4.
Top 10 Countries/Regions by Publication Volume (2014–2024).
In China, the 13th Five-Year Plan for Electric Power Development (2016–2020) explicitly prioritized “accelerating pumped hydro storage plant development,” backed by dedicated funding for key technologies. Subsequent studies (2017–2020) focused on variable-speed unit optimization [,,] and hybrid energy storage systems [,]. Post-2021, the Medium- and Long-Term Development Plan for Pumped hydro storage (2021–2035) shifted research toward abandoned mine retrofitting for PHS [,,,,] and ecology-energy synergy [,], with publications steadily increasing after 2020, Compared with countries such as the United States and the European Union, China is more inclined towards water conservancy and power (Table 2).

Table 2.
Comparative Analysis of PHS Policies and Research Priorities: China, the U.S., and the E.U. (2014–2024).
3.2.2. Institutional Analysis
Institutional analysis helps researchers identify leading entities, collaborative patterns, and research priorities within a specific field. By examining institutional collaborations, this approach reveals influential organizations and informs future research planning.
Based on CiteSpace 6.3 R1 analysis, the institutional collaboration network (Figure 5) comprises 214 nodes and 248 links, with a network density of 0.0109. Node size corresponds to publication volume, color indicates publication year, and connecting lines represent collaborative relationships. Key contributors include the Chinese Academy of Sciences (9 articles), Egypt Knowledge Bank (7 articles), National Center for Scientific Research (4 articles), Jagiellonian University (4 articles), and University of São Paulo (4 articles). Most active institutions are research organizations and universities, focusing on thermodynamics, earth sciences, chemistry, marine/freshwater biology, green technologies, and interdisciplinary fields.

Figure 5.
Institutional Collaboration Network.
Notably, even the most productive institution—the Chinese Academy of Sciences—accounts for only 4% of total publications (2014–2024). The top 10 institutions collectively contributed 48 articles (21.6% of total output), reflecting the broad, decentralized nature of PHS ecological impact research. Emerging collaborations (e.g., China University of Geosciences–China University of Mining and Technology; Natural Environment Research Council–University College London) highlight regional clusters, though isolated nodes indicate untapped partnership potential (Table 3).

Table 3.
Top 10 Institutions by Number of Publications on the Ecological and Environmental Impacts of PHS.
3.3. Research Hotspot Analysis
Using CiteSpace 6.3 R1, keyword co-occurrence analysis of 222 English publications on PHS ecological impacts generated a clustering map with 512 nodes, 2166 links, and a network density of 0.0166. The modularity (Q value) and silhouette (S value) of the clusters were 0.498 and 0.8071, respectively. These metrics evaluate clustering validity: Q values range within [0, 1), where Q > 0.3 indicates significant modular structure; S > 0.5 suggests reasonable clustering, while S > 0.7 signifies high-confidence clusters []. The results confirm the robustness of the generated knowledge network.
3.3.1. High-Frequency Keywords
Combining the keyword co-occurrence network from Figure 6 and the frequency/centrality data in Table 4, the ecological and environmental impact assessment of PHS over the past decade has predominantly focused on keywords such as “renewable energy,” “performance,” “energy storage,” “optimization,” “model,” “design,” “system,” “wind power,” “technology,” “climate change,” “power generation,” and “impact.” Notably, research themes have concentrated on renewable energy integration (frequency: 28), energy storage optimization (frequency: 27), and system efficiency enhancement (frequency: 23), while keywords explicitly addressing ecological “impact” remain underrepresented (Table 4). This bias reflects a technology-driven research paradigm, with ecological dimensions significantly marginalized.

Figure 6.
Keyword Co-occurrence (frequency) Network.

Table 4.
Top 10 Keywords by Frequency and Centrality.
The keyword “climate change” exhibits high centrality (Table 4) but low frequency, suggesting that existing studies often oversimplify ecological issues through a climate adaptation lens—for instance, equating carbon emission reduction with ecological protection []. In reality, PHS deployment may induce critical ecological challenges, such as localized biodiversity loss and terrestrial vegetation destruction in reservoir inundation zones [], yet these topics are absent in keyword networks.
The dominance of “design” (centrality: 0.23) and “optimization” (centrality: 0.15) over ecological metrics is further evidenced by case analyses. For example, the Atacama Desert PHS project in Chile [] validated steel price impacts on costs through sensitivity analysis but failed to quantify soil and water loss during construction. Similarly, a case study in Northwest China [] identified increased curtailment due to uncoordinated development but omitted assessments of its effects on fish habitat connectivity in watersheds.
Methodological Limitations:
Temporal Narrowness: Environmental analyses predominantly focus on operational-phase carbon emissions, neglecting construction-phase ecological disturbances. For instance, reservoir construction may alter groundwater dynamics and degrade adjacent wetlands [], yet “hydrology” is absent from high-frequency keywords.
Model Simplification: Strong associations between “modeling” and “system” reflect a bias toward engineering optimization, with limited integration of ecological process coupling. Most optimization models [] prioritize electricity supply-demand balance while ignoring ecological flow thresholds as constraints. Stakeholder surveys for the UK’s North Sea low-head project [] prioritized structural safety and economic viability, with no discussion of ecological risk mitigation—a stark contrast to the high frequency of “technology” (13), underscoring the disconnect between technical and ecological dimensions.
Recommendations for Future Research:
Integrate ecological indicators such as biodiversity and habitat fragmentation into evaluation frameworks. For example, Copula models [] can quantify nonlinear relationships between reservoir operations and ecological responses, enabling their integration into system optimization.
Enhance dynamic ecological simulations, as evidenced by Brazil’s evaporation control through reservoir depth adjustments [], which should inform policy-driven ecological compensation strategies.
Conduct comparative LCA to evaluate basin-scale ecological footprints of PHS versus battery storage systems [], incorporating habitat restoration costs to shift citing criteria from terrain suitability to ecological priority.
While researchers emphasize improving system efficiency and climate resilience through advanced design and operational optimization, direct discussions of ecological impacts remain sparse. The prominence of renewable energy and energy storage underscores the field’s focus on addressing renewable integration challenges. However, the weak representation of ecological themes in keyword networks highlights the urgent need to deepen interdisciplinary linkages and embed ecological metrics into PHS research frameworks.
3.3.2. Keyword Clustering
The keyword clustering network generated by CiteSpace 6.3 (Figure 7) reveals three core clusters in PHS research: multi-objective optimization (Cluster ID 0), hybrid power systems (Cluster ID 1), and energy storage (Cluster ID 2), which form a technology-dominated network through high-weight connections. In contrast, ecological themes such as global warming potential (Cluster ID 9) and carbon neutrality (Cluster ID 8) occupy peripheral positions with sparse connectivity to technical clusters.

Figure 7.
Keyword Clustering Co-occurrence Network.
The low weight of global warming potential (Cluster ID 9) reflects fragmented carbon accounting practices. Sadhukhan et al. [] demonstrated that while PHS reduces renewable curtailment (e.g., increasing renewable penetration by 13–22% in southern UK regions), reservoir construction disrupts local ecosystem integrity, particularly in biodiversity hotspots. Ba-abbad et al. [] proposed mitigating ecological risks in Saudi Arabia’s seawater-based PHS systems through GIS-guided site selection (e.g., deep-sea discharge zones) to minimize hypersaline wastewater impacts on coastal ecosystems.
Dynamic ecological coordination gaps further compound these issues. Qiu et al. [] projected a 30.6% increase in PHS potential density on the Tibetan Plateau under RCP 8.5 scenarios but warned of downstream hydrological cycle disruptions and runoff imbalance risks. The absence of direct links between carbon neutrality (Cluster ID 8) and hybrid power systems (Cluster ID 1) underscores the decoupling of decarbonization technologies (e.g., wind-PV hybrids) from hydro-ecological dynamics. For example, Cheng et al. [] emphasized that uncoordinated reservoir level management in Bolivia’s high-renewable systems exacerbates wetland degradation in arid regions.
Inadequate ecological quantification persists in LCA. Hasan et al. [] critiqued current PHS-LCA frameworks for overlooking methane emissions (CH4) from tropical reservoirs—2–3 times higher than fossil systems due to anaerobic decomposition []—and biodiversity loss. Casarin et al. [] identified fish migration barriers caused by turbine gate adjustments in Sardinia’s hybrid PHS systems, but few existing studies have minimized such direct ecological costs. Frequent maintenance and dredging activities caused by mechanical wear, such as turbine abrasion (as evidenced by China’s Three Gorges Dam case), not only consume resources but also cause secondary ecological disturbances like sediment resuspension. The quantification of such indirect environmental costs remains critically understudied. To address this disconnect between technological and ecological dimensions, research on technology-ecology synergy pathways is critical. For instance, Rasool et al. [,] developed a grid-balancing hybrid storage model integrating PHS with batteries, reducing reservoir footprints by 18–25% while maintaining ecological thresholds.
This study shows that pumped storage research has a clear main direction but lacks interdisciplinary integration (Table 5). The main research challenge stems from the lack of effective theoretical correlation and methodological inter-embedding between the clustering groups, rather than the maturity of their internal development.

Table 5.
Cluster Analysis of PHS Research Based on Co-occurrence.
Cluster analysis reveals a significant disconnect between technological and ecological dimensions in PHS research. Core gaps include ecological indicators are not integrated into optimization frameworks; macro-level carbon neutrality goals lack coordination with micro-level assessment tools; and isolated fields such as geothermal exchange and exergy analysis remain poorly integrated with mainstream technologies. Future studies should develop techno-economic–ecological coordinated optimization models that incorporate ecological indicators such as biodiversity and water stress. Life-cycle environmental impacts should be integrated into power station planning and operational decision-making. A dynamic assessment framework should be established to quantify the value of isolated research fields. These efforts will promote interdisciplinary collaboration and facilitate pumped hydro energy storage to become a key node in integrated energy-environment systems.
3.3.3. Keyword Burst Detection
The keyword burst network (Figure 8) demonstrates distinct temporal differentiation and interdisciplinary intersections in PHS ecological research, systematically revealing its dynamic evolution through temporal distribution and burst intensity.

Figure 8.
Keyword Burst Detection Map.
Phase 1 (2014–2017): Foundational Functional Exploration
Early studies focused on the fundamental functionalities of PHS technology, with ecological impacts preliminarily implied through associated keywords.
“Cycle” (burst strength: 1.56, 2014) and “simulation” (1.91, 2014) dominated research on cyclic operation modeling and system efficiency optimization, such as peakshaving capacity analysis using simulation tools.
“Carbon dioxide” (1.91, 2015) signaled emerging interest in PHS’s low carbon attributes, laying groundwork for comparative carbon emission analyses against conventional energy systems.
“Biological carbon pump” (1.19, 2016) hinted at aquatic carbon cycling mechanisms, indirectly supporting subsequent ecological effect assessments.
Phase 2 (2018–2020): Systematic Ecological Impact Assessment
The burst of “pumped hydro storage” (1.22, 2018) marked the institutionalization of ecological impact studies.
“Life cycle assessment” (1.92, 2018) catalyzed systematic evaluations of PHS’s environmental footprint, including land-use impacts during construction, water resource consumption in operation, and ecological restoration needs post-decommissioning, such as quantifying long-term vegetation loss in reservoir inundation zones.
“Impacts” (1.1, 2020) reflected direct analyses of localized ecosystem disturbances (e.g., eutrophication risks, fish habitat alterations), though limited data often restricted findings to indirect metrics (e.g., carbon emissions) or model simulations.
“Temperature” (2.59, 2020) highlighted research on reservoir thermal stratification effects on downstream water temperatures and aquatic ecosystems.
The combination of “integration” (1.92, 2018) and “wind power” (2014 burst) underscored hybrid renewable systems’ role in reducing fossil energy dependence and associated ecological burdens.
Phase 3 (2021–Present): Methodological Diversification and Technological Synergy
“Solar energy” (2.34, 2022) and “organic Rankine cycle” (1.25, 2022) emphasized PHS’s integration with solar energy and industrial waste heat recovery technologies.
“Model” (1.54, 2021) and “plants” (1.25, 2022) marked empirical approaches to quantify long-term ecological impacts, including hydrological modeling of soil erosion control and experimental analyses of wetland vegetation recovery under reservoir scheduling.
“Tool wear” (1.25, 2022) revealed ecological costs linked to equipment durability, such as chemical pollutant leakage risks from frequent maintenance or material abrasion impacts on reservoir water quality.
3.3.4. Temporal Evolution of Keywords
Using CiteSpace 6.3 R1 software, we conducted temporal network analysis on keyword clusters in PHS environmental impact research publications (2014–2024), with visualization results presented in Figure 9.

Figure 9.
Temporal Evolution and Keyword Cluster Network of PHS Environmental Impact Research (2014–2024).
Research on the ecological impacts of pumped hydro energy storage exhibits distinct stage-specific characteristics, closely linked to global policy orientations and technological applications. The temporal evolution of keyword clustering reflects research priorities within specific timelines. Keywords such as “wind power generation,” “carbon dioxide,” and “life cycle assessment (LCA)” prominently emerging before 2020 indicate early research focused on the macro-level benefits of renewable energy replacing fossil fuels. This aligns with policy targets such as the Paris Agreement (2015) and the EU’s 2030 Climate and Energy Framework. Notably, the EU’s mandate requiring LCA for energy storage projects (European Commission, 2019) [] has driven studies on the full life-cycle carbon footprint of PHS.
Post-2022, emerging keywords like “temperature,” “vegetation,” and “solar energy” correspond to national policies emphasizing ecological protection. For example, China’s Medium- and Long-Term Development Plan for pumped hydro storage (2021–2035) [] explicitly integrates “vegetation recovery rate” and “thermal stratification control” into environmental impact assessment criteria, shifting research toward micro-scale ecological effects.
The highest burst intensities for “performance” (6.82) and “management” (6.35) reveal the tension between technological efficiency and ecological governance. While the U.S. Bipartisan Infrastructure Law (2021) [] funded PHS R&D, litigation against California projects due to wetland loss from reservoir expansion highlights policy-ecology conflicts. The EU’s Nature Restoration Act (2022) requiring 5% of PHS water areas as biodiversity habitats has redirected research on “algorithm” and “model” toward multi-objective ecological constraints.
The sustained prominence of “solar energy” (burst intensity: 5.91, 2022–2024) correlates with solar- PHS integration policies. China’s 14th Five-Year Plan for New Energy Storage [] promotes hybrid wind- PHS -solar systems, while Saudi Arabia’s Vision 2030 focuses on desert-based PHS -desalination complexes. In contrast, Europe’s land scarcity prioritizes low-head PHS technologies, as reflected in keywords like “blade wear” and “organic Rankine cycle”.
The keyword “cycle” underscores PHS’s long-term ecological impacts, yet current policies (e.g., IHA’s Sustainability Guidelines for PHS (2023) []) emphasize short-term emission reduction without quantifying cumulative ecological thresholds. Future research must integrate “simulation” and “hybrid systems” to model policy-ecology linkages, supporting global ecological admission criteria for PHS.
4. Conclusions and Recommendations
4.1. Research Conclusions
Based on 222 English publications addressing the ecological impacts of PHS retrieved from the Web of Science Core Collection database, this study employed CiteSpace 6.3 R1 to visualize annual publication trends, institutional collaborations, and keyword networks. Key findings are summarized as follows:
Publication Volume: Global annual publication volume has shown a steady increase, with China contributing the highest number of studies, reflecting both growing international attention to PHS ecological impacts and China’s leadership in advancing PHS-related research.
Institutional Collaborations: Leading research institutions predominantly include national academies and top-tier universities, with robust inter-institutional collaboration networks indicating strong governmental prioritization and active international knowledge exchange.
Keyword Analysis: The three highest-frequency keywords—“renewable energy,” “energy storage,” and “performance”—highlight the interdisciplinary nature of PHS ecological studies, emphasizing its role in enabling renewable energy transitions. Hybrid systems integrating wind, solar, and PHS are identified as dominant research frontiers.
Temporal Shifts: Research priorities have dynamically evolved over the past decade, driven by advancements in energy technologies, material sciences, and policy interventions.
Keyword evolution reveals that policy directives and technological demands jointly propel PHS development. With China’s dual-carbon goals and the global energy transition, PHS has emerged as a critical technology for stabilizing renewable energy fluctuations. Research foci have shifted from early single-technology modeling (e.g., wind- PHS coupling) toward multi-dimensional optimization, including complementary utilization of solar–wind–hydro energy, hybrid energy storage configurations, and life-cycle environmental assessments. However, as research and practical application advance, hybrid energy storage systems face several risks, including interface and coordination risks, increased system complexity, and the need for economic re-evaluation. Such challenges have become critical bottlenecks to large-scale deployment. It is essential to incorporate systematic risk prevention and control measures into development strategies.
Global development stages vary significantly across countries, leading to distinct technological pathways and priorities. Advanced economies like the EU focus on large-scale optimization and tech upgrades, tackling challenges like boosting system efficiency, reducing life-cycle environmental impacts, and integrating high-penetration renewables. Meanwhile, many developing countries are in the technology introduction and planning phase, prioritizing resource surveys, lowering financing costs, and obtaining reliable tech suited to local conditions. International case studies further demonstrate that scaling PHS needs to break through geographical and resource constraints and match local development stages. For instance, the EU has demonstrated technological innovation in the context of high-density infrastructure by enhancing grid flexibility through low-head PHS (LH PHS) technologies [], while Southeast Asian countries repurpose abandoned mining sites for “brownfield energy storage projects [],” to provide a viable low-cost, low-environmental-impact pathway for developing countries. These practices demonstrate the feasibility of technological innovation and resource reuse.
4.2. Development Recommendations
Promote Hybrid Energy Storage Systems with Multi-Scenario Adaptability. Single-technology solutions struggle to meet complex energy demands. Future research should explore synergistic models integrating PHS with electrochemical storage, flywheels, and other technologies. For instance, flywheel–PHS hybrid systems can reduce mechanical wear of equipment by 30% [], while region-specific designs (e.g., small modular plants in high-altitude areas) enhance resource utilization efficiency [].
Strengthen Policy Coordination and Cross-Regional Collaboration. PHS should be incorporated into national grid resilience planning, with synchronized approval mechanisms for renewable energy projects and storage facilities. The EU’s transboundary grid interconnection experience demonstrates that regional energy market integration reduces system costs by 12% []. Additionally, developing “water-energy-ecology” co-management frameworks—exemplified by Central Asia’s joint dispatch systems for improving water and energy storage efficiency []—could inform similar regions.
Establish Comprehensive Life-Cycle Environmental Assessment Frameworks. Current studies predominantly focus on techno-economic performance, neglecting dynamic ecological impact tracking. A standardized life-cycle assessment model covering construction, operation, and decommissioning phases is urgently needed to quantify carbon footprints and ecological disturbances. Research indicates that PHS exhibits significantly lower carbon emissions per unit of electricity generated (67–81 gCO2-eq/kWh) compared to hydrogen storage [], yet biodiversity loss in reservoir areas requires mitigation through ecological compensation mechanisms.
Innovate Financing and Community Engagement Mechanisms. Reducing upfront investment barriers is critical for PHS deployment. Italy’s “energy storage-tourism” multi-purpose development model [], which shares costs through diversified revenue streams, offers a replicable approach. Concurrently, establishing community co-governance platforms—such as Germany’s “public hearing-technical transparency” protocols for low-head PHS projects in the North Sea—can enhance social acceptance.
Author Contributions
All authors contributed to the study’s conception and design. Conceptualization, H.Y. and X.F.; Data curation, M.C. and M.L.; Formal analysis, Z.F. and X.F.; Funding acquisition, X.F. and Y.F.; Investigation, J.L.; Methodology, X.Z.; Project administration, P.T.; Resources, J.L. and Y.F.; Software, X.Z. and H.W.; Validation, Z.F. and M.C.; Writing—original draft, X.Z., Z.F. and X.F.; Writing—review and editing, M.L., H.W. and X.F. All authors will be updated at each stage of manuscript processing, including submission, revision, and revision reminder, via emails from our system or the assigned Assistant Editor. All authors have read and agreed to the published version of the manuscript.
Funding
This paper is a phased achievement of the Central Government’s Guiding Fund for Local Science and Technology Development, titled “Research and Engineering Demonstration on the Resource Utilization of Dredged Sediments from ‘One Lake and Four Rivers’ and Key Technologies for Reconstructing ‘Dual-Carbon’ Type Mining Areas” (2024ZYC0002), and “Technology and practice of ‘three-dimensional’ collaborative governance of rural ecological environment” (KDKJ2025WTKF01) and “Research on resource utilization technology of river and lake sediment in mine ecological restoration” (KDKJ2023KFJJA03).
Data Availability Statement
All important data for this manuscript are presented in the paper. If you have any questions, please contact the corresponding author.
Conflicts of Interest
Author Yingchun Fang and Peiyang Tan was employed by the company Hunan Jiangshan Chunjin Technology Co., Ltd. This is based on research interest and voluntary participation, and there is no conflict of interest with this paper. The remaining authors declare that the research was conducted in the absence of any commercial or financial relationships that could be construed as a potential conflict of interest. Professor Fu Xiaohua works part-time as a technical advisor for the company, but this is of a voluntary nature and there is no interest relationship or conflict involved. This is hereby declared!
References
- Ding, K.; Yang, C.H.; Wang, Z.X.; Zhao, C.J. Optimal scheduling of combined pumped storage-wind-photovoltaic-thermal generation system considering the characteristics of source and load. J. Renew. Sustain. Energy 2023, 15, 054701. [Google Scholar] [CrossRef]
- Kadiyala, A.; Kommalapati, R.; Huque, Z. Evaluation of the life cycle greenhouse gas emissions from different biomass feedstock electricity generation systems. Sustainability 2016, 8, 1181. [Google Scholar] [CrossRef]
- IRENA. Electricity Storage and Renewables: Costs and Markets to 2030; International Renewable Energy Agency: Abu Dhabi, United Arab Emirates, 2017; p. 103. ISBN 978-92-9260-038-9. [Google Scholar]
- Jurasz, J.; Dabek, P.B.; Kazmierczak, B.; Kies, A.; Wdowikowski, M. Large scale complementary solar and wind energy sources coupled with pumped-storage hydroelectricity for Lower Silesia (Poland). Energy 2018, 161, 183–192. [Google Scholar] [CrossRef]
- Zhou, J.L.; Liu, D.D.; Sha, R.; Sun, J.B.; Wang, Y.B.; Wu, Y.N. Geospatial simulation and decision optimization towards identifying the layout suitability and priority for wind-photovoltaic-hydrogen-ammonia project: An empirical study in China. Energy 2024, 286, 129489. [Google Scholar] [CrossRef]
- Suo, C.; Li, Y.P.; Jin, S.W.; Liu, J.; Li, Y.F.; Feng, R.F. Identifying optimal clean-production pattern for energy systems under uncertainty through introducing carbon emission trading and green certificate schemes. J. Clean. Prod. 2017, 161, 299–316. [Google Scholar] [CrossRef]
- Chala, G.T.; Al Alshaikh, S.M. Solar photovoltaic energy as a promising enhanced share of clean energy sources in the future—A comprehensive review. Energies 2023, 16, 7919. [Google Scholar] [CrossRef]
- Aly, A.M.; Clarke, J. Wind design of solar panels for resilient and green communities: CFD with machine learning. Sustain. Cities Soc. 2023, 94, 104529. [Google Scholar] [CrossRef]
- Li, R.; Afzali, S.F.; Mahalec, V. Environmental impacts of optimal designs of community energy systems under different CO2 footprints of electric grids. Comput. Chem. Eng. 2023, 178, 108389. [Google Scholar] [CrossRef]
- Zhang, H.Y.; Chen, B.; Deng, H.; Du, H.Y.; Yang, R.X.; Ju, L.; Liu, S.M. Analysis on the evolution law and influencing factors of Beijing’s power generation carbon emissions. Energy Rep. 2022, 8, 1689–1697. [Google Scholar] [CrossRef]
- Zhang, X.P.; Zhang, H.N.; Zhao, C.H.; Yuan, J.H. Carbon emission intensity of electricity generation in Belt and Road Initiative countries: A benchmarking analysis. Environ. Sci. Pollut. Res. 2019, 26, 15057–15068. [Google Scholar] [CrossRef] [PubMed]
- Nian, V.; Chou, S.K.; Su, B.; Bauly, J. Life cycle analysis on carbon emissions from power generation–The nuclear energy example. Appl. Energy 2014, 118, 68–82. [Google Scholar] [CrossRef]
- Zhao, E.R.; Chen, J.M.; Lan, J.M.; Liu, L.W. Power Generation Mix Optimization under Auction Mechanism for Carbon Emission Rights. Energies 2024, 17, 617. [Google Scholar] [CrossRef]
- Li, D.; Shen, L.; Zhong, S.; Elshkaki, A.; Li, X.M. Spatial and temporal evolution patterns of material, energy and carbon emission nexus for power generation infrastructure in China. Resour. Conserv. Recycl. 2023, 190, 106775. [Google Scholar] [CrossRef]
- Zhang, X.; Xu, K. Statistical data-based prediction of carbon dioxide emission factors of China’s power generation at carbon peak in 2030. Case Stud. Therm. Eng. 2023, 51, 103633. [Google Scholar] [CrossRef]
- Wang, Y.; Yao, X.; Yuan, P. Strategic adjustment of China’s power generation capacity structure under the constraint of carbon emission. Comput. Econ. 2015, 46, 421–435. [Google Scholar] [CrossRef]
- Huang, K.; Zhou, P.; Liu, Z.Y.; Tang, T.L.; Zhang, H.G.; Jiang, W. The calculation and distribution of CAV carbon emissions on urban transportation systems: A comparative analysis of renewable and non-renewable energy sources. Renew. Energy 2024, 230, 120884. [Google Scholar] [CrossRef]
- Deka, A.; Ozdeser, H.; Seraj, M. The effect of GDP, renewable energy and total energy supply on carbon emissions in the EU-27: New evidence from panel GMM. Environ. Sci. Pollut. Res. 2023, 30, 28206–28216. [Google Scholar] [CrossRef] [PubMed]
- Shang, M.; Peng, M.Y.P.; Anser, M.K.; Imran, M.; Nassani, A.A.; Binsaeed, R.H.; Zaman, K. Evaluating the U-shaped environmental kuznets curve in China: The impact of high technology exports and renewable energy consumption on carbon emissions. Gondwana Res. 2024, 127, 272–287. [Google Scholar] [CrossRef]
- Erdogan, E.; Serin Oktay, D.; Manga, M.; Bal, H.; Algan, N. Examining the effects of renewable energy and economic growth on carbon emission in Canada: Evidence from the Nonlinear ARDL Approaches. Eval. Rev. 2024, 48, 63–89. [Google Scholar] [CrossRef] [PubMed]
- Liu, X.X.; Niu, Q.; Dong, S.L.; Zhong, S.Y. How does renewable energy consumption affect carbon emission intensity? Temporal-spatial impact analysis in China. Energy 2023, 284, 128690. [Google Scholar] [CrossRef]
- Deka, A.; Bako, S.Y.; Ozdeser, H.; Seraj, M. The impact of energy efficiency in reducing environmental degradation: Does renewable energy and forest resources matter? Environ. Sci. Pollut. Res. 2023, 30, 86957–86972. [Google Scholar] [CrossRef]
- Li, C.; Yang, X.; Wang, L. The Impact of Renewable Energy Development on Regional Carbon Emission Reduction: Based on the Spatio-Temporal Analysis of 30 Provinces in China. Environ. Manag. 2024, 74, 439–460. [Google Scholar] [CrossRef]
- Zhang, M.M.; Yang, Z.K.; Liu, L.Y.; Zhou, D.Q. Impact of renewable energy investment on carbon emissions in China-An empirical study using a nonparametric additive regression model. Sci. Total Environ. 2021, 785, 147109. [Google Scholar] [CrossRef] [PubMed]
- Yin, G.Z.; Wang, B.X.; Duan, M.S.; Kuang, Y. Integrating more renewable electricity into the power system may increase carbon emissions. Sustain. Energy Technol. Assess. 2022, 49, 101796. [Google Scholar] [CrossRef]
- Khan, H.; Liu, W.L.; Khan, I.; Zhang, J.F. The nexus between natural resources, renewable energy consumption, economic growth, and carbon dioxide emission in BRI countries. Environ. Sci. Pollut. Res. 2023, 30, 36692–36709. [Google Scholar] [CrossRef]
- Guo, X.X.; Huang, K.X.; Li, L.Y.; Wang, X.A. Renewable energy for balancing carbon emissions and reducing carbon transfer under global value chains: A way forward. Sustainability 2022, 15, 234. [Google Scholar] [CrossRef]
- Martínez-Lucas, G.; Sarasúa, J.I.; Sánchez-Fernández, J.Á. Frequency regulation of a hybrid wind–hydro power plant in an isolated power system. Energies 2018, 11, 239. [Google Scholar] [CrossRef]
- Virasjoki, V.; Rocha, P.; Siddiqui, A.S.; Salo, A. Market impacts of energy storage in a transmission-constrained power system. IEEE Trans. Power Syst. 2015, 31, 4108–4117. [Google Scholar] [CrossRef]
- De Boer, H.S.; Grond, L.; Moll, H.; Benders, R. The application of power-to-gas, pumped hydro storage and compressed air energy storage in an electricity system at different wind power penetration levels. Energy 2014, 72, 360–370. [Google Scholar] [CrossRef]
- Hunt, J.D.; Lagore, B.; Brandao, R.; Diuana, F.A.; Quaranta, E.; de Miranda, M.; Lacorte, A.; Barbosa, P.S.; Aurelio, M.; de Freitas, V.; et al. Mapping the potential for pumped storage using existing lower reservoirs. J. Energy Storage 2023, 73, 109047. [Google Scholar] [CrossRef]
- Garcia, R.; Freire, F.; Clift, R. Effects on greenhouse gas emissions of introducing electric vehicles into an electricity system with large storage capacity. J. Ind. Ecol. 2018, 22, 288–299. [Google Scholar] [CrossRef]
- Das, B.K.; Hasan, M.; Das, P. Impact of storage technologies, temporal resolution, and PV tracking on stand-alone hybrid renewable energy for an Australian remote area application. Renew. Energy 2021, 173, 362–380. [Google Scholar] [CrossRef]
- Li, P.; Hu, D.; Hou, L.; Wang, J.H.; Pan, Y.P. Comprehensive Benefits Evaluation of Renewable Energy Based on Grey-DEMATEL and DQ-GRA. IEEE Access 2024, 12, 98660–98671. [Google Scholar] [CrossRef]
- Park, E.; Han, T.; Kim, T.; Kwon, S.J.; del Pobil, A.P. Economic and environmental benefits of optimized hybrid renewable energy generation systems at Jeju National University, South Korea. Sustainability 2016, 8, 877. [Google Scholar] [CrossRef]
- Zhang, S.S.; Yang, W.J.; Li, X.D.; Zhao, Z.G.; Wang, R.; Li, Y.L. Economic evaluation of Wind–PV–Pumped storage hybrid system considering carbon emissions. Energy Rep. 2022, 8, 1249–1258. [Google Scholar] [CrossRef]
- Açıkel, H.H.; Bayır, E. Evaluation of capacity of hybrid energy systems to decrease the environmental pollution. Fuel 2022, 328, 125356. [Google Scholar] [CrossRef]
- Zhao, H.; Guo, S. External benefit evaluation of renewable energy power in China for sustainability. Sustainability 2015, 7, 4783–4805. [Google Scholar] [CrossRef]
- Alhijazi, A.A.K.; Almasri, R.A.; Alloush, A.F. A Hybrid Renewable Energy (Solar/Wind/Biomass) and Multi-Use System Principles, Types, and Applications: A Review. Sustainability 2023, 15, 16803. [Google Scholar] [CrossRef]
- Vergara-Zambrano, J.; Kracht, W.; Díaz-Alvarado, F.A. Integration of renewable energy into the copper mining industry: A multi-objective approach. J. Clean. Prod. 2022, 372, 133419. [Google Scholar] [CrossRef]
- Nurunnabi, M.; Roy, N.K.; Mahmud, M.A. Investigating the environmental and socio-economic impacts of grid-tied photovoltaic and on-shore wind systems in Bangladesh. IET Renew. Power Gener. 2018, 12, 1082–1090. [Google Scholar] [CrossRef]
- Shahzad, M.; Qadir, A.; Ullah, N.; Mahmood, Z.; Saad, N.M.; Ali, S.S.A. Optimization of on-grid hybrid renewable energy system: A case study on Azad Jammu and Kashmir. Sustainability 2022, 14, 5757. [Google Scholar] [CrossRef]
- Zhang, J.; Wei, H. A review on configuration optimization of hybrid energy system based on renewable energy. Front. Energy Res. 2022, 10, 977925. [Google Scholar] [CrossRef]
- Purvins, A.; Zubaryeva, A.; Llorente, M.; Tzimas, E.; Mercier, A. Challenges and options for a large wind power uptake by the European electricity system. Appl. Energy 2011, 88, 1461–1469. [Google Scholar] [CrossRef]
- Dursun, B.; Alboyaci, B. The contribution of wind-hydro pumped storage systems in meeting Turkey’s electric energy demand. Renew. Sustain. Energy Rev. 2010, 14, 1979–1988. [Google Scholar] [CrossRef]
- Argyrou, M.C.; Christodoulides, P.; Kalogirou, S.A. Energy storage for electricity generation and related processes: Technologies appraisal and grid scale applications. Renew. Sustain. Energy Rev. 2018, 94, 804–821. [Google Scholar] [CrossRef]
- Suberu, M.Y.; Mustafa, M.W.; Bashir, N. Energy storage systems for renewable energy power sector integration and mitigation of intermittency. Renew. Sustain. Energy Rev. 2014, 35, 499–514. [Google Scholar] [CrossRef]
- Joshua, S.R.; Park, S.; Kwon, K. H2 URESONIC: Design of a Solar-Hydrogen University Renewable Energy System for a New and Innovative Campus. Appl. Sci. 2024, 14, 1554. [Google Scholar] [CrossRef]
- Uyar, T.S.; Beşikci, D. Integration of hydrogen energy systems into renewable energy systems for better design of 100% renewable energy communities. Int. J. Hydrogen Energy 2017, 42, 2453–2456. [Google Scholar] [CrossRef]
- Grosspietsch, D.; Saenger, M.; Girod, B. Matching decentralized energy production and local consumption: A review of renewable energy systems with conversion and storage technologies. Wiley Interdiscip. Rev. Energy Environ. 2019, 8, e336. [Google Scholar] [CrossRef]
- Herc, L.; Pfeifer, A.; Duić, N. Optimization of the possible pathways for gradual energy system decarbonization. Renew. Energy 2022, 193, 617–633. [Google Scholar] [CrossRef]
- Shahzad, S.; Jasińska, E. Renewable revolution: A review of strategic flexibility in future power systems. Sustainability 2024, 16, 5454. [Google Scholar] [CrossRef]
- Shahzad, S.; Abbasi, M.A.; Shahid, M.B.; Guerrero, J.M. Unlocking the potential of long-duration energy storage: Pathways to net-zero emissions through global innovation and collaboration. J. Energy Storage 2024, 97, 112904. [Google Scholar] [CrossRef]
- Palacios-Ferrer, J.A.; Rey-Martínez, F.J.; Repenning-Bzdigian, C.A.; Rey-Hernández, J.M. Unveiling Key Factors Shaping Energy Storage Strategies for Sustainable Energy Communities. Buildings 2024, 14, 1466. [Google Scholar] [CrossRef]
- Reuter, W.H.; Fuss, S.; Szolgayová, J.; Obersteiner, M. Investment in wind power and pumped storage in a real options model. Renew. Sustain. Energy Rev. 2012, 16, 2242–2248. [Google Scholar] [CrossRef]
- Bi, C.; Law, A.W.K. Co-locating offshore wind and floating solar farms–effect of high wind and wave conditions on solar power performance. Energy 2023, 266, 126437. [Google Scholar] [CrossRef]
- Etyemezian, V.; Nikolich, G.; Gillies, J.A. Mean flow through utility scale solar facilities and preliminary insights on dust impacts. J. Wind Eng. Ind. Aerodyn. 2017, 162, 45–56. [Google Scholar] [CrossRef]
- Wu, X.W.; Hu, W.H.; Huang, Q.; Chen, C.; Liu, Z.; Chen, Z. Optimal power dispatch strategy of onshore wind farms considering environmental impact. Int. J. Electr. Power Energy Syst. 2020, 116, 105548. [Google Scholar] [CrossRef]
- Soudagar, M.E.M.; Ramesh, S.; Khan, T.M.Y.; Almakayeel, N.; Ramesh, R.; Ghazali, N.N.N.; Cuce, E.; Shelare, S. An overview of the existing and future state of the art advancement of hybrid energy systems based on PV-solar and wind. Int. J. Low-Carbon Technol. 2024, 19, 207–216. [Google Scholar] [CrossRef]
- Yeo, I.A.; Yee, J.J. A proposal for a site location planning model of environmentally friendly urban energy supply plants using an environment and energy geographical information system (E-GIS) database (DB) and an artificial neural network (ANN). Appl. Energy 2014, 119, 99–117. [Google Scholar] [CrossRef]
- Wu, Z.; Zhou, Z.; Alkahtani, M. Time-effective dust deposition analysis of PV modules based on finite element simulation for candidate site determination. IEEE Access 2020, 8, 65137–65147. [Google Scholar] [CrossRef]
- Panda, A.; Aviso, K.B.; Mishra, U.; Nanda, I. Impact of optimal power generation scheduling for operating cleaner hybrid power systems with energy storage. Int. J. Energy Res. 2021, 45, 14493–14517. [Google Scholar] [CrossRef]
- Elnozahy, A.; Ramadan, H.S.; Abo-Elyousr, F.K. Efficient metaheuristic Utopia-based multi-objective solutions of optimal battery-mix storage for microgrids. J. Clean. Prod. 2021, 303, 127038. [Google Scholar] [CrossRef]
- Oliveira, L.; Messagie, M.; Mertens, J.; Laget, H.; Coosemans, T.; Van Mierlo, J. Environmental performance of electricity storage systems for grid applications, a life cycle approach. Energy Convers. Manag. 2015, 101, 326–335. [Google Scholar] [CrossRef]
- Jiao, Y.; Månsson, D. Greenhouse gas emissions from hybrid energy storage systems in future 100% renewable power systems–A Swedish case based on consequential life cycle assessment. J. Energy Storage 2023, 57, 106167. [Google Scholar] [CrossRef]
- Cheng, C.; Gutierrez, N.P.; Blakers, A.; Stocks, M. GIS-based solar and wind resource assessment and least-cost 100% renewable electricity modelling for Bolivia. Energy Sustain. Dev. 2022, 69, 134–149. [Google Scholar] [CrossRef]
- De Moura Altea, C.; Yanagihara, J.I. Energy, exergy and environmental impacts analyses of Pumped Hydro Storage (PHS) and Hydrogen (H2) energy storage processes. J. Energy Storage 2024, 76, 109713. [Google Scholar] [CrossRef]
- Rogeau, A.; Girard, R.; Kariniotakis, G. A generic GIS-based method for small Pumped Hydro Energy Storage (PHES) potential evaluation at large scale. Appl. Energy 2017, 197, 241–253. [Google Scholar] [CrossRef]
- Javed, M.S.; Ma, T.; Jurasz, J.; Mikulik, J. A hybrid method for scenario-based techno-economic-environmental analysis of off-grid renewable energy systems. Renew. Sustain. Energy Rev. 2021, 139, 110725. [Google Scholar] [CrossRef]
- Sanna, A.; Streicher, W. Innovative system for BWRO desalination powered by PV and pumped hydro storage–Economic and GHG emissions analysis. Desalination 2024, 570, 117081. [Google Scholar] [CrossRef]
- Katsaprakakis, D.A.; Dakanali, E.; Dimopoulos, A.; Gyllis, Y. Energy transition on sifnos: An approach to economic and social transition and development. Appl. Sci. 2022, 12, 2680. [Google Scholar] [CrossRef]
- Moreno-Leiva, S.; Haas, J.; Nowak, W.; Kracht, W.; Eltrop, L.; Breyer, C. Integration of seawater pumped storage and desalination in multi-energy systems planning: The case of copper as a key material for the energy transition. Appl. Energy 2021, 299, 117298. [Google Scholar] [CrossRef]
- Li, S.; Hu, Y.; Zhang, L. Coupling coordination relationship of pumped storage power station and eco-environment system. J. Energy Storage 2022, 52, 105029. [Google Scholar] [CrossRef]
- Casasso, A.; Sethi, R. Assessment and minimization of potential environmental impacts of ground source heat pump (GSHP) systems. Water 2019, 11, 1573. [Google Scholar] [CrossRef]
- Luna, T.; Ribau, J.; Figueiredo, D.; Alves, R. Improving energy efficiency in water supply systems with pump scheduling optimization. J. Clean. Prod. 2019, 213, 342–356. [Google Scholar] [CrossRef]
- Arena, C.; Genco, M.; Lombardo, A.; Meli, I.; Mazzola, M.R. A Cost–Benefit Based, Parametric Procedure to Screen Existing Irrigation and Municipal Supply Reservoirs for Wind Energy Storage. Water 2018, 10, 1813. [Google Scholar] [CrossRef]
- Guo, Z.; Ge, S.S.; Yao, X.L.; Li, H.; Li, X.Y. Life cycle sustainability assessment of pumped hydro energy storage. Int. J. Energy Res. 2020, 44, 192–204. [Google Scholar] [CrossRef]
- Zhang, S.; Andrews-Speed, P.; Perera, P. The evolving policy regime for pumped storage hydroelectricity in China: A key support for low-carbon energy. Appl. Energy 2015, 150, 15–24. [Google Scholar] [CrossRef]
- Nibbi, L.; Sospiro, P.; De Lucia, M.; Wu, C.C. Improving pumped hydro storage flexibility in China: Scenarios for advanced solutions adoption and policy recommendations. Energies 2022, 15, 7918. [Google Scholar] [CrossRef]
- Silalahi, D.F.; Blakers, A.; Cheng, C. 100% renewable electricity in Indonesia. Energies 2023, 17, 3. [Google Scholar] [CrossRef]
- Silalahi, D.F.; Blakers, A.; Lu, B.; Cheng, C. Indonesia’s Vast Off-River Pumped Hydro Energy Storage Potential. Energies 2022, 15, 3457. [Google Scholar] [CrossRef]
- Li, X.D.; Yang, W.J.; Zhao, Z.G.; Wang, R.; Yin, X.X. Advantage of priority regulation of pumped storage for carbon-emission-oriented co-scheduling of hybrid energy system. J. Energy Storage 2023, 58, 106400. [Google Scholar] [CrossRef]
- Hu, K.; Deng, Y.; Chen, D. Advantages of variable-speed pumped storage plants in generating phase-modulation mode: Rapidity and stability. IET Renew. Power Gener. 2020, 14, 3732–3740. [Google Scholar] [CrossRef]
- Deng, Y.W.; Wang, P.F.; Morabito, A.; Feng, W.F.; Mahmud, A.; Chen, D.Y.; Hendrick, P. Dynamic analysis of variable-speed pumped storage plants for mitigating effects of excess wind power generation. Int. J. Electr. Power Energy Syst. 2022, 135, 107453. [Google Scholar] [CrossRef]
- Wang, H.R.; Wang, L.Q.; Wang, X.B.; Yao, E.R. A novel pumped hydro combined with compressed air energy storage system. Energies 2013, 6, 1554–1567. [Google Scholar] [CrossRef]
- Yao, W.W.; Deng, C.H.; Li, D.L.; Chen, M.; Peng, P.; Zhang, H. Optimal sizing of seawater pumped storage plant with variable-speed units considering offshore wind power accommodation. Sustainability 2019, 11, 1939. [Google Scholar] [CrossRef]
- Li, S.; Cao, Z.Z.; Hu, K.Q.; Chen, D.Y. Performance assessment for primary frequency regulation of variable-speed pumped storage plant in isolated power systems. Energies 2023, 16, 1238. [Google Scholar] [CrossRef]
- Obara, S.; Morel, J.; Okada, M.; Kobayashi, K. Performance evaluation of an independent microgrid comprising an integrated coal gasification fuel cell combined cycle, large-scale photovoltaics, and a pumped-storage power station. Energy 2016, 116, 78–93. [Google Scholar] [CrossRef]
- Luo, Z.; Ma, J.; Jiang, Z. Research on power system dispatching operation under high proportion of wind power consumption. Energies 2022, 15, 6819. [Google Scholar] [CrossRef]
- Koutnik, J.; Bruns, M.; Hildinger, T. A Step forward—Variable Speed Pumped Storage Power Plant Frades II. Wasserwirtschaft 2015, 105, 27–32. [Google Scholar] [CrossRef]
- Azbe, V.; Mihalic, R. Transient stability of a large doubly-fed induction machine in a pumped-storage plant. Electr. Power Syst. Res. 2017, 142, 29–35. [Google Scholar] [CrossRef]
- Chen, Y.; Chen, C.M.; Liu, Z.Y.; Hu, Z.G.; Wang, X.W. Methodological features of CiteSpace Knowledge Graph. Sci. Res. 2015, 33, 242–253. [Google Scholar]
- Xiao, F.J.; Li, C.Z.; Sun, J.M.; Zhang, L.J. Knowledge domain and emerging trends in organic photovoltaic technology: A scientometric review based on CiteSpace analysis. Front. Chem. 2017, 5, 67. [Google Scholar] [CrossRef]
- Yang, W.; Yang, J. Advantage of variable-speed pumped storage plants for mitigating wind power variations: Integrated modelling and performance assessment. Appl. Energy 2019, 237, 720–732. [Google Scholar] [CrossRef]
- Guezgouz, M.; Jurasz, J.; Bekkouche, B.; Ma, T.; Javed, M.S.; Kies, A. Optimal hybrid pumped hydro-battery storage scheme for off-grid renewable energy systems. Energy Convers. Manag. 2019, 199, 112046. [Google Scholar] [CrossRef]
- Ghasemi, A.; Enayatzare, M. Optimal energy management of a renewable-based isolated microgrid with pumped-storage unit and demand response. Renew. Energy 2018, 123, 460–474. [Google Scholar] [CrossRef]
- Xu, X.; Hu, W.H.; Cao, D.; Huang, Q.; Chen, C.; Chen, Z. Optimized sizing of a standalone PV-wind-hydropower station with pumped-storage installation hybrid energy system. Renew. Energy 2020, 147, 1418–1431. [Google Scholar] [CrossRef]
- Sun, K.Q.; Li, K.J.; Pan, J.P.; Liu, Y.; Liu, Y.L. An optimal combined operation scheme for pumped storage and hybrid wind-photovoltaic complementary power generation system. Appl. Energy 2019, 242, 1155–1163. [Google Scholar] [CrossRef]
- Lyu, X.; Yang, K.; Fang, J.J.; Tang, J.Z.; Wang, Y. Feasibility study of construction of pumped storage power station using abandoned mines: A case study of the Shitai mine. Energies 2022, 16, 314. [Google Scholar] [CrossRef]
- Ge, S.; Gao, Y.; Yao, X.; Liu, J. Can pumped-storage power in underground coal mine reduce carbon emissions? J. Clean. Prod. 2020, 255, 120344. [Google Scholar] [CrossRef]
- Shang, D.; Pei, P. Analysis of influencing factors of modification potential of abandoned coal mine into pumped storage power station. J. Energy Resour. Technol. 2021, 143, 112003. [Google Scholar] [CrossRef]
- Zhang, T.; Zhang, B. Study on the hydraulic effect of Tesla valve structure on the end roadway of abandoned coal mine pumped storage. J. Energy Storage 2024, 95, 112586. [Google Scholar] [CrossRef]
- Shang, D.; Pei, P.; Zuo, Y. Techno-economic feasibility analysis of pumped storage hydroelectricity in abandoned underground coal mines. J. Energy Resour. Technol. 2020, 142, 122001. [Google Scholar] [CrossRef]
- Yang, K.; Lyu, X.; Xu, C.S.; Fang, J.J.; Duan, M.K.; Zhang, Z.N. Research on pumped storage and complementary energy development models for abandoned mines in China. J. Cent. South Univ. 2024, 31, 2860–2871. [Google Scholar] [CrossRef]
- Zhang, Y.; Xie, Z. Thermodynamic efficiency and bounds of pumped thermal electricity storage under whole process ecological optimization. Renew. Energy 2022, 188, 711–720. [Google Scholar] [CrossRef]
- National Energy Administration. Medium and Long-Term Development Plan for Pumped Hydro Storage (2021–2035); National Energy Administration: Beijing, China, 2021. [Google Scholar]
- US Department of Energy. HydroWIRES Initiative Research Roadmap; DOE: Washington, DC, USA, 2022.
- Chen, C. CiteSpace: A Practical Guide for Mapping Scientific Literature; Nova Science: Hauppauge, NY, USA, 2016. [Google Scholar]
- Yang, C.J.; Jackson, R.B. Opportunities and barriers to pumped-hydro energy storage in the United States. Renew. Sustain. Energy Rev. 2011, 15, 839–844. [Google Scholar] [CrossRef]
- Marín, O.A.; Kraslawski, A.; Cisternas, L.A. Design for sustainability: An integrated pumped hydro reverse osmosis system to supply water and energy for mining operations. Energy Convers. Manag. 2024, 322, 119159. [Google Scholar] [CrossRef]
- Li, J.L.; Zhao, Z.W.; Xu, D.; Li, P.Q.; Liu, Y.; Mahmud, M.A.; Chen, D.Y. The potential assessment of pump hydro energy storage to reduce renewable curtailment and CO2 emissions in Northwest China. Renew. Energy 2023, 212, 82–96. [Google Scholar] [CrossRef]
- Gemechu, E.; Kumar, A. A review of how life cycle assessment has been used to assess the environmental impacts of hydropower energy. Renew. Sustain. Energy Rev. 2022, 167, 112684. [Google Scholar] [CrossRef]
- Shi, Y.H.; Wang, H.L.; Li, C.J.; Negnevitsky, M.; Wang, X.L. Stochastic optimization of system configurations and operation of hybrid cascade hydro-wind-photovoltaic with battery for uncertain medium-and long-term load growth. Appl. Energy 2024, 364, 123127. [Google Scholar] [CrossRef]
- Ruiz, R.A.; Schürenkamp, D.; Bricker, J.D.; Olvermann, M.; Goseberg, N. Understanding stakeholder attitudes towards low-head pumped hydro storage technology. Energy Sustain. Soc. 2024, 14, 31. [Google Scholar] [CrossRef]
- He, F.; Leach, M.; Short, M.; Fan, Y.R.; Liu, L.R. A copula-based whole system model to understand the environmental and economic impacts of grid-scale energy storage. Appl. Energy 2025, 379, 124935. [Google Scholar] [CrossRef]
- Maio, M.; Marrasso, E.; Roselli, C.; Sasso, M.; Fontana, N.; Marini, G. An innovative approach for optimal selection of pumped hydro energy storage systems to foster sustainable energy integration. Renew. Energy 2024, 227, 120533. [Google Scholar] [CrossRef]
- Sadhukhan, J.; Sen, S.; Randriamahefasoa, T.M.S. Framework for optimal energy storage duration for maximum-reliability renewable electricity. Front. Energy Res. 2024, 12, 1430413. [Google Scholar] [CrossRef]
- Ba-abbad, M.A.; Alrougy, I.; Alalweet, F. Techno-economic analysis of implementing pumped hydro energy storage to store solar and wind energy in water-stressed areas. J. Energy Storage 2024, 98, 113024. [Google Scholar] [CrossRef]
- Maio, M.; Marrasso, E.; Roselli, C.; Sasso, M.; Fontana, N.; Marini, G. Spatial-temporal evolution of pumped hydro energy storage potential on the Qinghai–Tibet Plateau and its future trend under global warming. Sci. Total Environ. 2023, 857, 159332. [Google Scholar]
- Hasan, M.M.; Hossain, S.; Mofijur, M.; Kabir, Z.; Badruddin, I.A.; Khan, T.M.Y.; Jassim, E. Harnessing solar power: A review of photovoltaic innovations, solar thermal systems, and the dawn of energy storage solutions. Energies 2023, 16, 6456. [Google Scholar] [CrossRef]
- Kokkotis, P.I.; Psomopoulos, C.S.; Ioannidis, G.C.; Kaminaris, S.D. Small scale energy storage systems. A short review in their potential environmental impact. Fresenius Environ. Bull. 2017, 26, 5658–5665. [Google Scholar]
- Casarin, S.; Cavazzini, G.; Pérez-Díaz, J.I. Battery and Flywheel hybridization of a reversible Pumped-Storage Hydro Power Plant for wear and tear reduction. J. Energy Storage 2023, 71, 108059. [Google Scholar] [CrossRef]
- Rasool, M.H.; Taylan, O.; Perwez, U.; Batunlu, C. Comparative assessment of multi-objective optimization of hybrid energy storage system considering grid balancing. Renew. Energy 2023, 216, e119107. [Google Scholar] [CrossRef]
- Commission, E. The European Green Deal; COM(2019) 640 final; European Commission: Brussels, Belgium, 2019. [Google Scholar]
- US Department of Energy. Implementation Rules of the Bipartisan Infrastructure Act; US Department of Energy: Washington, DC, USA, 2021.
- National Development and Reform Commission, National Energy Administration. Implementation Plan for the Development of New Energy Storage during the 14th Five-Year Plan; National Development and Reform Commission, National Energy Administration: Washington, DC, USA, 2022.
- Weber, T.; Stocks, R.; Blakers, A.; Nadolny, A.; Cheng, C. A global atlas of pumped hydro systems that repurpose existing mining sites. Renew. Energy 2024, 224, 120113. [Google Scholar] [CrossRef]
- Zakeri, B.; Hunt, J.D.; Laldjebaev, M.; Krey, V.; Vinca, A.; Parkinson, S.; Riahi, K. Role of energy storage in energy and water security in Central Asia. J. Energy Storage 2022, 50, 104587. [Google Scholar] [CrossRef]
Disclaimer/Publisher’s Note: The statements, opinions and data contained in all publications are solely those of the individual author(s) and contributor(s) and not of MDPI and/or the editor(s). MDPI and/or the editor(s) disclaim responsibility for any injury to people or property resulting from any ideas, methods, instructions or products referred to in the content. |
© 2025 by the authors. Licensee MDPI, Basel, Switzerland. This article is an open access article distributed under the terms and conditions of the Creative Commons Attribution (CC BY) license (https://creativecommons.org/licenses/by/4.0/).