Optimal Design of Combined Weir–Orifice Tail Escape Structures Using Graphical Methods and the TAILOPT Tool
Abstract
1. Introduction
1.1. Background
1.2. Study Objectives
- Develop a graphical design methodology for determining the optimal dimensions of the drainage pipe in a combined weir–orifice tail escape. This method provides engineers with a clear, visual tool for selecting pipe sizes that achieve the desired discharge performance under specified operational constraints, offering a robust alternative to conventional trial-and-error approaches.
- Create an optimization software tool (TAILOPT) that automates the design process for combined tail escapes. The tool systematically generates feasible combinations of weir, orifice, and drainage pipe parameters and identifies the optimal configuration based on user-defined constraints, such as allowable velocity ranges and head loss limits. By replacing iterative manual calculations, TAILOPT enables rapid and comprehensive exploration of design alternatives.
- Conduct a comprehensive sensitivity analysis using TAILOPT to quantify the influence of key design parameters, including channel reach length, drainage pipe slope, and pipe roughness, on the feasibility, efficiency, and robustness of the tail escape design. This analysis will identify the most critical parameters affecting performance and resilience.
- Integrate the optimized tail escape design with unsteady hydraulic simulation by enabling direct export of a compatible input file (.inp) for the EPA-SWMM modeling environment [28]. The selected design will then be evaluated under transient flow scenarios, such as nightly demand reduction and full canal drainage for maintenance, to validate its hydraulic adequacy and operational reliability within a dynamic canal network.
1.3. Paper Organization
2. Materials and Methods
2.1. Governing Equations of Tail Escape
2.1.1. Weir Inlet
2.1.2. Orifice Inlet
2.1.3. Time of Emptying the Channel
2.1.4. Drainage Pipe Outlet
- A.
- The first operational constraint requires that the ratio of the height h1 to the diameter of the pipe should not be less than 0.20, i.e., (h1/Dp ≥ 0.20), where h1 is the height of the water inside the well above the inner edge of the upper point of the pipe, as shown in Figure 1. The reason behind this constraint is to ensure the drainage pipe inlet is submerged under design conditions, which greatly improves hydraulic efficiency and capacity. Moreover, inlet submergence helps ensure the drainage pipe barrel runs full or nearly full, making its performance more predictable and allowing the use of standard energy equations assuming the pipe is full.
- B.
- The second operational constraint requires that the distance between the water level inside the well and the weir’s crest level should not be less than 50 cm. This constraint is primarily intended to ensure adequate aeration beneath the nappe, the sheet of water flowing over the weir. Without sufficient air space, a partial vacuum can develop beneath the nappe, causing it to adhere to the downstream face of the weir. This adherence alters the flow regime and increases the effective discharge coefficient. Studies have shown that inadequate ventilation can cause the discharge coefficient to increase by approximately 5–15% in moderate cases and up to 25–30% under fully clinging conditions [29,30].
2.2. Graphical Method
2.2.1. Preparation of Base Charts (Representing Curve A)
2.2.2. Minimum Head Loss Constraint (HLmin)
2.2.3. Maximum Head Loss Constraint (HLmax)
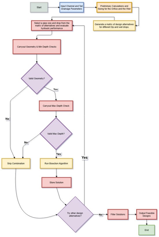
2.3. TAILOPT Tool
3. Results and Discussion
3.1. Design Example No. 1
- Channel water depth (d) = 2 m;
- Orifice diameter (do) = 0.6 m;
- Orifice head (ho) = 1.745 m (for zero bed-level drop);
- Weir discharge (Qw) = 1.17 m3/s;
- Bed-level drops = {0 m, 0.5 m};
- Drainage pipe slope (Sp) = 0;
- Roughness parameter length (α) = 0.25 m.
3.1.1. Tail Escape with No Drop
3.1.2. Effect of Using a Drop in the Tail Escape Well
3.1.3. Effect of Drainage Pipe Slope
3.1.4. Solution of Example 1 Using TAILOPT
3.2. Example 2 (A Case Study of A Tail Escape at the End of a Distributary Canal)
3.2.1. Site Description and Operational Data
3.2.2. Optimal Design via TAILOPT
3.2.3. Assessment of TAILOPT Design
Assessment Criteria for Tail Escape Design
Performance Evaluation
3.3. Sensitivity Analysis
4. Conclusions
5. Limitations, Environmental Considerations, and Future Work
Supplementary Materials
Author Contributions
Funding
Data Availability Statement
Conflicts of Interest
Abbreviations
| Ac | The canal cross-sectional area [L2] |
| ao | The area of the circular opening in square meters [L2] |
| b | The width of the canal bottom in meters [L] |
| be | The average width of the canal in meters (B + b)/2 [L] |
| B | The canal top width [L] |
| Bw | The length of the weir crest above which the water is passing [L] |
| Cd | The orifice coefficient of discharge = 0.6 [dimensionless] |
| Cdp | The discharge coefficient when the orifice becomes partially submerged [dimensionless] |
| Cdw | The discharge coefficient of the weir, and its value does not exceed 0.6 [dimensionless] |
| d | The depth of water in the canal in meters [L] |
| drop | The drop in the bed level at the tail escape location [L] |
| do | The diameter of the orifice [L] |
| Dp | The diameter of the drainage pipe [L] |
| Dw | The average diameter of the circular well [L] |
| e | The roughness height, which depends on pipe material [L] |
| fF | The Fanning friction factor [dimensionless] |
| fD | The Darcy–Weisbach friction factor [dimensionless] |
| F | The distance between the water level inside the well and the level of the well weir crest [L] |
| Fwcr | The ratio between the weir flow rate and canal flow rate |
| g | The acceleration of gravity, equal to 9.81 m/s2 [LT−2] |
| HL | The vertical distance between the axis of the drainage pipe at the outlet and the water surface inside the tail escape well [L] |
| HLmin | The minimum head loss constraint [L] |
| HLmax | The maximum head loss constraint [L] |
| Hf | The friction losses through the drainage pipe [L] |
| h | The height of the water above the weir crest, taken within the limits of 0.15 m [L] |
| h1 | The height of the water inside the well, above the inner edge of the upper point of the pipe [L] |
| h2 | The height of the water inside the well, above the centerline of the lower opening [L] |
| ho | The vertical distance between the lower opening centerline and the raised water level [L] |
| hw | The upstream head above the invert of the orifice [L] |
| L | The length of the last reach of the canal in meters [L] |
| Lp | The length of the discharge pipe in meters [L] |
| Lw | The weir width [L] |
| Qc | The discharge passing through the canal cross-section [L3T−1] |
| Qw | The discharge passing above the weir crest to the well [L3T−1] |
| Q0 | The flow through the lower opening [L3T−1] |
| Qop | The flow through the partially submerged orifice [L3T−1] |
| Qp | The discharge flowing through the drainage pipe [L3T−1] |
| Rn | The Reynolds number [dimensionless] |
| So | The longitudinal slope of the discharge pipe [dimensionless] |
| t | The side slope of the canal cross-section [dimensionless] |
| T | The time required for emptying the last reach of the canal in seconds [T] |
| T1 | The time required to empty the channel from the maximum depth d to a water depth equal to do [T] |
| T2 | The time required to empty the channel from a maximum depth equal to do to a water depth equal to do/2 [T] |
| T3 | The time required to empty the channel from a maximum depth equal to do/2 to a minimum water depth equal to ymin << do/2 [T] |
| Vc | The average water velocity in the canal [LT−1] |
| Vp | The water velocity in the drainage pipe [LT−1] |
| Vs | The surface velocity at the top of the canal [LT−1] |
| α | The roughness–length parameter, which is defined as the multiplication of the friction factor with the drainage pipe length [L] |
| ν | The kinematic viscosity of water [L2T−1] |
References
- World Wildlife Fund (WWF). Water Scarcity | Threats. 2025. Available online: https://www.worldwildlife.org/threats/water-scarcity (accessed on 8 August 2025).
- United Nations Educational, Scientific and Cultural Organization (UNESCO). Statistics, UN World Water Development Report. 2024. Available online: https://www.unesco.org/reports/wwdr/en/2024/s (accessed on 8 August 2025).
- Chambers, R. Managing Canal Irrigation: Practical Analysis from South Asia; Cambridge University Press: Cambridge, UK, 1988. [Google Scholar]
- Reyad, M.; Elkholy, M.; El-Fitiany, F. Utilization of tail-escape weir for water conservation in distributary canals. Alex. Eng. J. 2018, 57, 1811–1820. [Google Scholar] [CrossRef]
- Aisenbrey, A.J., Jr.; Hayes, R.B.; Warren, H.J.; Winsett, D.L.; Young, R.B. Design of Small Canal Structures; United States Bureau of Reclamation: Denver, CO, USA, 1978.
- Asawa, G.L. Irrigation and Water Resources Engineering; New Age International: New Delhi, India, 2006. [Google Scholar]
- IS 6936; Indian Standard, Guide for Location, Selection and Hydraulic Design of Canal Escapes. Bureau of Indian Standards: New Delhi, India, 1992.
- Garg, S.K. Water Resources Engineering—Volume II: Irrigation Engineering Hydraulic Structures, 38th ed.; Khanna Publishers: New Delhi, India, 2023. [Google Scholar]
- Egyptian Code for Water Resources and Irrigation Works, Civil Structures for Irrigation and Drainage; Ministry of Water Resources and Irrigation: Cairo, Egypt, 2003; Volume 3, Chapter 5.
- Watts, R.J.; Kopf, R.K.; McCasker, N.; Howitt, J.A.; Conallin, J.; Wooden, I.; Baumgartner, L. Adaptive management of environmental flows: Using irrigation infrastructure to deliver environmental benefits during a large hypoxic blackwater event in the Southern Murray–Darling Basin, Australia. Environ. Manag. 2018, 61, 469–480. [Google Scholar] [CrossRef] [PubMed]
- Vatankhah, A.R.; Khalili, S. Stage-discharge relationship for weir–orifice structure located at the end of circular open channels. J. Irrig. Drain. Eng. 2020, 146, 06020006. [Google Scholar] [CrossRef]
- Hassan, I.M.; Gamal, A.; Nashat, A.A.; Wagdy, M.S. Flow behavior over well-escape weirs. Water Sci. 2024, 38, 140–157. [Google Scholar] [CrossRef]
- Maha, R.F. Effect of Circular Weir Heights and Diameters on the Discharge Coeffeicient and Efficiency of Tail Escape Structure. Al-Azhar Univ. Civ. Eng. Res. Mag. 2017, 39, 334–345. [Google Scholar]
- Fahmy, M.R. Maximum scour depth and length downstream of tail escape. Water Util. J. 2016, 13, 57–68. [Google Scholar]
- Hassan, I.M.; Gamal, A.; Nashat, A.A.; Wagdy, M.S. Numerical simulation of flow over tail-escape weirs. In Proceedings of the 3rd International Conference on Civil Engineering: (Development Sustainability), Hurghada, Egypt, 24–27 October 2023; pp. 113–127. [Google Scholar]
- Yassin, A.M.; Zein, S.A.; Ashour, M.A.; Ahmed, H.Y.A. Canal Tail Escape; Bulletin of the Faculty of Engineering, Assiut University: Assiut, Egypt, 1991. [Google Scholar]
- Liu, M.; Xu, M.; Liu, Z.; Sun, D.; Guala, M. Ecohydraulic Characteristics of a Differential Weir-Orifice Structure and Its Application to the Transition Reach of a Fishway. Water 2022, 14, 1711. [Google Scholar] [CrossRef]
- Jalil, S.A.; Hussein, B.S.; Sarhan, S.A. Visualization of elbow flow performance as shaft spillway. Ain Shams Eng. J. 2020, 11, 865–873. [Google Scholar] [CrossRef]
- Kashkaki, Z.; Banejad, H.; Heydari, M.; Olyaie, E. Experimental study of hydraulic flow of circular piano-key inlet in shaft spillways. J. Rehabil. Civ. Eng. 2019, 7, 96–102. [Google Scholar]
- Mussali, Y.G. A Study of Flow Conditions in Shaft Spillways; Georgia Institute of Technology: Atlanta, GA, USA, 1969. [Google Scholar]
- Bhosekar, V.V.; Deolalikar, P.B.; Sridevi, M.I. Hydraulic Design Aspects for Swirling Flow at Vertical Drop Shaft Spillways. ISH J. Hydraul. Eng. 2007, 13, 78–89. [Google Scholar] [CrossRef]
- Zhang, W.; Wang, J.; Zhou, C.; Dong, Z.; Zhou, Z. Numerical Simulation of Hydraulic Characteristics in A Vortex Drop Shaft. Water 2018, 10, 1393. [Google Scholar] [CrossRef]
- Larbi, H.; Ghassan, I.; Bachir, A. Experimental Comparative Study of Siphon Spillway and Over-Flow Spillway. Courr. Savoir 2009, 9, 95–100. [Google Scholar]
- Kamanbedast, A.; Gholizadeh, B. The Study of siphon spillway hydraulic by Modeling (physical and software). J. Appl. Sci. Res. 2012, 8, 2548–2553. [Google Scholar]
- Warda, M.A.; Li, S.S.; Ramamurthy, A.S. Discharge of a siphon spillway under submerged exit condition. J. Hydroinform. 2023, 25, 332–348. [Google Scholar]
- Aydin, M.C.; Ulu, A.E. Aeration performance of high head siphon shaft spillways by CFD models. Appl. Water Sci. 2021, 11, 165. [Google Scholar] [CrossRef]
- Brandes, D.; Barlow, W.T. New Method for Modeling Thin-Walled Orifice Flow under Partially Submerged Conditions. J. Irrig. Drain. Eng. 2012, 138, 924–928. [Google Scholar] [CrossRef]
- Rossman, L.A.; Simons, M.A. Storm Water Management Model, User’s Manual; Version 5.2; EPA/600/R-22/030; National Risk Management Research Laboratory, Office of Research and Development, US Environmental Protection Agency: Cincinnati, OH, USA, 2022.
- United States Bureau of Reclamation; United States Natural Resources Conservation Service. Water Measurement Manual; U.S. Government Printing Office: Washington, DC, USA, 1997.
- Zhang, X.; Yuan, L.; Peng, R.; Chen, Z. Hydraulic relations for clinging flow of sharp-crested weir. J. Hydraul. Eng. 2010, 136, 385–390. [Google Scholar] [CrossRef]
- Riaño-Briceño, G.; Barreiro-Gomez, J.; Ramirez-Jaime, A.; Quijano, N.; Ocampo-Martínez, C. MatSWMM—An open-source toolbox for designing real-time control of urban drainage systems. Environ. Model. Softw. 2016, 83, 143–154. [Google Scholar] [CrossRef]





















| Dp (m) (1) | Qmin (m3/s) (2) | Qmax (m3/s) (3) | HLmin (m) (4) | HLmax (m) (5) | Qo,min (m3/s) (6) | Qo,max (m3/s) (7) | Qw + Qo,min (m3/s) (8) | Qw + Qo,max (m3/s) (9) | Feasibility? (Discharge Overlap?) (10) |
|---|---|---|---|---|---|---|---|---|---|
| 0.4 | 0.15 | 0.32 | 0.28 | 1.4 | 0.63 | 1.01 | 1.8 | 2.18 | X |
| 0.45 | 0.215 | 0.43 | 0.315 | 1.375 | 0.63 | 1 | 1.8 | 2.17 | X |
| 0.5 | 0.28 | 0.54 | 0.35 | 1.35 | 0.63 | 0.98 | 1.8 | 2.15 | X |
| 0.55 | 0.365 | 0.67 | 0.385 | 1.325 | 0.63 | 0.96 | 1.8 | 2.13 | X |
| 0.6 | 0.45 | 0.8 | 0.42 | 1.3 | 0.63 | 0.94 | 1.8 | 2.11 | X |
| 0.65 | 0.575 | 0.95 | 0.455 | 1.275 | 0.63 | 0.92 | 1.8 | 2.09 | X |
| 0.7 | 0.7 | 1.1 | 0.49 | 1.25 | 0.63 | 0.91 | 1.8 | 2.08 | X |
| 0.75 | 0.85 | 1.29 | 0.525 | 1.225 | 0.63 | 0.89 | 1.8 | 2.06 | X |
| 0.8 | 1 | 1.48 | 0.56 | 1.2 | 0.63 | 0.87 | 1.8 | 2.04 | X |
| 0.85 | 1.195 | 1.675 | 0.595 | 1.175 | 0.63 | 0.85 | 1.8 | 2.02 | X |
| 0.9 | 1.39 | 1.87 | 0.63 | 1.15 | 0.63 | 0.83 | 1.8 | 2 | ✓ |
| 1 | 1.84 | 2.3 | 0.7 | 1.1 | 0.63 | 0.79 | 1.8 | 1.96 | ✓ |
| 1.1 | 2.38 | 2.76 | 0.77 | 1.05 | 0.63 | 0.74 | 1.8 | 1.91 | X |
| 1.2 | 3 | 3.28 | 0.84 | 1 | 0.63 | 0.69 | 1.8 | 1.86 | X |
| 1.3 | 3.72 | 3.8 | 0.91 | 0.95 | 0.63 | 0.64 | 1.8 | 1.81 | X |
| HL (m) (1) | ho − h2 (m) (2) | Qo (m3/s) (3) | Qw + Qo (m3/s) (4) |
|---|---|---|---|
| 0.63 | 1.215 | 0.83 | 2 |
| 0.65 | 1.195 | 0.82 | 1.99 |
| 0.7 | 1.145 | 0.8 | 1.97 |
| 0.75 | 1.095 | 0.79 | 1.96 |
| 0.8 | 1.045 | 0.77 | 1.94 |
| 0.85 | 0.995 | 0.75 | 1.92 |
| 0.9 | 0.945 | 0.73 | 1.9 |
| 0.95 | 0.895 | 0.71 | 1.88 |
| 1 | 0.845 | 0.69 | 1.86 |
| 1.05 | 0.795 | 0.67 | 1.84 |
| 1.1 | 0.745 | 0.65 | 1.82 |
| 1.15 | 0.695 | 0.63 | 1.8 |
| Dp (m) | Qmin (m3/s) | Qmax (m3/s) | Qw + Qomin (m3/s) | Qw + Qomax (m3/s) | Overlap? |
|---|---|---|---|---|---|
| 0.4 | 0.15 | 0.36 | 1.8 | 2.25 | X |
| 0.45 | 0.215 | 0.475 | 1.8 | 2.23 | X |
| 0.5 | 0.28 | 0.59 | 1.8 | 2.22 | X |
| 0.55 | 0.365 | 0.713 | 1.82 | 2.2 | X |
| 0.6 | 0.45 | 0.848 | 1.84 | 2.19 | X |
| 0.65 | 0.575 | 0.995 | 1.85 | 2.17 | X |
| 0.7 | 0.7 | 1.155 | 1.86 | 2.15 | X |
| 0.75 | 0.85 | 1.325 | 1.87 | 2.13 | X |
| 0.8 | 1 | 1.508 | 1.88 | 2.12 | X |
| 0.85 | 1.195 | 1.702 | 1.88 | 2.1 | X |
| 0.9 | 1.39 | 1.909 | 1.88 | 2.08 | ✓ |
| 1 | 1.84 | 2.356 | 1.88 | 2.04 | ✓ |
| 1.1 | 2.38 | 2.851 | 1.88 | 2 | X |
| 1.2 | 3 | 3.393 | 1.87 | 1.96 | X |
| 1.3 | 3.72 | 3.982 | 1.86 | 1.92 | X |
| 1.4 | 4.58 | 4.618 | 1.85 | 1.87 | X |
| d (m) | Qmin (m3/s) | Qmax (m3/s) | Qw + Qomin (m3/s) | Qw + Qomax (m3/s) | Overlap? |
|---|---|---|---|---|---|
| 0.4 | 0.15 | 0.126 | 1.83 | 2.31 | X |
| 0.45 | 0.215 | 0.477 | 1.87 | 2.3 | X |
| 0.5 | 0.28 | 0.589 | 1.9 | 2.28 | X |
| 0.55 | 0.365 | 0.713 | 1.92 | 2.27 | X |
| 0.6 | 0.45 | 0.848 | 1.94 | 2.25 | X |
| 0.65 | 0.575 | 0.995 | 1.95 | 2.24 | X |
| 0.7 | 0.7 | 1.155 | 1.96 | 2.22 | X |
| 0.75 | 0.85 | 1.325 | 1.97 | 2.2 | X |
| 0.8 | 1 | 1.508 | 1.97 | 2.19 | X |
| 0.85 | 1.195 | 1.702 | 1.97 | 2.17 | X |
| 0.9 | 1.39 | 1.909 | 1.97 | 2.15 | X |
| 1 | 1.84 | 2.356 | 1.98 | 2.12 | ✓ |
| 1.1 | 2.38 | 2.851 | 1.97 | 2.08 | X |
| 1.2 | 3 | 3.393 | 1.97 | 2.04 | X |
| 1.3 | 3.72 | 3.982 | 1.96 | 2.01 | X |
| 1.4 | 4.58 | 4.618 | 1.95 | 1.96 | X |
| Dp (m) | Qmin (m3/s) | Qmax (m3/s) | Qw + Qomin (m3/s) | Qw + Qomax (m3/s) | Overlap? |
|---|---|---|---|---|---|
| 0.4 | 0.2 | 0.36 | 1.84 | 2.18 | X |
| 0.45 | 0.285 | 0.475 | 1.83 | 2.17 | X |
| 0.5 | 0.37 | 0.59 | 1.83 | 2.15 | X |
| 0.55 | 0.475 | 0.713 | 1.84 | 2.13 | X |
| 0.6 | 0.58 | 0.848 | 1.84 | 2.11 | X |
| 0.65 | 0.725 | 0.995 | 1.84 | 2.09 | X |
| 0.7 | 0.87 | 1.155 | 1.83 | 2.08 | X |
| 0.75 | 1.035 | 1.325 | 1.81 | 2.06 | X |
| 0.8 | 1.2 | 1.508 | 1.79 | 2.04 | X |
| 0.85 | 1.4 | 1.702 | 1.76 | 2.02 | X |
| 0.9 | 1.6 | 1.909 | 1.73 | 2 | ✓ |
| 1 | 2.15 | 2.356 | 1.6 | 1.96 | X |
| 1.1 | 2.7 | 2.851 | 1.4 | 1.91 | X |
| Dp (m) | Qmin (m3/s) | Qmax (m3/s) | Qw + Qomin (m3/s) | Qw + Qomax (m3/s) | Overlap? |
|---|---|---|---|---|---|
| 0.4 | 0.28 | 0.377 | 1.95 | 2.18 | X |
| 0.45 | 0.39 | 0.477 | 1.97 | 2.17 | X |
| 0.5 | 0.5 | 0.589 | 1.99 | 2.15 | X |
| 0.55 | 0.625 | 0.713 | 2 | 2.13 | X |
| 0.6 | 0.75 | 0.848 | 2 | 2.11 | X |
| 0.65 | 0.925 | 0.995 | 1.99 | 2.09 | X |
| 0.7 | 1.1 | 1.155 | 1.98 | 2.08 | X |
| 0.75 | 1.315 | 1.325 | 1.95 | 2.06 | X |
| Slope (%) | Drop (m) | Dp(m) | Pipe Velocity (m/s) | ho (m) | h1 (m) | h2 (m) | F (m) |
|---|---|---|---|---|---|---|---|
| 0 | 0 | 0.9 | 2.864 | 1.745 | 0.642 | 0.992 | 0.558 |
| 0 | 0.1 | 0.9 | 2.908 | 1.845 | 0.676 | 1.026 | 0.624 |
| 0 | 0.2 | 0.9 | 2.951 | 1.945 | 0.709 | 1.059 | 0.691 |
| 0 | 0.3 | 0.9 | 2.993 | 2.045 | 0.741 | 1.091 | 0.759 |
| 0 | 0 | 1 | 2.458 | 1.745 | 0.271 | 0.721 | 0.829 |
| 0 | 0.1 | 1 | 2.494 | 1.845 | 0.293 | 0.743 | 0.907 |
| 0 | 0.2 | 1 | 2.529 | 1.945 | 0.315 | 0.765 | 0.985 |
| 0 | 0.3 | 1 | 2.563 | 2.045 | 0.337 | 0.787 | 1.063 |
| 0 | 0.4 | 1 | 2.596 | 2.145 | 0.359 | 0.809 | 1.141 |
| 0 | 0.5 | 1 | 2.628 | 2.245 | 0.38 | 0.83 | 1.22 |
| 1 | 0 | 0.9 | 2.971 | 1.745 | 0.476 | 0.826 | 0.724 |
| 3 | 0 | None | N/A | N/A | N/A | N/A | N/A |
| Slope (%) | Drop (m) | Dp (m) | Pipe Velocity (m/s) | ho (m) | h1 (m) | h2 (m) | F (m) |
|---|---|---|---|---|---|---|---|
| 0 | 0 | 0.9 | 2.9826 | 1.745 | 0.4577 | 0.807 | 0.742 |
| 0 | 0.45 | 1 | 2.676 | 2.195 | 0.207 | 0.657 | 1.342 |
| 0 | 0.5 | 1 | 2.6916 | 2.245 | 0.216 | 0.666 | 1.383 |
| Slope (%) | Drop (m) | Dp (m) | Pipe Velocity (m/s) | ho (m) | h1 (m) | h2 (m) | F (m) |
|---|---|---|---|---|---|---|---|
| 0 | 0.5 | 0.5 | 2.6687 | 1.3364 | 0.6726 | 0.7226 | 0.5274 |
| 0 | 0.2 | 0.55 | 2.2037 | 1.0364 | 0.3247 | 0.4247 | 0.5253 |
| 0 | 0.25 | 0.55 | 2.233 | 1.0864 | 0.3417 | 0.4417 | 0.5583 |
| 0 | 0.3 | 0.55 | 2.2623 | 1.1364 | 0.3577 | 0.4577 | 0.5923 |
| 0 | 0.35 | 0.55 | 2.2904 | 1.1864 | 0.3743 | 0.4743 | 0.6257 |
Disclaimer/Publisher’s Note: The statements, opinions and data contained in all publications are solely those of the individual author(s) and contributor(s) and not of MDPI and/or the editor(s). MDPI and/or the editor(s) disclaim responsibility for any injury to people or property resulting from any ideas, methods, instructions or products referred to in the content. |
© 2025 by the authors. Licensee MDPI, Basel, Switzerland. This article is an open access article distributed under the terms and conditions of the Creative Commons Attribution (CC BY) license (https://creativecommons.org/licenses/by/4.0/).
Share and Cite
Tawfik, A.M.; Elgamal, M.H. Optimal Design of Combined Weir–Orifice Tail Escape Structures Using Graphical Methods and the TAILOPT Tool. Water 2025, 17, 2724. https://doi.org/10.3390/w17182724
Tawfik AM, Elgamal MH. Optimal Design of Combined Weir–Orifice Tail Escape Structures Using Graphical Methods and the TAILOPT Tool. Water. 2025; 17(18):2724. https://doi.org/10.3390/w17182724
Chicago/Turabian StyleTawfik, Ahmed M., and Mohamed H. Elgamal. 2025. "Optimal Design of Combined Weir–Orifice Tail Escape Structures Using Graphical Methods and the TAILOPT Tool" Water 17, no. 18: 2724. https://doi.org/10.3390/w17182724
APA StyleTawfik, A. M., & Elgamal, M. H. (2025). Optimal Design of Combined Weir–Orifice Tail Escape Structures Using Graphical Methods and the TAILOPT Tool. Water, 17(18), 2724. https://doi.org/10.3390/w17182724

