Application of Positive Mathematical Programming (PMP) in Sustainable Water Resource Management: A Case Study of Hetao Irrigation District, China
Abstract
1. Introduction
2. Materials and Methods
2.1. Study Area
2.2. Current Agricultural Production Status
2.3. Methods
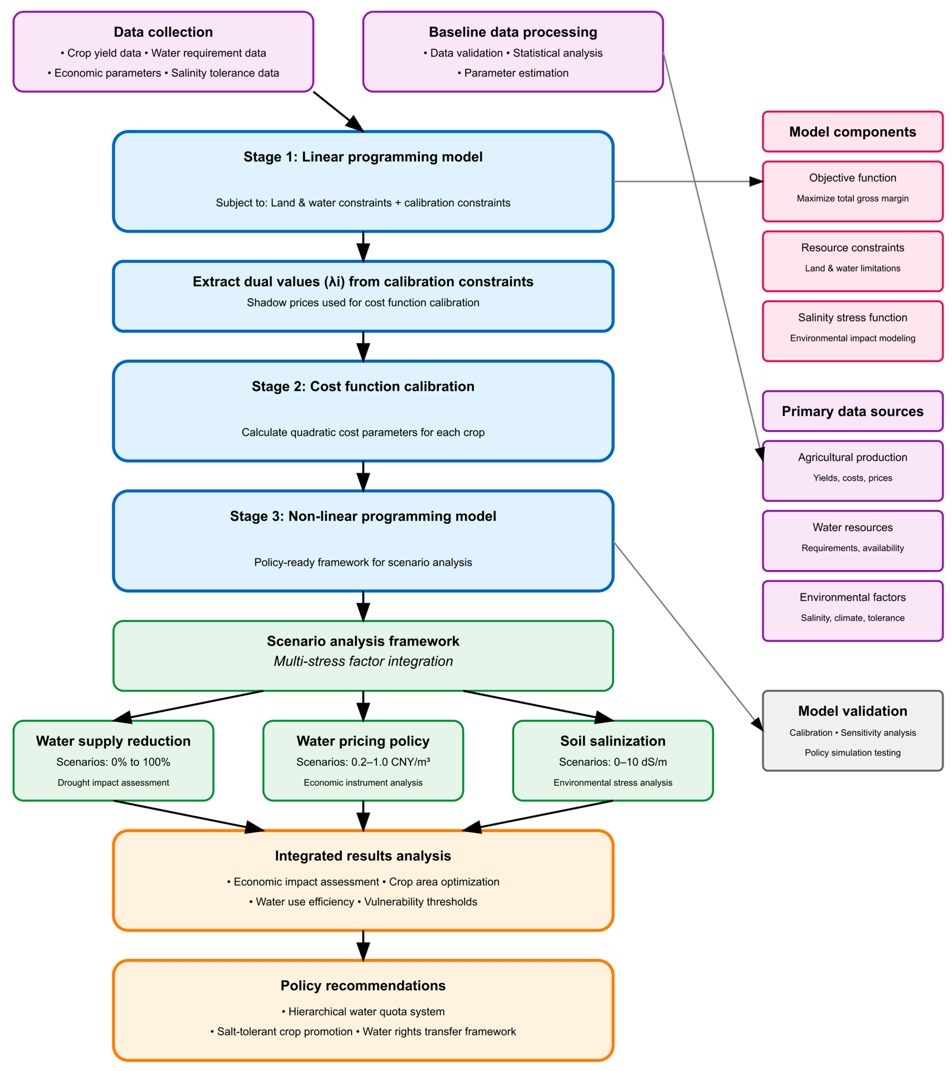
2.3.1. Positive Mathematical Programming (PMP)
2.3.2. Data Sources and Processing
2.3.3. Choice of Modeling Approach
2.3.4. Scenario Design and Analysis Framework
3. Results and Analysis
3.1. Baseline Agricultural Production Characteristics in HID
3.2. Water Resource Supply Scenario Analysis
3.3. Water Pricing Policy Scenario Analysis
3.4. Crop Response Characteristics to Salinity Stress
3.5. Comprehensive Economic Efficiency Analysis
4. Discussion
4.1. Hierarchical Water Resources Quota Allocation and Management System
4.2. Enhanced Water Rights Transfer System
4.3. Soil Management Strategy Based on Salinity Thresholds
4.4. Climate Change Considerations and Future Implications
4.5. Methodological Innovation and Contributions
5. Conclusions and Suggestions
5.1. Key Research Findings
5.2. Policy Implications and Recommendations
5.3. Research Limitations and Future Directions
Author Contributions
Funding
Data Availability Statement
Conflicts of Interest
References
- Water Scarcity—One of the Greatest Challenges of Our Time. Newsroom. Available online: https://www.fao.org/newsroom/story/Water-Scarcity-One-of-the-greatest-challenges-of-our-time/en (accessed on 3 July 2025).
- Li, M.; Cao, X.; Liu, D.; Fu, Q.; Li, T.; Shang, R. Sustainable management of agricultural water and land resources under changing climate and socio-economic conditions: A multi-dimensional optimization approach. Agric. Water Manag. 2022, 259, 107235. [Google Scholar] [CrossRef]
- Yu, Y.; Pi, Y.; Yu, X.; Ta, Z.; Sun, L.; Disse, M.; Zeng, F.; Li, Y.; Chen, X.; Yu, R. Climate change, water resources and sustainable development in the arid and semi-arid lands of central asia in the past 30 years. J. Arid Land 2019, 11, 1–14. [Google Scholar] [CrossRef]
- Claro, A.M.; Fonseca, A.; Fraga, H.; Santos, J.A. Future agricultural water availability in Mediterranean countries under climate change: A systematic review. Water 2024, 16, 2484. [Google Scholar] [CrossRef]
- Benabdelouahab, T.; Gadouali, F.; Boudhar, A.; Lebrini, Y.; Hadria, R.; Salhi, A. Analysis and trends of rainfall amounts and extreme events in the western Mediterranean region. Theor. Appl. Climatol. 2020, 141, 309–320. [Google Scholar] [CrossRef]
- Berbel, J.; Cuadrado-Alarcón, B.; Martínez-Dalmau, J.; Delgado-Ramos, F. Hydro-economic basin impacts of extensive adoption of deficit irrigation by farmers: Are we overestimating water resources? J. Hydrol. 2024, 634, 131075. [Google Scholar] [CrossRef]
- López-Baldovin, M.J.; Gutiérrez-Martin, C.; Berbel, J. Multicriteria and multiperiod programming for scenario analysis in guadalquivir river irrigated farming. J. Oper. Res. Soc. 2006, 57, 499–509. [Google Scholar] [CrossRef]
- Berbel, J.; Rodriguez-Ocana, A. An MCDM approach to production analysis: An application to irrigated farms in southern Spain. Eur. J. Oper. Res. 1998, 107, 108–118. [Google Scholar] [CrossRef]
- Berbel, J.; Mateos, L. Does investment in irrigation technology necessarily generate rebound effects? A simulation analysis based on an agro-economic model. Agric. Syst. 2014, 128, 25–34. [Google Scholar] [CrossRef]
- Alamanos, A.; Latinopoulos, D.; Loukas, A.; Mylopoulos, N. Comparing two hydro-economic approaches for multi-objective agricultural water resources planning. Water Resour. Manag. 2020, 34, 4511–4526. [Google Scholar] [CrossRef]
- Blanco-Gutiérrez, I.; Varela-Ortega, C.; Purkey, D.R. Integrated assessment of policy interventions for promoting sustainable irrigation in semi-arid environments: A hydro-economic modeling approach. J. Environ. Manag. 2013, 128, 144–160. [Google Scholar] [CrossRef]
- Alamanos, A.; Latinopoulos, D.; Xenarios, S.; Tziatzios, G.; Mylopoulos, N.; Loukas, A. Combining hydro-economic and water quality modeling for optimal management of a degraded watershed. J. Hydroinform. 2019, 21, 1118–1129. [Google Scholar] [CrossRef]
- Alamanos, A.; Latinopoulos, D.; Papaioannou, G.; Mylopoulos, N. Integrated hydro-economic modeling for sustainable water resources management in data-scarce areas: The case of lake karla watershed in Greece. Water Resour. Manag. 2019, 33, 2775–2790. [Google Scholar] [CrossRef]
- Archibald, T.W.; Marshall, S.E. Review of mathematical programming applications in water resource management under uncertainty. Environ. Model. Assess. 2018, 23, 753–777. [Google Scholar] [CrossRef]
- Sapino, F.; Pérez-Blanco, C.D.; Gutiérrez-Martín, C.; García-Prats, A.; Pulido-Velazquez, M. Influence of crop-water production functions on the expected performance of water pricing policies in irrigated agriculture. Agric. Water Manag. 2022, 259, 107248. [Google Scholar] [CrossRef]
- Petsakos, A.; Rozakis, S. Calibration of agricultural risk programming models. Eur. J. Oper. Res. 2015, 242, 536–545. [Google Scholar] [CrossRef]
- Iglesias, E.; Blanco, M. New directions in water resources management: The role of water pricing policies. Water Resour. Res. 2008, 44, 7–27. [Google Scholar] [CrossRef]
- Martínez-Dalmau, J.; Gutiérrez-Martín, C.; Expósito, A.; Berbel, J. Analysis of water pricing policy effects in a mediterranean basin through a hydroeconomic model. Water Resour. Manag. 2023, 37, 1599–1618. [Google Scholar] [CrossRef]
- Cortignani, R.; Severini, S. Modeling farm-level adoption of deficit irrigation using positive mathematical programming. Agric. Water Manag. 2009, 96, 1785–1791. [Google Scholar] [CrossRef]
- Buysse, J.; Van Huylenbroeck, G.; Lauwers, L. Normative, positive and econometric mathematical programming as tools for incorporation of multifunctionality in agricultural policy modelling. Agric. Ecosyst. Environ. 2007, 120, 70–81. [Google Scholar] [CrossRef]
- Heckelei, T.; Britz, W.; Zhang, Y. Positive mathematical programming approaches—Recent developments in literature and applied modelling. Bio-Based Appl. Econ. 2012, 1, 109–124. [Google Scholar] [CrossRef]
- Howitt, R.E. Positive mathematical programming. Am. J. Agric. Econ. 1995, 77, 329–342. [Google Scholar] [CrossRef]
- Heckelei, T.; Britz, W. Positive mathematical programming with multiple data points: A cross-sectional estimation procedure. Cah. Econ. Sociol. Rural 2000, 57, 27–50. [Google Scholar] [CrossRef]
- Mérel, P.; Howitt, R. Theory and application of positive mathematical programming in agriculture and the environment. Annu. Rev. Resour. Econ. 2014, 6, 451–470. [Google Scholar] [CrossRef]
- Jansson, T.; Heckelei, T. Estimating a primal model of regional crop supply in the european union. J. Agric. Econ. 2011, 62, 137–152. [Google Scholar] [CrossRef]
- Ghaffari, A.; Nasseri, M.; Pasebani Someeh, A. Assessing the economic effects of drought using positive mathematical planning model under climate change scenarios. Heliyon 2022, 8, e11941. [Google Scholar] [CrossRef] [PubMed]
- Mardani Najafabadi, M.; Ashktorab, N. Mathematical programming approaches for modeling a sustainable cropping pattern under uncertainty: A case study in southern Iran. Environ. Dev. Sustain. 2023, 25, 9731–9755. [Google Scholar] [CrossRef]
- Layani, G.; Mehrjou, S.; Farajzadeh, Z. Effects of government policies reform on environmental sustainability: An integrated approach of PMP and system dynamics simulation model. J. Clean. Prod. 2023, 426, 138985. [Google Scholar] [CrossRef]
- Randall, M.; Montgomery, J.; Lewis, A. Robust temporal optimisation for a crop planning problem under climate change uncertainty. Oper. Res. Perspect. 2022, 9, 100219. [Google Scholar] [CrossRef]
- Qi, Z.; Gao, Y.; Sun, C.; Ramos, T.B.; Mu, D.; Xun, Y.; Huang, G.; Xu, X. Assessing water-nitrogen use, crop growth and economic benefits for maize in upper yellow river basin: Feasibility analysis for border and drip irrigation. Agric. Water Manag. 2024, 295, 108771. [Google Scholar] [CrossRef]
- Zhou, L. Influences of deficit irrigation on soil water content distribution and spring wheat growth in hetao irrigation district, inner mongolia of China. Water Supply 2020, 20, 3722–3729. [Google Scholar] [CrossRef]
- Zhang, Y.; Bai, Q.; Liu, Q. Thoughts and Suggestions on Deep Water Saving of Agriculture in Hetao Irrigation District. J. Irrig. Drain. 2023, 42 (Suppl. 1), 180–183. [Google Scholar]
- Cao, Z.; Zhu, T.; Cai, X. Hydro-agro-economic optimization for irrigated farming in an arid region: The hetao irrigation district, inner mongolia. Agric. Water Manag. 2023, 277, 108095. [Google Scholar] [CrossRef]
- Li, D.; Zhang, J.; Wang, G.; Wang, X.; Wu, J. Impact of changes in water management on hydrology and environment: A case study in north China. J. Hydro-Environ. Res. 2020, 28, 75–84. [Google Scholar] [CrossRef]
- Yin, J.; Li, X.; Engel, B.A.; Ding, J.; Xing, X.; Sun, S.; Wang, Y. Inter-regional food-water-income synergy through bi-level crop redistribution model coupled with virtual water: A case study of China’s hetao irrigation district. Water Resour. Res. 2024, 60, e2023WR036572. [Google Scholar] [CrossRef]
- Xu, X.; Huang, G.; Qu, Z.; Pereira, L.S. Assessing the groundwater dynamics and impacts of water saving in the hetao irrigation district, yellow river basin. Agric. Water Manag. 2010, 98, 301–313. [Google Scholar] [CrossRef]
- Miao, Q.; Rosa, R.D.; Shi, H.; Paredes, P.; Zhu, L.; Dai, J.; Gonçalves, J.M.; Pereira, L.S. Modeling water use, transpiration and soil evaporation of spring wheat–maize and spring wheat–sunflower relay intercropping using the dual crop coefficient approach. Agric. Water Manag. 2016, 165, 211–229. [Google Scholar] [CrossRef]
- Chen, W.; Sun, W.; Wu, Z.; Wang, Y.; Wang, Y.; Bai, Y.; Zhao, Y. Microtopography-Guided precision restoration of sandy lands through UAV: A case study in Hunshandake Sandy Land, China. CATENA 2024, 247, 108489. [Google Scholar] [CrossRef]
- Zhao, N.; Zhang, J.; Li, X.; Ma, J.; Cao, J.; Liu, H.; Wang, X.; Bai, L.; Wang, Z. Limited advantages of green manure planting on soil nutrients and productivity in intensive agriculture: A case study of wheat–maize–sunflower rotation in hetao irrigation district. Agronomy 2024, 14, 100. [Google Scholar] [CrossRef]
- Li, X.; Sun, C.; Xiao, X.; Li, Z.; Ma, X.; Wang, J.; Xu, X. Spatio-temporal evolution of complex agricultural land use and its drivers in a super-large irrigation district (hetao) of the upper yellow river basin (2000–2021). J. Geogr. Sci. 2025, 35, 273–292. [Google Scholar] [CrossRef]
- Lan, H.; Zhao, Z.; Li, L.; Li, J.; Fu, B.; Tian, N.; Lai, R.; Zhou, S.; Zhu, Y.; Zhang, F.; et al. Climate change drives flooding risk increases in the Yellow River basin. Geogr. Sustain. 2024, 5, 193–199. [Google Scholar] [CrossRef]
- Guo, K.; Liu, X. Reclamation effect of freezing saline water irrigation on heavy saline-alkali soil in the hetao irrigation district of north China. CATENA 2021, 204, 105420. [Google Scholar] [CrossRef]
- Wuepper, D.; Bukchin-Peles, S.; Just, D.; Zilberman, D. Behavioral agricultural economics. Appl. Econ. Perspect. Policy 2023, 45, 2094–2105. [Google Scholar] [CrossRef]
- Tanji, K.K.; Kielen, N.C. Agricultural Drainage Water Management in Arid and Semi-Arid Areas; FAO Irrigation and Drainage Paper; Food and Agriculture Organization of the United Nations (FAO): Rome, Italy, 2002. [Google Scholar]
- Zhang, S.; Yang, L.; Ye, D.; Zhang, F.; Bai, Y.; Li, H.; Chen, J.; Fang, K. Extraction and dynamics of planting structure in Hetao Irrigation District of Inner Mongolia from 2000 to 2021 using deep learning. Trans. Chin. Soc. Agric. Eng. (Trans. CSAE) 2023, 39, 142–150. [Google Scholar]
- Guan, X.; Wang, B.; Zhang, W.; Du, Q. Study on water rights allocation of irrigation water users in irrigation districts of the Yellow River basin. Water 2021, 13, 3538. [Google Scholar] [CrossRef]
- Guan, X.; Du, Q.; Zhang, W.; Wang, B. Study on the pricing of water rights transaction between irrigation water users based on cooperative game in China. Water 2021, 13, 1672. [Google Scholar] [CrossRef]
- Chen, X.; Wu, F.; Li, F.; Zhao, Y.; Xu, X. Prediction and analysis of water rights trading volume: Based on the water rights trading in inner mongolia, china. Agric. Water Manag. 2022, 272, 107803. [Google Scholar] [CrossRef]
- Lu, H.; Wang, Z.; Xu, C.; Li, L.; Yang, C. Multiomics analysis provides insights into alkali stress tolerance of sunflower (Helianthus annuus L.). Plant Physiol. Biochem. 2021, 166, 66–77. [Google Scholar] [CrossRef]
- Farghaly, F.A.; Radi, A.A.; Abdel-Wahab, D.A.; Hamada, A.M. Effect of salinity and sodicity stresses on physiological response and productivity in Helianthus annuus. Acta Biol. Hung. 2016, 67, 184–194. [Google Scholar] [CrossRef] [PubMed][Green Version]
- Zhang, J.; Qiao, D.; Zhang, D.; Chi, Z.; Fan, X.; Cao, L.; Li, W. Effect of Subsurface Drip Irrigation on Soil Desalination and Soil Fungal Communities in Saline–Alkaline Sunflower Fields. Agronomy 2024, 14, 3028. [Google Scholar] [CrossRef]
- Lai, L.; Feng, H.; Zhang, P.; Gao, X.; Wang, M.; Peng, Q.; Yang, Y.; Wang, H. Soil nitrogen dynamics on a saline-alkali sunflower land under arid region in western inner mongolia. Soil Sci. Soc. Am. J. 2025, 89, e70030. [Google Scholar] [CrossRef]
- Li, W.; Zhang, H.; Zeng, Y.; Xiang, L.; Lei, Z.; Huang, Q.; Li, T.; Shen, F.; Cheng, Q. A salt tolerance evaluation method for sunflower (Helianthus annuus L.) at the seed germination stage. Sci. Rep. 2020, 10, 10626. [Google Scholar] [CrossRef] [PubMed]
- Gogna, M.; Bhatla, S.C. Biochemical mechanisms regulating salt tolerance in sunflower. Plant Signal. Behav. 2019, 14, 1670597. [Google Scholar] [CrossRef] [PubMed]
- Han, X.; Kang, Y.; Wan, S.; Li, X. Effect of salinity on oleic sunflower (Helianthus annuus linn.) under drip irrigation in arid area of northwest China. Agric. Water Manag. 2022, 259, 107267. [Google Scholar] [CrossRef]









| Range of Salinity | Area (ha) | Percentage of Total Area (%) |
|---|---|---|
| Fresh water (<1 g/L) | 143,420 | 13.2 |
| Slightly saline water (1~2 g/L) | 282,120 | 25.9 |
| Slightly saline water (2~3 g/L) | 115,110 | 10.6 |
| Saline water (3~5 g/L) | 216,150 | 19.8 |
| Saline water (5~10 g/L) | 215,040 | 19.7 |
| Brine (>10 g/L) | 118,160 | 10.8 |
| Variable | Description | Unit | Range/Value | Type |
|---|---|---|---|---|
| xi | Planting area of crop i | ha | 0 ≤ xi ≤ L | Decision variable |
| α | Water resource reduction ratio | dimensionless | 0 ≤ α ≤ 1 | Policy parameter |
| S | Soil salinity concentration | dS/m | 0 ≤ S ≤ 10 | Environmental parameter |
| pwater | Water price | CNY/m3 | 0.2 ≤ pwater ≤ 1.0 | Policy parameter |
| λi | Dual value of calibration constraint for crop i | CNY/ha | λi ≥ 0 | Model parameter |
| di | Intercept parameter of quadratic cost function for crop i | CNY/ha | di ≥ 0 | Calibrated parameter |
| gi | Slope parameter of quadratic cost function for crop i | CNY/ha2 | gi > 0 | Calibrated parameter |
| yi | Yield per unit area of crop i | kg/ha | yi > 0 | Input data |
| wi | Water requirement per unit area for crop i | m3/ha | wi > 0 | Input data |
| L | Total available land area | ha | L = 769,300 | Fixed parameter |
| W | Total available water supply | m3 | W = 5.0 × 109 | Fixed parameter |
| Ti | Salinity tolerance threshold of crop i | dS/m | 1.7 ≤ Ti ≤ 6.0 | Input data |
| si | Sensitivity coefficient of crop i to salinity stress | %/(dS/m) | 0 ≤ si ≤ 10 | Input data |
| Crop Type | Yield (kg/ha) | Water Requirement (m3/ha) | Price (CNY/kg) | Area (1000 ha) | Production Cost (CNY/ha) | Gross Margin (CNY/ha) | Water Productivity (CNY/m3) | Salinity Threshold (dS/m) |
|---|---|---|---|---|---|---|---|---|
| Wheat | 6375 | 3825 | 3 | 40.4 | 12,000 | 7177.5 | 1.88 | 6 |
| Corn | 17,145 | 4050 | 2 | 207.2 | 15,000 | 19,350 | 4.78 | 1.7 |
| Sunflowers | 3525 | 3000 | 8 | 254.5 | 8000 | 14,700 | 4.9 | 4.8 |
| Tomato–Watermelon | 55,000 | 4950 | 0.9 | 83.8 | 18,000 | 31,515 | 6.37 | 2.5 |
| Wheat–Corn Rotation | 12,300 | 6000 | 2.4 | 2.2 | 16,500 | 15,720 | 2.62 | 4.4 |
| Wheat–Sunflower Rotation | 7335 | 4800 | 4.8 | 0.7 | 14,000 | 21,618 | 4.5 | 5.4 |
| Crop System | 90% Threshold (dS/m) | 75% Threshold (dS/m) | 50% Threshold (dS/m) | 25% Threshold (dS/m) | Final Land Use at 10 dS/m (%) | Decline Rate (%/dS/m) | Tolerance Rank | Tolerance Level |
|---|---|---|---|---|---|---|---|---|
| Wheat–Sunflowers | 8 | >10.0 | >10.0 | >10.0 | 85 | 1.5 | 1 | High |
| Sunflowers | 8 | >10.0 | >10.0 | >10.0 | 83 | 1.7 | 2 | High |
| Wheat–Corn | 5 | 6 | >10.0 | >10.0 | 52 | 4.8 | 3 | Medium |
| Wheat | 6 | 7 | >10.0 | >10.0 | 50 | 5 | 4 | Medium |
| Tomato–Watermelon | 4 | 5 | 6 | 9 | 20 | 8 | 5 | Low |
| Corn | 4 | 5 | 6 | 7 | 0 | 10 | 6 | Low |
Disclaimer/Publisher’s Note: The statements, opinions and data contained in all publications are solely those of the individual author(s) and contributor(s) and not of MDPI and/or the editor(s). MDPI and/or the editor(s) disclaim responsibility for any injury to people or property resulting from any ideas, methods, instructions or products referred to in the content. |
© 2025 by the authors. Licensee MDPI, Basel, Switzerland. This article is an open access article distributed under the terms and conditions of the Creative Commons Attribution (CC BY) license (https://creativecommons.org/licenses/by/4.0/).
Share and Cite
Yao, J.; Berbel, J.; Yang, Z.; Wang, H.; Martínez-Dalmau, J. Application of Positive Mathematical Programming (PMP) in Sustainable Water Resource Management: A Case Study of Hetao Irrigation District, China. Water 2025, 17, 2598. https://doi.org/10.3390/w17172598
Yao J, Berbel J, Yang Z, Wang H, Martínez-Dalmau J. Application of Positive Mathematical Programming (PMP) in Sustainable Water Resource Management: A Case Study of Hetao Irrigation District, China. Water. 2025; 17(17):2598. https://doi.org/10.3390/w17172598
Chicago/Turabian StyleYao, Jingwei, Julio Berbel, Zhiyuan Yang, Huiyong Wang, and Javier Martínez-Dalmau. 2025. "Application of Positive Mathematical Programming (PMP) in Sustainable Water Resource Management: A Case Study of Hetao Irrigation District, China" Water 17, no. 17: 2598. https://doi.org/10.3390/w17172598
APA StyleYao, J., Berbel, J., Yang, Z., Wang, H., & Martínez-Dalmau, J. (2025). Application of Positive Mathematical Programming (PMP) in Sustainable Water Resource Management: A Case Study of Hetao Irrigation District, China. Water, 17(17), 2598. https://doi.org/10.3390/w17172598

