Dimensional Analysis of Hydrological Response of Sluice Gate Operations in Water Diversion Canals
Abstract
1. Introduction
2. Materials and Methods
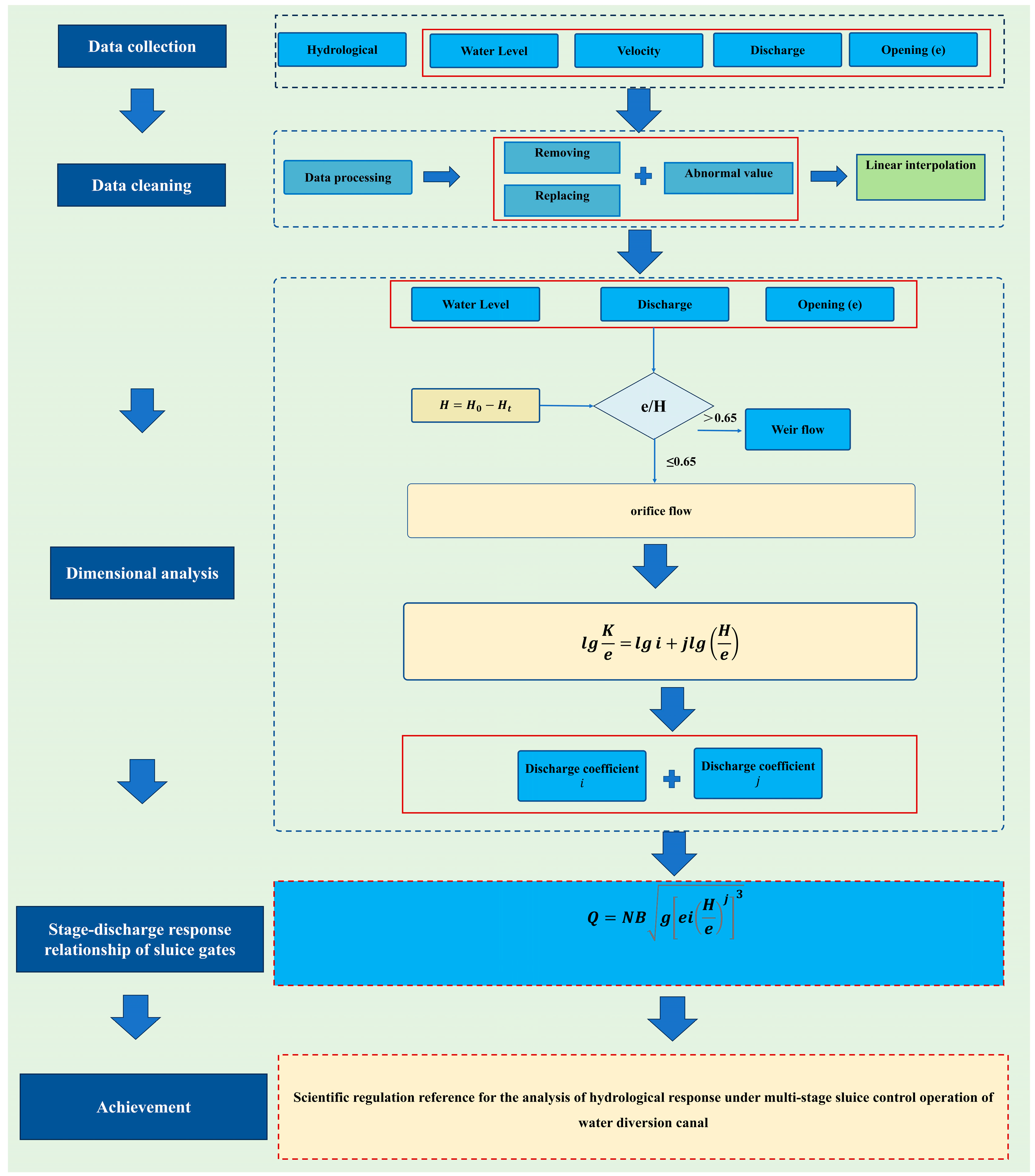
2.1. Study Area and Data Collection
2.2. Dimensional Analysis Method
3. Results
3.1. Interannual Variation Characteristics of Hydrologic Elements
3.2. Discharge Coefficient Fitting of Sluice Gates
3.3. Stage–Discharge Response Relationship of Sluice Gates
4. Discussion
5. Conclusions
- (1)
- From 2019 to 2021, driven by upstream dam operations and increased water diversion demands, the water level of the main canal of the MRSNWDPC showed an increasing trend year by year. The average annual front water levels were 122.21, 122.40, and 122.42 m, and the backwater levels were 121.15, 122.47, and 122.50 m, respectively, in Henan province. The average annual front water levels were 74.92, 74.96, and 75.11 m, and back water levels were 74.18, 74.34, and 74.56 m, respectively, in Hebei province.
- (2)
- From 2019 to 2021, the flow discharge and velocity of the main canal of the MRSNWDPC showed increasing trend year by year. The average annual discharge rates in Henan province were 187.1 m3/s, 226.1 m3/s, and 230.9 m3/s, and 102.4 m3/s, 113.2 m3/s, and 120.0 m3/s in Hebei province, respectively. The annual average velocity rates in Henan province were 0.78 m/s, 0.89 m/s, and 0.90 m/s, and 0.75 m/s, 0.75 m/s, and 0.77 m/s in Hebei province, respectively.
- (3)
- In sluice gate-controlled canals of the MRSNWDPC, flow discharge scales nonlinearly with gate opening and upstream/downstream water heads. The proposed dimensional analysis framework offers a novel approach to derive discharge coefficients for multi-stage sluice gates, overcoming the limitations of traditional hydraulic methods. It reduces complex flow dynamics to a two-parameter linear fit and verifies a power-law relationship with high accuracy (R2 > 0.95 for 56 out of 61 sluice gates) and low prediction errors. This provides empirical evidence of hydrological responses to sluice gate operations, enabling the rapid prediction of discharge and velocity under dynamic flow regimes.
Supplementary Materials
Author Contributions
Funding
Data Availability Statement
Acknowledgments
Conflicts of Interest
References
- Vörösmarty, C.J.; McIntyre, P.B.; Gessner, M.O.; Dudgeon, D.; Prusevich, A.; Green, P.; Glidden, S.; Bunn, S.E.; Sullivan, C.A.; Liermann, C.R.; et al. Global threats to human water security and river biodiversity. Nature 2010, 467, 555–561. [Google Scholar] [CrossRef] [PubMed]
- Wan, W.H.; Guo, X.N.; Lei, X.H.; Jiang, Y.Z.; Wang, H. A Novel Optimization Method for Multi-Reservoir Operation Policy Derivation in Complex Inter-Basin Water Transfer System. Water Resour. Manag. 2018, 32, 31–51. [Google Scholar] [CrossRef]
- Zhang, C.; Nong, X.Z.; Zhong, H.; Shao, D.G.; Chen, L.H.; Liang, J.K. A framework for exploring environmental risk of the longest inter-basin water diversion project under the influence of multiple factors: A case study in China. J. Environ. Manag. 2022, 322, 116036. [Google Scholar] [CrossRef] [PubMed]
- Niu, A.; Song, L.Y.; Xiong, Y.H.; Lu, C.J.; Junaid, M.; Pei, D.S. Impact of water quality on the microbial diversity in the surface water along the Three Gorge Reservoir (TGR), China. Ecotoxicol. Environ. Saf. 2019, 181, 412–418. [Google Scholar] [CrossRef]
- Bayram, A.; Önsoy, H.; Kömürcü, M.I.; Tüfekçi, M. Reciprocal influence of Kurtun Dam and wastewaters from the settlements on water quality in the stream HarAYit, NE Turkey. Environ. Earth Sci. 2014, 72, 2849–2860. [Google Scholar] [CrossRef]
- Guo, C.B.; Chen, Y.S.; Xia, W.T.; Qu, X.; Yuan, H.; Xie, S.G.; Lin, L.S. Eutrophication and heavy metal pollution patterns in the water suppling lakes of China’s south-to-north water diversion project. Sci. Total Environ. 2020, 711, 134543. [Google Scholar] [CrossRef]
- Wei, Y.H.; Tang, D.S.; Ding, Y.F.; Agoramoorthy, G. Incorporating water consumption into crop water footprint: A case study of China’s South-North Water Diversion Project. Sci. Total Environ. 2016, 545, 601–608. [Google Scholar] [CrossRef]
- Yin, T.L.; Cui, Z.Z.; Fan, P.P.; Lan, P.C.; Wang, X.J.; Wu, D.Y.; Liu, H.; Chen, Z.J.; Li, Y.Y.; Li, B.L. Spatial-temporal characteristics of inorganic anions in the Middle Route of South-North Water Diversion project in Henan province (China). Phys. Chem. Earth 2023, 132, 103450. [Google Scholar] [CrossRef]
- Zhou, Y.R.; Hao, R.; Wu, Y.P.; He, C.; Shi, Q.; Hu, R.G. Molecular Structures Analysis of Dissovlved Organic Matter in Soil and Water of Danjiangkou Reservoir. J. Instrum. Anal. 2023, 42, 283–291. [Google Scholar] [CrossRef]
- Nong, X.Z.; Zeng, J.; Ma, Y.H.; Chen, L.H.; Zhang, C.; Behzadian, K.; Campos, L.C. Algal proliferation risk assessment using Vine Copula-based coupling methods in the South-to-North Water Diversion Project of China. Front. Ecol. Evol. 2023, 11, 1193163. [Google Scholar] [CrossRef]
- Chen, H.; Zuo, Q.T.; Dou, M.; Ma, J.X. Comprehensive experimental research on impacts of dam operation on water environment of polluted river. Acta Sci. Circumstantiae 2014, 34, 763–771. [Google Scholar] [CrossRef]
- Dou, M.; Li, G.Q.; Li, C.Y. Quantitative relations between chemical oxygen demand concentration and its influence factors in the sluice-controlled river reaches of Shaying River, China. Environ. Monit. Assess. 2015, 187, 4139. [Google Scholar] [CrossRef]
- Dou, M.; Mi, Q.B.; Li, G.Q.; Zhang, Y.Y. Research on water quality transformation mechanism in Sluice-controlled river reaches I. Development of the mathematical model. J. Hydraul. Eng. 2016, 47, 527–536. [Google Scholar] [CrossRef]
- Domingues, R.B.; Barbosa, A.B.; Sommer, U.; Galvao, H.M. Phytoplankton composition, growth and production in the Guadiana estuary (SW Iberia): Unraveling changes induced after dam construction. Sci. Total Environ. 2012, 416, 300–313. [Google Scholar] [CrossRef]
- Yu, S.J.; Lee, J.Y.; Ha, S.R. Effect of a seasonal diffuse pollution migration on natural organic matter behavior in a stratified dam reservoir. J. Environ. Sci. 2010, 22, 908–914. [Google Scholar] [CrossRef] [PubMed]
- Dou, M.; Mi, Q.B.; Li, G.Q.; Zhang, Y.Y. Research on water quality transformation mechanism in Sluice-controlled river reaches II. ldentification of the major reaction mechanism. J. Hydraul. Eng. 2016, 47, 635–643. [Google Scholar] [CrossRef]
- Dou, M.; Mi, Q.B.; Zuo, Q.T. Multi-phase transformation model of water quality in the sluice-controlled river reaches. China Environ. Sci. 2015, 35, 2041–2051. [Google Scholar]
- Chen, L.G.; Shi, Y.; Qian, X.; Luan, Z.Y.; Jin, Q. Hydrology, hydrodynamics, and water quality model for impounded rivers: I: Theory. Adv. Water Sci. 2014, 25, 534–541. [Google Scholar] [CrossRef]
- Li, D.F.; Zuo, Q.T. Effect Simulation and Regulation Strategy of Dam on Heavily Polluted Rivers. Yellow River 2014, 36, 87–90. [Google Scholar]
- Dou, M.; Zhang, Y.; Mi, Q.B.; Zhao, P.P.; Zheng, B.Q. Study on Water Environment Simulation and Regulation Theory of Gate-Controlled River; Science Press: Beijing, China, 2020. [Google Scholar]
- Cao, Y.S.; Chang, J.X.; Chen, X.N.; Huang, H.Y. Research of discharge calculation model based on genetic programming applied to South-to-North Water Diversion Middle Route Project. J. Hydraul. Eng. 2016, 47, 834–840. [Google Scholar] [CrossRef]
- Li, J.G.; Qiao, Y.; Chen, X.N.; Huang, S.F.; Gao, L. Flow-through equation calibration and curve drawing for Diaohe check gates in Middle Route Project of South-to-North Water Diversion. Yangtze River 2019, 50, 224–227. [Google Scholar] [CrossRef]
- Cui, W.; Chen, W.; Wang, X.S.; Wang, Q. Application of Flow Equation for Radial Gates Based on Dimensional Analysis Method. J. Irrig. Drain. 2012, 31, 91–93+131. [Google Scholar] [CrossRef]
- Guo, Y.X.; Wang, Y.S.; Guo, X.L.; Hu, W.; Zhu, R. New discharge algorithms of radial gates based on the flow regime identification. J. Hydraul. Eng. 2018, 49, 907–916. [Google Scholar] [CrossRef]
- Wang, Y.L.; Jin, Y.G.; Chen, X.N.; Duan, C.Q.; Zhang, Z.; Lei, X.H.; Chang, W.J. Comparison between LSTM neural network and dimensional analysis method in discharge calculation of arc gates. South North Water Transf. Water Sci. Technol. 2022, 20, 590–599. [Google Scholar] [CrossRef]
- Rajaratnam, N.; Subramanya, K. Flow equation for the sluice gate. J. Irrig. Drain. Div. 1967, 93, 167–186. [Google Scholar] [CrossRef]
- Swamee, P.K. Sluice-gate discharge equations. J. Irrig. Drain. Eng. 1992, 118, 56–60. [Google Scholar] [CrossRef]
- Ferro, V. Simultaneous flow over and under a gate. J. Irrig. Drain. Eng. 2000, 126, 190–193. [Google Scholar] [CrossRef]
- Bijankhan, M.; Ferro, V.; Kouchakzadeh, S. New stage–discharge relationships for free and submerged sluice gates. Flow Meas. Instrum. 2012, 28, 50–56. [Google Scholar] [CrossRef]
- Ferro, V. Testing the stage-discharge relationship of a sharp crested sluice gate deduced by the momentum equation for a free-flow condition. Flow Meas. Instrum. 2018, 63, 14–17. [Google Scholar] [CrossRef]
- Shayan, H.K.; Farhoudi, J. Effective parameters for calculating discharge coefficient of sluice gates. Flow Meas. Instrum. 2013, 33, 96–105. [Google Scholar] [CrossRef]
- Bijankhan, M.; Ferro, V.; Kouchakzadeh, S. New stage-discharge relationships for radial gates. J. Irrig. Drain. Eng. 2013, 139, 378–387. [Google Scholar] [CrossRef]
- Ma, L.Y.; Wu, Z.Y.; Lei, J.; Li, S.F.; Qiu, X.Y. Study on water amount regulation scheme for Stage l works of Middle Route Project of South-North Water Diversion. Yangtze River 2018, 49, 59–64. [Google Scholar] [CrossRef]
- Zheng, J.Y.; Yin, Y.H.; Li, B. A New Scheme for Climate Regionalization in China. Acta Geogr. Sin. 2010, 65, 3–12. [Google Scholar] [CrossRef]
- Long, Y.; Lei, X.H.; Yang, Y.L.; Li, Y.M. Classification system of water pollution emergencies in South-to-North Water Transfer Project. J. Hydroelectr. Eng. 2019, 38, 12–22. [Google Scholar] [CrossRef]
- Hou, D.M.; Wang, C.H.; Liu, Y. Discussion on the Calculation Formula of Discharge Flow at Weir Sluice in Water Transfer Project. J. Chang. River Sci. Res. 2013, 30, 79–83. [Google Scholar]
- Guo, X.; Guo, Y.; Wang, T.; Fu, H.; Li, J. Study and application of discharge calibration for submerged radial gates. Flow Meas. Instrum. 2021, 78, 101912. [Google Scholar] [CrossRef]
- Shahrokhnia, M.; Javan, M. Dimensionless stage–discharge relationship in radial gates. J. Irrig. Drain. Eng. 2006, 132, 180–184. [Google Scholar] [CrossRef]
- Dong, L.; Wu, M.; Lin, L.; Tao, J.X. Influence of the Middle Route of South-to-North Water transfer Project on the Characteristics of Community Structure of Planktonic Algae in Danjiangkou Reservoir. Environ. Sci. Technol. 2021, 44, 1–7. [Google Scholar] [CrossRef]
- Zhang, B.H.; Zhang, Z.; Lei, X.H.; Wei, Y.H. Fast Calculation and Analysis of Feed Forward Control Scheme for Middle Route of South-to-North Water Transfer. In China Rural Water and Hydropower; The Editorial Office of China Rural Water and Hydropower: Bejing, China, 2024; pp. 129–138. [Google Scholar] [CrossRef]
- Chen, G.Y.; Zheng, J.; Zhang, X. Flood control and water storage of the Danjiangkou Reservoir in 2021. China Water Resour. 2022, 5, 24–27. [Google Scholar]
- Wan, Y.S.; Zhang, L.Q.; Huang, Z.; Lin, L.; Wu, M.; Jin, H.Y. Analysis of water quality changes and pollution prevention countermeasures for water source region of the middle route of South to North Water Diversion Project. China Water Resour. 2018, 23, 27–30+58. [Google Scholar]
- Chen, X.N.; Gu, Q.H.; Zhang, Z.; Jin, Y.G.; Gu, Q.Y. Intelligent cleaning of hydrological data in the main canal of the Middle Route of the South-to- North Water Transfers Project. South North Water Transf. Water Sci. Technol. 2024, 22, 436–444. [Google Scholar] [CrossRef]
- Zhang, B.H.; Zhang, Z.; Lei, X.H.; Li, H.Y.; Wei, H.Y. Safety of control gate for open channel water transfer project based on hydrodynamic coupling. South North Water Transf. Water Sci. Technol. 2023, 21, 821–832. [Google Scholar] [CrossRef]
- Huang, G.B.; Nie, Y.H.; Duan, W.G. Hydraulics Research on the Mid-route of South to North Water Diversion Project. J. Chang. River Sci. Res. 2014, 31, 34–42. [Google Scholar] [CrossRef]
- Zhang, Z.H.; Du, Z.L.; Lei, X.H.; Quan, J.; Cao, H.Z.; Zheng, T.; Wang, P. Mathematical analysis methods and suggestions on algae proliferation potential in main canal of Middle Route of South-to-North Water Transfer Project. South North Water Transf. Water Sci. Technol. 2019, 17, 123–128. [Google Scholar] [CrossRef]
- Chen, H.; Jing, Z.; Ni, Z.W.; Luo, H.P.; Luo, P.A.; Li, Q.Y. Spatiotemporal Variation of Water Quality in the Main Canal of Middle Route of South-to-North Water Diversion Project Based on Principal Component and Cluster Analysis. J. Chang. River Sci. Res. Inst. 2022, 39, 36–44. [Google Scholar] [CrossRef]
- Cattaneo, A.; Hudon, C.; Vis, C.; Gagnon, P. Hydrological control of filamentous green algae in a large fluvial lake (Lake Saint-Pierre, St. Lawrence River, Canada). J. Gt. Lakes Res. 2013, 39, 409–419. [Google Scholar] [CrossRef]
- Jian, L.; Zhongwu, J.; Wenjun, Y. Numerical modeling of the Xiangxi River algal bloom and sediment-related process in China. Ecol. Inform. 2014, 22, 23–35. [Google Scholar] [CrossRef]








| JZZ_ID | Linear Fitting Formula | R2 | Province | ||
|---|---|---|---|---|---|
| #8 | 1.045 | 0.255 | 0.948 | Henan | |
| 1.002 | 0.188 | 0.945 | |||
| #26 | 1.062 | 0.285 | 0.995 | Henan | |
| #57 | 1.151 | 0.323 | 0.997 | Hebei |
| Evaluation Indicators | Calibration | Verification | Province |
|---|---|---|---|
| Average error (m3/s) | −0.42 | 1.06 | Henan |
| Relative error (%) | 4 | 4 | |
| Root mean square error (m3/s) | 11.41 | 11.43 | |
| Relative root mean square error (m3/s) | 0.06 | 0.07 | |
| Average error (m3/s) | 0.03 | 1.29 | Hebei |
| Relative error (%) | 3 | 4 | |
| Root mean square error (m3/s) | 4.44 | 5.54 | |
| Relative root mean square error (m3/s) | 0.04 | 0.07 |
Disclaimer/Publisher’s Note: The statements, opinions and data contained in all publications are solely those of the individual author(s) and contributor(s) and not of MDPI and/or the editor(s). MDPI and/or the editor(s) disclaim responsibility for any injury to people or property resulting from any ideas, methods, instructions or products referred to in the content. |
© 2025 by the authors. Licensee MDPI, Basel, Switzerland. This article is an open access article distributed under the terms and conditions of the Creative Commons Attribution (CC BY) license (https://creativecommons.org/licenses/by/4.0/).
Share and Cite
Li, H.; Cui, Z.; Wang, J.; Ning, C.; Xu, X.; Nong, X. Dimensional Analysis of Hydrological Response of Sluice Gate Operations in Water Diversion Canals. Water 2025, 17, 1662. https://doi.org/10.3390/w17111662
Li H, Cui Z, Wang J, Ning C, Xu X, Nong X. Dimensional Analysis of Hydrological Response of Sluice Gate Operations in Water Diversion Canals. Water. 2025; 17(11):1662. https://doi.org/10.3390/w17111662
Chicago/Turabian StyleLi, Hengchang, Zhenyong Cui, Jieyun Wang, Chunping Ning, Xiangyu Xu, and Xizhi Nong. 2025. "Dimensional Analysis of Hydrological Response of Sluice Gate Operations in Water Diversion Canals" Water 17, no. 11: 1662. https://doi.org/10.3390/w17111662
APA StyleLi, H., Cui, Z., Wang, J., Ning, C., Xu, X., & Nong, X. (2025). Dimensional Analysis of Hydrological Response of Sluice Gate Operations in Water Diversion Canals. Water, 17(11), 1662. https://doi.org/10.3390/w17111662

