A Water Consumption Assessment in the Production of Marble, Granite, and Quartz-Based Composites Using Life Cycle Assessment: A Case Study in Bahia, Brazil
Abstract
1. Introduction
1.1. Water Availability in the Brazilian Semi-Arid Region
1.2. Water Use in the Production of Marble Slabs, Granite, and Quartz Composites
- Reducing water consumption through recirculation and process monitoring.
- Improving effluent treatment technologies to enable more efficient reuse of water.
- Reusing solid waste in new industrial processes, reducing overall environmental impact.
1.3. Life Cycle Assessment
2. Materials and Methods
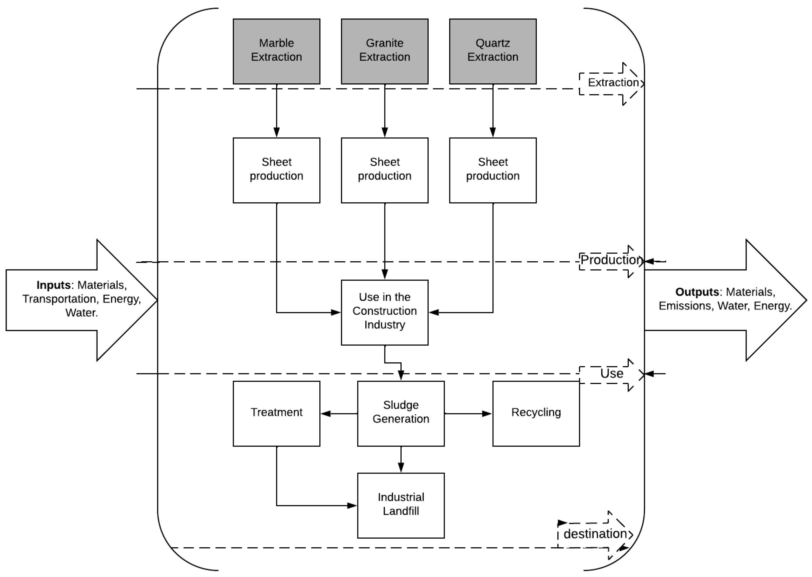
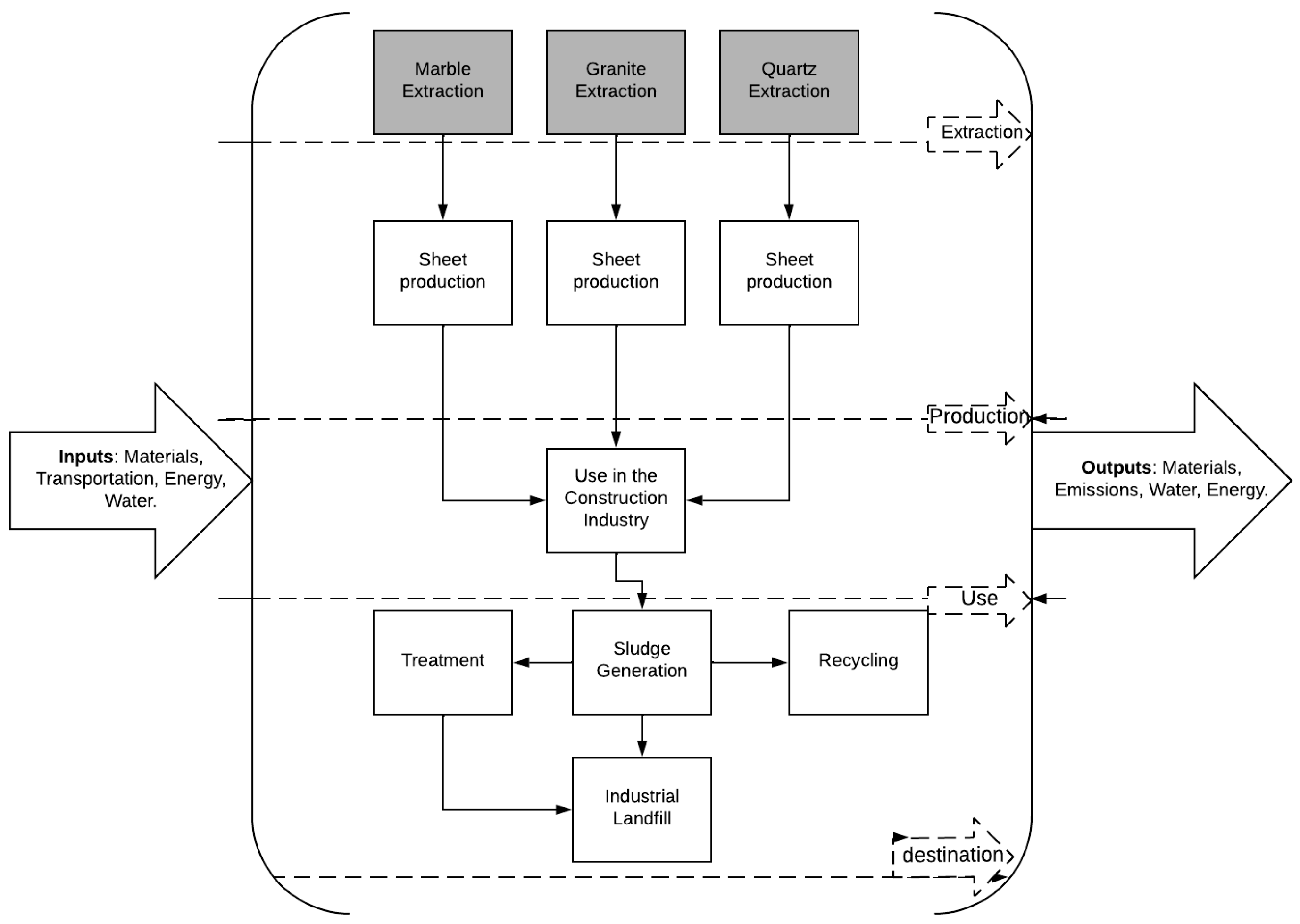
2.1. System Function
2.2. Functional Unit and Reference Flow
2.3. Types and Sources of Data
2.4. Inputs and Outputs (Inventory Analysis)
2.5. Uncertainty Characterization
2.6. Life Cycle Impact Assessment Methods and Selected Impact Categories
2.7. Sensitivity Analysis (Circular Economy Approach)
- Increased water recycling rates (from 70% to 90%) to assess the impact on water scarcity footprint reduction.
- Alternative reuse of stone dust in construction materials (e.g., cement composites) to measure its impact on waste reduction and CO2 emissions.
3. Results
3.1. Water Footprint Results
3.2. Life Cycle Assessment Results
3.3. Circular Economy Proposal
4. Conclusions
Author Contributions
Funding
Data Availability Statement
Conflicts of Interest
References
- Tazzini, A.; Gambino, F.; Casale, M.; Dino, G.A. Managing Marble Quarry Waste: Opportunities and Challenges for Implementing the Circular Economy. Sustainability 2024, 16, 3056. [Google Scholar] [CrossRef]
- Almeida, N.V. Avaliação do consumo e circulação de água no processo de beneficiamento de rochas ornamentais. Bachelor’s Thesis, Instituto Federal do Espirito Santo, Campus Cachoeiro de Itapemirim, Cachoeiro de Itapemirim, Brazil, 2022. [Google Scholar]
- Almada, B.S.; Melo, L.S.; Silva, G.J.B.; Santos, B.J.; Aguilar, M.T.P. Effect of the waste ornamental rocks on the hydration and life cycle of Portland cement composites. Constr. Build. Mater. 2023, 395, 132353. [Google Scholar] [CrossRef]
- Cobo-Ceacero, C.J.; Cotes-Palomino, M.T.; Martínez-García, C.; Moreno-Maroto, J.M.; Uceda-Rodríguez, M. Use of Marble Sludge Waste in the Production of Eco-friendly Materials: Applying the Principles of Circular Economy. Environ. Sci. Pollut. Res. 2019, 26, 35399–35410. [Google Scholar] [CrossRef] [PubMed]
- Marques, C.R.; Albertin, R.M.; Taboni, L.R.; Viotto, H.G.F.; Silva, F.F.; Angeoletto, F. Avaliação da Gestão de Resíduos Gerados em Marmoraria: Estudo de Caso Aplicado em Maringá. Rev. Téc. Cient. 2020, 24, 1–19. [Google Scholar]
- Oliveira, F.; Sousa, R.; Silva, P.; Lopes, P.; Moreira, G.; Leite, R.; Arruda, R. Analysis of the benefits of the addition of granite residues in the production of ecological brick. Int. J. Adv. Eng. Res. Sci. 2021, 8, 149–158. [Google Scholar] [CrossRef]
- Rezende Leite, F.; Antunes, M.; Silva, D.; Oliveira, P. Avaliação do ciclo de vida da produção de argamassas com resíduos de beneficiamento de rochas ornamentais (RBRO). In Proceedings of the Congresso Brasileiro Sobre Gestão do Ciclo de Vida, Brasilia, Brazil, 17–20 June 2018; pp. 567–571. [Google Scholar]
- INSA. Instituto Nacional do Semiarido—INSA. 2023. Available online: https://www.gov.br/insa/pt-br (accessed on 7 January 2025).
- SEI. Superintendência de Estudos Econômicos e Sociais da Bahia. 2024. Available online: https://sei.ba.gov.br/index.php?lang=pt (accessed on 10 December 2024).
- De Jesus, J.; Medeiros, D.L.; Esquerre, K.P.O.; Sahin, O.; de Araujo, W.C. Water Treatment with Aluminum Sulfate and Tannin-based Biocoagulant in a Petroleum Refinery: Technical, Environmental, and Economic Performance. Sustainability 2024, 16, 1191. [Google Scholar] [CrossRef]
- Ferraz, C.C.A.; Maurício, E.; Stradiotti, C.G.P. The Benefits of Water Reuse in the Ornamental Stone Processing Process. Bachelor’s Thesis, Faculdade Multivix, Vitória, Brazil, 2018. [Google Scholar]
- Silveira, R.P.; Carmo, S.L.V.; Paula, M.M.; Purificação, L.S.; Hora, H.R.M.; Oliveira, V.P.S. Tratamento de Efluentes da Indústria de Rochas Ornamentais: Uma Abordagem Bibliométrica. Sci. Tec Rev. Educ. Ciência Tecnol. Do IFRS 2017, 4, 42–59. [Google Scholar] [CrossRef]
- Altoé, C.R.; Silveira, L.L.L. Influência do Volume de Água Utilizado no Processo de Polimento de Rochas Ornamentais na qualidade do brilho total. Geociências 2020, 39, 875–884. [Google Scholar] [CrossRef]
- Almeida, N.V.; Gadioli, M.C.B. Avaliação da Circulação e Consumo de Água no Processo de Beneficiamento de Rochas Ornamentais. In Proceedings of the Nos Anais da XXVI Jornada de Iniciação Científica, Rio de Janeiro, Brazil, 31 July 2018. [Google Scholar]
- Fiorese, C.H.U.; Andrade, D.; Alves, G.B.; Monhol, V.A.; Torres HFilho, G.S. Management of effluents and water consumed in the marine and granite benefit industry: Case study. Braz. Dev. 2019, 5, 12320. [Google Scholar] [CrossRef]
- Ferreira, A.S.; Neto, R.S.; Manhães, A.C.P.M. Estudo de Alternativas para o Tratamento de Efluentes Líquidos do Setor de Rochas Ornamentais. In Proceedings of the Anais do V Seminário Regional Sobre Gestão de Recursos Hídricos: Recuperação, Conservação e Gestão Ambiental de Bacias Hidrográficas—Práticas e Técnicas Inovadoras, Rio de Janeiro, Brazil, 27 September 2016. [Google Scholar]
- Zagoto, J.; Faria, F.R.; Miotto, B.V. Use of Water in Production Chain of Ornamental Stones in Espírito Santo, Brazil. Bachelor’s Thesis, Instituto Federal do Espirito Santo, Campus de Nova Venécia, Vitória, Brazil, 2014. [Google Scholar]
- Neves, M.A.; Raymundo, V. Fine Waste Deposits from Ornamental Stone Processing: Groundwater Quality. Eng. Sanit. Ambient. 2022, 27, 257–267. [Google Scholar] [CrossRef]
- Scolaro, T.P.; Silvestro, L.; Ruviaro, A.S.; de Azevedo, A.R.G.; Monteiro, S.N.; Pelisser, F. Effect of Ornamental Stone Waste Incorporation on the Rheology, Hydration, Microstructure, and CO2 Emissions of Ordinary Portland Cement. Materials 2022, 15, 401. [Google Scholar] [CrossRef] [PubMed]
- Dalmora, G.; Viero, E.; Diehl, T.; Hemkemeier, M. Uso de Microfiltração No Tratamento Para Reuso Do Efluente De Marmoraria. RECIMA21 Rev. Científica Multidiscip. 2023, 4, e412516. [Google Scholar] [CrossRef]
- Lima, M.S.S.; Duarte, S.; Exenberger, H.; Flora, M. Integrando BIM-LCA para aprimorar avaliações de sustentabilidade de construções. Sustainability 2024, 16, 1172. [Google Scholar] [CrossRef]
- Eckelman, M.; Nunberg, S. Life Cycle Assessment Explained. Journal Tools for Sustainability in Cultural Heritage. Available online: https://stich.culturalheritage.org/life-cycle-assessment-explained/ (accessed on 16 December 2024).
- Ahmad, T.; Hussain, M.; Iqbal, M.; Ali, A.; Manzoor, W.; Bibi, H.; Ali, S.; Rehman, F.; Rashedi, A.; Amin, M.; et al. Environmental, energy and water footprints of the marble tile production chain from a life cycle perspective. Sustainability 2022, 14, 8325. [Google Scholar] [CrossRef]
- Sánchez, A.R.; Ramos, V.C.; Polo, M.S.; Ramón, M.V.L.; Utrilla, J.R. Avaliação do ciclo de vida da produção de cimento com lodos de resíduos de mármore. Int. J. Environ. Res. Public Health 2021, 18, 10968. [Google Scholar] [CrossRef]
- Oweh, S.O.; Aigba, P.A.; Samuel, O.D.; Oyekale, J.; Abam, F.I.; Veza, I.; Enweremadu, C.C.; Der, O.; Ercetin, A.; Sener, R. Improving productivity in a marble processing plant through energy and exergy analysis. Sustainability 2024, 16, 11233. [Google Scholar] [CrossRef]
- Ozcelik, M. Environmental Effects of Marble Quarry Operations in the Burdur Lake Basin (Burdur-Turquia). J. Degrad. Min. Lands Manag. 2023, 10, 4517–4525. [Google Scholar] [CrossRef]
- ISO 14044:2006; Environmental Management—Life Cycle Assessment—Requirements and Guidelines. ISO: Geneve, Switzerland, 2006.
- IBRAM. Instituto Brasileiro de Rochas. Available online: https://ibram.org.br/ (accessed on 12 January 2025).
- ABIROCHAS—Associação Brasileira de Rochas Ornamentais. Available online: https://abirochas.com.br/ (accessed on 12 January 2025).
- Fantke, P.; McKone, T.E.; Tainio, M.; Jolliet, O.; Apte, J.S.; Stylianou, K.S.; Illner, N.; Marshall, J.D.; Choma, E.F.; Evans, J.S. Global effect factors for exposure to fine particulate matter. Environ. Sci. Technol. 2017, 53, 4289–4298. [Google Scholar] [CrossRef] [PubMed]
- Hauschild, M.Z.; Wenzel, H. Volume 2—Scientific Background. In Environmental Assessment of Products; Springer: London, UK, 1998. [Google Scholar]
- Tukker, A.; Huppes, G.; Guinée, J.B.; Heijungs, R.; de Koning, A.; van Oers, L.; Suh, S.; Geerken, T.; van Holderbeke, M.; Jansen, B.; et al. Environmental Impact of Products (EIPRO) Analysis of the Life Cycle Environmental Impacts Related to the Final Consumption of the EU-25. 2006. Available online: https://eaternity.org/assets/sci-pub/Tukker_2006_main.pdf (accessed on 9 May 2025).










| Article Title | Authors | Description |
|---|---|---|
| The Benefits of Water Reuse in the Process of Ornamental Stone Processing | Ferraz, C. C. A; Maurício, E; Stradiotti, C. G. P. [11] | The study discusses the importance of water in the processing of ornamental stones and the benefits of its reuse after treatment to remove impurities. |
| Wastewater Treatment in the Ornamental Stone Industry: A Bibliometric Approach | Silveira, R. P; Carmo, S. L. V; Paula, M. M; Purificação, L. S; Hora, H. R. M; Oliveira, V. P. S. [12] | The research analyzes the main articles related to the treatment of effluents generated in the processing of ornamental stones, highlighting the need to treat these effluents for water reuse and proper disposal of solids. |
| Influence of the Water Volume Used in the Polishing Process of Ornamental Stones | Altoé, C. R; Silveira, L. L. L. [13] | The study investigates how the water flow during polishing affects the shine of the stones, suggesting that reducing the water volume can increase the shine and reduce water consumption. |
| Assessment of Water Circulation and Consumption in the Process of Beneficiation of Ornamental Rocks | Almeida, N. V; Gadioli, M. C. B. [14] | The article evaluates water consumption in the processing of ornamental stones, proposing strategies for optimizing usage and reducing waste. |
| Management of effluents and water consumed in the marble and granite benefit industry: case study | Fiorese, C. H. U; Andrade, D; Alves, G. B; Monhol, V. A; Torres, H. Filho, G. S [15] | The research compares water usage in different ornamental stone processing companies, highlighting efficient practices and areas for improvement. |
| Study of Alternatives for Liquid Effluent Treatment in the Ornamental Stone Sector | Ferreira, A. S; Neto R. S; Manhães, A. C. P. M. [16] | The study analyzes methods of liquid effluent treatment in the ornamental stone sector, evaluating the use of centrifuges as an alternative treatment method. |
| Fine Waste Deposits from Ornamental Stone Processing: Groundwater Quality | Neves, M. A; Raymundo, V. [17] | The study describes the groundwater quality in areas of fine waste deposits from ornamental stone processing, evaluating potential environmental impacts. |
| Water Management in Ornamental Stone Production in Brazil | Zagoto, J; Faria, F. R; Miotto, B. V. [18] | The article discusses water management in the production of ornamental stones in Brazil, highlighting the significant impact of rainwater and internal water reuse in reducing the consumption of fresh water in the production process. |
| Effect of Ornamental Stone Waste Incorporation on the Rheology, Hydration Kinetics, and Mechanical Properties of Portland Cement Pastes | Scolaro, T. P.; Silvestro, L.; Ruviaro, A. S.; de Azevedo, A. R. G.; Monteiro, S. N.; Pelisser, F. [19] | The study evaluates the incorporation of ornamental stone waste into Portland cement pastes, analyzing rheological properties, hydration kinetics, and mechanical properties, as well as estimating the CO2 emissions related to the production of the pastes. |
| Use of Microfiltration in the Treatment of Marble Workshop Effluent for Reuse | Dalmora, Gabriela and Viero, Eloise and Diehl, Tiago and Hemkemeier, Marcelo. [20] | The study analyzes the feasibility of using microfiltration as a post-treatment for sedimentation in the reuse of effluent from the marble industry in the interior of Rio Grande do Sul. |
| Stage | Flows | Quantity | Unit | Comments |
|---|---|---|---|---|
| Extraction | Input | |||
| Natural rock | 1.18 | m3 | ABIROCHAS | |
| Diamond wire | 0.07 | kg | ABIROCHAS | |
| Detonating cord | 0.03 | kg | ABIROCHAS | |
| Fuse | 0.01 | kg | ABIROCHAS | |
| Drilling bit | 0.05 | kg | ABIROCHAS | |
| Down-the-hole bit | 0.01 | kg | ABIROCHAS | |
| Diesel | 322.92 | MJ | ABIROCHAS | |
| Water | 0.08 | m3 | ABIROCHAS | |
| Output | ||||
| Rock block | 1 | m3 | IBRAM | |
| Effluent | 0.05 | m3 | Estimated | |
| Waste | 486 | kg | Estimated | |
| Processing | Input | |||
| Rock block | 1.31 | m3 | Data collected in the field | |
| Transport of rock block | 1126 | km | Estimated | |
| Cardboard Polishing | 0.015 | kg | Data collected in the field | |
| Water | 2.44 | m3 | Data collected in the field | |
| Electricity | 127.22 | kWh | Data collected in the field | |
| Diesel | 266.47 | MJ | Data collected in the field | |
| Gasoline | 188.235 | MJ | Data collected in the field | |
| Output | ||||
| Polished sheets | 1 | m3 | Data collected in the field | |
| Effluent | 2.15 | m3 | Estimated | |
| Waste | 837 | kg | Data collected in the field | |
| Stage | Flows | Quantity | Unit | Comments |
|---|---|---|---|---|
| Extraction | Input | |||
| Sand | 1.02 | m3 | IBRAM | |
| Engine Lubricant | 0.013 | kg | IBRAM | |
| Grease | 0.002 | kg | IBRAM | |
| Tires | 0.003 | kg | IBRAM | |
| Water | 0.73 | m3 | IBRAM | |
| Electricity | 7.43 | kWh | IBRAM | |
| Diesel | 8.6 | MJ | IBRAM | |
| Output | ||||
| Sand | 1 | m3 | IBRAM | |
| Effluent | 0.65 | m3 | Estimated | |
| Waste | 54 | kg | Estimated | |
| Processing | Input | |||
| Sand | 1.13 | m3 | Data collected in the field | |
| Sand Transport | 954 | km | Data collected in the field | |
| Cardboard Polishing | 0.01496 | kg | Data collected in the field | |
| Water | 2.91 | m3 | Data collected in the field | |
| Polyester Resin | 0.00415 | kg | Data collected in the field | |
| Accelerator (Cobalt) | 0.0000311 | kg | Data collected in the field | |
| Catalyst (terbutyl perbenzoate) | 0.00003 | kg | Data collected in the field | |
| Electricity | 59.24 | kWh | Data collected in the field | |
| Diesel | 98.82 | MJ | Data collected in the field | |
| Output | ||||
| Polished Sheets | 1 | m3 | Data collected in the field | |
| Effluent | 2.38 | m3 | Estimated | |
| Waste | 378 | kg | Data collected in the field | |
Disclaimer/Publisher’s Note: The statements, opinions and data contained in all publications are solely those of the individual author(s) and contributor(s) and not of MDPI and/or the editor(s). MDPI and/or the editor(s) disclaim responsibility for any injury to people or property resulting from any ideas, methods, instructions or products referred to in the content. |
© 2025 by the authors. Licensee MDPI, Basel, Switzerland. This article is an open access article distributed under the terms and conditions of the Creative Commons Attribution (CC BY) license (https://creativecommons.org/licenses/by/4.0/).
Share and Cite
de Jesus, J.O.N.; da Silva, L.J.; Parente, V.; Esquerre, K.P.O.; Sahin, O.; de Araujo, W.C. A Water Consumption Assessment in the Production of Marble, Granite, and Quartz-Based Composites Using Life Cycle Assessment: A Case Study in Bahia, Brazil. Water 2025, 17, 1438. https://doi.org/10.3390/w17101438
de Jesus JON, da Silva LJ, Parente V, Esquerre KPO, Sahin O, de Araujo WC. A Water Consumption Assessment in the Production of Marble, Granite, and Quartz-Based Composites Using Life Cycle Assessment: A Case Study in Bahia, Brazil. Water. 2025; 17(10):1438. https://doi.org/10.3390/w17101438
Chicago/Turabian Stylede Jesus, José Oduque Nascimento, Luciano José da Silva, Virginia Parente, Karla Patricia Oliveira Esquerre, Oz Sahin, and Wanderbeg Correia de Araujo. 2025. "A Water Consumption Assessment in the Production of Marble, Granite, and Quartz-Based Composites Using Life Cycle Assessment: A Case Study in Bahia, Brazil" Water 17, no. 10: 1438. https://doi.org/10.3390/w17101438
APA Stylede Jesus, J. O. N., da Silva, L. J., Parente, V., Esquerre, K. P. O., Sahin, O., & de Araujo, W. C. (2025). A Water Consumption Assessment in the Production of Marble, Granite, and Quartz-Based Composites Using Life Cycle Assessment: A Case Study in Bahia, Brazil. Water, 17(10), 1438. https://doi.org/10.3390/w17101438

