Next Article in Journal
Machine Learning Approach for Groundwater Contamination Spatiotemporal Relationship Exploration
Previous Article in Journal
Response of Microbial Communities to Antiviral Drug Stress in Surface Water in Beijing
 
 
Font Type:
Arial Georgia Verdana
Font Size:
Aa Aa Aa
Line Spacing:
Column Width:
Background:
Article

Purification Effect and Microbial Community Analysis of Aquaculture Wastewater Using High-Efficiency and Stable Biochemical System

1
Guangzhou Resource Environmental Protection Technology Co., Ltd., Guangzhou 510075, China
2
Key Laboratory of Nutrient Cycling and Farmland Conservation of Guangdong Province, Key Laboratory of Plant Nutrition and Fertilizer in South Region, Ministry of Agriculture, Institute of Agricultural Resources and Environment, Guangdong Academy of Agricultural Sciences, Guangzhou 510640, China
3
Sericultural & Agri-Food Research Institute, Guangdong Academy of Agricultural Sciences, Guangzhou 510610, China
*
Authors to whom correspondence should be addressed.
These authors contributed equally to this work.
Water 2025, 17(1), 119; https://doi.org/10.3390/w17010119
Submission received: 12 December 2024 / Revised: 31 December 2024 / Accepted: 2 January 2025 / Published: 4 January 2025
(This article belongs to the Section Wastewater Treatment and Reuse)

Abstract

An adaptable, low-cost, and easy-to-operate biological treatment system for pollutant abatement in aquaculture water at the field pond scale needs to be developed. In this study, the pollutant removal capacity of a stable bioreactor for aquaculture wastewater was assessed, and the related mechanism was elucidated via an analysis of the microbial community’s characteristics and functions. The average removal efficiencies of chemical oxygen demand, suspended solids, total nitrogen, and total phosphorus were 40%, 86.22%, 38.62%, and 53.74%, respectively. The effluent quality meets the Requirement for Water Discharge from Freshwater Aquaculture Pond, SC/T9101-2007. The results indicate that the fillers under anaerobic conditions could attract Denitratisoma and unclassified_Rhodocyclaceae, promoting the denitrification reaction. This aligns with the characteristic that total nitrogen in aquaculture sewage mainly exists in the form of nitrate nitrogen. An anaerobic atmosphere helps degrade organic contaminants at liquid interfaces and remove nitrogen in the solid phase. The fillers under anaerobic conditions could attract Bacteroidota and promote the production of polysaccharides to form biofilms, which may be associated with phosphorus removal. The results indicate that the anaerobic stage can promote the formation of biofilm on the fillers to remove pollutants, thus achieving higher aquaculture sewage treatment efficiency.

1. Introduction

Aquaculture activities are increasing to meet the increased demand associated with population growth and economic development. It is predicted that approximately 60% of fish consumed will be produced by aquaculture systems by 2030 [1]. This figure had already exceeded 40% in 2020 [2]. Freshwater pond farming represents the predominant method used in inland aquaculture, accounting for 75.2% of the total inland aquaculture production [3]. China is the largest aquaculture country in the world [4]. According to the China Fishery Statistical Yearbook, the output of aquaculture products in 2023 was 58.096 million tons, with an area of aquaculture of 7,624,600 hectares. An increasing amount of aquaculture wastewater is being produced with the development of the aquaculture industry. This wastewater comprises organic matters, nitrogenous compounds, and phosphorus compounds from leftover feeds [5]. Additionally, 50–80% of the nitrogen in the aquafeed is emitted to the environment [6].
According to the Bulletin of China’s second National Survey of pollution sources, the chemical oxygen demand (COD), total nitrogen (TN), and total phosphorus (TP) of aquaculture industry were 666,000, 99,100, and 16,100 tons, respectively. If improperly treated, this wastewater will cause environmental problems such as water pollution and hinder the development of the inland aquaculture industry.
Various wastewater treatment approaches, encompassing physical, chemical, and biological methods, have been widely implemented. These methods include constructed wetlands [7], phytoremediation [8], microalgal bioreactors [9], conventional activated sludge [10], and ecological ditches [11]. Although many methods are applied to aquaculture wastewater treatment, these methods still have problems, such as high capital investment, a wide equipment footprint, inconvenient operation, and secondary pollution. For example, constructed wetlands and ecological ditches occupy a wide equipment footprint [12]. Phytoremediation and microalgal bioreactors take a long time to treat wastewater. This is not acceptable for aquaculture sewage in ponds with tight land use and large displacement. In addition, conventional activated sludge cannot adapt to the characteristics of aquaculture sewage containing a variety of antibiotics and a carbon–nitrogen ratio imbalance. Therefore, a simple and cost-effective wastewater treatment system at the field pond scale in inland areas is needed.
Microorganisms play a vital role in biological treatments for the abatement of various types of pollutants [13]. A growing number of studies have demonstrated the role of microorganisms isolated from polluted environments in abating contaminants in the original environment: the isolation of functional bacteria demonstrating the efficient degradation of antibiotics from antibiotic-contaminated environments [14,15,16]; the isolation of bacteria from oil-contaminated environments with a high reducing effect on oil and hydrocarbons [17,18]; and the isolation of bacteria demonstrating the efficient degradation of pesticides from pesticide-contaminated soils [19,20]. Furthermore, researchers have discovered some microorganisms with the functions of nitrogen removal, phosphorus removal, and the abatement of other pollutants in water environments from wastewater and aquaculture water. Chen et al. [21] isolated a strain of denitrifying bacteria with heterotrophic nitrification and aerobic denitrification that was isolated from shrimp farm wastewater. Zhang et al. [22] isolated a strain of Arthrobacter sp. from aquaculture pond sewage, demonstrating excellent nitrogen and phosphorus removal effects. A strain of Serratia marcescens isolated from aquaculture water significantly reduced the turbidity and suspended solids in aquaculture water [23]. In our previous study, a strain of Pseudomonas chengduensis was isolated from a fishpond and was effective in removing nitrogen, phosphorus, and organic pollutants from the water [24]. The use of some indigenous microorganisms present in the environment to abate pollutants is a potentially effective biological strategy. However, the problem of functional strain adaptation remains in the above studies. Efficient strains isolated from one environment may not be able to exert the same effect in another environment. Therefore, an adaptable, low-cost, and easy-to-operate biological treatment system for pollutant abatement in aquaculture water at the field pond scale needs to be developed.
In this study, we used coupled tanks connected in series as a bioreactor filled only with hollow polypropylene spheres filled with polyurethane sponges to cultivate microorganisms in aquaculture water. We evaluated the pollutant removal capacity of the bioreactor for aquaculture wastewater and analyzed the microbial community structure in the bioreactor to elucidate the microbial basis of pollutant removal. The main purpose of this study is to explore the feasibility of biochemical reactors to treat aquaculture wastewater and identify indigenous microorganisms that play a key role in removing contaminants.

2. Materials and Methods

2.1. Aquaculture Sewage and Agentia Preparation

Aquaculture sewage was derived from a freshwater fish breeding pond in Longjiang Town, Foshan City, Guangdong Province, China. The mean value of pH, permanganate index, BOD5 (5 days biochemical oxygen demand), COD, TN, nitrate nitrogen, ammonia nitrogen, TP, and suspended solids (SS) of aquaculture sewage were 8.16, 11.00 mg/L, 13.00 mg/L, 80.19 mg/L, 9.07 mg/L, 7.85 mg/L, 0.15 mg/L, 0.56 mg/L, and 102.50 mg/L, respectively.
H2SO4, FeSO4·7H2O, NaOH, HNO3, KH2PO4, HCl, KNO3, HClO4, Ag2SO4, (NH4)2Fe(SO4)2·6H2O, C6H8O6, K2Cr2O7, (NH4)6Mo7O24·4H2O, KSbC4H4O7·½H2O, and phenolphthalein were purchased from Guangzhou Chemical Reagent Factory, Guangzhou, China. KHC8H4O4 was obtained from Fuchen (Tianjin) Chemical Reagent Co., Ltd., Tianjin, China. K2S2O8 was purchased from Shanghai Anpu Experimental Technology Co., Ltd., Shanghai, China. HgSO4 was purchased from Guizhou Tongren Lixiang Mercury Industry Chemical Co., Ltd., Tongren, China. Coomassie brilliant blue was ordered by Shanghai Boao Biotechnology Co., Ltd., Shanghai, China. Exactly 0.22 μm of cellulose filter membrane was obtained from Tianjin Jinteng Experimental Equipment Co., Ltd., Tianjin, China. All reagents were of analytical grade.

2.2. Design and Operation of Aquaculture Wastewater Treatment System

The structure of the aquaculture wastewater treatment system used in this research is shown in Figure 1. The system consisted of 2 tanks (diameter × height: 1820 mm × 2700 mm) with an effective water depth of 1.8 m and an effective volume of 4.58 m3. Each tank had 1 hollowed-out mesh frame made of a rigid material at the top and bottom. The lower mesh frame was 30 cm from the bottom and the upper mesh frame was 50 cm from the top. A biochemical ball filling was used in the tank body between the upper and lower net frames. Biochemical spheres were mainly used to form biofilms. These spheres contained polyurethane sponges. The top of the tank was equipped with a non-closed cover plate, which allowed the gas produced inside the equipment to overflow while reducing the inflow of external oxygen. This setup was conducive to creating an anoxic environment for denitrification and denitrogenation inside the equipment.
The biofilm was cultured in raw water, and the domestication time of the biofilm culture was 45 d. The amount of incoming water in the process of cultivation from small to large gradually increased and eventually stabilized in each tank, with a daily water treatment capacity of 20 m3/d. The two tanks were run independently. The total water treatment capacity was 40 m3/d. The system’s biofilm cultivation was completed on the 45th day, and the system processing performance stabilized. At this time, the system operating parameters were set as follows: a water pump for intermittent inlet and outlet, opening at 0.5 h and shutting at 1.5 h. The hydraulic retention time (HRT) was 4.8 h.
The bottom of each cell in the tank body is provided with a backwash gas pipe, which is supplied by an air pump, and the biochemical spheres were reverse cleaned every 30 days for 15 min each time. In addition, there was a mud outlet at the bottom of the equipment, and the mud was drained every 120 days. Once the polyurethane sponge in the biochemical sphere was coated with a visible biofilm and passed the Coomassie bright blue color development test, the biofilm cultivation was complete. Once the purification effect stabilized, the biochemical system was in a steady state.

2.3. Aquaculture Wastewater Treatment Capacity

The treatment performance reached a steady state after the biofilm cultivation was completed. Continuous water sampling and testing began on the 45th day, with samples taken at 15-day intervals that were tested for nitrate–nitrogen, total nitrogen, COD, total phosphorus, and suspended solid levels according to standard methods [25]. Several water samples and filler samples were taken from both the oxygen-rich tank and the oxygen-poor tank, respectively, and 0.22 μm of cellulose filter membrane was used to make microbial sheets. All chemical and microbiological indexes were measured in parallel three times.

2.4. Microbial Community Analysis

2.4.1. DNA Extraction and Sequence Analysis

Microbial genomic DNA was extracted using the TGuide S96 Magnetic Soil/Stool DNA Kit (Tiangen Biotech Co., Ltd., Beijing, China) according to the manufacturer’s instructions. The primer pair 27F (5′-AGRGTTTGATYNTGGCTCAG-3′)/1492R (5′-TASGGHTACCTTGTTASGACTT-3′) was used to amplify the entire bacterial 16S rRNA gene. Sequencing was performed using the PacBio sequencing platform (BioMarker Biotechnology Co., Ltd., Beijing, China).
The CCS (circular consensus sequencing) sequence was obtained by correcting the PacBio raw downlink data. Raw CCS sequences were identified by barcode using the Lima v1.7.0 software. The identification and removal of primer sequences and length filtering were performed using the Cutadapt v 1.9.1 software to obtain clean CCS sequences without the primer sequences. Chimeric sequences were identified and removed to obtain effective CCS sequences using the UCHIME v8.1 software. Reads were clustered at a 97.0% similarity level, and the OTU (Operational Taxonomic Unit) was obtained for subsequent analysis using Usearch v 10.0.

2.4.2. Diversity Analysis

All alpha diversity analyses were performed using the R software (version 3.6.1) with the “vegan” package. The “Venn Diagram” package was used to visualize the relationship between different microbiome OTUs. Principal coordinate analysis (PCoA) was used to compare the beta diversity of the microbial communities based on the Bray–Curtis dissimilarity index. We created co-occurrence networks using Spearman’s correlation coefficient (R > 0.1) at a significance level of P < 0.05 to understand the coexistence of microorganisms. We focused on families with a relative microbial abundance exceeding 0.01% to minimize the number of correlations within the network. The network construction was carried out using Gephi version 0.9.1. Using PICRUSt2 (https://github.com/picrust/picrust2, accessed on 1 November 2024) and FAPROTAX (http://www.loucalab.com/archive/FAPROTAX/, accessed on 1 November 2024) forecasts microbial function.

3. Results and Discussion

3.1. Change in Inflow and Outflow Water Quality of Sewage Treatment System

A stable biochemical reaction environment was established after 45 days of commissioning the sewage treatment system. The biofilm was formed in the system, and the processing performance was stable. The daily sewage treatment capacity of the system was 40 m3/day. We monitored the inlet and outlet water in the system every 15 days starting on the 45th day. The results show that the system was effective in removing a wide range of pollutants from aquaculture wastewater.

3.1.1. COD and N Removal Effect

High levels of COD in water can lead to a reduction in the amount of dissolved oxygen available to fish, which can lead to hypoxia, resulting in a variety of health problems and mortality [26]. Additionally, high COD concentrations can cause the eutrophication of water bodies [27]. During the whole experiment period, the inflow COD concentration ranged from 18.87 to 80.65 mg/L, the outflow COD concentration ranged from 13.53 to 72.13 mg/L, and the COD removal rate ranged from 9.63% to 49.51% (Figure 2a). The COD removal rate significantly fluctuated in the preliminary stage of the experiment, which might have been temperature-related. The experimental site of this study was in Foshan City, Guangdong Province. The pre-experimental period was in summer, so the high temperatures may have affected the COD removal rate. It has been shown that the COD removal rate of aerobic wastewater treatment significantly decreases with an increase in the temperature in the range of 30 °C to 60 °C [28]. At the later stage of the experiment (150–225 d), the influent COD concentration remained stable, and the system’s COD removal efficiency was also stable at approximately 40%.
Nitrate accumulation can lead to the eutrophication of natural water bodies. Figure 2b shows the change in the nitrate–nitrogen concentration in the treated water. The inflow concentration of nitrate–nitrogen was 1.85~7.85 mg/L. After treatment, the outflow concentration of nitrate–nitrogen was reduced to 0.40~4.70 mg/L. During the experiment, the average removal rate of nitrate–nitrogen was 49.13, and the highest removal rate was 78.45% on the 180th day. We also tested the removal of total nitrogen; the results are shown in Figure 2c. During the experiment, the total nitrogen concentrations in the inflow and outflow were between 3.77 mg/L and 9.07mg/L and between 2.15 and 5.00 mg/L, respectively. The removal efficiency of total nitrogen ranged from 25.87% to 49.90%, and the average removal efficiency was 38.62%.
Aquaculture wastewater is characterized by high dissolved oxygen concentrations [29]. A higher dissolved oxygen concentration in water has an inhibitory effect on the conventional denitrification reaction, which is not conducive to nitrogen removal. In addition, a low organic carbon concentration is not conducive to denitrification [29]. In the denitrification process, organic matter is the electron donor, and nitrate is the electron acceptor. In the electron transfer process, organic matter loses electrons and is oxidized, and nitrate receives electrons and is reduced to achieve the reduction in nitrate–nitrogen into nitrogen and COD removal in the denitrification process [30]. Before nitrate is effectively removed, if the organic carbon in the water is consumed by denitrification and other biochemical processes, the remaining organic carbon may be insufficient to support the denitrification process. Therefore, several advanced technologies have been developed for the removal of nitrogen with a low carbon–nitrogen ratio, such as CANON (completely autotrophic nitrogen removal over nitrite) [31], SND (simultaneous nitrification and denitrification) [32], SHARON (single reactor for high-activity ammonia removal over nitrite) [33], and OLAND (oxygen-limited autotrophic nitrification–denitrification) [34].
However, many methods have problems, such as high investment, a large equipment footprint, inconvenient system operation, and difficult maintenance, and are unsuitable for field-scale pond aquaculture practitioners with low-cost input and a lack of professional skills. In this study, our reactors were divided into aerobic and anaerobic reactors. In the anaerobic tank, the anaerobic environment was conducive to denitrification, and the organic carbon was mainly used to support the denitrification process rather than the other biochemical reactions. The aerobic tank can be used for COD removal without considering denitrification.

3.1.2. TP Removal Effect

Phosphorus mainly comes from feed; too much phosphorus causes water eutrophication [35]. The removal efficiency of total phosphorus is shown in Figure 2d. During the experiment, the total phosphorus concentrations in the inflow and outflow were between 0.34 mg/L and 0.75 mg/L and between 0.16 and 0.37 mg/L, respectively. The removal efficiency of total phosphorus ranged from 30.00% to 72.18%, and the average removal rate was 53.74%.
Phosphorus can react with ions, such as Ca2+, Mg2+, Fe3+, or Al3+, and subsequently precipitate as insoluble compounds [36]. Researchers have proposed several ways to remove phosphorus using this property via precipitation or adsorption. However, the materials in these methods cannot always be recycled, which can easily produce high costs and secondary pollution. Enhanced biological phosphorus removal (EBPR), the classical P-removal method, has been commonly investigated in wastewater treatment [37]. In this method, phosphorus is absorbed by phosphate-accumulating organisms (PAOs) in water and then separated from the wastewater as sludge [38]. In our study, microorganisms were also used to remove phosphorus from aquaculture wastewater, but the mechanism differed from EBPR. The microbial proliferation process is highly dependent on phosphorus, which plays a central role inside the cell. Phosphorus is an irreplaceable component of key biomolecules, such as DNA, RNA, and ATP.
Here, the removal of phosphorus may have been due to microbial assimilation, but the possibility of phosphorus-accumulating microorganisms converting phosphorus into polyphosphate for storage in cells cannot be ruled out. In addition, some studies have shown that extracellular polymers also play an important role in the microbial phosphorus removal process. Previous studies have reported that in the phosphorus removal process by the marine bacteria Shewanella sp. CF8-6, only approximately 20.0% of phosphorus is involved in growth and intracellular metabolism as orthophosphate monoesters. In contrast, up to 60% of phosphorus is retained in the exopolysaccharide (EPS) matrix as extracellular phospholipid nanoparticles [39]. The wastewater treatment reactor in this study used biofilm formed by microorganisms to remove nutrients from the water. Extracellular polymers are an important component of biofilms. The biosynthesis of the EPS matrix is widely considered to have multiple biological functions. First, it promotes the initial attachment of cells to solid surfaces, laying the foundation for the establishment of microbial communities. Second, the EPS matrix plays a key role in the formation of microcolonies and the maintenance of mature biofilm structures. In addition, the EPS matrix enables bacteria to capture and utilize nutrients under certain conditions [40]. Therefore, in this study, the removal of phosphorus may have been related to the extracellular polymer; however, further experimental confirmation is needed because the function of the extracellular polymer is related to its composition and structure [40].

3.1.3. SS Removal Effect

Suspended solids are mainly produced by feed in the form of uneaten food or undigested components that are excreted as feces, which causes problems in all types of aquacultures [41,42]. Suspended solids are mainly removed with chemical flocculants, biological flocculants, and filtration. These methods can effectively remove suspended solids. However, filtration systems are prone to clogging at high suspended solid concentrations, requiring frequent equipment maintenance [43]. The device in this study combines the characteristics of bio-flocculation and filtration and can maintain efficient operation over a long time period. The removal efficiency of suspended solids is shown in Figure 2e. During the experiment, the suspended solid concentrations in the inflow and outflow were between 43.33 mg/L and 218.67 mg/L and between 2.67 and 18.16 mg/L, respectively. The removal efficiency of suspended solids ranged from 71.73% to 97.76%, and the average removal efficiency was 86.22%. Studies have shown that solid suspensions contain many nutrients [43,44]. Removing suspended solids can effectively reduce the nutrient burden of water. Although solid suspensions are mainly less soluble substances, the nutrients in solid suspensions are gradually released over time. Our reactors are filled with numerous biochemical spheres containing polyurethane sponges. On the one hand, the sponges can retain suspended solids; on the other hand, they provide solid surfaces for microorganisms to colonize and promote the formation of biofilms, which can flocculate the suspended solids.
In general, the reactor in our study can maintain long-term stable operation. We conducted water quality monitoring in a real cultured fishpond for 180 days. During the whole experiment, the highest removal efficiencies of COD, nitrate–nitrogen, total nitrogen, total phosphorus, and solid suspended matter reached 49.51%, 78.45%, 49.90%, 72.18%, and 97.76%, respectively. The mean value of pH, permanganate index, BOD5, TN, TP, and SS of effluent were 8.16, 7.33 mg/L, 7.20 mg/L, 3.76 mg/L, 0.26 mg/L, and 11.64 mg/L, respectively. The effluent quality can meet the Requirement for Water Discharge from Freshwater Aquaculture Pond, SC/T 9101-2007.
The comparison of the effect of relevant aquaculture sewage treatment model is shown in Table 1. These results demonstrate the reactor’s ability to remove a variety of nutrients. It is worth mentioning that the hydraulic retention time of the biochemical reactor was only 4.8 h (other ecological methods at least one day [5]), which indicate that it can achieve a good treatment effect of aquaculture sewage in a short time. The biochemical reactor occupies an area of only 15 m2. It meets the requirement for aquaculture sewage in ponds with tight land use and large displacement.
Many methods have been proposed for aquaculture wastewater treatment; however, these methods have problems, such as high investment, a large equipment area, inconvenient operation, difficult maintenance, and single-pollutant removal types. These problems have led to the inability of relevant technologies to be effectively applied in field-scale pond aquaculture. Low investment and easy operation and maintenance are key to the popularization and use of wastewater treatment technology in field-scale pond aquaculture because they would make it easier to promote and use to effectively control the problem of wastewater pollution in field-scale pond aquaculture. The reactor proposed in this study can effectively meet the problem of low investment in field-scale pond aquaculture; simultaneously, it is easy to operate and maintain and can effectively remove a variety of nutrients, so it has the potential to be popularized and applied in field-scale pond aquaculture.

3.2. Characteristics of Microbial Community and Functions

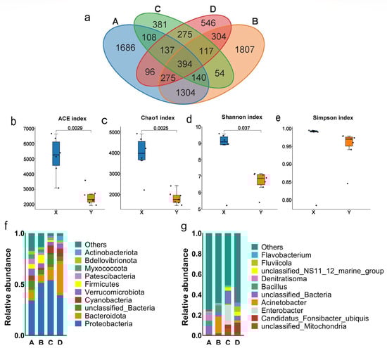
In this system, the microorganisms are derived from aquaculture wastewater. When aquaculture sewage enters the sewage treatment system, the microorganisms in the water colonize the biochemical spheres in the reactor and begin to perform the wastewater purification function. We conducted microbial community analysis of the biochemical spheres in the system and the water body to analyze the microorganisms that play a key role in the water-processing system. The results are shown in Figure 3. The Venn diagram (Figure 3a) suggests that the total OTU number in the four samples was 7624, where 5.17% of the total OTUs were shared by all samples, indicating that the bacterial communities changed differently with the different treatments. The fillers in the system significantly helped the colonization of microorganisms because the richness and diversity of the microbial community in the fillers were significantly greater than those in the water microbial community (Figure 3b–d). Although the Simpson index was not significant (Figure 3e), it highlighted the uniformity of the number of microbial populations. The effective colonization of microorganisms in the fillers is the key to the functioning of this sewage treatment system.
Figure 3f,g show the dominant bacteria in different parts of the sewage treatment system. Among the bacteria, Proteobacteria was the most dominant phylum in all samples, accounting for a majority (34.23%) of the total bacteria in A (the filling of the anaerobic tank); meanwhile, Proteobacteria occupied 51.38% in B (the filling of the aerobic tank), 54.09% in C (the water in the anaerobic tank), and 39.37% in D (the water in the aerobic tank). Proteobacteria carries out the function of the biodegradation or biotransformation of pollutants and is involved in the cycling of carbon, nitrogen, and sulfur elements, among others. It has been confirmed to play an important role in water treatment systems [48]. Besides Proteobacteria, Bacteroidota was the predominant member in A (10.43%), B (8.43%), C (12.73%), and D (33.47%). The previous literature reported that Bacteroidetes strains played an important role in carbon cycling and energy transformation and performed well in terms of the degradation of complex substrates [49]. At the phylum level, the main microorganisms in the reactor were Proteobacteria and Bacteroidota, which is similar to the results of many previous studies [50].
At the genus level, the major bacterial genera in the fillers were Bacillus, unclassified_Bacteria, Acinetobacter, Denitratisoma, and unclassified_Rhodocyclaceae. The abundances in the anaerobic and aerobic tank fillers were 9.38% and 4.21% for unclassified_Bacteria; 0.02% and 15.41% for Acinetobacter; 3.83% and 6.93% for Bacillus; 8.85% and 1.79% for Denitratisoma; and 4.75% and 0.79% for unclassified_Rhodocyclaceae, respectively. The major genera in the water were unclassified_Bacteria, Acinetobacter, Candidatus_Fonsibacter_ubiquis, Enterobacter, unclassified_NS11_12_marine_group, and Fluviicola. The abundances in the anaerobic and aerobic water were 12.22% and 4.86% for unclassified_Bacteria; 1.05% and 4.48% for Acinetobacter; 3.96% and 9.09% for Candidatus_Fonsibacter_ubiquis; 20.08% and 0.26% for Enterobacter; 2.73% and 3.66% for unclassified_NS11_12_marine_group; and 1.06% and 4.14% for Fluviicola, respectively.

3.3. Network and Variation Analysis

The species association network map shows the correlation between different species, and the relationships between species are represented by lines, where the size of the circles reflects the relative abundance of the species. Figure 4 demonstrates that Proteobacteria, with more nodes and connections, occupied a dominant position in the interaction relationship, followed by Bacteroidota. In conclusion, the effects of Proteobacteria and Bacteroidota on aquaculture wastewater remediation were due to their ability to remove pollutants, alongside playing an important role in maintaining the stability of the microbial community in the wastewater treatment system.

3.4. Microbial Metabolism Function Analysis

Microorganisms colonized in fillers are influential in performing aquaculture wastewater remediation. FAPROTAX can predict the ecological function of a bacterial community. Here, FAPROTAX was used to predict and analyze the microbial community function of the fillers in the aerobic and anaerobic tanks. The results are shown in Figure 5a. The annotation results of the bacterial community functions in the tested samples show a total of 27 types of functions, such as chemoheterotrophy, denitrification, nitrite respiration, aerobic chemoheterotrophy, and nitrate reduction function, which had the highest abundance. The denitrification function was mainly enriched in the anaerobic tank, and its abundance was higher than in the aerobic tank. In sewage treatment, denitrification can achieve nitrogen and COD removal, and the anoxic environment is conducive to denitrification. In the denitrification process, organic matter is the electron donor, and nitrate is the electron acceptor. In the electron transfer process, organic matter loses electrons and is oxidized, and nitrate receives electrons and is reduced to achieve the reduction in nitrate–nitrogen into nitrogen and COD removal in the denitrification process. The proportion of Denitratisoma and unclassified_Rhodocyclaceae in the fillers of anaerobic tank were higher than that in the fillers of aerobic tank, which was closely related to the denitrification function, it suggested that the fillers in anaerobic condition could attract Denitratisoma and unclassified_Rhodocyclaceae to promote the denitrification reaction, it just meets the characteristic that the total nitrogen in aquaculture sewage mainly exists in the form of nitrate nitrogen.
Additionally, PICRUSt2 was used to predict bacterial community functions. We selected five types of functions related to sewage treatment and microorganisms that accounted for the main abundances in the samples for analysis via the prediction analysis of second-level functions of KEGG (Kyoto Encyclopedia of Genes and Genomes). The results are shown in Figure 5b,c.
Amino acids in water mainly come from the feed and waste produced by the metabolism of aquatic animals. An appropriate amount of amino acids is conducive to the growth of aquatic animals, but excessive amounts have adverse effects on the water environment and aquatic animals. At the phylum level, Actinobacteriota occupied the highest abundance ratio among microorganisms related to amino acid metabolism, followed by Bacteroidota. At the genus level, Flavobacterium was the highest, followed by Acinetobacter.
Polysaccharides can help microorganisms form biofilms, facilitate the colonization of microorganisms on the fillers in a sewage treatment system, and play a role in reducing pollutants. Bacteroidota had the highest abundance among the microorganisms related to glycan biosynthesis and metabolic function, followed by Bdellovibrionota. The proportion of Bacteroidota in the fillers of anaerobic tank was higher than that in the fillers of aerobic tank, it suggested that the fillers in anaerobic condition could attract Bacteroidota and promote the production of polysaccharides to form biofilms, that may associate with phosphorus removal function.
Lipids in aquaculture water mainly come from feed. Excessive feed input makes the lipid concentration in the water too high, which has adverse effects on the water environment. Myxococcota had the highest abundance proportion among the microorganisms related to lipid metabolism, followed by Actinobacteriota. At the genus level, Acinetobacter had the highest abundance, followed by Bacillus. The proportion of Acinetobacter and Bacillus in the anaerobic tank was less than that in the aerobic tank, it suggested that an anaerobic atmosphere can reduce the negative effects of lipids.
Carbohydrate metabolism is an important physiological process in microorganisms in wastewater treatment systems. Understanding the metabolic preferences of microbial carbon sources in different water environments can provide a basis for optimizing wastewater treatment technology. Actinobacteriota occupied the highest abundance proportion among microorganisms related to carbohydrate metabolism, followed by Firmicutes. Bacillus and Enterobacter, which were the highest at the genus level. The proportion of Enterobacter in the water body of anaerobic tank was higher than that in the water body of aerobic tank, suggesting that an anaerobic atmosphere helps degrade organic contaminants at liquid interfaces.
In addition, the absorption, utilization, and degradation of pollutants in water bodies are related to the transport of cell membranes. Firmicutes had the highest abundance ratio among microorganisms associated with membrane transport function, followed by Proteobacteria. At the genus level, Enterobacter had the highest abundance, followed by Bacillus. The high proportion of Enterobacter in the water body of anaerobic tank should facilitate the transport of small molecular nutrient substances to cell membranes and promote the formation of biofilms.
The functional prediction showed that an anaerobic atmosphere helps degrade organic contaminants at liquid interfaces and remove nitrogen in the solid phase. The fillers in anaerobic conditions could attract Bacteroidota and promote the production of polysaccharides to form biofilms, that may associate with phosphorus removal function. These results are consistent with the aquaculture sewage treatment efficiency of the biochemical reactor mentioned above, suggesting that the anaerobic stage can promote the formation of biofilm on the filler to remove pollutants, thus achieving higher aquaculture sewage treatment efficiency.

4. Conclusions

In this research, we evaluated the pollutant removal capacity of the bioreactor for aquaculture wastewater with a short hydraulic retention time and analyzed the microbial community structure in the bioreactor to elucidate the microbial basis of pollutant removal. The results indicate that the water-processing system was effective in removing a wide range of pollutants from aquaculture wastewater. The average removal efficiencies of COD, suspended solids, total nitrogen, and total phosphorus were 40%, 86.22%, 38.62%, and 53.74%, respectively. The effluent quality meets the Requirement for Water Discharge from Freshwater Aquaculture Pond SC/T9101-2007.
The fillers in the system significantly helped the colonization of microorganisms because the richness and diversity of the microbial community in the fillers were significantly greater than those in the water microbial community. The denitrification microorganisms were mainly enriched in the anaerobic tank, and their abundance was higher than in the aerobic tank, which tended to achieve the reduction in nitrate–nitrogen into gaseous nitrogen and COD removal. It suggested that the fillers in anaerobic conditions could attract Denitratisoma and unclassified_Rhodocyclaceae to promote the denitrification reaction, it just meets the characteristic that the total nitrogen in aquaculture sewage mainly exists in the form of nitrate nitrogen.
An anaerobic atmosphere helps degrade organic contaminants at liquid interfaces and remove nitrogen in the solid phase. The fillers in anaerobic condition could attract Bacteroidota and promote the production of polysaccharides to form biofilms, that may associate with phosphorus removal function. The high proportion of Enterobacter in the water body of anaerobic tank should facilitate the transport of small molecular nutrient substances to cell membranes and promote the formation of biofilms.
The results indicate that the anaerobic stage can promote the formation of biofilm on the fillers to remove pollutants, thus achieving higher aquaculture sewage treatment efficiency. These research findings provide an important reference for the future use of indigenous microorganisms in aquaculture wastewater for the in situ abatement of pollutants.

Author Contributions

Conceptualization, Y.L. (Yusheng Lu) and H.P.; methodology, S.W. and D.Z.; software, K.Z.; validation, W.G.; formal analysis, Y.L. (Yaying Li); investigation, L.S., H.W. and M.Y.; resources, Y.S.; data curation, D.W.; writing—original draft preparation, L.S. and H.W.; writing—review and editing, Y.L. (Yusheng Lu) and H.P.; visualization, H.G.; supervision and project administration, Y.L. (Yusheng Lu) and H.P. All authors have read and agreed to the published version of the manuscript.

Funding

This research is supported by the Fisheries Research Center Project of Guangdong Academy of Agriculture Science (XT202306, XT202304, XT202233), the Science and Technology Program of Guangzhou, China (2023A04J0986), the Special Fund for the Introduction or Training of Scientific and Technological Talents of Guangdong Academy of Agricultural Sciences (R2021YJ-YB1003), the Special Fund for Rural Revitalization Strategy of Guangdong (2023TS-3), the open competition program of the top nine critical priorities of Agricultural Science and Technology Innovation for the 14th Five-Year Plan of Guangdong Province (2023SDZG09), the High-level Foreign Expert Project of Guangdong Province (2019), the State Key Laboratory of Swine and Poultry Breeding Industry (GDNKY-ZQQZ-K14), and Guangdong Province Pig Cross-County Cluster Industrial Park (Maoming City) (GDSCYY2022-002).

Data Availability Statement

Data are available from the corresponding authors upon reasonable request.

Conflicts of Interest

Authors Lei Su, Yuting Su, Shanshan Wu and Hang Gao were employed by Guangzhou Resource Environmental Protection Technology Co., Ltd. The remaining authors declare that no conflicts of interest exist in the submission of this manuscript; the manuscript is approved by all authors for publication. This manuscript is not under consideration for publication anywhere else, and the work described has not been published before. The authors have no relevant financial or non-financial interests to disclose.

References

  1. World Bank. FISH to 2030: Prospects for Fisheries and Aquaculture; World Bank: Washington, DC, USA, 2013. [Google Scholar]
  2. Food and Agriculture Organization of the United Nations. The State of World Fisheries and Aquaculture 2022; Food and Agriculture Organization of the United Nations: Rome, Italy, 2022. [Google Scholar]
  3. Liu, M.; Lian, Q.P.; Zhao, Y.; Ni, M.; Lou, J.; Yuan, J. Treatment effects of pond aquaculture wastewater using a field-scale combined ecological treatment system and the associated microbial characteristics. Aquaculture 2023, 563, 739018. [Google Scholar] [CrossRef]
  4. Shao, Y.L.; Zhong, H.; Wang, L.K.; Elbashier, M.M. Purification effect of the aquaculture wastewater and sediment by microbial nanospheres with different material ratios and dosing methods. Sustainability 2020, 12, 1462. [Google Scholar] [CrossRef]
  5. Liu, X.J.; Wang, Y.; Liu, H.Q.; Zhang, Y.; Zhou, Q.; Wen, X.Z.; Guo, W.J.; Zhang, Z.Y. A systematic review on aquaculture wastewater: Pollutants, impacts, and treatment technology. Environ. Res. 2024, 262, 119793. [Google Scholar] [CrossRef] [PubMed]
  6. Yi, M.M.; Wang, H.; Ma, X.N.; Wang, C.; Wang, M.; Liu, Z.; Lu, M.; Cao, J.; Ke, X. Efficient nitrogen removal of a novel Pseudomonas chengduensis strain BF6 mainly through assimilation in the recirculating aquaculture systems. Bioresour. Technol. 2023, 379, 129036. [Google Scholar] [CrossRef]
  7. Silveira, D.D.; Farooq, A.J.; Wallace, S.J.; Lapolli, F.; Nivala, J.; Weber, K. Structural and functional spatial dynamics of microbial communities in aerated and non-aerated horizontal flow treatment wetlands. Sci. Total Environ. 2022, 838, 156600. [Google Scholar] [CrossRef]
  8. Nizam, N.U.M.; Hanafiah, M.M.; Noor, I.M.; Karim, H.I.A. Efficiency of five selected aquatic plants in phytoremediation of aquaculture wastewater. Appl. Sci. 2020, 10, 2712. [Google Scholar] [CrossRef]
  9. Michels, M.H.A.; Vaskoska, M.; Vermuë, M.H.; Wijffels, R.H. Growth of Tetraselmis suecica in a tubular photobioreactor on wastewater from a fish farm. Water Res. 2014, 65, 290–296. [Google Scholar] [CrossRef]
  10. Maigual-Enriquez, Y.A.; Maia, A.A.D.; Guerrero-Romero, C.L.; Matsumoto, T.; Rangel, E.C.; de Morais, L.C. Comparison of sludges produced from two different recirculating aquaculture systems (RAS) for recycle and disposal. Aquaculture 2019, 502, 87–96. [Google Scholar] [CrossRef]
  11. Xu, M.; Xu, R.Z.; Shen, X.X.; Gao, P.; Xue, Z.X.; Huang, D.C.; Jin, G.Q.; Li, C.; Cao, J.S. The response of sediment microbial communities to temporal and site-specific variations of pollution in interconnected aquaculture pond and ditch systems. Sci. Total Environ. 2022, 806, 150498. [Google Scholar] [CrossRef]
  12. Li, K.; Jiang, R.T.; Qiu, J.Q.; Liu, J.; Shao, L.; Zhang, J.; Liu, Q.; Jiang, Z.; Wang, H.; He, W.; et al. How to control pollution from tailwater in large scale aquaculture in China: A review. Aquaculture 2024, 590, 741085. [Google Scholar] [CrossRef]
  13. Wei, Y.Z.; Shen, D.; Ramzan, M.N.; Emmanuel, A.; Zhu, J.; Yang, W.; Wang, Y.; Zheng, Z. Treatment efficiency and microbial community analysis in the integrated bioremediation system of aquaculture wastewater with the ceramsite and compound bacteria. Int. Biodeter. Biodegr. 2024, 190, 105792. [Google Scholar] [CrossRef]
  14. Pan, L.J.; Li, J.; Li, C.X.; Tang, X.D.; Yu, G.W.; Wang, Y. Study of ciprofloxacin biodegradation by a Thermus sp. isolated from pharmaceutical sludge. J. Hazard. Mater. 2018, 343, 59–67. [Google Scholar] [CrossRef] [PubMed]
  15. Yan, L.; Yan, N.; Gao, X.Y.; Liu, Y.; Liu, Z.P. Degradation of amoxicillin by newly isolated Bosea sp. Ads-6. Sci. Total Environ. 2022, 828, 154411. [Google Scholar] [CrossRef] [PubMed]
  16. Yang, X.J.; Li, M.; Guo, P.P.; Li, H.; Hu, Z.; Liu, X.; Zhang, Q. Isolation, screening, and characterization of antibiotic-degrading bacteria for Penicillin V Potassium (PVK) from soil on a pig farm. Int. J. Environ. Res. Public Health 2019, 16, 2166. [Google Scholar] [CrossRef] [PubMed]
  17. Ali, N.; Khanafer, M.; Al-Awadhi, H. Indigenous oil-degrading bacteria more efficient in soil bioremediation than microbial consortium and active even in super oil-saturated soils. Front. Microbiol. 2022, 13, 950051. [Google Scholar] [CrossRef]
  18. Hossain, M.F.; Akter, M.A.; Sohan, M.S.R.; Sultana, D.N.; Reza, M.A.; Hoque, K.M. Bioremediation potential of hydrocarbon degrading bacteria: Isolation, characterization, and assessment. Saudi J. Biol. Sci. 2022, 29, 211–216. [Google Scholar] [CrossRef]
  19. Gangola, S.; Bhandari, G.; Joshi, S.; Sharma, A.; Simsek, H.; Bhatt, P. Esterase and ALDH dehydrogenase-based pesticide degradation by Bacillus brevis 1B from a contaminated environment. Environ. Res. 2023, 232, 116332. [Google Scholar] [CrossRef]
  20. Lourthuraj, A.A.; Hatshan, M.R.; Hussein, D.S. Biocatalytic degradation of organophosphate pesticide from the wastewater and hydrolytic enzyme properties of consortium isolated from the pesticide contaminated water. Environ. Res. 2022, 205, 112553. [Google Scholar] [CrossRef]
  21. Chen, Y.Y.; Zhong, J.J.; Li, B.Q.; Dai, W.; Yang, Z.; Huang, C.; Zeng, J. Exploring the nitrogen removal capacity of Klebsiella aerogenes B23 isolated from shrimp farm wastewater: Heterotrophic nitrification and aerobic denitrification. Aquac. Int. 2024, 32, 1453–1471. [Google Scholar] [CrossRef]
  22. Zhang, M.Y.; Pan, L.Q.; Liu, L.P.; Su, C.; Dou, L.; Su, Z.; He, Z. Phosphorus and nitrogen removal by a novel phosphate-accumulating organism, Arthrobacter sp. HHEP5 capable of heterotrophic nitrification-aerobic denitrification: Safety assessment, removal characterization, mechanism exploration and wastewater treatment. Bioresour. Technol. 2020, 312, 123633. [Google Scholar] [CrossRef]
  23. Kurniawan, S.B.; Abdullah, S.R.S.; Imron, M.F.; Ahmad, A.; Said, N.S.M.; Rahim, N.F.M.; Alnawajha, M.M.; Abu Hasan, H.; Othman, A.R.; Purwanti, I.F. Potential of valuable materials recovery from aquaculture wastewater: An introduction to resource reclamation. Aquac. Res. 2021, 52, 2954–2962. [Google Scholar] [CrossRef]
  24. Peng, H.L.; Wu, H.T.; Gu, W.J.; Lu, Y.; Qin, H.; You, Y.; Zhou, D.; Wang, D.; Sun, L.; Zhou, C.; et al. Exploring the Application Potential of Aquaculture Sewage Treatment of Pseudomonas chengduensis Strain WD211 Based on Its Complete Genome. Genes 2023, 14, 2107. [Google Scholar] [CrossRef] [PubMed]
  25. APHA-AWWA-WEF. Standard Methods for the Examination of Water and Wastewater; American Public Health Association: Washington, DC, USA, 2005; Volume 21. [Google Scholar]
  26. Santorio, S.; Couto, A.T.; Amorim, C.L.; del Rio, A.V.; Arregui, L.; Mosquera-Corral, A.; Castro, P.M. Sequencing versus continuous granular sludge reactor for the treatment of freshwater aquaculture effluents. Water Res. 2021, 201, 117293. [Google Scholar] [CrossRef] [PubMed]
  27. Kurniawan, S.B.; Imron, M.F.; Abdullah, S.R.S.; Othman, A.R.; Purwanti, I.F.; Abu Hasan, H. Treatment of real aquaculture effluent using bacteria-based bioflocculant produced by Serratia marcescens. J. Water Process. Eng. 2022, 47, 102708. [Google Scholar] [CrossRef]
  28. Lapara, T.M.; Nakatsu, C.H.; Pantea, L.M.; Alleman, J.E. Aerobic biological treatment of a pharmaceutical wastewater: Effect of temperature on cod removal and bacterial community development. Water Res. 2001, 35, 4417–4425. [Google Scholar] [CrossRef]
  29. Lu, J.; Zhang, Y.X.; Wu, J.; Wang, J. Nitrogen removal in recirculating aquaculture water with high dissolved oxygen conditions using the simultaneous partial nitrification, anammox and denitrification system. Bioresour. Technol. 2020, 305, 123037. [Google Scholar] [CrossRef]
  30. Wang, S.Y.; Zhu, G.B.; Zhuang, L.J.; Li, Y.; Liu, L.; Lavik, G.; Berg, M.; Liu, S.; Long, X.-E.; Guo, J.; et al. Anaerobic ammonium oxidation is a major N-sink in aquifer systems around the world. ISME J. 2020, 14, 151–163. [Google Scholar] [CrossRef]
  31. Zhang, X.J.; Li, D.; Liang, Y.H.; Zhang, Y.L.; Fan, D.; Zhang, J. Application of membrane bioreactor for completely autotrophic nitrogen removal over nitrite (CANON) process. Chemosphere 2013, 93, 2832–2838. [Google Scholar] [CrossRef]
  32. Zhao, J.; Feng, L.J.; Yang, G.F.; Dai, J.; Mu, J. Development of simultaneous nitrification-denitrification (SND) in biofilm reactors with partially coupled a novel biodegradable carrier for nitrogen-rich water purification. Bioresour. Technol. 2017, 243, 800–809. [Google Scholar] [CrossRef]
  33. Claros, J.; Serralta, J.; Seco, A.; Ferrer, J.; Aguado, D. Real-time control strategy for nitrogen removal via nitrite in a SHARON reactor using pH and ORP sensors. Process. Biochem. 2012, 47, 1510–1515. [Google Scholar] [CrossRef]
  34. Hien, N.N.; Van Tuan, D.; Nhat, P.T.; Van, T.T.T.; Van Tam, N.; Que, V.N.X.; Dan, N.P. Application of oxygen limited autotrophic nitritation/denitrification (OLAND) for anaerobic latex processing wastewater treatment. Int. Biodeter. Biodegr. 2017, 124, 45–55. [Google Scholar] [CrossRef]
  35. Zakaria, K.A.; Yatim, N.I.; Ali, N.; Rastegari, H. Recycling phosphorus and calcium from aquaculture waste as a precursor for hydroxyapatite (HAp) production: A review. Environ. Sci. Pollut. Res. 2022, 29, 46471–46486. [Google Scholar] [CrossRef]
  36. Luo, G.Z. Review of waste phosphorus from aquaculture: Source, removal and recovery. Rev. Aquacult. 2023, 15, 1058–1082. [Google Scholar] [CrossRef]
  37. Qiu, G.L.; Montanez, R.Z.; Law, Y.Y. Polyphosphate-accumulating organisms in full-scale tropical wastewater treatment plants use diverse carbon sources. Water Res. 2019, 149, 496–510. [Google Scholar] [CrossRef] [PubMed]
  38. Dai, H.L.; Sun, Y.; Wan, D.; Abbasi, H.N.; Guo, Z.; Geng, H.; Wang, X.; Chen, Y. Simultaneous denitrification and phosphorus removal: A review on the functional strains and activated sludge processes. Sci. Total Environ. 2022, 835, 155409. [Google Scholar] [CrossRef] [PubMed]
  39. Jiang, L.; Wang, M.; Wang, Y.R.; Liu, F.; Qin, M.; Zhang, Y.; Zhou, W. The condition optimization and mechanism of aerobic phosphorus removal by marine bacterium Shewanella sp. Chem. Eng. J. 2018, 345, 611–620. [Google Scholar] [CrossRef]
  40. Czaczyk, K.; Myszka, K. Biosynthesis of extracellular polymeric substances (EPS) and its role in microbial biofilm formation. Pol. J. Environ. Stud. 2007, 16, 799–806. [Google Scholar]
  41. Ahmad, A.L.; Chin, J.Y.; Mohd Harun, M.H.Z.; Low, S.C. Environmental impacts and imperative technologies towards sustainable treatment of aquaculture wastewater: A review. J. Water Process. Eng. 2022, 46, 102553. [Google Scholar] [CrossRef]
  42. Becke, C.; Schumann, M.; Geist, J. Shape characteristics of suspended solids and implications in different salmonid aquaculture production systems. Aquaculture 2020, 516, 734631. [Google Scholar] [CrossRef]
  43. Schumann, M.; Brinker, A. Understanding and managing suspended solids in intensive salmonid aquaculture: A review. Rev. Aquacult. 2020, 12, 2109–2139. [Google Scholar] [CrossRef]
  44. Fernandes, M.; Angove, M.; Sedawie, T.; Cheshire, A. Dissolved nutrient release from solid wastes of southern bluefin tuna (Thunnus maccoyii, Castelnau) aquaculture. Aquac. Res. 2007, 38, 388–397. [Google Scholar] [CrossRef]
  45. Lin, S.; Zhou, X.; Zhou, T.; Jing, Z.Q.; Song, Y.H. Performance assessment of largescale recirculating aquaculture system onnitrogen and phosphorous pollution control. J. Environ. Eng. 2016, 10, 5535–5541. [Google Scholar]
  46. Liu, X.; Xu, H.; Wang, X.; Wu, Z.; Bao, X. An ecological engineering pond aquaculture recirculating system for effluent treatment and water quality control. Clean Soil Air Water 2014, 42, 221–228. [Google Scholar] [CrossRef]
  47. Wang, T.; Zhu, B.; Zhou, M. Ecological ditch system for nutrient removal of rural domestic sewage in the hilly area of the Central Sichuan Basin China. J. Hydrol. 2019, 570, 839–849. [Google Scholar] [CrossRef]
  48. Wu, L.W.; Ning, D.L.; Zhang, B.; Li, Y.; Zhang, P.; Shan, X.; Zhang, Q.; Brown, M.R.; Li, Z.; Van Nostrand, J.D.; et al. Global diversity and biogeography of bacterial communities in wastewater treatment plants. Nat. Microbiol. 2019, 4, 1183–1195. [Google Scholar] [CrossRef]
  49. Chen, H.J.; Zhou, W.Z.; Xu, Z.B.; Liu, F.; Feng, P.; Su, L.; Xu, C.; Zhu, S.; Wang, Z. Nitrogen and phosphorus removal by GAOs and PAOs using nitrate and limited oxygen as electron acceptors simultaneously and the impact of external carbon source in the anoxic phase. J. Environ. Chem. Eng. 2021, 9, 106520. [Google Scholar] [CrossRef]
  50. Huang, J.; Xiao, Y.C.; Chen, B. Nutrients removal by Olivibacter jilunii immobilized on activated carbon for aquaculture wastewater treatment: ppk1 gene and bacterial community structure. Bioresour. Technol. 2023, 370, 128494. [Google Scholar] [CrossRef]
Figure 1. Aquaculture wastewater treatment device diagram. (a) External shape; (b) internal structure diagram.
Figure 1. Aquaculture wastewater treatment device diagram. (a) External shape; (b) internal structure diagram.
Water 17 00119 g001
Figure 2. Pollutant concentrations in untreated and treated wastewater. * p < 0.05, ** p < 0.01, and *** p < 0.001 represent a statistical difference and “ns” mean the difference is not statistically significant. (a) The removal effect of COD; (b) the removal effect of NO3−N; (c) the removal effect of TN; (d) the removal effect of TP; (e) the removal effect of SS.
Figure 2. Pollutant concentrations in untreated and treated wastewater. * p < 0.05, ** p < 0.01, and *** p < 0.001 represent a statistical difference and “ns” mean the difference is not statistically significant. (a) The removal effect of COD; (b) the removal effect of NO3−N; (c) the removal effect of TN; (d) the removal effect of TP; (e) the removal effect of SS.
Water 17 00119 g002
Figure 3. Bacterial community diversity and community structure. (a) Venn diagram of the shared and unique OTU numbers. (be) are the alpha diversity indexes. The horizontal coordinates X and Y represent the fill and water in the sewage treatment system, respectively. (f,g) are the phylum level and genus level of the bacterial community composition, respectively. The horizontal coordinates A, B, C, and D represent the filling of the anaerobic tank, the filling of the aerobic tank, the water in the anaerobic tank, and the water in the aerobic tank, respectively.
Figure 3. Bacterial community diversity and community structure. (a) Venn diagram of the shared and unique OTU numbers. (be) are the alpha diversity indexes. The horizontal coordinates X and Y represent the fill and water in the sewage treatment system, respectively. (f,g) are the phylum level and genus level of the bacterial community composition, respectively. The horizontal coordinates A, B, C, and D represent the filling of the anaerobic tank, the filling of the aerobic tank, the water in the anaerobic tank, and the water in the aerobic tank, respectively.
Water 17 00119 g003
Figure 4. Microbial co-occurrence network map.
Figure 4. Microbial co-occurrence network map.
Water 17 00119 g004
Figure 5. Prediction of bacterial community functions. (a) Functional predictions for FAPROTAX; (b) functional prediction of PICRUSt2 at the phylum level; (c) functional prediction of PICRUSt2 at the genus level.
Figure 5. Prediction of bacterial community functions. (a) Functional predictions for FAPROTAX; (b) functional prediction of PICRUSt2 at the phylum level; (c) functional prediction of PICRUSt2 at the genus level.
Water 17 00119 g005
Table 1. Comparison of the effect of relevant aquaculture sewage treatment model.
Table 1. Comparison of the effect of relevant aquaculture sewage treatment model.
PatternAquaculture ObjectsAverage Percentage RemovalReferences
TNCODTP
large-scale recirculating aquaculture systemCyprinus carpio, Litopenaeus vannamei49%--42%[45]
Ecological
engineering pond
Ctenopharyngodon idella, Megalobrama amblycephala47%61%63%[46]
Ecological engineering pond recirculating aquaculture systemCtenopharyngodon idella, Cyprinus carpio, Carassius auratus27–32%--6–14%[47]
large-scale recirculating aquaculture systemMegalobrama hoffmanni38.62%40%53.74%This paper
Disclaimer/Publisher’s Note: The statements, opinions and data contained in all publications are solely those of the individual author(s) and contributor(s) and not of MDPI and/or the editor(s). MDPI and/or the editor(s) disclaim responsibility for any injury to people or property resulting from any ideas, methods, instructions or products referred to in the content.

Share and Cite

MDPI and ACS Style

Su, L.; Wu, H.; Yang, M.; Su, Y.; Wu, S.; Gao, H.; Li, Y.; Wang, D.; Lu, Y.; Zhang, K.; et al. Purification Effect and Microbial Community Analysis of Aquaculture Wastewater Using High-Efficiency and Stable Biochemical System. Water 2025, 17, 119. https://doi.org/10.3390/w17010119

AMA Style

Su L, Wu H, Yang M, Su Y, Wu S, Gao H, Li Y, Wang D, Lu Y, Zhang K, et al. Purification Effect and Microbial Community Analysis of Aquaculture Wastewater Using High-Efficiency and Stable Biochemical System. Water. 2025; 17(1):119. https://doi.org/10.3390/w17010119

Chicago/Turabian Style

Su, Lei, Hangtao Wu, Minghui Yang, Yuting Su, Shanshan Wu, Hang Gao, Yaying Li, Dan Wang, Yusheng Lu, Kun Zhang, and et al. 2025. "Purification Effect and Microbial Community Analysis of Aquaculture Wastewater Using High-Efficiency and Stable Biochemical System" Water 17, no. 1: 119. https://doi.org/10.3390/w17010119

APA Style

Su, L., Wu, H., Yang, M., Su, Y., Wu, S., Gao, H., Li, Y., Wang, D., Lu, Y., Zhang, K., Zhou, D., Gu, W., & Peng, H. (2025). Purification Effect and Microbial Community Analysis of Aquaculture Wastewater Using High-Efficiency and Stable Biochemical System. Water, 17(1), 119. https://doi.org/10.3390/w17010119

Note that from the first issue of 2016, this journal uses article numbers instead of page numbers. See further details here.

Article Metrics

Back to TopTop