Multispectral Assessment of Net Radiations Using Comprehensive Multi-Satellite Data
Abstract
1. Introduction
2. Materials and Methods
2.1. Study Area
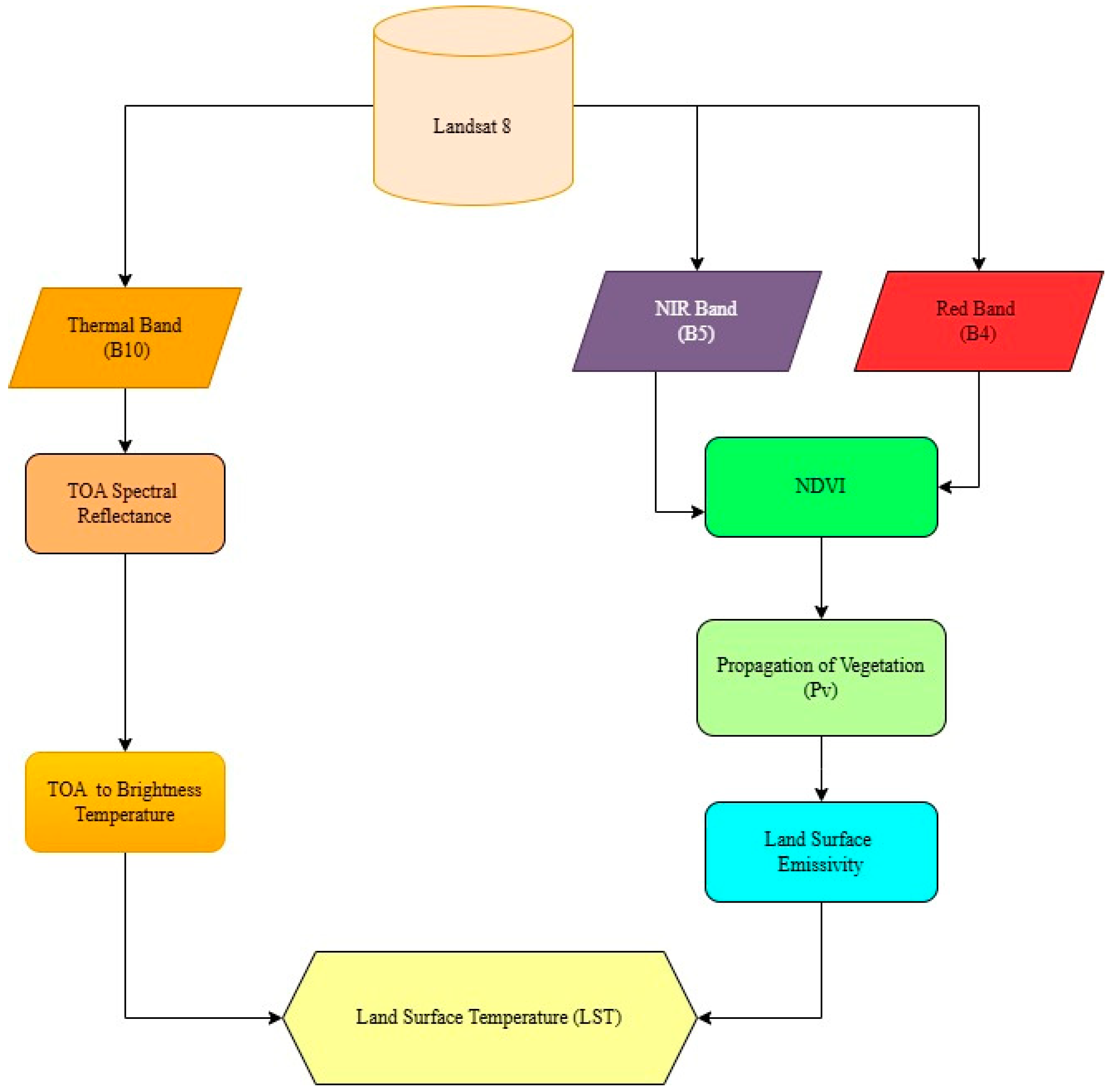
2.2. Datasets Used in the Study
2.3. Surface Energy Balance Algorithm for Land
2.4. Statistical Approaches
3. Results
3.1. Comparison of Net Radiation on Overlapping Days
3.2. Model Performance
3.3. Time Series Analysis of Net Radiation over Punjab and Sindh
3.4. Inter-Comparison of Net Radiation
4. Discussion
5. Conclusions
Author Contributions
Funding
Data Availability Statement
Conflicts of Interest
References
- Chandio, A.A.; Magsi, H.; Rehman, A.; Sahito, J.G.M. Types, sources and importance of agricultural credits in Pakistan. J. Appl. Environ. Biol. Sci. 2017, 7, 144–149. [Google Scholar]
- Rehman, A.; Chandio, A.A.; Hussain, I.; Jingdong, L. Fertilizer consumption, water availability and credit distribution: Major factors affecting agricultural productivity in Pakistan. J. Saudi Soc. Agric. Sci. 2019, 18, 269–274. [Google Scholar] [CrossRef]
- Arif, M.; Khalid, N. Agriculture and Food Security in Pakistan; South Asia Partnership-Pakistan: Lahore, Pakistan, 2007. [Google Scholar]
- Ahmad, M.; Farooq, U. The state of food security in Pakistan: Future challenges and coping strategies. Pak. Dev. Rev. 2010, 49, 903–923. [Google Scholar]
- Balagamwala, M.; Gazdar, H. Agriculture and Nutrition in Pakistan: Pathways and Disconnects 1. IDS Bull. 2013, 44, 66–74. [Google Scholar] [CrossRef][Green Version]
- Awan, A.G.; Aslam, A. Impact of agriculture productivity on economic growth: A case study of Pakistan. Glob. J. Manag. Soc. Sci. 2015, 1, 57–71. [Google Scholar]
- Raza, S.A.; Ali, Y.; Mehboob, F. Role of agriculture in economic growth of Pakistan. Role Agric. Econ. Growth Pak. 2012, 83, 180–186. [Google Scholar]
- Bint Zaman, S.; Ishaq, M.; Niazi, M.A. Contribution of Agriculture Sector in Economic Growth of Pakistan: An Empirical Analysis. J. Appl. Econ. Bus. Stud. 2021, 5, 103–120. [Google Scholar] [CrossRef]
- Kirby, M.; Mainuddin, M.; Khaliq, T.; Cheema, M. Agricultural production, water use and food availability in Pakistan: Historical trends, and projections to 2050. Agric. Water Manag. 2017, 179, 34–46. [Google Scholar] [CrossRef]
- Qureshi, A.S. Groundwater governance in Pakistan: From colossal development to neglected management. Water 2020, 12, 3017. [Google Scholar] [CrossRef]
- Qureshi, R.; Ashraf, M. Water security issues of agriculture in Pakistan. PAS Islamabad Pak 2019, 1, 41. [Google Scholar]
- Munir, M.U.; Ahmad, A.; Hopmans, J.W.; Belgacem, A.O.; Baig, M.B. Water scarcity threats to National Food Security of Pakistan—Issues, implications, and way forward. In Emerging Challenges to Food Production and Security in Asia, Middle East, and Africa; Springer: Berlin/Heidelberg, Germany, 2021; pp. 241–266. [Google Scholar]
- Azam, A.; Shafique, M. Agriculture in Pakistan and its Impact on Economy. A Review. Inter. J. Adv. Sci. Technol 2017, 103, 47–60. [Google Scholar] [CrossRef]
- Akbar, G.; Ahmad, M.M.; Ghafoor, A.; Khan, M.; Islam, Z. Irrigation efficiencies potential under surface irrigated farms in Pakistan. J. Eng. Appl. Sci. 2016, 35, 15–24. [Google Scholar]
- Hamdy, A.; Ragab, R.; Scarascia-Mugnozza, E. Coping with water scarcity: Water saving and increasing water productivity. Irrig. Drain. J. Int. Comm. Irrig. Drain. 2003, 52, 3–20. [Google Scholar] [CrossRef]
- Naheed, G.; Rasul, G. Projections of crop water requirement in Pakistan under global warming. Pak. J. Meteorol. 2010, 7, 45–51. [Google Scholar]
- Jin, Y.; Randerson, J.T.; Goulden, M.L. Continental-scale net radiation and evapotranspiration estimated using MODIS satellite observations. Remote Sens. Environ. 2011, 115, 2302–2319. [Google Scholar] [CrossRef]
- López-Olivari, R.; Ortega-Farías, S.; Poblete-Echeverría, C. Partitioning of net radiation and evapotranspiration over a superintensive drip-irrigated olive orchard. Irrig. Sci. 2016, 34, 17–31. [Google Scholar] [CrossRef]
- Kumari, N.; Srivastava, A. An approach for estimation of evapotranspiration by standardizing parsimonious method. Agric. Res. 2020, 9, 301–309. [Google Scholar] [CrossRef]
- Jung, M.; Reichstein, M.; Ciais, P.; Seneviratne, S.I.; Sheffield, J.; Goulden, M.L.; Bonan, G.; Cescatti, A.; Chen, J.D.; Jeu, R. Recent decline in the global land evapotranspiration trend due to limited moisture supply. Nature 2010, 467, 951–954. [Google Scholar] [CrossRef]
- Yan, H.; Wang, S.; Billesbach, D.; Oechel, W.; Zhang, J.; Meyers, T.; Martin, T.; Matamala, R.; Baldocchi, D.; Bohrer, G. Global estimation of evapotranspiration using a leaf area index-based surface energy and water balance model. Remote Sens. Environ. 2012, 124, 581–595. [Google Scholar] [CrossRef]
- Wang, K.; Dickinson, R.E. A review of global terrestrial evapotranspiration: Observation, modeling, climatology, and climatic variability. Rev. Geophys. 2012, 50. [Google Scholar] [CrossRef]
- Hornberger, G.M.; Wiberg, P.L.; Raffensperger, J.P.; D’Odorico, P. Elements of Physical Hydrology, 2nd ed.; JHU Press: Baltimore, MA, USA, 2014. [Google Scholar]
- Bokaie, M.; Zarkesh, M.K.; Arasteh, P.D.; Hosseini, A. Assessment of urban heat island based on the relationship between land surface temperature and land use/land cover in Tehran. Sustain. Cities Soc. 2016, 23, 94–104. [Google Scholar] [CrossRef]
- Lobell, D.B. The use of satellite data for crop yield gap analysis. Field Crops Res. 2013, 143, 56–64. [Google Scholar] [CrossRef]
- Atzberger, C. Advances in remote sensing of agriculture: Context description, existing operational monitoring systems and major information needs. Remote Sens. 2013, 5, 949–981. [Google Scholar] [CrossRef]
- He, K.S.; Bradley, B.A.; Cord, A.F.; Rocchini, D.; Tuanmu, M.N.; Schmidtlein, S.; Turner, W.; Wegmann, M.; Pettorelli, N. Will remote sensing shape the next generation of species distribution models? Remote Sens. Ecol. Conserv. 2015, 1, 4–18. [Google Scholar] [CrossRef]
- Fonstad, M.A.; Marcus, W.A. High resolution, basin extent observations and implications for understanding river form and process. Earth Surf. Process. Landf. J. Br. Geomorphol. Res. Group 2010, 35, 680–698. [Google Scholar] [CrossRef]
- Sheffield, J.; Wood, E.F.; Pan, M.; Beck, H.; Coccia, G.; Serrat-Capdevila, A.; Verbist, K. Satellite remote sensing for water resources management: Potential for supporting sustainable development in data-poor regions. Water Resour. Res. 2018, 54, 9724–9758. [Google Scholar] [CrossRef]
- Velpuri, N.M.; Senay, G.B.; Singh, R.K.; Bohms, S.; Verdin, J.P. A comprehensive evaluation of two MODIS evapotranspiration products over the conterminous United States: Using point and gridded FLUXNET and water balance ET. Remote Sens. Environ. 2013, 139, 35–49. [Google Scholar] [CrossRef]
- Aschonitis, V.; Demertzi, K.; Papamichail, D.; Colombani, N.; Mastrocicco, M. Revisiting the Priestley-Taylor method for the assessment of reference crop evapotranspiration in Italy. Ital. J. Agrometeorol 2015, 20, 5–18. [Google Scholar]
- Rojas, J.P.; Sheffield, R.E. Evaluation of daily reference evapotranspiration methods as compared with the ASCE-EWRI Penman-Monteith equation using limited weather data in Northeast Louisiana. J. Irrig. Drain. Eng. 2013, 139, 285–292. [Google Scholar] [CrossRef]
- Didari, S.; Ahmadi, S.H. Calibration and evaluation of the FAO56-Penman-Monteith, FAO24-radiation, and Priestly-Taylor reference evapotranspiration models using the spatially measured solar radiation across a large arid and semi-arid area in southern Iran. heoretical Appl. Climatol. 2019, 136, 441–455. [Google Scholar] [CrossRef]
- Ma, W.; Hafeez, M.; Rabbani, U.; Ishikawa, H.; Ma, Y. Retrieved actual ET using SEBS model from Landsat-5 TM data for irrigation area of Australia. Atmos. Environ. 2012, 59, 408–414. [Google Scholar] [CrossRef]
- Allen, R.; Bastiaanssen, W.; Waters, R.; Tasumi, M.; Trezza, R. Surface energy balance algorithms for land (SEBAL). Daho Implement. Adv. Train. Users Man. Version 2002, 1, 97. [Google Scholar]
- Allen, R.G.; Tasumi, M.; Morse, A.; Trezza, R.; Wright, J.L.; Bastiaanssen, W.; Kramber, W.; Lorite, I.; Robison, C.W. Satellite-based energy balance for mapping evapotranspiration with internalized calibration (METRIC)—Applications. J. Irrig. Drain. Eng. 2007, 133, 395–406. [Google Scholar] [CrossRef]
- Ferreira, T.R.D.; Silva, B.B.D.; Moura, M.S.; Verhoef, A.; Nobrega, R.L. The use of remote sensing for reliable estimation of net radiation and its components: A case study for contrasting land covers in an agricultural hotspot of the Brazilian semiarid region. Agric. For. Meteorol. 2020, 291, 108052. [Google Scholar] [CrossRef]
- Mira, M.; Olioso, A.; Gallego-Elvira, B.; Courault, D.; Garrigues, S.; Marloie, O.; Hagolle, O.; Guillevic, P.; Boulet, G. Uncertainty assessment of surface net radiation derived from Landsat images. Remote Sens. Environ. 2016, 175, 251–270. [Google Scholar] [CrossRef]
- Wu, B.; Liu, S.; Zhu, W.; Yan, N.; Xing, Q.; Tan, S. An improved approach for estimating daily net radiation over the Heihe River Basin. Sensors 2017, 17, 86. [Google Scholar] [CrossRef]
- Bastiaanssen, W.G.; Menenti, M.; Feddes, R.; Holtslag, A. A remote sensing surface energy balance algorithm for land (SEBAL). 1. Formulation. J. Hydrol. 2005, 212, 198–212. [Google Scholar] [CrossRef]
- Bisht, G.; Bras, R.L. Estimation of net radiation from the Moderate Resolution Imaging Spectroradiometer over the continental United States. IEEE Trans. Geosci. Remote Sens. 2011, 49, 2448–2462. [Google Scholar] [CrossRef]
- Bisht, G.; Bras, R.L. Estimation of net radiation from the MODIS data under all sky conditions: Southern Great Plains case study. Remote Sens. Environ. 2010, 114, 1522–1534. [Google Scholar] [CrossRef]
- Liang, S.; Wang, K.; Zhang, X.; Wild, M. Review on estimation of land surface radiation and energy budgets from ground measurement, remote sensing and model simulations. IEEE J. Sel. Top. Appl. Earth Obs. Remote Sens. 2010, 3, 225–240. [Google Scholar] [CrossRef]
- Moukomla, S.; Blanken, P.D. Estimating the Great Lakes net radiation using satellite remote sensing and MERRA reanalysis. Int. J. Digit. Earth 2017, 10, 764–784. [Google Scholar] [CrossRef]
- Zhang, X.; Liang, S.; Zhou, G.; Wu, H.; Zhao, X. Generating Global Land Surface Satellite incident shortwave radiation and photosynthetically active radiation products from multiple satellite data. Remote Sens. Environ. 2014, 152, 318–332. [Google Scholar] [CrossRef]
- Lima, E.d.P.; Sediyama, G.C.; Silva, B.B.d.; Gleriani, J.M.; Soares, V.P. Seasonality of net radiation in two sub-basins of Paracatu by the use of MODIS sensor products. Eng. Agrícola 2012, 32, 1184–1196. [Google Scholar] [CrossRef]
- Liu, G.L.; Yu, X.; Di, J.; Xuebao, Y. Comparison of evapotranspiration temporal scaling methods based on lysimeter measurements. J. Remote Sens. 2011, 15, 270–280. [Google Scholar]
- Wang, D.; Liang, S.; He, T.; Shi, Q. Estimating clear-sky all-wave net radiation from combined visible and shortwave infrared (VSWIR) and thermal infrared (TIR) remote sensing data. Remote Sens. Environ. 2015, 167, 31–39. [Google Scholar] [CrossRef]
- Ojo, O.S.; Adeyemi, B.; Ogolo, E.O. Geostatistical Distribution of Net Radiation at Different Sky Conditions over West Africa. Earth Syst. Environ. 2021, 5, 43–57. [Google Scholar] [CrossRef]
- da Silva, B.B.; Montenegro, S.M.G.L.; da Silva, V.d.P.R.; da Rocha, H.R.; Galvíncio, J.D.; de Oliveira, L.M.M. Determination of instantaneous and daily net radiation from TM–Landsat 5 data in a subtropical watershed. J. Atmos. Sol. Terr. Phys. 2015, 135, 42–49. [Google Scholar] [CrossRef]
- Elnmer, A.; Khadr, M.; Kanae, S.; Tawfik, A. Mapping daily and seasonally evapotranspiration using remote sensing techniques over the Nile delta. Agric. Water Manag. 2019, 213, 682–692. [Google Scholar] [CrossRef]
- Jiang, B.; Zhang, Y.; Liang, S.; Wohlfahrt, G.; Arain, A.; Cescatti, A.; Georgiadis, T.; Jia, K.; Kiely, G.; Lund, M. Empirical estimation of daytime net radiation from shortwave radiation and ancillary information. Agric. For. Meteorol. 2015, 211, 23–36. [Google Scholar] [CrossRef]
- Besharat, F.; Dehghan, A.A.; Faghih, A.R. Empirical models for estimating global solar radiation: A review and case study. Renew. Sustain. Energy Rev. 2013, 21, 798–821. [Google Scholar] [CrossRef]
- Hassan, G.E.; Youssef, M.E.; Mohamed, Z.E.; Ali, M.A.; Hanafy, A.A. New temperature-based models for predicting global solar radiation. Appl. Energy 2016, 179, 437–450. [Google Scholar] [CrossRef]
- Wang, W.; Liang, S. A method for estimating clear-sky instantaneous land-surface longwave radiation with GOES sounder and GOES-R ABI data. IEEE Geosci. Remote Sens. Lett. 2010, 7, 708–712. [Google Scholar] [CrossRef]
- Benyahya, L.; Caissie, D.; Satish, M.G.; El-Jabi, N. Long-wave radiation and heat flux estimates within a small tributary in Catamaran Brook (New Brunswick, Canada). Hydrol. Process. 2012, 26, 475–484. [Google Scholar] [CrossRef]
- Laipelt, L.; Kayser, R.H.B.; Fleischmann, A.S.; Ruhoff, A.; Bastiaanssen, W.; Erickson, T.A.; Melton, F. Long-term monitoring of evapotranspiration using the SEBAL algorithm and Google Earth Engine cloud computing. ISPRS J. Photogramm. Remote Sens. 2021, 178, 81–96. [Google Scholar] [CrossRef]
- Hurtado, E.; Sobrino, J. Daily net radiation estimated from air temperature and NOAA-AVHRR data: A case study for the Iberian Peninsula. Int. J. Remote Sens. 2001, 22, 1521–1533. [Google Scholar] [CrossRef]
- Wright, J.L.; Jensen, M.E. Peak water requirements of crops in southern Idaho. Proceedings of the American Society of Civil Engineers. J. Irrig. Drain. Div. 1972, 98, 193–201. [Google Scholar] [CrossRef]
- Weiss, A. An Experimental Study of Net Radiation, Its Components and Prediction 1. Agron. J. 1982, 74, 871–874. [Google Scholar] [CrossRef]
- Cui, Y.-J.; Gao, Y.; Ferber, V. Simulating the water content and temperature changes in an experimental embankment using meteorological data. Eng. Geol. 2010, 114, 456–471. [Google Scholar] [CrossRef]
- Hemmati, S.; Gatmiri, B.; Cui, Y.-J.; Vincent, M. Thermo-hydro-mechanical modelling of soil settlements induced by soil-vegetation-atmosphere interactions. Eng. Geol. 2012, 139, 1–16. [Google Scholar] [CrossRef]
- An, N.; Hemmati, S.; Cui, Y.-J. Assessment of the methods for determining net radiation at different time-scales of meteorological variables. J. Rock Mech. Geotech. Eng. 2017, 9, 239–246. [Google Scholar] [CrossRef]
- Choi, M.; Jacobs, J.M.; Kustas, W.P. Assessment of clear and cloudy sky parameterizations for daily downwelling longwave radiation over different land surfaces in Florida, USA. Geophys. Res. Lett. 2008, 35. [Google Scholar] [CrossRef]
- Dutta, D.; Mahalakshmi, D.V.; Goel, P.; Singh, M.; Dadhwal, V.K.; Reddy, R.S.; Jha, C. Estimation of daily average net radiation and its variation over West Bengal, India using MODIS products. Geocarto Int. 2017, 32, 286–297. [Google Scholar] [CrossRef]
- Hou, J.; Jia, G.; Zhao, T.; Wang, H.; Tang, B. Satellite-based estimation of daily average net radiation under clear-sky conditions. Adv. Atmos. Sci. 2014, 31, 705–720. [Google Scholar] [CrossRef]
- Fritschen, L.J. Construction and calibration details of the thermal-transducer-type net radiometer. Bull. Am. Meteorol. Soc. 1960, 41, 180–183. [Google Scholar] [CrossRef][Green Version]
- Bezerra, B.G.; da Silva, B.B.; dos Santos, C.A.; Bezerra, J.R. Actual evapotranspiration estimation using remote sensing: Comparison of SEBAL and SSEB approaches. Adv. Remote Sens. 2015, 4, 234. [Google Scholar] [CrossRef]
- Tucker, C.J.; Grant, D.M.; Dykstra, J.D. NASA’s global orthorectified Landsat data set. Photogramm. Eng. Remote Sens. 2004, 70, 313–322. [Google Scholar] [CrossRef]
- Dubayah, R. Estimating net solar radiation using Landsat Thematic Mapper and digital elevation data. Water Resour. Res. 1992, 28, 2469–2484. [Google Scholar] [CrossRef]
- Wu, H.; Ying, W. Benchmarking machine learning algorithms for instantaneous net surface shortwave radiation retrieval using remote sensing data. Remote Sens. 2019, 11, 2520. [Google Scholar] [CrossRef]
- Zhu, W.; Pan, Y.; He, H.; Wang, L.; Mou, M.; Liu, J. A changing-weight filter method for reconstructing a high-quality NDVI time series to preserve the integrity of vegetation phenology. IEEE Trans. Geosci. Remote Sens. 2011, 50, 1085–1094. [Google Scholar] [CrossRef]
- McCabe, M.F.; Wood, E.F. Scale influences on the remote estimation of evapotranspiration using multiple satellite sensors. Remote Sens. Environ. 2006, 105, 271–285. [Google Scholar] [CrossRef]
- Liang, S. Narrowband to broadband conversions of land surface albedo I: Algorithms. Remote Sens. Environ. 2001, 76, 213–238. [Google Scholar] [CrossRef]
- Li, Z.-L.; Tang, R.; Wan, Z.; Bi, Y.; Zhou, C.; Tang, B.; Yan, G.; Zhang, X. A review of current methodologies for regional evapotranspiration estimation from remotely sensed data. Sensors 2009, 9, 3801–3853. [Google Scholar] [CrossRef] [PubMed]
- Courault, D.; Seguin, B.; Olioso, A. Review on estimation of evapotranspiration from remote sensing data: From empirical to numerical modeling approaches. Irrig. Drain. Syst. 2005, 19, 223–249. [Google Scholar] [CrossRef]
- Mu, Q.; Zhao, M.; Running, S.W. Improvements to a MODIS global terrestrial evapotranspiration algorithm. Remote Sens. Environ. 2011, 115, 1781–1800. [Google Scholar] [CrossRef]
- Peters-Lidard, C.D.; Kumar, S.V.; Mocko, D.M.; Tian, Y. Estimating evapotranspiration with land data assimilation systems. Hydrol. Process. 2011, 25, 3979–3992. [Google Scholar] [CrossRef]
- Long, D.; Singh, V.P. Integration of the GG model with SEBAL to produce time series of evapotranspiration of high spatial resolution at watershed scales. J. Geophys. Res. Atmos. 2010, 115. [Google Scholar] [CrossRef]
- Ahmad, A.; Khan, M.; Shah, S.H.H.; Kamran, M.; Wajid, S.A.; Amin, M.; Khan, A.; Arshad, M.N.; Cheema, M.J.M.; Saqid, Z.A. Agro-Ecological Zones of Punjab, Pakistan; Charles Sturt University: Bathurst, Australia, 2019. [Google Scholar]
- Brunt, D. Notes on radiation in the atmosphere. I. Q. J. R. Meteorol. Soc. 1932, 58, 389–420. [Google Scholar] [CrossRef]
- Bastiaanssen, W.G.M. SEBAL-based sensible and latent heat fluxes in the irrigated Gediz Basin, Turkey. J. Hydrol. 2000, 229, 87–100. [Google Scholar] [CrossRef]
- Ramachandran, J.; Lalitha, R.; Rajendran, V. Spatial estimation of net radiation by surface energy balance algorithm for land in lalgudi block. Int. J. Agric. Sci. Res. (IJASR) 2019, 9, 277–282. [Google Scholar] [CrossRef]
- Lisboa, H.C.K.J.; Magistrali, I.C.; Delgado, R.C.; Oliveira-Junior, J.F.d.; Gois, G.d.; Teodoro, P.E. Validation of the net radiation through sebal algorithm in different classes of land use and occupation in Rio de Janeiro. Biosci. J. 2016, 32, 1331–1340. [Google Scholar] [CrossRef]
- Xu, J.; Liang, S.; Jiang, B. A global long-term (1981–2019) daily land surface radiation budget product from AVHRR satellite data using a residual convolutional neural network. Earth Syst. Sci. Data 2022, 14, 2315–2341. [Google Scholar] [CrossRef]
- Abraham, C.T.; Gerardo, C.O.A.; Oscar, R.C.; Guadalupe, G.M.M. Evaluation of Net Radiation in San Luis Potosí City—México, with Remote Sensing Processes. Clim. Change Recent Obs. 2023, 2–16. [Google Scholar]
- Jiang, B.; Han, J.; Liang, H.; Liang, S.; Yin, X.; Peng, J.; He, T.; Ma, Y. The Hi-GLASS all-wave daily net radiation product: Algorithm and product validation. Sci. Remote Sens. 2023, 7, 100080. [Google Scholar] [CrossRef]
- Long, D.; Gao, Y.; Singh, V.P. Estimation of daily average net radiation from MODIS data and DEM over the Baiyangdian watershed in North China for clear sky days. J. Hydrol. 2010, 388, 217–233. [Google Scholar] [CrossRef]






| Specifications | MODIS (MOD09GA) | Landsat 8 | Sentinel 2 |
|---|---|---|---|
| Bands | 36 | 8 | 12 |
| Sensors | MODIS | TIRS/OLI | MSI |
| Spatial Resolution (m) | 250–500 | 15–30 | 10–60 |
| Temporal Resolution (days) | 1 | 16 | 10 |
| Orbit Type | Polar Orbit | Sun-Synchronous | Sun-Synchronous |
| Specifications | MOD11A1 | Landsat 8 Brightness Temperature | ERA5 |
|---|---|---|---|
| Bands | 36 | 8 | 69 |
| Spatial Resolution (m) | 500–1000 | 15–30 | 11,132 |
| Temporal Resolution (days) | 1 | 16 | 1 |
| Temperature Unit | Kelvin | Kelvin | Kelvin |
| Date | Julian Day | Solar Elevation Angle |
|---|---|---|
| 1 May 2016 | 122 | 39.86712 |
| 8 October 2016 | 223 | 39.96391 |
| 31 October 2016 | 305 | 46.27108 |
| 27 December 2016 | 362 | 45.28562 |
| 17 March 2017 | 76 | 45.36283 |
| 9 April 2017 | 97 | 43.22337 |
| 5 June 2017 | 156 | 36.38664 |
| 16 September 2017 | 261 | 44.74274 |
| 18 September 2017 | 339 | 45.41327 |
| 5 December 2017 | 341 | 45.37595 |
| 7 December 2017 | 31 | 46.09333 |
| 31 January 2018 | 56 | 46.28489 |
| 25 February 2018 | 111 | 41.37004 |
| 21 April 2018 | 136 | 38.12117 |
| 16 May 2018 | 191 | 36.55348 |
| 10 July 2018 | 216 | 39.04771 |
| 4 August 2018 | 269 | 45.41623 |
| 28 September 2018 | 271 | 45.55645 |
| 23 October 2018 | 296 | 46.35114 |
| 17 December 2018 | 351 | 45.26024 |
| 11 January 2019 | 11 | 45.54117 |
| 7 March 2019 | 66 | 45.96798 |
| 1 April 2019 | 91 | 43.93689 |
| 26 May 2019 | 146 | 37.11361 |
| 20 June 2019 | 171 | 35.92352 |
| 8 September 2019 | 251 | 43.67385 |
| 21 January 2020 | 12 | 45.56626 |
| 15 February 2020 | 46 | 46.34508 |
| 10 April 2020 | 101 | 42.71461 |
| 5 May 2020 | 126 | 39.33964 |
| 27 June 2020 | 179 | 36.00628 |
| 29 June 2020 | 181 | 36.06289 |
| Satellites | Temperature Products | Maximum | Minimum | Mean | SD |
|---|---|---|---|---|---|
| Landsat 8 | ERA5 | 586.7275 | 200.1064 | 411.0769 | 75.7448 |
| Landsat 8 | 576.5881 | 200.1911 | 365.0422 | 74.11454 | |
| MODIS | 550.9826 | 200.4894 | 379.999 | 83.38002 | |
| MODIS | ERA5 | 639.6317 | 287.0346 | 541.06749 | 63.0793 |
| Landsat 8 | 639.5667 | 211.8415 | 493.3916 | 69.89179 | |
| MODIS | 623.2462 | 357.9417 | 515.1535 | 73.35691 | |
| Sentinel 2 | ERA5 | 601.5395 | 200.1471 | 421.4046 | 77.3709 |
| Landsat 8 | 591.4503 | 200.0032 | 381.5748 | 80.94944 | |
| MODIS | 565.7946 | 200.0255 | 387.8346 | 85.16643 |
Disclaimer/Publisher’s Note: The statements, opinions and data contained in all publications are solely those of the individual author(s) and contributor(s) and not of MDPI and/or the editor(s). MDPI and/or the editor(s) disclaim responsibility for any injury to people or property resulting from any ideas, methods, instructions or products referred to in the content. |
© 2024 by the authors. Licensee MDPI, Basel, Switzerland. This article is an open access article distributed under the terms and conditions of the Creative Commons Attribution (CC BY) license (https://creativecommons.org/licenses/by/4.0/).
Share and Cite
Arshad, M.J.; Ali, S.; Khan, S.N.; Arshad, A.; Liu, J.; Mumtaz, F.; Waqas, M.M.; Bashir, B.; Arshad, R.H. Multispectral Assessment of Net Radiations Using Comprehensive Multi-Satellite Data. Water 2024, 16, 3378. https://doi.org/10.3390/w16233378
Arshad MJ, Ali S, Khan SN, Arshad A, Liu J, Mumtaz F, Waqas MM, Bashir B, Arshad RH. Multispectral Assessment of Net Radiations Using Comprehensive Multi-Satellite Data. Water. 2024; 16(23):3378. https://doi.org/10.3390/w16233378
Chicago/Turabian StyleArshad, Muhammad Jawad, Sikandar Ali, Shahbaz Nasir Khan, Arfan Arshad, Jinping Liu, Faisal Mumtaz, Muhammad Mohsin Waqas, Barjeece Bashir, and Rao Husnain Arshad. 2024. "Multispectral Assessment of Net Radiations Using Comprehensive Multi-Satellite Data" Water 16, no. 23: 3378. https://doi.org/10.3390/w16233378
APA StyleArshad, M. J., Ali, S., Khan, S. N., Arshad, A., Liu, J., Mumtaz, F., Waqas, M. M., Bashir, B., & Arshad, R. H. (2024). Multispectral Assessment of Net Radiations Using Comprehensive Multi-Satellite Data. Water, 16(23), 3378. https://doi.org/10.3390/w16233378

