Long-Term Spatiotemporal Analysis of Precipitation Trends with Implications of ENSO-Driven Variability in the Department of Magdalena, Colombia
Abstract
1. Introduction
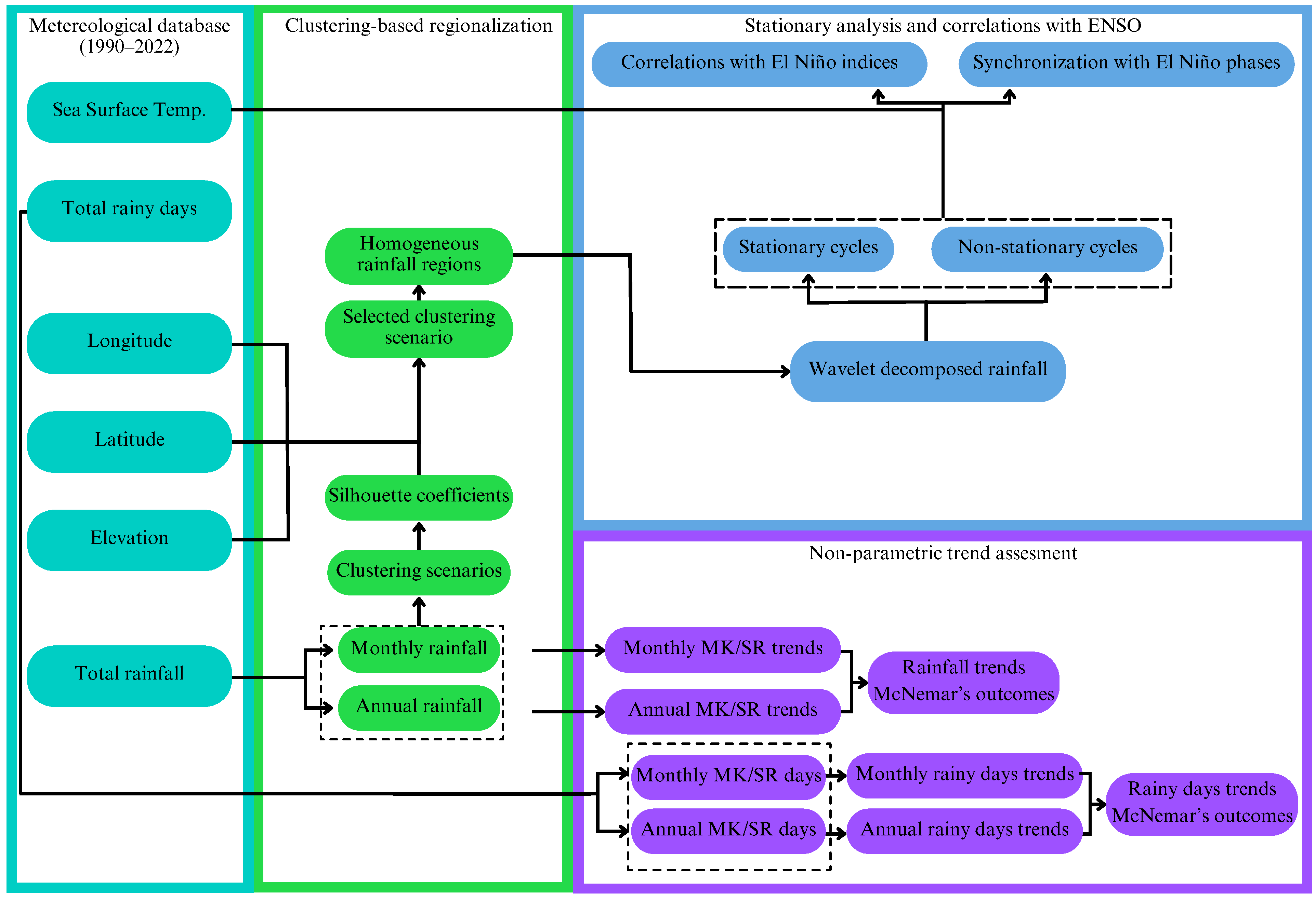
2. Materials and Methods
2.1. Study Area
2.2. Database
2.3. Statistical Methods
2.3.1. Identification and Validation of Homogeneous Regions
2.3.2. Trend Assessment
2.3.3. Stationarity Analysis and Correlations with ENSO Indices
3. Results
3.1. Homogeneous Regions by Clustering
3.2. Trend Behavior
3.3. Stationary Cycles and ENSO Influence
4. Discussion
5. Conclusions
Supplementary Materials
Author Contributions
Funding
Data Availability Statement
Acknowledgments
Conflicts of Interest
References
- Trenberth, K. Changes in precipitation with climate change. Clim. Res. 2011, 47, 123–138. [Google Scholar] [CrossRef]
- Terassi, P.M.d.B.; Galvani, E. Identification of Homogeneous Rainfall Regions in the Eastern Watersheds of the State of Paraná, Brazil. Climate 2017, 5, 53. [Google Scholar] [CrossRef]
- Petrie, M.D.; Bradford, J.B.; Lauenroth, W.K.; Schlaepfer, D.R.; Andrews, C.M.; Bell, D.M. Non-analog increases to air, surface, and belowground temperature extreme events due to climate change. Clim. Chang. 2020, 163, 2233–2256. [Google Scholar] [CrossRef]
- Izumo, T.; Vialard, J.; Lengaigne, M.; Suresh, I. Relevance of Relative Sea Surface Temperature for Tropical Rainfall Interannual Variability. Geophys. Res. Lett. 2020, 47, e2019GL086182. [Google Scholar] [CrossRef]
- Kang, S.M.; Shin, Y.; Xie, S.-P. Extratropical forcing and tropical rainfall distribution: Energetics framework and ocean Ekman advection. NPJ Clim. Atmos. Sci. 2018, 1, 20172. [Google Scholar] [CrossRef]
- Bayr, T.; Dommenget, D.; Latif, M. Walker circulation controls ENSO atmospheric feedbacks in unoupled and coupled climate model simulations. Clim. Dyn. 2020, 54, 2831–2846. [Google Scholar] [CrossRef]
- Geirinhas, J.L.; Poveda, G.; Espinoza, J.C.; Zuluaga, M.D.; Solman, S.A.; Garreaud, R.; van Oevelen, P.J. Combined large-scale tropical and subtropical forcing on the severe 2019–2022 drought in South America. NPJ Clim. Atmos. Sci. 2023, 6, 185. [Google Scholar] [CrossRef]
- Richter, I.; Kosaka, Y.; Kido, S.; Tokinaga, H. The tropical Atlantic as a negative feedback on ENSO. Clim. Dyn. 2023, 61, 309–327. [Google Scholar] [CrossRef]
- Poveda, G.; Espinoza, J.C.; Zuluaga, M.D.; Solman, S.A.; Garreaud, R.; van Oevelen, P.J. High Impact Weather Events in the Andes. Front. Earth Sci. 2020, 8, 162. [Google Scholar] [CrossRef]
- Pinilla Herrera, M.C.; Pinzón Correa, C.A. An assessment of El Niño and La Niña impacts focused on monthly and seasonal rainfall and extreme dry/precipitation events in mountain regions of Colombia and México. Adv. Geosci. 2016, 42, 23–33. [Google Scholar] [CrossRef]
- Byrne, M.P.; Pendergrass, A.G.; Rapp, A.D.; Wodzicki, K.R. Response of the Intertropical Convergence Zone to Climate Change: Location, Width, and Strength. Curr. Clim. Change Rep. 2018, 4, 355–370. [Google Scholar] [CrossRef] [PubMed]
- Zhang, R.; Xu, Z.; Zuo, D.; Ban, C. Hydro-Meteorological Trends in the Yarlung Zangbo River Basin and Possible Associations with Large-Scale Circulation. Water 2020, 12, 144. [Google Scholar] [CrossRef]
- Sharma, A.; Goyal, M.K. Assessment of drought trend and variability in India using wavelet transform. Hydrol. Sci. J. 2020, 65, 1539–1554. [Google Scholar] [CrossRef]
- Paredes-Trejo, F.; Olivares, B.O.; Movil-Fuentes, Y.; Arevalo-Groening, J.; Gil, A. Assessing the Spatiotemporal Patterns and Impacts of Droughts in the Orinoco River Basin Using Earth Observations Data and Surface Observations. Hydrology 2023, 10, 195. [Google Scholar] [CrossRef]
- Santana, M.; do Nascimento Batista, J.A. Spatiotemporal variability of precipitations and relationship with large-scale atmospheric indices in the Urubupungá Hydroelectric Cascade catchment area, Brazil. J. S. Am. Earth Sci. 2023, 122, 104174. [Google Scholar] [CrossRef]
- Tadeyo, E.; Chen, D.; Ayugi, B.; Yao, C. Characterization of Spatio-Temporal Trends and Periodicity of Precipitation over Malawi During 1979–2015. Atmosphere 2020, 11, 891. [Google Scholar] [CrossRef]
- Carmona, A.M.; Poveda, G. Detection of long-term trends in monthly hydro-climatic series of Colombia through Empirical Mode Decomposition. Clim. Change 2014, 123, 301–313. [Google Scholar] [CrossRef]
- Esquivel, A.; Llanos-Herrera, L.; Agudelo, D.; Prager, S.D.; Fernandes, K.; Rojas, A.; Valencia, J.J.; Ramirez-Villegas, J. Predictability of seasonal precipitation across major crop growing areas in Colombia. Clim. Serv. 2018, 12, 36–47. [Google Scholar] [CrossRef]
- Navarro-Monterroza, E.; Arias, P.A.; Vieira, S.C. El Niño-Oscilación del Sur, fase Modoki, y sus efectos en la variabilidad espacio-temporal de la precipitación en Colombia. Rev. Acad. Colomb. Cienc. Exactas Físicas Nat. 2019, 43, 120–132. [Google Scholar] [CrossRef]
- Ávila, Á.; Guerrero, F.C.; Escobar, Y.C.; Justino, F. Recent Precipitation Trends and Floods in the Colombian Andes. Water 2019, 11, 379. [Google Scholar] [CrossRef]
- da Motta Paca, V.H.; Espinoza-Dávalos, G.E.; Moreira, D.M.; Comair, G. Variability of Trends in Precipitation across the Amazon River Basin Determined from the CHIRPS Precipitation Product and from Station Records. Water 2020, 12, 1244. [Google Scholar] [CrossRef]
- Instituto Geográfico Agustín Codazzi—IGAC. Estudio General de Suelos y Zonificación de Tierras: Departamento del Magdalena, Escala 1:100.000; Imprenta Nacional de Colombia: Bogotá, Colombia, 2009.
- Instituto de Hidrología, Meteorología y Estudios Ambientales—IDEAM. Atlas Climatológico de Colombia; Imprenta Nacional de Colombia: Bogotá, Colombia, 2017.
- Londoño Rojas, J.M.; López Mina, H.D. Formulación de un Método de Clasificación Climática por Medio del uso de Lógica Difusa en Colombia. Bachelor’s Thesis, Universidad Central del Valle del Cauca, Tuluá, Colombia, 2021. Available online: https://repositorio.uceva.edu.co/handle/20.500.12993/2651 (accessed on 23 March 2024).
- Canchala, T.; Ocampo-Marulanda, C.; Alfonso-Morales, W.; Carvajal-Escobar, Y.; Cerón, W.L.; Caicedo-Bravo, E. Techniques for monthly rainfall regionalization in southwestern Colombia. An. Acad. Bras. Ciênc. 2022, 94, e20201000. [Google Scholar] [CrossRef] [PubMed]
- Castillo-Gómez, J.S.D.; Canchala, T.; Torres-López, W.A.; Carvajal-Escobar, Y.; Ocampo-Marulanda, C. Estimation of monthly rainfall missing data in Southwestern Colombia: Comparing different methods. RBRH 2023, 28, e9. [Google Scholar] [CrossRef]
- Ferreira Filho, D.F.; Pessoa, F.C.L. Identification of homogeneous regions based on rainfall in the Amazon River basin. Int. J. Climatol. 2022, 42, 6092–6108. [Google Scholar] [CrossRef]
- Garavito-Rincón, L.N.; Caro-Camargo, C.A.; Casallas-Chaves, J.C. Regionalization of maximum daily rainfall in the Boyacá department. Rev. Fac. Ing. Univ. Antioq. 2024, 113, 106–113. [Google Scholar] [CrossRef]
- Ministerio de Ambiente y Desarrollo Sostenible—MADS. Plan Integral de Gestión de Cambio Climático Territorial del Departamento del Magdalena. Technical Report, Bogotá, Colombia. 2015. Available online: https://e3asesorias.com/wp-content/uploads/documentos/Plan%20Cambio%20Clim%C3%A1tico%20Magdalena%202040.pdf (accessed on 1 April 2024).
- Gobernación del Magdalena. Plan de Desarrollo Departamental del Magdalena 2020–2023. Quadrennial Institutional Report, Santa Marta, Colombia. 2020. Available online: https://www.gobernaciondelmagdalena.gov.co/plandedesarrollo/ (accessed on 1 April 2024).
- Corporación Autónoma Regional del Magdalena—CORPAMAG. Plan de Acción Institucional—PAI 2020–2023 “Magdalena Ambiental, una Gestión Sostenible”. Quadrennial Institutional Report, Santa Marta, Colombia. 2020. Available online: https://www.corpamag.gov.co/archivos/planes/GP_20200601102854-1.pdf (accessed on 1 April 2024).
- Herrera Posada, D.M.; Aristizabal Giraldo, E.V. Artificial Intelligence and machine learning model for spatial and temporal prediction of Drought events in the Magdalena department, Colombia. INGE CUC 2022, 18, 249–265. [Google Scholar] [CrossRef]
- Arregocés, H.A.; Gómez, D.; Castellanos, M.L. Annual and monthly precipitation trends: An indicator of climate change in the Caribbean region of Colombia. Case Stud. Chem. Environ. Eng. 2024, 10, 100834. [Google Scholar] [CrossRef]
- Cerón, J.F.; Kellogg, J.N.; Ojeda, G.Y. Basement configuration of the northwestern south America-Caribbean margin from recent geophysical data. CTF Cienc. Tecnol. Futuro 2007, 3, 25–49. [Google Scholar] [CrossRef]
- Instituto de Hidrología, Meteorología y Estudios Ambientales—IDEAM. Estudio Nacional del Agua 2022. Quadrennial Technical Report, Bogotá, Colombia. 2023. Available online: https://www.andi.com.co/Uploads/ENA%202022_compressed.pdf (accessed on 31 March 2024).
- Vergara-Vásquez, E.; Hernández Beleño, L.M.; Castrillo-Borja, T.T.; Bolaño-Ortíz, T.R.; Camargo-Caicedo, Y.; Vélez-Pereira, A.M. Airborne particulate matter integral assessment in Magdalena department, Colombia: Patterns, health impact, and policy management. Heliyon 2024, 10, e36284. [Google Scholar] [CrossRef]
- Tribin, M.C.D.G.; Rodríguez, N.G.; Valderrama, M. The Biosphere Reserve of the Sierra Nevada de Santa Marta: A Pioneer Experience of a Shared and Coordinated Management of a Bioregion, Colombia; UNESCO: Paris, France, 1999; Available online: https://unesdoc.unesco.org/ark:/48223/pf0000118591 (accessed on 8 August 2023).
- Cerón, W.L.; Andreoli, R.V.; Kayano, M.T.; Canchala, T.; Ocampo-Marulanda, C.; Ávila-Diaz, A.; Antunes, J. Trend Pattern of Heavy and Intense Rainfall Events in Colombia from 1981–2018: A Trend-EOF Approach. Atmosphere 2022, 13, 156. [Google Scholar] [CrossRef]
- Viloria-Marimón, O.; González-Álvarez, Á.; Mouthón-Bello, J. Analysis of the Behavior of Daily Maximum Rainfall within the Department of Atlántico, Colombia. Water 2019, 11, 2453. [Google Scholar] [CrossRef]
- Brunner, M.I.; Zappa, M.; Stähli, M. Scale matters: Effects of temporal and spatial data resolution on water scarcity assessments. Adv. Water Resour. 2019, 123, 134–144. [Google Scholar] [CrossRef]
- Arango, C.; Dorado, J.; Guzmán, D.; Ruíz, J.F. Variabilidad Climática de la Precipitación en Colombia Asociada al Ciclo El Niño, La Niña—Oscilación del Sur (ENSO). Technical Report, Bogotá, Colombia. 2009. Available online: http://archivo.ideam.gov.co/documents/21021/21789/Variabilidad+Climatica+Trimestral+Precipitacion+%28Ruiz%2C+Guzman%2C+Arango%2C+Dorado%29.pdf/eec9752d-05ac-43f5-913c-4a3c7adc7860 (accessed on 17 September 2024).
- Canchala, T.; Alfonso-Morales, W.; Cerón, W.L.; Carvajal-Escobar, Y.; Caicedo-Bravo, E. Teleconnections between Monthly Rainfall Variability and Large-Scale Climate Indices in Southwestern Colombia. Water 2020, 12, 1863. [Google Scholar] [CrossRef]
- Díaz, D.; Villegas, N.; Díaz, D.; Villegas, N. Wavelet coherence between ENSO indices and two precipitation databases for the Andes region of Colombia. Atmósfera 2022, 35, 237–271. [Google Scholar] [CrossRef]
- Power, S.; Lengaigne, M.; Capotondi, A.; Khodri, M.; Vialard, J.; Jebri, B.; Guilyardi, E.; McGregor, S.; Kug, J.-S.; Newman, M.; et al. Decadal climate variability in the tropical Pacific: Characteristics, causes, predictability, and prospects. Science 2021, 374, eaay9165. [Google Scholar] [CrossRef] [PubMed]
- Singh, S.K.; Lo, E.Y.-M.; Qin, X. Cluster Analysis of Monthly Precipitation over the Western Maritime Continent under Climate Change. Climate 2017, 5, 84. [Google Scholar] [CrossRef]
- Naikoo, M.W.; Talukdar, S.; Das, T.; Rahman, A. Identification of homogenous rainfall regions with trend analysis using fuzzy logic and clustering approach coupled with advanced trend analysis techniques in Mumbai city. Urban Clim. 2022, 46, 101306. [Google Scholar] [CrossRef]
- Ferrelli, F.; Brendel, A.; Aliaga, V.; Piccolo, M.; Perillo, G. Climate regionalization and trends based on daily temperature and precipitation extremes in the south of the Pampas (Argentina). Cuad. Investig. Geográfica 2019, 45, 393–416. [Google Scholar] [CrossRef]
- Vera, J.; Domínguez, R. Un método para el análisis de frecuencia regional de lluvias máximas diarias: Aplicación en los Andes bolivianos. Ingeniare 2013, 21, 111–124. [Google Scholar] [CrossRef]
- Kaufman, L.; Rousseeuw, P. Finding Groups in Data: An Introduction to Cluster Analysis; John Wiley & Sons: New York, NY, USA, 1990. [Google Scholar] [CrossRef]
- Reynolds, A.P.; Richards, G.; Rayward-Smith, V.J. The Application of K-Medoids and PAM to the Clustering of Rules. In Lecture Notes in Computer Science; Springer: Berlin/Heidelberg, Germany, 2004; pp. 173–178. [Google Scholar] [CrossRef]
- Gómez, J.S.R.; Méndez, N.D.D.; Upegui, J.J.V. Normalización en desempeño de k-means sobre datos climáticos. Rev. Vínculos 2019, 16, 57–72. [Google Scholar] [CrossRef]
- Hosking, J.R.M.; Wallis, J.R. Regional Frequency Analysis: An Approach Based on L-Moments; Cambridge University Press: Cambridge, UK, 1997. [Google Scholar] [CrossRef]
- Bhatia, N.; Sojan, J.; Simonovic, S.; Srivastav, R. Role of Cluster Validity Indices in Delineation of Precipitation Regions. Water 2020, 12, 1372. [Google Scholar] [CrossRef]
- Rousseeuw, P.J. Silhouettes: A graphical aid to the interpretation and validation of cluster analysis. J. Comput. Appl. Math. 1987, 20, 53–65. [Google Scholar] [CrossRef]
- Bivand, R. R Packages for Analyzing Spatial Data: A Comparative Case Study with Areal Data. Geogr. Anal. 2022, 54, 488–518. [Google Scholar] [CrossRef]
- Teegavarapu, R.S.V. Methods for Analysis of Trends and Changes in Hydroclimatological Time-Series. In Trends and Changes in Hydroclimatic Variables; Elsevier: Amsterdam, The Netherlands, 2019; pp. 1–89. [Google Scholar] [CrossRef]
- Mann, H.B. Nonparametric Tests Against Trend. Econometrica 1945, 13, 245–259. [Google Scholar] [CrossRef]
- Yue, S.; Pilon, P.; Cavadias, G. Power of the Mann–Kendall and Spearman’s rho tests for detecting monotonic trends in hydrological series. J. Hydrol. 2002, 259, 254–271. [Google Scholar] [CrossRef]
- González-Álvarez, Á.; Viloria-Marimón, O.M.; Coronado-Hernández, Ó.E.; Vélez-Pereira, A.M.; Tesfagiorgis, K.; Coronado-Hernández, J.R. Isohyetal Maps of Daily Maximum Rainfall for Different Return Periods for the Colombian Caribbean Region. Water 2019, 11, 358. [Google Scholar] [CrossRef]
- Sen, P.K. Estimates of the Regression Coefficient Based on Kendall’s Tau. J. Am. Stat. Assoc. 1968, 63, 1379–1389. [Google Scholar] [CrossRef]
- Vélez-Pereira, A.M.; De Linares, C.; Delgado, R.; Belmonte, J. Temporal trends of the airborne fungal spores in Catalonia (NE Spain), 1995–2013. Aerobiologia 2016, 32, 23–37. [Google Scholar] [CrossRef]
- Kavzoglu, T. Object-Oriented Random Forest for High Resolution Land Cover Mapping Using Quickbird-2 Imagery. In Handbook of Neural Computation; Elsevier: Amsterdam, The Netherlands, 2017; pp. 607–619. [Google Scholar] [CrossRef]
- World Meteorological Organization—WMO. On the Statistical Analysis of Series of Observations; Technical Note; WMO: Geneva, Switzerland, 1990. [Google Scholar]
- Ngoma, H.; Wen, W.; Ojara, M.; Ayugi, B. Assessing current and future spatiotemporal precipitation variability and trends over Uganda, East Africa, based on CHIRPS and regional climate model datasets. Meteorol. Atmos. Phys. 2021, 133, 823–843. [Google Scholar] [CrossRef]
- Hussain, A.; Cao, J.; Hussain, I.; Begum, S.; Akhtar, M.; Wu, X.; Guan, Y.; Zhou, J. Observed Trends and Variability of Temperature and Precipitation and Their Global Teleconnections in the Upper Indus Basin, Hindukush-Karakoram-Himalaya. Atmosphere 2021, 12, 973. [Google Scholar] [CrossRef]
- Bhatnagar, N. Basics of Wavelet Transforms. In Introduction to Wavelet Transforms; Chapman and Hall: Boca Raton, FL, USA, 2020; pp. 3–42. [Google Scholar] [CrossRef]
- Sonechkin, D.; Datsenko, N. Wavelet Analysis of Nonstationary and Chaotic Time Series with an Application to the Climate Change Problem. Pure Appl. Geophys. 2000, 157, 653–677. [Google Scholar] [CrossRef]
- de Oliveira-Júnior, J.F.; Shah, M.; Abbas, A.; Iqbal, M.S.; Shahzad, R.; de Gois, G.; da Silva, M.V.; Jardim, A.M.d.R.F.; de Souza, A. Spatiotemporal analysis of drought and rainfall in Pakistan via Standardized Precipitation Index: Homogeneous regions, trend, wavelet, and influence of El Niño-southern oscillation. Theor. Appl. Climatol. 2022, 149, 843–862. [Google Scholar] [CrossRef]
- Restrepo, J.C.; Higgins, A.; Escobar, J.; Ospino, S.; Hoyos, N. Contribution of low-frequency climatic–oceanic oscillations to streamflow variability in small, coastal rivers of the Sierra Nevada de Santa Marta (Colombia). Hydrol. Earth Syst. Sci. 2019, 23, 2379–2400. [Google Scholar] [CrossRef]
- Veleda, D.; Montagne, R.; Araujo, M. Cross-Wavelet Bias Corrected by Normalizing Scales. J. Atmos. Ocean. Technol. 2012, 29, 1401–1408. [Google Scholar] [CrossRef]
- Nalley, D.; Adamowski, J.; Biswas, A.; Gharabaghi, B.; Hu, W. A multiscale and multivariate analysis of precipitation and streamflow variability in relation to ENSO, NAO and PDO. J. Hydrol. 2019, 574, 288–307. [Google Scholar] [CrossRef]
- Torrence, C.; Compo, G. A Practical Guide to Wavelet Analysis. Bull. Am. Meteorol. Soc. 1998, 79, 61–78. [Google Scholar] [CrossRef]
- Ilbay-Yupa, M.; Lavado-Casimiro, W.; Rau, P.; Zubieta, R.; Castillón, F. Updating regionalization of precipitation in Ecuador. Theor. Appl. Climatol. 2021, 143, 1513–1528. [Google Scholar] [CrossRef]
- Mutti, P.R.; de Abreu, L.P.; Andrade, L.d.M.B.; Spyrides, M.H.C.; Lima, K.C.; de Oliveira, C.P.; Dubreuil, V.; Bezerra, B.G. A detailed framework for the characterization of rainfall climatology in semiarid watersheds. Theor. Appl. Climatol. 2020, 139, 109–125. [Google Scholar] [CrossRef]
- Quiroga Sánchez, D.E. Modeling of Mantle Flow and Dynamic Topography in the Region of Sierra Nevada Santa Marta, Colombia. Bachelor’s Thesis, Universidad de los Andes, Bogotá, Colombia, 2018. Available online: http://hdl.handle.net/1992/39385 (accessed on 27 March 2024).
- Bedoya-Soto, J.M.; Aristizábal, E.; Carmona, A.M.; Poveda, G. Seasonal Shift of the Diurnal Cycle of Rainfall Over Medellin’s Valley, Central Andes of Colombia (1998–2005). Front. Earth Sci. 2019, 7, 92. [Google Scholar] [CrossRef]
- Morales-Acuña, E.; Linero-Cueto, J.R.; Canales, F.A. Assessment of Precipitation Variability and Trends Based on Satellite Estimations for a Heterogeneous Colombian Region. Hydrology 2021, 8, 128. [Google Scholar] [CrossRef]
- .Rodríguez, E.; Sánchez, I.; Duque, N.; Arboleda, P.; Vega, C.; Zamora, D.; López, P.; Kaune, A.; Werner, M.; García, C.; et al. Combined Use of Local and Global Hydro Meteorological Data with Hydrological Models for Water Resources Management in the Magdalena—Cauca Macro Basin—Colombia. Water Resour. Manag. 2020, 34, 2179–2199. [Google Scholar] [CrossRef]
- Mesa, O.; Urrea, V.; Ochoa, A. Trends of Hydroclimatic Intensity in Colombia. Climate 2021, 9, 120. [Google Scholar] [CrossRef]
- Restrepo, J.C.; Rojano, R.; Pérez, J. Freshwater discharge into the Caribbean Sea from the rivers of Northwestern South America (Colombia): Magnitude, variability and recent changes. J. Hydrol. 2014, 509, 266–281. [Google Scholar] [CrossRef]
- Hoyos, N.; Correa-Metrio, A.; Jepsen, S.M.; Wemple, B.; Valencia, S.; Marsik, M.; Doria, R.; Escobar, J.; Restrepo, J.C.; Velez, M.I. Modeling Streamflow Response to Persistent Drought in a Coastal Tropical Mountainous Watershed, Sierra Nevada De Santa Marta, Colombia. Water 2019, 11, 94. [Google Scholar] [CrossRef]
- Damseaux, A.; Fettweis, X.; Lambert, M.; Cornet, Y. Representation of the rain shadow effect in Patagonia using an orographic-derived regional climate model. Int. J. Climatol. 2020, 40, 1769–1783. [Google Scholar] [CrossRef]
- Urrea, V.; Ochoa, A.; Mesa, O. Seasonality of Rainfall in Colombia. Water Resour. Res. 2019, 55, 4149–4162. [Google Scholar] [CrossRef]
- Espinoza, J.C.; Garreaud, R.; Poveda, G.; Arias, P.A.; Molina-Carpio, J.; Masiokas, M.; Viale, M.; Scaff, L. Hydroclimate of the Andes Part I: Main Climatic Features. Front. Earth Sci. 2020, 8, 64. [Google Scholar] [CrossRef]
- Cerón, W.L.; Kayano, M.T.; Andreoli, R.V.; Canchala, T.; Carvajal-Escobar, Y.; Alfonso-Morales, W. Rainfall Variability in Southwestern Colombia: Changes in ENSO-Related Features. Pure Appl. Geophys. 2021, 178, 1087–1103. [Google Scholar] [CrossRef]
- Amos, C.M.; Castelao, R.M. Influence of the El Niño-Southern Oscillation on SST Fronts Along the West Coasts of North and South America. J. Geophys. Res. Ocean. 2022, 127, e2022JC018479. [Google Scholar] [CrossRef]
- Canedo-Rosso, C.; Uvo, C.B.; Berndtsson, R. Precipitation variability and its relation to climate anomalies in the Bolivian Altiplano. Int. J. Climatol. 2019, 39, 2096–2107. [Google Scholar] [CrossRef]
- Pacheco, J.; Solera, A.; Avilés, A.; Tonón, M.D. Influence of ENSO on Droughts and Vegetation in a High Mountain Equatorial Climate Basin. Atmosphere 2022, 13, 2123. [Google Scholar] [CrossRef]
- Liu, Y.; Donat, M.G.; England, M.H.; Alexander, L.V.; Hirsch, A.L.; Delgado-Torres, C. Enhanced multi-year predictability after El Niño and La Niña events. Nat. Commun. 2023, 14, 6387. [Google Scholar] [CrossRef] [PubMed]
- de Souza, I.P.; Andreoli, R.V.; Kayano, M.T.; Vargas, F.F.; Cerón, W.L.; Martins, J.A.; Freitas, E.; de Souza, R.A.F. Seasonal precipitation variability modes over South America associated to El Niño-Southern Oscillation (ENSO) and non-ENSO components during the 1951–2016 period. Int. J. Climatol. 2021, 41, 4321–4338. [Google Scholar] [CrossRef]









Disclaimer/Publisher’s Note: The statements, opinions and data contained in all publications are solely those of the individual author(s) and contributor(s) and not of MDPI and/or the editor(s). MDPI and/or the editor(s) disclaim responsibility for any injury to people or property resulting from any ideas, methods, instructions or products referred to in the content. |
© 2024 by the authors. Licensee MDPI, Basel, Switzerland. This article is an open access article distributed under the terms and conditions of the Creative Commons Attribution (CC BY) license (https://creativecommons.org/licenses/by/4.0/).
Share and Cite
Pomares-Meza, G.M.; Camargo Caicedo, Y.; Vélez-Pereira, A.M. Long-Term Spatiotemporal Analysis of Precipitation Trends with Implications of ENSO-Driven Variability in the Department of Magdalena, Colombia. Water 2024, 16, 3372. https://doi.org/10.3390/w16233372
Pomares-Meza GM, Camargo Caicedo Y, Vélez-Pereira AM. Long-Term Spatiotemporal Analysis of Precipitation Trends with Implications of ENSO-Driven Variability in the Department of Magdalena, Colombia. Water. 2024; 16(23):3372. https://doi.org/10.3390/w16233372
Chicago/Turabian StylePomares-Meza, Geraldine M., Yiniva Camargo Caicedo, and Andrés M. Vélez-Pereira. 2024. "Long-Term Spatiotemporal Analysis of Precipitation Trends with Implications of ENSO-Driven Variability in the Department of Magdalena, Colombia" Water 16, no. 23: 3372. https://doi.org/10.3390/w16233372
APA StylePomares-Meza, G. M., Camargo Caicedo, Y., & Vélez-Pereira, A. M. (2024). Long-Term Spatiotemporal Analysis of Precipitation Trends with Implications of ENSO-Driven Variability in the Department of Magdalena, Colombia. Water, 16(23), 3372. https://doi.org/10.3390/w16233372

