A Novel Rainfall Classification for Mapping Rainwater Harvesting: A Case Study in Kalar, Iraq
Abstract
1. Introduction
2. Materials and Methods
2.1. Research Area
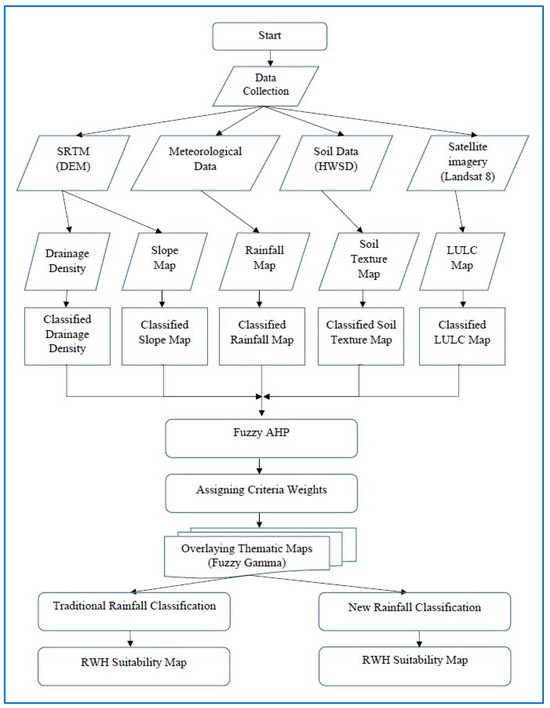
2.2. Methodology
- Data collection.
- Preparing criteria maps.
- Utilizing Fuzzy Analytical Hierarchy Process (FAHP) for Criteria Weight Assignment and Layer Fuzzification.
- Employing Fuzzy Gamma Overlay to generate the final suitability map.
- Land use-land cover (LULC).
- Rainfall.
- Soil texture.
- Slope.
- Drainage density.
- Standardize Each Layer: Each layer is standardized and assigned fuzzy membership values based on its specific criterion.
- Apply FAHP Weights: Each layer’s standardized values are multiplied by its FAHP-derived weight.
- Aggregate Layers Using Fuzzy Gamma Overlay: The weighted layers are combined using Fuzzy Gamma Overlay to generate the final RWH suitability map.
2.2.1. Data Collection
2.2.2. Selection and Classification of the Criteria
- A.
- Rainfall: It has been acknowledged that the classification of the rainfall data based on local values is a common feature of all recent research studies. In certain studies, rainfall amounts spanning from 300 to 500 mm have been characterized as having low suitability for RWH, whereas in other studies, this same range has been interpreted as indicating moderate to good suitability.
- B.
- Slope: The slope was categorized into five distinct classes, as illustrated in Figure 7. Approximately 19% of the area exhibits a slope ranging from 0 to 2%, classified as class 5, while 37% falls within the range of 2% to 5%, categorized as class 4. Consequently, from a slope point of view, it is noteworthy that about 56% of the study area is designated as having a high suitability class for RWH. These findings underscore the favorable conditions for implementing RWH practices within the study area based on its slope characteristics.
- C.
- LULC: The land use–land cover map divides the region into six distinct classes using supervised classification. These classes include bare land, covering 89.10% of the area; streams, occupying 3.60%; agricultural land, accounting for 4.55%; forested areas, comprising 0.455%; urban zones, covering 1.75%, and water bodies, making up 0.46% of the total area, as illustrated in Figure 8.
- D.
- Soil Texture: The soil map delineates three primary soil textures: clay, silty clay, and loam, as depicted in Figure 9. These findings have undergone validation through visual observations and assessments by local geotechnical experts, ensuring the accuracy and reliability of the soil texture classification.
- E.
- Data of Drainage Density: Intense drainage networks play a crucial role in stormwater harvesting, as they provide an efficient system for capturing runoff [19]. Areas characterized by higher drainage density are deemed more suitable for rainwater harvesting, as they offer pathways for runoff to flow and be readily captured [3,23]. In the study, the drainage density ranges from 0.03 to 2.72 km/km2, as illustrated in Figure 10. This variation in drainage density across the region underscores the importance of considering drainage characteristics when assessing the suitability of areas for RWH implementation.
2.2.3. Selection of MCA Approach
2.2.4. Fuzzy Logic
3. Results and Discussion
3.1. Criteria Weights Calculation
3.2. Fuzzy Membership and Overlay Process
- −
- Approximately 11% of the entire region is of very high suitability.
- −
- Covering around 18% of the total area, high-suitability zones are predominantly concentrated in the northern part of the study area.
- −
- Moderate-suitability zones make up approximately 28% of the total area.
- −
- Low-suitability zones constitute around 7% of the total area.
- −
- Very-low-suitability zones cover approximately 36% of the study area. Table 8 shows the percentages of areas of suitability according to traditional and new rainfall classification.
4. Conclusions
Author Contributions
Funding
Data Availability Statement
Acknowledgments
Conflicts of Interest
Appendix A
| Criteria | Rainfall | Slope | Soil Texture | Drainage Density | LULC |
|---|---|---|---|---|---|
| Rainfall | 1 | 2 | 3 | 4 | 5 |
| Slope | 0.5 | 1 | 2 | 3 | 4 |
| Soil Texture | 0.33 | 0.5 | 1 | 2 | 3 |
| Drainage Density | 0.25 | 0.33 | 0.5 | 1 | 2 |
| LULC | 0.2 | 0.25 | 0.33 | 0.5 | 1 |
| Summation | 2.28 | 4.08 | 6.83 | 10.5 | 15 |
| Saaty Scale | Linguistic Terms | Fuzzy Triangular Scale |
|---|---|---|
| 1 | Equally important | (1,1,1) |
| 3 | Weakly important | (2,3,4) |
| 5 | Fairly important | (4,5,6) |
| 7 | Strongly important | (6,7,8) |
| 9 | Absolutely important | (9,9,9) |
| 2 | The intermittent value | (1,2,3) |
| 4 | The intermittent value | (3,4,5) |
| 6 | The intermittent value | (5,6,7) |
| 8 | The intermittent value | (7,8,9) |
| Criteria | Rainfall | Slope | Soil Texture | Drainage Density | LULC |
|---|---|---|---|---|---|
| Rainfall | (1,1,1) | (1,2,3) | (2,3,4) | (3,4,5) | (4,5,6) |
| Slope | (1/3,1/2,1/1) | (1,1,1) | (1,2,3) | (2,3,4) | (3,4,5) |
| Soil Texture | (1/4,1/3,1/2) | (1/3,1/2,1/1) | (1,1,1) | (1,2,3) | (2,3,4) |
| Drainage Density | (1/5,1/4,1/3) | (1/4,1/3,1/2) | (1/3,1/2,1/1) | (1,1,1) | (1,2,3) |
| LULC | (1/6,1/5,1/4) | (1/5,1/4,1/3) | (1/4,1/3,1/2) | (1/3,1/2,1/1) | (1,1,1) |
| Pairwise Matrix | Rainfall | Slope | Soil Texture | Drainage Density | LULC | ||||||||||
|---|---|---|---|---|---|---|---|---|---|---|---|---|---|---|---|
| Rainfall | 1.00 | 1.00 | 1.00 | 1.00 | 2.00 | 3.00 | 2.00 | 3.00 | 4.00 | 3.00 | 4.00 | 5.00 | 4.00 | 5.00 | 6.00 |
| Slope | 0.33 | 0.50 | 1.00 | 1.00 | 1.00 | 1.00 | 1.00 | 2.00 | 3.00 | 2.00 | 3.00 | 4.00 | 3.00 | 4.00 | 5.00 |
| Soil Texture | 0.25 | 0.33 | 0.50 | 0.33 | 0.50 | 1.00 | 1.00 | 1.00 | 1.00 | 1.00 | 2.00 | 3.00 | 2.00 | 3.00 | 4.00 |
| Drainage Density | 0.20 | 0.25 | 0.33 | 0.25 | 0.33 | 0.50 | 0.33 | 0.50 | 1.00 | 1.00 | 1.00 | 1.00 | 1.00 | 2.00 | 3.00 |
| LULC | 0.17 | 0.20 | 0.25 | 0.20 | 0.25 | 0.33 | 0.25 | 0.33 | 0.50 | 0.33 | 0.50 | 1.00 | 1.00 | 1.00 | 1.00 |
| Criteria | ͠ri | ||
|---|---|---|---|
| Rainfall | 1.888 | 2.605 | 3.245 |
| Slope | 1.148 | 1.643 | 2.267 |
| Soil Texture | 0.698 | 1 | 1.431 |
| Drainage Density | 0.441 | 0.608 | 0.870 |
| LULC | 0.308 | 0.384 | 0.529 |
| Summation | 4.484 | 6.241 | 8.344 |
| Inverse | 1/4.484 | 1/6.241 | 1/8.344 |
| Increasing | 1/8.344 | 1/6.241 | 1/4.484 |
| Criteria | Relative Fuzzy Weight | Averaged Fuzzy Weight | Normalized Fuzzy Weight | ||
|---|---|---|---|---|---|
| Rainfall | 0.226 | 0.417 | 0.724 | 0.456 | 0.40 |
| Slope | 0.138 | 0.263 | 0.506 | 0.302 | 0.27 |
| Soil Texture | 0.084 | 0.160 | 0.319 | 0.189 | 0.17 |
| Drainage Density | 0.053 | 0.097 | 0.194 | 0.115 | 0.1 |
| LULC | 0.037 | 0.062 | 0.118 | 0.072 | 0.06 |
References
- Adham, A.; Wesseling, J.G.; Riksen, M.; Ouessar, M.; Ritsema, C.J. A water harvesting model for optimizing rainwater harvesting in the wadi Oum Zessar watershed, Tunisia. Agric. Water Manag. 2016, 176, 191–202. [Google Scholar] [CrossRef]
- United Nations Development Programmer (UNDP). In Iraq: Drought Impact Assessment, Recovery and Mitigation Framework and Regional Project Design in Kurdistan Region (KR); UNDP: Baghdad, Iraq, 2011.
- Hameed, H.M. Water harvesting in Erbil Governorate, Kurdistan region, Iraq. Master’s Thesis, Lund University, Lund, Sweden, 2013; p. 68. [Google Scholar]
- Al-Ansari, N.A. Management of Water Resources in Iraq: Perspectives and Prognoses. Engineering 2013, 5, 667–684. [Google Scholar] [CrossRef]
- Zakaria, S.; Mustafa, Y.T.; Mohammed, D.A.; Ali, S.S.; Al-Ansari, N.; Knutsson, S. Estimation of annual harvested runoff at Sulaymaniyah Governorate, Kurdistan region of Iraq. Nat. Sci. 2013, 5, 1272–1283. [Google Scholar] [CrossRef]
- De Winnaar, G.; Jewitt, G.P.W.; Horan, M. A GIS-based approach for identifying potential runoff harvesting sites in the Thukela River basin, South Africa. Phys. Chem. Earth Parts A/B/C 2007, 32, 1058–1067. [Google Scholar] [CrossRef]
- Tiwari, K.; Goyal, R.; Sarkar, A. GIS-based Methodology for Identification of Suitable Locations for Rainwater Harvesting Structures. Water Resour. Manag. 2018, 32, 1811–1825. [Google Scholar] [CrossRef]
- Hashim, H.Q.; Sayl, K.N. Detection of suitable sites for rainwater harvesting planning in an arid region using geographic information system. Appl. Geomat. 2021, 13, 235–248. [Google Scholar] [CrossRef]
- Ibrahim, G.R.F.; Rasul, A.; Ali Hamid, A.; Ali, Z.F.; Dewana, A.A. Suitable Site Selection for Rainwater Harvesting and Storage Case Study Using Dohuk Governorate. Water 2019, 11, 864. [Google Scholar] [CrossRef]
- Aghaloo, K.; Chiu, Y.-R. Identifying Optimal Sites for a Rainwater-Harvesting Agricultural Scheme in Iran Using the Best-Worst Method and Fuzzy Logic in a GIS-Based Decision Support System. Water 2020, 12, 1913. [Google Scholar] [CrossRef]
- Haile Wondimu, G.; Shiferaw Jote, D. Selection of Rainwater Harvesting Sites by Using Remote Sensing and GIS Techniques: A Case Study of Dawa Sub Basin Southern Ethiopia. Am. J. Mod. Energy 2020, 6, 84. [Google Scholar] [CrossRef]
- Shadmehri Toosi, A.; Ghasemi Tousi, E.; Ghassemi, S.A.; Cheshomi, A.; Alaghmand, S. A multi-criteria decision analysis approach towards efficient rainwater harvesting. J. Hydrol. 2020, 582, 124501. [Google Scholar] [CrossRef]
- Aghad, M.; Manaouch, M.; Sadiki, M.; Batchi, M.; Al Karkouri, J. Identifying suitable sites for rainwater harvesting using runoff model (scs-cn), remote sensing and gis based fuzzy analytical hierarchy process (FAHP) in kenitra province, New Morocco. Geogr. Tech. 2021, 16, 111–127. [Google Scholar] [CrossRef]
- Mugo, G.M.; Odera, P.A. Site selection for rainwater harvesting structures in Kiambu County-Kenya. Egypt. J. Remote Sens. Space Sci. 2019, 22, 155–164. [Google Scholar] [CrossRef]
- Al-Adamat, R.; AlAyyash, S.; Al-Amoush, H.; Al-Meshan, O.; Rawajfih, Z.; Shdeifat, A.; Al-Harahsheh, A.; Al-Farajat, M. The Combination of Indigenous Knowledge and Geo-Informatics for Water Harvesting Siting in the Jordanian Badia. J. Geogr. Inf. Syst. 2012, 4, 366–376. [Google Scholar] [CrossRef]
- Buraihi, F.H.; Mohamed Shariff, A.R. Selection of rainwater harvesting sites by using remote sensing and GIS techniques: A case study of Kirkuk, Iraq. J. Technol. 2015, 76. [Google Scholar] [CrossRef]
- Al-shabeeb, A.R. The Use of AHP within GIS in Selecting Potential Sites for Water Harvesting Sites in the Azraq Basin—Jordan. J. Geogr. Inf. Syst. 2016, 08, 73–88. [Google Scholar] [CrossRef]
- Adham, A.; Riksen, M.; Ouessar, M.; Ritsema, C. A Methodology to Assess and Evaluate Rainwater Harvesting Techniques in (Semi-) Arid Regions. Water 2016, 8, 198. [Google Scholar] [CrossRef]
- Aziz, S.F.; Abdulrahman, K.Z.; Ali, S.S.; Karakouzian, M. Water harvesting in the Garmian region (Kurdistan, Iraq) using GIS and remote sensing. Water 2023, 15, 507. [Google Scholar] [CrossRef]
- Ali, S.S.; Al-Umary, F.A.; Salar, S.G.; Al-Ansari, N.; Knutsson, S. Evaluation of Selected Site Location for Subsurface Dam Construction within Isayi Watershed Using GIS and RS Garmiyan Area, Kurdistan Region. J. Water Resour. Prot. 2014, 6, 972–987. [Google Scholar] [CrossRef]
- Ammar, A.; Riksen, M.; Ouessar, M.; Ritsema, C. Identification of suitable sites for rainwater harvesting structures in arid and semi-arid regions: A review. Int. Soil Water Conserv. Res. 2016, 4, 108–120. [Google Scholar] [CrossRef]
- Prinz, D. Water Harvesting—Past and Future. In Sustainability of Irrigated Agriculture; Pereira, L.S., Feddes, R.A., Gilley, J.R., Lesaffre, B., Eds.; Springer: Heidelberg, The Netherlands, 1996; pp. 137–168. [Google Scholar] [CrossRef]
- Prinz, D.; Singh, A. Technological Potential for Improvements of Water Harvesting. In Gutachten für die World Commission on Dams; Technical Papers; World Comission on Dams: London, UK, 2000; p. 126. [Google Scholar]
- Saaty, T.L. How to make a decision: The Analytic Hierarchy Process. Eur. J. Oper. Res. 1990, 48, 9–26. [Google Scholar] [CrossRef]
- Alwan, I.A.; Aziz, N.A.; Hamoodi, M.N. Potential Water Harvesting Sites Identification Using Spatial Multi-Criteria Evaluation in Maysan Province, Iraq. ISPRS Int. J. Geo-Inf. 2020, 9, 235. [Google Scholar] [CrossRef]
- Chowdhury, M.; Paul, P.K. Identification of suitable sites for rainwater harvesting using fuzzy AHP and fuzzy gamma operator: A case study. Arab. J. Geosci. 2021, 14, 585. [Google Scholar] [CrossRef]
















| Suitability Class | Description |
|---|---|
| 1 | Very low suitability |
| 2 | Low suitability |
| 3 | Moderate suitability |
| 4 | High suitability |
| 5 | Very high suitability |
| Suitability Rank | Rainfall (mm) |
|---|---|
| 1 | 313–360 |
| 2 | 361–403 |
| 3 | 403–455 |
| 4 | 456–514 |
| 5 | 515–600 |
| Suitability Rank | Rainfall (mm) |
|---|---|
| 1 | Below 125 |
| 2 | 126–225 |
| 3 | 226–325 |
| 4 | 326–425 |
| 5 | Above 426 |
| Suitability Rank | Rainfall (mm) |
|---|---|
| 1 | Below 175 |
| 2 | 176–275 |
| 3 | 276–375 |
| 4 | 376–475 |
| 5 | Above 476 |
| Criteria | Layers Classes | Class Value |
|---|---|---|
| Rainfall | Classes vary depending on the method applied—whether traditional or new—and on the scale, macro or micro | 5 |
| 4 | ||
| 3 | ||
| 2 | ||
| 1 | ||
| Slope | 0–2 | 5 |
| 2–5 | 4 | |
| 5–10 | 3 | |
| 10–30 | 2 | |
| 30–62.9 | 1 | |
| Soil Texture | Clay | 5 |
| Silty clay | 4 | |
| Loam | 3 | |
| Drainage Density | 2.18–2.72 | 5 |
| 1.635–2.18 | 4 | |
| 1.09–1.635 | 3 | |
| 0.54–1.09 | 2 | |
| 0–0.54 | 1 | |
| LULC | Bare land | 5 |
| Stream | 4 | |
| Agriculture | 3 | |
| Forest | 2 | |
| Waterbody/Urban | 1 |
| Degree of Importance | Definition |
|---|---|
| 1 | Fair |
| 3 | Moderate |
| 5 | Strong |
| 7 | Very strong |
| 9 | Extreme |
| 2, 4, 6, 8 | Intermediate values |
| Criteria | Weight |
|---|---|
| Rainfall | 0.40 |
| Slope | 0.27 |
| Soil Texture | 0.17 |
| Drainage Density | 0.10 |
| LULC | 0.06 |
| Suitability Class | FAHP, FGamma Using Traditional Classification | FAHP, FGamma Using New Classification |
|---|---|---|
| 1 | 33.7 | 36.1 |
| 2 | 17 | 7 |
| 3 | 20.1 | 28 |
| 4 | 21.9 | 17.9 |
| 5 | 7.3 | 11 |
Disclaimer/Publisher’s Note: The statements, opinions and data contained in all publications are solely those of the individual author(s) and contributor(s) and not of MDPI and/or the editor(s). MDPI and/or the editor(s) disclaim responsibility for any injury to people or property resulting from any ideas, methods, instructions or products referred to in the content. |
© 2024 by the authors. Licensee MDPI, Basel, Switzerland. This article is an open access article distributed under the terms and conditions of the Creative Commons Attribution (CC BY) license (https://creativecommons.org/licenses/by/4.0/).
Share and Cite
Abdulrahman, K.Z.; Aziz, S.F.; Karakouzian, M. A Novel Rainfall Classification for Mapping Rainwater Harvesting: A Case Study in Kalar, Iraq. Water 2024, 16, 3311. https://doi.org/10.3390/w16223311
Abdulrahman KZ, Aziz SF, Karakouzian M. A Novel Rainfall Classification for Mapping Rainwater Harvesting: A Case Study in Kalar, Iraq. Water. 2024; 16(22):3311. https://doi.org/10.3390/w16223311
Chicago/Turabian StyleAbdulrahman, Kawa Z., Shvan F. Aziz, and Moses Karakouzian. 2024. "A Novel Rainfall Classification for Mapping Rainwater Harvesting: A Case Study in Kalar, Iraq" Water 16, no. 22: 3311. https://doi.org/10.3390/w16223311
APA StyleAbdulrahman, K. Z., Aziz, S. F., & Karakouzian, M. (2024). A Novel Rainfall Classification for Mapping Rainwater Harvesting: A Case Study in Kalar, Iraq. Water, 16(22), 3311. https://doi.org/10.3390/w16223311

