Abstract
Scouring is a major concern affecting the overall stability and safety of a bridge. The current research investigated the effectiveness of the various artificial intelligence (AI) techniques, such as artificial neural networks (ANNs), the adaptive neuro-fuzzy inference system (ANFIS), and random forest (RF), for scouring depth prediction around a bridge abutment. This study attempted to make a comparative analysis between these AI models and empirical equations developed by various researchers. The current research paper utilized a dataset of water depth (Y), flow velocity (V), discharge (Q), and sediment particle diameter (d50) from a controlled laboratory setting. An efficient optimization tool (MATLAB Optimization Tool (version R2023a)) was used to develop a scour estimation formula around bridge abutments. The findings of the current investigation demonstrated the superior performance of the AI models, especially the ANFIS model, over empirical equations by precisely capturing the non-linear and complex interactions between these parameters. Moreover, the result of the sensitivity analysis demonstrated flow velocity and discharge to be the most influencing parameters affecting the scouring depth around a bridge abutment. The results of the current research highlight the precise and accurate prediction of the scouring depth around a bridge abutment using AI models. However, the empirical equation (Equation 2) demonstrated better performance with a higher R-value of 0.90 and a lower MSE value of 0.0012 compared to other empirical equations. The findings revealed that ANFIS, when combined with neural networks and fuzzy logic systems, produced highly accurate and precise results compared to the ANN models.
1. Introduction
Scouring around a hydraulic structure is a major concern to researchers and academic professionals around the world. Researchers have observed that scouring is a complex process affecting the overall stability of the structure [1,2,3]. Bridge abutments are a component of a bridge located at its end to support the deck and transfer load and retain the roadway. Because of an abutment’s location, it is the most predominant part of a bridge exposed to erosive action [4,5,6]. In the past few decades, research has investigated that scouring around a bridge abutment is a crucial mechanism, considering various abutment geometries [7,8,9]. They concluded that a direct interaction of water flow and bridge abutment causes a significant scour around a bridge abutment, affecting the overall stability and safety of the abutment [1,2,10,11]. Refs. [7,12] observed that an abutment with no protection had significant erosion on its upstream side, causing excessive damage to the abutment’s front side.
Previously, various researchers adopted experimental and numerical techniques for scouring depth prediction and mitigation [7,13,14,15,16,17]. Ref. [7] explored that changing flow patterns have a significant influence on the scouring depth around a bridge abutment. Their result revealed that flow characteristics such as water depth and velocity have a greater influence on scouring depth. Ref. [13] numerically simulated the direct interaction of water flow on the upstream side of an abutment, resulting in vortices and eroded sediment particles toward the downstream side. They concluded that a higher flow velocity resulted in excessive sediment particle erosion from the upstream to downstream sides of an abutment. According to Ref. [18], the sediment particle diameter (d50) and water depth are the most influencing parameters in predicting the scouring depth around a bridge abutment. Ref. [15] explored the scouring depth under various types of sediment diameter and velocity conditions. They concluded that the sediment particle diameter and flow velocity were the most predominant factors affecting the scouring depth around a bridge abutment. Ref. [16] observed that abutment geometry and flow velocity caused significant scouring around a bridge abutment. Their result revealed that on the upstream edge, the flow velocity was greater than on the downstream edge of the abutment. However, the present paper will investigate the influence of various parameters such as the flow velocity, water depth, sediment particle diameter, and discharge on the scouring prediction around a bridge abutment.
Numerous researchers have extended their approach to scouring prediction using various statistical and artificial intelligence techniques around various types of hydraulic structures [19,20,21,22,23,24], analyzing the role of artificial intelligence in scouring prediction. Researchers have considered various aspects for scouring prediction around these hydraulic structures such as the structure geometry, sediment particle diameter, flow depth, Froude number, and location of the structure. Ref. [19] predicted the scouring depth around a bridge pier through conventional regression methods and artificial intelligence technique-based modeling. Their result revealed that gene programming (GP) performed better than other AI and regression models based on a higher value of the coefficient of determination (R2). Ref. [23] investigated scour simulation around bridge piers using a machine learning approach. They concluded that the Froude number was the most influencing parameter for scouring prediction, and an Extreme Learning Machine (ELM) had a better performance based on a higher R2 value of 0.976 compared to ANN models. Ref. [24] explored a hybrid machine learning model for scouring prediction around a bridge pier. They investigated the superior performance of the hybrid machine learning model over the traditional approaches [24]. Ref. [25] predicted the scouring depth around a bridge abutment using traditional empirical equations. For the scouring prediction, the water depth, abutment geometry, Froude number, submergence ratio, and sediment particle diameter were considered. Their result revealed that flow velocity was the most important factor for scouring prediction around a bridge abutment [25]. Researchers have extended their approach toward scouring prediction using optimized artificial intelligence techniques. For example, Ref. [21] investigated scouring depth prediction using optimized artificial intelligence models such as particle swarm optimization (PSO) and the supportive vector regression model (SVRM). They found that the SVRM had a higher scouring depth prediction capability compared to PSO [21]. Others tested various input combinations of the various relevant parameters such as the flow velocity, Froude number, water depth, and abutment geometry to select the most suitable combination for scouring prediction [25]. However, in the present paper, nine different input combinations of the various parameters such as water depth, velocity, diameter of sediment particle, and discharge have been investigated through AI techniques including 14 ANN models of various neurons in the hidden layer and two hybrid models (ANFIS and RF) to select the most suitable combination.
Various approaches to AI are emerging in the field of civil and hydraulic engineering [26,27]. The above discussion of the literature indicates the importance of AI techniques in scour depth prediction around various hydraulic structures. Therefore, the current investigation aimed to explore the significance of various empirical equations and AI techniques such as ANN, ANFIS, and RF models for scour prediction around the bridge abutment. General reduced gradient (GRG) techniques were adopted to develop equations from the experimental dataset for scour prediction. A dataset of flow velocity, water depth, sediment particle diameter, and discharge has been collected from an experiment performed in a controlled channel. The current investigation also explores various nine-input combinations (ICs) of different parameters to select the best combination. Furthermore, sensitivity analysis was also performed through different empirical equations noted in the literature to check the influence of various parameters on scour depth. The result of the sensitivity analysis through empirical equations was confirmed by Monte Carlo’s sensitivity analysis. The result of the best model was confirmed through different statistical tests such as ANOVA, t-test, and Taylor diagram.
2. Materials and Methods
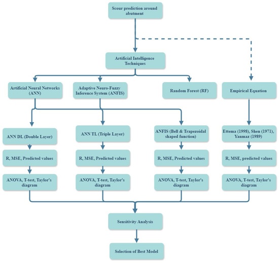
The methodology of the present paper was completed in two phases. During the experimental phase, the dataset of various parameters such as water depth, flow velocities, discharge, sediment particle diameter, and scour depth was collected in a controlled channel. The discharge in a channel was measured through a flow meter. The water depth and scour depth were measured through a point gauge with an accuracy of ±10%. The flow velocity was computed using the continuity equation (V = Q/A) from the values of discharge measured through the flow meter. The measured dataset of various parameters is shown in Table 1. Figure 1 illustrates the methodology framework for analyzing the erosion in a controlled flume. In the second phase, the same dataset of various parameters was computed through different AI techniques including ANN, ANFIS, RF, and GRG. Various AI models including 7 different functions for double and triple layers (DLs and TLs) were tested based on artificial neural network (ANN) approaches. Additionally, the random forest (RF) model and adaptive neuro-fuzzy inference systems (ANFISs) were included to investigate erosion around the bridge abutment. In addition to the above-mentioned methods, an ed empirical equation has also been developed using general reduced gradient (GRG) techniques. Various performance indicators were tested including the coefficient of correlation (R) and four other error metrics to examine the model efficacy. Furthermore, a statistical test including ANOVA and a t-test has been employed to select the best AI models. The best model was visualized through a famous Taylor’s diagram to check the performance comparison.
Table 1.
Various experimental and hydraulic conditions. Here, Q, Y, V, Fr, and d50 represent the discharge, water depth, flow velocity, Froude number, and sediment particle diameter.
Figure 1.
Laboratory setup and experimental data collection around the bridge abutment.
2.1. Data Collection and Experimentation
In the current investigation, a 20 m long, 0.75 m high, and 1 m wide channel with transparent glass on the side was used to investigate scour around the bridge abutment. The flow in a channel was controlled through a valve installed at the inlet, and water to the channel was provided using a motor at the bottom. However, the sediment particle diameters were selected considering the sediment particle diameter in the Kabul River. The normal range of sediment particle diameter in the Kabul River lies between 0.25 and 0.5 mm. In the present study, sediment was collected from different locations along the Kabul River at a distance of 2 km to prepare a sediment bed in a controlled channel. Therefore, three different sediment particle diameters have been selected in the current investigation. Similarly, the abutment model was selected considering the size of the bridge abutment located at the Kabul River. The dimensions of the bridge abutment located at the Kabul River are 4.5 m high, 1.5 m wide, and 2.6 m long, as previously reported by [2]. In the present investigation, to select an abutment model, the prototype was scaled down at 1/10. The abutment model with 12 cm height, 30 cm length, 10 cm top width, and 20 cm bottom width was selected for the experimental phase. Moreover, to replicate the flow conditions in a controlled channel, flood data of Pakistan for the previous 25 years have been collected from the Punjab Irrigation Department Head Office. Therefore, based on the flood dataset, various Froude numbers (Fr) have been calculated, and the same values of the Froude number were replicated in a controlled channel. The selected Froude number ranged 0.10–0.19. Once the sediment particle diameter, model, and flow conditions were selected for the experimental phase, a channel was operated to investigate the scour depth around the bridge abutment. Against single discharge, experiments were performed under five different values of water depth and three values of sediment particles. The five different values of water depth against a single value of discharge were achieved through a gate installed at the end of the channel. For this purpose, an abutment model was placed at a distance of 7 m from the channel inlet. Each experimental trial was run for a duration of 12 hours. This period was selected because after 12 hours, no sediment particle eroded from the front side of an abutment toward the downstream side, and a similar trend was observed by various researchers [2,28]. After 12 hours, when the water drained out from the channel, the scour depth around the bridge abutment was measured through a point gauge. Figure 2 illustrates the methodology flowchart of various AI techniques. The details of various methods and techniques are given in the subsequent section for broader understanding.
Figure 2.
Flowchart of research methodology including AI techniques and empirical equations Proposed by Ettema [29], Shen [30], and Yanmaz [31].
The rationale of the current research experimental design aligns with that of the actual engineering framework, as the experimental setup of the current research considered various important variables influencing scour depth including flow velocity, water depth, discharge, geometry of abutment, and sediment particle diameter. The experimental design utilized a scaled-down geometry of a bridge located in the Kabul River abutment using geometric similarity. The choice of selecting the Kabul River bridge abutment model provides a realistic visualization of the scour mechanism. Moreover, the collection of sediment samples across different locations of the Kabul River aligns with real-world engineering projects. The selection of the sediment particle diameter reflects the implementation of real-world scenarios that align with natural sediment conditions. The replication of flow conditions in a controlled channel provides valuable insight into how engineers design a bridge abutment in flood-prone regions by assessing flood conditions. The selection of a scour time frame provides insight into a real-world scour phenomenon, which is a long-term process developed in a natural river. The time frame selection indicates that this study is not limited to short-period variation in scour and instead provides a comprehensive concept of long-term scour patterns similar those observed in a natural river. Variations in water depth and sediment particle diameter under the controlled laboratory setup and flow conditions were two key parameters in the experimental design of the current research. This study provides insight into diverse flow rates and sediment particle diameter variation because of variations in weather conditions or other environmental parameters. These parameters provide insight into scour mechanisms under diverse scenarios, which may be directly implemented in engineering practices. Additionally, the utilization of various AI models including ANN, ANFIS, and RF for predicting scour depth around the bridge abutment expands to the actual engineering relevance of the experimental design. AI techniques provide more advanced analysis of a complex dataset that would allow engineers to understand the complex behavior of scouring around bridge abutments under diverse conditions. The current research would be helpful from an engineering perspective by providing a more accurate prediction of scour depth, and the experimental design result aligns with advanced engineering tools utilized in modern infrastructure projects.
2.2. Various AI Techniques
AI is the most powerful emerging tool in modern research related to the fields of civil, structure, hydraulics, hydrology, and water resources engineering [32,33]. AI is a widely used technique across the globe by various researchers to investigate scour mechanisms around different hydraulic structures [19,20,21,22]. Based on different training, testing, and validation phases, AI predicts the scour mechanism precisely and accurately around the hydraulic structure [23,24,25]. AI utilized different algorithms and techniques including ANN, ANFIS, RF, SVRM, and GP to predict scour depth around the hydraulic structure [19,23,25]. In the present study, different AI techniques such as various ANN models, two models of ANFIS and RF, and GRG techniques were utilized to predict scour depth around the bridge abutment using experimental datasets. The details of each technique are explained in the subsequent section.
2.2.1. Artificial Neural Network (ANN)
Artificial intelligence has a significant importance in the investigation of channel morphology due to its complex and non-linear nature, as stated in the previous research [32,33]. Artificial neural network (ANN) modeling is a technique of AI containing three different layers such as input, hidden, and output layers, as shown in Figure 3a. The working principle of the ANN model has been illustrated in Figure 3b. The ANN model worked based on a dataset inserted in the input layer to control the performance of the model. To obtain the targeted result, the ANN model computes a dataset through various phases including training, testing, and validation. For the management of the dataset, the input layer of the ANN model is considered a prime component. Within the ANN model, the measured and predicted values of the scour depth were aligned. The model prediction accuracy was improved by selecting the specific weight of the dataset. In the current investigation, a backpropagation (BP)-based feed-forward mechanism in the hidden layer of the ANN model was considered to predict the precise result of scour depth. As reported in the past research [34,35], in the hidden layer of the ANN model, a multilayer perceptron (MLP) was utilized. For the scour prediction around the bridge abutment, different training functions of the ANN model have been employed. In the current research, a double layer (DL) and triple layer (TL) setup were evaluated for seven various ANN models each with different neurons in the hidden layer. As reported in the previous literature [36,37], the neurons in the hidden layer have been estimated using a trial-and-error method. The dataset of various parameters involved in the scour prediction was divided into three different functions including training, testing, and validation. Therefore, in the current investigation, the dataset was distributed as follows: 60% was assigned to the validation phase, while the remaining 20% was allocated to training and another 20% was allocated to testing phases. Within artificial neural network models, the number of neurons was selected through a systematic trial and error, and the dataset was divided into training, testing, and validation phases for model predictive accuracy optimization while avoiding overfitting issues in the ANN models. This study utilized various ANN models with different neurons in the hidden layer (5 to 20 neurons). The number of neurons in the hidden layer was selected concerning model complexity and generalization on achieving a balance between them. Various performance indicators including the correlation coefficient and mean square error were assessed to understand the effectiveness of the model in predicting the bridge abutment scour depth. The ANN model with a fewer number of neurons in the hidden layer provides data underfitting, whereas the ANN model with an immoderate number of neurons in the hidden layer may cause data overfitting. The ANN model has poor performance in the case validation and testing stages and has high accuracy in the training stage of the model. The selected ANN model with five neurons in the hidden layer performed well with a high R-value and low MSE throughout training, validation, and testing datasets. This model provides the best generalization capabilities without being too complicated. This repeated optimization procedure determined the ultimate neuron number, making sure the model exhibited excellent predictive ability and precision throughout a wide range of input scenarios.

Figure 3.
Architecture of the ANN, ANFIS, and RF model and various layers (a) Working mechanism of the ANN model architecture, (b) flowchart of the ANN model architecture, (c) ANFIS working mechanism, (d) flowchart of random forest model. ANN: artificial neural network, ANFIS: adaptive neuro-fuzzy inference system, and RF: random forest.
2.2.2. Adaptive Neuro-Fuzzy Inference System (ANFIS)
The framework and working phenomenon of the fuzzy inference system of ANFIS is depicted in Figure 3c. Various parameters can be predicted using a hybrid technique with BP and a least square system [38]. Previously, researchers incorporated ANFIS techniques for channel bed morphology to understand the system efficiency [39,40]. ANFIS proved to be the most important tool in a cross-domain for the prediction of continuous functions. ANFIS employed an if–then function with its fuzzy component to establish the relationship between the input and output parameters of the dataset. In the current investigation, the bell-shaped and trapezoidal-shaped functions have been employed. The bell-shaped function, also known as the gaussian function, is an integral part of ANFIS-based modeling of the membership functions of fuzzy sets. The name implies that it consists of a bell-shaped type of curve like a rounded hill and a peak in the middle that slopes slowly downward toward the sides. From the input data within a fuzzy set, the bell-shaped function adjusts parameters such as the mean and standard deviation to represent expressive variables and their uncertainties prominently. In contrast, the trapezoidal-shaped function is different from a bell-shaped function and offers more flexibility in defining the membership function. The trapezoidal function has two parallel lines connected through two alternate slope lines, and each parallel line represents the characteristic of the membership degree. Within varying degrees of membership, the trapezoidal-shaped function allows fuzzy sets in a broader range to handle the dataset’s more complex and diverse input–output relationship within ANFIS models.
2.2.3. Random Forest Model
The random forest (RF) model was introduced by [41]. Figure 3d depicts the schematic diagram of the RF model for scour prediction. RF is a new powerful and multifaceted artificial intelligence algorithm that operates a multiphase machine learning-based decision tree in the training phase of datasets and makes predictions for an individual tree. To construct each tree for the precise and efficient model, the RF considers training data using random and feature subsets. The final predicted value of the RF is determined through the addition of each tree’s predicted values. RF uses random subsets of the training data and features of the random subset to construct each tree, helping make models more precise and efficient. In the prediction phase, RF predicts each tree, and the final prediction of the datasets is determined by adding up each tree prediction. RF has high accuracy and can utilize large datasets with high dimensionality. RF is widely used in various domains, such as feature selection tasks, regression, and the classification of datasets. RF emerges as the most efficient AI technique for addressing both regression and classification challenges [42,43]. The algorithms of RF establish a decision trees-based forest in the training phase of the dataset, facilitating the attainment of the optimal solutions [42]. It is noteworthy that it is a process wherein each decision tree has various subsets of features that are randomly selected from the complete dataset for enhancing the techniques framework. In the present paper, the RF model with various decision trees has been implemented for the scour around the bridge abutment. The experimental datasets of the scouring around the bridge abutment, including discharge, flow velocity, water depth, and sediment particle diameter, were divided into various numbers of trees in the forest and the maximum depth of each tree to achieve optimal solutions.
2.2.4. Model Training and Validation
In the current research, three techniques including ANN, ANFIS, and RF models were introduced for scour prediction around the bridge abutment. The ANN model generates links between input parameters (water depth, flow velocity, discharge, and sediment particle diameter) and output parameters (scour depth). To minimize the prediction error, the links between layers in the ANN model are weighted and adjusted in the training phase. In this paper, the backpropagation algorithm utilized multilayer perceptron (MLP) for training of the dataset. Thus, the ANN model was trained, validated, and tested using 60%, 20%, and 20% of the dataset, respectively, ensuring model generalization. In the training phase, the error between estimated and observed values of scour depth was reduced by involving the model’s optimization and mean square error (MSE) as a main loss function. In the validation phase, to detect direct potential overfitting, the model’s effectiveness was assessed on a separate dataset not considered in the training phase. The model was adjusted according to the error in various phases, i.e., if the error in the training phase decreased while increased in the validation phase, meaning that the model is overfitting. Therefore, the model performance was assessed in terms of R and MSE values. The fuzzy inference system created in the ANFIS model utilized the IF–THEN function to determine the relationship between inputs and output parameters. In the current research, bell-shaped and trapezoidal functions (membership functions) were employed. The ANFIS model was trained in two stages: (1) backpropagation was employed for membership functions optimization (2) to fine-tune the model’s parameters a least square method was employed. Similar to the ANN model, the ANFIS model was trained and validated using 60% and 20% of the dataset. Moreover, the predictive power and accuracy of the ANFIS model were assessed by comparing the predicted and observed values of the scour depth. In the case of the random forest model, 60%, 20%, and 20% datasets were assigned to the training, validation, and testing phase for predicting scour depth. Multiple variables were tuned throughout the training phase, namely the number of trees in the forest, the individual tree’s maximum depth, and the lowest number of data points needed to split a node within the forest. The validation process helped determine the most effective parameter choices, ensuring that the model adapted well to previously unknown data.
2.2.5. Empirical Equation Developed Using General Reduced Gradient (GRG)
For accurate modeling of erosion around the bridge abutment, the equation of the erosion dataset requires the specific parameters influencing the erosion around the bridge abutment. Optimization tools have prime importance in the erosion action around the hydraulic structure. That is why previous research utilized various optimization techniques such as GRG. The most effective and efficient tool for predicting erosion around the hydraulic structure is recognized as a GRG [42]. Researchers considered GRG a highly efficient and user-friendly technique with the ability to perform simulations in a shorter time for computation than other tools or techniques. Therefore, in the present paper, an empirical Equation (1) has been developed for the estimation of erosion by using a similar method to the GRG technique. The primary aim of GRG was to globally maximize the correlation coefficient while minimizing the mean square error between the predicted and measured scour around the bridge abutment. In the current research, an empirical equation was developed using water depth, flow velocity, discharge, and sediment particle diameter as input parameters while observed scour depth (Ds/Y) was considered the output parameter. These parameters were introduced into GRG techniques in the MATLAB Optimization Tool (version R2023a) to develop equations from the experimental dataset. The MATLAB Optimization Tool utilized non-linear optimization to develop a relationship between the input and output parameters provided, and we fitted the data to develop the formula. The accuracy of the developed equation was checked by evaluating the observed scour depth and predicted scour depth from the equation. The developed equation provides a strong relation between the observed and predicted values of the scour depth. Moreover, the result demonstrated an R-value of 0.86 and MSE value of 0.0013, respectively, indicating the reasonable accuracy of the developed equation.
Here, Y: water depth, Ds/Y: non-dimensional scour depth, Fr: Froude number, and b: channel width.
2.2.6. Empirical Equation for Scour Prediction
In the current investigation, three empirical equations (Equations (2) to (4)) were utilized to predict the scour depth around the bridge abutment. The empirical equations were proposed by Ettema et al. [29], Shen [30], and Yanmaz [31], respectively. The input parameters such as water depth (Y), Froude number (Fr), velocity (V), and channel width (b) have been incorporated into these three equations to predict scour depth around the bridge abutment. For each empirical equation, the value of the performance indicators such as R and MSE were calculated to estimate the model performance in comparison to the different AI models. The empirical equations used for comparison in this study were selected from well-established literature on scour prediction. These equations have been widely applied in the context of hydraulic structures, and each one considers different physical parameters influencing scour depth. Their inclusion in the study was to provide a benchmark for comparison with the AI models, allowing us to evaluate whether the AI techniques offer superior predictive accuracy. The empirical equation developed by Ettema et al. [29] helps to understand the relationship between parameters like channel width, sediment particle diameter, water depth, and flow velocity. The scour depth was predicted using laboratory data and the concept of dimensional analysis. Ettema’s equation captures the flow interaction with hydraulic structures such as bridge abutments/piers, especially under clear-water conditions. The empirical equation developed by Shen [30] helps to understand the influence of Froude number and abutment geometry on scour depth. The Froude number is the ratio of inertial to gravitational force, making it essential in understanding flow characteristics around bridge abutments. This equation signifies the importance of predicting scour depth in conditions of varying flow intensity. Moreover, the empirical equation developed by Yanmza [31] utilized time-dependent scour analysis around bridge piers. This equation is significant to understanding long-term scour around bridge pier/abutment under diverse hydraulic conditions. In the current investigation, three empirical equations were employed for predicting scour depth around the bridge abutment under various hydraulic conditions, and the performance of these equations was compared to the AI models on the same dataset. This research highlights the significance of AI models over empirical equations in terms of flexibility and accuracy.
In Equation (2), Ds: scour depth, b: channel width, Y: water depth, g: gravitational acceleration, V: velocity, and d50: sediment particle diameter.
where .
The experimental dataset collected was used as input parameters in Equations (2)–(4) for scour depth prediction around the bridge abutment.
2.2.7. Input Combination
Figure 4 shows the impact of various input combinations on erosion around the bridge abutment through the top-performing AI model. The findings of the present paper indicate that the erosive action of sediment around the bridge abutment is predominantly influenced by various input parameters. AI methodologies can establish connections between various input variables and output parameters for which a traditional equation may not perform well. The most important consideration is selecting the most suitable parameter in the AI model. In the present paper, we input nine various combinations (IC1–IC9), such as water depth (Y), discharge (Q), flow velocity (V), and sediment particle size (d50), to check their influence on erosion around the bridge abutment and selected the optimal combination (see Figure 4).
Figure 4.
Various nine input combinations of different variables.
2.2.8. Performance Metrics
Performance indicators represent the relationship between a model’s observed and predicted values. To gauge prediction accuracy, five performance indicators, R, MSE, MAE, SSE, and SAE, were determined, resulting from the above methods (see Table 2). The formula for R was outlined by [44,45,46].
Table 2.
Various performance indicators and respective formulas.
2.3. Description of Statistical Analysis
2.3.1. Analysis of Variance (ANOVA) and t-Test
According to [47], analysis of variance (ANOVA) and t-test are the most efficient and important statistical analyses in various fields including engineering, basic science, and medical fields. To check the significant difference between multiple groups of the dataset, ANOVA and t-tests are usually employed as statistical analysis. For comparison of multiple groups of datasets, the p-value of the ANOVA test is determined to check the significant difference between these groups, and each of them must be statistically significant compared to other models [48,49]. Upon comparison of different AI models, the value of R should be considered to check the model’s significance. Analysis of variance (ANOVA) and t-tests are highly efficient mechanisms of statistical analysis in research, especially concerning basic science [47]. To compare multiple groups, ANOVA is a statistical analysis usually employed as a test statistic to check the statistical significance difference between various models [48,49]. In the ANOVA test, the p-value is an essential parameter to determine the statistical significance difference between multiple groups in which at least one pair is statistically significant compared to other models. To compare various AI models, the R-value should be considered to check the performance of the models. In the present paper, initially, 7 DL-ANN models with various numbers of neurons in the hidden layer were tested using ANOVA and the t-test. Out of 7 DL-ANN models, the DL-ANN model with 5 neurons in the hidden layer was selected as the best model based on an overall higher R-value and compared with the remaining 6 DL-ANN models. The TL-ANN model with 5 neurons in the hidden layer was considered the best model for 7 TL-ANN models with 5 neurons in the hidden layer because of the higher R-value compared with the remaining 6 TL-ANN models with 5 neurons in the hidden layer. Furthermore, these two best models, DL and TL-ANN models (the DL and TL-ANN model with 5 neurons in the hidden layer), were tested with the remaining models, such as ANFIS, and RF. In the last phase, the results obtained from ANOVA and t-test were compared to Taylor’s diagram to confirm the results obtained.
2.3.2. Taylor’s Diagram
A diagram that represents the relationship between two datasets is known as Taylor’s diagram [50]. Taylor’s diagram is a graphical technique used to assess the relationship between measured and predicted values of the dataset of multiple groups. Taylor’s diagram plot measured the standard deviation on the X-axis, the predicted standard deviation on the Y-axis, and the coefficient of correlation (R) on the radial axis. These values signify the root mean error (MSE) variation and the ratio of predicted and observed standard deviation [51,52]. Taylor’s diagram usually compares the accuracy of various models and observations as reported by researchers [51,52]. Plotting Taylor’s diagram facilitates variation between multiple datasets and determines how closely they are related to each other.
3. Results
3.1. Result of AI Models
Figure 5a,b illustrate the outcomes of multiple DL-ANN models with varying numbers of neurons in the hidden layer of training functions. Out of these, Figure 5a displays R values for training, validating, and testing DL-ANN models, while Figure 5b–d depicts the MSE, MAE, and SSE values used for DL-ANN model training, validation, and testing. The seven DL-ANN models with varying numbers of neurons in a hidden layer that are displayed in these pictures differ from one another. In some circumstances, the R-values differ significantly between the DL-ANN models. Out of the first set of seven DL-ANN models for training, validation, testing, and overall, changing the number of neurons in the hidden layer of DL-ANN models, the minimum and maximum R-values are 0.92 and 0.96, respectively, with a difference of about 4%. The maximum R-value of the DL-ANN model with five neurons in the hidden layer for testing and overall is 0.95 and 0.96 with a difference of 1.2%, whereas the maximum value for the validation is 0.98. The maximum R-value of the DL-ANN model with five neurons is 0.96. These differences may be associated with the modeling technique, training function, and random data division for training, validation, and testing. Figure 5b shows the variability of MSE values across the training, testing, validation, and overall phases of seven DL-ANN models with various numbers of neurons in the hidden layer. The MSE means the error square between predicted and observed values. The results of the seven DL-ANN models indicate consistency across the different phases with a lower variation in errors, which suggests a good prediction across different datasets. The maximum and minimum values for seven various DL-ANN models with varying numbers of neurons in the hidden layer for the training, testing, validation, and overall are 0.0042, 0.0094, 0.0068, 0.0081 and 0.0023, 0.0021, 0.0021, 0.0034, respectively. Significant discrepancies exist between the maximum and minimum values for training, testing, validation, and overall. The lower MSE value for seven distinct DL-ANN models with varying numbers of neurons in the hidden layer indicates that the model is performing better. Also, the maximum and minimum numbers show that the model’s overall performance is satisfactory. Still, there is a significant drop in model accuracy due to the model overfitting the training data.

Figure 5.
Result of double-layer (DL) and triple-layer (TL) ANN model against different numbers of neurons in the hidden layer. (a) DL-ANN models R-value. (b) DL-ANN models MSE values. (c) TL-ANN models R-values. (d) TL-ANN models MSE values. R: correlation coefficient; MSE: mean square error.
Figure 5c,d show the performance indicators such as the R, MSE, MAE, SSE, and SAE values of scouring prediction. Out of this, Figure 5c illustrates the R-values for seven different TL-ANN models with various numbers of neurons in the hidden layer for the training, testing, validation, and overall. For the TL-ANN model with five neurons in the hidden layer, a higher value of “R” overall (0.97) suggests the best performance of the model in this phase. The lower value of “R” for the TL-ANN model with 20 neurons in the hidden layer observed overall (0.91), which is lower, indicates that the model fits less in this phase between the predicted and observed values of the scouring. The maximum and minimum values of R for training, testing, validation, and overall for TL-ANN models with various neurons in the hidden layer are 0.98, 0.98, 0.97, 0.97, and 0.95, 0.83, 0.75, 0.91, respectively. The percentage difference between the maximum and minimum values of the R for training, testing, validation, and overall is 2.3%, 16%, 23%, and 6%, respectively. Compared to the seven DL-ANN models with various neurons in the hidden layer, the performance of the TL-ANN model has a slightly higher R-value. This is because the additional layer in the TL-ANN model potentially determined the understanding and better complex pattern within the dataset. The DL-ANN model might exhibit slightly lower performance because of the smaller layer, resulting in lower R-values.
Figure 5d indicates MSE values for seven different TL-ANN models with various hidden layer neurons. The lower MSE value indicates better performance, while higher values show that the model is underfitting for the predicted values of the scouring prediction around the bridge abutment. The maximum and minimum values of the MSE for predicted values of scouring in seven different TL-ANN models with various numbers of neurons in the hidden layer ranged from 0.00305 to 0.00194 for training, testing, validation, and overall. The highest value of MSE was noticed in the testing phase (0.0208), indicating the better performance of the predicted values of the scouring. Moreover, the lowest value of the MSE in the validation phase of the TL-ANN model indicates the close relation between the actual and predicted values of the scouring. Due to the additional layer, the TL-ANN model might have an advantage in minimizing MSE value. Compared to the DL-ANN model, the MSE value for the DL-ANN model might be slightly higher in the testing and validation phase than the TL-ANN model, indicating the better performance of the TL-ANN model due to the additional layer in the TL-ANN model. Overfitting is a prevalent issue in AI models because the model learns noise or small fluctuations in addition to the fundamental trends in the data, which results in an inadequate generalization of new data. Multiple steps were implemented in this work, especially when comparing the double-layer (DL) and triple-layer (TL) ANN models, to reduce the possibility of overfitting. Because of the extra hidden layer that enabled the TL-ANN to identify more intricate correlations between input variables, the TL-ANN models outperformed the DL-ANN models by a small margin. Nevertheless, because of the larger capacity of the model, adding more layers also raises the possibility of overfitting. To tackle this issue, the dataset was split into three stages: training, testing, and validation. This ensured that the effectiveness of the model was assessed on unknown data. Signs of overfitting, such as a large difference between training and testing accuracy, were kept monitored for using important performance indicators including the MSE and R-value. Limited overfitting was seen in the TL-ANN model with five neurons in the hidden layer, which performed consistently in every step. Future research might use regularization strategies like dropout or premature stopping to reduce the danger of overfitting.
3.2. Comparison of ANN, ANFIS, and RF and Empirical Equations
In this section, a detailed comparison between various AI models such as artificial neural network (ANN), adaptive neuro-fuzzy inference system (ANFIS), and random forest (RF) based on their R-values have been made. Figure 6a,c demonstrate the result of the R-values for various AI models such as ANN, ANFIS, and RF models. The R-value of the TL-10-ANN model with various neurons in the hidden layer is higher than all other models. The TL-10-ANN model has an R-value of 0.9607, indicating the strong prediction capability and relationship between observed and predicted values of scour around the bridge abutment. Following the TL-10-ANN model, the ANFIS model demonstrates an impressive R-value of 0.996, suggesting exceptional performance in the prediction of scour. This exceptional performance of the ANFIS model is because of the fuzzy logic system combination with the neural network produced highly accurate and precise results. The RF model has an excellent prediction capacity with an R-value of 0.9737. The RF resulted in higher performance by building multiple decision trees and integrating their results to create accurate predictions. The developed equation has an R-value of 0.9136, placing it in the higher range of empirical equations. When comparing the performance of the proposed equation to TL-10-ANN, ANFIS, and RF, it is clear that the latter method exceeds the others in terms of R-values. Both ANFIS and RFA have extraordinarily high R-values, suggesting improved predictive capability over developed models. While the neural network with 10 neurons in the hidden layer also performs well, it slightly lags behind ANFIS and RF in terms of R-value. The comparison suggests that TL-10-ANN, ANFIS, and RF offer more accurate predictions than developed equations for making predictions of scour. Their ability to detect complicated interactions in data and adapt to changing situations yields higher performance, which is reflected by their high R-values.

Figure 6.
Comparative analysis of different AI models. (a) Comparison of the ANN(DL-10), ANFIS, RF, developed equation, and empirical equation (Ettema [29], Shen [30], and Yanmaz [31], based on an R-value. (b) Comparison of the ANN(DL-10), ANFIS, RF, developed equation, and empirical equation based on the predicted values. (c) Comparison of ANN(TL-10), ANFIS, RF, developed equation, and empirical equation (Ettema [29], Shen [30], and Yanmaz [31]) based on an R-value. (d) Comparison of ANN(TL-10), ANFIS, RF, developed equation, and empirical equation (Ettema [29], Shen [30], and Yanmaz [31]) based on the predicted values. DL and TL represent double and triple layers, ANN represents the artificial neural network, ANFIS represents an adaptive neuro-fuzzy inference system, RF represents random forest, and Ds/Y represents non-dimensional scour depth.
However, the most appropriate method is ultimately determined by several considerations, including computational resources, interpretability requirements, and the dataset’s specific properties. Figure 6b,d exhibit the correlation between observed and expected scour around the bridge abutment using the aforementioned methodologies and developed equation. This figure also shows that both the ANFIS and RF models perform better than the other, and the predicted scour values are close to the fitting line. In comparison to AI models, the empirical equations that were derived from the observed data in the previous literature demonstrate lower performance and have less accurate scour prediction capability. Upon comparison among different empirical equations, the equation proposed by Ettema et al. [29] has a higher R-value of 0.90, and a lower MSE value of 0.0012 has a more reliable result compared to Shen’s equation and Yanmaz’s equation but less than AI models. However, the performance of the Equation (2) is in the range of the developed equation using GRG techniques. Equations (2) and (3) indicate a less accurate prediction of scour around the bridge abutment with R-values of 0.85 and 0.87 and MSE values of 0.005 and 0.0135 respectively. The overall comparison of the AI models and empirical equations indicates that the machine learning model and specifically the ANFIS model has the capability of providing more accurate results of scour prediction around the bridge abutment. The superior performance of the ANFIS model is because of the higher R-value and lower MSE value. The superior performance of the ANFIS model is due to several reasons. (1) The ANFIS model creates more smooth and flexible mapping between input parameters (water depth, flow velocity, discharge, and sediment particle diameter) and estimated scour depth. (2) The ANFIS model is a dual optimization system that includes membership functions and the least-square estimation method. This dual optimization of the ANFIS model provides more reliability and fits the prediction with experimental data, improving the precision of scour prediction. (3) The ANFIS has the capability of handling complex and non-linear interactions between various input parameters. The ANFIS model can capture a relationship between hydraulic conditions and predicted scour depth. (4) The ANFIS model has a higher R-value of 0.996.
3.3. Impact of Number of Neurons and Different Input Combinations
Figure 7a demonstrates the impact of different numbers of hidden layer neurons on the performance of the DL-5N-ANN model. Similar variations in neuron numbers were applied to other ANN models. For the DL-5N-ANN model, the average and maximum R-values are 0.95 and 0.969, respectively. The minimum, average, and maximum MSE values for this model are 0.00305, 0.00473, and 0.00887, respectively. These results suggest that an optimal number of neurons enhances model prediction accuracy by improving the model’s ability to capture the non-linear behavior of the observed scour dataset. However, exceeding this optimal number of neurons can result in overfitting the training dataset, reducing the model’s generalization performance. Figure 7b depicts the performance of various input combinations based on their assigned values. The input combination (IC1) consisting of all variables, including Q (discharge), Y (water depth), V (flow velocity), and d50 (sediment particles diameter), generates the highest value of R (0.946) and lower value of MSE (0.0056). Model IC2, with three input variables, Q, D, and V, performs best after IC1. The overall results of scour prediction around the bridge abutment propose that models IC1 to IC6 and IC8 are in an excellent range with a maximum R-value of 0.94 and a lower MSE value of 0.0056. All input combinations perform better except IC7 and IC9, which have lower R-values and higher MSE values. In the current research, various input combinations (IC1–IC9) were chosen to understand the influence of different key parameters such as water depth, flow velocity, discharge, and sediment particle diameter on bridge abutment scour prediction. In the current research, the purpose of testing various input combinations was to understand the influence of the most critical parameter influencing scour depth around the bridge abutment. The study’s objective was to determine which factors, and how they interact, had the most effects on the precision of AI models by experimenting with various input combinations. This method guarantees that the model incorporates the intricate nature of the scour mechanism while improving efficiency. The chosen combinations serve to improve prediction accuracy under a range of hydraulic situations by reflecting a thorough analysis of the factors’ independent and combined impacts on scour, and a similar analysis was performed in previous research [19,23]. The importance of particular variables in scour estimation around bridge abutments is related to the various outcomes of input combinations (IC1–IC9). Important factors that drive scour mechanisms include discharge (Q), water depth (Y), and flow velocity (V). For this reason, combinations that include these parameters (IC1 and IC2, for example) performed better. These variables are critical for precise prediction since they significantly impact the strength of erosive challenges around bridge abutments. However, IC7 and IC9 did not perform well, as they did not include crucial factors that are necessary to predict scour depth, such as flow velocity or discharge. For instance, IC7’s model was less accurate when flow velocity was not included, and IC9’s model was less accurate when discharge was eliminated. The findings show that although certain parameters, such as sediment particle size (d50), are important, variables related to hydrodynamic forces Q and V are especially crucial to accurate scour estimation.
Figure 7.
Influence of various neurons in the hidden layer and input combination on ANN models: (a) various neurons in the hidden layer; (b) various input combinations. IC1 to IC9 represent various input combinations.
3.4. Result of Statistical Analysis
3.4.1. Sensitivity Analysis
Figure 8a–c shows the result of sensitivity analysis of the non-dimensional scour depth (Ds/Y) through various empirical equations noted in the literature [2,53,54]. The analysis indicates the influence of various parameters such as flow conditions and abutment geometry on the scour depth around the bridge abutment. In the current investigation, various parameters such as flow conditions (Froude number, water depth) and abutment geometry (Length of abutment) have been analyzed through empirical equations to analyze the most influencing parameter. For each equation, the value of input parameters was increased by 25%. Figure 8a depicts the result of sensitivity analysis based on an empirical equation derived by [2]. Two parameters, Froude number and abutment geometry, have been analyzed. It was observed that the value of Ds/Y increased by increasing the Froude number at the rate of 25%, whereas the values of Ds/Y decreased by increasing the values of abutment length (La) by 25%. Therefore, the result shows that the Froude number is the most influencing parameter affecting the non-dimensional scour depth around the bridge abutment. In the second attempt, the equation derived by [53] has been analyzed for the Froude number and water depth to channel width ratio (Y/b, Y: water depth, b: channel width) as depicted in Figure 8b. The result indicates that both Froude number and Y/b have a significant impact on non-dimensional scour depth. However, the equation derived by [54] for the scour prediction was used to check the effect of Froude number and abutment geometry (Y/La, Y: water depth, La: abutment length). The Froude number, abutment length, water depth, and channel width were increased by 25% to analyze the impact of these parameters on non-dimensional scour depth (Ds/Y) using an empirical equation derived by [2,53,54]. The result indicates that both Froude number and Y/La have a significant impact on non-dimensional scour depth around the bridge abutment. The overall result of the sensitivity analysis indicates that the Froude number, water depth, and abutment geometry are the most influencing parameters affecting non-dimensional scour depth around the bridge abutment.
Figure 8.
Result of sensitivity analysis by various empirical equations: (a) empirical equation derived by Ref. [2], (b) empirical equation derived by Ref. [53], (c) empirical equation derived by Ref. [54], (d) Monte Carlo sensitivity analysis. Fr: Froude number, Y: water depth, b: channel width, and La: abutment length.
3.4.2. Monte Carlo Sensitivity Analysis
Monte Carlo simulation (MCS) is a probability-based sensitivity analysis that checks the influence of the various input parameters on model output performance. To check the probability distribution of each input parameter, MCS usually employed various random samples and calculated the output parameter, such as sediment concertation. Figure 8d shows the MCS results in non-dimensional scour depth to check the influence of various input parameters. In the present paper, the MCS aimed to examine the relative importance of multiple parameters such as flow velocity, water depth, and discharge on non-dimensional scour depth around the bridge abutment. The Monte Carlo sensitivity analysis performed in the current research aimed to analyze the influence of various input parameters on scour depth prediction around bridge abutments. This analysis employed a large number of randomly selected samples from water depth, flow velocity, discharge, and sediment particle diameter and analysis of how these parameters influence scour depth around the bridge abutment. However, certain assumptions were made in the simulation including that these parameters followed regular distributions of standard deviation and mean values from the data collected in a controlled laboratory setting. The simulation was performed with a thousand iterations to ensure a wide range of variability in input parameters. The scour depth for each collection of inputs was predicted by the AI models using the discharge, flow velocity, water depth, and sediment particle diameter samples obtained after each iteration. We managed to determine which variables produced significant effects on the result by examining the pattern of expected scour depths. According to the findings, the most important variables were flow velocity and discharge, which meant that slight variations in these inputs might have an enormous effect on scour depth. This result is consistent with accepted hydraulic theory as the erosive forces impacting the sediment particles around bridge abutments are controlled by both discharge and velocity. Sediment particle size, on the other hand, had a smaller effect, indicating that although significant, it is not as essential as the flow-related characteristics. The AI models are enhanced by the Monte Carlo sensitivity analysis, which offers a more in-depth understanding of the physical significance of each input parameter. Even though the AI models are quite good at estimating scour depth, the sensitivity analysis helps researchers understand which elements are influencing the estimation and provides important direction for where to prioritize data collection efforts in practical applications. The results of the present paper datasets revealed that discharge is the parameter most influencing the non-dimensional scour depth around the bridge abutment, which is followed by velocity and water depth (Figure 8d). The analysis indicates that discharge in a flume is a crucial parameter influencing non-dimensional scour depth. The finding suggests that discharge variability significantly influenced the erosive action around the bridge abutment. The finding suggests that flow discharge is crucial in determining erosion action. Following flow discharge, velocity is the second most influential factor affecting erosion around the bridge abutment (Figure 8d). The finding revealed that increasing the variation in flow velocity caused a greater vortex around the bridge abutment, resulting in higher erosion. The sensitivity analysis revealed that water depth has a more negligible impact on erosive action around the bridge abutment than flow velocity and water depth. The results suggest that higher discharge values caused greater velocity, resulting in a greater vortices generation. The overall result of MCS revealed that flow discharge is the parameter most influencing the scour around the bridge abutment (Figure 8d). Discharge and flow velocity are considered critical parameters affecting scour depth around the bridge abutment determined through sensitivity analysis. Both of these parameters are responsible for understanding the influence of hydraulic forces that result in sediment erosion and transport. The findings of the sensitivity analysis suggest the influence of variation in discharge and flow velocity on bridge stability during flood conditions. The influence of discharge and flow velocity helps in data collection related to the hydraulic structure such as bridge design and maintenance. The safety and improvement of infrastructure like the bridge in a flood-prone region is dependent on flow velocity and discharge conditions required for bridge abutment scour prediction. This analysis provides insight into hydraulic forces essential for bridge failure due to scouring under diverse flow conditions. Moreover, the influence of discharge and flow velocity also helps engineers design more reliable and resilient bridge abutments under varying velocity and discharge conditions.
3.4.3. ANOVA, t-Test, and Taylor’s Diagram
Figure 9 illustrates the non-dimensional scour depth around the bridge abutment derived from ANOVA, t-test, and Taylor’s diagram across different AI models. Figure 9a displays the ANOVA and t-test outcomes for various DL and TL-ANN models with different numbers of neurons in the hidden layer. Both statistical analyses, ANOVA and t-test, were conducted over three distinct phases. In this study, the DL-5N-ANN model, among seven DL-ANN models, was identified as the optimal model due to its higher overall R-value of 0.958. Initially, the remaining six DL-ANN models were compared to the DL-5N-ANN model to calculate the p-value. The comparison revealed that the p-value range was lower than the nominal threshold (p < 0.05) for both ANOVA and t-test, indicating the superior performance of the DL-5N-ANN model compared to the others. Similarly, the TL-5N-ANN model showed a statistically significant difference compared to the other six TL-ANN models with a p-value below the nominal threshold for ANOVA and t-test. Subsequently, both DL-5N-ANN and TL-5N-ANN models were compared to ANFIS and RF. The results demonstrated the superior performance of the TL-5N-ANN model. Comparing DL-5N-ANN and TL-5N-ANN models with the others revealed that TL-5N-ANN performed better than DL-5N-ANN. Taylor’s diagram presented consistent results across various DL and TL-ANN models. The TL-5N-ANN model exhibited a higher overall performance R-value compared to DL-ANN models due to the additional layer in TL-ANN architecture (Figure 9b,c).
Figure 9.
ANOVA, t-test, and Taylor’s diagram result: (a) ANOVA and t-test, (b) comparison of the 7 DL-ANN models with the ANFIS and RF models, (c) comparison of the 7 TL-ANN models with the ANFIS and RF models.
4. Discussion
Section 3.1 explained the results of various DL and TL-ANN models, assessing their effectiveness and the impact of different neurons in a hidden layer on the results of these models. The evaluation of the ANN models was considered based on the R-value, as reported in the previous literature [55]. Previous literature has suggested that an R-value ranging between 0 and 1 indicates a very good model performance [44,56]. The R-value exceeding 0.75 indicates excellent model performance consistent with prior investigations [57,58]. Previous research has achieved R-values for various AI models up to 0.98 [59], employing a continuous range of datasets for training, testing, and validation. However, in this study, the dataset was structured such that the R-value was higher for testing and lower for training and validation. At the same time, for other cases, the R-value was lower for testing and higher for training and validation (Figure 4). Based on these considerations, various AI models were tested on datasets in this study, resulting in different R and MSE values for various training, testing, and validation sets. Hence, the optimal model from the total of the various AI models was chosen based on R-values, aligning with previous studies [44,47,56]. In line with the methodology of earlier research [60], the selection of the best model depends on the overall R-values in Section 3.1 rather than considering performance indicators across all phases, including training, testing, and validation. Nonetheless, it is important to note that this approach may not be universally accepted in all research contexts [49,51,59], where ANOVA, t-tests, and Taylor’s diagram are used for the model performance evaluation.
Empirical equations widely used for scour prediction are mostly limited to handling a complex and non-linear dataset or relationship among various parameters such as water depth, flow velocity, and sediment particle diameter. These empirical equations are also limited to specific datasets and may not perform well under diverse hydraulic conditions. AI techniques also face challenges such as overfitting under various datasets’ limited generalization. As can be seen in Figure 6, the empirical equations have less prediction power compared to the AI techniques. Therefore, the current investigation aims to analyze various AI techniques to mitigate these issues through the training, testing, and validation of data collected from the controlled laboratory setting. The AI models utilized in the current investigation ensure to capture the full range of scour-related parameters influencing scour around bridge abutments.
The empirical equation has a limitation of their dependency on particular input parameters, which may not be applicable in real-world conditions. This issue was also incorporated using various input combinations of different parameters in the AI models including water depth, flow velocity, discharge, and sediment particle diameter. The utilization of input combinations helped identify patterns of missing data among the available input, making the AI models more strong compared to empirical equations. The AI models utilized in the current research often suffer from overfitting problems on limited datasets. Therefore, in the current investigation, datasets were divided into different phases, i.e., training, testing, and validation, by ensuring the accurate testing of datasets for generalization problems. Moreover, the current research explores the effectiveness of the various AI models in terms of coefficient of correlation (R), mean squared error (MSE), and other performance indicators to evaluate the performance of each model by identifying the strengths and limitations more effectively compared to a single metric. Other limitations of the AI models include lack of interpretability, making prediction phenomenon complex. To minimize this issue, the current investigation incorporates the ANFIS model, which merges neural networks with fuzzy logic. The ANFIS model offers interpretability and has strong predictive power compared to other models. Thus, the ANFIS model provides more robust insight into various parameter variations influencing scour depth around bridge abutments. This decision-making capacity of fuzzy logic addresses one of the most common issues in AI models from an engineering perspective. To mitigate the limitations of both AI models and empirical equations, this current investigation conducted a Monte Carlo simulation and sensitivity analysis to evaluate the impact of various parameters on scour depth prediction around bridge abutments. The research findings provide insight into how datasets should be prioritized to understand the influence of key parameters like velocity and discharge on scour prediction. Under varying conditions, empirical equations were tested for predicting scour depth around the bridge abutment to ensure their limitations were outlined.
In the current research, various AI models were utilized by considering their diverse applications in the field of hydraulic engineering, particularly bridge abutment scour prediction in various studies conducted by [19,23,24]. The selection of the ANN technique was because of its ability to handle large and complex datasets and non-linear relations between various parameters including water depth, discharge, flow velocity, and sediment particle diameter. Previous studies utilized ANN models for predicting scour depth around bridge piers due to their capacity to improve the accuracy of learning from the historical dataset [19,24]. Moreover, the selection of the ANFIS technique offer helps to address the shortcomings in the ANN model by combining neural networks with fuzzy logic. Ref. [60] reported that the ANFIS model has better performance than gene expression programming for predicting scour depth around the bridge pier. The ANFIS model provides more accurate results by integrating rule-based fuzzy logic. These interpretable findings from the ANFIS model make it useful in understanding the influence of different critical variables.
The random forest technique was selected considering the model performance in handling non-linear and complex datasets with various parameters. Ref [42] utilized a random forest model for predicting scour depth around the bridge pier using a historical dataset. They found promising performance of the RF model with 83.4%. RF uses random subsets of the training data and features of the random subset to construct each tree, helping make models more precise and efficient. In the prediction phase, RF predicts each tree, and the final prediction of the datasets is determined by adding up each tree prediction. RF has high accuracy and can utilize large datasets with high dimensionality. Furthermore, the selection of various input combinations of different parameters including water depth, flow velocity, discharge, and sediment particle diameter based on considering their importance in AI models and empirical equations and similar combinations was utilized in other studies [19,23,60]. The purpose of testing various input combinations was to understand the influence of the most critical parameter influencing scour depth around the bridge abutment.
Understanding the canal or riverbed morphology presents a multifaceted 3D challenge, making it difficult to derive a universal equation. Consequently, GRG serves as a vital tool for defining variables in the scour prediction equation. This study on the bridge abutment demonstrates the satisfactory performance of the developed formula derived through GRG optimization aligning with established research criteria [58,61,62]. Typically, sediment particles of smaller diameters lead to easier removal from a channel bed even in the case of smaller flow velocities and vice versa. Therefore, in that case, d50 is considered a critical factor influencing the scour depth around the bridge abutment. In this study, it was observed that sediment particles have a minimum variation in d50 because of the smaller variation in flow velocity and constant bed slope, and a similar trend was reported in previous literature [63,64]. Consequently, d50 shows a trend of least influencing parameters in the simulation of scour variation around the bridge abutment. Figure 6 depicts the second most important factor affecting the scour depth around the bridge abutment, which is discharged. The simulation of the scour depth indicates a very good range with a higher R-value of 0.0.95 and lower MSE value of 0.0051 for various input combinations such as IC1 to IC6 and IC8, and the result of the present study aligned with prior research on riverbed morphology [63]. The input combination of IC7 and IC9 indicated a poor result of scour depth prediction because of least affecting parameters such as d50 and water depth.
Current research has examined the various aspects of the ANN model with various neurons in the hidden layer based on various AI models. For the completeness of the study, the effectiveness of various variables on scour depth around the bridge abutment has been assessed regarding the influence of the variable. The current paper aims to assess the methodologies of various artificial intelligence models to determine the most prominent and productive technique for scour depth within the context of our research. In comparison, the performance of the various AI models has been assessed through multiple combinations of the DL-5N-ANN model to check the effectiveness of various variables. The result of the current research matches the findings reported in the literature to identify the suitable application of various techniques [65,66]. The variation in sediment particle diameter is minimal in the current paper, and it has a smaller effect on scour depth analysis through various approaches, but to ensure its insignificance, the sediment particle diameter was included in the input combinations. The discussion of various parameters in the present study aims to provide the limitation of our study for scour depth prediction analysis. The effectiveness of various methodologies has been explored through the various input combinations of parameters in the best AI model, and a similar mechanism was adopted in the previous literature [65,66]. The current paper aims to analyze the experimental dataset of the scour around the bridge abutment and highlights the importance of various approaches for the scour depth around the bridge abutment, and a similar trend was reported in the previous literature [67,68,69]. GRG techniques have been employed to develop an empirical equation to understand the complex mechanism of the scour depth around the bridge abutment. It was noted that no single equation guarantees high precision despite efforts that have been made to cover the impact of various variables. However, again for various datasets, this equation has continuous variation in the performance. The research investigates several aspects of scour depth based on various AI techniques and sensitivity analysis through empirical equations. In the current research, the best model was selected considering various performance indicators such as R, MSE-values, and ANOVA, ensuring the selected model has optimal predictive power and accuracy as well as model generalization under different datasets. For the selection of the best AI model (ANN-TL-5), the MSE value is the most important metric. The MSE value was obtained by the average squared difference between the estimated and observed values of the scour depth. For each AI model, the MSE value was assessed across training, validation, and testing phases. A lower value of the MSE indicates the better performance of the model. Therefore, in the current research, the ANN-TL model has a lower MSE value signifying the superior performance of the model. In addition to the MSE value of the model, an R-value was measured across various phases to measure the direction and strength of the relationship between observed and estimated values. A higher R-value shows a significant correlation between the estimated and actual values of the scour depth. In the current investigation, the ANN-TL-5 model has a higher R-value of 0.95, indicating superior performance compared to other ANN models. To evaluate the statistical significance between the models, ANOVA and t-tests were employed. The TL-5N ANN was shown to be stronger than other models in terms of performance as evidenced by its much lower p-value (<0.05). Following a comprehensive analysis of these performance metrics, low MSE, high R-values, and substantial ANOVA results, the TL-5N ANN was determined to be the most effective model for scour estimation in this research. The outcomes of this investigation can be applied to many bridge types although with consideration. The work addresses predicting scour near bridge abutments under certain circumstances in experiments, including flow rates, sediment particle diameter, and abutment shapes. While AI models (ANN, ANFIS, and RF) efficiently reflect non-linear interactions in scour phenomenon, differences in bridge construction, material, and environmental conditions may limit their application. To apply the results to other bridge types, location-specific information should be employed to update or fine-tune the AI models, assuring reliability throughout a range of hydraulic parameters and configurations of structures.
Practical Implication and Research Limitations
The current research has practical applications in terms of infrastructure safety and stability. The scour prediction offered by the AI models has strong engineering applications by improving scour mitigation measurement around bridge abutments exposed to intense flow conditions. The precise estimation of the scour depth around the bridge abutment helps with providing direction to hydraulic engineers and policymakers in bridge designing and maintenance, as excessive scour around the bridge abutment may cause structural failure. Therefore, the current investigation explores the effectiveness of the various AI models for predicting precise scour depth around bridge abutments under diverse hydraulic conditions. This study would help the designer enhance bridge resilience against scouring and take protective measures to mitigate the risk of failure. The AI models can perform better in diverse hydraulic conditions, which is a major advantage of AI models over empirical equations. The AI model also helps with determining the complex interaction between discharge, flow velocity, and sediment. The estimation of the scour depth around the bridge abutment provides insight into potential damages caused by extreme flow events like flooding and prevents costly failure of the bridge.
Although the current research has a significant contribution to the field of hydraulic engineering, the study also has certain limitations to applying the ANN, ANFIS, and RF models. One of the most challenging limitations of the current investigation is the requirement of a high-quality, site-specific dataset in the case of training and validation stages. Moreover, these AI models may not perform well in conditions where sufficient historical dataset is not available. The ANN is extremely versatile, it demands a significant amount of processing power and is susceptible to overfitting, particularly if the number of observations is limited. Hyperparameter tuning in artificial neural networks is frequently a continuous procedure that can be time consuming. Although ANFIS has more prediction power than ANN, it tends to determine membership function weights, which is susceptible to error. Future studies should concentrate on overcoming the shortcomings of these AI methods, especially by creating hybrid models that incorporate the best features of different strategies. By combining the tuning capabilities of adaptive algorithms with the training capabilities of neural networks, hybrid AI models like the ANFIS-GA combination have demonstrated the potential to increase the precision of predictions.
5. Conclusions
The findings of the current research led to conclusions based on the experimental dataset collected from the controlled channel. The collected dataset included various parameters such as flow velocity, water depth, sediment particle diameters, discharge, and geometry of abutment. Based on the collected dataset, various AI techniques such as ANN, ANFIS, and RF were utilized to predict scour depth around the bridge abutment. Moreover, three empirical equations, a sensitivity analysis, ANOVA, t-test, and Taylor’s diagram were plotted to select the performance of the various AI models. Each model was trained, validated, and tested on the same dataset of water depth, flow velocity, discharge, and sediment particle diameter. However, the performance of each model was assessed using performance metrics such as R and MSE values.
- Among various ANN models including TL and DL, the present research concluded that TL-5N (triple-layer ANN model with five neurons in the hidden layer) has the best result because of a higher R-value of 0.958 and an additional layer. The finding suggests that a greater number of neurons in the hidden layer have more variation in predicted scour depth compared to the lower number of neurons in the hidden layer. Upon comparison to various other ANN models through ANOVA, t-test, and Taylor’s diagram, it was noticed that the TL-5N ANN model has a lower p-value than the normal range of the p-value of 0.05. A similar result was observed in Taylor’s diagram.
- To assess the model efficacy, five various performance indicators were analyzed. The experimental datasets of the scour depth were selected in a such way as to assign 60%, 20%, and 20% for training, testing, and validations for the determination of various performance indicators in various phases. The performance indicates that the TL-5N-ANN model has a higher R-value and lower MSE value and is considered the best model.
- Out of the various 17 AI models, the TL-5N-ANN model has a better performance compared to other models. This was because of an additional layer in triple-layer models than double-layer models. However, the TL-5N-ANN model used the Levenberg–Marquardt BP training function, whereas the DL-5N-ANN model used both Levenberg–Marquardt BP and Fletcher–Powell conjugate gradient BP training function.
- The sensitivity analysis of the scour depth through various empirical equations indicates that flow conditions such as Froude number calculated from discharge, velocity, and water depth have a significant effect on scour depth prediction. Three various empirical equations have been tested to confirm the influence of different flow conditions and abutment geometry on scour depth around the bridge abutment. Whereas Monte Carlo sensitivity analysis indicates that flow conditions affecting scour depth around the bridge abutment were in the order of discharge > velocity > water depth.
Author Contributions
Conceptualization, Z.U.K. and D.K.; methodology, D.K.; software, Z.U.K. and N.M.; validation, Z.U.K., D.K. and N.M.; formal analysis, N.M.; investigation, Z.U.K.; resources, N.M.; data curation, D.K.; writing—original draft preparation, N.M., Z.U.K. and D.K.; writing—review and editing, G.A.P., K.M.K., S.A., B.B. and A.R.; visualization, D.K. and N.M.; supervision, K.M.K., S.A., B.B. and A.R.; project administration, G.A.P., K.M.K. and S.A.; funding acquisition, K.M.K. All authors have read and agreed to the published version of the manuscript.
Funding
This research work was supported by the Deanship of Scientific Research at King Khalid University under grant number: RGP2/388/45.
Data Availability Statement
The data presented in this study are available on request from the corresponding author. The data are not publicly available due to privacy.
Acknowledgments
The authors extend their appreciation to the Deanship Scientific Research at King Khalid University for funding this work through a large group research project under grant number: RGP2/388/45.
Conflicts of Interest
The authors declare no conflicts of interest.
References
- Murtaza, N.; Khan, Z.U. A Review of Experimental Approach for Scour Reduction in the Vicinity of Bridge Abutment. In Hydraulic and Civil Engineering Technology VIII; IOS Press: Amsterdam, The Netherlands, 2023. [Google Scholar]
- Murtaza, N.; Khan, Z.U.; Khedher, K.M.; Amir, R.A.; Khan, D.; Salem, M.A.; Alsulamy, S. Mitigating Scour at Bridge Abutments: An Experimental Investigation of Waste Material as an Eco-Friendly Solution. Water 2023, 15, 3798. [Google Scholar] [CrossRef]
- Khan, Z.U.; Ahmed, A.; Valyrakis, M.; Pasha, G.A.; Farooq, R.; Murtaza, N.; Khan, D. Effectiveness of Collars and Hooked-Collars in Mitigating Scour around Different Abutment Shapes. Water 2024, 16, 2550. [Google Scholar] [CrossRef]
- Yorozuya, A.; Ettema, R. Three Abutment Scour Conditions at Bridge Waterways. J. Hydraul. Eng. 2015, 141, 04015028. [Google Scholar] [CrossRef]
- Coleman, S.E.; Melville, B.W. Case Study: New Zealand Bridge Scour Experiences. J. Hydraul. Eng. 2001, 127, 535–546. [Google Scholar] [CrossRef]
- Chiew, Y.-M. Mechanics of Riprap Failure at Bridge Piers. J. Hydraul. Eng. 1995, 121, 635–643. [Google Scholar] [CrossRef]
- Osroush, M.; Hosseini, S.A.; Kamanbedast, A.A. Countermeasures Against Local Scouring Around Bridge Abutments: Combined System of Collar and Slot. Iran. J. Sci. Technol.-Trans. Civ. Eng. 2021, 45, 11–25. [Google Scholar] [CrossRef]
- Hosseinjanzadeh, H.; Khozani, Z.S.; Ardeshir, A.; Singh, V.P. Experimental Investigation into the Use of Collar for Reducing Scouring around Short Abutments. ISH J. Hydraul. Eng. 2021, 27, 616–632. [Google Scholar] [CrossRef]
- Devi, G.; Kumar, M. Countermeasures Against Local Scouring at Circular Bridge Piers Using Collar and Combination of Slot and Collar. In River Hydraulics: Hydraulics, Water Resources and Coastal Engineering; Springer: Cham, Switzerland, 2022; pp. 289–296. [Google Scholar]
- Pizarro, A.; Manfreda, S.; Tubaldi, E. The Science behind Scour at Bridge Foundations: A Review. Water 2020, 12, 374. [Google Scholar] [CrossRef]
- Wardhana, K.; Hadipriono, F.C. Analysis of Recent Bridge Failures in the United States. J. Perform. Constr. Facil. 2003, 17, 144–150. [Google Scholar] [CrossRef]
- Karami, H.; Hosseinjanzadeh, H.; Hosseini, K.; Ardeshir, A. Scour and Three-Dimensional Flow Field Measurement around Short Vertical-Wall Abutment Protected by Collar. KSCE J. Civ. Eng. 2018, 22, 141–152. [Google Scholar] [CrossRef]
- Chen, S.-C.; Tfwala, S.; Wu, T.-Y.; Chan, H.-C.; Chou, H.-T. A Hooked-Collar for Bridge Piers Protection: Flow Fields and Scour. Water 2018, 10, 1251. [Google Scholar] [CrossRef]
- Valela, C.; Whittaker, C.N.; Rennie, C.D.; Nistor, I.; Melville, B.W. Novel Riprap Structure for Improved Bridge Pier Scour Protection. J. Hydraul. Eng. 2022, 148, 04022002. [Google Scholar] [CrossRef]
- Kumcu, S.Y.; Kokpinar, M.A.; Gogus, M. Scour Protection around Vertical-Wall Bridge Abutments with Collars. KSCE J. Civ. Eng. 2014, 18, 1884–1895. [Google Scholar] [CrossRef]
- Wang, S.; Wei, K.; Shen, Z.; Xiang, Q. Experimental Investigation of Local Scour Protection for Cylindrical Bridge Piers Using Anti-Scour Collars. Water 2019, 11, 1515. [Google Scholar] [CrossRef]
- Wang, Y.; Chen, J.; Wang, Z.; Zhu, Z.; Yan, J. Numerical Investigation on Local Scour and Flow Field around the Bridge Pier under Protection of Perforated Baffle and Ring-Wing Plate. Buildings 2022, 12, 1544. [Google Scholar] [CrossRef]
- Valela, C.; Rennie, C.D.; Nistor, I. Improved Bridge Pier Collar for Reducing Scour. Int. J. Sediment Res. 2022, 37, 37–46. [Google Scholar] [CrossRef]
- Abd El-Hady Rady, R. Prediction of Local Scour around Bridge Piers: Artificial-Intelligence-Based Modeling versus Conventional Regression Methods. Appl. Water Sci. 2020, 10, 57. [Google Scholar] [CrossRef]
- Ahmadianfar, I.; Jamei, M.; Chu, X. Prediction of Local Scour around Circular Piles under Waves Using a Novel Artificial Intelligence Approach. Mar. Georesour. Geotechnol. 2021, 39, 44–55. [Google Scholar] [CrossRef]
- Salih, S.Q.; Habib, M.; Aljarah, I.; Faris, H.; Yaseen, Z.M. An Evolutionary Optimized Artificial Intelligence Model for Modeling Scouring Depth of Submerged Weir. Eng. Appl. Artif. Intell. 2020, 96, 104012. [Google Scholar] [CrossRef]
- Chou, J.-S.; Nguyen, N.-M. Scour Depth Prediction at Bridge Piers Using Metaheuristics-Optimized Stacking System. Autom. Constr. 2022, 140, 104297. [Google Scholar] [CrossRef]
- Sanahmadi, B.; Heydari, M.; Shabanlou, S. A Reliable Non-Tuned Machine Learning Approach for Local Scouring Simulation Around Twin Bridge Piers. Iran. J. Sci. Technol. Trans. Civ. Eng. 2022, 46, 4565–4578. [Google Scholar] [CrossRef]
- Niazkar, M.; Afzali, S.H. Developing a New Accuracy-Improved Model for Estimating Scour Depth Around Piers Using a Hybrid Method. Iran. J. Sci. Technol. Trans. Civ. Eng. 2019, 43, 179–189. [Google Scholar] [CrossRef]
- Khosravi, K.; Khozani, Z.S.; Mao, L. A Comparison between Advanced Hybrid Machine Learning Algorithms and Empirical Equations Applied to Abutment Scour Depth Prediction. J. Hydrol. 2021, 596, 126100. [Google Scholar] [CrossRef]
- Schmidt, L.K.; Francke, T.; Grosse, P.M.; Bronstert, A. Projecting Sediment Export from Two Highly Glacierized Alpine Catchments under Climate Change: Exploring Non-Parametric Regression as an Analysis Tool. Hydrol. Earth Syst. Sci. 2024, 28, 139–161. [Google Scholar] [CrossRef]
- Shaukat, N.; Hashmi, A.; Abid, M.; Aslam, M.N.; Hassan, S.; Sarwar, M.K.; Masood, A.; Shahid, M.L.U.R.; Zainab, A.; Tariq, M.A.U.R. Sediment Load Forecasting of Gobindsagar Reservoir Using Machine Learning Techniques. Front. Earth Sci. 2022, 10, 1047290. [Google Scholar] [CrossRef]
- Pandey, M.; Valyrakis, M.; Qi, M.; Sharma, A.; Lodhi, A.S. Experimental Assessment and Prediction of Temporal Scour Depth around a Spur Dike. Int. J. Sediment Res. 2021, 36, 17–28. [Google Scholar] [CrossRef]
- Allawi, M.F.; Sulaiman, S.O.; Sayl, K.N.; Sherif, M.; El-Shafie, A. Suspended Sediment Load Prediction Modelling Based on Artificial Intelligence Methods: The Tropical Region as a Case Study. Heliyon 2023, 9, e18506. [Google Scholar] [CrossRef]
- Tao, H.; Al-Khafaji, Z.S.; Qi, C.; Zounemat-Kermani, M.; Kisi, O.; Tiyasha, T.; Chau, K.-W.; Nourani, V.; Melesse, A.M.; Elhakeem, M.; et al. Artificial Intelligence Models for Suspended River Sediment Prediction: State-of-the Art, Modeling Framework Appraisal, and Proposed Future Research Directions. Eng. Appl. Comput. Fluid Mech. 2021, 15, 1585–1612. [Google Scholar] [CrossRef]
- Chachan, L.J.; Bahnam, B.S. Models for Predicting River Suspended Sediment Load Using Machine Learning: A Survey. Tech. Rom. J. Appl. Sci. Technol. 2022, 4, 239–249. [Google Scholar] [CrossRef]
- Shadkani, S.; Abbaspour, A.; Samadianfard, S.; Hashemi, S.; Mosavi, A.; Band, S.S. Comparative Study of Multilayer Perceptron-Stochastic Gradient Descent and Gradient Boosted Trees for Predicting Daily Suspended Sediment Load: The Case Study of the Mississippi River, U.S. Int. J. Sediment Res. 2021, 36, 512–523. [Google Scholar] [CrossRef]
- Arifin, Z.; Firmanzah; Fontana, A.; Wijayanto, S.H. The Determinant Factors of Technology Adoption for Improving Firm’s Performance: An Empirical Research of Indonesia’s Electricity Company. Gadjah Mada Int. J. Bus. 2016, 18, 237. [Google Scholar] [CrossRef]
- Sheela, K.G.; Deepa, S.N. Review on Methods to Fix Number of Hidden Neurons in Neural Networks. Math. Probl. Eng. 2013, 2013, 425740. [Google Scholar] [CrossRef]
- Kim, H.D.; Aoki, S. Artificial Intelligence Application on Sediment Transport. J. Mar. Sci. Eng. 2021, 9, 600. [Google Scholar] [CrossRef]
- Javadi, F.; Qaderi, K.; Ahmadi, M.M.; Rahimpour, M.; Madadi, M.R.; Mahdavi-Meymand, A. Application of Classical and Novel Integrated Machine Learning Models to Predict Sediment Discharge during Free-Flow Flushing. Sci. Rep. 2022, 12, 19390. [Google Scholar] [CrossRef] [PubMed]
- Safari, M.J.S.; Danandeh Mehr, A. Multigene Genetic Programming for Sediment Transport Modeling in Sewers for Conditions of Non-Deposition with a Bed Deposit. Int. J. Sediment Res. 2018, 33, 262–270. [Google Scholar] [CrossRef]
- Breiman, L. Random forests. Mach. Learn. 2001, 45, 5–32. [Google Scholar] [CrossRef]
- Fard, F.; Sadeghi Naieni Fard, F. Development and Utilization of Bridge Data of the United States for Predicting Deck Condition Rating Using Random Forest, XGBoost, and Artificial Neural Network. Remote Sens. 2024, 16, 367. [Google Scholar] [CrossRef]
- Montes, C.; Kapelan, Z.; Saldarriaga, J. Predicting Non-Deposition Sediment Transport in Sewer Pipes Using Random Forest. Water Res. 2021, 189, 116639. [Google Scholar] [CrossRef]
- Lasdon, L.S.; Waren, A.D.; Jain, A.; Ratner, M. Design and Testing of a Generalized Reduced Gradient Code for Nonlinear Programming. ACM Trans. Math. Softw. 1978, 4, 34–50. [Google Scholar] [CrossRef]
- Ettema, R.; Mostafa, E.A.; Melville, B.W.; Yassin, A.A. Local Scour at Skewed Piers. J. Hydraul. Eng. 1998, 124, 756–759. [Google Scholar] [CrossRef]
- Shen, H.W.; Schneider, V.R.; Karakl, S. Closure to “Local Scour Around Bridge Piers”. J. Hydraul. Div. 1971, 97, 1513–1517. [Google Scholar] [CrossRef]
- Moriasi, D.N.; Arnold, J.G.; Van Liew, M.W.; Bingner, R.L.; Harmel, R.D.; Veith, T.L. Model Evaluation Guidelines for Systematic Quantification of Accuracy in Watershed Simulations. Trans. ASABE 2007, 50, 885–900. [Google Scholar] [CrossRef]
- Han, T.; Jiang, D.; Zhao, Q.; Wang, L.; Yin, K. Comparison of Random Forest, Artificial Neural Networks and Support Vector Machine for Intelligent Diagnosis of Rotating Machinery. Trans. Inst. Meas. Control 2018, 40, 2681–2693. [Google Scholar] [CrossRef]
- Ghiasi, B.; Sheikhian, H.; Zeynolabedin, A.; Niksokhan, M.H. Granular Computing–Neural Network Model for Prediction of Longitudinal Dispersion Coefficients in Rivers. Water Sci. Technol. 2019, 80, 1880–1892. [Google Scholar] [CrossRef]
- Strasak, A.M.; Zaman, Q.; Marinell, G.; Pfeiffer, K.P.; Ulmer, H. The Use of Statistics in Medical Research. Am. Stat. 2007, 61, 47–55. [Google Scholar] [CrossRef]
- Park, H.M. Comparing Group Means: T-Tests and One-Way ANOVA Using Stata, SAS, R, and SPSS; Trustees of Indiana University: Indianapolis, IN, USA, 2009. [Google Scholar]
- Weissgerber, T.L.; Garcia-Valencia, O.; Garovic, V.D.; Milic, N.M.; Winham, S.J. Why We Need to Report More than “Data Were Analyzed by t-Tests or ANOVA”. Elife 2018, 7, e36163. [Google Scholar] [CrossRef]
- Taylor, K.E. Summarizing Multiple Aspects of Model Performance in a Single Diagram. J. Geophys. Res. Atmos. 2001, 106, 7183–7192. [Google Scholar] [CrossRef]
- Pradeep, T.; Samui, P. Prediction of Rock Strain Using Hybrid Approach of Ann and Optimization Algorithms. Geotech. Geol. Eng. 2022, 40, 4617–4643. [Google Scholar] [CrossRef]
- Ghumman, A.R.; Pasha, G.A.; Shafiquzzaman, M.; Ahmad, A.; Ahmed, A.; Khan, R.A.; Farooq, R. Simulation of Quantity and Quality of Saq Aquifer Using Artificial Intelligence and Hydraulic Models. Adv. Civ. Eng. 2022, 2022, 5910989. [Google Scholar] [CrossRef]
- Shamshirband, S.; Mosavi, A.; Rabczuk, T. Particle Swarm Optimization Model to Predict Scour Depth around a Bridge Pier. Front. Struct. Civ. Eng. 2020, 14, 855–866. [Google Scholar] [CrossRef]
- Richardson, E.V. Highways in the River Environment, Hydraulic and Environmental Design Considerations: Training and Design Manual; Colorado State University: Fort Collins, CO, USA, 1974. [Google Scholar]
- Hazarika, B.B.; Gupta, D. MODWT—Random Vector Functional Link for River-Suspended Sediment Load Prediction. Arab. J. Geosci. 2022, 15, 966. [Google Scholar] [CrossRef]
- Yanmaz, A.M. Time Dependant Analysis of Clear Water Scour Around Bridge Piers. Ph.D. Thesis, METU, Ankora, Turkey, 1989. [Google Scholar]
- Zhou, J.; Peng, T.; Zhang, C.; Sun, N. Data Pre-Analysis and Ensemble of Various Artificial Neural Networks for Monthly Streamflow Forecasting. Water 2018, 10, 628. [Google Scholar] [CrossRef]
- Alotaibi, K.; Ghumman, A.; Haider, H.; Ghazaw, Y.; Shafiquzzaman, M. Future Predictions of Rainfall and Temperature Using GCM and ANN for Arid Regions: A Case Study for the Qassim Region, Saudi Arabia. Water 2018, 10, 1260. [Google Scholar] [CrossRef]
- Karami, H.; DadrasAjirlou, Y.; Jun, C.; Bateni, S.M.; Band, S.S.; Mosavi, A.; Moslehpour, M.; Chau, K.-W. A Novel Approach for Estimation of Sediment Load in Dam Reservoir With Hybrid Intelligent Algorithms. Front. Environ. Sci. 2022, 10, 821079. [Google Scholar] [CrossRef]
- Vafaei, S.; Soosani, J.; Adeli, K.; Fadaei, H.; Naghavi, H.; Pham, T.; Tien Bui, D. Improving Accuracy Estimation of Forest Aboveground Biomass Based on Incorporation of ALOS-2 PALSAR-2 and Sentinel-2A Imagery and Machine Learning: A Case Study of the Hyrcanian Forest Area (Iran). Remote Sens. 2018, 10, 172. [Google Scholar] [CrossRef]
- Boskidis, I.; Gikas, G.D.; Sylaios, G.K.; Tsihrintzis, V.A. Hydrologic and Water Quality Modeling of Lower Nestos River Basin. Water Resour. Manag. 2012, 26, 3023–3051. [Google Scholar] [CrossRef]
- Khanam, N.; Biswal, S.K. Effect of Hydrological Variability on Suspended Sediment Load at a River Junction: A Case Study. Water Pract. Technol. 2024, 19, 960–976. [Google Scholar] [CrossRef]
- Khosronejad, A.; Le, T.; DeWall, P.; Bartelt, N.; Woldeamlak, S.; Yang, X.; Sotiropoulos, F. High-Fidelity Numerical Modeling of the Upper Mississippi River under Extreme Flood Condition. Adv. Water Resour. 2016, 98, 97–113. [Google Scholar] [CrossRef]
- Pearson, S.G.; van Prooijen, B.C.; Elias, E.P.L.; Vitousek, S.; Wang, Z.B. Sediment Connectivity: A Framework for Analyzing Coastal Sediment Transport Pathways. J. Geophys. Res. Earth Surf. 2020, 125, e2020JF005595. [Google Scholar] [CrossRef]
- Andualem, T.G.; Hewa, G.A.; Myers, B.R.; Peters, S.; Boland, J. Erosion and Sediment Transport Modeling: A Systematic Review. Land 2023, 12, 1396. [Google Scholar] [CrossRef]
- Abid Almubaidin, M.A.; Latif, S.D.; Balan, K.; Ahmed, A.N.; El-Shafie, A. Enhancing Sediment Transport Predictions through Machine Learning-Based Multi-Scenario Regression Models. Results Eng. 2023, 20, 101585. [Google Scholar] [CrossRef]
- Kang, W.; Lee, K.; Jang, E. Evaluation and Validation of Estimated Sediment Yield and Transport Model Developed with Model Tree Technique. Appl. Sci. 2022, 12, 1119. [Google Scholar] [CrossRef]
- Nda, M.; Adnan, M.S.; Yusoff, M.A.B.M.; Nda, R.M. An Overview of Machine Learning Techniques for Sediment Prediction. Eng. Proc. 2023, 56, 204. [Google Scholar] [CrossRef]
- Choudhary, A.; Das, B.S.; Devi, K.; Khuntia, J.R. ANFIS- and GEP-based model for prediction of scour depth around bridge pier in clear-water scouring and live-bed scouring conditions. J. Hydroinform. 2023, 25, 1004–1028. [Google Scholar] [CrossRef]
Disclaimer/Publisher’s Note: The statements, opinions and data contained in all publications are solely those of the individual author(s) and contributor(s) and not of MDPI and/or the editor(s). MDPI and/or the editor(s) disclaim responsibility for any injury to people or property resulting from any ideas, methods, instructions or products referred to in the content. |
© 2024 by the authors. Licensee MDPI, Basel, Switzerland. This article is an open access article distributed under the terms and conditions of the Creative Commons Attribution (CC BY) license (https://creativecommons.org/licenses/by/4.0/).











