Next Article in Journal
Estimation of Free-Product PCE Distribution in Thick Multilayered Aquifers as Possible Long-Term Pollution Sources for Shallow and Deep Groundwaters, Using High-Precision Numerical Simulations
Previous Article in Journal
Investigation and Improvement of Centrifugal Slurry Pump Wear Characteristics via CFD-DEM Coupling
 
 
Font Type:
Arial Georgia Verdana
Font Size:
Aa Aa Aa
Line Spacing:
Column Width:
Background:
Article

Uncertainty Evaluation and Compensation for Reservoir’s Bathymetric Patterns Predicted with Radial Basis Function Approaches Based on Conventionally Acquired Water Depth Data

by
Naledzani Ndou
1,*,
Nolonwabo Nontongana
2,
Kgabo Humphrey Thamaga
1 and
Gbenga Abayomi Afuye
3
1
Department of GIS and Remote Sensing, University of Fort Hare, P/Bag X1314, Alice 5700, South Africa
2
Department of Biochemistry and Microbiology, University of Fort Hare, P/Bag X1314, Alice 5700, South Africa
3
Department of Geography and Environmental Science, University of Fort Hare, P/Bag X1314, Alice 5700, South Africa
*
Author to whom correspondence should be addressed.
Water 2024, 16(21), 3052; https://doi.org/10.3390/w16213052
Submission received: 18 September 2024 / Revised: 13 October 2024 / Accepted: 22 October 2024 / Published: 24 October 2024

Abstract

Information pertaining to a reservoir’s bathymetry is of utmost significance for water resource sustainability and management. The current study evaluated and compensated the reservoir’s bathymetric patterns established using radial basis function (RBF) approaches. Water depth data were acquired by conventionally rolling out a measuring tape into the water. The water depth data were split into three (3) categories, i.e., training data, validation data, and test dataset. Spatial variations in the field-measured bathymetry were determined through descriptive statistics. The thin-plate spline (TPS), multiquadric function (MQF), inverse multiquadric (IMQF), and Gaussian function (GF) were integrated into RBF to establish bathymetric patterns based on the training data. Spatial variations in bathymetry were assessed using Levene’s k-comparison of equal variance. The coefficient of determination ( R 2 ), root mean square error (RMSE) and absolute error of mean (AEM) techniques were used to evaluate the uncertainties in the interpolated bathymetric patterns. The regression of the observed estimated (ROE) was used to compensate for uncertainties in the established bathymetric patterns. The Levene’s k-comparison of equal variance technique revealed variations in the predicted bathymetry, with the standard deviation of 8.94, 6.86, 4.36, and 9.65 for RBF with thin-plate spline, multi quadric function, inverse multiquadric function, and Gaussian function, respectively. The bathymetric patterns predicted with thin-plate spline, multiquadric function, inverse multiquadric function, and Gaussian function revealed varying accuracy, with AEM values of −1.59, −2.7, 2.87, and −0.99, respectively, R 2 values of 0.68, 0.62, 0.50, and 0.70, respectively, and RMSE values of 4.15, 5.41, 5.80 and 3.38, respectively. The compensated mean bathymetric values for thin-plate spline, multiquadric function, inverse multiquadric function, and Gaussian-based RBF were noted to be 18.21, 17.82, 17.35, and 18.95, respectively. The study emphasized the ongoing contribution of geospatial technology towards inland water resource monitoring.

1. Introduction

Bathymetry is the component of inland surface water bodies which plays a crucial role in determining a reservoir’s depth and the volume of water [1]. Bathymetric information has been extensively used in hydrology, ecology, water resource management, and geomorphology research [2]. The reservoir’s depth and shape characteristics also affect various water body processes, such as mixing and currents, occurring both on the surface and within the water [3]. Therefore, accurate information regarding a reservoir’s bathymetry is required if sustainability in aquatic resources and developments that require water resources is to be achieved [4]. Several approaches have been proposed for reservoir’s bathymetric pattern retrieval, and these include shipborne sonar or radar technique [5], spatial interpolation techniques based on field-measured depths data [6], topographic data-based approach [7], multispectral remote-sensing-based techniques [8], synthetic aperture radar (SAR) [9], and LiDAR systems [10]. However, all these approaches are not without limitations. Moreover, this approach is expensive, and this poses a serious challenge for bathymetric pattern retrieval in low-income countries.
The application of multispectral images in the surface water body’s bathymetric assessment is also challenging because of complex relationships existing between the image radiance properties and water constituents [11]. For example, increased levels of chlorophyll-a, suspended solids, and organic materials tend to alter the reflectance properties of the reservoir’s bottom [11]. Although LiDAR systems are extensively recognized for their capability to retrieve bathymetry, they are also not effective when scanning cloudy or turbid waters [12]. Moreover, LiDAR systems demonstrated some challenges when scanning bathymetry in the near-shore area of a reservoir [13]. Moreover, bathymetric mapping with LiDAR systems has been supplemented with conventionally measured bathymetric data [14]. The fact that LiDAR-based bathymetry must be supplemented with other bathymetric data, such as sonar-based bathymetry [15], places the reliability of this technique in question. Shipborne sonar techniques can acquire bathymetry data even where shallow waters are subjected to high turbidity levels [13]. However, bathymetric pattern acquisition using this system is not practical for shallow surface water reservoirs as a result of sound saturation, limited swath, and impassable routes for a large ship [16].
Among the cited bathymetric retrieval approaches, spatial interpolation techniques based on field-measured bathymetric data are the most commonly deployed techniques [17]. These techniques provide reliable bathymetric patterns if they are appropriately applied. They consider the spatial relationship existing between measured points to predict values at points where measurements are missing. Interpolation techniques rely on the notion that points that are nearer to each other have a stronger relationship, in contrast to points that are farther apart [18]. In the context of the current study, these methods are commonly applied to predict bathymetry in unmeasured locations. Several studies have used spatial interpolation approaches, such as inverse distance weighting (IDW) [14,19] and kriging [14,20,21], in the prediction of bathymetric patterns. However, these techniques also have their limitations; i.e., these techniques cannot estimate bathymetry below the minimum measured bathymetric value or above the maximum measured bathymetric value [22]. As such, the areas with depths lower or higher than measured end up being predicted within the confines of the minimum and maximum measured bathymetric values.
The introduction of the radial basis function (RBF) interpolation approach by Hardy [23] addresses the limitations associated with conventional interpolation techniques due to its ability to predict values outside the confines of the minimum and maximum measured values. Radial Basis Functions (RBFs) are feedforward artificial neural networks that integrate both supervised and unsupervised learning, known as hybrid learning [24]. Typically, RBF networks have a three-layer structure, i.e., (a) input layer, which sends input information to the hidden layer, (b) hidden layer consisting of non-linear neurons, typically Gaussian, and (c) output layer consisting of linear neurons [25]. The RBF interpolation approaches have widely been acknowledged for their effectiveness in predicting missing data, especially in cases where sample points are sporadically distributed [26]. In the context of the current study, RBF approaches are preferred due to their ability to minimize under- and overestimation of the locations with bathymetric values outside the confines of measured bathymetric minima and maxima. Although RBFs have demonstrated the ability to predict values outside the confines of measured data, any predicted values are subjected to uncertainty; i.e., their accuracy must be evaluated and, subsequently, be compensated if under- or overestimation was detected. If these uncertainties are not properly addressed, they may subsequently be carried along to the spatial modeling stage and ultimately be included in the decision-making stage.
Statistical adjustment methods have been proposed to reduce uncertainties in predicted values [27]. Several statistical adjustment approaches for minimizing uncertainties include empirical distribution matching (EDM) [28], regression of observed on estimated values (ROE) [29], linear transfer function (LTF) [30], linear equation based on Z-score transform (ZZ) [28], second machine learning model used to estimate residuals (ML2-RES) [31] and ROE-Duan [28]. In the current study, the ROE statistical adjustment technique was preferred due to its robustness, simplicity, and ability to be implemented at a point scale [29]. Many studies that sought to map bathymetry through the interpolation approach mainly focused on the performance evaluation of several interpolation techniques without attempting to compensate for the limitations associated with these techniques [3,32,33,34]. The primary objective of this study was to establish, evaluate, and compensate the reservoir’s bathymetric patterns based on bathymetric data collected using a unique traditional approach, i.e., rolling out the measuring tape into water to determine the reservoir’s depth. The advantage of using this approach over other explained approaches is that it provides the actual depth of the reservoir; data acquired using this approach does not need to undergo any processing stage, such as those which are acquired using LiDAR and sonar systems. To the best of our knowledge, studies that surveyed reservoir bathymetry using this approach are extremely scarce. Specifically, this study aims to (a) establish spatial patterns in the reservoir’s bathymetry, (b) evaluate the uncertainties in the established bathymetric patterns, and (c) minimize the uncertainties in the established bathymetric patterns.

2. Materials and Methods

2.1. Description of the Study Area

To carry out this experimental research, we have selected the Kat River Dam as the experimental site for simulating bathymetric patterns using traditionally acquired water depth data. The experimental site is situated in the Seymour area, 40 km north-east of Fort Beaufort Town in the Eastern Cape Province, South Africa. Covering an area of approximately 2.14 km2, the Kat River Dam serves as the source of water supply for some household activities, livestock drinking and wildlife sustainability. It is located within 32°33′25.36″ S; 26°45′11.64″ E and 32°35′08.89″ S; 26°47′22.94″ E absolute locations. Figure 1 shows the location of the experimental site in relation to South Africa.

2.2. Methods

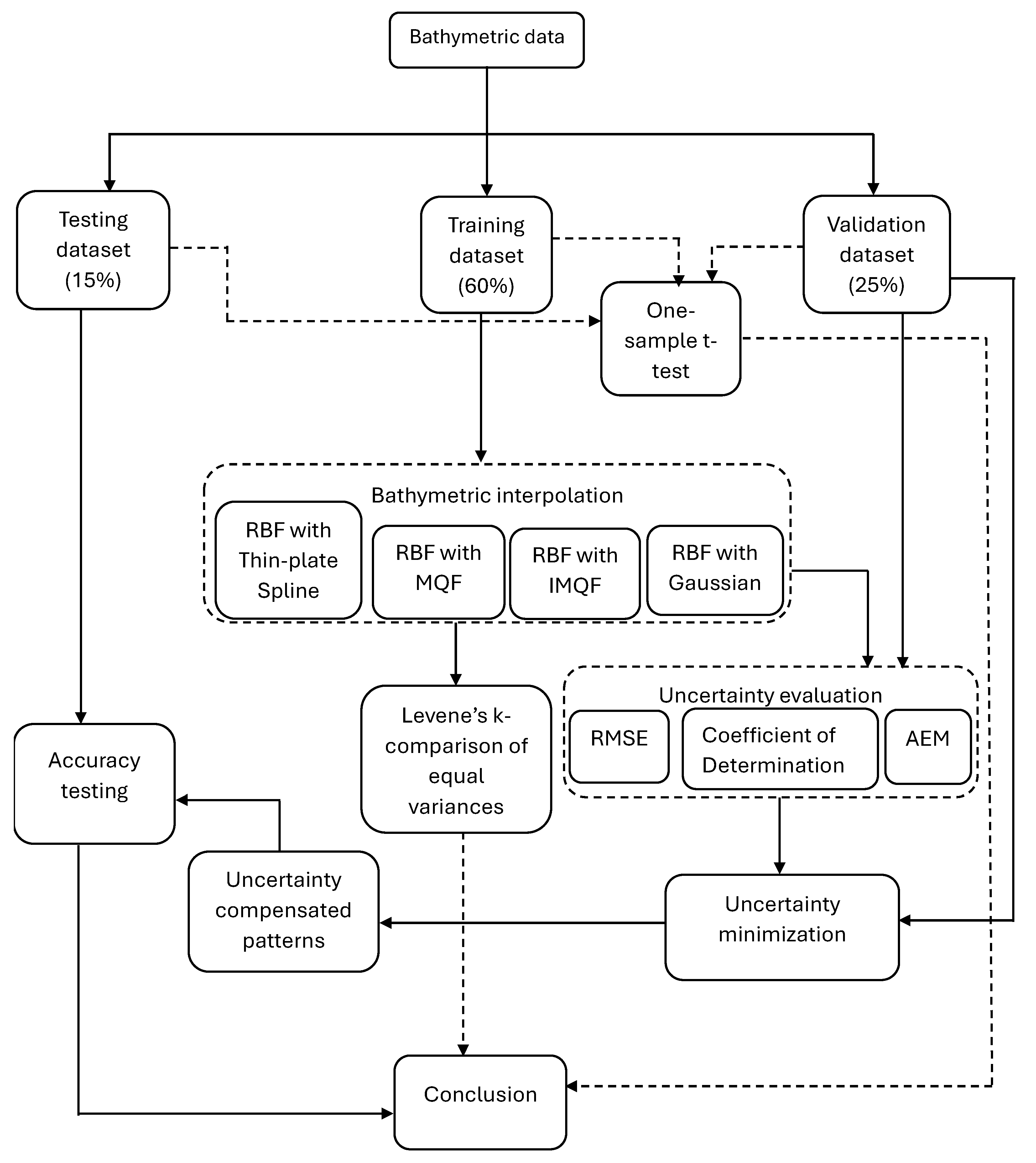
The sequence of methods and techniques followed to attain the main objective of this study are provided in this section. Figure 2 presents a schematic flowchart diagram explaining the methods and techniques deployed in this study.

2.3. Data Acquisition

Data on the reservoir’s bathymetry was obtained by employing a traditional approach, using a 100 m Retractable Fiberglass Tape Measure supplied by the Builders, Roodepoort, South Africa. Using an electric inflatable boat to access different parts of the dam, a total of 60 points were randomly surveyed from the dam. The reservoir’s bathymetric data were measured by slowly rolling out the tape, with a 996.3 g metal object appended to the tape hook, into the water. The reason for appending the metal object was to facilitate the gravity of the measuring tape and minimize the resistance of water to tape sinking. Then the dam depth was obtained by recording the tape readings at the water levels. The wind-free weather condition was considered for conducting the field survey, with a view to ensuring boat stagnancy during data collection. At the maximum of 3-m precision, the measurement locations were also recorded using the Garmin eTrex 32x Global Positioning System (GPS) device supplied by Garmin Southern Africa (PTY) Ltd., Johannesburg, South Africa. These points were important in defining the locations at which dam bathymetry data were recorded. The acquired data were divided into three (3) sets, i.e., 36 (60%) points for spatial bathymetric simulation, 15 (25%) points for bathymetry accuracy evaluation, and 9 (15%) points for testing the precision of compensated bathymetry. Moreover, another 30 GPS points were randomly recorded at different sites of the dam edge to mark the locations with 0-m depth.

2.4. Spatial Pattern Analysis of Reservoir’s Bathymetry

The classical one-sample t-test was utilized to assess variations in the measured bathymetry levels across the surveyed sites of the reservoir. Assuming that n th bathymetric data x 1 ,   x 2 ,   x 3 , ,   x n is normally distributed, with mean µ and variance ( σ 2 ), i.e., ( N µ ,   σ 2 ), the population mean ( X ¯ ) is expected to be normally distributed ( N μ , σ 2 n ) . Under a supposition that µ bathymetry = μ 0 bathymetry , the normal bathymetry pattern was computed using Equation (1):
Z =   X ¯ μ 0 σ / n
where σ is the standard deviation, and n is the square root of the bathymetric sample size. However, when the sample variance is not established, the σ in Equation (1) is substituted by variance ( S ), such that
Z = X μ 0 S / n
Therefore, the bathymetric variance was computed by deploying Equation (3):
S 2 = 1 n 1 i = 1 n x i   x ¯ 2
where x i denotes the measured bathymetry value and   x ¯ denotes the mean of the measured bathymetry data. Subsequently, Equation (2) adheres to the t-population distribution with n 1 degree of freedom, such that
t = X μ 0 S / n
where t denotes the classical one-sample t-test.

2.5. Construction of Spatial Patterns in Reservoir’s Bathymetry

The spatial patterns in bathymetry were constructed by deploying the ANN-based RBF technique. Given n water depths data f x n at x n locations, the reservoir’s bathymetric patterns were computed using RBF Equation (5) adopted from Bawazeer et al. [35]:
f x i = i = 1 n λ i ϕ i x i
where f x i denotes the sum of n   RBFs ; n denotes the number of radial basis functions; λ i are weighting coefficients of linear combination; ϕ i   is a function whose output is determined by the distance from the reference point c ; x i   denotes the observed scattered point at i-th location when i = 1 ,   2 ,   ,   n , computed using Equation (6) adopted from Yao et al. [26]:
ϕ i x i = ϕ i x i c
where   is the Euclidian norm; ϕ i is the radial basis function; x i is the observed data, and c is the reference point on which the radial basis function ϕ i is centered at.
Because RBFs are exact interpolation methods, it is important that the constructed surface is passed through each observed point. As such, the RBF algorithm was passed through the spatial interpolation schemes as follows:

2.5.1. Thin-Plate Spline Interpolator

The thin-plate spline interpolator was integrated into RBF to predict spatial patterns in the reservoir’s bathymetry. This was achieved by introducing Equation (7) adopted from Skala [36]:
ϕ i x = x i 2 ln x i
where ϕ i x is the radial basis function, and x i denotes the observed bathymetry.
Subsequently, the RBF was passed through the thin-plate spline to interpolate the reservoir’s bathymetry using Equation (8) adopted from Keller and Borkowski [37]:
f x = i = 1 N λ i x i 2 ln x i
where x i denotes the observed bathymetry and λ i denotes weighting coefficients.

2.5.2. Multiquadric Function Interpolator

The multiquadric function (Equation (9)) used for bathymetric estimation was adopted from Wendland [38] such that:
ϕ i x = 1 + ε × x i 2
where ε is the scaling factor, and x i is the observed bathymetry at the i-th location.
This multiquadric function was integrated into RBF to interpolate the reservoir’s bathymetry such that
f x = i = 1 N λ i × 1 + ε × x i 2
where λ i is the weighting coefficients, and x i denotes the observed bathymetric data.

2.5.3. Inverse Multiquadric Function

Ultimately, the RBF was passed through the inverse multiquadric function to predict bathymetric patterns. In this case, the kernel was defined using the inverse multiquadric function (Equation (11)) adopted from Fornberg and Flyer [39].
ϕ i x = 1 1 + ε   × x 2
where ε denotes the scaling factor, and x i represents the observed bathymetry.
Therefore, the RBF was deployed to interpolate the reservoir’s bathymetric pattern by passing it through the inverse multiquadric function such that
f x = i = 1 N λ i × 1 1 + ε . x i 2
where ε denotes the scaling factor, and x i represents the observed bathymetry.

2.5.4. Gaussian Function Interpolator

The RBF was also passed through the Gaussian kernel to predict water depths at unmeasured locations. The Gaussian kernel used in this study was computed using Equation (13), adopted from Fasshauer et al. [40]:
ϕ i x = e ε × x i 2
where ε denotes the shape parameter of the Gaussian and x i denotes the observed bathymetry.
Therefore, the RBF was passed through the Gaussian kernel interpolator to estimate bathymetry in unmeasured locations using Equation (14) such that
x = i = 1 N λ i × e ε × x i 2
where ε denotes the scaling factor of the Gaussian and x i denotes the observed bathymetry.

2.6. Spatial Variations in the Interpolated Bathymetry

Upon the successful interpolation of the reservoir’s bathymetry using the RBF algorithm with the selected interpolators, a total of 60 sample points were randomly digitized in the dam. The randomly digitized points were then overlain on each bathymetric map, and the interpolated values on which the randomly digitized samples were superimposed were extracted using the “Extract Multivalues To Points” tool in ArcMap 10.8.2 software package supplied by Esri South Africa, Midrand, South Africa. The attribute table containing the extracted interpolated values was converted to Microsoft Excel format, and Levene’s k-comparison of equal variance test for variance tool embedded in the SigmaXL® statistical program, supplied by the SigmaXL Inc., Kitchener, ON, Canada, was utilized to assess statistical variance across the established bathymetry maps. The Levene’s test was computed using Equation (15) adopted from Levene [41]:
W = N k i = 1 k N i   Z ¯ i   Z ¯ 2 n i k 1 i = 1 k j = 1 n i Z ij   Z ¯ i   2
where N denotes the overall size of combined samples (i.e., n 1 + n 2 + + n t ); Z ij = Y ij Y ¯ i , with Y ij denoting the value of Y for the j-th observation of the i-th subgroup; Y ¯ i is the mean of the i-th subgroup;   Z ¯ i is the mean of the group Z ij ; and   Z ¯ is the overall mean of the Z ij .
Subsequently, the p-value generated from Levene’s statistical test was analyzed to interpret the variations in the interpolated bathymetric patterns.

2.7. Uncertainty Evaluation of the Established Bathymetric Patterns

The uncertainties in bathymetric patterns established in this study were evaluated. The bathymetric validation samples (15 points), saved as the “.csv” file, were converted into a point shapefile in ArcMap 10.8.2 GIS software package. The created point shapefile was then overlain on each interpolated bathymetric map. Subsequently, an uncertainties evaluation was carried out as follows:

2.7.1. Root Mean Square Error

The root mean square error (RMSE) was deployed to evaluate the accuracy in the interpolated bathymetric patterns using Equation (16) adopted from Chicco et al. [42]:
R MSE = 1 N i = 1 N X i   X ¯ i 2
where N denotes the number of observations; X i denotes observed bathymetry and X i denotes predicted bathymetry. Therefore, the RMSE value closer to 0 indicates accurate bathymetric prediction. As the RMSE value moves away from 0, the bathymetric prediction becomes less accurate.

2.7.2. Uncertainty Evaluation Using Coefficient of Determination

The coefficient of determination R 2 was utilized to evaluate the accuracy of bathymetric patterns established using RBF with the selected interpolators. This was achieved by employing Equation (17) adopted from Yan et al. [43]:
R 2 = 1 i = 1 N Y i   Y ¯ i 2 i = 1 N Y   Y ¯ i 2
where Y i is the observed bathymetry value, and   Y ¯ i is the predicted bathymetry value. Therefore, the bathymetric pattern becomes more accurate as the R 2 value grows closer to 1 and more inaccurate as R 2 moves closer to −∞.

2.7.3. Uncertainty Evaluation Using Absolute Error of Mean

The absolute error of mean (AEM) was also deployed to evaluate the uncertainties in the interpolated bathymetric patterns. This was achieved by employing Equation (18) adopted from Pantoja-Pacheco and Yáñez-Mendiola [44]:
AEM = 1 N i = 1 N X i   X ¯ i
Best value = 0 worst value = +∞
Where N denotes the number of observed bathymetry samples; X i denotes observed bathymetry values and   X ¯ i denotes predicted bathymetry values. The AEM values range between 0 and +∞, with a value closer to 0 indicating higher accuracy of the predicted bathymetry and a value towards +∞ denoting low accuracy of the predicted bathymetry.

2.8. Uncertainty Minimization

The uncertainties associated with the simulated reservoir’s bathymetric patterns were compensated for by employing the ROE statistical technique. This approach was implemented at the point scale to adjust the reservoir’s depth at the estimated locations. The compensated values were attained by deploying Equation (19) adopted from Belitz and Stackelberg [28]:
Y ROE = m ROE × Y EST + b ROE
where Y ROE denotes the bias-corrected value; m ROE is the regression coefficient computed by the regression model and is obtained using Equation (19); Y EST represents the explanatory variable (interpolated bathymetry data), and b ROE denotes the estimated value of Y ROE when Y OBS = 0 , and is computed using Equation (20):
m ROE = Cov Y EST , Y OBS Var Y EST
where Cov Y EST , Y OBS denotes the covariance of Y EST and Y OBS ; Var Y EST denotes the variance of Y EST , which was achieved by deploying Equation (3); Y OBS denotes the observed bathymetry data and Y EST denotes the estimated bathymetry data. The covariance of the m ROE was obtained using Equation (21) adopted from Belitz and Stackelberg [28]:
Cov EST , OBS = i = 1 n Y EST   Y ¯ EST Y OBS   Y ¯ OBS n 1
where n denotes the number of the data values;   Y ¯ EST denotes the estimated mean bathymetry and   Y ¯ OBS denotes observed mean bathymetry.
Ultimately, the b R O E was computed using Equation (22) adopted from Pérez-Domínguez et al. [45]:
b ROE = i = 1 n Y OBS m ROE i = 1 n Y EST n
where n denotes the number of the data values; Y EST denotes the estimated bathymetric data; m ROE is computed by Equation (20), and Y OBS denotes the observed bathymetric data.

3. Results

3.1. Statistical Variations in Field-Measured Bathymetry

Prior to the data split, the descriptive statistics were computed to assess variations in the observed bathymetry. Table 1 presents the descriptive statistics results computed from the overall field-measured bathymetry.
From Table 1, the observed bathymetric values ranged from 0.0 m to 50.91 m. At N of 64, DF of 63, and 0.05 significance alpha (α), the mean bathymetric value was noted to be 16.47, with μ, σ, SE Mean, t-test, and p-value being 16.47, 11.57, 1.45, 11.39 and 0.0001, respectively. This confirms variations in the observed bathymetry across the surveyed sites.

3.2. Spatial Prediction of Reservoir’s Bathymetry

Upon data split, bathymetric patterns were established based on the training data. Figure 3 displays the spatial distributions in bathymetry in the study area.
As shown in Figure 3, the RBF passed through thin-plate spline, multiquadric function, inverse multiquadric function, and Gaussian function predicted maximum bathymetric value of 54.96 m (Figure 3a), 50.85 m (Figure 3b), 55.64 m (Figure 3c), and 51.86 m (Figure 3d), respectively. The highest bathymetric values were observed closer to the dam wall and gradually declined as the distance increased from the dam wall.

3.3. Spatial Variations in the Predicted Bathymetry

Levene’s k-comparison of equal variance technique revealed spatial variations in bathymetric patterns generated using integrating RBF with the selected interpolators. Table 2 provides detailed Leven’s statistical results explaining variations in the predicted bathymetry.
From Table 2, the bathymetric mean value for RBF with thin-plate spline, multiquadric function, inverse multiquadric function, and Gaussian function was noted to be 16.614, 13.277, 10.563, 17.740, respectively. Overall, Levene’s test statistics value and p-value were noted to be 0.0001. Since the obtained p-value is less than the 0.05 α value, confirming significant variability in the simulated mean bathymetric values.

3.4. Uncertainty Evaluation in the Predicted Bathymetric Patterns

The uncertainties in the predicted bathymetric patterns were assessed by evaluating the predicted bathymetry against the observed bathymetry based on the validation dataset as follows:

3.4.1. Absolute Error of Mean Results

The uncertainties in the predicted bathymetric patterns were evaluated using the absolute error of mean (AEM). The AEM results are presented in Table 3.
Table 2 showed that the predicted bathymetric patterns deviated from the observed patterns, with the AEM value of −1.586, −2.699, 2.865, and −0.993 for RBF with thin-plate spline, multiquadric function, inverse multiquadric function, and Gaussian function, respectively. Whereas RBF with thin-plate spline, multiquadric function, and Gaussian function overestimated bathymetry at the validation sites, underestimation was observed with RBF with inverse multiquadric function.

3.4.2. Coefficient of Determination Results

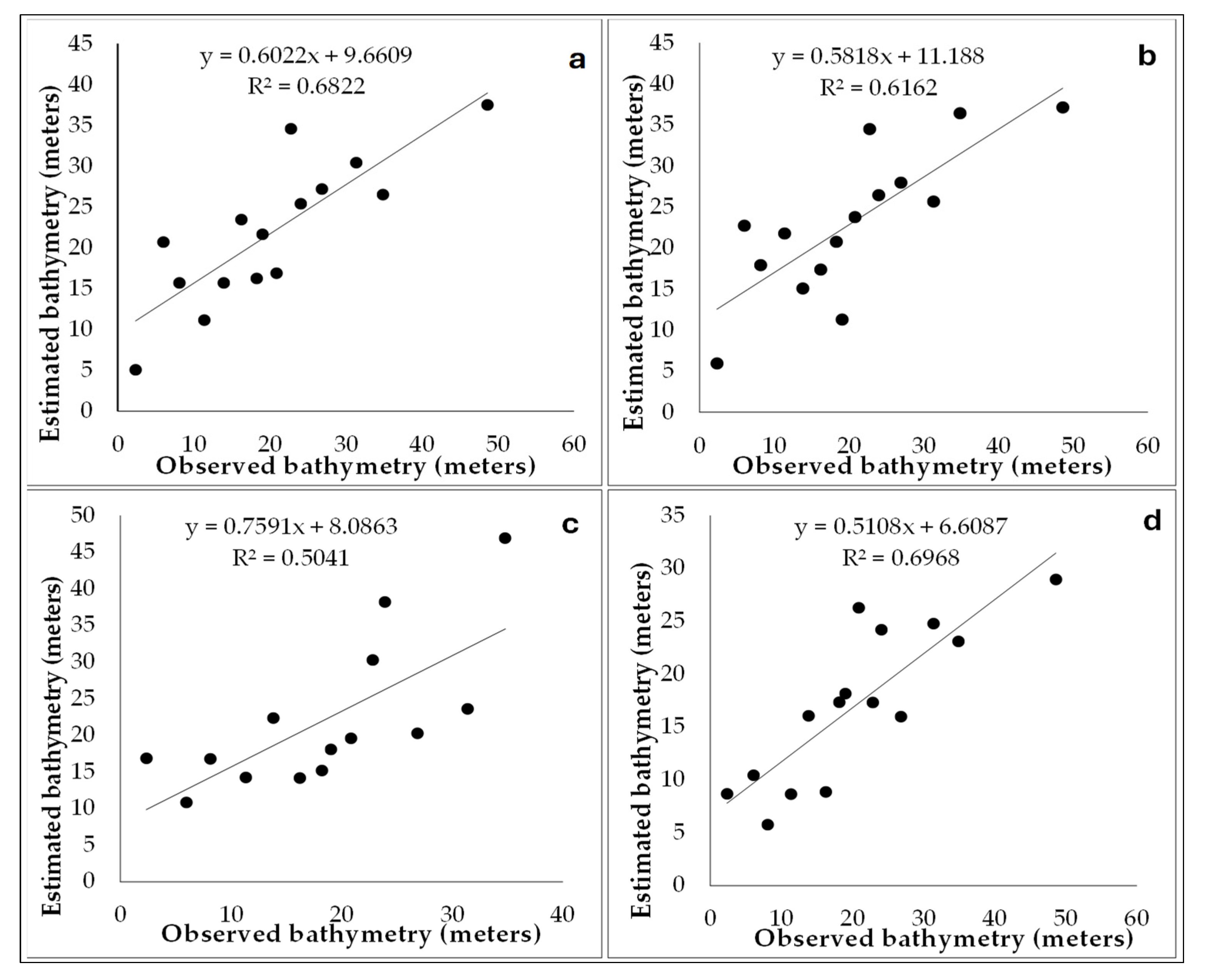
The coefficient of determination was used to evaluate the uncertainties in the interpolated bathymetry. Figure 4 shows the coefficient of determination results.
The R2 values generated from the relationship between the observed bathymetry and the bathymetry predicted using RBF with thin-plate spline, multiquadric function, inverse multiquadric function, and Gaussian function were noted to be 0.68 (Figure 4a), 0.62 (Figure 4b), 0.5 (Figure 4c) and 0.70 (Figure 4d), respectively. By inference, RBF with the Gaussian function revealed better accuracy against RBF with other selected interpolators.

3.4.3. Root Mean Square Error (RMSE) Results

The uncertainties in the predicted bathymetric patterns were also assessed using the root mean square error technique. The RMSE results for the predicted bathymetric patterns are provided in Table 4.
Table 4 shows the difference between predicted and measured bathymetric values, with RMSE values of deviations of 4.146, 5.407, 5.798, and 3.381 for RBF with thin-plate spline, multi quadric function, inverse multiquadric function, and Gaussian function, respectively. The total error values show underestimation in bathymetric patterns predicted by RBF with thin-plate spline, multiquadric function, and inverse multiquadric function. However, there was also bathymetric overestimation by RBF with the Gaussian function. Therefore, the discrepancies between predicted and observed bathymetry signified the importance of minimizing uncertainties in the predicted bathymetric patterns.

3.5. Uncertainty Compensation of the Predicted Bathymetry

The uncertainties in the predicted bathymetric patterns were compensated at the validation point locations. Table 5 presents the variance and covariance results that served in the coefficient ( m R O E ) and b R O E computation.
Whereas the variance values for RBF with thin-plate spline, multiquadric, inverse multiquadric, and Gaussian functions were found to be 76.756, 79.313, 116.599, and 54.065, respectively, the covariance values were noted to be 81.159, 78.408, 92.934 and 68.836, respectively. These parameter values were used to compute m R O E and b R O E coefficients, which were 1.057, 0.989, 0.797, and 1.273, respectively, and −2.834, −2.446, 1.837, and −1.313, respectively. The computed m R O E and b R O E coefficients were used as input values into the Y R O E . Table 6 provides the Y R O E equations generated for compensating uncertainties in the predicted bathymetric patterns.
The established compensation equations presented in Table 6 were then used to adjust bathymetric values on the predicted bathymetric maps. Figure 5 shows spatial distributions in compensated bathymetric patterns.

3.6. Spatial Comparison Between Predicted and Compensated Bathymetric Patterns

In this study, the compensated bathymetric patterns were compared with the predicted bathymetric patterns (Table 7).
From the computed descriptive statistics, variations in the mean value between the sampled predicted and sampled compensated bathymetry were observed. Whereas the mean values for the predicted bathymetry by RBF with thin-plate spline, multiquadric function, and inverse multiquadric function were noted to be 15.374, 19.339, 20.089, and 18.733, respectively, the mean values for compensated bathymetry were found to be 17.422, 18.258, 19.618 and 17.608, respectively. The mean profile for the predicted and compensated bathymetry was subsequently plotted (Figure 6).
The differences between the predicted and compensated mean bathymetry were noted with all interpolators. Whereas the compensation process reduced the bathymetry predicted using RBF with the thin-plate spline and multiquadric interpolators, there was an increase in the bathymetry predicted using inverse multiquadric and Gaussian functions during the compensation process. However, the Gaussian function showed a pattern closer to the compensated bathymetry.

3.7. Accuracy Evaluation of the Compensated Bathymetric Patterns

In this study, the compensated bathymetry patterns were evaluated against the test datasets. Table 8 presents the descriptive statistics used to explain bathymetric variations and evaluate their accuracy by comparing them with the test dataset.
The discrepancies between the compensated and measured bathymetric values are explained by differences in the mean values in Table 8. Therefore, the compensated mean bathymetric values for thin-plate spline, multiquadric function, inverse multiquadric function, and Gaussian function were noted to be 18.211, 17.822, 17.351, and 18.949, respectively. These mean values were then plotted against the mean bathymetric value of the test dataset (19.819), as shown in Figure 7.
The comparison of the compensated mean bathymetry against the observed bathymetry revealed the effectiveness of the RBF with the Gaussian function and ROE in accurately mapping the reservoir’s bathymetry. The RBF with thin-plate spline, multiquadric function, and inverse multiquadric function were noted to be the least effective approaches in bathymetric mapping.

4. Discussion

Monitoring the changes in the reservoir’s bathymetry is crucial for understanding inland aquatic ecosystem functioning, aquatic life risk reduction, and water resource management. This study sought to evaluate and compensate for the inland reservoir’s bathymetry by integrating RBF with thin-plate spline, multiquadric, inverse multiquadric, and Gaussian functions to estimate bathymetric patterns and by employing ROE to compensate for under- and overestimation of the bathymetry during the interpolation process. The bathymetric models, derived from depth measurements, are the most effective approach for determining the bottom surface of reservoirs [46]. In this study, the water depth measurements were acquired using the conventional approach, i.e., rolling out the measuring tape deep into the water. This bathymetric data acquisition approach is not very popular, and studies that employ this approach are very scarce. Currently, the proposed techniques for bathymetric mapping include methods relying on topographic data [7], remote sensing [47], and spatial interpolation using field-based depth data [6], as well as methods based on collected depth samples [8]. However, topographic-based bathymetric information is very scarce since it is required prior to filling a reservoir with water [3].
Remote-sensing approaches have evolved to be a powerful tool for bathymetric data acquisition over recent decades [48] due to their efficiency and applicability to various environments. In their study to map bathymetry using a remote-sensing approach, Curtarelli et al. [3] noted that its effectiveness is constrained by water transparency. If the water is transparent, radiation can reach the bottom of the reservoir [49], allowing for the determination of water depth. Therefore, Sichoix and Bonneville [50] noted that the reliability of this technique can be improved by introducing shipboard data directly acquired from the reservoir. Moreover, the presence of optically active water constituents, such as chlorophyll-a, turbidity, and suspended matter, may limit the applicability of this approach. As such, Ji et al. [51] noted that these water constituents must be included in the empirical models for bathymetric mapping based on remotely sensed data. Although numerous studies recommended the LiDAR approach for bathymetric information acquisition [52,53], the actual depth at which radiation reaches is also a function of water constituents and radiation wavelength [54]. Under clear water conditions, Sinclair and Barker [55] found that LiDAR can detect depths up to 70 m. However, the fact that these techniques do not have physical contact with the water depth places their accuracy in question. Although the conventional approach employed in the current study was noted to be limited to shallow bathymetry, it is worth noting that this approach was perfect for reservoirs with at most 100 m bathymetry. The sonar-based echo sounding offers accurate bathymetric information, but it is not suitable for use in shallow water bodies, such as the experimental site of the current study [56]. Moreover, SAR has not extensively been deployed in bathymetric data acquisition due to its susceptibility to wind and low precision [51,57].
In the current study, the RBF passed through thin-plate spline, multiquadric, inverse multiquadric, and Gaussian functions facilitated a successful spatial prediction of bathymetric patterns. This technique was applied to the conventionally acquired water depth data. However, the selection of the interpolation technique can differ based on data type, nature, and modeling objectives [25]. Although numerous research studies have recommended kriging and IDW [57,58,59,60], the RBF was preferred in the current study due to its ability to predict values below the minimum and above the maximum value in the dataset. This interpolation technique has gained interest from researchers for its applications in interpolation, differentiation, and solving partial differential equations [37]. Silveira et al. [61] noted that the accurate prediction of bathymetric patterns can be achieved if the interpolator components are carefully selected. Even though the prediction of bathymetric values below the minimum observed bathymetry and above the maximum observed bathymetry gives the RBF the upper hand when compared with other traditional interpolation techniques such as IDW and kriging, the fact that it can predict negative values in cases where the minimum observed bathymetric value is 0 becomes a concern. In the current study, this limitation was overcome by assigning the value of 0 to the negative bathymetric values.
Through the analysis of the R2, RMSE, and AEM results, the Gaussian-based RBF function produced better bathymetric estimates when compared with the thin-plate spline, multiquadric, and inverse multiquadric-based RBF. This was supported by Jasek et al. [62], who noted that Gaussian-based RBF interpolation achieved better interpolation results due to its ease of use, flexibility, and high interpolation accuracy [63]. In the current study, the Gaussian-based RBF interpolation technique revealed better accuracy in predicting the reservoir’s bathymetry. Although Cheng [63] noted that the multiquadric function provided more precise interpolation results compared to other RBF interpolations, the results of the current study are in keeping with Sun et al. [64] and Smola et al. [65], who concur that the Gaussian RBF have proven to provide high overall accuracy in pattern retrieval. In the study to map bathymetry using remote-sensing techniques, Gao [4] revealed that the Gaussian performed better in predicting the bathymetry than other employed interpolators. However, the choice of the shape parameter is critical to the success of the Gaussian-based RBF interpolation, as it directly affects the shape of the basis function [64]. The MQF interpolator showed some discontinuous dots in bathymetry. This could be attributed to the decline in its convergence rates as the order of differentiation increases. However, Madych [66] noted that integrating the smoothing technique into MQF can offset this limitation. The shape of the Gaussian basis function facilitated the smoothing of the interpolated bathymetry in the study area. However, the Gaussian basis function is not without limitations. Although the bathymetric pattern interpolated using the Gaussian function showed better accuracy than other interpolators, it overestimated bathymetry at the reservoir’s shore. This could be attributed to either the smoothing process or the sample size used in training the model since RBF requires a large dataset.
The globally supported radial basis functions such as Gaussians or generalized (inverse) multiquadric have excellent approximation properties [67]. Furthermore, the multiquadric function may obtain more accurate solutions than other RBF interpolations [63]. In this study, the ROE approach enabled the improvement in the accuracy of the interpolated bathymetric patterns. Through a literature search, studies that attempted to compensate for uncertainties associated with bathymetric patterns established using spatial interpolation approaches were found to be lacking. This technique demonstrated that bias emanating from the established bathymetric patterns can indeed be compensated. Although Song [29] noted that the ROE technique may appear counterintuitive, Belitz and Stackelberg [28] recommended it for adjusting the estimated values to match observed values. The employment of the ROE method aimed to ensure that the residuals were independent and had homoscedasticity. The comparison of bathymetric mean values between the predicted and compensated formed the basis for evaluating the performance of the ROE technique. It is imperative to note that, during the bathymetric pattern compensation, the bathymetric values in the observed locations were not excluded from being adjusted. It is also worth noting that the RBF neural networks require a large dataset to establish the reservoir’s bathymetric patterns. In the current study, a total of 36 training points were used, and this might have slightly influenced the results of the study.

5. Conclusions

This research highlighted the significance of mapping bathymetry, evaluating and minimizing uncertainties in bathymetric patterns generated using the RBF interpolation techniques based on conventionally acquired water depth data. The spatial patterns in the reservoir’s bathymetry were computed by deploying thin-plate spline, multiquadric, inverse multiquadric, and Gaussian-based RBF interpolation techniques. The uncertainties in the interpolated patterns were compensated for by employing the ROE technique based on the validation dataset. In general, this research emphasized the importance of employing RBF interpolation techniques in establishing the reservoir’s bathymetric patterns and the significance of ROE in minimizing the bias emanating from the interpolated bathymetric patterns. Nevertheless, it would be intriguing to further investigate the extent to which other bias correction techniques could improve bathymetric patterns established using these RBF interpolation techniques. Moreover, the integration of the smoothing functions and MQF must be evaluated to determine the extent to which their integration would enhance the accuracy of the MQF approach in bathymetric patterns. Overall, the study emphasized the ongoing contribution of geospatial and machine learning techniques towards addressing water security issues in inland surface water bodies. Moreover, it will be interesting to also investigate the efficacy of the employed interpolators with a large bathymetric dataset. Ultimately, we recommend that the findings of this study be evaluated against the bathymetric data acquired using universally employed techniques such as echo sounding and LiDAR. This process may serve to verify the success of the current work.

Author Contributions

Conceptualization, N.N. (Naledzani Ndou) and N.N. (Nolonwabo Nontongana); methodology, N.N. (Naledzani Ndou) and N.N. (Nolonwabo Nontongana); software, N.N. (Naledzani Ndou) and K.H.T.; validation, G.A.A. and K.H.T.; formal analysis, N.N. (Naledzani Ndou) and K.H.T.; investigation, N.N. (Naledzani Ndou) and N.N. (Nolonwabo Nontongana); resources, N.N. (Nolonwabo Nontongana); writing—original draft preparation, N.N. (Naledzani Ndou); writing—review and editing, G.A.A. All authors have read and agreed to the published version of the manuscript.

Funding

This research received no external funding.

Data Availability Statement

The data presented in this study are available on request from the corresponding author.

Acknowledgments

The authors would like to acknowledge the support, in the form of transport, received from the University of Fort Hare SAMRC Microbial Water Quality Monitoring Centre.

Conflicts of Interest

The authors declare no conflicts of interest.

References

  1. Chen, T.; Song, C.; Zhan, P.; Yao, J.; Li, Y.; Zhu, J. Remote sensing estimation of the flood storage capacity of basin-scale lakes and reservoirs at high spatial and temporal resolutions. Sci. Total Environ. 2022, 807, 150772. [Google Scholar] [CrossRef] [PubMed]
  2. Liu, K.; Song, C. Modeling lake bathymetry and water storage from DEM data constrained by limited underwater surveys. J. Hydrol. 2022, 604, 127260. [Google Scholar] [CrossRef]
  3. Curtarelli, M.; Leão, J.; Ogashawara, I.; Lorenzzetti, J.; Stech, J. Assessment of Spatial Interpolation Methods to Map the Bathymetry of an Amazonian Hydroelectric Reservoir to Aid in Decision Making for Water Management. ISPRS Int. J. Geo-Inf. 2015, 4, 220–235. [Google Scholar] [CrossRef]
  4. Gao, J. Bathymetric mapping by means of remote sensing: Methods, accuracy and limitations. Prog. Phys. Geogr. 2009, 33, 103–116. Available online: https://journals.sagepub.com/doi/pdf/10.1177/0309133309105657/10.1177/0309133309105657 (accessed on 13 October 2024).
  5. Qiao, B.; Zhu, L.; Wang, J.; Ju, J.; Ma, Q.; Liu, C. Estimation of lakes water storage and their changes on the northwestern Tibetan Plateau based on bathymetric and Landsat data and driving force analyses. Quat. Int. 2017, 454, 56–67. [Google Scholar] [CrossRef]
  6. Merwade, V.M. Effect of spatial trends on interpolation of river bathymetry. J. Hydrol. 2009, 371, 169–181. [Google Scholar] [CrossRef]
  7. Alcântara, E.; Novo, E.; Stech, J.; Assireu, A.; Nascimento, R.; Lorenzzetti, J.; Souza, A. Integrating historical topographic maps and SRTM data to derive the bathymetry of a tropical reservoir. J. Hydrol. 2010, 389, 311–316. [Google Scholar] [CrossRef]
  8. Gholamalifard, M.; Kutser, T.; Esmaili-Sari, A.; Abkar, A.A.; Naimi, B. Remotely sensed empirical modeling of bathymetry in the Southeastern Caspian Sea. Remote Sens. 2013, 5, 2746–2762. [Google Scholar] [CrossRef]
  9. Mudiyanselage, S.D.; Wilkinson, B.; Abd-Elrahman, A. Automated High-Resolution Bathymetry from Sentinel-1 SAR Images in Deeper Nearshore Coastal Waters in Eastern Florida. Remote Sens. 2024, 16, 1. [Google Scholar] [CrossRef]
  10. Tonina, D.; Mckean, J.A.; Benjankar, R.M.; Wright, C.W.; Goode, J.R.; Chen, Q. Mapping river bathymetries: Evaluating topobathymetric LiDAR survey. Earch Surf. Process. Landf. 2019, 44, 507–520. [Google Scholar] [CrossRef]
  11. Yuzugullu, O.; Aksoy, A. Bathymetry generation using WorldView-2 imagery. J. Hydroinformatics 2016, in press. [Google Scholar]
  12. Mader, D.; Richter, K.; Westfeld, P.; Maas, H. Potential of a Non-linear Full-Waveform Stacking Technique in Airborne LiDAR Bathymetry. PFG—J. Photogramm. Remote Sens. Geoinf. Sci. 2021, 89, 139–158. Available online: https://link.springer.com/article/10.1007/s41064-021-00147-y#citeas (accessed on 12 August 2024). [CrossRef]
  13. Quadros, N.D.; Collier, P.A.; Fraser, C.S. Integration of bathymetric and topographic Lidar: A preliminary investigation. Int. Arch. Photogramm. Remote Sens. Spat. Inf. Sci. 2008, 37, 8. [Google Scholar]
  14. Henrico, I. Optimal interpolation method to predict the bathymetry of Saldanha Bay. Trans. GIS 2021, 25, 1991–2009. [Google Scholar] [CrossRef]
  15. Yeu, Y.; Yee, J.J.; Yun, H.S.; Kim, K.B. Evaluation of the Accuracy of Bathymetry on the Nearshore Coastlines of Western Korea from Satellite Altimetry, Multi-Beam, and Airborne Bathymetric LiDAR. Sensors 2018, 18, 2926. [Google Scholar] [CrossRef] [PubMed] [PubMed Central]
  16. Stumpf, R.P.; Holderied, K.; Sinclair, M. Determination of water depth with high-resolution satellite imagery over variable bottom types. Limnol. Oceanogr. 2003, 48, 547–556. [Google Scholar] [CrossRef]
  17. Merwade, V.M.; Maidment, D.R.; Goff, J.A. Anisotropic considerations while interpolating river channel bathymetry. J. Hydrol. 2006, 331, 731–741. [Google Scholar] [CrossRef]
  18. Ajvazi, B.; Czimber, K. A comparative analysis of different DEM interpolation methods in GIS: Case study of Rahovec, Kosovo. Geod. Cartogr. 2019, 45, 43–48. [Google Scholar] [CrossRef]
  19. Ferreira, I.O.; Rodrigues, D.D.; Santos, G.R.D.; Rosa, L.M.F. In bathymetric surfaces: IDW or Kriging? Bol. Ciências Geodésicas 2017, 23, 493–508. [Google Scholar] [CrossRef]
  20. Bello-Pineda, J.; Hernández-Stefanon, J.L. Comparing the performance of two spatial interpolation methods for creating a digital bathymetric model of the Yucatan submerged platform. Pan-Am. J. Aquat. Sci. 2007, 2, 247–254. Available online: https://panamjas.org/pdf_artigos/PANAMJAS_2(3)_247-254.pdf (accessed on 13 October 2024).
  21. Alcaras, E.; Parente, C.; Vallario, A. Kriging interpolation of bathymetric data for 3D model of the Bay of Pozzuoli (Italy). In Proceedings of the 2020 IMEKO TC-19 International Workshop on Metrology for the Sea, Naples, Italy, 5–7 October 2020; Available online: https://www.imeko.org/publications/tc19-Metrosea-2020/IMEKO-TC19-MetroSea-2020-41.pdf (accessed on 13 October 2024).
  22. Ohlert, P.L.; Bach, M.; Breuer, L. Accuracy assessment of inverse distance weighting interpolation of groundwater nitrate concentrations in Bavaria (Germany). Environ. Sci. Pollut. Res. Int. 2023, 30, 9445–9455. [Google Scholar] [CrossRef] [PubMed] [PubMed Central]
  23. Hardy, L.R. Multiquadric equations of topography and other irregular surfaces. J. Geophy. Res. 1971, 76, 1905–1915. [Google Scholar] [CrossRef]
  24. Nagy, D.; Franke, R.; Battha, L.; Kalmtlr, J.; Papp, G.; Szabb, T.; ZQvoti, J. Comparison of various methods of interpolation and gridding. In Proceedings of the XX General Assembly, IUGG, Vienna, Austria, 11–24 August 1991. GM 3/4.1. [Google Scholar]
  25. Rusu, C.; Rusu, V. Radial Basis Functions Versus Geostatistics in Spatial Interpolations. In Artificial Intelligence in Theory and Practice; Bramer, M., Ed.; IFIP AI 2006; IFIP International Federation for Information Processing; Springer: Boston, MA, USA, 2006. [Google Scholar] [CrossRef][Green Version]
  26. Yao, G.; Duo, J.; Chen, C.S.; Shen, L.H. Implicit local radial basis function interpolations based on function values. Appl. Math. Comput. 2015, 265, 91–102. [Google Scholar] [CrossRef]
  27. McNamee, R. Confounding and confounders. Occup. Environ. Med. 2003, 60, 227–234. [Google Scholar] [CrossRef] [PubMed]
  28. Belitz, K.; Stackelberg, P.E. Evaluation of six methods for correcting bias in estimates from ensemble tree machine learning regression models. Environ. Model. Softw. 2021, 139, 105006. [Google Scholar] [CrossRef]
  29. Song, J. Bias corrections for Random Forest in regression using residual rotation. J. Korean Surg. Soc. 2015, 44, 321–326. [Google Scholar] [CrossRef]
  30. Gudmundsson, L.; Bremnes, J.B.; Haugen, J.E.; Engen-Skaugen, T. Technical Note: Downscaling RCM precipitation to the station scale using statistical transformations—A comparison of methods. Hydrol. Earth Syst. Sci. 2012, 16, 3383–3390. [Google Scholar] [CrossRef]
  31. Zhang, G.; Lu, Y. Bias-corrected random forests in regression. J. Appl. Stat. 2012, 39, 151–160. [Google Scholar] [CrossRef]
  32. Amoroso, P.P.; Aguilar, F.J.; Parente, C.; Aguilar, M.A. Statistical Assessment of Some Interpolation Methods for Building Grid Format Digital Bathymetric Models. Remote Sens. 2023, 15, 2072. [Google Scholar] [CrossRef]
  33. Wu, C.Y.; Mossa, J.; Mao, L.; Almulla, M. Comparison of different spatial interpolation methods for historical hydrographic data of the lowermost Mississippi River. Ann. GIS 2019, 25, 133–151. [Google Scholar] [CrossRef]
  34. Elsahabi, M.; Hossen, H. Performance Evaluation of GIS Interpolation Techniques to Generate 3D Bed Surfaces Profiles of Lake Nubia. Aswan Univ. J. Environ. Stud. 2023, 4, 139–152. Available online: https://aujes.journals.ekb.eg/article_303940_8a53d50de2289cc3fd79ac4b38b77bba.pdf (accessed on 13 October 2024).
  35. Bawazeer, S.A.; Baakeem, S.S.; Mohamad, A.A. New Approach for Radial Basis Function Based on Partition of Unity of Taylor Series Expansion with Respect to Shape Parameter. Algorithms 2021, 14, 1. [Google Scholar] [CrossRef]
  36. Skala, V. Radial basis functions interpolation and applications: An incremental approach. In Proceedings of the ASM’10: 4th International Conference on Applied Mathematics, Simulation, Modelling, Corfu, Greece, 22–25 July 2010; pp. 209–213. [Google Scholar]
  37. Keller, W.; Borkowski, A. Thin plate spline interpolation. J. Geod. 2019, 93, 1251–1269. [Google Scholar] [CrossRef]
  38. Wendland, H. Scattered Data Approximation, Cambridge Monographs on Applied and Computational Mathematics; Cambridge University Press: Cambridge, UK, 2005; Volume 17. [Google Scholar]
  39. Fornberg, B.; Flyer, N. Accuracy of radial basis function interpolation and derivative approximations on 1-D infinite grids. Adv. Comput. Math. 2005, 23, 5–20. [Google Scholar] [CrossRef]
  40. Fasshauer, G.E.; Hickernell, F.J.; Woźniakowski, H. On dimension-independent rates of convergence for function approximation with Gaussian kernels. SIAM J. Numer. Anal. 2012, 50, 247–271. [Google Scholar] [CrossRef]
  41. Levene, H. Robust testes for equality of variances. In Contributions to Probability and Statistics; Olkin, I., Ed.; MR0120709; Stanford University Press: Palo Alto, CA, USA, 1960; pp. 278–292. [Google Scholar]
  42. Chicco, D.; Warrens, M.J.; Jurman, G. The coefficient of determination R-squared is more informative than SMAPE, MAE, MAPE, MSE and RMSE in regression analysis evaluation. PeerJ Comput. Sci. 2021, 7, e623. [Google Scholar] [CrossRef]
  43. Yan, Q.; Yang, C.; Wan, Z. A Comparative Regression Analysis between Principal Component and Partial Least Squares Methods for Flight Load Calculation. Appl. Sci. 2023, 13, 8428. [Google Scholar] [CrossRef]
  44. Pantoja-Pacheco, Y.V.; Yáñez-Mendiola, J. Method for the Statistical Analysis of the Signals Generated by an Acquisition Card for Pulse Measurement. Mathematics 2024, 12, 923. [Google Scholar] [CrossRef]
  45. Pérez-Domínguez, L.; Garg, H.; Luviano-Cruz, D.; García Alcaraz, J.L. Estimation of Linear Regression with the Dimensional Analysis Method. Mathematics 2022, 10, 1645. [Google Scholar] [CrossRef]
  46. Arseni, M.; Voiculescu, M.; Georgescu, L.P.; Iticescu, C.; Rosu, A. Testing Different Interpolation Methods Based on Single Beam Echosounder River Surveying. Case Study: Siret River. ISPRS Int. J. Geo-Inf. 2019, 8, 507. [Google Scholar] [CrossRef]
  47. Ji, X.; Tang, Q.; Xu, W.; Li, J. Island features classification for single-wavelength airborne LiDAR bathymetry based on full wave form parameters. Appl. Opt. 2021, 60, 3055–3061. [Google Scholar] [CrossRef] [PubMed]
  48. Legleiter, C.J.; Fosness, R.L. Defining the Limits of Spectrally Based Bathymetric Mapping on a Large River. Remote Sens. 2019, 11, 665. [Google Scholar] [CrossRef]
  49. Kirk, J.T.O. Light and Photosynthesis in Aquatic Ecosystem, 1st ed.; Cambridge University Press: New York, NY, USA, 1994. [Google Scholar]
  50. Sichoix, L.; Bonneville, A. Prediction of bathymetry in French Polynesia constrained by shipboard data. Geophys. Res. Lett. 1996, 23, 2469–2472. [Google Scholar] [CrossRef]
  51. Ji, X.; Ma, Y.; Zhang, J.; Xu, W.; Wang, Y. A Sub-Bottom Type Adaption-Based Empirical Approach for Coastal Bathymetry Mapping Using Multispectral Satellite Imagery. Remote Sens. 2023, 15, 3570. [Google Scholar] [CrossRef]
  52. Awadallah, M.O.M.; Malmquist, C.; Stickler, M.; Alfredsen, K. Quantitative Evaluation of Bathymetric LiDAR Sensors and Acquisition Approaches in Lærdal River in Norway. Remote Sens. 2023, 15, 263. [Google Scholar] [CrossRef]
  53. Mandlburger, G.; Hauer, C.; Wieser, M.; Pfeifer, N. Topo-Bathymetric LiDAR for Monitoring River Morphodynamics and Instream Habitats—A Case Study at the Pielach River. Remote Sens. 2015, 7, 6160–6195. [Google Scholar] [CrossRef]
  54. Wozencraft, J.M.; Millar, D. Airborne LIDAR and Integrated Technologies for Coastal Mapping and Nautical Charting. Mar. Technol. Soc. J. 2005, 39, 27–35. [Google Scholar] [CrossRef]
  55. Sinclair, M.; Barker, R. Airborne Bathymetric Lidar—Supporting shallow water exploration and development. ASEG Ext. Abstr. 2004, 1, 1–4. [Google Scholar] [CrossRef]
  56. Kasvi, E.; Salmela, J.; Lotsari, E.; Kumpula, T.; Lane, S.N. Comparison of remote sensing based approaches for mapping bathymetry of shallow, clear water rivers. Geomorphology 2019, 333, 180–197. [Google Scholar] [CrossRef]
  57. Tripathi, N.K.; Rao, A.M. Bathymetric mapping in Kakinada Bay, India, using IRS-1D LISS-III data. Int. J. Remote Sens. 2002, 23, 1013–1025. [Google Scholar] [CrossRef]
  58. Diaconu, D.C.; Bretcan, P.; Peptenatu, D.; Tanislav, D.; Mailat, E. The importance of the number of points, transect location and interpolation techniques in the analysis of bathymetric measurements. J. Hydrol. 2019, 570, 774–785. [Google Scholar] [CrossRef]
  59. Gong, G.; Mattevada, S.; O’Bryant, S.E. Comparison of the accuracy of kriging and IDW interpolations in estimating groundwater arsenic concentrations in Texas. Environ. Res. 2014, 130, 59–69. [Google Scholar] [CrossRef]
  60. Zarco-Perello, S.; Simões, N. Ordinary kriging vs inverse distance weighting: Spatial interpolation of the sessile community of Madagascar reef, Gulf of Mexico. PeerJ 2017, 5, e4078. [Google Scholar] [CrossRef]
  61. Silveira, D.T.; Portugal, J.L.; de Oliveira Vital, S.R. Análise estatística espacial aplicada a construção de superfícies batimétricas. Geociências 2014, 33, 596–615. [Google Scholar]
  62. Jasek, K.; Pasternak, M.; Miluski, W.; Bugaj, J.; Grabka, M. Application of Gaussian Radial Basis Functions for Fast Spatial Imaging of Ground Penetration Radar Data Obtained on an Irregular Grid. Electronics 2021, 10, 2965. [Google Scholar] [CrossRef]
  63. Cheng, A.H.D. Multiquadric and its shape parameter—A numerical investigation of error estimate, condition number, andround-off error by arbitrary precision computation. Eng. Anal. Bound. Elem. 2012, 36, 220–239. [Google Scholar] [CrossRef]
  64. Sun, J.; Wang, L.; Gong, D. A Joint Optimization Algorithm Based on the Optimal ShapeParameter–Gaussian Radial Basis Function Surrogate Model and Its Application. Mathematics 2023, 11, 3169. [Google Scholar] [CrossRef]
  65. Smola, J.; Schölkopf, B.; Müller, K.R. The connection between regularization operators and support vector kernels. Neural Netw. 1998, 11, 637–649. [Google Scholar] [CrossRef] [PubMed]
  66. Madych, W.R. Miscellaneous error bounds for multiquadric and related interpolators. Comput. Math. Applic. 1992, 24, 121–138. [Google Scholar] [CrossRef]
  67. Xu, Q.; Liu, Z. Scattered Data Interpolation and Approximation with Truncated Exponential Radial Basis Function. Mathematics 2019, 7, 1101. [Google Scholar] [CrossRef]
Figure 1. Study area location with respect to South Africa.
Figure 1. Study area location with respect to South Africa.
Water 16 03052 g001
Figure 2. Schematic flowchart diagram explaining the methods and techniques used in this study.
Figure 2. Schematic flowchart diagram explaining the methods and techniques used in this study.
Water 16 03052 g002
Figure 3. Bathymetry patterns generated using RBF with (a) thin-plate spline, (b) multiquadric function, (c) inverse multiquadric function, and (d) Gaussian function.
Figure 3. Bathymetry patterns generated using RBF with (a) thin-plate spline, (b) multiquadric function, (c) inverse multiquadric function, and (d) Gaussian function.
Water 16 03052 g003
Figure 4. The R2 results the relationship between the observed bathymetry and bathymetry predicted with RBF with (a) thin-plate spline, (b) multiquadric function, (c) inverse multiquadric function and (d) Gaussian function.
Figure 4. The R2 results the relationship between the observed bathymetry and bathymetry predicted with RBF with (a) thin-plate spline, (b) multiquadric function, (c) inverse multiquadric function and (d) Gaussian function.
Water 16 03052 g004
Figure 5. Uncertainty-corrected bathymetric patterns interpolated using RBF with (a) thin-plate spline, (b) multiquadric function, (c) inverse multiquadric function and (d) Gaussian function.
Figure 5. Uncertainty-corrected bathymetric patterns interpolated using RBF with (a) thin-plate spline, (b) multiquadric function, (c) inverse multiquadric function and (d) Gaussian function.
Water 16 03052 g005
Figure 6. The mean profile of the predicted and compensated bathymetry.
Figure 6. The mean profile of the predicted and compensated bathymetry.
Water 16 03052 g006
Figure 7. The compensated mean bathymetric profile against the observed bathymetry.
Figure 7. The compensated mean bathymetric profile against the observed bathymetry.
Water 16 03052 g007
Table 1. Descriptive statistics results for field-measured bathymetry.
Table 1. Descriptive statistics results for field-measured bathymetry.
Statistics ResultsBathymetry
N64
Min0.0
Max50.91
μ16.47
σ11.57
SE Mean1.45
t-test11.39
p-value0.0001
Table 2. The detailed Levene’s statistical results explaining variations in predicted bathymetry.
Table 2. The detailed Levene’s statistical results explaining variations in predicted bathymetry.
ResultsNDFαµσLevene’s Test Statsp-Value
TPS60590.0516.6148.935 0.0001
MQF60590.0513.2776.8637.159
IMQF60590.0510.5634.357
GAU60590.0517.7409.651
Table 3. The absolute error of mean results.
Table 3. The absolute error of mean results.
Interpolator Σ o b s e r v e d Σ p r e d i c t e d AEM
Thin-plate spline304.470328.267−1.586
Multiquadric function304.470344.954−2.699
Inverse multiquadric function304.470347.4472.865
Gaussian function304.47312.56−0.993
Table 4. The RMS results for predicted bathymetric patterns.
Table 4. The RMS results for predicted bathymetric patterns.
InterpolatorTotal ErrorRMSE
Thin-plate spline−23.7974.146
Multiquadric function−40.4845.407
Inverse multiquadric function−42.9775.798
Gaussian function31.9103.381
Table 5. Computed coefficients for determining m R O E and b R O E .
Table 5. Computed coefficients for determining m R O E and b R O E .
Interpolator
σ 2
Covariance
m R O E
b R O E
Thin-plate spline76.75681.1591.057−2.834
Multi quadric function79.31378.4080.989 −2.446
Inverse multiquadric function116.59992.9340.7971.837
Gaussian function54.06568.8361.273−1.313
Table 6. Uncertainty compensation equations for correcting the predicted bathymetric patterns.
Table 6. Uncertainty compensation equations for correcting the predicted bathymetric patterns.
InterpolatorUncertainty Compensation Equations
Thin-plate spline Y R O E = 1.057 Y E S T 2.834
Multiquadric function Y R O E = 0.989 Y E S T 2.446
Inverse multiquadric function Y R O E = 0.797 Y E S T + 1.837
Gaussian function Y R O E = 1.273 Y E S T 1.313
Table 7. Descriptive statistics results for predicted and compensated bathymetry.
Table 7. Descriptive statistics results for predicted and compensated bathymetry.
Thin-Plate SplineMulti Quad. Func.Inv. Mult. Quad. Func.Gauss. Func.
Pred.Comp.Pred.Comp.Pred.Comp.Pred.Comp.
N5050505050505050
μ19.33917.60820.08917.42215.37418.25818.73319.618
σ9.91010.4759.9879.8777.3549.3629.5828.449
SEM1.4011.4811.4121.3971.041.3240.7890.629
σ 2 98.208109.7299.74297.56054.08687.64831.15919.792
Coeff. Var.51.24359.49149.71556.69547.83751.27752.90543.420
Table 8. Descriptive statistics explaining variations between compensated and measured bathymetry.
Table 8. Descriptive statistics explaining variations between compensated and measured bathymetry.
TPSMQFIMQFGAUSTesting Data
N99999
μ18.21117.82217.35118.94919.819
σ12.10011.16310.66111.22410.590
SEM4.0333.7213.5543.74130.910
σ 2 146.42124.61113.66125.985.910
Coeff. Var.66.44562.63561.44359.23310.150
Disclaimer/Publisher’s Note: The statements, opinions and data contained in all publications are solely those of the individual author(s) and contributor(s) and not of MDPI and/or the editor(s). MDPI and/or the editor(s) disclaim responsibility for any injury to people or property resulting from any ideas, methods, instructions or products referred to in the content.

Share and Cite

MDPI and ACS Style

Ndou, N.; Nontongana, N.; Thamaga, K.H.; Afuye, G.A. Uncertainty Evaluation and Compensation for Reservoir’s Bathymetric Patterns Predicted with Radial Basis Function Approaches Based on Conventionally Acquired Water Depth Data. Water 2024, 16, 3052. https://doi.org/10.3390/w16213052

AMA Style

Ndou N, Nontongana N, Thamaga KH, Afuye GA. Uncertainty Evaluation and Compensation for Reservoir’s Bathymetric Patterns Predicted with Radial Basis Function Approaches Based on Conventionally Acquired Water Depth Data. Water. 2024; 16(21):3052. https://doi.org/10.3390/w16213052

Chicago/Turabian Style

Ndou, Naledzani, Nolonwabo Nontongana, Kgabo Humphrey Thamaga, and Gbenga Abayomi Afuye. 2024. "Uncertainty Evaluation and Compensation for Reservoir’s Bathymetric Patterns Predicted with Radial Basis Function Approaches Based on Conventionally Acquired Water Depth Data" Water 16, no. 21: 3052. https://doi.org/10.3390/w16213052

APA Style

Ndou, N., Nontongana, N., Thamaga, K. H., & Afuye, G. A. (2024). Uncertainty Evaluation and Compensation for Reservoir’s Bathymetric Patterns Predicted with Radial Basis Function Approaches Based on Conventionally Acquired Water Depth Data. Water, 16(21), 3052. https://doi.org/10.3390/w16213052

Note that from the first issue of 2016, this journal uses article numbers instead of page numbers. See further details here.

Article Metrics

Back to TopTop