Land Reforestation and Its Impact on the Environmental Footprints Across Districts of Khyber Pakhtunkhwa in Pakistan
Abstract
1. Introduction
2. Study Area and Datasets
2.1. Study Area
2.2. Datasets
2.2.1. In Situ Data
2.2.2. Remote Sensing Datasets
Normalized Difference Vegetation Index NDVI
Land Surface Temperature (LST)
Precipitation Data
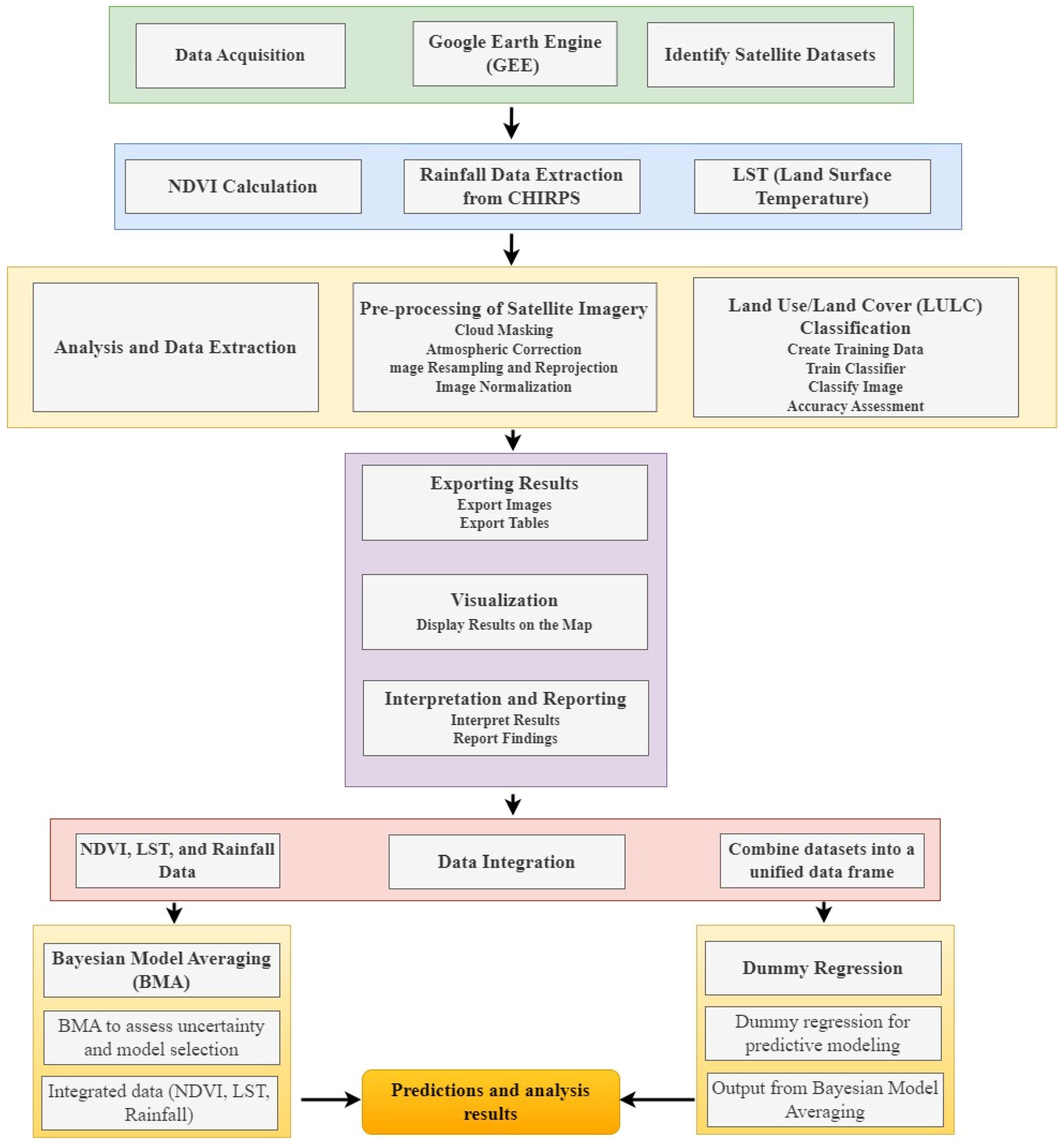
2.3. Methodology
2.3.1. Land Use Mapping
2.3.2. Bayesian Network Modelling (BNM)
2.3.3. Dummy Variable Regression (DVR)
3. Results
3.1. Land Use Land Cover Classification
3.2. Dynamics of Land Use Land Cover Across Districts
3.3. Impact of Increasing Vegetation on the Environment
3.4. Impact of Forest Cover on the Environment
4. Conclusions
- The study revealed significant changes in land cover over time, with notable increases in vegetation and forest areas, driven by reforestation efforts and land use policy shifts. While initiatives like the BTTP have successfully expanded forest cover and improved local livelihoods, ongoing challenges such as socioeconomic disparities and land access issues need to be addressed to ensure sustainable land management and equitable benefits for all. The maximum change was observed in the Water class, which decreased significantly from 2959.45 km2 in 1985 to 1034.23 km2 in 2005, driven by climate change and human activities such as water diversion and urban expansion; meanwhile, the minimum change occurred in Barren land, which showed relatively minor fluctuations, indicating that the area has remained less affected by significant environmental and human-induced changes.
- BNM results show the impact of vegetation dynamics (i.e., the NDVI) on temperature, precipitation, and the LST across the study area. The results indicated a predominantly negative relationship between the NDVI and the LST, with coefficients ranging from −3.1144 °C for Pixel 1 and −3.4654 °C for Pixel 3, showing a decrease in the LST with increased vegetation. However, some areas exhibited positive relationships, such as Pixel 5 with a coefficient of 3.3456 °C. Additionally, strong positive correlations were observed between the NDVI and precipitation, particularly in pixels like Pixel 1 (27.5085 mm) and Pixel 2 (44.3932 mm), highlighting precipitation’s role in vegetation growth. For NDVI vs. Temperature, the maximum coefficient is 5.2697 °C (Pixel 3) and the minimum coefficient is -5.3839 °C (Pixel 2). For NDVI vs. LST, the maximum coefficient is 6.6322 °C (Pixel 20) and the minimum coefficient is −7.1513 °C (Pixel 22). For NDVI vs. Precipitation, the maximum coefficient is 44.3932 mm (Pixel 2) and the minimum coefficient is 1.7612 mm (Pixel 21). These findings underscore the importance of considering local factors when analyzing NDVI’s effects.
- DVR analysis explored the impact of forest cover on environmental variables by focusing on pixels with NDVI values greater than 0.8. For Forest vs. Temperature, the highest coefficient is 2.6274 °C (Pixel 11) and the lowest coefficient is −7.6438 °C (Pixel 14). For Forest vs. LST, the highest coefficient is 3.8094 °C (Pixel 5) and the lowest coefficient is −7.4008 °C (Pixel 22). For Forest vs. Precipitation, the highest coefficient is 28.8042 mm (Pixel 8) and the lowest coefficient is −1.5333 mm (Pixel 22). The results revealed a complex relationship between forest cover and temperature, where some pixels showed a strong inverse relationship, indicating that increased forest cover lowers temperatures, while some pixels indicated potential warming effects. Additionally, while most pixels demonstrated a cooling effect of forest cover on LST and a positive correlation with precipitation, the variability in the results underscores the importance of considering local conditions in such analyses.
- The results highlighted the value of technologies such as remote sensing in identifying the complex effects of human activity and environmental changes, especially in relation to land management, urbanization, and climate change. The results of the study showed significant changes to the environment in a number of land use categories, including an apparent decrease in glaciers and bodies of water as well as variations in how much vegetation and forest cover. The effectiveness of reforestation efforts in preventing deforestation and mitigating the effects of climate change is demonstrated by the increase in forest cover.
Author Contributions
Funding
Data Availability Statement
Conflicts of Interest
References
- Sharma, A.; Tracy, J.; Panwar, P. Ecological Restoration of Degraded Forests for Achieving Land Degradation Neutrality. In Land Degradation Neutrality: Achieving Sdg 15 by Forest Management; Springer: Berlin/Heidelberg, Germany, 2022; pp. 191–204. [Google Scholar]
- Rayan, M.; Gruehn, D.; Khayyam, U. Planning for sustainable green urbanism: An empirical bottom-up (community-led) perspective on green infrastructure (GI) indicators in Khyber Pakhtunkhwa (KP), Pakistan. Int. J. Environ. Res. Public Health 2022, 19, 11844. [Google Scholar] [CrossRef] [PubMed]
- Khan, A.; Ahmed, M.; Faheem, M.S.; Shah, M.; Calixto, E.S.; Khan, A.; Shah, P.; Iqbal, J.; Azeem, M. Vegetation-environment relationship in conifer dominating forests of the mountainous range of Indus Kohistan in northern Pakistan. J. Mt. Sci. 2020, 17, 1989–2000. [Google Scholar] [CrossRef]
- Böhrkircher, L.; Leuchner, M.; Kaiser, F.B.; Reicher, C. Problems of Deforestation and Its Drivers. In Priority-Zone Mapping for Reforestation: Case Study in the Montane Dry Forests of Bolivia; Springer: Berlin/Heidelberg, Germany, 2023; pp. 19–31. [Google Scholar]
- Kgaphola, M.J.; Ramoelo, A.; Odindi, J.; Kahinda, J.-M.M.; Seetal, A.; Musvoto, C. Social–ecological system understanding of land degradation in response to land use and cover changes in the greater Sekhukhune district municipality. Sustainability 2023, 15, 3850. [Google Scholar] [CrossRef]
- Bibi, F.; Rahman, A. An overview of climate change impacts on agriculture and their mitigation strategies. Agriculture 2023, 13, 1508. [Google Scholar] [CrossRef]
- Ullah, A.; Sam, A.S.; Sathyan, A.R.; Mahmood, N.; Zeb, A.; Kächele, H. Role of local communities in forest landscape restoration: Key lessons from the Billion Trees Afforestation Project, Pakistan. Sci. Total Environ. 2021, 772, 145613. [Google Scholar] [CrossRef] [PubMed]
- Coelho, C.R. Perforation Potential in Life Cycle Assessment: A Method for the Identification of Land Use Activities in Remote Areas; Fraunhofer Verlag: Stuttgart, Germany, 2021. [Google Scholar]
- Matuštík, J.; Kočí, V. What is a footprint? A conceptual analysis of environmental footprint indicators. J. Clean. Prod. 2021, 285, 124833. [Google Scholar]
- Hermans, K.; McLeman, R. Climate change, drought, land degradation and migration: Exploring the linkages. Curr. Opin. Environ. Sustain. 2021, 50, 236–244. [Google Scholar] [CrossRef]
- Haq, N.U.; Rahman, F.; Tabassum, I. Mehran Forest cover dynamics in Palas Valley Kohistan, Hindu Kush-Himalayan Mountains, Pakistan. J. Mt. Sci. 2021, 18, 416–426. [Google Scholar] [CrossRef]
- Barati, A.A.; Azadi, H.; Moghaddam, S.M.; Scheffran, J.; Pour, M.D. Agricultural expansion and its impacts on climate change: Evidence from Iran. Environ. Dev. Sustain. 2024, 26, 5089–5115. [Google Scholar] [CrossRef]
- Usman, O.; Ozkan, O.; Adeshola, I.; Eweade, B.S. Analysing the nexus between clean energy expansion, natural resource extraction, and load capacity factor in China: A step towards achieving COP27 targets. Environ. Dev. Sustain. 2024, 26, 1–22. [Google Scholar] [CrossRef]
- Khosravi, K.; Rezaie, F.; Cooper, J.R.; Kalantari, Z.; Abolfathi, S.; Hatamiafkoueieh, J. Soil water erosion susceptibility assessment using deep learning algorithms. J. Hydrol. 2023, 618, 129229. [Google Scholar] [CrossRef]
- Singh, V.; Shukla, S.; Singh, A. The principal factors responsible for biodiversity loss. Open J. Plant Sci. 2021, 6, 11–14. [Google Scholar]
- Li, Q.; Lai, G.; Devlin, A.T. A review on the driving forces of water decline and its impacts on the environment in Poyang Lake, China. J. Water Clim. Chang. 2021, 12, 1370–1391. [Google Scholar] [CrossRef]
- Raza, S.; Zamanian, K.; Ullah, S.; Kuzyakov, Y.; Virto, I.; Zhou, J. Inorganic carbon losses by soil acidification jeopardize global efforts on carbon sequestration and climate change mitigation. J. Clean. Prod. 2021, 315, 128036. [Google Scholar] [CrossRef]
- Ullah, A.; Zeb, A.; Saqib, S.E.; Kächele, H. Landscape co-management and livelihood sustainability: Lessons learned from the billion trees afforestation project in Pakistan. Land Use Policy 2022, 115, 106034. [Google Scholar] [CrossRef]
- Kim, G.; Kim, J.; Ko, Y.; Eyman, O.T.G.; Chowdhury, S.; Adiwal, J.; Lee, W.; Son, Y. How do nature-based solutions improve environmental and socio-economic resilience to achieve the sustainable development goals? Reforestation and afforestation cases from the Republic of Korea. Sustainability 2021, 13, 12171. [Google Scholar]
- Zhou, W.; Zheng, B.; Zhang, Z.-Q.; Song, Z.-J.; Duan, W. The role of eco-tourism in ecological conservation in giant panda nature reserve. J. Environ. Manag. 2021, 295, 113077. [Google Scholar] [CrossRef]
- Wang, Z.; Li, X.; Mao, Y.; Li, L.; Wang, X.; Lin, Q. Dynamic simulation of land use change and assessment of carbon storage based on climate change scenarios at the city level: A case study of Bortala, China. Ecol. Indic. 2022, 134, 108499. [Google Scholar] [CrossRef]
- Rodrigues, C.I.D.; Brito, L.M.; Nunes, L.J.R. Soil carbon sequestration in the context of climate change mitigation: A review. Soil Syst. 2023, 7, 64. [Google Scholar] [CrossRef]
- Wang, W.; Feng, C.; Liu, F.; Li, J. Biodiversity conservation in China: A review of recent studies and practices. Environ. Sci. Ecotechnol. 2020, 2, 100025. [Google Scholar] [CrossRef]
- Wang, L.; Lu, P.; Feng, S.; Hamel, C.; Sun, D.; Siddique, K.H.; Gan, G.Y. Strategies to improve soil health by optimizing the plant–soil–microbe–anthropogenic activity nexus. Agric. Ecosyst. Environ. 2024, 359, 108750. [Google Scholar] [CrossRef]
- Yang, T.; Siddique, K.H.; Liu, K. Cropping systems in agriculture and their impact on soil health-A review. Glob. Ecol. Conserv. 2020, 23, e01118. [Google Scholar] [CrossRef]
- Brancalion, P.H.S.; Holl, K.D. Guidance for successful tree planting initiatives. J. Appl. Ecol. 2020, 57, 2349–2361. [Google Scholar] [CrossRef]
- Liu, Z.; Wang, J.; Wang, X.; Wang, Y. Understanding the impacts of ‘Grain for Green’land management practice on land greening dynamics over the Loess Plateau of China. Land Use Policy 2020, 99, 105084. [Google Scholar] [CrossRef]
- Tanika, L.; Wamucii, C.; Best, L.; Lagneaux, E.G.; Githinji, M.; van Noordwijk, M. Who or what makes rainfall? Relational and instrumental paradigms for human impacts on atmospheric water cycling. Curr. Opin. Environ. Sustain. 2023, 63, 101300. [Google Scholar]
- Karim, M.R.; Mukul, S.A.; Zahir, R.B.; Saimun, S.R.; Arfin-Khan, M.A. The role of protected areas co-management in enhancing resistance and resilience of deciduous forest ecosystem to extreme climatic events in Bangladesh. J. Environ. Manag. 2023, 326, 116800. [Google Scholar] [CrossRef]
- Lindner, M.; Maroschek, M.; Netherer, S.; Kremer, A.; Barbati, A.; Garcia-Gonzalo, J.; Seidl, R.; Delzon, S.; Corona, P.; Kolström, M.; et al. Climate change impacts, adaptive capacity, and vulnerability of European forest ecosystems. For. Ecol. Manag. 2010, 259, 698–709. [Google Scholar] [CrossRef]
- AghaKouchak, A.; Chiang, F.; Huning, L.S.; Love, C.A.; Mallakpour, I.; Mazdiyasni, O.; Moftakhari, H.; Papalexiou, S.M.; Ragno, E.; Sadegh, M. Climate extremes and compound hazards in a warming world. Annu. Rev. Earth Planet. Sci. 2020, 48, 519–548. [Google Scholar] [CrossRef]
- Azhar, U.; Murtaza, M.; Arif, M.; Munir HM, S.; Sagir, M.; Tahir, M.B. Afforestation and Agriculture Effect on Climate Change. In Advances and Technology Development in Greenhouse Gases: Emission, Capture and Conversion; Elsevier: Amsterdam, The Netherlands, 2024; pp. 185–210. [Google Scholar]
- Caporaso, L.; Duveiller, G.; Giuliani, G.; Giorgi, F.; Stengel, M.; Massaro, E.; Piccardo, M.; Cescatti, A. Converging findings of climate models and satellite observations on the positive impact of European forests on cloud cover. J. Geophys. Res. Atmos. 2024, 129, e2023JD039235. [Google Scholar] [CrossRef]
- Sierra, J.P.; Espinoza, J.-C.; Junquas, C.; Wongchuig, S.; Polcher, J.; Moron, V.; Fita, L.; Arias, P.A.; Schrapffer, A.; Pennel, R. Impacts of land-surface heterogeneities and Amazonian deforestation on the wet season onset in southern Amazon. Clim. Dyn. 2023, 61, 4867–4898. [Google Scholar] [CrossRef]
- Bagheri, O.; Pokhrel, Y.; Moore, N.; Phanikumar, M.S. Groundwater dominates terrestrial hydrological processes in the Amazon at the basin and subbasin scales. J. Hydrol. 2024, 628, 130312. [Google Scholar] [CrossRef]
- Guo, Q.; Yu, C.; Xu, Z.; Yang, Y.; Wang, X. Impacts of climate and land-use changes on water yields: Similarities and differences among typical watersheds distributed throughout China. J. Hydrol. Reg. Stud. 2023, 45, 101294. [Google Scholar] [CrossRef]
- Mompremier, R.; Her, Y.; Hoogenboom, G.; Song, J. Effects of deforestation and afforestation on water availability for dry bean production in Haiti. Agric. Ecosyst. Environ. 2022, 325, 107721. [Google Scholar] [CrossRef]
- Mensah, J.K.; Ofosu, E.A.; Yidana, S.M.; Akpoti, K.; Kabo-Bah, A.T. Integrated modeling of hydrological processes and groundwater recharge based on land use land cover, and climate changes: A systematic review. Environ. Adv. 2022, 8, 100224. [Google Scholar] [CrossRef]
- Blanco, J.A.; van Noordwijk, M.; Creed, I.F.; Gush, M.; Ellison, D.; Bishop, K.; McNulty, S.G.; Archer, E.; Tobella, A.B.; Bruijnzeel, L.A.; et al. Forest Landscape Hydrology in a ‘New Normal’ Era of Climate and Land Use Change. In Forest and Water on a Changing Planet: Vulnerability, Adaptation and Governance Opportunities; Creed, I.F., van Noordwijk, M., Eds.; IUFRO World Series; International Union of Forest Research Organizations (IUFRO): Vienna, Austria, 2018; Volume 38, pp. 81–100. [Google Scholar]
- Psistaki, K.; Tsantopoulos, G.; Paschalidou, A.K. An Overview of the Role of Forests in Climate Change Mitigation. Sustainability 2024, 16, 6089. [Google Scholar] [CrossRef]
- Brèteau-Amores, S.; Yousefpour, R.; Hanewinkel, M.; Fortin, M. Forest adaptation strategies to reconcile timber production and carbon sequestration objectives under multiple risks of extreme drought and windstorm events. Ecol. Econ. 2023, 212, 107903. [Google Scholar] [CrossRef]
- Grillakis, M.G. Increase in severe and extreme soil moisture droughts for Europe under climate change. Sci. Total Environ. 2019, 660, 1245–1255. [Google Scholar] [CrossRef]
- Luce, C.H.; Vose, J.M.; Pederson, N.; Campbell, J.; Millar, C.; Kormos, P.; Woods, R. Contributing factors for drought in United States forest ecosystems under projected future climates and their uncertainty. For. Ecol. Manag. 2016, 380, 299–308. [Google Scholar] [CrossRef]
- Ashraf, U. Participation and Exclusion in Mega Tree-Planting Projects; IIED: London, UK, 2022. [Google Scholar]
- Nazir, K.; Farooq, S. Improving the Composting of Manure Materials from Farmlands: A Step Towards Climate Smart Agriculture in Pakistan. Master’s Thesis, Pakistan Institute of Development Economics (PIDE), Islamabad, Pakistan, 2023. [Google Scholar]
- Shehzad, K.; Anwar, A.; Samia, A.; Areeba, B.; Naveed, A. Mapping and monitoring forest landscape restoration using Landsat-8 images. Bull. Transilv. Univ. Brasov. Ser. II For. Wood Ind. Agric. Food Eng. 2022, 15, 43–64. [Google Scholar] [CrossRef]
- Ahmed, A.; Zulfiqar, M.; Khan, S. Role of non-timber forest products in income enhancement of mountainous people of Swat and Mansehra Districts of Khyber Pakhtunkhwa, Pakistan. Sarhad J. Agric. 2023, 39, 201–210. [Google Scholar] [CrossRef]
- Khan, A.N. Analysis of 2010-flood causes, nature and magnitude in the Khyber Pakhtunkhwa, Pakistan. Nat. Hazards 2013, 66, 887–904. [Google Scholar]
- Cheung, P.K.; Fung, C.K.; Jim, C. Seasonal and meteorological effects on the cooling magnitude of trees in subtropical climate. Build. Environ. 2020, 177, 106911. [Google Scholar] [CrossRef]
- Rahman, G.; Rahman, A.U.; Munawar, S.; Moazzam, M.F.U.; Dawood, M.; Miandad, M.; Panezai, S. Trend analysis of historical and future precipitation projections over a diverse topographic region of Khyber Pakhtunkhwa using SDSM. J. Water Clim. Chang. 2022, 13, 3792–3811. [Google Scholar] [CrossRef]
- Chaudhry, A.A. Forest and Climate Change. Report on World Environment Day. 16 June 2011. Available online: https://pecongress.org.pk/images/upload/books/(3)%20Forests%20and%20Climate%20Change%20by%20Abdul%20Aleem.pdf (accessed on 24 September 2024).
- Ouyang, Z.; Fan, P.; Chen, J. Urban built-up areas in transitional economies of Southeast Asia: Spatial extent and dynamics. Remote Sens. 2016, 8, 819. [Google Scholar] [CrossRef]
- Zellweger, F.; De Frenne, P.; Lenoir, J.; Rocchini, D.; Coomes, D. Advances in microclimate ecology arising from remote sensing. Trends Ecol. Evol. 2019, 34, 327–341. [Google Scholar] [CrossRef]
- Spracklen, D.; Baker, J.; Garcia-Carreras, L.; Marsham, J. The effects of tropical vegetation on rainfall. Annu. Rev. Environ. Resour. 2018, 43, 193–218. [Google Scholar] [CrossRef]
- Sayão, V.M.; dos Santos, N.V.; Mendes, W.d.S.; Marques, K.P.; Safanelli, J.L.; Poppiel, R.R.; Demattê, J.A. Land use/land cover changes and bare soil surface temperature monitoring in southeast Brazil. Geoderma Reg. 2020, 22, e00313. [Google Scholar] [CrossRef]
- Rugel, E.J.; Henderson, S.B.; Carpiano, R.M.; Brauer, M. Beyond the normalized difference vegetation index (NDVI): Developing a natural space index for population-level health research. Environ. Res. 2017, 159, 474–483. [Google Scholar] [CrossRef] [PubMed]
- Lisenko, S.A. Atmospheric correction of multispectral satellite images based on the solar radiation transfer approximation model. Atmos. Ocean. Opt. 2018, 31, 72–85. [Google Scholar] [CrossRef]
- Mateo-García, G.; Gómez-Chova, L.; Amorós-López, J.; Muñoz-Marí, J.; Camps-Valls, G. Multitemporal cloud masking in the Google Earth Engine. Remote Sens. 2018, 10, 1079. [Google Scholar] [CrossRef]
- Gascon, M.; Cirach, M.; Martínez, D.; Dadvand, P.; Valentín, A.; Plasència, A.; Nieuwenhuijsen, M.J. Normalized difference vegetation index (NDVI) as a marker of surrounding greenness in epidemiological studies: The case of Barcelona city. Urban For. Urban Green. 2016, 19, 88–94. [Google Scholar] [CrossRef]
- Ma, Z.; Dong, C.; Lin, K.; Yan, Y.; Luo, J.; Jiang, D.; Chen, X. A Global 250-m Downscaled NDVI Product from 1982 to 2018. Remote Sens. 2022, 14, 3639. [Google Scholar] [CrossRef]
- Peng, D.; Zhang, B.; Liu, L.; Chen, D.; Fang, H.; Hu, Y. Seasonal dynamic pattern analysis on global FPAR derived from AVHRR GIMMS NDVI. Int. J. Digit. Earth 2012, 5, 439–455. [Google Scholar] [CrossRef]
- Pons, X.; Pesquer, L.; Cristóbal, J.; González-Guerrero, O. Automatic and improved radiometric correction of Landsat imagery using reference values from MODIS surface reflectance images. Int. J. Appl. Earth Obs. Geoinf. 2014, 33, 243–254. [Google Scholar] [CrossRef]
- Arking, A.; Childs, J.D. Retrieval of cloud cover parameters from multispectral satellite images. J. Appl. Meteorol. Climatol. 1985, 24, 322–333. [Google Scholar] [CrossRef]
- Sun, F.; Wang, R.; Wan, B.; Su, Y.; Guo, Q.; Huang, Y.; Wu, X. Efficiency of extreme gradient boosting for imbalanced land cover classification using an extended margin and disagreement performance. ISPRS Int. J. Geo-Inf. 2019, 8, 315. [Google Scholar] [CrossRef]
- Balkhair, K.S.; Rahman, K.U. Development and assessment of rainwater harvesting suitability map using analytical hierarchy process, GIS and RS techniques. Geocarto Int. 2021, 36, 421–448. [Google Scholar] [CrossRef]
- Liu, C.; Dong, Y.; Xiang, W.; Yang, X.; Su, H.; Zhu, J.; Chen, Y.; He, Y.; Xue, H.; Zheng, S. A comprehensive study on robustness of image classification models: Benchmarking and rethinking. Int. J. Comput. Vis. 2024, 1–23. [Google Scholar] [CrossRef]
- Juliani, F.; Maciel, C.D. Bayesian networks supporting management practices: A multifaceted perspective based on the literature. Int. J. Inf. Manag. Data Insights 2024, 4, 100231. [Google Scholar] [CrossRef]
- Hardy, M.A. Regression with Dummy Variables; Sage: Melbourne, Australia, 1993. [Google Scholar]
- Hengl, T.; Toomanian, N.; Reuter, H.I.; Malakouti, M.J. Methods to interpolate soil categorical variables from profile observations: Lessons from Iran. Geoderma 2007, 140, 417–427. [Google Scholar] [CrossRef]
- Hardy, M.; Reynolds, J. Incorporating categorical information into regression models: The utility of dummy variables. In Handbook of Data Analysis; Sage: Thousand Oaks, CA, USA, 2004; pp. 229–255. [Google Scholar]
- Azen, R.; Walker, C.M. Categorical Data Analysis for the Behavioral and Social Sciences; Routledge: Oxfordshire, UK, 2021. [Google Scholar]
- Taylor, K.G.; Owens, P.N. Sediments in urban river basins: A review of sediment–contaminant dynamics in an environmental system conditioned by human activities. J. Soils Sediments 2009, 9, 281–303. [Google Scholar] [CrossRef]
- Pahl-Wostl, C.; Sendzimir, J.; Jeffrey, P.; Aerts, J.; Berkamp, G.; Cross, K. Managing change toward adaptive water management through social learning. Ecol. Soc. 2007, 12, 18. [Google Scholar] [CrossRef]
- Scambos, T.A.; Bell, R.E.; Alley, R.B.; Anandakrishnan, S.; Bromwich, D.H.; Brunt, K.; Christianson, K.; Creyts, T.; Das, S.B.; DeConto, R.; et al. How much, how fast?: A science review and outlook for research on the instability of Antarctica’s Thwaites Glacier in the 21st century. Glob. Planet. Chang. 2017, 153, 16–34. [Google Scholar]
- Adnan, M.; Hölscher, D. Medicinal plants in old-growth, degraded and re-growth forests of NW Pakistan. For. Ecol. Manag. 2011, 261, 2105–2114. [Google Scholar] [CrossRef]
- Agrawal, A.; Wollenberg, E.; Persha, L. Governing agriculture-forest landscapes to achieve climate change mitigation. Glob. Environ. Chang. 2014, 29, 270–280. [Google Scholar] [CrossRef]
- Long, H.; Zhang, Y.; Ma, L.; Tu, S. Land use transitions: Progress, challenges and prospects. Land 2021, 10, 903. [Google Scholar] [CrossRef]
- Jiang, C.; Zhang, H.; Zhao, L.; Yang, Z.; Wang, X.; Yang, L.; Wen, M.; Geng, S.; Zeng, Q.; Wang, J. Unfolding the effectiveness of ecological restoration programs in combating land degradation: Achievements, causes, and implications. Sci. Total Environ. 2020, 748, 141552. [Google Scholar] [CrossRef]
- Rafiq, M.K.; Aziz, R.; Khan, J.H.; Ali, U. Zhanhuan Shang Ecological Conservation and Restoration in Pakistan. In Sustainable Ecological Restoration and Conservation in the Hindu Kush Himalayan Region: A Comprehensive Review; CABI GB.: Oxfordshire, UK, 2024; pp. 165–173. [Google Scholar]






| Dataset Name | Usage | Spatial Resolution | Temporal Scale |
|---|---|---|---|
| In Situ temperature and temperature data | Validate Satellite data | Gauge scale | Monthly |
| Climate Hazards Group InfraRed Precipitation with Station data (CHIRPS) | Precipitation data | 0.05° | Daily, monthly, and seasonal |
| Landsat 5, 7 and 8 | Normalized Difference Vegetation Index (NDVI) | 30 m | 16 days |
| Land Surface Temperature (LST) |
| LULC Classes | Area (km2) | ||||||||
|---|---|---|---|---|---|---|---|---|---|
| 1985 | 1990 | 1995 | 2000 | 2005 | 2010 | 2015 | 2020 | 2023 | |
| Water | 2959.45 | 1466.00 | 1679.14 | 1411.00 | 1034.23 | 1167.59 | 1156.13 | 1183.680 | 1173.81 |
| Glaciers | 1125.98 | 1011.0744 | 985.18 | 1103.37 | 1075.28 | 936.39 | 836.21 | 819.26 | 749.01 |
| Vegetation | 3831.12 | 4391.62 | 4623.47 | 5184.82 | 4807.26 | 4328.20 | 4249.28 | 4675.52 | 4422.85 |
| Build-up | 924.63 | 970.21 | 928.03 | 1019.89 | 1059.12 | 1112.63 | 1129.94 | 1185.85 | 1250.29 |
| Agriculture | 2891.38 | 2352.26 | 3023.29 | 2372.89 | 2917.91 | 3128.75 | 3118.66 | 3021.54 | 3126.64 |
| forest | 1897.53 | 2353.29 | 2091.84 | 1843.75 | 2205.28 | 2372.50 | 2278.98 | 2360.47 | 2445.99 |
| Barren land | 255.33 | 280.98 | 295.47 | 249.70 | 326.34 | 394.411 | 424.262 | 383.13 | 219.86 |
| NDVI vs. Temperature | |||||
| Pixel | Coefficient (°C) | Std. Dev. (°C) | Pixel | Coefficient (°C) | Std. Dev. (°C) |
| 1 | −3.8396 | 5.017 | 12 | −0.3340 | 3.287 |
| 2 | −5.3839 | 6.147 | 13 | −1.4074 | 4.078 |
| 3 | 5.2697 | 4.245 | 14 | −1.9804 | 4.359 |
| 4 | 1.9704 | 3.019 | 15 | −2.8902 | 2.845 |
| 5 | −0.4361 | 3.492 | 16 | 1.2592 | 2.057 |
| 6 | 2.6223 | 3.009 | 17 | −2.3229 | 3.682 |
| 7 | −1.6438 | 3.193 | 18 | −1.4046 | 2.526 |
| 8 | 3.2443 | 4.800 | 19 | 1.6377 | 2.094 |
| 9 | −1.2298 | 5.138 | 20 | 3.0548 | 2.254 |
| 10 | 0.0849 | 3.731 | 21 | −2.7466 | 3.581 |
| 11 | −1.1908 | 4.908 | 22 | 0.4253 | 2.353 |
| NDVI vs. LST | |||||
| Pixel | Coefficient (°C) | Std. Dev. (°C) | Pixel | Coefficient (°C) | Std. Dev. (°C) |
| 1 | −3.1144 | 4.044 | 12 | 1.5165 | 2.354 |
| 2 | 1.4258 | 2.352 | 13 | −1.1644 | 3.277 |
| 3 | −3.4654 | 3.037 | 14 | −1.9099 | 3.145 |
| 4 | −0.0496 | 2.288 | 15 | 1.2007 | 1.932 |
| 5 | 3.3456 | 3.014 | 16 | 2.5728 | 1.612 |
| 6 | −1.3604 | 2.335 | 17 | −4.4664 | 2.604 |
| 7 | −1.1354 | 3.085 | 18 | −1.1004 | 1.741 |
| 8 | −0.5776 | 3.440 | 19 | 2.1907 | 2.089 |
| 9 | −1.0804 | 4.155 | 20 | 6.6322 | 1.995 |
| 10 | −1.0277 | 2.898 | 21 | −0.5914 | 4.163 |
| 11 | 1.0736 | 3.439 | 22 | −7.1513 | 2.900 |
| NDVI vs. Precipitation | |||||
| Pixel | Coefficient (mm) | Std. Dev. (mm) | Pixel | Coefficient (mm) | Std. Dev. (mm) |
| 1 | 27.5085 | 8.028 | 12 | 17.9283 | 3.818 |
| 2 | 44.3932 | 7.182 | 13 | 26.4059 | 5.821 |
| 3 | 40.1849 | 5.013 | 14 | 21.2276 | 6.117 |
| 4 | 18.5257 | 4.274 | 15 | 12.1369 | 3.924 |
| 5 | 27.5544 | 6.298 | 16 | 4.1686 | 2.242 |
| 6 | 13.1882 | 6.203 | 17 | 10.2221 | 4.319 |
| 7 | 23.0395 | 5.777 | 18 | 5.8766 | 3.658 |
| 8 | 13.0279 | 7.766 | 19 | 4.1813 | 3.248 |
| 9 | 39.7703 | 8.076 | 20 | 5.2911 | 2.458 |
| 10 | 16.5875 | 8.224 | 21 | 1.7612 | 5.169 |
| 11 | 19.1451 | 6.140 | 22 | 3.1496 | 2.364 |
| Forest vs. Temperature | |||||
| Pixel | Coefficient (°C) | Std. Dev. (°C) | Pixel | Coefficient (°C) | Std. Dev. (°C) |
| 1 | 1.1756 | 1.193 | 12 | −4.6869 | 1.105 |
| 2 | −5.7304 | 1.928 | 13 | −6.4240 | 1.526 |
| 3 | −0.6081 | 1.887 | 14 | −7.6438 | 1.240 |
| 4 | −2.9165 | 1.158 | 15 | 2.3374 | 1.122 |
| 5 | −6.2776 | 1.341 | 16 | −2.8822 | 1.109 |
| 6 | −4.3915 | 1.070 | 17 | −4.8423 | 1.560 |
| 7 | −4.3303 | 1.328 | 18 | −7.4453 | 1.464 |
| 8 | 0.478 | 0.339 | 19 | −3.6905 | 2.026 |
| 9 | −6.4470 | 1.505 | 20 | −3.8914 | 1.552 |
| 10 | −4.2924 | 1.259 | 21 | −0.5176 | 0.267 |
| 11 | 2.6274 | 1.563 | 22 | −1.1614 | 2.186 |
| Forest vs. LST | |||||
| Pixel | Coefficient (°C) | Std. Dev. (°C) | Pixel | Coefficient (°C) | Std. Dev. (°C) |
| 1 | −0.1726 | 1.189 | 12 | −0.4178 | 1.032 |
| 2 | 1.6699 | 1.798 | 13 | 2.7781 | 1.278 |
| 3 | −2.2363 | 2.020 | 14 | −4.1226 | 1.122 |
| 4 | 0.8047 | 1.234 | 15 | −5.9559 | 0.915 |
| 5 | 3.8094 | 1.284 | 16 | −4.0168 | 1.055 |
| 6 | −6.1590 | 0.960 | 17 | −4.3569 | 1.500 |
| 7 | −5.5214 | 1.336 | 18 | −6.3456 | 1.031 |
| 8 | −2.5463 | 1.406 | 19 | −2.3218 | 2.271 |
| 9 | −2.4177 | 1.438 | 20 | −4.9535 | 1.393 |
| 10 | −3.4135 | 1.235 | 21 | −5.8996 | 0.584 |
| 11 | −0.5313 | 1.371 | 22 | −7.4008 | 4.618 |
| Forest vs. Precipitation | |||||
| Pixel | Coefficient (mm) | Std. Dev. (mm) | Pixel | Coefficient (mm) | Std. Dev. (mm) |
| 1 | 7.1206 | 2.458 | 12 | 7.5271 | 1.764 |
| 2 | 10.9204 | 3.016 | 13 | 8.4889 | 2.481 |
| 3 | 16.1995 | 3.261 | 14 | 7.1186 | 2.156 |
| 4 | 7.6452 | 2.111 | 15 | 6.5653 | 1.817 |
| 5 | 9.8745 | 2.665 | 16 | 2.8027 | 1.519 |
| 6 | 5.2952 | 2.553 | 17 | 5.9293 | 2.285 |
| 7 | 8.6841 | 2.517 | 18 | 4.4438 | 2.233 |
| 8 | 28.8042 | 2.982 | 19 | 0.7832 | 3.466 |
| 9 | 9.9787 | 2.831 | 20 | 4.2138 | 1.710 |
| 10 | 6.1045 | 3.446 | 21 | 1.7828 | 0.723 |
| 11 | 6.4025 | 2.572 | 22 | −1.5333 | 3.723 |
Disclaimer/Publisher’s Note: The statements, opinions and data contained in all publications are solely those of the individual author(s) and contributor(s) and not of MDPI and/or the editor(s). MDPI and/or the editor(s) disclaim responsibility for any injury to people or property resulting from any ideas, methods, instructions or products referred to in the content. |
© 2024 by the authors. Licensee MDPI, Basel, Switzerland. This article is an open access article distributed under the terms and conditions of the Creative Commons Attribution (CC BY) license (https://creativecommons.org/licenses/by/4.0/).
Share and Cite
Ali, M.; Rahman, K.U.; Ullah, H.; Shang, S.; Mao, D.; Han, M. Land Reforestation and Its Impact on the Environmental Footprints Across Districts of Khyber Pakhtunkhwa in Pakistan. Water 2024, 16, 3009. https://doi.org/10.3390/w16203009
Ali M, Rahman KU, Ullah H, Shang S, Mao D, Han M. Land Reforestation and Its Impact on the Environmental Footprints Across Districts of Khyber Pakhtunkhwa in Pakistan. Water. 2024; 16(20):3009. https://doi.org/10.3390/w16203009
Chicago/Turabian StyleAli, Muhammad, Khalil Ur Rahman, Hidayat Ullah, Songhao Shang, Deqiang Mao, and Mei Han. 2024. "Land Reforestation and Its Impact on the Environmental Footprints Across Districts of Khyber Pakhtunkhwa in Pakistan" Water 16, no. 20: 3009. https://doi.org/10.3390/w16203009
APA StyleAli, M., Rahman, K. U., Ullah, H., Shang, S., Mao, D., & Han, M. (2024). Land Reforestation and Its Impact on the Environmental Footprints Across Districts of Khyber Pakhtunkhwa in Pakistan. Water, 16(20), 3009. https://doi.org/10.3390/w16203009

