Simulation and Risk Assessment of Flood Disaster at the Entrance to a Rail Transit Station under Extreme Weather Conditions—A Case Study of Wanqingsha Station of Guangzhou Line 18
Abstract
1. Introduction
2. Methodology
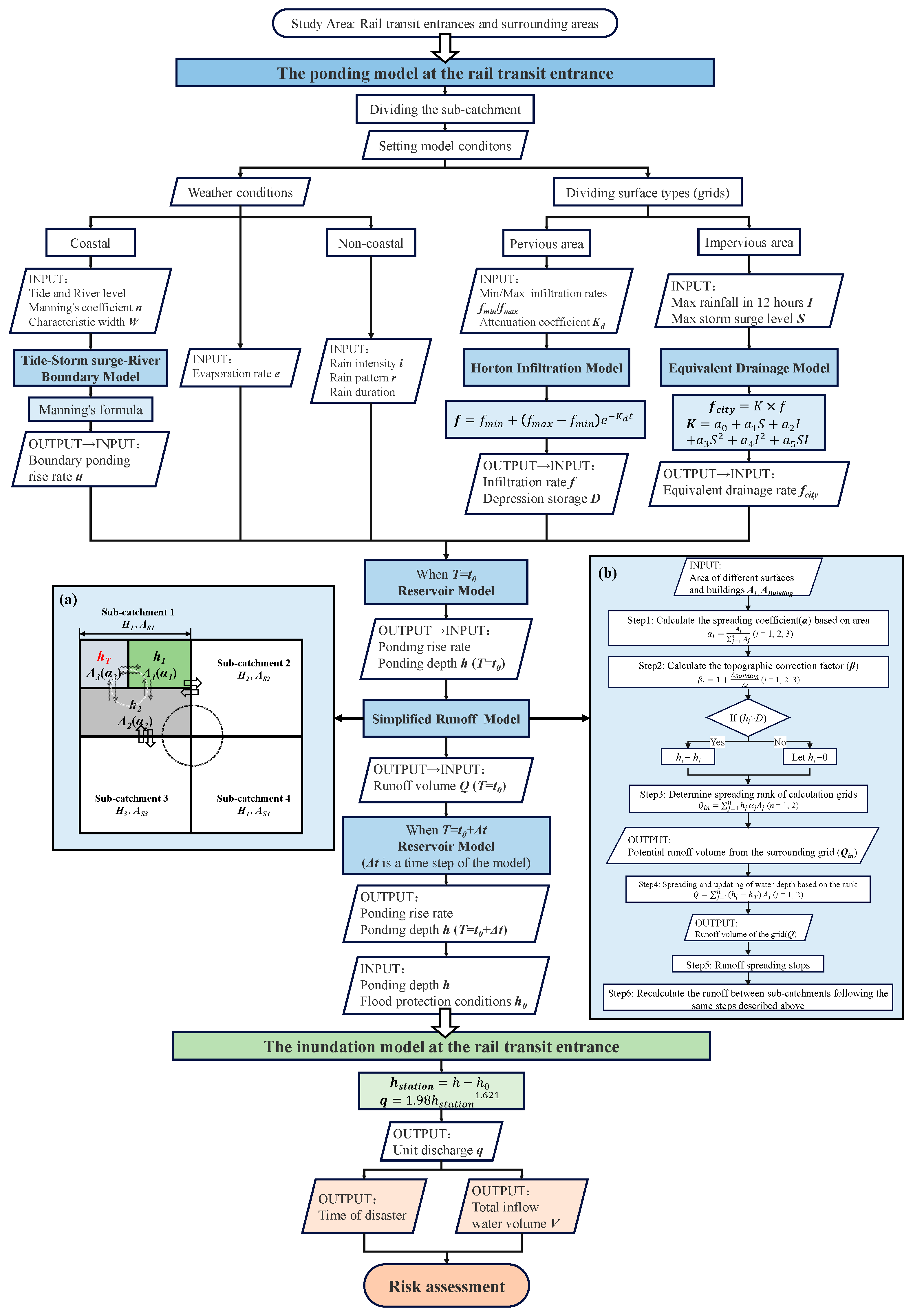
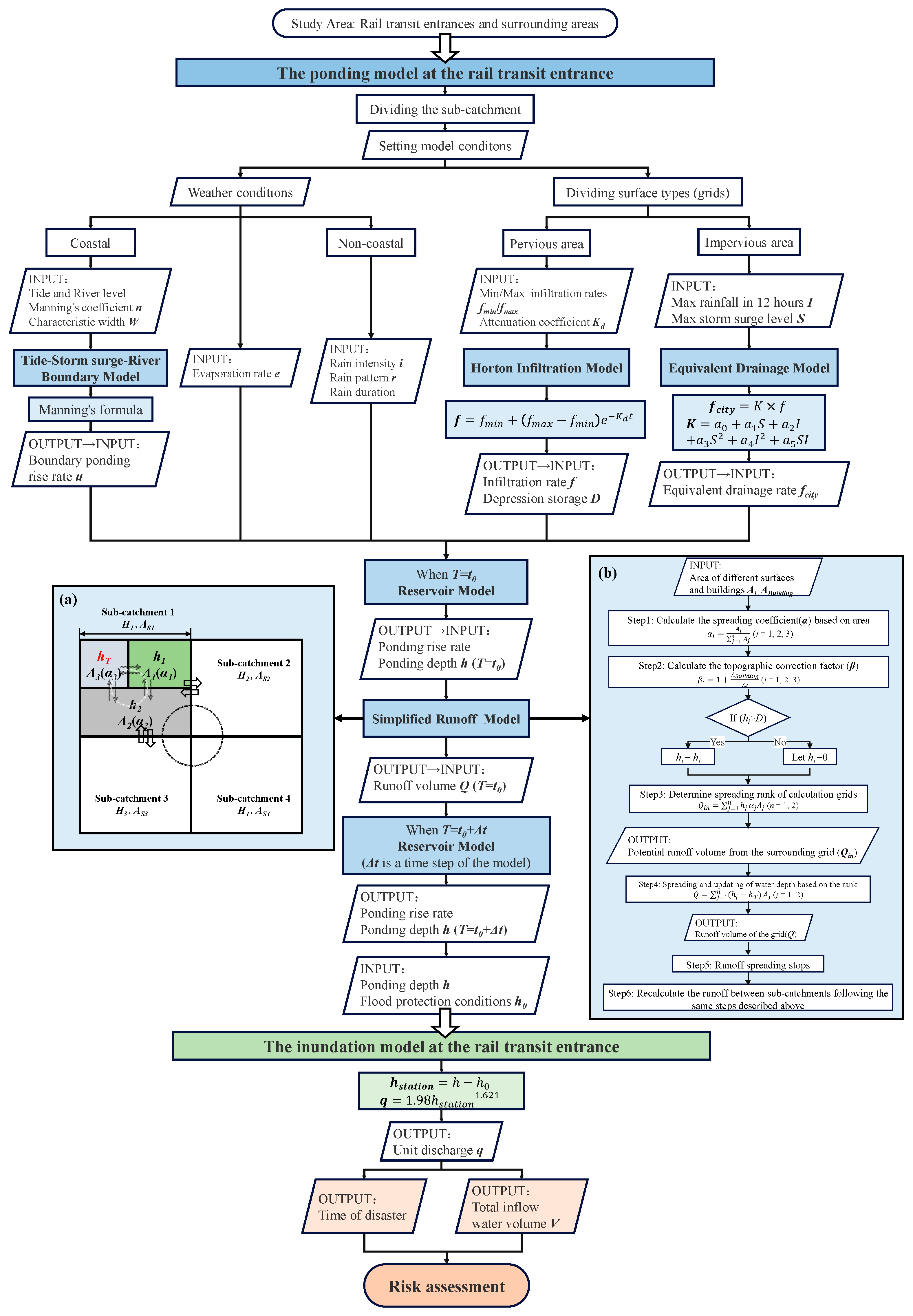
2.1. Ponding Model around Rail Transit Station Entrances
2.1.1. Introduction to Sub-Models
2.1.2. Coupling of Waterlogging Processes
2.2. Inundation Model
2.3. Model Validation
3. Study Area and Parameters
3.1. Study Area
3.2. Extreme Rainfall Conditions
3.3. Model Parameter Selection
4. Results
4.1. Inundation Extent and Depth
4.2. Volume and Duration of Water Intrusion
4.2.1. Impact of Extreme Rainfall
4.2.2. Protection Conditions
5. Discussion
5.1. Model Evaluation and Limitations
5.2. Water Damage Processes around Rail Transit Entrance under Extreme Rainfall Conditions
5.3. Water Damage Protection Measures
6. Conclusions
Author Contributions
Funding
Data Availability Statement
Conflicts of Interest
References
- Qiang, Y.; Zhang, L.; He, J.; Xiao, T.; Huang, H.; Wang, H. Urban Flood Analysis for Pearl River Delta Cities Using an Equivalent Drainage Method upon Combined Rainfall-High Tide-Storm Surge Events. J. Hydrol. 2021, 597, 126293. [Google Scholar] [CrossRef]
- Scientific Research—Objective Japan—Interview with the Institute for Disaster Prevention, Kyoto University. Available online: https://www.keguanjp.com/kgjp_keji/kgjp_kangzai/pt20170111135119.html (accessed on 21 October 2023). (In Chinese).
- Common Concern. Flood Situation—Wuhan, Hubei: Aerial Photographs of More than a Hundred Places Flooded across Wuhan. Available online: https://tv.cctv.com/2016/07/06/VIDEs7WZzC5vW1KsAAZQlKPK160706.shtml (accessed on 21 October 2023). (In Chinese).
- Water Backs up into Station at MTR Changjian Station. Available online: https://www.sohu.com/a/www.sohu.com/a/74752490_119890 (accessed on 21 October 2023). (In Chinese).
- Revealed! Chegongmiao Subway Station in Shenzhen Was Flooded, Why It Resumed Operation in 50 minutes? Available online: https://static.nfapp.southcn.com/content/201706/13/c481003.html (accessed on 21 October 2023). (In Chinese).
- NetEase 21 Investigation. Bottom Zhengzhou Subway Line 5 Accident: Backed up Rainwater Washed out the Water Retaining Wall, Missed Effective Warning. Available online: https://www.163.com/dy/article/GFHKOBJV05199NPP.html (accessed on 21 October 2023). (In Chinese).
- Zhu, Y.-H. Record-Breaking Rainstorms Are Sweeping through New York, Turning Subway Stations into “Flooded Caves”. Available online: https://news.sina.com.cn/w/2021-09-02/doc-iktzqtyt3709258.shtml (accessed on 21 October 2023). (In Chinese).
- Rossman, L.A.; Dickinson, R.E.; Schade, T.; Chan, C.; Burgess, E.H.; Huber, W.C. SWMM5: The USEPA’s newest tool for urban drainage analysis. In Proceedings of the 10th International Conference on Urban Drainage, Copenhagen, Denmark, 21–26 August 2005; pp. 1–8. [Google Scholar]
- Wallingford Software. InfoWorks CS, 11; Wallingford Software: Wallingford, UK, 2010; Help File.
- Danish Hydraulic Institute. MOUSE, Ver. 1999; Danish Hydraulic Institute: Hørsholm, Denmark, 1999; User Manual and Tutorial.
- Lyu, H.-M.; Zhou, W.-H.; Shen, S.-L.; Zhou, A.-N. Inundation Risk Assessment of Metro System Using AHP and TFN-AHP in Shenzhen. Sustain. Cities Soc. 2020, 56, 102103. [Google Scholar] [CrossRef]
- Lyu, H.-M.; Shen, S.-L.; Yang, J.; Yin, Z.-Y. Inundation Analysis of Metro Systems with the Storm Water Management Model Incorporated into a Geographical Information System: A Case Study in Shanghai. Hydrol. Earth Syst. Sci. 2019, 23, 4293–4307. [Google Scholar] [CrossRef]
- Lyu, H.-M.; Shen, S.-L.; Zhou, A.; Yang, J. Perspectives for Flood Risk Assessment and Management for Mega-City Metro System. Tunn. Undergr. Space Technol. 2019, 84, 31–44. [Google Scholar] [CrossRef]
- Lyu, H.-M.; Sun, W.-J.; Shen, S.-L.; Arulrajah, A. Flood Risk Assessment in Metro Systems of Mega-Cities Using a GIS-Based Modeling Approach. Sci. Total Environ. 2018, 626, 1012–1025. [Google Scholar] [CrossRef]
- Ogato, G.S.; Bantider, A.; Abebe, K.; Geneletti, D. Geographic Information System (GIS)-Based Multicriteria Analysis of Flooding Hazard and Risk in Ambo Town and Its Watershed, West Shoa Zone, Oromia Regional State, Ethiopia. J. Hydrol. Reg. Stud. 2020, 27, 100659. [Google Scholar] [CrossRef]
- Wu, J.; Yang, R.; Song, J. Effectiveness of Low-Impact Development for Urban Inundation Risk Mitigation under Different Scenarios: A Case Study in Shenzhen, China. Nat. Hazards Earth Syst. Sci. 2018, 18, 2525–2536. [Google Scholar] [CrossRef]
- Xu, K.; Ma, C.; Lian, J.; Bin, L. Joint Probability Analysis of Extreme Precipitation and Storm Tide in a Coastal City under Changing Environment. PLoS ONE 2014, 9, e109341. [Google Scholar] [CrossRef]
- Zheng, F.; Westra, S.; Sisson, S.A. Quantifying the Dependence between Extreme Rainfall and Storm Surge in the Coastal Zone. J. Hydrol. 2013, 505, 172–187. [Google Scholar] [CrossRef]
- Quan, R.; Zhang, L.; Liu, M.; Lu, M.; Wang, J.; Niu, H. Risk Assessment of Rainstorm Waterlogging on Subway in Central Urban Area of Shanghai, China Based on Scenario Simulation. In Proceedings of the 2011 19th International Conference on Geoinformatics, Shanghai, China, 24–26 June 2011; IEEE: Shanghai, China, 2011; pp. 1–6. [Google Scholar]
- Herath, S.; Dutta, D. Modeling of Urban Flooding Including Underground Space. In Proceedings of the Second International Conference of Asia-Pacific Hydrology and Water Resources Association, Singapore, 5–9 July 2004; pp. 55–63. [Google Scholar]
- Toda, K.; Kuriyama, K.; Oyagi, R.; Inoue, K. Inundation analysis of complicated underground space. Proc. Hydraul. Eng. 2003, 47, 877–882. [Google Scholar] [CrossRef]
- Ishigaki, T.; Toda, K.; Baba, Y.; Inoue, K.; Nakagawa, H. Experimental study on evacuation from underground space by using real size models. Proc. Hydraul. Eng. 2006, 50, 583–588. [Google Scholar] [CrossRef]
- Ozaki, T.; Asano, N.; Ishigaki, T.; Toda, K. Characteristics of underground mall inundation by flush flood in short time heavy rainfall. J. Japan Soc. Civil Eng. Ser. B1 (Hydraul. Eng.) 2014, 70, I_1417–I_1422. [Google Scholar] [CrossRef]
- Li, M.; Kwan, M.-P.; Yin, J.; Yu, D.; Wang, J. The Potential Effect of a 100-Year Pluvial Flood Event on Metro Accessibility and Ridership: A Case Study of Central Shanghai, China. Appl. Geogr. 2018, 100, 21–29. [Google Scholar] [CrossRef]
- Sun, D.; Wang, H.; Lall, U.; Huang, J.; Liu, G. Subway Travel Risk Evaluation during Flood Events Based on Smart Card Data. Geomat. Nat. Hazards Risk 2022, 13, 2796–2818. [Google Scholar] [CrossRef]
- Martello, M.V.; Whittle, A.J. Estimating Coastal Flood Damage Costs to Transit Infrastructure under Future Sea Level Rise. Commun. Earth Environ. 2023, 4, 1–10. [Google Scholar] [CrossRef]
- Forero-Ortiz, E.; Martínez-Gomariz, E.; Cañas Porcuna, M. A Review of Flood Impact Assessment Approaches for Underground Infrastructures in Urban Areas: A Focus on Transport Systems. Hydrol. Sci. J. 2020, 65, 1943–1955. [Google Scholar] [CrossRef]
- Horton, R.E. The Role of Infiltration in the Hydrologic Cycle. Eos Trans. Am. Geophys. Union 1933, 14, 446–460. [Google Scholar] [CrossRef]
- GB 55033-2022; Project Code for Engineering of Urban Rail Transit (GB 55033-2022). Academy of Urban Planning and Design & Ministry of National Quality Standard Monitoring Bureau: Beijing, China, 2022.
- GB 50157-2013; Code for Design of Metro (GB 50157-2013). Beijing Municipal Planning Commission & Ministry of National Quality Standard Monitoring Bureau: Beijing, China, 2013.
- State Council Disaster Investigation Group. Report on the Investigation of the “7–20” Extremely Heavy Rainstorm Disaster in Zhengzhou, Henan Province; State Council Disaster Investigation Group: Zhengzhou, China, 2022. (In Chinese) [Google Scholar]
- Ma, L.J.; Wang, C.T.; Wang, W.J.; Zhang, L.L.; Huang, H.P.; Zhang, S.T. Regional runoff characteristics in Zhengzhou City based on SCS-CN model. Bull. Soil Water Conserv. 2022, 42, 203–209+381. (In Chinese) [Google Scholar] [CrossRef]
- Zang, W.B.; Chai, F.X.; Liu, C.J.; Yi, Y.M.; He, X.L.; Zheng, J.W. Analysis of waterlogging in Wulongkou parking lot and subway tunnel flooding of “7·20” extreme rainstorm in Zhengzhou City in 2021. Chin. Flood Drought Manag. 2022, 32, 16–22. (In Chinese) [Google Scholar] [CrossRef]
- Guo, X.; Cheng, J.; Yin, C.; Li, Q.; Chen, R.; Fang, J. The Extraordinary Zhengzhou Flood of 7/20, 2021: How Extreme Weather and Human Response Compounding to the Disaster. Cities 2023, 134, 104168. [Google Scholar] [CrossRef]
- Yang, H.; Zhao, L.; Chen, J. Metro System Inundation in Zhengzhou, Henan Province, China. Sustainability 2022, 14, 9292. [Google Scholar] [CrossRef]
- Hallegatte, S.; Green, C.; Nicholls, R.J.; Corfee-Morlot, J. Future Flood Losses in Major Coastal Cities. Nat. Clim. Chang. 2013, 3, 802–806. [Google Scholar] [CrossRef]
- Guangzhou Metro. Guangzhou Metro Annual Report 2022; Guangzhou Metro: Guangzhou, China, 2023. (In Chinese) [Google Scholar]
- Liao, D.; Zhu, H.; Zhou, J.; Wang, Y.; Sun, J. Study of the Natural Rainstorm Moving Regularity Method for Hyetograph Design. Theor. Appl. Climatol. 2019, 138, 1311–1321. [Google Scholar] [CrossRef]
- Guangzhou Municipal Water Affairs Bureau. Technical Report on the Preparation of Stormwater Intensity Formula and Design of Stormwater Rainfall Patterns in Guangzhou Municipality; Guangzhou Municipal Water Affairs Bureau: Guangzhou, China, 2022. (In Chinese) [Google Scholar]
- Wu, G.; Xiao, Z.T.; Chen, J.M.; Chen, Y.Q.; Liu, S.T.; Yu, Z.S.; Lie, G.W.; Jia, C.J. Surface soil infiltration characteristics of urban green space with different function in Guangzhou city. For. Environ. Sci. 2023, 39, 1–7. (In Chinese) [Google Scholar]
- Du, J.H.; Fang, Z.; Lin, Z.B. Soil infiltration characteristics of typical green space in Guangzhou City. Acta Ecol. Sin. 2021, 41, 9869–9877. (In Chinese) [Google Scholar]
- Zeng, P. Application Research of Machine Learning Technology in Rapid Forecast of Urban Flood. Master’s Thesis, China Institute of Water Resources and Hydropower Research, Beijing, China, 2020. (In Chinese). [Google Scholar]
- CMA (China Meteorological Administration). Operational Regulations for Short-Range Approaching Weather Forecasting. 2022. Available online: https://www.cma.gov.cn/zfxxgk/gknr/tfsjyd/tfsjydqk/ (accessed on 7 September 2023).
- Toda, K.; Oyagi, R.; Inoue, K.; Aihata, S. On the Inundation Process in the Underground Space in Urban Flooding. Kyoto Daigaku Bōsai Kenkyūjo Nenpō 2004, 47, 293–302. [Google Scholar]
- Japan Association for Building Disaster Prevention. Trial Draft of the Evacuation Safety Verification Method for Inundated Underground Spaces; Japan Association for Building Disaster Prevention: Tokyo, Japan, 2001. (In Japanese) [Google Scholar]
- Shen, R.Z. Study on the Flood Invasion Mechanism and Countermeasures for Flood Control in Underground Space. Master’s Thesis, Tianjin University, Tianjin, China, 2012. (In Chinese). [Google Scholar]
- Mo, W.L. Numerical Simulation on the Flooding in Subway Station and Discussion on Its Flood Prevention Measures. Master’s Thesis, Zhejiang University, Hangzhou, China, 2010. (In Chinese). [Google Scholar]
- Ren, X.; Hong, N.; Li, L.; Kang, J.; Li, J. Effect of Infiltration Rate Changes in Urban Soils on Stormwater Runoff Process. Geoderma 2020, 363, 114158. [Google Scholar] [CrossRef]
- Aoki, Y.; Yoshizawa, A.; Taminato, T. Anti-inundation measures for underground stations of Tokyo Metro. Procedia Eng. 2016, 165, 2–10. [Google Scholar] [CrossRef]
- Francksen, N.C.; Ackermans, T.M.A.; Holzer, D.; Ebner, S.A.; Maganaris, C.N.; Hollands, M.A.; Karamanidis, K.; Roys, M.; O’Brien, T.D. Negotiating Stairs with an Inconsistent Riser: Implications for Stepping Safety. Appl. Ergon. 2020, 87, 103131. [Google Scholar] [CrossRef]









| Model Type | Parameter Name | Parameter Description | Values in This Paper |
|---|---|---|---|
| Reservoir model | Non-permeable surface ponding depth D (mm) | Sourced from the American Society of Civil Engineers (ASCE) | 2.54 |
| Permeable surface ponding depth D (mm) | 5 | ||
| Rate of evaporation e (m/s) | - | Average evaporation rate of Guangzhou City in Sept-Dec | |
| Simplified runoff model | Area of different surface Ai (m2) | - | Value according to actual division |
| Horton infiltration model | Maximum infiltration rate fmax | Sandy soil: 127 mm/hLoamy soil: 76 mm/hClayey soil: 25.4 mm/h | 63.74 [40,41] |
| Minimum infiltration rate fmin | Saturated hydraulic conductivity of soil | 8.34 | |
| Decay coefficient Kd | Empirical range 2~7 | 3 [42] | |
| Equivalent drainage model | Infiltration adjustment factor K | Affected by storm surge and rainfall | [a0, a1, a2, a3, a4, a5] = [−2.05, 1.95, 5.9 × 10−3, −4.44 × 10−1, −1.03 × 10−6, 3.03 × 10−4] [1] |
| Inundation model for rail transit entrance | Entrance protection height h0 | Based on the urban rail transit project specification (GB 55033-2022) and the height of Guangzhou Metro Line 18 off-station line | 0~0.45~0.75 m |
Disclaimer/Publisher’s Note: The statements, opinions and data contained in all publications are solely those of the individual author(s) and contributor(s) and not of MDPI and/or the editor(s). MDPI and/or the editor(s) disclaim responsibility for any injury to people or property resulting from any ideas, methods, instructions or products referred to in the content. |
© 2024 by the authors. Licensee MDPI, Basel, Switzerland. This article is an open access article distributed under the terms and conditions of the Creative Commons Attribution (CC BY) license (https://creativecommons.org/licenses/by/4.0/).
Share and Cite
Jiang, Y.; Gao, Y.; Yuan, Q.; Li, X.; Sun, K.; Sun, L. Simulation and Risk Assessment of Flood Disaster at the Entrance to a Rail Transit Station under Extreme Weather Conditions—A Case Study of Wanqingsha Station of Guangzhou Line 18. Water 2024, 16, 2024. https://doi.org/10.3390/w16142024
Jiang Y, Gao Y, Yuan Q, Li X, Sun K, Sun L. Simulation and Risk Assessment of Flood Disaster at the Entrance to a Rail Transit Station under Extreme Weather Conditions—A Case Study of Wanqingsha Station of Guangzhou Line 18. Water. 2024; 16(14):2024. https://doi.org/10.3390/w16142024
Chicago/Turabian StyleJiang, Yuchao, Yan Gao, Quan Yuan, Xiaohan Li, Ketian Sun, and Le Sun. 2024. "Simulation and Risk Assessment of Flood Disaster at the Entrance to a Rail Transit Station under Extreme Weather Conditions—A Case Study of Wanqingsha Station of Guangzhou Line 18" Water 16, no. 14: 2024. https://doi.org/10.3390/w16142024
APA StyleJiang, Y., Gao, Y., Yuan, Q., Li, X., Sun, K., & Sun, L. (2024). Simulation and Risk Assessment of Flood Disaster at the Entrance to a Rail Transit Station under Extreme Weather Conditions—A Case Study of Wanqingsha Station of Guangzhou Line 18. Water, 16(14), 2024. https://doi.org/10.3390/w16142024

